Spandidos Publications Logo
  • About
    • About Spandidos
    • Aims and Scopes
    • Abstracting and Indexing
    • Editorial Policies
    • Reprints and Permissions
    • Job Opportunities
    • Terms and Conditions
    • Contact
  • Journals
    • All Journals
    • Oncology Letters
      • Oncology Letters
      • Information for Authors
      • Editorial Policies
      • Editorial Board
      • Aims and Scope
      • Abstracting and Indexing
      • Bibliographic Information
      • Archive
    • International Journal of Oncology
      • International Journal of Oncology
      • Information for Authors
      • Editorial Policies
      • Editorial Board
      • Aims and Scope
      • Abstracting and Indexing
      • Bibliographic Information
      • Archive
    • Molecular and Clinical Oncology
      • Molecular and Clinical Oncology
      • Information for Authors
      • Editorial Policies
      • Editorial Board
      • Aims and Scope
      • Abstracting and Indexing
      • Bibliographic Information
      • Archive
    • Experimental and Therapeutic Medicine
      • Experimental and Therapeutic Medicine
      • Information for Authors
      • Editorial Policies
      • Editorial Board
      • Aims and Scope
      • Abstracting and Indexing
      • Bibliographic Information
      • Archive
    • International Journal of Molecular Medicine
      • International Journal of Molecular Medicine
      • Information for Authors
      • Editorial Policies
      • Editorial Board
      • Aims and Scope
      • Abstracting and Indexing
      • Bibliographic Information
      • Archive
    • Biomedical Reports
      • Biomedical Reports
      • Information for Authors
      • Editorial Policies
      • Editorial Board
      • Aims and Scope
      • Abstracting and Indexing
      • Bibliographic Information
      • Archive
    • Oncology Reports
      • Oncology Reports
      • Information for Authors
      • Editorial Policies
      • Editorial Board
      • Aims and Scope
      • Abstracting and Indexing
      • Bibliographic Information
      • Archive
    • Molecular Medicine Reports
      • Molecular Medicine Reports
      • Information for Authors
      • Editorial Policies
      • Editorial Board
      • Aims and Scope
      • Abstracting and Indexing
      • Bibliographic Information
      • Archive
    • World Academy of Sciences Journal
      • World Academy of Sciences Journal
      • Information for Authors
      • Editorial Policies
      • Editorial Board
      • Aims and Scope
      • Abstracting and Indexing
      • Bibliographic Information
      • Archive
    • International Journal of Functional Nutrition
      • International Journal of Functional Nutrition
      • Information for Authors
      • Editorial Policies
      • Editorial Board
      • Aims and Scope
      • Abstracting and Indexing
      • Bibliographic Information
      • Archive
    • International Journal of Epigenetics
      • International Journal of Epigenetics
      • Information for Authors
      • Editorial Policies
      • Editorial Board
      • Aims and Scope
      • Abstracting and Indexing
      • Bibliographic Information
      • Archive
    • Medicine International
      • Medicine International
      • Information for Authors
      • Editorial Policies
      • Editorial Board
      • Aims and Scope
      • Abstracting and Indexing
      • Bibliographic Information
      • Archive
  • Articles
  • Information
    • Information for Authors
    • Information for Reviewers
    • Information for Librarians
    • Information for Advertisers
    • Conferences
  • Language Editing
Spandidos Publications Logo
  • About
    • About Spandidos
    • Aims and Scopes
    • Abstracting and Indexing
    • Editorial Policies
    • Reprints and Permissions
    • Job Opportunities
    • Terms and Conditions
    • Contact
  • Journals
    • All Journals
    • Biomedical Reports
      • Information for Authors
      • Editorial Policies
      • Editorial Board
      • Aims and Scope
      • Abstracting and Indexing
      • Bibliographic Information
      • Archive
    • Experimental and Therapeutic Medicine
      • Information for Authors
      • Editorial Policies
      • Editorial Board
      • Aims and Scope
      • Abstracting and Indexing
      • Bibliographic Information
      • Archive
    • International Journal of Epigenetics
      • Information for Authors
      • Editorial Policies
      • Editorial Board
      • Aims and Scope
      • Abstracting and Indexing
      • Bibliographic Information
      • Archive
    • International Journal of Functional Nutrition
      • Information for Authors
      • Editorial Policies
      • Editorial Board
      • Aims and Scope
      • Abstracting and Indexing
      • Bibliographic Information
      • Archive
    • International Journal of Molecular Medicine
      • Information for Authors
      • Editorial Policies
      • Editorial Board
      • Aims and Scope
      • Abstracting and Indexing
      • Bibliographic Information
      • Archive
    • International Journal of Oncology
      • Information for Authors
      • Editorial Policies
      • Editorial Board
      • Aims and Scope
      • Abstracting and Indexing
      • Bibliographic Information
      • Archive
    • Medicine International
      • Information for Authors
      • Editorial Policies
      • Editorial Board
      • Aims and Scope
      • Abstracting and Indexing
      • Bibliographic Information
      • Archive
    • Molecular and Clinical Oncology
      • Information for Authors
      • Editorial Policies
      • Editorial Board
      • Aims and Scope
      • Abstracting and Indexing
      • Bibliographic Information
      • Archive
    • Molecular Medicine Reports
      • Information for Authors
      • Editorial Policies
      • Editorial Board
      • Aims and Scope
      • Abstracting and Indexing
      • Bibliographic Information
      • Archive
    • Oncology Letters
      • Information for Authors
      • Editorial Policies
      • Editorial Board
      • Aims and Scope
      • Abstracting and Indexing
      • Bibliographic Information
      • Archive
    • Oncology Reports
      • Information for Authors
      • Editorial Policies
      • Editorial Board
      • Aims and Scope
      • Abstracting and Indexing
      • Bibliographic Information
      • Archive
    • World Academy of Sciences Journal
      • Information for Authors
      • Editorial Policies
      • Editorial Board
      • Aims and Scope
      • Abstracting and Indexing
      • Bibliographic Information
      • Archive
  • Articles
  • Information
    • For Authors
    • For Reviewers
    • For Librarians
    • For Advertisers
    • Conferences
  • Language Editing
Login Register Submit
  • This site uses cookies
  • You can change your cookie settings at any time by following the instructions in our Cookie Policy. To find out more, you may read our Privacy Policy.

    I agree
Search articles by DOI, keyword, author or affiliation
Search
Advanced Search
presentation
Experimental and Therapeutic Medicine
Join Editorial Board Propose a Special Issue
Print ISSN: 1792-0981 Online ISSN: 1792-1015
Journal Cover
April-2023 Volume 25 Issue 4

Full Size Image

Sign up for eToc alerts
Recommend to Library

Journals

International Journal of Molecular Medicine

International Journal of Molecular Medicine

International Journal of Molecular Medicine is an international journal devoted to molecular mechanisms of human disease.

International Journal of Oncology

International Journal of Oncology

International Journal of Oncology is an international journal devoted to oncology research and cancer treatment.

Molecular Medicine Reports

Molecular Medicine Reports

Covers molecular medicine topics such as pharmacology, pathology, genetics, neuroscience, infectious diseases, molecular cardiology, and molecular surgery.

Oncology Reports

Oncology Reports

Oncology Reports is an international journal devoted to fundamental and applied research in Oncology.

Experimental and Therapeutic Medicine

Experimental and Therapeutic Medicine

Experimental and Therapeutic Medicine is an international journal devoted to laboratory and clinical medicine.

Oncology Letters

Oncology Letters

Oncology Letters is an international journal devoted to Experimental and Clinical Oncology.

Biomedical Reports

Biomedical Reports

Explores a wide range of biological and medical fields, including pharmacology, genetics, microbiology, neuroscience, and molecular cardiology.

Molecular and Clinical Oncology

Molecular and Clinical Oncology

International journal addressing all aspects of oncology research, from tumorigenesis and oncogenes to chemotherapy and metastasis.

World Academy of Sciences Journal

World Academy of Sciences Journal

Multidisciplinary open-access journal spanning biochemistry, genetics, neuroscience, environmental health, and synthetic biology.

International Journal of Functional Nutrition

International Journal of Functional Nutrition

Open-access journal combining biochemistry, pharmacology, immunology, and genetics to advance health through functional nutrition.

International Journal of Epigenetics

International Journal of Epigenetics

Publishes open-access research on using epigenetics to advance understanding and treatment of human disease.

Medicine International

Medicine International

An International Open Access Journal Devoted to General Medicine.

Journal Cover
April-2023 Volume 25 Issue 4

Full Size Image

Sign up for eToc alerts
Recommend to Library

  • Article
  • Citations
    • Cite This Article
    • Download Citation
    • Create Citation Alert
    • Remove Citation Alert
    • Cited By
  • Similar Articles
    • Related Articles (in Spandidos Publications)
    • Similar Articles (Google Scholar)
    • Similar Articles (PubMed)
  • Download PDF
  • Download XML
  • View XML
Article Open Access

KIF18A interacts with PPP1CA to promote the malignant development of glioblastoma

  • Authors:
    • Ji Yang
    • Qiaorong Zhang
    • Ziyuan Yang
    • Jiaming Shu
    • Lingling Zhang
    • Yangyang Yao
    • Xiaolang Wang
    • Xianxian Liu
  • View Affiliations / Copyright

    Affiliations: Department of Oncology, The First Affiliated Hospital of Nanchang University, Nanchang, Jiangxi 330006, P.R. China, Department of Neurosurgery, Jiangxi Cancer Hospital, Nanchang, Jiangxi 330029, P.R. China, Medical Graduate School of Nanchang University, Jiangxi Provincial People's Hospital Affiliated to Nanchang University, Nanchang, Jiangxi 330006, P.R. China, Medical Graduate School of Nanchang University, Jiangxi Provincial People's Hospital Affiliated to Nanchang University, Nanchang, Jiangxi 330006, P.R. China
    Copyright: © Yang et al. This is an open access article distributed under the terms of Creative Commons Attribution License.
  • Article Number: 154
    |
    Published online on: February 17, 2023
       https://doi.org/10.3892/etm.2023.11853
  • Expand metrics +
Metrics: Total Views: 0 (Spandidos Publications: | PMC Statistics: )
Metrics: Total PDF Downloads: 0 (Spandidos Publications: | PMC Statistics: )
Cited By (CrossRef): 0 citations Loading Articles...

This article is mentioned in:



Abstract

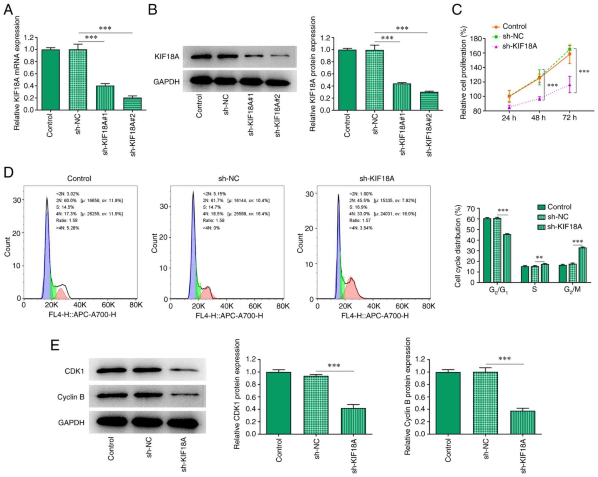
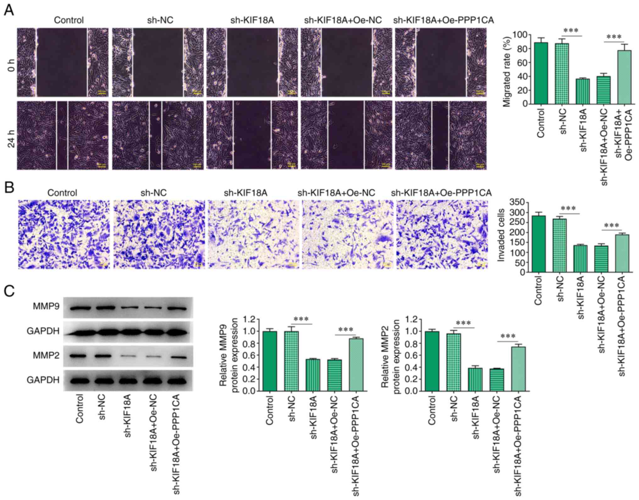
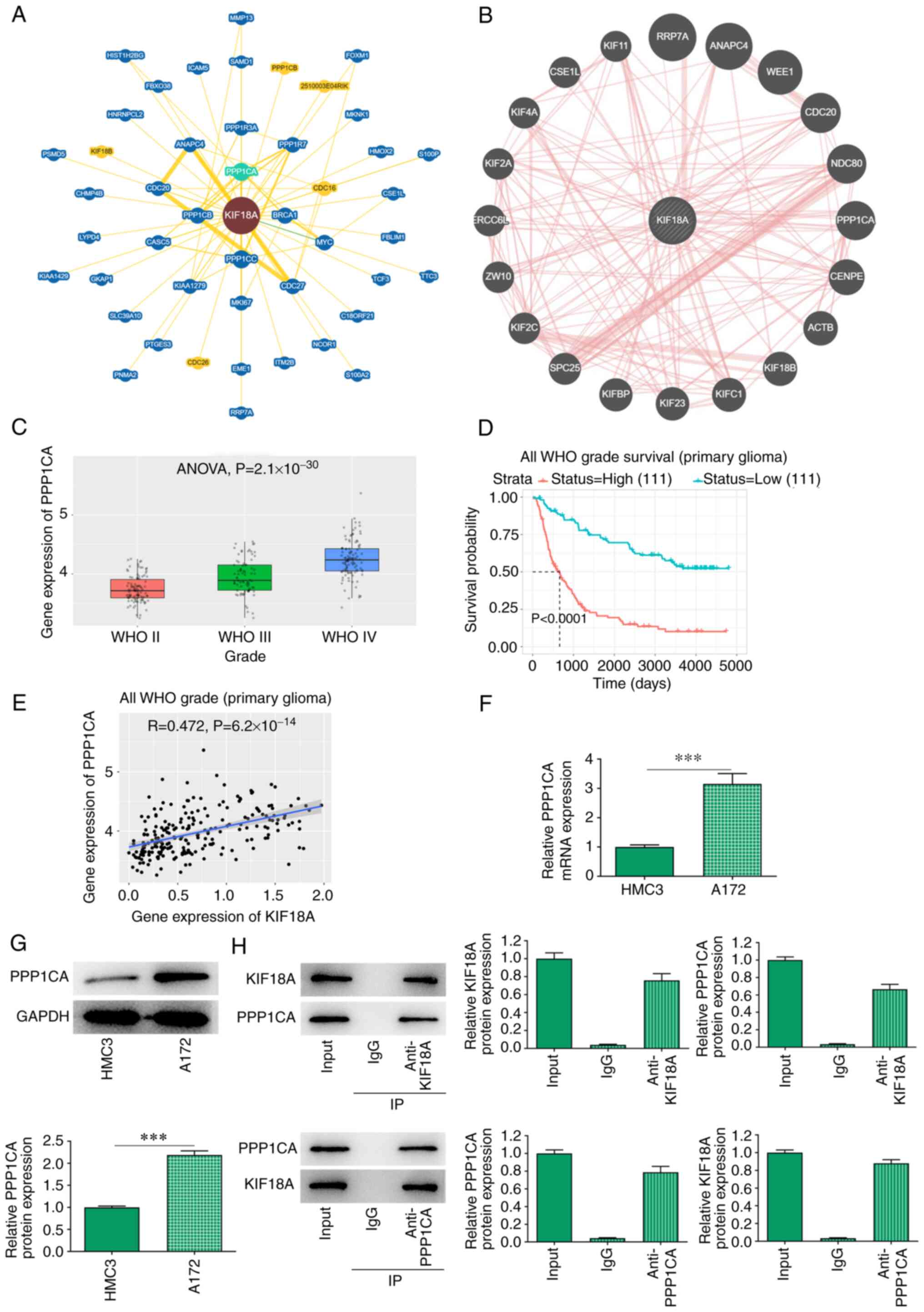
Glioblastoma (GBM), which has poor prognosis and low 5‑year survival rate, is the most common primary central nervous system malignant tumour in adults. Kinesin family member 18A (KIF18A) plays an important role in multiple tumours and is potential therapeutic target for GBM. Therefore, the present study investigated the role of KIF18A in GBM. The expression level and survival prognosis of KIF18A and protein phosphatase 1 catalytic subunit α (PPP1CA) in GBM patients were analysed using the Chinese Glioma Genome Atlas (CGGA) database. Reverse transcription‑quantitative PCR and western blot analysis were applied to measure the expression of KIF18A and PPP1CA in normal and GBM cell lines. KIF18A expression was inhibited through cell transfection with a KIF18A‑targeting short hairpin RNA. Cell proliferation was detected with the Cell Counting Kit‑8 assay. Flow cytometry was used to detect cell cycle changes. Transwell and wound healing assays were used to measure cell invasion and migration. Western blotting was utilized for the detection of invasion‑ and migration‑related proteins MMP9 and MMP2. Biological General Repository for Interaction Datasets and GeneMANIA databases were used to analyse the interaction between KIF18A and PPP1CA. The correlation between PPP1CA and KIF18A was examined using data from the CGGA database. Immunoprecipitation was used to demonstrate the binding relationship between KIF18A and PPP1CA. PPP1CA was overexpressed using cell transfection technology and its mechanism was further examined. The results demonstrated that KIF18A was upregulated in GBM cells compared with normal microglia HMC3. Compared with that in sh‑NC group, silencing of KIF18A reduced cell proliferation, induced G2/M cycle arrest and inhibited the migration and the invasion of A172 GBM cells by interacting with PPP1CA. In conclusion, KIF18A interacted with PPP1CA to promote the proliferation, cycle arrest, migration and invasion of GBM cells.
View Figures

Figure 1

Figure 2

Figure 3

Figure 4

Figure 5

Figure 6

View References

1 

Davis ME: Epidemiology and overview of gliomas. Semin Oncol Nurs. 34:420–429. 2018.PubMed/NCBI View Article : Google Scholar

2 

Preusser M, Lim M, Hafler DA, Reardon DA and Sampson JH: Prospects of immune checkpoint modulators in the treatment of glioblastoma. Nat Rev Neurol. 11:504–514. 2015.PubMed/NCBI View Article : Google Scholar

3 

Chen R, Smith-Cohn M, Cohen AL and Colman H: Glioma subclassifications and their clinical significance. Neurotherapeutics. 14:284–297. 2017.PubMed/NCBI View Article : Google Scholar

4 

Malaby HL, Lessard DV, Berger CL and Stumpff J: KIF18A's neck linker permits navigation of microtubule-bound obstacles within the mitotic spindle. Life Sci Alliance. 2(e201800169)2019.PubMed/NCBI View Article : Google Scholar

5 

Tao BY, Liu YY, Liu HY, Zhang ZH, Guan YQ, Wang H, Shi Y and Zhang J: Prognostic biomarker KIF18A and its correlations with immune infiltrates and mitosis in glioma. Front Genet. 13(852049)2022.PubMed/NCBI View Article : Google Scholar

6 

Marquis C, Fonseca CL, Queen KA, Wood L, Vandal SE, Malaby HLH, Clayton JE and Stumpff J: Chromosomally unstable tumour cells specifically require KIF18A for proliferation. Nat Commun. 12(1213)2021.PubMed/NCBI View Article : Google Scholar

7 

Sepaniac LA, Martin W, Dionne LA, Stearns TM, Reinholdt LG and Stumpff J: Micronuclei in Kif18a mutant mice form stable micronuclear envelopes and do not promote tumorigenesis. J Cell Biol. 220(e202101165)2021.PubMed/NCBI View Article : Google Scholar

8 

Qian LX, Cao X, Du MY, Ma CX, Zhu HM, Peng Y, Hu XY, He X and Yin L: KIF18A knockdown reduces proliferation, migration, invasion and enhances radiosensitivity of oesophageal cancer. Biochem Biophys Res Commun. 557:192–198. 2021.PubMed/NCBI View Article : Google Scholar

9 

Stangeland B, Mughal AA, Grieg Z, Sandberg CJ, Joel M, Nygard S, Meling T, Murrell W, Vik Mo EO and Langmoen IA: Combined expressional analysis, bioinformatics and targeted proteomics identify new potential therapeutic targets in glioblastoma stem cells. Oncotarget. 6:26192–26215. 2015.PubMed/NCBI View Article : Google Scholar

10 

Wang LB, Zhang XB, Liu J and Liu QJ: The proliferation of glioblastoma is contributed to kinesin family member 18A and medical data analysis of GBM. Front Genet. 13(858882)2022.PubMed/NCBI View Article : Google Scholar

11 

Sun H, Ou B, Zhao S, Liu X, Song L, Liu X, Wang R and Peng Z: USP11 promotes growth and metastasis of colorectal cancer via PPP1CA-mediated activation of ERK/MAPK signalling pathway. EBioMedicine. 48:236–247. 2019.PubMed/NCBI View Article : Google Scholar

12 

Xie W, Sun Y, Zeng Y, Hu L, Zhi J, Ling H, Zheng X, Ruan X and Gao M: Comprehensive analysis of PPPCs family reveals the clinical significance of PPP1CA and PPP4C in breast cancer. Bioengineered. 13:190–205. 2022.PubMed/NCBI View Article : Google Scholar

13 

Shastry AH, Thota B, Srividya MR, Arivazhagan A and Santosh V: Nuclear Protein Phosphatase 1 α (PP1A) expression is associated with poor prognosis in p53 expressing glioblastomas. Pathol Oncol Res. 22:287–292. 2016.PubMed/NCBI View Article : Google Scholar

14 

Livak KJ and Schmittgen TD: Analysis of relative gene expression data using real-time quantitative PCR and the 2(-Delta Delta C(T)) Method. Methods. 25:402–408. 2001.PubMed/NCBI View Article : Google Scholar

15 

Hombach-Klonisch S, Mehrpour M, Shojaei S, Harlos C, Pitz M, Hamai A, Siemianowicz K, Likus W, Wiechec E, Toyota BD, et al: Glioblastoma and chemoresistance to alkylating agents: Involvement of apoptosis, autophagy, and unfolded protein response. Pharmacol Ther. 184:13–41. 2018.PubMed/NCBI View Article : Google Scholar

16 

Stupp R, Mason WP, van den Bent MJ, Weller M, Fisher B, Taphoorn MJ, Belanger K, Brandes AA, Marosi C, Bogdahn U, et al: Radiotherapy plus concomitant and adjuvant temozolomide for glioblastoma. N Engl J Med. 352:987–996. 2005.PubMed/NCBI View Article : Google Scholar

17 

Luo W, Liao M, Liao Y, Chen X, Huang C, Fan J and Liao W: The role of kinesin KIF18A in the invasion and metastasis of hepatocellular carcinoma. World J Surg Oncol. 16(36)2018.PubMed/NCBI View Article : Google Scholar

18 

Zhang H, Shen T, Zhang Z, Li Y and Pan Z: Expression of KIF18A is associated with increased tumor stage and cell proliferation in prostate cancer. Med Sci Monit. 25:6418–6428. 2019.PubMed/NCBI View Article : Google Scholar

19 

Hang J, Lau SY, Yin R, Zhu L, Zhou S, Yuan X and Wu L: The role of phosphoprotein phosphatases catalytic subunit genes in pancreatic cancer. Biosci Rep. 41(BSR20203282)2021.PubMed/NCBI View Article : Google Scholar

20 

Nohata N, Hanazawa T, Kikkawa N, Sakurai D, Fujimura L, Chiyomaru T, Kawakami K, Yoshino H, Enokida H, Nakagawa M, et al: Tumour suppressive microRNA-874 regulates novel cancer networks in maxillary sinus squamous cell carcinoma. Br J Cancer. 105:833–841. 2011.PubMed/NCBI View Article : Google Scholar

21 

Verdugo-Sivianes EM, Navas L, Molina-Pinelo S, Ferrer I, Quintanal-Villalonga A, Peinado J, Garcia-Heredia JM, Felipe-Abrio B, Muñoz-Galvan S, Marin JJ, et al: Coordinated downregulation of Spinophilin and the catalytic subunits of PP1, PPP1CA/B/C, contributes to a worse prognosis in lung cancer. Oncotarget. 8:105196–105210. 2017.PubMed/NCBI View Article : Google Scholar

Related Articles

  • Abstract
  • View
  • Download
  • Twitter
Copy and paste a formatted citation
Spandidos Publications style
Yang J, Zhang Q, Yang Z, Shu J, Zhang L, Yao Y, Wang X and Liu X: KIF18A interacts with PPP1CA to promote the malignant development of glioblastoma. Exp Ther Med 25: 154, 2023.
APA
Yang, J., Zhang, Q., Yang, Z., Shu, J., Zhang, L., Yao, Y. ... Liu, X. (2023). KIF18A interacts with PPP1CA to promote the malignant development of glioblastoma. Experimental and Therapeutic Medicine, 25, 154. https://doi.org/10.3892/etm.2023.11853
MLA
Yang, J., Zhang, Q., Yang, Z., Shu, J., Zhang, L., Yao, Y., Wang, X., Liu, X."KIF18A interacts with PPP1CA to promote the malignant development of glioblastoma". Experimental and Therapeutic Medicine 25.4 (2023): 154.
Chicago
Yang, J., Zhang, Q., Yang, Z., Shu, J., Zhang, L., Yao, Y., Wang, X., Liu, X."KIF18A interacts with PPP1CA to promote the malignant development of glioblastoma". Experimental and Therapeutic Medicine 25, no. 4 (2023): 154. https://doi.org/10.3892/etm.2023.11853
Copy and paste a formatted citation
x
Spandidos Publications style
Yang J, Zhang Q, Yang Z, Shu J, Zhang L, Yao Y, Wang X and Liu X: KIF18A interacts with PPP1CA to promote the malignant development of glioblastoma. Exp Ther Med 25: 154, 2023.
APA
Yang, J., Zhang, Q., Yang, Z., Shu, J., Zhang, L., Yao, Y. ... Liu, X. (2023). KIF18A interacts with PPP1CA to promote the malignant development of glioblastoma. Experimental and Therapeutic Medicine, 25, 154. https://doi.org/10.3892/etm.2023.11853
MLA
Yang, J., Zhang, Q., Yang, Z., Shu, J., Zhang, L., Yao, Y., Wang, X., Liu, X."KIF18A interacts with PPP1CA to promote the malignant development of glioblastoma". Experimental and Therapeutic Medicine 25.4 (2023): 154.
Chicago
Yang, J., Zhang, Q., Yang, Z., Shu, J., Zhang, L., Yao, Y., Wang, X., Liu, X."KIF18A interacts with PPP1CA to promote the malignant development of glioblastoma". Experimental and Therapeutic Medicine 25, no. 4 (2023): 154. https://doi.org/10.3892/etm.2023.11853
Follow us
  • Twitter
  • LinkedIn
  • Facebook
About
  • Spandidos Publications
  • Careers
  • Cookie Policy
  • Privacy Policy
How can we help?
  • Help
  • Live Chat
  • Contact
  • Email to our Support Team