Spandidos Publications Logo
  • About
    • About Spandidos
    • Aims and Scopes
    • Abstracting and Indexing
    • Editorial Policies
    • Reprints and Permissions
    • Job Opportunities
    • Terms and Conditions
    • Contact
  • Journals
    • All Journals
    • Oncology Letters
      • Oncology Letters
      • Information for Authors
      • Editorial Policies
      • Editorial Board
      • Aims and Scope
      • Abstracting and Indexing
      • Bibliographic Information
      • Archive
    • International Journal of Oncology
      • International Journal of Oncology
      • Information for Authors
      • Editorial Policies
      • Editorial Board
      • Aims and Scope
      • Abstracting and Indexing
      • Bibliographic Information
      • Archive
    • Molecular and Clinical Oncology
      • Molecular and Clinical Oncology
      • Information for Authors
      • Editorial Policies
      • Editorial Board
      • Aims and Scope
      • Abstracting and Indexing
      • Bibliographic Information
      • Archive
    • Experimental and Therapeutic Medicine
      • Experimental and Therapeutic Medicine
      • Information for Authors
      • Editorial Policies
      • Editorial Board
      • Aims and Scope
      • Abstracting and Indexing
      • Bibliographic Information
      • Archive
    • International Journal of Molecular Medicine
      • International Journal of Molecular Medicine
      • Information for Authors
      • Editorial Policies
      • Editorial Board
      • Aims and Scope
      • Abstracting and Indexing
      • Bibliographic Information
      • Archive
    • Biomedical Reports
      • Biomedical Reports
      • Information for Authors
      • Editorial Policies
      • Editorial Board
      • Aims and Scope
      • Abstracting and Indexing
      • Bibliographic Information
      • Archive
    • Oncology Reports
      • Oncology Reports
      • Information for Authors
      • Editorial Policies
      • Editorial Board
      • Aims and Scope
      • Abstracting and Indexing
      • Bibliographic Information
      • Archive
    • Molecular Medicine Reports
      • Molecular Medicine Reports
      • Information for Authors
      • Editorial Policies
      • Editorial Board
      • Aims and Scope
      • Abstracting and Indexing
      • Bibliographic Information
      • Archive
    • World Academy of Sciences Journal
      • World Academy of Sciences Journal
      • Information for Authors
      • Editorial Policies
      • Editorial Board
      • Aims and Scope
      • Abstracting and Indexing
      • Bibliographic Information
      • Archive
    • International Journal of Functional Nutrition
      • International Journal of Functional Nutrition
      • Information for Authors
      • Editorial Policies
      • Editorial Board
      • Aims and Scope
      • Abstracting and Indexing
      • Bibliographic Information
      • Archive
    • International Journal of Epigenetics
      • International Journal of Epigenetics
      • Information for Authors
      • Editorial Policies
      • Editorial Board
      • Aims and Scope
      • Abstracting and Indexing
      • Bibliographic Information
      • Archive
    • Medicine International
      • Medicine International
      • Information for Authors
      • Editorial Policies
      • Editorial Board
      • Aims and Scope
      • Abstracting and Indexing
      • Bibliographic Information
      • Archive
  • Articles
  • Information
    • Information for Authors
    • Information for Reviewers
    • Information for Librarians
    • Information for Advertisers
    • Conferences
  • Language Editing
Spandidos Publications Logo
  • About
    • About Spandidos
    • Aims and Scopes
    • Abstracting and Indexing
    • Editorial Policies
    • Reprints and Permissions
    • Job Opportunities
    • Terms and Conditions
    • Contact
  • Journals
    • All Journals
    • Biomedical Reports
      • Information for Authors
      • Editorial Policies
      • Editorial Board
      • Aims and Scope
      • Abstracting and Indexing
      • Bibliographic Information
      • Archive
    • Experimental and Therapeutic Medicine
      • Information for Authors
      • Editorial Policies
      • Editorial Board
      • Aims and Scope
      • Abstracting and Indexing
      • Bibliographic Information
      • Archive
    • International Journal of Epigenetics
      • Information for Authors
      • Editorial Policies
      • Editorial Board
      • Aims and Scope
      • Abstracting and Indexing
      • Bibliographic Information
      • Archive
    • International Journal of Functional Nutrition
      • Information for Authors
      • Editorial Policies
      • Editorial Board
      • Aims and Scope
      • Abstracting and Indexing
      • Bibliographic Information
      • Archive
    • International Journal of Molecular Medicine
      • Information for Authors
      • Editorial Policies
      • Editorial Board
      • Aims and Scope
      • Abstracting and Indexing
      • Bibliographic Information
      • Archive
    • International Journal of Oncology
      • Information for Authors
      • Editorial Policies
      • Editorial Board
      • Aims and Scope
      • Abstracting and Indexing
      • Bibliographic Information
      • Archive
    • Medicine International
      • Information for Authors
      • Editorial Policies
      • Editorial Board
      • Aims and Scope
      • Abstracting and Indexing
      • Bibliographic Information
      • Archive
    • Molecular and Clinical Oncology
      • Information for Authors
      • Editorial Policies
      • Editorial Board
      • Aims and Scope
      • Abstracting and Indexing
      • Bibliographic Information
      • Archive
    • Molecular Medicine Reports
      • Information for Authors
      • Editorial Policies
      • Editorial Board
      • Aims and Scope
      • Abstracting and Indexing
      • Bibliographic Information
      • Archive
    • Oncology Letters
      • Information for Authors
      • Editorial Policies
      • Editorial Board
      • Aims and Scope
      • Abstracting and Indexing
      • Bibliographic Information
      • Archive
    • Oncology Reports
      • Information for Authors
      • Editorial Policies
      • Editorial Board
      • Aims and Scope
      • Abstracting and Indexing
      • Bibliographic Information
      • Archive
    • World Academy of Sciences Journal
      • Information for Authors
      • Editorial Policies
      • Editorial Board
      • Aims and Scope
      • Abstracting and Indexing
      • Bibliographic Information
      • Archive
  • Articles
  • Information
    • For Authors
    • For Reviewers
    • For Librarians
    • For Advertisers
    • Conferences
  • Language Editing
Login Register Submit
  • This site uses cookies
  • You can change your cookie settings at any time by following the instructions in our Cookie Policy. To find out more, you may read our Privacy Policy.

    I agree
Search articles by DOI, keyword, author or affiliation
Search
Advanced Search
presentation
Experimental and Therapeutic Medicine
Join Editorial Board Propose a Special Issue
Print ISSN: 1792-0981 Online ISSN: 1792-1015
Journal Cover
April-2023 Volume 25 Issue 4

Full Size Image

Sign up for eToc alerts
Recommend to Library

Journals

International Journal of Molecular Medicine

International Journal of Molecular Medicine

International Journal of Molecular Medicine is an international journal devoted to molecular mechanisms of human disease.

International Journal of Oncology

International Journal of Oncology

International Journal of Oncology is an international journal devoted to oncology research and cancer treatment.

Molecular Medicine Reports

Molecular Medicine Reports

Covers molecular medicine topics such as pharmacology, pathology, genetics, neuroscience, infectious diseases, molecular cardiology, and molecular surgery.

Oncology Reports

Oncology Reports

Oncology Reports is an international journal devoted to fundamental and applied research in Oncology.

Experimental and Therapeutic Medicine

Experimental and Therapeutic Medicine

Experimental and Therapeutic Medicine is an international journal devoted to laboratory and clinical medicine.

Oncology Letters

Oncology Letters

Oncology Letters is an international journal devoted to Experimental and Clinical Oncology.

Biomedical Reports

Biomedical Reports

Explores a wide range of biological and medical fields, including pharmacology, genetics, microbiology, neuroscience, and molecular cardiology.

Molecular and Clinical Oncology

Molecular and Clinical Oncology

International journal addressing all aspects of oncology research, from tumorigenesis and oncogenes to chemotherapy and metastasis.

World Academy of Sciences Journal

World Academy of Sciences Journal

Multidisciplinary open-access journal spanning biochemistry, genetics, neuroscience, environmental health, and synthetic biology.

International Journal of Functional Nutrition

International Journal of Functional Nutrition

Open-access journal combining biochemistry, pharmacology, immunology, and genetics to advance health through functional nutrition.

International Journal of Epigenetics

International Journal of Epigenetics

Publishes open-access research on using epigenetics to advance understanding and treatment of human disease.

Medicine International

Medicine International

An International Open Access Journal Devoted to General Medicine.

Journal Cover
April-2023 Volume 25 Issue 4

Full Size Image

Sign up for eToc alerts
Recommend to Library

  • Article
  • Citations
    • Cite This Article
    • Download Citation
    • Create Citation Alert
    • Remove Citation Alert
    • Cited By
  • Similar Articles
    • Related Articles (in Spandidos Publications)
    • Similar Articles (Google Scholar)
    • Similar Articles (PubMed)
  • Download PDF
  • Download XML
  • View XML

  • Supplementary Files
    • Supplementary_Data.pdf
Article Open Access

lncRNA XIST/miR‑129‑2‑3p axis targets CCP110 to regulate the proliferation, invasion and migration of endometrial cancer cells

  • Authors:
    • Shu Chen
    • Yaozhong Liang
    • Yuan Shen
    • Xiaoyu Wang
  • View Affiliations / Copyright

    Affiliations: Department of Gynecology and Obstetrics, The First Affiliated Hospital of Jinan University, Guangzhou, Guangdong 510630, P.R. China, Department of Orthopedics, The First Affiliated Hospital of Jinan University, Guangzhou, Guangdong 510630, P.R. China, Department of Gynecology and Obstetrics, The First Affiliated Hospital of Jinan University, Guangzhou, Guangdong 510630, P.R. China
    Copyright: © Chen et al. This is an open access article distributed under the terms of Creative Commons Attribution License.
  • Article Number: 159
    |
    Published online on: February 22, 2023
       https://doi.org/10.3892/etm.2023.11858
  • Expand metrics +
Metrics: Total Views: 0 (Spandidos Publications: | PMC Statistics: )
Metrics: Total PDF Downloads: 0 (Spandidos Publications: | PMC Statistics: )
Cited By (CrossRef): 0 citations Loading Articles...

This article is mentioned in:


Abstract

Centromere coiled‑coil protein 110 (CCP110) plays a role in the development of several types of cancer; however, its regulatory mechanism and role in endometrial cancer is unclear. The present study revealed that CCP110 is regulated by a signaling pathway involving microRNA (miR/miRNA)‑129‑2‑3p and the long non‑coding RNA (lncRNA) X‑inactive‑specific transcript (XIST), and plays a role in controlling the proliferation, migration and invasion of endometrial cancer cells. CCP110 was upregulated in human endometrial cancer tissues, as revealed by immunohistochemistry, and high expression of the protein was related to reduced overall survival of the patients. Genetic knockdown of CCP110 by small interfering RNA promoted apoptosis and suppressed the proliferation, migration, invasion and colony formation of endometrial cancer cells significantly in the endometrial cancer Ishikawa and HEC‑1B cell lines, as assessed by flow cytometry, and Cell Counting Kit‑8, Transwell and colony formation assays. A bioinformatics analysis and luciferase reporter assay revealed that CCP110 is a target of miR‑129‑2‑3p. Overexpression of miR‑129‑2‑3p mimic fragments inhibited the proliferation, migration and invasion of endometrial cancer cells significantly, while co‑overexpression of CCP110 counteracted these inhibitory effects. The expression level of the lncRNA XIST was upregulated significantly in endometrial cancer tissues, as assessed by reverse transcription‑quantitative PCR assay, while that of miR‑129‑2‑3p was downregulated significantly. A bioinformatics analysis and luciferase reporter assay showed that XIST could inhibit miR‑129‑2‑3p via a miRNA sponge effect. Furthermore, co‑overexpression of XIST antagonized the inhibitory effect of the miR‑129‑2‑3p mimic on the luciferase reporter gene signal and protein expression of CCP110. Co‑overexpression of XIST also abolished the inhibitory effect of the miR‑129‑2‑3p mimic on the proliferation, migration and invasion of endometrial cancer cells. Overall, these data identified a novel regulatory mechanism of CCP110 involving XIST and miR‑129‑2‑3p, which affected the development of endometrial carcinoma. CCP110, XIST and miR‑129‑2‑3p could represent novel targets for the clinical treatment of endometrial cancer.

Introduction

Endometrial carcinoma/cancer (EC) is a common reproductive system malignancy in menopausal and perimenopausal women, ranking fourth for incidence among female malignant tumors in developed countries (1). The incidence of EC has increased in recent years, threatening the health of women globally (2,3). Once EC has progressed to an advanced stage, the 5-year survival rate is low (4-6). Early-stage EC is rarely found by physical examination, as once the uterus or its appendages are palpated with abnormal masses, they are generally in the advanced stage of EC (7,8). The occurrence and development of EC is a result of the interaction of environmental factors and genetic variation, involving a series of components such as differential expression of various genes and transcription factors, abnormal regulation of cell signal transduction pathways and imbalance of the cellular microenvironment homeostasis (9,10). Different pathological changes and molecular features determine the risk level and prognosis of patients with EC (11). To date, the molecular mechanisms regulating the tumorigenesis, development and metastasis of EC have not been elucidated fully. Identifying these mechanisms is important for the identification of key therapeutic targets.

Centrosome amplification, resulting in multiple centrosomes, occurs frequently in EC cells (12). This process can promote the growth of several tumors by inducing chromosome mis-segregation and regulation of the microtubule cytoskeleton, resulting in enhanced directed migration and invasion of malignant cells (13). Centromere coiled-coil protein 110 (CCP110, also known as CP110) is an evolutionarily conserved protein that is important for centrosome function (14,15). Overexpression of CCP110 leads to centrosome expansion and increases the invasive phenotype of cells (14,16). CCP110 is involved in docetaxel-induced drug resistance of breast cancer cells (17) and mediates metastasis in prostate cancer (18). In addition, inhibition of cyclin-dependent kinase 2 can downregulate CCP110 expression, causing anaphase catastrophe and inhibiting lung cancer cell growth (19). However, to the best of our knowledge, the role of CCP110 in the tumorigenesis and development of EC has not yet been reported.

MicroRNAs (miRNAs/miRs) are a class of evolutionarily conserved, non-coding, single-stranded small RNAs (~22 nucleotides) that can degrade or inhibit the translation of target mRNAs via specific binding (20,21). MiRNAs regulate cell proliferation, differentiation and apoptosis by controlling the expression of certain signaling molecules, including transcription factors, cytokines, growth factors and pro-apoptotic and anti-apoptotic genes (22). Increasing numbers of miRNAs have been shown to play important roles in EC (23-25). Next-generation sequencing and miRNA screening technologies have revealed that several miRNAs are differentially expressed between EC and normal endometrial cells (25). For example, miR-103, -106a, -107, -185 and -429 are upregulated in EC and are involved in tumorigenesis, invasion and metastasis, whereas miR-30c, -152, -193 and -221 are downregulated in EC (26,27). These miRNAs participate in various cell signaling pathways by targeting downstream genes and play a regulatory role in the proliferation, migration, invasion and apoptosis of EC cells (28,29). MiR-129 also reportedly plays a role in EC (30,31).

Long non-coding RNAs (lncRNAs) are defined as RNA molecules that exceed 200 nucleotides and are not translated into proteins (32). These RNAs can regulate the expression of target genes by participating in epigenetic, transcriptional and post-transcriptional pathways, and are related to the proliferation, migration and invasion of various tumors, such as female reproductive or gynecological cancers (33,34). Notably, abnormally expressed lncRNAs play an important role in the development of EC (35-37). X-inactive-specific transcript (XIST), one of the first lncRNAs to be discovered, is located at the X inactivation center of chromosome Xq13.2 and plays a prominent role in X inactivation (38). XIST is involved in the occurrence and development of several disorders, including pulmonary fibrosis, inflammation, neuropathic pain, cardiomyocyte hypertrophy and osteoarthritic chondrocyte differentiation (39). It also plays an important regulatory function in various types of cancer, and can be used as a diagnostic. It can also function as a prognostic biomarker and potential therapeutic target for brain tumors, leukemia and lung, breast and liver cancer (40). There are few reports of the involvement of XIST in EC and the detailed mechanism remains to be determined, and thus, this was investigated in the current study.

The present study examined the expression levels of CCP110, XIST and miR-129-2-3p in human EC tissues and cell lines, and explored the targeting relationship between these species and their functional roles in the proliferation, migration and invasion of EC cells.

Materials and methods

Ethical statements and tissue samples

A total of 19 female patients (age range, 37-77 years; mean age, 55.58±10.26 years) with EC who underwent surgical excision at the First Affiliated Hospital of Jinan University (Guangzhou, China) were enrolled in the study between March 2006 and May 2008. Inclusion criteria: Patients had been admitted to the hospital for the first time and did not receive any malignant tumor treatments, such as chemotherapy or radiotherapy, before surgery; postoperative tissues were diagnosed by pathologists as EC with parallel International Federation of Gynecology and Obstetrics staging; patients were aware of and agreed to the whole process of the study; and patient clinical data and follow-up data were complete and available. Exclusion criteria: Patients with other malignant tumors; patients with immune system diseases or infectious diseases; and patients with severe impairment of the heart, liver, kidney and other organ functions. EC tumor samples and adjacent non-tumor tissues (distance from cancer tissue >2 cm) were collected immediately after the excision and were frozen quickly in liquid nitrogen (-320˚F). For the analysis of overall survival, follow-up of all patients was carried out for at least 8 years.

Immunohistochemistry (IHC)

For IHC assay, tissue sections (5-µm) were deparaffined, rehydrated, and incubated for 1 h at 80˚C in citrate buffer (10 mM; pH 6.0) with 0.05% Tween 20 for antigen retrieval. After saturation for 30 min with 1% BSA (cat. no. #ST023-50g; Beyotime Institute of Biotechnology) in PBS at room temperature, the sections were incubated with CCP110 antibody (1:1,000; cat. no. ab99337; Abcam) overnight at 4˚C, followed by incubation with biotin-linked anti-rabbit IgG (cat. no. #E043201-6; 1:1,000; Agilent Technologies, Inc.) for 1 h at room temperature and then with the ABC complex (cat. no. #ab8647; Abcam) at 37˚C for 20 min. IHC scores were determined as follows: Cells with <10% staining were scored as negative staining (-, 1); 10-49% staining as (+, 2); 50-74% staining as (++, 3); 75-100% staining as (+++, 4). The staining color was scored as light-yellow particle (score 1), brown-yellow particle (score 2) and brown particle (score 3). Number score times the color score was used as the final score (41). A score value ≤5 was grouped as low expression, while a score >5 was grouped as high expression.

Cell culture and transfection

The HEC-1B and Ishikawa human EC cell lines were procured from the Cell Bank of Type Culture Collection of The Chinese Academy of Sciences. Both cell lines were cultured in RPMI 1640 medium (Invitrogen; Thermo Fisher Scientific, Inc.), supplemented with 10% FBS (cat. no. #10270-106; Gibco; Thermo Fisher Scientific, Inc.) and 100 U/ml penicillin and streptomycin (cat. no. #15140122; Gibco; Thermo Fisher Scientific, Inc.) and were maintained at 37˚C in a humid atmosphere containing 5% CO2.

The CCP10 and XIST genes were cloned and inserted into the pcDNA3.1 vector (cat. no. XY8014; Xinyu Biology) The small interfering RNA (siRNA) targeting CCP110 (siCCP110), non-targeting negative control (NC) siRNA, miR-129-2-3p mimics, miR-129-2-3p inhibitors, NC mimic, and NC inhibitor were synthesized by Shanghai GenePharma Co., Ltd. For transfection, Lipofectamine® 2000 (cat. no. #11668027; Invitrogen; Thermo Fisher Scientific, Inc.) was used according to the manufacturer's instructions with >1.3 µg nucleic acid. Cells were harvested 48 h after transfection for total RNA or protein isolation. The oligonucleotide sequences were as follows: NC, 5'-CCCACCAGUUUGAGACUCCACAAAU-3'; siCCP110, 5'-AAGACGUUCCAGGACAUCAUC-3'; miR-NC, 5'-UUGUCCGAACGUGUCACGUTT-3'; miR-129-2-3p mimics, 5'-AAGCCCUUACCCCAAAAAGCAU-3'; miR-NC inhibitor, 5'-CACUACUUUUGUGUAGUACAA-3'; miR-129-2-3p inhibitors, 5'-AUGCUUUUUGGGGUAAGGGCUU-3'.

Reverse transcription-quantitative PCR (RT-qPCR)

Total RNA was isolated from tissues or cells using TRIzol® reagent (Invitrogen; Thermo Fisher Scientific, Inc.), according to the manufacturer's instructions. EasyScript cDNA Synthesis SuperMix (cat. no. #AE301-02; Beijing Transgen Biotech Co., Ltd.) was used for reverse transcription of miRNA, according to the manufacturer's instructions. The RT-qPCR analysis was performed using the LightCycler FastStart DNA MasterPlus SYBR Green I kit (Roche Diagnostics), as per the manufacturer's instructions. The following primers were used: Human CCP110 (NM_001323570.2; forward, 5'-AGAGGTGGAGTCGGGGTGGCAG-3'; reverse, 5'-CCCGCCATATTACGGATCTCAGGCT-3'); actin (forward, 5'-TCACCCACACTGTGCCCATCTACGA-3'; reverse, 5'-CAGCGGAACCGCTCATTGCCAATGG-3'), miR-129-2-3p (MIMAT0004605; forward, 5'-TTCCAAGCCCTTACCCCA-3'; reverse, 5'-CACTTCCTCAGCACTTGTTCCTAT-3'), XIST (NR_001564; forward, 5'-TCAGCCCATCAGTCCAAGATC-3'; reverse, 5'-CCTAGTTCAGGCCTGCTTTTCAT-3') and U6 (forward, 5'-CTCGCTTCGGCAGCACA-3'; reverse, 5'-AACGCTTCACGAATTTGCGT-3'). Conditions for PCR were as follows: 1 cycle of 94˚C for 3 min and 38 cycles of 94˚C for 20 sec, 60˚C for 30 sec and 68˚C for 30 sec. The expression level of miR-129-2-3p was normalized to that of U6, whereas those of XIST and CCP110 were normalized to the expression level of actin, using the 2-ΔΔCq method (42). All PCRs were repeated at least three times.

Cell Counting Kit-8 (CCK-8) assay

Adherent cells in the logarithmic growth phase were trypsinized and counted, and an appropriate number of cells were seeded into 96-well plates (in triplicate) and cultured at 37˚C for 24 h. After treatment with miR-129-2-3p mimics and inhibitors (or the negative controls) for various time points (0, 24, 48, 72 and 96 h), the cells were incubated with 10 µl of CCK-8 reagent (Dojindo Molecular Technologies, Inc.) for 1 h, and then the absorbance was measured at 450 nm to evaluate cell proliferation.

Transwell cell migration and invasion assay

Cell migration and invasion were examined via a Transwell assay (Corning Inc.). Briefly, cells were trypsinized and counted, and then 1x105 cells were resuspended in serum-free culture medium (RPMI 1640 medium) and seeded into the upper chamber of a Transwell plate (6.5-mm insert with a 8-µm pore size polycarbonate membrane). The lower chamber was loaded with culture medium (RPMI 1640 medium) containing 20% FBS. After 24 h of culture at 37˚C, cells that had migrated into the lower chamber were fixed with 100% methanol for 10 min at room temperature and stained with 0.1% crystal violet for 10 min at room temperature. The cells were then observed using an inverted microscope with bright field and five random fields were counted. For the invasion assay, the chamber was paved with a layer of Matrigel (BD Biosciences) at 2.5 mg/ml at room temperature for 4 h before cell culture.

Cell colony formation assay

Ishikawa and HEC-1B cells were trypsinized and resuspended, then 2,000 cells were seeded into six-well plates in triplicate and cultured in a humidified atmosphere containing 5% CO2 at 37˚C for 14 days. Subsequently, the cell colonies were washed with PBS, fixed for 30 min with 100% methanol, and stained for 20 min with 0.1% crystal violet (1 mg/ml; Beyotime Institute of Biotechnology) at room temperature. One colony means a visible staining spot counted by the naked eye. The mean colony numbers were then calculated. A colony was a staining spot visible to the naked eye.

Flow cytometry assay

To detect apoptosis, EC cells were stained with the Annexin V-FITC/PI Dual Staining kit (cat. no. #640914; Biolegend, Inc.) and then subjected to flow cytometric analysis. Briefly, cells were digested by 0.5% trypsin at 37˚C for 2 min and then a 100 µl aliquot of the cell suspension was transferred to a microcentrifuge tube and mixed with 5 µl of Annexin V-FITC (1 mg/ml) and 5 µl of propidium iodide (2.5 mg/ml). The sample was then vortexed for 10 sec at room temperature and incubated for 15 min at room temperature in the dark. Subsequently, binding buffer (400 µl) was added and the samples were analyzed using BD FACSDiva software 7.0 (BD Biosciences).

Western blotting

Tissues or cells were lysed with RIPA lysis buffer (cat. no. #P0013C; Beyotime Institute of Biotechnology). The concentration of proteins was determined by BCA kit (cat. no. #P0012; Beyotime Institute of Biotechnology). The proteins (30 µg in each lane) were separated using 10% SDS-PAGE and transferred to PVDF membranes (cat. no. #IPVH00010; MilliporeSigma). The membranes were blocked with 5% skimmed milk solution at room temperature for 1 h and then incubated with the following primary antibodies at 4˚C overnight: Anti-CCP110 (1:1,000; cat. no. ab99337; Abcam) and anti-GAPDH (1:2,000; cat. no. ab8245; Abcam). Subsequently, the membranes were incubated with goat anti-rabbit (cat. no. #A0208) and anti-mouse (cat. no. #A0216) HRP-conjugated secondary antibodies (1:1,000; Beyotime Institute of Biotechnology) at room temperature for 1 h, and blots were visualized using an ECL kit (cat. no. #P0018S; Beyotime Institute of Biotechnology). The gray density was determined by ImageJ Version 1.50 (National Institutes of Health) and the CCP110 signal was normalized to that of the loading control (GAPDH). Each experiment was performed at least three times.

Bioinformatics analysis and dual-luciferase reporter assay

Potential binding sites for miR-129-2-3p and CCP110/XIST were predicted using the TargetScan (43), miRDB (44), StarBase (45) and picTar (46) online software packages. The 3' UTR fragments of CCP110 and XIST containing potential binding sites for miR-129-2-3p were cloned into the pGL3 vector (Promega Corporation) to construct wild-type (WT) and mutant (MUT) reporter vectors. The vectors were then co-transfected by Lipofectamine 2000 (Thermo Fisher Scientific, Inc.) with the miR-129-2-3p mimics or miR-NCs (as aforementioned) into EC cells. Cells were collected 48 h later and the luciferase activity was determined using a dual-luciferase reporter assay system (Promega Corporation). The activity of firefly luciferase was normalized to that of Renilla luciferase.

Statistical analysis

The data are presented as the mean ± standard deviation and the statistical analysis was performed using SPSS version 16 (SPSS Inc.). Kaplan-Meier survival curves were used to analyze the relationship between the expression levels of miRNA-129-2-3p and the overall survival of the patients. Differences between two groups or among multiple groups were analyzed using Student's t-test (paired for tissue analysis and unpaired for the others) or one-way ANOVA (with Tukey's post hoc test where appropriate), respectively. The expression between cancer tissue and adjacent normal tissue was compared using a non-parametric Wilcoxon signed rank test. Spearman's rank correlation coefficient was used to measure the statistical dependence between two variables. Kaplan-Meier and log rank tests were used to analyze the survival curve. P<0.05 was considered to indicate a statistically significant difference.

Results

CCP110 is upregulated in EC

Cancerous and paracancerous tissues were collected from 19 patients with EC and the expression level of CCP110 was detected using immunohistochemistry. CCP110 expression was significantly upregulated in cancer tissues compared with adjacent tissues (Fig. 1A and B), and the overall survival of patients with high CCP110 expression was significantly shorter compared with that of patients with low CCP110 expression (Fig. 1C). These findings suggested that CCP110 was a carcinogenic factor that affected the prognosis of patients with EC.

Figure 1

CCP110 is upregulated in EC tissues and is associated with a poor prognosis of patients with EC. (A) EC tissues and paracancerous tissues were collected from 19 patients and immunohistochemical experiments were performed to detect CCP110. Scale bar, 100 µm. (B) Quantified immunohistochemistry data. (C) Kaplan-Meier survival analysis according to the expression level of CCP110 in EC. ***P<0.001. CCP110, centromere coiled-coil protein 110; EC, endometrial carcinoma/cancer.

Genetic knockdown of CCP110 induces apoptosis and suppresses the development of EC cells

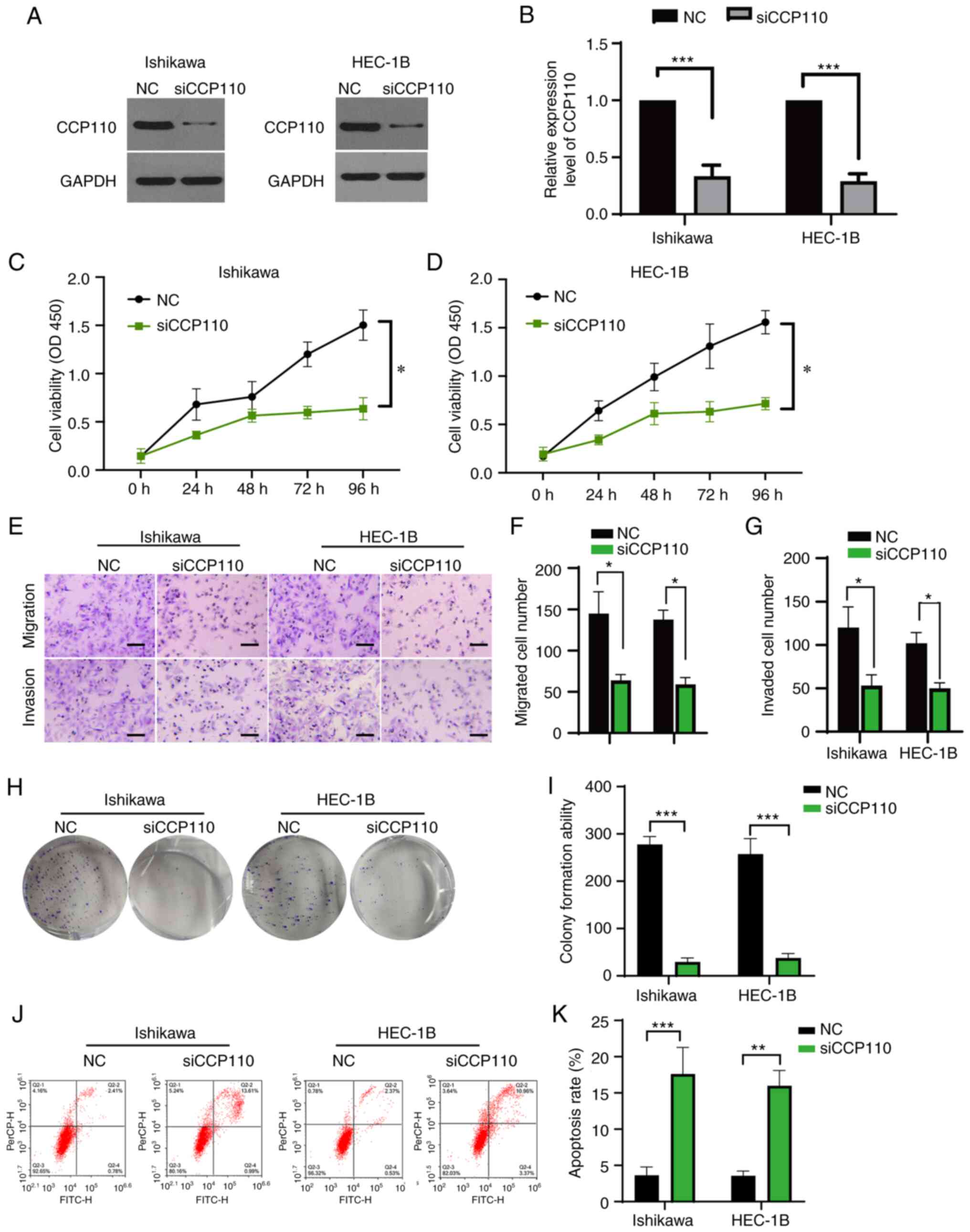
To examine the role of CCP110 in EC further, the Ishikawa and HEC-1B EC cell lines were transfected with a NC siRNA or a siRNA targeting CCP110 (siCCP110). The expression of the protein was measured using western blotting. Compared with the NC, treatment of both cell lines with siCCP110 inhibited expression of the CCP110 protein significantly (Fig. 2A and B and Fig. S1). CCK-8 and Transwell assays showed that knockdown of CCP110 significantly suppressed the proliferation, migration and invasion of both cell lines (Fig. 2C-G). In addition, a colony formation assay revealed that treatment with siCCP110 significantly inhibited the colony formation ability of both cell lines (Fig. 2H and I). Next, flow cytometry assay was used to examine apoptosis, which revealed that silencing of CCP110 significantly upregulated the apoptosis rate in both cell lines (Fig. 2J and K). Overall, these results indicated that genetic knockdown of CCP110 induced apoptosis and suppressed the growth, migration and invasion of EC cells.

Figure 2

Inhibition of CCP110 suppresses the development of EC cells. Ishikawa and HEC-1B EC cell lines were transfected with a NC siRNA or a CCP110-specific siRNA (siCCP110) and lysed 24 h later. (A) Expression levels of CCP110 and GAPDH were detected using western blotting and then (B) quantified. Growth rates of the transfected (C) Ishikawa and (D) HEC-1B cells were determined using a Cell Counting Kit-8 assay. (E) A Transwell assay to detect migration and invasion of the transfected cells (scale bar, 20 µm); the results of the Transwell assay (F) migration and (G) invasion were then quantified. (H) Colony formation assay of the transfected cells, which was then (I) quantified. (J) Flow cytometry analysis to detect apoptosis of the transfected cells, which was then (K) quantified. *P<0.05, **P<0.01, ***P<0.001. CCP110, centromere coiled-coil protein 110; EC, endometrial carcinoma/cancer; NC, negative control; si-, short interfering; OD, optical density.

MiR129-2-3p attenuates EC cell growth and migration by targeting CCP110

Next, the present study attempted to elucidate the molecular mechanism underlying the role of CCP110 in EC. A bioinformatics analysis identified two potential binding sites for miR-129-2-3p in the 3' UTR region of CCP110 (Fig. 3A). Consequently, CCP110 luciferase reporter plasmids containing WT or MUT versions of the miR-129-2-3p binding sequences were constructed (Fig. 3A). The WT and MUT reporter constructs were co-transfected into Ishikawa and HEC-1B cells with a miR-129-2-3p mimic or NC mimic. The expression levels of miR-129-2-3p were first verified using RT-qPCR (Fig. S2). In both cell lines, compared with the NC mimic group, the relative luciferase activity of the WT CCP110 reporter plasmid was significantly reduced after co-transfection with the miR-129-2-3p mimic compared with the mimic NC, whereas co-transfection with the miR-129-2-3p mimic had no significant effect on the relative luciferase activity of the MUT reporter (Fig. 3B and C).

Figure 3

MiR-129-2-3p targets CCP110 and regulates EC cell development. (A) Bioinformatic prediction of miR-129-2-3p binding sites in the CCP110 3’ UTR. Luciferase reporter gene analysis of (B) Ishiwaka and (C) HEC-1B EC cell lines expressing a WT or MUT CCP110 reporter plasmid and a miR-129-2-3p mimic or NC mimic. (D) Western blotting analysis of CCP110 expression in EC cell lines transfected with a miR-129-2-3p mimic or inhibitor, (E) which was then quantified. A Cell Counting Kit-8 assay to measure the growth rates of (F) Ishiwaka and (G) HEC-1B EC cell lines transfected with a NC mimic, miR-129-2-3p mimic, miR-129-2-3p mimic + empty vector or miR-129-2-3p mimic + CCP110-expressing vector. (H) Colony formation and (I) quantification; (J) Transwell (scale bar, 20 µm) (K) migration and (L) invasion assays using the cells described in panels F and G. *P<0.05, **P<0.01. miR, microRNA; CCP110, centromere coiled-coil protein 110; EC, endometrial carcinoma/cancer; UTR, untranslated region; WT, wild-type; MUT, mutant; NC, negative control; OD, optical density.

To examine the regulatory relationship between miR-129-2-3p and CCP110 further, both EC cell lines were transfected with a NC mimic, miR-129-2-3p mimic, NC inhibitor or a miR-129-2-3p inhibitor. Cells were collected after 24 h, lysed and subjected to western blotting to detect CCP110 expression. The miR-129-2-3p mimic inhibited the expression of CCP110 significantly in both Ishikawa and HEC-1B cells compared with the mimic NC, whereas the miR-129-2-3p inhibitor significantly increased the protein expression compared with the inhibitor NC (Fig. 3D and E).

Next, the impact of miR-129-2-3p-regulated CCP110 expression was examined in endometrial cell function. The expression levels of CCP110 by overexpression of pcDNA3.1-CCP110 encoding plasmids in two cell lines were verified and shown in Fig. S3A and B. A CCK-8 assay revealed that transfection with the miR-129-2-3p mimic suppressed the growth of both EC cell lines significantly compared with the mimic NC, and co-overexpression of CCP110 rescued this inhibitory effect (Fig. 3F and G). Moreover, the colony formation abilities (Fig. 3H and I) and Transwell migratory activities (Figs. 3J-L and S3C) of both cell lines were suppressed by transfection with the miR-129-2-3p mimic, and these effects were neutralized by co-overexpression of CCP110. Taken together, these data suggested that miR-129-2-3p regulated the development of EC by modulating CCP110 expression.

LncRNA XIST targets miR-129-2-3p in EC cells

Given its role in controlling CCP110 expression and the development of EC, the present study examined the mechanism by which miR-129-2-3p was regulated. lncRNAs can act as miRNA sponges, reducing their regulatory effect on mRNAs (47). XIST, the first lncRNA identified in mammals (48), was investigated because, to the best of our knowledge, there are few reports of its involvement in EC and the detailed mechanism remains to be determined. Thus, RT-qPCR was used to examine the expression levels of XIST and miR-129-2-3p in cancerous and paracancerous tissues collected from 19 patients with EC. Compared with those in paracancerous tissues, the expression levels of XIST (Fig. 4A) and miR-129-2-3p (Fig. 4B) were, significantly upregulated and downregulated, respectively, in cancer tissues. In addition, the expression levels of XIST and miR-129-2-3p were negatively correlated [Rho value (r)=0.608; Fig. 4C]. A bioinformatics prediction revealed the existence of interaction sites between XIST and miR-129-2-3p (Fig. 4D), suggesting a potential targeting relationship between the two.

Figure 4

LncRNA XIST targets miR-129-2-3p. EC tissues and paracancerous tissues from 19 patients were subjected to reverse transcription-quantitative PCR assays to detect the expression levels of (A) XIST and (B) miR-129-2-3p. (C) Linear correlation analysis of the expression levels of XIST and miR-129-2-3p in EC tissues. (D) Bioinformatical analysis of binding sites for miR-129-2-3p and XIST. Luciferase reporter gene analysis of (E) Ishiwaka and (F) HEC-1B EC cell lines transfected with a WT or MUT XIST reporter and a miR-129-2-3p mimic or NC mimic. *P<0.05, ***P<0.001. LncRNA, long non-coding RNA; XIST, X-inactive-specific transcript; miR, microRNA; EC, endometrial carcinoma/cancer; WT, wild-type; MUT, mutant; NC, negative control.

Next, XIST luciferase reporter plasmids containing a WT or MUT version of the predicted miR-129-2-3p binding site were created and co-transfected into Ishikawa and HEC-1B cells with a miR-129-2-3p mimic or NC mimic. Co-transfection of the miR-129-2-3p mimic significantly reduced the relative luciferase activity of the XIST WT reporter compared with the NC group, but had no such effect on that of the XIST MUT reporter (Fig. 4E and F). Overall, these data indicated the lncRNA XIST targeted miR-129-2-3p in EC cells.

XIST/miR-129-2-3p axis regulates the development of EC cells

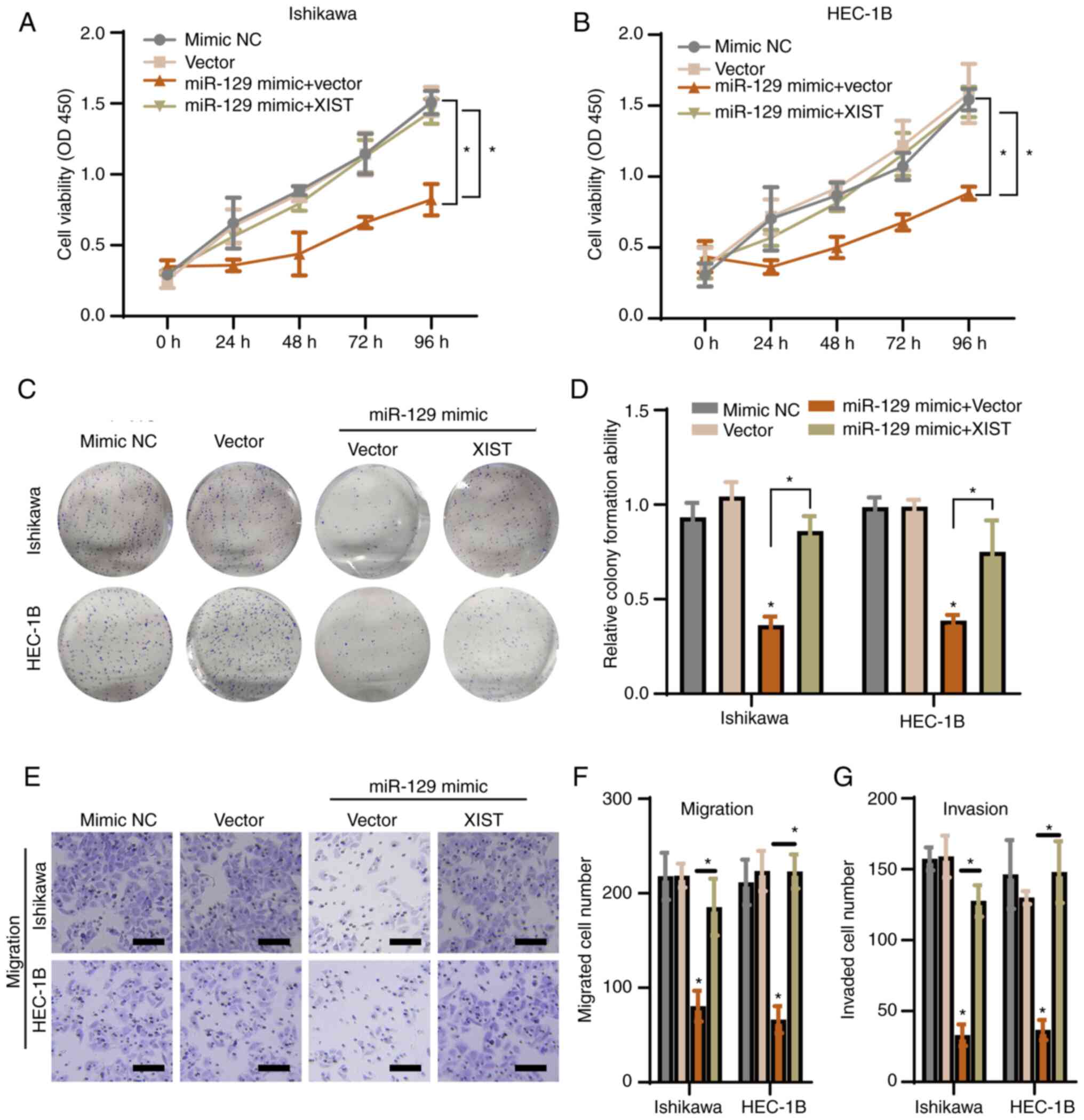
To examine the role of the lncRNA XIST/miR-129-2-3p axis in EC further, Ishikawa and HEC-1B cells were transfected with vector only, a NC mimic, a miR-129-2-3p mimic + vector or a miR-129-2-3p mimic + XIST vector. The expression levels of XIST by overexpression of pcDNA3.1-XIST encoding plasmids in two cell lines were verified using RT-qPCR and shown in Fig. S4A. A CCK-8 assay showed that the miR-129-2-3p mimic inhibited EC cell proliferation (compared to the vector group), while overexpression of XIST antagonized this effect in both cell lines (Fig. 5A and B). Furthermore, in both cell lines, overexpression of XIST significantly antagonized the miR-129-2-3p mimic-induced inhibition of cell colony formation (Fig. 5C and D) and migration and invasion ability (Figs. 5E-G and S4). These data suggested that the lncRNA XIST functions via miR-129-2-3p to regulate the proliferation, migration and invasion of EC cells.

Figure 5

Development of EC cells is regulated by the XIST/miR-129-2-3p axis. CCK-8 assay of (A) Ishikawa and (B) HEC-1B EC cell lines transfected with vector only, a NC mimic, a miR-129-2-3p mimic + vector or a miR-129-2-3p mimic + XIST vector. (C) Colony formation and (D) quantification; (E) Transwell assays and quantification of (F) migration and (G) invasion of the cells (scale bar, 20 µm) described in panels A and B. *P<0.05. EC, endometrial carcinoma/cancer; XIST, X-inactive-specific transcript; miR, microRNA; NC, negative control.

XIST/miR-129-2-3p axis modulates the expression of CCP110

Given its targeting relationship with miR-129-2-3p, the present study examined whether XIST could regulate the expression of CCP110 through miR-129-2-3p. Ishikawa and HEC-1B cells were co-transfected with a WT CCP110 reporter and either vector only, a NC mimic, a miR-129-2-3p mimic + vector or a miR-129-2-3p mimic + XIST vector, and then subjected to a luciferase reporter assay. Compared with the control group, the miR-129-2-3p mimic + vector group displayed a significantly decreased relative luciferase activity in both cell lines, while overexpression of XIST abolished the inhibitory effect of miR-129-2-3p (Fig. 6A). Furthermore, the miR-129-2-3p mimic suppressed the mRNA (Fig. 6B) and protein (Fig. 6C and D) levels of CCP110 significantly in both cell lines, and these effects were alleviated by overexpression of XIST. Overall, these data suggested that the XIST/miR-129-2-3p axis regulated the development of EC cells by modulating CCP110 expression.

Figure 6

Expression of CCP110 is directly modulated by the XIST/miR-129-2-3p axis. (A) Luciferase reporter gene analysis of Ishikawa and HEC-1B EC cell lines co-transfected with a CCP110 reporter plasmid and either vector only, a NC mimic, a miR-129-2-3p mimic + vector or a miR-129-2-3p mimic + XIST vector. The effects of overexpression of miR-129-2-3p and XIST on CCP110 gene and protein levels in EC cell lines, as determined using (B) reverse transcription-quantitative PCR (B) and (C) western blotting (D) quantification analyses. *P<0.05. CCP110, centromere coiled-coil protein 110; EC, endometrial carcinoma/cancer; XIST, X-inactive-specific transcript; miR, microRNA; NC, negative control.

Discussion

EC endangers the physical and mental health of women and occurs most frequently in menopausal women (49). At present, there are no specific markers of EC in laboratory tests, resulting in delayed detection of the disease (50). CCP110 is involved in the interaction of several protein complexes that regulate centrosome replication and segregation, chromosome segregation and cilia formation, and it structurally regulates microtubule growth and centriole length (51,52). High expression levels of CCP110 induce centrosome expansion, which subsequently delays centrosome segregation and promotes centrosome aggregation (14). Thus, CCP110 is closely associated with tumor development and its inhibition suppresses the development of several types of cancer (53,54). However, the role of CCP110 in EC has previously been unclear.

The current study investigated the role of CCP110 in regulating the proliferation, migration, invasion and colony formation ability of EC cells, and identified miR-129-2-3p and the lncRNA XIST as upstream signals. CCP110 expression was upregulated in EC tissues and was closely related to the prognosis of patients. Genetic knockdown of CCP110 increased apoptosis and suppressed the proliferation, migration, invasion and colony formation ability of EC cells significantly. A bioinformatics analysis and luciferase reporter assay identified CCP110 as a direct target of miR-129-2-3p. Overexpression of miR-129-2-3p suppressed the proliferation, migration, invasion and colony formation ability of EC cells, and these effects were counteracted by overexpression of CCP110. The expression level of the lncRNA XIST was upregulated in EC tissues, while that of miR-129-2-3p was downregulated, and the expression levels of these two species were negatively correlated. Overall, the present study identified a novel regulatory pathway in which XIST acted as a sponge to inhibit miR-129-2-3p, leading to upregulation of CCP110 and a subsequent increase in the proliferation, migration, invasion and colony formation ability of EC cells. These findings identified CCP110, miR-129-2-3p and XIST as potential targets for the clinical treatment of EC.

As a member of the miR-129 family, miR-129-2-3p occupies an important position in cancer development and other diseases (55). For example, miR-129-3p expression is decreased in rheumatoid arthritis, and its overexpression suppresses expression of the inflammatory cytokine IL-17 to abolish rheumatoid arthritis (56). In one study, during the pathogenesis of osteoarthritis, overexpression of miR-129-3p has been shown to significantly improve articular chondrocyte viability and reduce apoptosis (57). In the cardiovascular system, overexpression of miR-129-3p ameliorates cardiomyocyte inflammation and apoptosis (58). In the nervous system, downregulation of miR-129-3p increases calcium overload, reactive oxygen species production, MMP-2 expression and apoptosis, leading to changes in neuronal function (59). In addition, miR-129-2-3p plays a notable role in cancer development, with altered expression in various tumors. For example, miR-129-3p expression is downregulated in prostate cancer, and its overexpression inhibits the proliferation and invasion of prostate cancer cells, promotes cell regulation, increases expression of the pro-apoptotic protein Bax and decreases expression of the anti-apoptotic protein Bcl-2(60). Furthermore, overexpression of miR-129-3p reduces CCP110 levels in prostate cancer cells and prevents the production of excess centrosomes (18), which is line with the current findings in EC cells. MiR-129-3p expression is also reduced in gastric cancer tissues and its overexpression inhibits the proliferation, migration and invasion of gastric cancer cells (54). The antitumor effects of miR-129-3p in gastric cancer cells include repression of SUMO-activating enzyme subunit 1 expression by direct targeting of the 3'UTR and suppression of the SUMOylation of X-ray repair cross complementing 4, which disrupts the nuclear localization of the protein (61). Overexpression of miR-129-3p also inhibits the metastasis and invasion of hepatocellular carcinoma cells by inducing inactivation of the PI3K/Akt and p38-MAPK signaling pathways (62-64). Low expression of miR-129-2-3p is significantly correlated with the malignant clinical features of patients with intrahepatic cholangiocarcinoma (65).

The lncRNA XIST plays an important role in the progression of cancer, acting as a sponge to target miRNAs and affect the biological function of tumors (66). In non-small cell lung cancer, overexpression of XIST promotes the proliferation, invasion and metastasis of cancer cells, acting as an oncogene regulating a variety of miRNAs and signaling pathways, such as miR-186-5p, miR-374a, miR-744/RING and CXCR4 (67-70). In esophageal cancer, XIST activates the miR-494/CDK6/JAK2/STAT3 signaling pathway to induce carcinogenesis (71), and knockdown of XIST inhibits the malignant behavior of esophageal cancer cells by antagonizing miR-129-5p/CCND1 signaling (72). XIST also has an oncogenic role in lung cancer and affects tumor progression by regulating the miR-140/iASPP axis and TCF-4 expression (73). XIST expression also predicts poor prognosis and promotes malignant phenotypes in osteosarcoma (74). Furthermore, XIST regulates osteosarcoma cell proliferation, migration, invasion, epithelial-mesenchymal transition and apoptosis, participating in gene regulation through multiple mechanisms (75-79). In the present study, XIST was upregulated in EC tissues and its expression level was negatively correlated with that of miR-129-2-3p. The present study revealed that the inhibitory effect of miR-129-2-3p on the proliferation, metastasis and invasion of EC cells was abolished by overexpression of XIST, which suggested a direct relationship between the two species. Thus, as in other types of cancer, XIST appeared to act as an oncogene in EC by modulating the activity of miR-129-2-3p, leading to upregulation of CCP110. This proposed regulatory mechanism should be explored further in nude mice or other animal models.

To summarize, the present study reported the upregulation of CCP110 in EC tissues and characterized its regulation by a novel signal pathway involving miR-129-2-3p and the lncRNA XIST. The current study identified a novel role for the XIST/miR-129-2-3p/CCP110 axis in regulating endometrial cell growth, colony formation, migration and invasion, which could provide new insights into the clinical management of EC.

Supplementary Material

Ishikawa and HEC-1B EC cell lines were transfected with a NC siRNA or a CCP110-specific siRNA (siCCP110) and lysed 24 h later. The expression levels of CCP110 and GAPDH were detected using western blotting. NC, negative control; EC, endometrial carcinoma/cancer; siRNA, short interfering; CCP110, centromere coiled-coil protein 110.
Ishikawa and HEC-1B EC cell lines were transfected with a miR-129-2-3p mimic or inhibitor or the NC control fragments. Reverse transcription-quantitative PCR was performed to determine the levels of miR-129-2-3p in these cell lines. *P<0.05 compared with the Mimic/inhibitor NC. EC, endometrial carcinoma/cancer; miR, microRNA; NC, negative control.
(A) Ishikawa and HEC-1B EC cell lines were transfected with pcDNA3.1 or pcDNA3.1-CCP110, the expression level of CCP110 was detected by western blotting and the quantified data were shown in (B). (C) Ishikawa and HEC-1B EC cell lines were transfected with indicated NC mimic, miR-129-2-3p mimic, miR-129-2-3p mimic + empty vector, or miR-129-2-3p mimic + CCP110-expressing vector. The representative images of cell invasion by Transwell assay are shown in each group (scale bar, 50 μm). ***P<0.001 compared with the vector. EC, endometrial carcinoma/cancer; CCP110, centromere coiled-coil protein 110; miR, microRNA; NC, negative control.
(A) Ishikawa and HEC-1B EC cell lines were transfected with pcDNA3.1 vector or the encoding plasmids of XIST, the expression level of XIST was verified using reverse transcription-quantitative PCR. (B) Ishikawa and HEC-1B EC cell lines were transfected with vector only, a NC mimic, a miR-129-2-3p mimic + vector or a miR-129-2-3p mimic + XIST vector. The representative images of cell invasion by Transwell assay were shown in each group (scale bar, 50 μm). ***P<0.001 compared with the vector. EC, endometrial carcinoma/cancer; XIST, X-inactive-specific transcript; NC, negative control; miR, microRNA.

Acknowledgements

Not applicable.

Funding

Funding: This work was supported by the Affiliated Shunde Hospital of Jinan University Research and cultivation special fund project (Summit project) (grant no. 202101008) and the Fundamental Research Funds for the Central Universities (grant no. 21620310).

Availability of data and materials

The datasets used and/or analyzed during the current study are available from the corresponding author on reasonable request.

Authors' contributions

SC and YS designed the experiments, drafted the manuscript, performed the experiments and analyzed and interpreted the data. YL helped with data collection and analysis. YS coordinated the research and participated in the experimental design. XW conceived the idea and conducted the project. All authors were involved in critically revising the manuscript, and have read and approved the final manuscript. SC and YS confirm the authenticity of all the raw data.

Ethics approval and consent to participate

Written consent was signed by the patients, and the study was approved by the ethics committee of Jinan University (approval no. 20210826-25; Guangzhou, China).

Patient consent for publication

Not applicable.

Competing interests

The authors declare that they have no competing interests.

References

1 

Moore K and Brewer MA: Endometrial cancer: Is this a new disease? Am Soc Clin Oncol Educ Book. 37:435–442. 2017.PubMed/NCBI View Article : Google Scholar

2 

Amant F, Mirza MR, Koskas M and Creutzberg CL: Cancer of the corpus uteri. Int J Gynaecol Obstet. 143 (Suppl 2):S37–S50. 2018.PubMed/NCBI View Article : Google Scholar

3 

Urick ME and Bell DW: Clinical actionability of molecular targets in endometrial cancer. Nat Rev Cancer. 19:510–521. 2019.PubMed/NCBI View Article : Google Scholar

4 

Sorosky JI: Endometrial cancer. Obstet Gynecol. 120:383–397. 2012.PubMed/NCBI View Article : Google Scholar

5 

Practice Bulletin No. 149. Endometrial cancer. Obstet Gynecol. 125:1006–1026. 2015.PubMed/NCBI View Article : Google Scholar

6 

ACOG committee opinion no. 557. Management of acute abnormal uterine bleeding in nonpregnant reproductive-aged women. Obstet Gynecol. 121:891–896. 2013.PubMed/NCBI View Article : Google Scholar

7 

Morice P, Leary A, Creutzberg C, Abu-Rustum N and Darai E: Endometrial cancer. Lancet. 387:1094–1108. 2016.PubMed/NCBI View Article : Google Scholar

8 

Tran AQ and Gehrig P: Recent advances in endometrial cancer. F1000Res. 6(81)2017.PubMed/NCBI View Article : Google Scholar

9 

Tsikouras P, Bouchlariotou S, Vrachnis N, Dafopoulos A, Galazios G, Csorba R and von Tempelhoff GF: Endometrial cancer: Molecular and therapeutic aspects. Eur J Obstet Gynecol Reprod Biol. 169:1–9. 2013.PubMed/NCBI View Article : Google Scholar

10 

Bell DW and Ellenson LH: Molecular genetics of endometrial carcinoma. Annu Rev Pathol. 14:339–367. 2019.PubMed/NCBI View Article : Google Scholar

11 

Caponio MA, Addati T, Popescu O, Petroni S, Rubini V, Centrone M, Trojano G and Simone G: P16(INK4a) protein expression in endocervical, endometrial and metastatic adenocarcinomas of extra-uterine origin: Diagnostic and clinical considerations. Cancer Biomark. 14:169–175. 2014.PubMed/NCBI View Article : Google Scholar

12 

Fukasawa K: Centrosome amplification, chromosome instability and cancer development. Cancer Lett. 230:6–19. 2005.PubMed/NCBI View Article : Google Scholar

13 

Sluder G and Nordberg JJ: The good, the bad and the ugly: The practical consequences of centrosome amplification. Curr Opin Cell Biol. 16:49–54. 2004.PubMed/NCBI View Article : Google Scholar

14 

D'Angiolella V, Donato V, Vijayakumar S, Saraf A, Florens L, Washburn MP, Dynlacht B and Pagano M: SCF(Cyclin F) controls centrosome homeostasis and mitotic fidelity through CP110 degradation. Nature. 466:138–142. 2010.PubMed/NCBI View Article : Google Scholar

15 

Tsang WY, Spektor A, Luciano DJ, Indjeian VB, Chen Z, Salisbury JL, Sánchez I and Dynlacht BD: CP110 cooperates with two calcium-binding proteins to regulate cytokinesis and genome stability. Mol Biol Cell. 17:3423–3434. 2006.PubMed/NCBI View Article : Google Scholar

16 

Li J, D'Angiolella V, Seeley ES, Kim S, Kobayashi T, Fu W, Campos EI, Pagano M and Dynlacht BD: USP33 regulates centrosome biogenesis via deubiquitination of the centriolar protein CP110. Nature. 495:255–259. 2013.PubMed/NCBI View Article : Google Scholar

17 

Zhang Y, Wang Y, Wei Y, Li M, Yu S, Ye M, Zhang H, Chen S, Liu W and Zhang J: MiR-129-3p promotes docetaxel resistance of breast cancer cells via CP110 inhibition. Sci Rep. 5(15424)2015.PubMed/NCBI View Article : Google Scholar

18 

Bijnsdorp IV, Hodzic J, Lagerweij T, Westerman B, Krijgsman O, Broeke J, Verweij F, Nilsson RJA, Rozendaal L, van Beusechem VW, et al: miR-129-3p controls centrosome number in metastatic prostate cancer cells by repressing CP110. Oncotarget. 7:16676–16687. 2016.PubMed/NCBI View Article : Google Scholar

19 

Hu S, Danilov AV, Godek K, Orr B, Tafe LJ, Rodriguez-Canales J, Behrens C, Mino B, Moran CA, Memoli VA, et al: CDK2 inhibition causes anaphase catastrophe in lung cancer through the centrosomal protein CP110. Cancer Res. 75:2029–2038. 2015.PubMed/NCBI View Article : Google Scholar

20 

Ha M and Kim VN: Regulation of microRNA biogenesis. Nat Rev Mol Cell Biol. 15:509–524. 2014.PubMed/NCBI View Article : Google Scholar

21 

Kwon SC, Baek SC, Choi YG, Yang J, Lee YS, Woo JS and Kim VN: Molecular basis for the single-nucleotide precision of primary microRNA processing. Mol Cell. 73:505–518 e505. 2019.PubMed/NCBI View Article : Google Scholar

22 

Lu TX and Rothenberg ME: MicroRNA. J Allergy Clin Immunol. 141:1202–1207. 2018.PubMed/NCBI View Article : Google Scholar

23 

Widodo, Djati MS and Rifa'I M: Role of MicroRNAs in carcinogenesis that potential for biomarker of endometrial cancer. Ann Med Surg (Lond). 7:9–13. 2016.PubMed/NCBI View Article : Google Scholar

24 

Banno K, Kisu I, Yanokura M, Masuda K, Ueki A, Kobayashi Y, Susumu N and Aoki D: Epigenetics and genetics in endometrial cancer: New carcinogenic mechanisms and relationship with clinical practice. Epigenomics. 4:147–162. 2012.PubMed/NCBI View Article : Google Scholar

25 

Yanokura M, Banno K, Iida M, Irie H, Umene K, Masuda K, Kobayashi Y, Tominaga E and Aoki D: MicroRNAS in endometrial cancer: Recent advances and potential clinical applications. EXCLI J. 14:190–198. 2015.PubMed/NCBI View Article : Google Scholar

26 

Cohn DE, Fabbri M, Valeri N, Alder H, Ivanov I, Liu CG, Croce CM and Resnick KE: Comprehensive miRNA profiling of surgically staged endometrial cancer. Am J Obstet Gynecol. 202:656 e651–e658. 2010.PubMed/NCBI View Article : Google Scholar

27 

Montagnana M, Benati M, Danese E, Giudici S, Perfranceschi M, Ruzzenenete O, Salvagno GL, Bassi A, Gelati M, Paviati E, et al: Aberrant microRNA expression in patients with endometrial cancer. Int J Gynecol Cancer. 27:459–466. 2017.PubMed/NCBI View Article : Google Scholar

28 

Li L and Ma L: Upregulation of miR-582-5p regulates cell proliferation and apoptosis by targeting AKT3 in human endometrial carcinoma. Saudi J Biol Sci. 25:965–970. 2018.PubMed/NCBI View Article : Google Scholar

29 

Lu Z, Nian Z, Jingjing Z, Tao L and Quan L: MicroRNA-424/E2F6 feedback loop modulates cell invasion, migration and EMT in endometrial carcinoma. Oncotarget. 8:114281–114291. 2017.PubMed/NCBI View Article : Google Scholar

30 

Huang YW, Liu JC, Deatherage DE, Luo J, Mutch DG, Goodfellow PJ, Miller DS and Huang THM: Epigenetic repression of microRNA-129-2 leads to overexpression of SOX4 oncogene in endometrial cancer. Cancer Res. 69:9038–9046. 2009.PubMed/NCBI View Article : Google Scholar

31 

Shan T, Uyar DS, Wang LS, Mutch DG, Huang THM, Rader JS, Sheng X and Huang YW: SOX11 hypermethylation as a tumor biomarker in endometrial cancer. Biochimie. 162:8–14. 2019.PubMed/NCBI View Article : Google Scholar

32 

He WP, Chen YY, Wu LX, Guo YY, You ZS and Yang GF: A novel necroptosis-related lncRNA signature for predicting prognosis and anti-cancer treatment response in endometrial cancer. Front Immunol. 13(1018544)2022.PubMed/NCBI View Article : Google Scholar

33 

Ong MS, Cai W, Yuan Y, Leong HC, Tan TZ, Mohammad A, You ML, Arfuso F, Goh BC, Warrier S, et al: ‘Lnc’-ing Wnt in female reproductive cancers: therapeutic potential of long non-coding RNAs in Wnt signalling. Br J Pharmacol. 174:4684–4700. 2017.PubMed/NCBI View Article : Google Scholar

34 

Hosseini ES, Meryet-Figuiere M, Sabzalipoor H, Kashani HH, Nikzad H and Asemi Z: Dysregulated expression of long noncoding RNAs in gynecologic cancers. Mol Cancer. 16(107)2017.PubMed/NCBI View Article : Google Scholar

35 

Xie P, Cao H, Li Y, Wang J and Cui Z: Knockdown of lncRNA CCAT2 inhibits endometrial cancer cells growth and metastasis via sponging miR-216b. Cancer Biomark. 21:123–133. 2017.PubMed/NCBI View Article : Google Scholar

36 

Guo C, Song WQ, Sun P, Jin L and Dai HY: LncRNA-GAS5 induces PTEN expression through inhibiting miR-103 in endometrial cancer cells. J Biomed Sci. 22(100)2015.PubMed/NCBI View Article : Google Scholar

37 

Sun MY, Zhu JY, Zhang CY, Zhang M, Song YN, Rahman K, Zhang LJB and Zhang H: Autophagy regulated by lncRNA HOTAIR contributes to the cisplatin-induced resistance in endometrial cancer cells. Biotechnol Lett. 39:1477–1484. 2017.PubMed/NCBI View Article : Google Scholar

38 

Brown CJ, Hendrich BD, Rupert JL, Lafrenière RG, Xing Y, Lawrence J and Willard HF: The human XIST gene: Analysis of a 17 kb inactive X-specific RNA that contains conserved repeats and is highly localized within the nucleus. Cell. 71:527–542. 1992.PubMed/NCBI View Article : Google Scholar

39 

Yang Z, Jiang X, Jiang X and Zhao H: X-inactive-specific transcript: A long noncoding RNA with complex roles in human cancers. Gene. 679:28–35. 2018.PubMed/NCBI View Article : Google Scholar

40 

Mutzel V and Schulz EG: Dosage sensing, threshold responses, and epigenetic memory: A systems biology perspective on random X-Chromosome inactivation. Bioessays. 42(e1900163)2020.PubMed/NCBI View Article : Google Scholar

41 

Creytens D: NKX2.2 immunohistochemistry in the distinction of Ewing sarcoma from cytomorphologic mimics: Diagnostic utility and pitfalls-Comment on Russell-Goldman et al. Cancer Cytopathol. 127(202)2019.PubMed/NCBI View Article : Google Scholar

42 

Livak KJ and Schmittgen TD: Analysis of relative gene expression data using real-time quantitative PCR and the 2(-Delta Delta C(T)) method. Methods. 25:402–408. 2001.PubMed/NCBI View Article : Google Scholar

43 

Agarwal V, Bell GW, Nam JW and Bartel DP: Predicting effective microRNA target sites in mammalian mRNAs. Elife. 4(e05005)2015.PubMed/NCBI View Article : Google Scholar

44 

Wang X: Improving microRNA target prediction by modeling with unambiguously identified microRNA-target pairs from CLIP-ligation studies. Bioinformatics. 32:1316–1322. 2016.PubMed/NCBI View Article : Google Scholar

45 

Li JH, Liu S, Zhou H, Qu LH and Yang JH: starBase v2.0: Decoding miRNA-ceRNA, miRNA-ncRNA and protein-RNA interaction networks from large-scale CLIP-Seq data. Nucleic Acids Res. 42:D92–D97. 2014.PubMed/NCBI View Article : Google Scholar

46 

Krek A, Grun D, Poy MN, Wolf R, Rosenberg L, Epstein EJ, MacMenamin P, da Piedade I, Gunsalus KC, Stoffel M and Rajewsky N: Combinatorial microRNA target predictions. Nat Genet. 37:495–500. 2005.PubMed/NCBI View Article : Google Scholar

47 

Zhang R, Xia LQ, Lu WW, Zhang J and Zhu JS: LncRNAs and cancer. Oncol Lett. 12:1233–1239. 2016.PubMed/NCBI View Article : Google Scholar

48 

Jali I, Vanamamalai VK, Garg P, Navarrete P, Gutierrez-Adan A and Sharma S: Identification and differential expression of long non-coding RNAs and their association with XIST gene during early embryonic developmental stages of Bos taurus. Int J Biol Macromol. 229:896–908. 2023.PubMed/NCBI View Article : Google Scholar

49 

Raglan O, Kalliala I, Markozannes G, Cividini S, Gunter MJ, Nautiyal J, Gabra H, Paraskevaidis E, Martin-Hirsch P, Tsilidis KK and Kyrgiou M: Risk factors for endometrial cancer: An umbrella review of the literature. Int J Cancer. 145:1719–1730. 2019.PubMed/NCBI View Article : Google Scholar

50 

Banno K, Kisu I, Yanokura M, Tsuji K, Masuda K, Ueki A, Kobayashi Y, Yamagami W, Nomura H, Tominaga E, et al: Biomarkers in endometrial cancer: Possible clinical applications (Review). Oncol Lett. 3:1175–1180. 2012.PubMed/NCBI View Article : Google Scholar

51 

Schmidt TI, Kleylein-Sohn J, Westendorf J, Clech ML, Lavoie SB, Stierhof YD and Nigg EA: Control of centriole length by CPAP and CP110. Curr Biol. 19:1005–1011. 2009.PubMed/NCBI View Article : Google Scholar

52 

Spektor A, Tsang WY, Khoo D and Dynlacht BD: Cep97 and CP110 suppress a cilia assembly program. Cell. 130:678–690. 2007.PubMed/NCBI View Article : Google Scholar

53 

Plotnikova OV, Golemis EA and Pugacheva EN: Cell cycle-dependent ciliogenesis and cancer. Cancer Res. 68:2058–2061. 2008.PubMed/NCBI View Article : Google Scholar

54 

Michaud EJ and Yoder BK: The primary cilium in cell signaling and cancer. Cancer Res. 66:6463–6467. 2006.PubMed/NCBI View Article : Google Scholar

55 

Fesler A, Zhai H and Ju J: miR-129 as a novel therapeutic target and biomarker in gastrointestinal cancer. Onco Targets Ther. 7:1481–1485. 2014.PubMed/NCBI View Article : Google Scholar

56 

Tsai CH, Liu SC, Wang YH, Su CM, Huang CC, Hsu CJ and Tang CH: Osteopontin inhibition of miR-129-3p enhances IL-17 expression and monocyte migration in rheumatoid arthritis. Biochim Biophys Acta Gen Subj. 1861:15–22. 2017.PubMed/NCBI View Article : Google Scholar

57 

Chen R, Ye B, Xie H, Huang Y, Wu Z, Wu H, Wang X, Miao H and Liang W: miR-129-3p alleviates chondrocyte apoptosis in knee joint fracture-induced osteoarthritis through CPEB1. J Orthop Surg Res. 15(552)2020.PubMed/NCBI View Article : Google Scholar

58 

Zou Y and Kong M: Tetrahydroxy stilbene glucoside alleviates palmitic acid-induced inflammation and apoptosis in cardiomyocytes by regulating miR-129-3p/Smad3 signaling. Cell Mol Biol Lett. 24(5)2019.PubMed/NCBI View Article : Google Scholar

59 

Wang B, Li Y and You C: MiR-129-3p targeting of MCU protects against glucose fluctuation-mediated neuronal damage via a mitochondrial-dependent intrinsic apoptotic pathway. Diabetes Metab Syndr Obes. 14:153–163. 2021.PubMed/NCBI View Article : Google Scholar

60 

Jia Y, Gao Y and Dou J: Effects of miR-129-3p on biological functions of prostate cancer cells through targeted regulation of Smad3. Oncol Lett. 19:1195–1202. 2020.PubMed/NCBI View Article : Google Scholar

61 

Zhang M, Jiang D, Xie X, He Y, Lv M and Jiang X: miR-129-3p inhibits NHEJ pathway by targeting SAE1 and represses gastric cancer progression. Int J Clin Exp Pathol. 12:1539–1547. 2019.PubMed/NCBI

62 

Shaker OG, Abdelwahed MY, Ahmed NA, Hassan EA, Ahmed TI, Abousarie MA and Ayoub SE: Evaluation of serum long noncoding RNA NEAT and MiR-129-5p in hepatocellular carcinoma. IUBMB Life. 71:1571–1578. 2019.PubMed/NCBI View Article : Google Scholar

63 

Zhai J, Qu S, Li X, Zhong J, Chen X, Qu Z and Wu D: miR-129 suppresses tumor cell growth and invasion by targeting PAK5 in hepatocellular carcinoma. Biochem Biophys Res Commun. 464:161–167. 2015.PubMed/NCBI View Article : Google Scholar

64 

Zhang D, Cao J, Zhong Q, Zeng L, Cai C, Lei L, Zhang W and Liu F: Long noncoding RNA PCAT-1 promotes invasion and metastasis via the miR-129-5p-HMGB1 signaling pathway in hepatocellular carcinoma. Biomed Pharmacother. 95:1187–1193. 2017.PubMed/NCBI View Article : Google Scholar

65 

Chen C, Jiang J, Fang M, Zhou L, Chen Y, Zhou J, Song Y, Kong G, Zhang B, Jiang B, et al: MicroRNA-129-2-3p directly targets Wip1 to suppress the proliferation and invasion of intrahepatic cholangiocarcinoma. J Cancer. 11:3216–3224. 2020.PubMed/NCBI View Article : Google Scholar

66 

Chen X, Xiong D, Ye L, Wang K, Huang L, Mei S, Wu J, Chen S, Lai X, Zheng L and Wang M: Up-regulated lncRNA XIST contributes to progression of cervical cancer via regulating miR-140-5p and ORC1. Cancer Cell Int. 19(45)2019.PubMed/NCBI View Article : Google Scholar

67 

Xu Z, Xu J, Lu H, Lin B, Cai S, Guo J, Zang F and Chen R: LARP1 is regulated by the XIST/miR-374a axis and functions as an oncogene in non-small cell lung carcinoma. Oncol Rep. 38:3659–3667. 2017.PubMed/NCBI View Article : Google Scholar

68 

Wang H, Shen Q, Zhang X, Yang C, Cui S, Sun Y, Wang L, Fan X and Xu S: The long non-coding RNA XIST controls non-small cell lung cancer proliferation and invasion by modulating miR-186-5p. Cell Physiol Biochem. 41:2221–2229. 2017.PubMed/NCBI View Article : Google Scholar

69 

Zhang YL, Li XB, Hou YX, Fang NZ, You JC and Zhou QH: The lncRNA XIST exhibits oncogenic properties via regulation of miR-449a and Bcl-2 in human non-small cell lung cancer. Acta Pharmacol Sin. 38:371–381. 2017.PubMed/NCBI View Article : Google Scholar

70 

Fang J, Sun CC and Gong C: Long noncoding RNA XIST acts as an oncogene in non-small cell lung cancer by epigenetically repressing KLF2 expression. Biochem Biophys Res Commun. 478:811–817. 2016.PubMed/NCBI View Article : Google Scholar

71 

Chen Z, Hu X, Wu Y, Cong L, He X, Lu J, Feng J and Liu D: Long non-coding RNA XIST promotes the development of esophageal cancer by sponging miR-494 to regulate CDK6 expression. Biomed Pharmacother. 109:2228–2236. 2019.PubMed/NCBI View Article : Google Scholar

72 

Wang H, Li H, Yu Y, Jiang Q, Zhang R, Sun H, Xing W and Li Y: Long non-coding RNA XIST promotes the progression of esophageal squamous cell carcinoma through sponging miR-129-5p and upregulating CCND1 expression. Cell Cycle. 20:39–53. 2021.PubMed/NCBI View Article : Google Scholar

73 

Tang Y, He R, An J, Deng P, Huang L and Yang W: lncRNA XIST interacts with miR-140 to modulate lung cancer growth by targeting iASPP. Oncol Rep. 38:941–948. 2017.PubMed/NCBI View Article : Google Scholar

74 

Wang W, Shen H, Cao G and Huang J: Long non-coding RNA XIST predicts poor prognosis and promotes malignant phenotypes in osteosarcoma. Oncol Lett. 17:256–262. 2019.PubMed/NCBI View Article : Google Scholar

75 

Han J and Shen X: Long noncoding RNAs in osteosarcoma via various signaling pathways. J Clin Lab Anal. 34(e23317)2020.PubMed/NCBI View Article : Google Scholar

76 

Wu D, Nie X, Ma C, Liu X, Liang X, An Y, Zhao B and Wu X: RSF1 functions as an oncogene in osteosarcoma and is regulated by XIST/miR-193a-3p axis. Biomed Pharmacother. 95:207–214. 2017.PubMed/NCBI View Article : Google Scholar

77 

Xu T, Jiang W, Fan L, Gao Q and Li G: Upregulation of long noncoding RNA Xist promotes proliferation of osteosarcoma by epigenetic silencing of P21. Oncotarget. 8:101406–101417. 2017.PubMed/NCBI View Article : Google Scholar

78 

Yang C, Wu K, Wang S and Wei G: Long non-coding RNA XIST promotes osteosarcoma progression by targeting YAP via miR-195-5p. J Cell Biochem. 119:5646–5656. 2018.PubMed/NCBI View Article : Google Scholar

79 

Zhang R and Xia T: Long non-coding RNA XIST regulates PDCD4 expression by interacting with miR-21-5p and inhibits osteosarcoma cell growth and metastasis. Int J Oncol. 51:1460–1470. 2017.PubMed/NCBI View Article : Google Scholar

Related Articles

  • Abstract
  • View
  • Download
  • Twitter
Copy and paste a formatted citation
Spandidos Publications style
Chen S, Liang Y, Shen Y and Wang X: lncRNA XIST/miR‑129‑2‑3p axis targets CCP110 to regulate the proliferation, invasion and migration of endometrial cancer cells. Exp Ther Med 25: 159, 2023.
APA
Chen, S., Liang, Y., Shen, Y., & Wang, X. (2023). lncRNA XIST/miR‑129‑2‑3p axis targets CCP110 to regulate the proliferation, invasion and migration of endometrial cancer cells. Experimental and Therapeutic Medicine, 25, 159. https://doi.org/10.3892/etm.2023.11858
MLA
Chen, S., Liang, Y., Shen, Y., Wang, X."lncRNA XIST/miR‑129‑2‑3p axis targets CCP110 to regulate the proliferation, invasion and migration of endometrial cancer cells". Experimental and Therapeutic Medicine 25.4 (2023): 159.
Chicago
Chen, S., Liang, Y., Shen, Y., Wang, X."lncRNA XIST/miR‑129‑2‑3p axis targets CCP110 to regulate the proliferation, invasion and migration of endometrial cancer cells". Experimental and Therapeutic Medicine 25, no. 4 (2023): 159. https://doi.org/10.3892/etm.2023.11858
Copy and paste a formatted citation
x
Spandidos Publications style
Chen S, Liang Y, Shen Y and Wang X: lncRNA XIST/miR‑129‑2‑3p axis targets CCP110 to regulate the proliferation, invasion and migration of endometrial cancer cells. Exp Ther Med 25: 159, 2023.
APA
Chen, S., Liang, Y., Shen, Y., & Wang, X. (2023). lncRNA XIST/miR‑129‑2‑3p axis targets CCP110 to regulate the proliferation, invasion and migration of endometrial cancer cells. Experimental and Therapeutic Medicine, 25, 159. https://doi.org/10.3892/etm.2023.11858
MLA
Chen, S., Liang, Y., Shen, Y., Wang, X."lncRNA XIST/miR‑129‑2‑3p axis targets CCP110 to regulate the proliferation, invasion and migration of endometrial cancer cells". Experimental and Therapeutic Medicine 25.4 (2023): 159.
Chicago
Chen, S., Liang, Y., Shen, Y., Wang, X."lncRNA XIST/miR‑129‑2‑3p axis targets CCP110 to regulate the proliferation, invasion and migration of endometrial cancer cells". Experimental and Therapeutic Medicine 25, no. 4 (2023): 159. https://doi.org/10.3892/etm.2023.11858
Follow us
  • Twitter
  • LinkedIn
  • Facebook
About
  • Spandidos Publications
  • Careers
  • Cookie Policy
  • Privacy Policy
How can we help?
  • Help
  • Live Chat
  • Contact
  • Email to our Support Team