Spandidos Publications Logo
  • About
    • About Spandidos
    • Aims and Scopes
    • Abstracting and Indexing
    • Editorial Policies
    • Reprints and Permissions
    • Job Opportunities
    • Terms and Conditions
    • Contact
  • Journals
    • All Journals
    • Oncology Letters
      • Oncology Letters
      • Information for Authors
      • Editorial Policies
      • Editorial Board
      • Aims and Scope
      • Abstracting and Indexing
      • Bibliographic Information
      • Archive
    • International Journal of Oncology
      • International Journal of Oncology
      • Information for Authors
      • Editorial Policies
      • Editorial Board
      • Aims and Scope
      • Abstracting and Indexing
      • Bibliographic Information
      • Archive
    • Molecular and Clinical Oncology
      • Molecular and Clinical Oncology
      • Information for Authors
      • Editorial Policies
      • Editorial Board
      • Aims and Scope
      • Abstracting and Indexing
      • Bibliographic Information
      • Archive
    • Experimental and Therapeutic Medicine
      • Experimental and Therapeutic Medicine
      • Information for Authors
      • Editorial Policies
      • Editorial Board
      • Aims and Scope
      • Abstracting and Indexing
      • Bibliographic Information
      • Archive
    • International Journal of Molecular Medicine
      • International Journal of Molecular Medicine
      • Information for Authors
      • Editorial Policies
      • Editorial Board
      • Aims and Scope
      • Abstracting and Indexing
      • Bibliographic Information
      • Archive
    • Biomedical Reports
      • Biomedical Reports
      • Information for Authors
      • Editorial Policies
      • Editorial Board
      • Aims and Scope
      • Abstracting and Indexing
      • Bibliographic Information
      • Archive
    • Oncology Reports
      • Oncology Reports
      • Information for Authors
      • Editorial Policies
      • Editorial Board
      • Aims and Scope
      • Abstracting and Indexing
      • Bibliographic Information
      • Archive
    • Molecular Medicine Reports
      • Molecular Medicine Reports
      • Information for Authors
      • Editorial Policies
      • Editorial Board
      • Aims and Scope
      • Abstracting and Indexing
      • Bibliographic Information
      • Archive
    • World Academy of Sciences Journal
      • World Academy of Sciences Journal
      • Information for Authors
      • Editorial Policies
      • Editorial Board
      • Aims and Scope
      • Abstracting and Indexing
      • Bibliographic Information
      • Archive
    • International Journal of Functional Nutrition
      • International Journal of Functional Nutrition
      • Information for Authors
      • Editorial Policies
      • Editorial Board
      • Aims and Scope
      • Abstracting and Indexing
      • Bibliographic Information
      • Archive
    • International Journal of Epigenetics
      • International Journal of Epigenetics
      • Information for Authors
      • Editorial Policies
      • Editorial Board
      • Aims and Scope
      • Abstracting and Indexing
      • Bibliographic Information
      • Archive
    • Medicine International
      • Medicine International
      • Information for Authors
      • Editorial Policies
      • Editorial Board
      • Aims and Scope
      • Abstracting and Indexing
      • Bibliographic Information
      • Archive
  • Articles
  • Information
    • Information for Authors
    • Information for Reviewers
    • Information for Librarians
    • Information for Advertisers
    • Conferences
  • Language Editing
Spandidos Publications Logo
  • About
    • About Spandidos
    • Aims and Scopes
    • Abstracting and Indexing
    • Editorial Policies
    • Reprints and Permissions
    • Job Opportunities
    • Terms and Conditions
    • Contact
  • Journals
    • All Journals
    • Biomedical Reports
      • Information for Authors
      • Editorial Policies
      • Editorial Board
      • Aims and Scope
      • Abstracting and Indexing
      • Bibliographic Information
      • Archive
    • Experimental and Therapeutic Medicine
      • Information for Authors
      • Editorial Policies
      • Editorial Board
      • Aims and Scope
      • Abstracting and Indexing
      • Bibliographic Information
      • Archive
    • International Journal of Epigenetics
      • Information for Authors
      • Editorial Policies
      • Editorial Board
      • Aims and Scope
      • Abstracting and Indexing
      • Bibliographic Information
      • Archive
    • International Journal of Functional Nutrition
      • Information for Authors
      • Editorial Policies
      • Editorial Board
      • Aims and Scope
      • Abstracting and Indexing
      • Bibliographic Information
      • Archive
    • International Journal of Molecular Medicine
      • Information for Authors
      • Editorial Policies
      • Editorial Board
      • Aims and Scope
      • Abstracting and Indexing
      • Bibliographic Information
      • Archive
    • International Journal of Oncology
      • Information for Authors
      • Editorial Policies
      • Editorial Board
      • Aims and Scope
      • Abstracting and Indexing
      • Bibliographic Information
      • Archive
    • Medicine International
      • Information for Authors
      • Editorial Policies
      • Editorial Board
      • Aims and Scope
      • Abstracting and Indexing
      • Bibliographic Information
      • Archive
    • Molecular and Clinical Oncology
      • Information for Authors
      • Editorial Policies
      • Editorial Board
      • Aims and Scope
      • Abstracting and Indexing
      • Bibliographic Information
      • Archive
    • Molecular Medicine Reports
      • Information for Authors
      • Editorial Policies
      • Editorial Board
      • Aims and Scope
      • Abstracting and Indexing
      • Bibliographic Information
      • Archive
    • Oncology Letters
      • Information for Authors
      • Editorial Policies
      • Editorial Board
      • Aims and Scope
      • Abstracting and Indexing
      • Bibliographic Information
      • Archive
    • Oncology Reports
      • Information for Authors
      • Editorial Policies
      • Editorial Board
      • Aims and Scope
      • Abstracting and Indexing
      • Bibliographic Information
      • Archive
    • World Academy of Sciences Journal
      • Information for Authors
      • Editorial Policies
      • Editorial Board
      • Aims and Scope
      • Abstracting and Indexing
      • Bibliographic Information
      • Archive
  • Articles
  • Information
    • For Authors
    • For Reviewers
    • For Librarians
    • For Advertisers
    • Conferences
  • Language Editing
Login Register Submit
  • This site uses cookies
  • You can change your cookie settings at any time by following the instructions in our Cookie Policy. To find out more, you may read our Privacy Policy.

    I agree
Search articles by DOI, keyword, author or affiliation
Search
Advanced Search
presentation
Experimental and Therapeutic Medicine
Join Editorial Board Propose a Special Issue
Print ISSN: 1792-0981 Online ISSN: 1792-1015
Journal Cover
April-2023 Volume 25 Issue 4

Full Size Image

Sign up for eToc alerts
Recommend to Library

Journals

International Journal of Molecular Medicine

International Journal of Molecular Medicine

International Journal of Molecular Medicine is an international journal devoted to molecular mechanisms of human disease.

International Journal of Oncology

International Journal of Oncology

International Journal of Oncology is an international journal devoted to oncology research and cancer treatment.

Molecular Medicine Reports

Molecular Medicine Reports

Covers molecular medicine topics such as pharmacology, pathology, genetics, neuroscience, infectious diseases, molecular cardiology, and molecular surgery.

Oncology Reports

Oncology Reports

Oncology Reports is an international journal devoted to fundamental and applied research in Oncology.

Experimental and Therapeutic Medicine

Experimental and Therapeutic Medicine

Experimental and Therapeutic Medicine is an international journal devoted to laboratory and clinical medicine.

Oncology Letters

Oncology Letters

Oncology Letters is an international journal devoted to Experimental and Clinical Oncology.

Biomedical Reports

Biomedical Reports

Explores a wide range of biological and medical fields, including pharmacology, genetics, microbiology, neuroscience, and molecular cardiology.

Molecular and Clinical Oncology

Molecular and Clinical Oncology

International journal addressing all aspects of oncology research, from tumorigenesis and oncogenes to chemotherapy and metastasis.

World Academy of Sciences Journal

World Academy of Sciences Journal

Multidisciplinary open-access journal spanning biochemistry, genetics, neuroscience, environmental health, and synthetic biology.

International Journal of Functional Nutrition

International Journal of Functional Nutrition

Open-access journal combining biochemistry, pharmacology, immunology, and genetics to advance health through functional nutrition.

International Journal of Epigenetics

International Journal of Epigenetics

Publishes open-access research on using epigenetics to advance understanding and treatment of human disease.

Medicine International

Medicine International

An International Open Access Journal Devoted to General Medicine.

Journal Cover
April-2023 Volume 25 Issue 4

Full Size Image

Sign up for eToc alerts
Recommend to Library

  • Article
  • Citations
    • Cite This Article
    • Download Citation
    • Create Citation Alert
    • Remove Citation Alert
    • Cited By
  • Similar Articles
    • Related Articles (in Spandidos Publications)
    • Similar Articles (Google Scholar)
    • Similar Articles (PubMed)
  • Download PDF
  • Download XML
  • View XML

  • Supplementary Files
    • Supplementary_Data.pdf
Article Open Access

DAB2 promotes pulmonary fibrosis and may act as an intermediate between IGF‑1R and PI3K/AKT signaling pathways

  • Authors:
    • Chun-Lian Liang
    • Xiu-Li Li
    • Xiao-Juan Quan
    • Lin Zhang
  • View Affiliations / Copyright

    Affiliations: Department of Geriatrics, The Second Affiliated Hospital of Xi'an Jiaotong University, Xi'an, Shaanxi 710004, P.R. China
    Copyright: © Liang et al. This is an open access article distributed under the terms of Creative Commons Attribution License.
  • Article Number: 183
    |
    Published online on: March 10, 2023
       https://doi.org/10.3892/etm.2023.11882
  • Expand metrics +
Metrics: Total Views: 0 (Spandidos Publications: | PMC Statistics: )
Metrics: Total PDF Downloads: 0 (Spandidos Publications: | PMC Statistics: )
Cited By (CrossRef): 0 citations Loading Articles...

This article is mentioned in:


Abstract

Idiopathic pulmonary fibrosis (IPF) is a heterogeneous lung disease associated with high mortality. Disabled‑2 (DAB2), an adapter protein, regulates cell‑fibrinogen adhesion and fibrinogen uptake. DAB2 is differentially expressed in mouse fibrotic lungs induced by bleomycin according to a genome microarray analysis based on Gene Expression Omnibus database. However, the role of DAB2 in IPF has not been revealed. A bleomycin‑induced mouse model of pulmonary fibrosis was constructed in the present study. It found that the expression of DAB2 was upregulated in bleomycin‑induced fibrotic lung tissue with collagen fiber deposition and pulmonary interstitium thickening. Colocalization of DAB2 with α‑smooth muscle actin (SMA) was observed in lung tissue sections. In vitro, human lung fibroblast MRC‑5 cells were treated with TGF‑β1 and the expression of DAB2 was increased. Knockdown of DAB2 suppressed cell proliferation and the expression of α‑SMA, collagen I, collagen IV and fibronectin in TGF‑β1‑treated MRC‑5 cells. The phosphorylation levels of PI3K and AKT were suppressed in DAB2‑knockdown cells. IGF‑1/IGF‑1R has been reported to promote pulmonary fibrosis and activate the PI3K/Akt signaling. In the present study, the activation of IGF‑1/IGF‑1R signaling pathways in bleomycin‑induced fibrotic lung tissues were positively associated with DAB2 expression. The phosphorylation level of IGF‑1R was increased in MRC‑5 cells with TGF‑β1 treatment, and DAB2 expression was decreased by silencing of IGF‑1R. This suggested that DAB2 might be a downstream target of the IGF‑1R pathway and thus induced PI3K/AKT signaling activation and fibrogenesis. The current study demonstrated the importance of DAB2 in pulmonary fibrosis and suggested the potential of IGF‑1R/DAB2/PI3K in the pathogenesis of IPF.

Introduction

Idiopathic pulmonary fibrosis (IPF) is a chronic interstitial lung disease characterized by dense collagen accumulation from alveolar epithelial cell damage and high fibroblast proliferation. It can lead to chronic respiratory failure, physical disability, and severe hypoxemia (1,2). The age of onset of IPF was mainly over 50 years old, and male patients were more than female patients in US (3). Unspecific early symptoms lead to delayed diagnosis of IPF for years (4). Current treatments for IPF include supplemental oxygen and anti-fibrotic drugs, such as nintedanib and pirfenidone (5,6). However, the two drugs only modestly reduce the rate of lung function deterioration (7). Despite these treatments, the median 2-3 survival of patients with IPF remains poor (8). Lung transplantation is the only cure for IPF (9), but the shortage of donor organs has resulted in only a minority of patients being able to undergo lung transplants (10). Therefore, the development of new mitigation strategies, treatment methods and therapeutic targets is urgently needed for patients with IPF.

Although the pathological mechanism of IPF has not been elucidated, it is thought to be mediated by various chemokines, growth factors and cytokines (11). It is important to understand the mechanism of these factors in IPF to accelerate the progress of IPF treatment. Insulin-like growth factor (IGF-1) signaling has been found to be involved in the progression of pulmonary fibrosis in human IPF tissues and mouse models in previous studies (12,13). Meanwhile, IGF-1 requires insulin-like growth factor receptor (IGF-1R) to exert its function. The PI3K/Akt/mTOR signaling pathway also plays an important role in pulmonary fibrosis. Growth factors/ligands-mediated stimulation of receptor tyrosine kinases (RTKs) activate phosphatidylinositol-3 kinase (PI3K), which in turn activates protein kinase B (Akt) and mammalian target of rapamycin (mTOR). The mTOR promote collagen synthesis and proliferation in fibroblasts, leading to pulmonary fibrosis (14,15). Therefore, PI3K/Akt/mTOR signaling pathway act as a downstream target of IGF-1/IGF-1R to play a role in promoting pulmonary fibrosis.

Disabled-2 (DAB2), a member of the Disabled gene family, encodes a mitogen-reactive phosphoprotein and is widely expressed in human tissues, including kidney, heart, lung, and skin. DAB2 has been reported to regulate cell-cell and cell-fibrinogen adhesion, integrin αIIbβ3 activation, fibrinogen uptake, and be involved in the regulation of TGF-β and Ras/MAPK/ERK signaling pathways (16-18). Down-regulation of DAB2 inhibits bleomycin-induced skin fibrosis and activation of systemic sclerotic skin fibroblasts in mice (19). Reduced expression of DAB2 protects myocardial cells from apoptosis under myocardial injury (20,21). Differential gene expression analysis of Gene Expression Omnibus (GEO) dataset showed that DAB2 was differentially expressed in fibrotic lung tissues of C57BL/6 mice induced by bleomycin (BLM). In the present study, we established a mouse model of BLM-induced pulmonary fibrosis and showed a significant up-regulation of pulmonary DAB2 in vivo. Here, we hypothesized that DAB2 might play an important role in IPF development. This study aims to investigate the specific role and mechanism of DAB2 in pulmonary fibrosis and the involvement of IGF-1R-related signaling pathways.

Materials and methods

Cell culture and transfection

MRC-5 cell line was purchased from Zhong Qiao Xin Zhou biotechnology (Shanghai, China), and cultured in minimum essential medium (MEM) (Solarbio, Beijing, China) containing 10% fetal bovine serum (Tianhang Biotechnology, Zhejiang, China) at 37˚C with 5% CO2. Specific DAB2 siRNA and IGF-1R siRNA (22) were transfected into MRC-5 cell respectively when the cell density reached 70%. After 24 h for transfection, cells were treated with 10 ng/ml transforming growth factor-β1 (TGF-β1) (Sino Biological, Beijing, China) for 24 h.

Ethical approval and Animal model

Animal procedures were approved by the Ethics Committee of the Second Affiliated Hospital of Xi'an Jiaotong University (Approval No. 2022-781) and complied with the National Research Council's Guide for the Care and Use of Laboratory Animals. Healthy male C57BL/6 mice (6-8 weeks old, 19-21 g) which were purchased from Liaoning changsheng biotechnology (China) with consistent growth status were selected and randomly divided into two groups (6 mice per group). Mice in each group were fed freely at 12 h light/12 h dark, 22±1˚C, and 45-55% humidity. Anesthesia was induced with 2-3% isoflurane and maintained with 1.5-2% isoflurane. BLM (Yuanye Bio-Technology, Shanghai, China) was given intratracheally into mice (2 U/kg), and the control group was given the same amount of saline. After 21 days, the weight of the mice was measured. A human endpoint was defined as a threshold of 20% weight loss. Mice were sacrificed by CO2 euthanasia in a chamber with a fill rate of 30% of the chamber volume of CO2 per min.

Immunofluorescence (IF)

The cells were fixed in 4% paraformaldehyde (Sinopharm Chemical Reagent, Shanghai, China) for 15 min, then immersed in PBS for 5 min and repeated three times. The cell sections were incubated with 0.1% tritonx-100 at room temperature for 30 min and immersed in PBS to remove 0.1% tritonx-100 (Beyotime Biotechnology, Shanghai, China). Before hatching the primary antibody, the cell sections were immersed in 1% BSA (bovine serum albumin) (Sangon Biotech, Shanghai, China) for 15 min. The dilution ratio of the primary antibody was 1:100, and the condition was 4˚C overnight. After the primary antibody was washed off, the secondary antibody diluted 1:200 was added, and the cells were incubated at room temperature in the dark for 1 h. The nuclei were stained with DAPI (Aladdin Biochemical Technology, Shanghai, China). Finally, half drops of anti-fluorescence quencher were added to the cell sections. After sealing the slices, the staining was observed under a fluorescence microscope (BX53, Olympus, Tokyo, Japan). Primary antibodies of DAB2 (DF7792#) and α-SMA (BF9212#) were purchased from Affinity Biosciences (China), and Cy3-labeled goat anti-rabbit IgG (A27039#, Invitrogen, Carlsbad, CA, USA) was used as the secondary antibodies of DAB2 and α-SMA. The experiment was independently repeated six times, and representative pictures were selected.

The lung tissues were dehydrated with different concentrations of alcohol for corresponding time, and the alcohol concentration were 70% (2 h), 80% (overnight), 90% (2 h), 100% (1 h), and 100% (1 h), respectively. After dehydration, the lung tissues were waxed through, embedded, and sliced. After deparaffinization, the sections were immersed in 95, 85, and 75% ethanol for 1 min each. After removing the alcohol, the sections were subjected to antigen repair at low heat for 10 min, followed by immersion in 1% BSA for 15 min. The antibody was incubated at 4˚C overnight at a dilution ratio of 1:100 for the antibody used and 1:200 for the secondary antibody. At last, the sections were counterstained with DAPI and observed under a fluorescence microscope (BX53). Cy3-labeled goat anti-rabbit IgG was used to detect DAB2, and FITC-labeled goat anti-mouse IgG (ab6785#, Abcam, Cambridge, UK) was used to detect α-SMA. The experiment was independently repeated six times, and representative pictures were selected.

Hematoxylin-eosin staining

After dewaxed to water, the lung tissue sections were put in hematoxylin (Solarbio, Beijing, China) solution for 5 min and soaked in distilled water for 5 min. The sections were put in 1% acid ethanol (99 ml 70% ethanol and 1ml concentrated hydrochloric acid) and stay for 3 sec, then rinsed with tap water for 20 min, and soaked in distilled water for 2 min. The sections were stained with eosin (Sangon Biotech, Shanghai, China) solution for 3 min. Then the stained slides were successively immersed in 75% (2 min), 85% (2 min) and 95% (2 min) ethanol and followed by dehydration, transparent and seal. The staining was observed under a light microscope (BX53).

Masson staining

After dewaxed to water, slices were stained with hematoxylin solution for 6 min and followed by differentiation with 1% acid ethanol for 3 sec. Then the slices were rinsed with running water for 20 min and soaked in distilled water for 2 min. The moisture on the sections was blotted with absorbent paper, and the sections were stained with ponceau red liquid dye acid complex for 1 min, which was prepared as follows: 0.7 g ponceau (Sinopharm Chemical Reagent, Shanghai, China) and 0.3 g acid fuchsin (Sinopharm Chemical Reagent, Shanghai, China) were dissolved in 99 ml distilled water, and 1ml glacial acetic acid was finally added. After staining, the sections were washed with 0.2% glacial acetic acid aqueous solution (0.2 ml glacial acetic acid and 100 ml distilled water). Subsequently, 1% phosphomolybdic acid solution was dropped for differentiation for 5 min, and the sections were stained directly with aniline blue solution for 5 min. The aniline blue solution was prepared as follows: 2 g aniline blue was dissolved in 98 ml distilled water, and 2 ml glacial acetic acid was finally added. After staining, the sections were dehydrated, transparent and sealed. The staining was observed under a light microscope (BX53).

Real-time PCR (qPCR)

The samples were lysed with 1 ml TRIpure (BioTeke Corporation, Beijing, China) for 5 min. 200 µl chloroform was added to the lysed samples for 3 min at room temperature. After centrifugation, the upper liquid was collected and mixed with the equal volume of isopropanol. Then the mixture was placed at -20˚C overnight. The frozen sample was removed and centrifuged at 4˚C for 10 min. the supernatant was discarded, and the precipitate was allowed to stand for 5 min. Total RNA was obtained by adding 30 µl Rnase-free ddH2O. Reverse transcription of RNA was performed by BeyoRT II M-MLV reverse transcriptase (Beyotime Biotechnology, Shanghai, China) to obtain cDNA. Real-time PCR reaction system was configured according to 2xTaq PCR MasterMix (Solarbio, Beijing, China) and SYBR Green (Solarbio, Beijing, China) instructions. GAPDH was used as an internal control for normalization. The operating instrument is Exicycler™ 96 (Bioneer Corporation, Daejeon, Korea). The instrument program was as follows: 1) Incubation at 95˚C for 5 min, 2) Incubation at 95˚C for 10 sec, 3) Incubation at 60˚C for 20 sec, 4) Go to line 2, Cycle 40, 5) Incubation at 72˚C, for 2 min 30 sec, 6) Incubation at 40˚C for 1 min, 7) Melting 60˚C to 94˚C, Every 1˚C for 1 sec, 8) Incubation at 25˚C for 1-2 min, 9) Incubation at 72˚C for 30 sec. The primer sequences were as follows: mus-Dab2 F: 5'-CCCTAATGACCCTTGATG-3'; mus-Dab2 R: 5'-GGTGGGAAAGAAGTTGAGA-3'; homo-DAB2 F: 5'-CCCTGAATGGTGATGTTG-3'; homo-DAB2 R: 5'-GGGATAATGGCTATGGAGT-3'; mus GAPDH F: 5'-TGTTCCTACCCCCAATGTGTCCGTC-3'; mus GAPDH R: 5'-CTGGTCCTCAGTGTAGCCCAAGATG-3'; homo GAPDH F: 5'-GACCTGACCTGCCGTCTAG-3'; homo GAPDH R: 5'-AGGAGTGGGTGTCGCTGT-3'.

Western blot (WB)

RIPA (Radio Immunoprecipitation Assay Lysis buffer) and PMSF (phenylmethanesulfonylfluoride) (Solarbio, Beijing, China) were used to extract the protein of the samples. The protein concentration was detected by BCA protein concentration determination kit (Solarbio, Beijing, China), and SDS-PAGE was performed by loading 20 µl (10-20 µg) protein onto the gels, which were composed of 5% stacking gel and four different concentrations of separating gels (8, 10, 12, 15%). GAPDH was used as a loading control for normalization. After electrophoresis separation, the protein was transferred to PVDF membrane (Millipore, Billerica, MA, US), and the transferred protein was blocked with 5% skim milk (Sangon Biotech, Shanghai, China). Then the PVDF membrane was incubated with diluted antibody and washed six times with TBST for 5 min each time. ECL chemiluminescence reagent (Solarbio, Beijing, China) was added to the membrane, and the density values of the protein bands were analyzed by Gel-Pro Analyzer 4.0 (Media Cybernetics, Rockville, MD, US). The antibody incubation conditions are shown in Table I.

Table I

Conditions of the antibody incubation.

Table I

Conditions of the antibody incubation.

A, Primary antibodies
NameCat. no.CompanyDilution ratioConditions
IGF-1 antibodyDF6096Affinity Biosciences, Ltd.1:1,0004˚C overnight
IGF-1R antibodyAF7709Affinity Biosciences, Ltd.1:1,0004˚C overnight
p-IGF-1R antibodyAF4397Affinity Biosciences, Ltd.1:1,0004˚C overnight
DAB2 antibodybs-5999RBIOSS1:1,0004˚C overnight
Collagen I antibodyA16891ABclonal Biotech Co., Ltd.1:1,0004˚C overnight
Collagen Ⅳ antibodyAF0510Affinity Biosciences, Ltd.1:1,0004˚C overnight
Fibronectin antibodyA12932Affinity Biosciences, Ltd.1:1,0004˚C overnight
α-SMA antibodyBF9212Affinity Biosciences, Ltd.1:3,0004˚C overnight
PI3K antibodyAF6241Affinity Biosciences, Ltd.1:1,0004˚C overnight
p-PI3K antibodyAF3242Affinity Biosciences, Ltd.1:1,0004˚C overnight
AKT antibodyAF6261Affinity Biosciences, Ltd.1:1,0004˚C overnight
p-AKT antibodyAF0016Affinity Biosciences, Ltd.1:1,0004˚C overnight
GAPDH60004-1-IgProteintech Group, Inc.1:10,0004˚C overnight
B, Secondary antibodies
NameCat. no.CompanyDilution ratioConditions
Goat anti rabbit IgG-HRPSE134Beijing Solarbio Science & Technology Co., Ltd.1:3,00037˚C 1 h
Goat anti rabbit IgG-HRPSE134Beijing Solarbio Science & Technology Co., Ltd.1:3,00037˚C 1 h
Goat anti rabbit IgG-HRPSE134Beijing Solarbio Science & Technology Co., Ltd.1:3,00037˚C 1 h
Goat anti rabbit IgG-HRPSE134Beijing Solarbio Science & Technology Co., Ltd.1:3,00037˚C 1 h
Goat anti rabbit IgG-HRPSE134Beijing Solarbio Science & Technology Co., Ltd.1:3,00037˚C 1 h
Goat anti rabbit IgG-HRPSE134Beijing Solarbio Science & Technology Co., Ltd.1:3,00037˚C 1 h
Goat anti rabbit IgG-HRPSE134Beijing Solarbio Science & Technology Co., Ltd.1:3,00037˚C 1 h
Goat anti mouse IgG-HRPSE131Solarbio (Beijing, China)1:3,00037˚C 1 h
Goat anti rabbit IgG-HRPSE131Beijing Solarbio Science & Technology Co., Ltd.1:3,00037˚C 1 h
Goat anti rabbit IgG-HRPSE131Beijing Solarbio Science & Technology Co., Ltd.1:3,00037˚C 1 h
Goat anti rabbit IgG-HRPSE131Beijing Solarbio Science & Technology Co., Ltd.1:3,00037˚C 1 h
Goat anti rabbit IgG-HRPSE131Beijing Solarbio Science & Technology Co., Ltd.1:3,00037˚C 1 h
Goat anti mouse IgG-HRPSE131Beijing Solarbio Science & Technology Co., Ltd.1:3,00037˚C 1 h
CCK-8

MRC-5 Cells with and without transfection were seeded in 96-well culture plates with 6ⅹ103 cells per well and treated with 10 ng/ml TGF-β1. After 24 h, CCK-8 (Beyotime Biotechnology, Shanghai, China) was added to the cells for 2 h culture, and the OD value of the cells at 450 nm was determined by 800TS enzyme standard instrument (BioTek Instruments, Winooski, VT, US).

Statistical analysis

All data analysis was completed on Graphpad 8.0. Unpaired t-test was used to test the differences between the two groups, and Ordinary One Way ANOVA was used to analyze the gray values of protein bands. Significant post hoc effects were revealed by the Tukey's post hoc test. qPCR results were analyzed by 2-ΔΔCT method. All data were presented as mean ± standard deviation (SD) with at least three biological repetitions in each group. P-value less than 0.05 was considered statistically significant.

Results

The expression of DAB2 was significantly up-regulated in the BLM-induced fibrotic lung tissue

Screening of the candidate gene DAB2 was briefly described as following: two datasets from GEO database including GSE42301 and GSE8553 were used for analyzing the differentially up-regulated genes (|Log2 fold change (FC)|>1, P<0.05) in bleomycin-induced fibrotic lungs of C57BL/6 mice. Genes with incomplete annotation information and duplicated genes were removed from this project. There are 30 overlapping genes between GSE8553 and GSE42301. IGF activity is known to maintain human lung homeostasis and involve in relevant pulmonary diseases with an inflammatory component, including pulmonary fibrosis. Previous studies have demonstrated the potential of treating pulmonary fibrosis by targeting IGF-1R. Here, we aim to further investigate the molecular mechanisms involved in IGF-1R signaling in idiopathic pulmonary fibrosis. The differentially down-regulated genes (|Log2 FC|>1, P<0.05) in IGF-1R knockout mice were analyzed based on GEO dataset GSE47065. Only 4 genes (DAB2, TYROBP, FCER1G, and SFRP1) were overlapped among GSE8553, GSE42301 and GSE47065 as shown in the Fig. S1. Genes with known function in lung fibrosis or without any references in regulating fibrosis were not further considered, and thus DAB2 was screen out in this project. Here, in the Fig. 1, we included some data of bioinformatics analysis based on GEO database to support our findings of the differentially expressed DAB2 in pulmonary fibrosis.

Figure 1

Expression of DAB2 is significantly upregulated in the bleomycin-induced fibrotic lung tissue. (A-C) Results from differential gene expression analysis based on Gene Expression Omnibus database. Lung samples from mice treated with saline (Control group) or bleomycin (BLM group) were set in GSE8553. (A) Volcano plot showing 244 differentially expressed genes with blue dots representing downregulated genes (Log2FC<-1; P<0.005) and red dots representing upregulated genes (Log2FC>1; P<0.005). (B) Chromosome mapping of these differentially expressed genes including DAB2, which is located on chromosome 15. Boxplot in the center shows the pulmonary expression of DAB2 in Control and BLM mice. *P<0.05. (C) Hierarchical clustering heatmap of differentially upregulated genes, in which the row represents genes and the column represents samples. The green line points out the position of DAB2. (D) Schematic diagram of experimental paradigm for bleomycin-induced pulmonary fibrosis model in mice. (E) Hemoxylin and eosin staining of lung tissue sections of mice (scale bar, 100 µm). (F) Masson staining of lung tissue sections of mice (scale bar, 100 µm). (G) Mouse pulmonary index. (H) Relative mRNA level of DAB2 in lung tissues. ***P<0.001 vs. control. (I) Immunofluorescence staining of lung tissue sections of mice, the white arrow indicates the location where DAB2 is co-expressed with α-SMA (scale bar, 50 µm). Data were presented as mean ± SD with six biological repetitions in each group. DAB2, Disabled-2; FC, fold-change; BLM, bleomycin; SMA, smooth muscle actin.

The differentially expressed genes in a mouse model of BLM-induced pulmonary fibrosis were identified based on GEO dataset (GSE8553), which contained 4 cases of BLM-induced lung samples (GSM212539, GSM212540, GSM212548, GSM212549) and 2 cases of Saline-treated control samples (GSM212543, GSM212552). After bioinformatics analysis, 244 differentially expressed genes including 74 down-regulated genes and 170 up-regulated genes that met criteria (|Log2 FC|>1, P<0.005) were obtained and showed in a volcano map (Fig. 1A). The chromosomal distribution of these genes was displayed in Fig. 1B. The differentially up-regulated genes were showed by a hierarchical clustering heatmap (Fig. 1C). The pulmonary expression of DAB2 was significantly up-regulated in the BLM group (Fig. 1A-C).

Herein, pulmonary fibrosis was induced by direct tracheal injection of BLM into the lungs of mice, and an equal volume of normal saline was administered in the same manner as a control (Fig. 1D). HE (Fig. 1E) and Masson (Fig. 1F) staining showed the histopathological changes of the lung, and there was obvious pulmonary fibrosis in the BLM group. The lung index analysis showed that BLM induced a higher lung index (P=0.0002) (Fig. 1G). All above results proved the successful establishment of the mouse model of IPF. After verification by qPCR, we found that the expression level of DAB2 mRNA was significantly increased in BLM group (P<0.0001) (Fig. 1H). The IF staining was observed extensive expression of DAB2 in the BLM group (Fig. 1I). In conclusion, the expression of DAB2 was up-regulated in the BLM-induced pulmonary fibrosis model of mice.

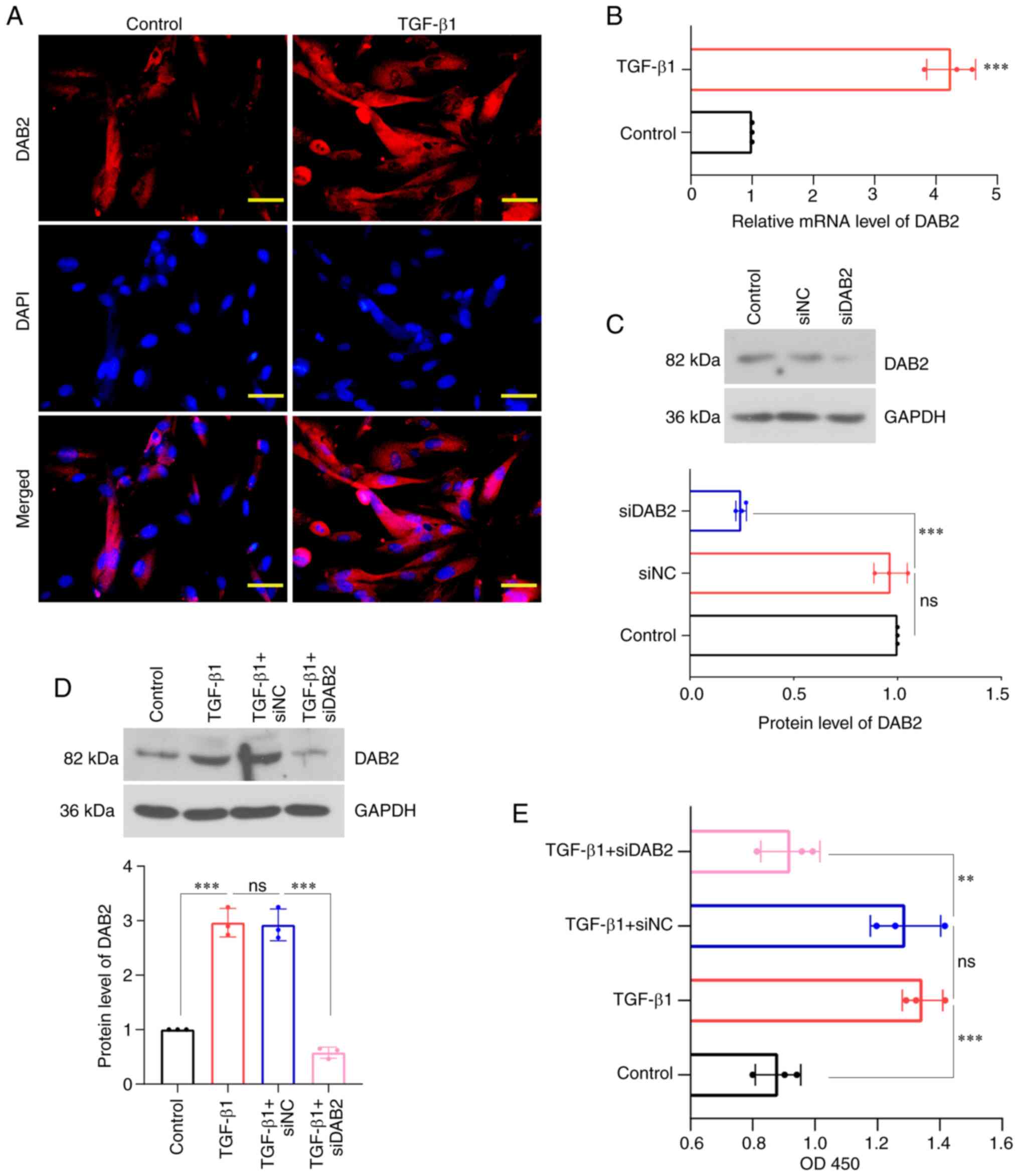
Knockdown of DAB2 inhibited TGF-β1-induced proliferation of MRC-5 cells

In order to clarify the biological function of DAB2, we explored its expression in MRC-5 cells and its effect on cell proliferation. We revealed that the expression of DAB2 was significantly observed in cells treated with TGF-β1 (Fig. 2A), and the relative level of DAB2 mRNA was increased in TGF-β1 group compared with control (Fig. 2B). WB was used to detect protein level of DAB2 in cells transfected with specific siRNA of DAB2 (Fig. 2C, D). The content of DAB2 was found to be significantly decreased in DAB2-knockdown cells with and without TGF-β1 treatment (P<0.0001). After TGF-β1 treatment, it was found that the cell concentration of DAB2-knockdown cells was significantly decreased compared with that of cells transfected with siNC (Fig. 2E).

Figure 2

Knockdown of DAB2 inhibits TGF-β1-induced proliferation of MRC-5 cells. Myofibroblast differentiation of MRC-5 cells (human embryonic lung fibroblasts) under TGF-β1 induction for 24 h. (A) Immunofluorescence staining of DAB2 in MRC-5 cells with TGF-β1 treatment (scale bar, 50 µm). (B) Relative mRNA level of DAB2 in TGF-β1-treated MRC-5 cells. ***P<0.001 vs. control (C) Protein level of DAB2 in MRC-5 cells transfected with specific siRNA targeting DAB2. (D) Protein level of DAB2 in MRC-5 cells after transfection of siRNA targeting DAB2 in the presence of TGF-β1. (E) Proliferation of MRC-5 cells was detected by Cell Counting Kit-8. Data were presented as mean ± SD with three biological repetitions in each group. **P<0.01 and ***P<0.00. ns, no significance; DAB2, Disabled-2 actin; si, short interfering; NC, negative control.

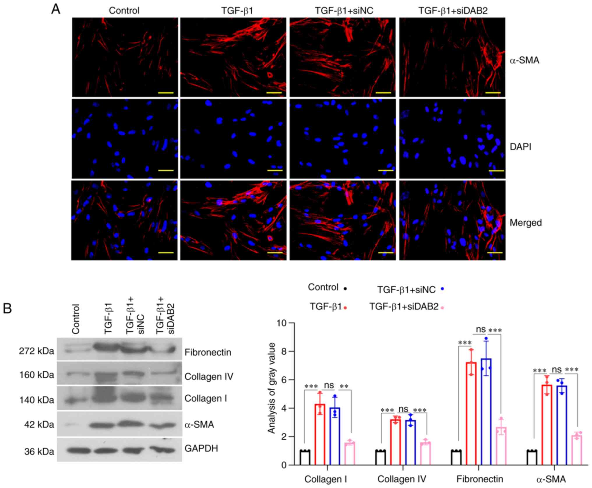
DAB2-knockdown inhibited fibrogenesis

The results from IF staining revealed that the expression of α-SMA in cells with DAB2 knockdown was significantly reduced compared with cells with siNC (Fig. 3A). In terms of the effect of DAB2 on fibrogenesis, WB was used to detect the levels of related proteins in the process of fibrosis. We found that the expression of Collagen I, Collagen IV, Fibronectin, and α-SMA in DAB2-knockdown cells was decreased compared with siNC group (Fig. 3B). Therefore, DAB2-knockdown could inhibit fibrogenesis.

Figure 3

Knockdown of DAB2 inhibited fibrogenesis. (A) Immunofluorescence staining of α-SMA in MRC-5 cells with downregulation of DAB2 following by the treatment of TGF-β1 (scale bar, 50 µm). (B) Protein levels of collagen, collagen Ⅳ, fibronectin and α-SMA in the cells. Data were presented as mean ± SD with three biological repetitions in each group. **P<0.01 and ***P<0.001. ns, no significance; DAB2, Disabled-2 actin; SMA, smooth muscle actin; short interfering; NC, negative control.

Knockdown of DAB2 inhibited PI3K/AKT signaling pathway

A decrease in the phosphorylation levels of PI3K and AKT was found in MRC-5 cells with DAB2 knockdown (Fig. 4). It indicated that knockdown of DAB2 in MRC-5 cells inhibited phosphorylation of PI3K and AKT and thus suppressed PI3K/AKT signaling pathway.

Figure 4

Knockdown of DAB2 inhibits the PI3K/AKT signaling pathway. Western blotting of p-PI3K, PI3K, p-AKT and AKT in DAB2-knockdown MRC-5 cells with the treatment of TGF-β1. The bar plot represents the ratio of phosphorylated versus total protein. Data are presented as mean ± SD with three biological repetitions in each group. **P<0.01 and ***P<0.001. ns, no significance; DAB2, Disabled-2 actin; p-, phosphorylated; si, small interfering; NC, negative control.

DAB2 might be a downstream target of IGF-1R signaling

In the constructed mouse model, the protein levels of IGF-1, p-IGF-1R and IGF-1R were detected by WB. It revealed that the phosphorylation level of IGF-1R was significantly increased (P<0.001) and protein level of IGF-1 was increased (P<0.001) (Fig. 5A). In vitro cell experiments, it was found that the phosphorylation level of IGF-1R was increased in cells induced by TGF-β1 (P=0.0012) (Fig. 5B). Protein-protein interaction (PPI) network analysis based on the GeneMANIA database (http://genemania.org/) showed a potential genetic interaction between DAB2 and IGF-1R (Fig. 5C). We further knocked down IGF-1R in MRC-5 cells and examined the expression level of DAB2 in this cell. IF staining showed that the number of positive cells in the IGF-1R-knockdown group was significantly lower than that in the TGF-β1 treatment group without IGF-1R- knockdown (Fig. 5D). QPCR found that the relative mRNA level of DAB2 also decreased (P=0.0021) (Fig. 5E).

Figure 5

DAB2 may be a downstream target of IGF-1R signaling. (A) Western blotting of IGF-1, p-IGF-1R and IGF-1R, and the ratio of p-IGF-1R vs. total IGF-1R in BLM-induced fibrotic lung tissue (n=6). (B) Western blot analysis of p-IGF-1R and IGF-1R, and the ratio of p-IGF-1R vs. total IGF-1R in MRC-5 cells treated with TGF-β1. **P<0.01 and ***P<0.001 vs. control. (C) Protein-protein interaction network analysis showing the interaction of DAB2 and IGF-1R based on the GeneMANIA database. (D) Immunofluorescence staining of DAB2 in IGF-1R-knockdown MRC-5 cells treated with TGF-β1 (scale bar, 50 µm). (E) Relative mRNA level of DAB2 in IGF-1R-knockdown MRC-5 cells with TGF-β1 treatment. Data are presented as mean ± SD with three biological repetitions in each group. **P<0.01 and ***P<0.001. DAB2, Disabled-2 actin; bleomycin; IGF-1, insulin-like growth factor; IGF-1R, IGF-1 receptor; p-, phosphorylated; si, small interfering.

Discussion

IPF is one of the most aggressive forms of idiopathic interstitial pneumonia and the most common form of interstitial lung diseases, resulting in decline in lung function and progressive respiratory failure (23). Previous studies have found that the pathogenesis of IPF involves numerous growth factors, cytokines and signaling pathways (15), whether these factors can be used as targets for the treatment of IPF and the specific mediator of these signaling pathways in IPF have been the focus of contemporary research.

In studies on fibrotic diseases (19,24), the regulatory effect of DAB2 on fibrogenesis has been revealed. In this study, we will initially reveal the important role of DAB2 in pulmonary fibrotic diseases. DAB2 expression has been shown to be upregulated in skin fibrosis models (19). Herein, we confirmed the up-regulation of DAB2 expression in BLM-induced pulmonary fibrosis in mouse. In vitro, we observed that the deletion of DAB2 caused the down-regulation of fibrosis marker genes, indicating that DAB2 may play an important role in pulmonary fibrosis. From the above elaboration, we predict that the expression of DAB2 is up-regulated in fibrotic tissues, and the degree of fibrosis and the expression of related genes were significantly inhibited after knockdown of DAB2. It further presumes that the general inhibitory effect of DAB2 in fibrotic diseases. In addition, most studies have reported the inhibitory effect of DAB2 on cell proliferation (25,26). We found that DAB2-knockdown inhibited the proliferation of MRC-5 cells, which is in agreement with previous research reports.

DAB2, as an adapter molecule, can regulate related signaling pathways to play physiological roles (27). For example, DAB2 can activate TGFβ-R to associate with Smad signaling pathway (18). In the Wnt signaling pathway, DAB2 plays a regulatory role by linking its PTB domain to the domain of Disheveled (28). However, whether DAB2 is involved in IGF-1R-related pathways is still unclear. In addition, numerous studies have reported the pro-fibrotic function of IGF-1/IGF-1R. In a streptozotocin (STZ)-induced mouse diabetes model, activation of IGF-1 induced fibrogenesis in diabetic kidneys, and inhibition of IGF-1R could ameliorate tubelointerstitial fibrosis (29). Deficiency of IGF-1R attenuated the acute inflammatory response in bleomycin-induced lung injury (30). IGF-1R-deficient mice exhibited an improved degree of pulmonary fibrosis (31). In our study, we found that IGF-1 and IGF-1R were upregulated in BLM-induced pulmonary fibrosis. It had an elevated phosphorylation level of IGF-1R in vitro. Above all suggested that IGF-1/IGF-1R has a crucial role in pulmonary fibrosis. It was worth mentioning that the same promoting effect of DAB2 and IGF-1/IGF-1R in pulmonary fibrosis led us to speculate the possible interaction mechanism between DAB2 and IGF-1/IGF-1R. Therefore, the interactions between DAB2 and its upstream (and downstream) molecules were explored preliminarily in our study.

While studying the function of DAB2, we found that the phosphorylation levels of AKT was decreased in DAB2-knockdown cells. Interestingly, DAB2 has been reported to bind AKT through proline-rich domain (PRD) (32). Another report revealed it played an essential role in AKT recruitment. AKT is a central mediator in the PI3K-AKT-mTOR signaling pathway and indispensable in this signaling pathway (33). It confirmed that DAB2 is able to regulate this signaling pathway through AKT. However, there is another possibility that DAB2 can directly act on PI3K, since the phosphorylation level of PI3K is significantly inhibited in DAB2-knockdown cells. As described in introduction, IGF-1/IGF-1R can activate this pathway to affect pulmonary fibrosis. In the current study, the results from immunofluorescence staining and real-time PCR showed that the expression level of DAB2 was significantly inhibited in IGF-1R-knockdown cells, suggesting that DAB2 might be positively regulated by IGF-1R. The lack of a more effective quantification, such as flow cytometry, for the difference in DAB2 expression levels might be a limitation of the study. Though microscopy analysis may not be the most effective measurement, the present results clearly showed the difference in DAB2 expression in the absence of IGF-1R. As a consequence, IGF-1R has some effect on DAB2 and PI3K/Akt/mTOR signaling pathway. In the regards of exploring the relationship among them, although the interaction between IGF-1R and DAB2 is still unclear, it is possible that IGF-1/IGF-1R may regulate PI3K/Akt/mTOR signaling pathway through DAB2.

The present work is a preliminary study revealing the potential contribution of DAB2 to the development of IPF. Here, we mainly focused on in vitro studies and revealed the profibrotic role of DAB2 in TGF-β1-induced MRC-5 cells, which provides a novel direction for better understanding the pathogenesis of pulmonary fibrosis. This study failed to elucidate the role of DAB2 in IPF in vivo and more studies need to be carried out in animal models of pulmonary fibrosis. The lack of clinical samples supporting the expression of DAB2 in IPF is also a limitation of the study. Another innovative discovery of this study is that DAB2 might be regulated by the upstream IGF-1R signaling and intervened the downstream PI3K/Akt signaling, which suggests that IGF-1/IGF-1R may affect pulmonary fibrosis via DAB2-mediated PI3K/AKT signaling. Obviously, our study is far from sufficient to unveil the regulatory mechanisms among DAB2, IGF-1/IGF-1R and PI3K/Akt/mTOR signaling pathway. The underlying mechanisms of DAB2 in IPF and the interaction with IGF-1/IGF-1R signaling pathway need further investigation both in vitro and in vivo. A knockout mouse model for IGF-1R or DAB2 would be helpful to evidence the role of DAB2 and the potential interaction with IGF-1/IGF-1R in IPF development. Although the absence of IGF-1R or DAB2 knockout mice could be a limitation of the present study, the findings of the present study provide novel insights into the pathogenesis of IPF and a potential therapeutic target for pulmonary diseases, which are of significance for basic and clinical research fields of IPF.

Our results revealed an upregulation of DAB2 in lung tissues of mice with bleomycin-induced pulmonary fibrosis and in TGF-β1-induced MRC-5 cells. In vitro studies elucidated that DAB2 could promote the expression of fibrosis-related genes and the proliferation of fibroblasts. It suggests that DAB2 might play an important role in promoting pulmonary fibrosis. In addition, our results showed the activation of IGF-1/IGF-1R signaling in in vivo and in vitro models of pulmonary fibrosis. We further demonstrated that IGF-1R positively regulated the expression of DAB2, and DAB2 positively regulated the phosphorylation of PKT and AKT in vitro. It suggests that DAB2 may act as an intermediate between IGF-1/IGF-1R and PKT/AKT signaling pathway and thus inducing fibrogenesis. A schematic summarizing the mechanism of promoting effect of DAB2 in pulmonary fibrosis is shown in Fig. 6. Our study provides more possibilities for the pathogenesis of pulmonary fibrosis and a new therapeutic target for the treatment of pulmonary fibrosis.

Figure 6

Schematic of the mechanism for DAB2 involvement in PI3K/AKT signaling pathway induced by IGF-1/IGF-1R in fibroblasts. IGF-1/IGF-1R activates the downstream PI3K/AKT signaling pathway, thereby causing collagen production and fibroblast proliferation, which leads to pulmonary fibrosis. The present study found that knockdown of DAB2 inhibited the expression of fibrosis-related genes and proliferation of fibroblasts. In addition, the inhibitory effect of DAB2 on the phosphorylation of PI3K and AKT was also confirmed. Eventually, it was revealed that deletion of IGF-1R suppressed the expression of DAB2. DAB2, Disabled-2 actin; IGF-1, insulin-like growth factor; IGF-1R, IGF-1 receptor; p, phosphate.

Supplementary Material

Venn diagram of screening the candidate gene DAB2. GSE8553, GSE42301 and GSE47065, which were from the GEO datasets, were used to screen the candidate gene DAB2. GSE8553 and GSE42301 represented the differentially upregulated genes [|Log2 fold-change (FC)|>1; P<0.05] in bleomycin-induced fibrotic lungs of C57BL/6 mice. GSE47065 showed the differentially downregulated genes (|Log2 FC|>1; P<0.05) in IGF-1R knockout mice. A total of four genes, including DAB2, TYROBP, FCER1G and SFRP1 were overlapped among the three GEO datasets. GEO, gene expression omnibus; DAB2, Disabled-2 actin; IGF-1, insulin-like growth factor; IGF-1R, IGF-1 receptor.

Acknowledgements

Not applicable.

Funding

Funding: This research was funded by the Natural Science Basic Research Plan of Shaanxi Province (grant no. 2018JM7076).

Availability of data and materials

The datasets used and/or analyzed during the current study are available from the corresponding author on reasonable request.

Authors' contributions

CLL conceptualized, wrote, reviewed and edited the manuscript, acquired funding and supervised the study. XLL carried out the investigation, experiments and data analysis, and wrote the original draft. XJQ performed the investigation, experiments and data analysis. LZ carried out the experiments and data analysis. CLL and XLL confirm the authenticity of all the raw data. All authors have read and approved the final manuscript.

Ethics approval and consent to participate

The study was approved by the Ethics Committee of the Second Affiliated Hospital of Xi'an Jiaotong University (approval no. 2022-781).

Patient consent for publication

Not applicable.

Competing interests

The authors declare that they have no competing interests.

References

1 

Richeldi L, Collard HR and Jones MG: Idiopathic pulmonary fibrosis. Lancet. 389:1941–1952. 2017.PubMed/NCBI View Article : Google Scholar

2 

Kekevian A, Gershwin ME and Chang C: Diagnosis and classification of idiopathic pulmonary fibrosis. Autoimmun Rev. 13:508–512. 2014.PubMed/NCBI View Article : Google Scholar

3 

Raghu G, Chen SY, Hou Q, Yeh WS and Collard HR: Incidence and prevalence of idiopathic pulmonary fibrosis in US adults 18-64 years old. Eur Respir J. 48:179–186. 2016.PubMed/NCBI View Article : Google Scholar

4 

Raghu G, Rochwerg B, Zhang Y, Garcia CA, Azuma A, Behr J, Brozek JL, Collard HR, Cunningham W, Homma S, et al: An Official ATS/ERS/JRS/ALAT clinical practice guideline: Treatment of idiopathic pulmonary fibrosis. an update of the 2011 clinical practice guideline. Am J Respir Crit Care Med. 192:e3–19. 2015.PubMed/NCBI View Article : Google Scholar

5 

Adamali HI and Maher TM: Current and novel drug therapies for idiopathic pulmonary fibrosis. Drug Des Devel Ther. 6:261–272. 2012.PubMed/NCBI View Article : Google Scholar

6 

Bonella F, Stowasser S and Wollin L: Idiopathic pulmonary fibrosis: Current treatment options and critical appraisal of nintedanib. Drug Des Devel Ther. 9:6407–6419. 2015.PubMed/NCBI View Article : Google Scholar

7 

Shenderov K, Collins SL, Powell JD and Horton MR: Immune dysregulation as a driver of idiopathic pulmonary fibrosis. J Clin Invest. 131(e143226)2021.PubMed/NCBI View Article : Google Scholar

8 

Sgalla G, Iovene B, Calvello M, Ori M, Varone F and Richeldi L: Idiopathic pulmonary fibrosis: Pathogenesis and management. Respir Res. 19(32)2018.PubMed/NCBI View Article : Google Scholar

9 

American Thoracic Society. Idiopathic pulmonary fibrosis. Diagnosis and treatment. International consensus statement. American Thoracic Society (ATS), and the European Respiratory Society (ERS). Am J Respir Crit Care Med. 161:646–664. 2000.PubMed/NCBI View Article : Google Scholar

10 

Spagnolo P, Tzouvelekis A and Bonella F: The management of patients with idiopathic pulmonary fibrosis. Front Med (Lausanne). 5(148)2018.PubMed/NCBI View Article : Google Scholar

11 

Kelly M, Kolb M, Bonniaud P and Gauldie J: Re-evaluation of fibrogenic cytokines in lung fibrosis. Curr Pharm Des. 9:39–49. 2003.PubMed/NCBI View Article : Google Scholar

12 

Hernandez DM, Kang JH, Choudhury M, Andrianifahanana M, Yin X, Limper AH and Leof EB: IPF pathogenesis is dependent upon TGFβ induction of IGF-1. FASEB J. 34:5363–5388. 2020.PubMed/NCBI View Article : Google Scholar

13 

Aston C, Jagirdar J, Lee TC, Hur T, Hintz RL and Rom WN: Enhanced insulin-like growth factor molecules in idiopathic pulmonary fibrosis. Am J Respir Crit Care Med. 151:1597–1603. 1995.PubMed/NCBI View Article : Google Scholar

14 

Alzahrani AS: PI3K/Akt/mTOR inhibitors in cancer: At the bench and bedside. Semin Cancer Biol. 59:125–132. 2019.PubMed/NCBI View Article : Google Scholar

15 

Ma H, Liu S, Li S and Xia Y: Targeting growth factor and cytokine pathways to treat idiopathic pulmonary fibrosis. Front Pharmacol. 13(918771)2022.PubMed/NCBI View Article : Google Scholar

16 

Tsai HJ and Tseng CP: The adaptor protein Disabled-2: New insights into platelet biology and integrin signaling. Thromb J. 14 (Suppl 1)(S28)2016.PubMed/NCBI View Article : Google Scholar

17 

Cheong SM, Choi H, Hong BS, Gho YS and Han JK: Dab2 is pivotal for endothelial cell migration by mediating VEGF expression in cancer cells. Exp Cell Res. 318:550–557. 2012.PubMed/NCBI View Article : Google Scholar

18 

Hocevar BA, Smine A, Xu XX and Howe PH: The adaptor molecule Disabled-2 links the transforming growth factor beta receptors to the Smad pathway. EMBO J. 20:2789–2801. 2001.PubMed/NCBI View Article : Google Scholar

19 

Mei X, Zhao H, Huang Y, Tang Y, Shi X, Pu W, Jiang S, Ma Y, Zhang Y, Bai L, et al: Involvement of Disabled-2 on skin fibrosis in systemic sclerosis. J Dermatol Sci. 99:44–52. 2020.PubMed/NCBI View Article : Google Scholar

20 

Wang BW, Fang WJ and Shyu KG: MicroRNA-145 regulates disabled-2 and Wnt3a expression in cardiomyocytes under hyperglycaemia. Eur J Clin Invest: 48, 2018 doi: 10.1111/eci.12867.

21 

Lin CM, Fang WJ, Wang BW, Pan CM, Chua SK, Hou SW and Shyu KG: (-)-Epigallocatechin Gallate Promotes MicroRNA 145 Expression against Myocardial Hypoxic Injury through Dab2/Wnt3a/β-catenin. Am J Chin Med. 48:341–356. 2020.PubMed/NCBI View Article : Google Scholar

22 

Ma W, Kang Y, Ning L, Tan J, Wang H and Ying Y: Identification of microRNAs involved in gefitinib resistance of non-small-cell lung cancer through the insulin-like growth factor receptor 1 signaling pathway. Exp Ther Med. 14:2853–2862. 2017.PubMed/NCBI View Article : Google Scholar

23 

Barratt SL, Creamer A, Hayton C and Chaudhuri N: Idiopathic Pulmonary Fibrosis (IPF): An Overview. J Clin Med. 7(201)2018.PubMed/NCBI View Article : Google Scholar

24 

Fu L, Rab A, Tang LP, Rowe SM, Bebok Z and Collawn JF: Dab2 is a key regulator of endocytosis and post-endocytic trafficking of the cystic fibrosis transmembrane conductance regulator. Biochem J. 441:633–643. 2012.PubMed/NCBI View Article : Google Scholar

25 

Tseng CP, Ely BD, Li Y, Pong RC and Hsieh JT: Regulation of rat DOC-2 gene during castration-induced rat ventral prostate degeneration and its growth inhibitory function in human prostatic carcinoma cells. Endocrinology. 139:3542–3553. 1998.PubMed/NCBI View Article : Google Scholar

26 

Sheng Z, Sun W, Smith E, Cohen C, Sheng Z and Xu XX: Restoration of positioning control following Disabled-2 expression in ovarian and breast tumor cells. Oncogene. 19:4847–4854. 2000.PubMed/NCBI View Article : Google Scholar

27 

Finkielstein CV and Capelluto DG: Disabled-2: A modular scaffold protein with multifaceted functions in signaling. Bioessays. 38 (Suppl 1):S45–S55. 2016.PubMed/NCBI View Article : Google Scholar

28 

Hocevar BA, Mou F, Rennolds JL, Morris SM, Cooper JA and Howe PH: Regulation of the Wnt signaling pathway by disabled-2 (Dab2). EMBO J. 22:3084–3094. 2003.PubMed/NCBI View Article : Google Scholar

29 

Dong R, Yu J, Yu F, Yang S, Qian Q and Zha Y: IGF-1/IGF-1R blockade ameliorates diabetic kidney disease through normalizing Snail1 expression in a mouse model. Am J Physiol Endocrinol Metab. 317:E686–E698. 2019.PubMed/NCBI View Article : Google Scholar

30 

Pineiro-Hermida S, Lopez IP, Alfaro-Arnedo E, Torrens R, Iñiguez M, Alvarez-Erviti L, Ruíz-Martínez C and Pichel JG: IGF1R deficiency attenuates acute inflammatory response in a bleomycin-induced lung injury mouse model. Sci Rep. 7(4290)2017.PubMed/NCBI View Article : Google Scholar

31 

Chung EJ, Kwon S, Reedy JL, White AO, Song JS, Hwang I, Chung JY, Ylaya K, Hewitt SM and Citrin DE: IGF-1 Receptor signaling regulates type II pneumocyte senescence and resulting macrophage polarization in lung fibrosis. Int J Radiat Oncol Biol Phys. 110:526–538. 2021.PubMed/NCBI View Article : Google Scholar

32 

Koral K and Erkan E: PKB/Akt partners with Dab2 in albumin endocytosis. Am J Physiol Renal Physiol. 302:F1013–1024. 2012.PubMed/NCBI View Article : Google Scholar

33 

Goldbraikh D, Neufeld D, Eid-Mutlak Y, Lasry I, Gilda JE, Parnis A and Cohen S: USP1 deubiquitinates Akt to inhibit PI3K-Akt-FoxO signaling in muscle during prolonged starvation. EMBO Rep. 21(e48791)2020.PubMed/NCBI View Article : Google Scholar

Related Articles

  • Abstract
  • View
  • Download
  • Twitter
Copy and paste a formatted citation
Spandidos Publications style
Liang C, Li X, Quan X and Zhang L: DAB2 promotes pulmonary fibrosis and may act as an intermediate between IGF‑1R and PI3K/AKT signaling pathways. Exp Ther Med 25: 183, 2023.
APA
Liang, C., Li, X., Quan, X., & Zhang, L. (2023). DAB2 promotes pulmonary fibrosis and may act as an intermediate between IGF‑1R and PI3K/AKT signaling pathways. Experimental and Therapeutic Medicine, 25, 183. https://doi.org/10.3892/etm.2023.11882
MLA
Liang, C., Li, X., Quan, X., Zhang, L."DAB2 promotes pulmonary fibrosis and may act as an intermediate between IGF‑1R and PI3K/AKT signaling pathways". Experimental and Therapeutic Medicine 25.4 (2023): 183.
Chicago
Liang, C., Li, X., Quan, X., Zhang, L."DAB2 promotes pulmonary fibrosis and may act as an intermediate between IGF‑1R and PI3K/AKT signaling pathways". Experimental and Therapeutic Medicine 25, no. 4 (2023): 183. https://doi.org/10.3892/etm.2023.11882
Copy and paste a formatted citation
x
Spandidos Publications style
Liang C, Li X, Quan X and Zhang L: DAB2 promotes pulmonary fibrosis and may act as an intermediate between IGF‑1R and PI3K/AKT signaling pathways. Exp Ther Med 25: 183, 2023.
APA
Liang, C., Li, X., Quan, X., & Zhang, L. (2023). DAB2 promotes pulmonary fibrosis and may act as an intermediate between IGF‑1R and PI3K/AKT signaling pathways. Experimental and Therapeutic Medicine, 25, 183. https://doi.org/10.3892/etm.2023.11882
MLA
Liang, C., Li, X., Quan, X., Zhang, L."DAB2 promotes pulmonary fibrosis and may act as an intermediate between IGF‑1R and PI3K/AKT signaling pathways". Experimental and Therapeutic Medicine 25.4 (2023): 183.
Chicago
Liang, C., Li, X., Quan, X., Zhang, L."DAB2 promotes pulmonary fibrosis and may act as an intermediate between IGF‑1R and PI3K/AKT signaling pathways". Experimental and Therapeutic Medicine 25, no. 4 (2023): 183. https://doi.org/10.3892/etm.2023.11882
Follow us
  • Twitter
  • LinkedIn
  • Facebook
About
  • Spandidos Publications
  • Careers
  • Cookie Policy
  • Privacy Policy
How can we help?
  • Help
  • Live Chat
  • Contact
  • Email to our Support Team