Spandidos Publications Logo
  • About
    • About Spandidos
    • Aims and Scopes
    • Abstracting and Indexing
    • Editorial Policies
    • Reprints and Permissions
    • Job Opportunities
    • Terms and Conditions
    • Contact
  • Journals
    • All Journals
    • Oncology Letters
      • Oncology Letters
      • Information for Authors
      • Editorial Policies
      • Editorial Board
      • Aims and Scope
      • Abstracting and Indexing
      • Bibliographic Information
      • Archive
    • International Journal of Oncology
      • International Journal of Oncology
      • Information for Authors
      • Editorial Policies
      • Editorial Board
      • Aims and Scope
      • Abstracting and Indexing
      • Bibliographic Information
      • Archive
    • Molecular and Clinical Oncology
      • Molecular and Clinical Oncology
      • Information for Authors
      • Editorial Policies
      • Editorial Board
      • Aims and Scope
      • Abstracting and Indexing
      • Bibliographic Information
      • Archive
    • Experimental and Therapeutic Medicine
      • Experimental and Therapeutic Medicine
      • Information for Authors
      • Editorial Policies
      • Editorial Board
      • Aims and Scope
      • Abstracting and Indexing
      • Bibliographic Information
      • Archive
    • International Journal of Molecular Medicine
      • International Journal of Molecular Medicine
      • Information for Authors
      • Editorial Policies
      • Editorial Board
      • Aims and Scope
      • Abstracting and Indexing
      • Bibliographic Information
      • Archive
    • Biomedical Reports
      • Biomedical Reports
      • Information for Authors
      • Editorial Policies
      • Editorial Board
      • Aims and Scope
      • Abstracting and Indexing
      • Bibliographic Information
      • Archive
    • Oncology Reports
      • Oncology Reports
      • Information for Authors
      • Editorial Policies
      • Editorial Board
      • Aims and Scope
      • Abstracting and Indexing
      • Bibliographic Information
      • Archive
    • Molecular Medicine Reports
      • Molecular Medicine Reports
      • Information for Authors
      • Editorial Policies
      • Editorial Board
      • Aims and Scope
      • Abstracting and Indexing
      • Bibliographic Information
      • Archive
    • World Academy of Sciences Journal
      • World Academy of Sciences Journal
      • Information for Authors
      • Editorial Policies
      • Editorial Board
      • Aims and Scope
      • Abstracting and Indexing
      • Bibliographic Information
      • Archive
    • International Journal of Functional Nutrition
      • International Journal of Functional Nutrition
      • Information for Authors
      • Editorial Policies
      • Editorial Board
      • Aims and Scope
      • Abstracting and Indexing
      • Bibliographic Information
      • Archive
    • International Journal of Epigenetics
      • International Journal of Epigenetics
      • Information for Authors
      • Editorial Policies
      • Editorial Board
      • Aims and Scope
      • Abstracting and Indexing
      • Bibliographic Information
      • Archive
    • Medicine International
      • Medicine International
      • Information for Authors
      • Editorial Policies
      • Editorial Board
      • Aims and Scope
      • Abstracting and Indexing
      • Bibliographic Information
      • Archive
  • Articles
  • Information
    • Information for Authors
    • Information for Reviewers
    • Information for Librarians
    • Information for Advertisers
    • Conferences
  • Language Editing
Spandidos Publications Logo
  • About
    • About Spandidos
    • Aims and Scopes
    • Abstracting and Indexing
    • Editorial Policies
    • Reprints and Permissions
    • Job Opportunities
    • Terms and Conditions
    • Contact
  • Journals
    • All Journals
    • Biomedical Reports
      • Information for Authors
      • Editorial Policies
      • Editorial Board
      • Aims and Scope
      • Abstracting and Indexing
      • Bibliographic Information
      • Archive
    • Experimental and Therapeutic Medicine
      • Information for Authors
      • Editorial Policies
      • Editorial Board
      • Aims and Scope
      • Abstracting and Indexing
      • Bibliographic Information
      • Archive
    • International Journal of Epigenetics
      • Information for Authors
      • Editorial Policies
      • Editorial Board
      • Aims and Scope
      • Abstracting and Indexing
      • Bibliographic Information
      • Archive
    • International Journal of Functional Nutrition
      • Information for Authors
      • Editorial Policies
      • Editorial Board
      • Aims and Scope
      • Abstracting and Indexing
      • Bibliographic Information
      • Archive
    • International Journal of Molecular Medicine
      • Information for Authors
      • Editorial Policies
      • Editorial Board
      • Aims and Scope
      • Abstracting and Indexing
      • Bibliographic Information
      • Archive
    • International Journal of Oncology
      • Information for Authors
      • Editorial Policies
      • Editorial Board
      • Aims and Scope
      • Abstracting and Indexing
      • Bibliographic Information
      • Archive
    • Medicine International
      • Information for Authors
      • Editorial Policies
      • Editorial Board
      • Aims and Scope
      • Abstracting and Indexing
      • Bibliographic Information
      • Archive
    • Molecular and Clinical Oncology
      • Information for Authors
      • Editorial Policies
      • Editorial Board
      • Aims and Scope
      • Abstracting and Indexing
      • Bibliographic Information
      • Archive
    • Molecular Medicine Reports
      • Information for Authors
      • Editorial Policies
      • Editorial Board
      • Aims and Scope
      • Abstracting and Indexing
      • Bibliographic Information
      • Archive
    • Oncology Letters
      • Information for Authors
      • Editorial Policies
      • Editorial Board
      • Aims and Scope
      • Abstracting and Indexing
      • Bibliographic Information
      • Archive
    • Oncology Reports
      • Information for Authors
      • Editorial Policies
      • Editorial Board
      • Aims and Scope
      • Abstracting and Indexing
      • Bibliographic Information
      • Archive
    • World Academy of Sciences Journal
      • Information for Authors
      • Editorial Policies
      • Editorial Board
      • Aims and Scope
      • Abstracting and Indexing
      • Bibliographic Information
      • Archive
  • Articles
  • Information
    • For Authors
    • For Reviewers
    • For Librarians
    • For Advertisers
    • Conferences
  • Language Editing
Login Register Submit
  • This site uses cookies
  • You can change your cookie settings at any time by following the instructions in our Cookie Policy. To find out more, you may read our Privacy Policy.

    I agree
Search articles by DOI, keyword, author or affiliation
Search
Advanced Search
presentation
Experimental and Therapeutic Medicine
Join Editorial Board Propose a Special Issue
Print ISSN: 1792-0981 Online ISSN: 1792-1015
Journal Cover
June-2023 Volume 25 Issue 6

Full Size Image

Sign up for eToc alerts
Recommend to Library

Journals

International Journal of Molecular Medicine

International Journal of Molecular Medicine

International Journal of Molecular Medicine is an international journal devoted to molecular mechanisms of human disease.

International Journal of Oncology

International Journal of Oncology

International Journal of Oncology is an international journal devoted to oncology research and cancer treatment.

Molecular Medicine Reports

Molecular Medicine Reports

Covers molecular medicine topics such as pharmacology, pathology, genetics, neuroscience, infectious diseases, molecular cardiology, and molecular surgery.

Oncology Reports

Oncology Reports

Oncology Reports is an international journal devoted to fundamental and applied research in Oncology.

Experimental and Therapeutic Medicine

Experimental and Therapeutic Medicine

Experimental and Therapeutic Medicine is an international journal devoted to laboratory and clinical medicine.

Oncology Letters

Oncology Letters

Oncology Letters is an international journal devoted to Experimental and Clinical Oncology.

Biomedical Reports

Biomedical Reports

Explores a wide range of biological and medical fields, including pharmacology, genetics, microbiology, neuroscience, and molecular cardiology.

Molecular and Clinical Oncology

Molecular and Clinical Oncology

International journal addressing all aspects of oncology research, from tumorigenesis and oncogenes to chemotherapy and metastasis.

World Academy of Sciences Journal

World Academy of Sciences Journal

Multidisciplinary open-access journal spanning biochemistry, genetics, neuroscience, environmental health, and synthetic biology.

International Journal of Functional Nutrition

International Journal of Functional Nutrition

Open-access journal combining biochemistry, pharmacology, immunology, and genetics to advance health through functional nutrition.

International Journal of Epigenetics

International Journal of Epigenetics

Publishes open-access research on using epigenetics to advance understanding and treatment of human disease.

Medicine International

Medicine International

An International Open Access Journal Devoted to General Medicine.

Journal Cover
June-2023 Volume 25 Issue 6

Full Size Image

Sign up for eToc alerts
Recommend to Library

  • Article
  • Citations
    • Cite This Article
    • Download Citation
    • Create Citation Alert
    • Remove Citation Alert
    • Cited By
  • Similar Articles
    • Related Articles (in Spandidos Publications)
    • Similar Articles (Google Scholar)
    • Similar Articles (PubMed)
  • Download PDF
  • Download XML
  • View XML
Article Open Access

Knockdown of KAT5/KIF11 induces autophagy and promotes apoptosis in anaplastic thyroid cancer cells

  • Authors:
    • Lei Fu
    • Lina Zhao
    • Chunyan Liao
    • Pengzhen Wang
    • Ying Gu
    • Sha Li
    • Liying Shi
    • Qiaorong Wang
    • Jin Xie
    • Lixin Zhang
    • Xiaoming Liu
    • Bei Zhang
  • View Affiliations / Copyright

    Affiliations: Ultrasound Center, Affiliated Hospital of Guizhou Medical University, Guiyang, Guizhou 550004, P.R. China, Department of Medicine, University Town Hospital, Guizhou Medical University, Huaxi University Town, Guiyang, Guizhou 550025, P.R. China
    Copyright: © Fu et al. This is an open access article distributed under the terms of Creative Commons Attribution License.
  • Article Number: 247
    |
    Published online on: April 12, 2023
       https://doi.org/10.3892/etm.2023.11946
  • Expand metrics +
Metrics: Total Views: 0 (Spandidos Publications: | PMC Statistics: )
Metrics: Total PDF Downloads: 0 (Spandidos Publications: | PMC Statistics: )
Cited By (CrossRef): 0 citations Loading Articles...

This article is mentioned in:



Abstract

K (lysine) acetyltransferase (KAT) 5, which is a member of the KAT family of enzymes, has been found to act as a regulatory factor in various types of cancer. However, the role of KAT5 in anaplastic thyroid carcinoma (ATC) and its underlying mechanism is still elusive. The expression levels of KAT5 and kinesin family member 11 (KIF11) in ATC cells were assessed utilizing reverse transcription‑quantitative PCR and western blot analyses. The cell proliferative ability was assessed via Cell Counting Kit‑8 assay and using 5‑ethynyl‑2'‑deoxyuridine staining. Flow cytometry and western blot analyses were applied for the assessment of cell apoptosis. Cell autophagy was investigated by employing western blot analysis and immunofluorescence staining. In addition, the enrichment of histone H3 lysine 27 acetylation (H3K27ac) and RNA polymerase II (RNA pol II) was analyzed by chromatin immunoprecipitation assay. It was shown that KAT5 expression was markedly increased in ATC cells. KAT5 depletion suppressed the cell proliferative capability but promoted the induction of apoptosis and autophagy. In addition, the autophagy inhibitor 3‑methyladenine reversed the effects of KAT5 deficiency on the proliferative and apoptotic activities of 8505C cells. With regard to the mechanism, it was found that KAT5 inhibited the expression of KIF11 by repressing the enrichment of H3K27ac and RNA pol II. Upregulation of KIF11 expression reversed the effects of KAT5 silencing on the proliferative activity, apoptosis and autophagy of 8505C cells. In conclusion, the results indicated that KAT5 induced autophagy and promoted apoptosis of ATC cells by targeting KIF11, which may provide a promising target for the treatment of ATC.

Introduction

Thyroid cancer (TC) is the most frequent endocrine malignant tumor, accounting for >90% of all endocrine malignancies (1-3). TC can be divided into three main histological types: Differentiated (papillary and follicular TC), undifferentiated (poorly differentiated and anaplastic TC) and medullary TC, which originates from TC cells (4). Anaplastic thyroid carcinoma (ATC), which is also termed undifferentiated thyroid carcinoma, is a type of thyroid carcinoma featuring high-grade morphology and high aggressiveness (5). ATC has an incidence of 1.5% in all TCs and is the leading cause of all TC-related mortalities (6). Due to the high levels of extrathyroid invasion, distant metastasis and resistance to conventional treatment, the median survival time of ATC is 3-9 months (7). Despite the use of surgery, chemoradiotherapy, drug therapy and the development of other novel methods for ATC treatment, the survival rate of ATC patients is low because of high metastasis rate (8). Therefore, it is critical to explore the molecular mechanisms involved in ATC and identify improved therapeutic strategies for ATC.

K (lysine) acetyltransferase (KAT) is a class of enzymes that catalyze the transfer of acetyl groups from acetyl-CoA to the ε-amino groups of lysine found on specific protein substrates (9). The acetylation of lysine residues can affect the functions of certain proteins, such as DNA-binding capacity, protein-protein interactions, enzyme activity, chromosomal structure and the regulation of nuclear transcription enzyme activity (10-12). KAT can be divided into several families of enzymes, among which Moz, YBF2, Sas2p and Tip (MYST), which is a pivotal one (13). Tip60, which is also termed KAT5, is a main member of the MYST family of enzymes and acts as a crucial participant in gene transcription, regulation of the cell cycle, autophagy, tumorigenesis and metastasis (14). A previous study has shown that KAT5 silencing can inhibit proliferation and induce apoptosis of liver cancer cells (15). KAT5 is also involved in the suppression of the cell cycle and in the induction of apoptosis of lung cancer cells (16). Overexpression of KAT5 increases the aggressiveness of papillary thyroid cancer cells (17). In addition, KAT5 has been shown to positively affect the invasive and migratory activities of ATC cells (18). However, whether KAT5 affects the induction of cell apoptosis in ATC is unknown. Therefore, the present study was designed to explore the effects of KAT5 in ATC and investigate its underlying mechanism of action.

Materials and methods

Cell culture and treatment

The human ATC cell lines 8505C, FRO, KHM-5M and C643 and the normal thyroid cell line Nthy-ori 3-1 were provided by the American Type Culture Collection and were cultured in DMEM (Shanghai Zeye Biotechnology Co., Ltd.) in the presence of 10% FBS (Cytiva) and 1% antibiotics (MilliporeSigma) at 37˚C with 5% CO2. To investigate the autophagic pathway, 10 mM 3-methyladenine (3-MA) was applied to treat ATC cells for 2 h at 37˚C.

Cell transfection

The kinesin family member 11 (KIF11)-specific pcDNA overexpression vector (ov-KIF11) and corresponding negative control (ov-NC), the small interfering (si)-RNA targeting KAT5 (si-KAT5-1: GGACAGCUCUGAUGGAAUACC; si-KAT5-2: GCAAUAAAUUGUUUCUAUAUG) and the corresponding negative control (si-NC: 5'-UUCUCCGAACGUGUCACGU-3') were provided by Genepharm, Inc. Lipofectamine® 2000 (Invitrogen; Thermo Fisher Scientific, Inc.) was used for the transfection of the aforementioned recombinants into 8505C cells according to the manufacturer's protocols.

Cell Counting Kit-8 (CCK-8) assay

The evaluation of 8505C cell viability was assessed utilizing the CCK-8 assay. Following incubation in 96-well plates, the transfected cells were cultured in DMEM with 10% FBS. Subsequently, the cells were incubated with 10 µl CCK-8 solution (Abcam) for an additional 2 h. The absorbance was measured with a microplate reader at λ=450 nm.

5-Ethynyl-2'-deoxyuridine (EdU) assay

The 8505C cells were plated in six-well plates at a density of 4x105 cells/well and then incubated at 37˚C overnight. 8505C cells were mixed with 4% polyformaldehyde for 15 min at room temperature, fixed and incubated further in the presence of 0.5% Triton X-100 for 15 min at room temperature. Subsequently, the cells were stained with Cell-Light™ EdU Cell Proliferation Detection Assay (Thermo Fisher Scientific, Inc.) and counterstained with 4',6-diamidino-2-phenylindole (DAPI) (Beyotime Institute of Biotechnology) for 10 min at room temperature. Fluorescent microscopy was applied for counting the positive cells.

Flow cytometry

Cell apoptosis was detected by fluorescein isothiocyanate (FITC) Annexin V/propidium iodide (PI) Apoptosis Detection kit I (Guangzhou RiboBio Co., Ltd.). Briefly, the PBS-rinsed 8505C cells were re-suspended in binding buffer. Following 10 min of exposure to 5 µl of Annexin V-FITC according to the manufacturer's instructions, the cells were incubated with 10 µl PI at 4˚C for 30 min in the dark. Samples were run on a FC500MPL flow cytometer (Beckman Coulter, Inc.) and FlowJo vX.0.7 software (FlowJo LLC) was employed for the analysis of cell apoptosis. The apoptotic rate was calculated using the formula: Apoptotic rate=Q2+Q3. The results of the cell apoptosis analysis were obtained from three different replications.

Reverse transcription-quantitative PCR (RT-qPCR)

The extraction of total RNA from 1x104 treated cells was conducted employing TRIzol® reagent (Thermo Fisher Scientific, Inc.) according to the manufacturer's instructions. The synthesis of RNA into cDNA was performed by using PrimeScript RT Master Mix (Takara Bio, Inc.) according to the manufacturer's instructions, which was provided by Takara Bio, Inc. Subsequently, the cDNA was amplified by RT-qPCR using the SYBR Premix Ex Taq II kit (Takara Bio, Inc.) according to the manufacturer's instructions. The thermocycling conditions were as follows: Initial denaturation at 95˚C for 3 min; followed by 40 cycles of denaturation at 95˚C for 30 sec, annealing at 60˚C for 30 sec and extension at 72˚C for 30 sec. The primer sequences for PCR are presented as below: KAT5: 5'-AGTGGAGGGAGGGAAGATGG-3' (forward) and 5'-TCTTCGTTGTCCTGGTTCCG-3' (reverse); KIF11: 5'-GCTTTCTCCTCGGCTCACTT-3' (forward) and 5'-GTGGGCACAGAGCCATTAGT-3' (reverse); GAPDH: 5'-GGGAAACTGTGGCGTGAT-3' (forward) and 5'-GAGTGGGTGTCGCTGTTGA-3' (reverse). The comparative Cq method was employed for the estimation of the relative gene expression levels (19). The experiments were replicated for three times.

Chromatin immunoprecipitation (CHIP) assay

The EZ CHIP kit (Shanghai Huzheng Biotechnology Co., Ltd.) was employed for the CHIP assays. The cross-linking of the cells was performed with 1% formaldehyde, whereas their quenching with 2.5 M glycine. Then, 1x106 cells were collected via centrifugation at 300 x g for 3 min at 25˚C and washed twice with pre-chilled PBS. DNA was immunoprecipitated from the sonicated cell lysates using 2 µg anti-KAT5 (1:30; cat. no. ab300521; Abcam) at 4˚C overnight. The following day, the samples were conjugated with Protein A agarose (Invitrogen; Thermo Fisher Scientific, Inc.) for 6 h at 4˚C. A ChIP DNA purification kit (Beyotime Institute of Biotechnology) was used to purify the immunoprecipitated DNA and it was amplified by qPCR. RT-qPCR was applied to analyze the enriched DNA.

Immunofluorescence staining

Initially, 8505C cells were subjected to 4% paraformaldehyde fixation as well as 0.25% Triton X-100 permeabilization (Triton X-100 was only used for α-smooth muscle actin, not cluster of differentiation 31). The overnight incubation of 8505C cells was performed at 4˚C, in the presence of 2% BSA and the primary antibody microtubule-associated protein 1A/1B-light chain 3 (LC3) (cat. no. ab239416; Abcam). Subsequently, the samples were incubated with DAPI (BIOSS) and FITC-conjugated secondary antibodies IgG (H + L) (ProteinTech Group, Inc.) for LC3 in the dark. A fluorescence microscope was used for the visualization and the imaging of the cells.

Western blot assay

Total protein was extracted from 8505C cells using RIPA buffer (GCS Auragen). The determination of the concentration levels of the proteins was performed using the Detergent Compatible Bradford Protein Assay kit (Beyotime Institute of Biotechnology). Following their separation by PAGE in 10% SDS gels, the proteins (30 µg/lane) were transferred to polyvinylidene fluoride membranes. Subsequently, the membranes were blocked in 5% non-fat milk diluted in 0.1% Tris-buffered saline with Tween 20 at room temperature for 2 h and incubated overnight with primary antibodies specific to KAT5 (1:1,000; cat. no. ab300521; Abcam), Bcl-2 (1:1,000; cat. no. ab32124; Abcam), Bax (1:1,000; cat. no. ab32503; Abcam), cleaved caspase-3 (1:500; cat. no. ab32042; Abcam), Beclin1 (1:2,000; cat. no. ab207612; Abcam), p62 (1:10,000; cat. no. ab109012; Abcam), LC3II/I (1:2,000; cat. no. ab192890; Abcam), KIF11 (1:1,000; cat. no. ab254298; Abcam) and GAPDH (1:2,500; cat. no. ab9485; Abcam) at 4˚C. The following morning, the membranes were incubated for 1 h with secondary antibodies (1:2,000; cat. no. ab6721; Abcam) at room temperature. Finally, the visualization of the protein bands was conducted by employing an ECL detection system (Shanghai Yeasen Biotechnology Co., Ltd.). QuantityOne 4.5.0 software (Bio-Rad Laboratories, Inc.) was used for densitometry.

Statistical analysis

The data are displayed in the format of mean ± standard deviation. The analysis was performed with SPSS 22.0 software (IBM Corp.) and GraphPad Prism 6 software (GraphPad Software, Inc.). Significant differences were analyzed by one-way ANOVA followed by the Bonferroni post-hoc test for multiple comparisons. P<0.05 was considered to indicate a statistically significant difference.

Results

KAT5 expression is upregulated in ATC cells

The expression levels of KAT5 in ATC cell lines were initially appraised. The mRNA expression levels of KAT5 in the ATC cell lines including 8505C, FRO and KHM-5M and in the C643 cell line were increased relative to those noted in Nthy-ori 3-1 cells (Fig. 1A). The results obtained from the western blot assay indicated that KAT5 protein levels were also upregulated in ATC cell lines compared with those of the Nthy-ori 3-1 cell line (Fig. 1B). Among these ATC cell lines, 8505C cells exhibited the highest expression of KAT5. Therefore, 8505C cells were used for follow-up studies.

Figure 1

KAT5 is upregulated in ATC cells. The mRNA (A) and protein levels (B) of KAT5 in ATC cells and Nthy-ori 3-1 were detected by reverse transcription-quantitative PCR and western blotting. Data were expressed as mean ± standard deviation. ***P<0.001. KAT, K (lysine) acetyltransferase.

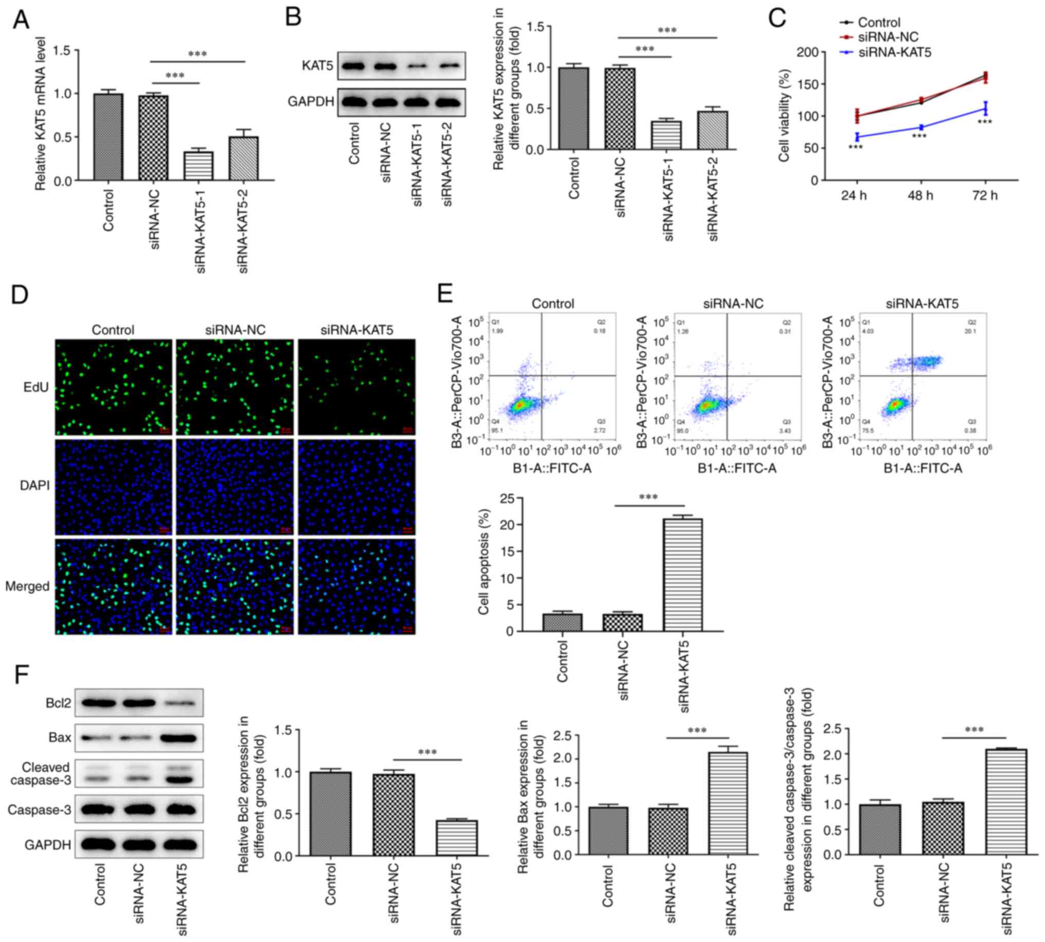
Knockdown of KAT5 expression inhibits the proliferation and induces the apoptosis and autophagy of 8505C cells

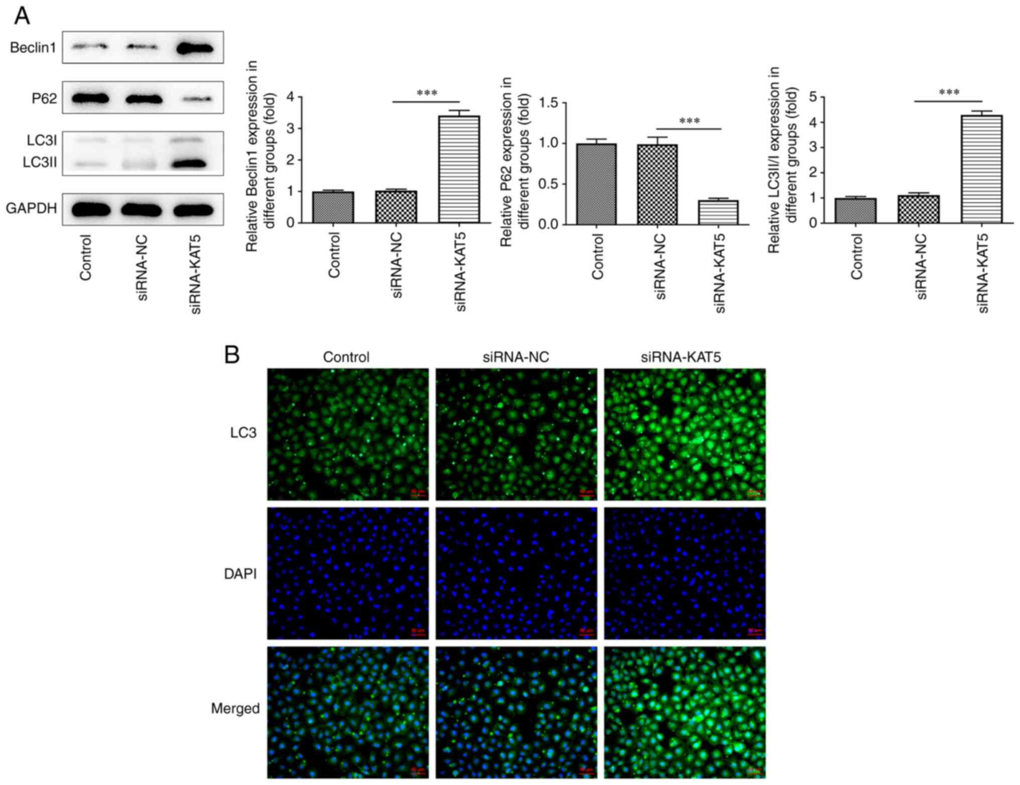
To explore the biological role of KAT5 in ATC, si-KAT5-1/2 was transfected into 8505C cells to knockdown KAT5 expression. RT-qPCR and western blot analyses indicated that si-KAT5-1 exhibited improved transfection efficiency. Therefore, si-KAT5-1 was selected for subsequent analysis (Fig. 2A and B). The results obtained from the CCK-8 assay indicated that the capacity of cell proliferation was remarkably inhibited following silencing of KAT5 compared with that of the negative control samples (Fig. 2C). EdU staining further revealed that the number of positive cells in the si-KAT5 group was significantly decreased (Fig. 2D). In addition, the induction of cell apoptosis was notably promoted by knockdown of KAT5 expression in 8505C cells (Fig. 2E). The data from the western blot analysis indicated that KAT5 silencing decreased Bcl-2 levels, whereas it also enhanced the contents of Bax and cleaved caspase-3 (Fig. 2F). In addition, silencing of KAT5 expression reduced p62 levels and promoted the levels of Beclin1 and LC3II/I compared with those of the negative control samples (Fig. 3A), which was consistent with the results of the immunofluorescence assay (Fig. 3B).

Figure 2

Knockdown of KAT5 inhibits the proliferation and induces the apoptosis of 8505C cells. The (A) mRNA and (B) protein levels of KAT5 in 8505C cells were detected by reverse transcription-quantitative PCR and western blotting. Cell proliferation was evaluated by (C) CCK-8 assay and (D) EdU staining (magnification, x200). (E) Cell apoptosis was detected by flow cytometry analysis. (F) Western blot assay was used to assess apoptotic-related protein levels. Data were expressed as mean ± standard deviation. ***P<0.001. KAT, K (lysine) acetyltransferase; EdU, 5-Ethynyl-2'-deoxyuridine; si, small interfering; NC, negative control.

Figure 3

Knockdown of KAT5 promoted the cell autophagy of 8505C cells. (A) Western blot assay was used to evaluate the levels of p62, Beclin1 and LC3II/I in 8505C cells transfected with siRNA-KAT5. (B) Immunofluorescence assay was used to assess the level of LC3 in 8505C cells transfected with siRNA-KAT5 (magnification, x200). Data were expressed as mean ± standard deviation. ***P<0.001. KAT, K (lysine) acetyltransferase; si, small interfering; NC, negative control.

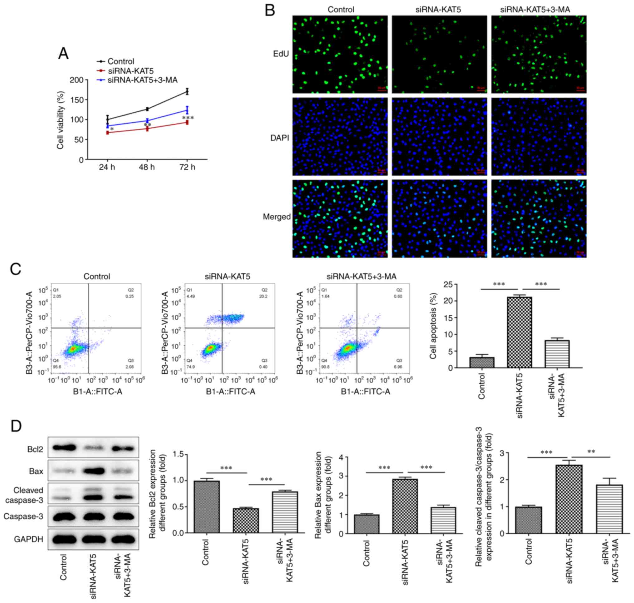
Silencing of KAT5 expression reduces the proliferation and induces the apoptosis of 8505C cells by promoting autophagy

To investigate the role of autophagy in KAT5-mediated proliferation and apoptosis of 8505C cells, 10 mM of the autophagy inhibitor 3-MA was administered to the cells. Treatment of the cells with 3-MA enhanced their decreased proliferation compared with the si-KAT5 group (Fig. 4A). Similarly, the EdU assay results revealed that 3-MA treatment significantly increased the number of positive cells (Fig. 4B). In addition, 3-MA repressed the induction of apoptosis in KAT5-silenced cells (Fig. 4C). Subsequently, Bcl-2 levels were elevated, while Bax and cleaved caspase-3 levels were decreased following the inhibition of autophagy (Fig. 4D).

Figure 4

KAT5 silencing reduces the proliferation and induces the apoptosis of 8505C cells by promoting autophagy. Cell proliferation was evaluated by (A) CCK-8 assay and (B) EdU staining (magnification, x200). (C) Cell apoptosis was detected by flow cytometry analysis. (D) Western blot assay was used to assess apoptotic-related protein levels. Data were expressed as mean ± standard deviation. *P<0.05, **P<0.01, ***P<0.001. KAT, K (lysine) acetyltransferase; si, small interfering; NC, negative control.

KAT5 depletion represses KIF11 expression in 8505C cells

Subsequently, the potential mechanism underlying KAT5-mediated ATC cell apoptosis and autophagy was explored. The mRNA and protein expression levels of KIF11 were elevated in the ATC cell lines compared with those of the Nthy-ori 3-1 cell line (Fig. 5A and B). The levels of KIF11 were suppressed by KAT5 depletion (Fig. 5C). In addition, the results obtained from the CHIP assay indicated that the enrichment of H3K27ac and RNA pol II on the promoter region of KIF11 was repressed following knockdown of KAT5 expression (Fig. 5D and E).

Figure 5

KAT5 depletion represses KIF11 expression in 8505C cells. The (A) mRNA and (B) protein levels of KIF11 in ATC cells and Nthy-ori 3-1 were detected by RT-qPCR and western blotting. (C) The mRNA of KIF11 in 8505C cells was detected by RT-qPCR. CHIP assay was performed to assess the enrichment of (D) H3K27ac and (E) RNA pol II on the promoter region of KIF11 after KAT5 knockdown. Data were expressed as mean ± standard deviation. **P<0.01, ***P<0.001. KAT, K (lysine) acetyltransferase; KIF11, kinesin family member 11; RT-qPCR, reverse transcription-quantitative PCR; CHIP, chromatin immunoprecipitation.

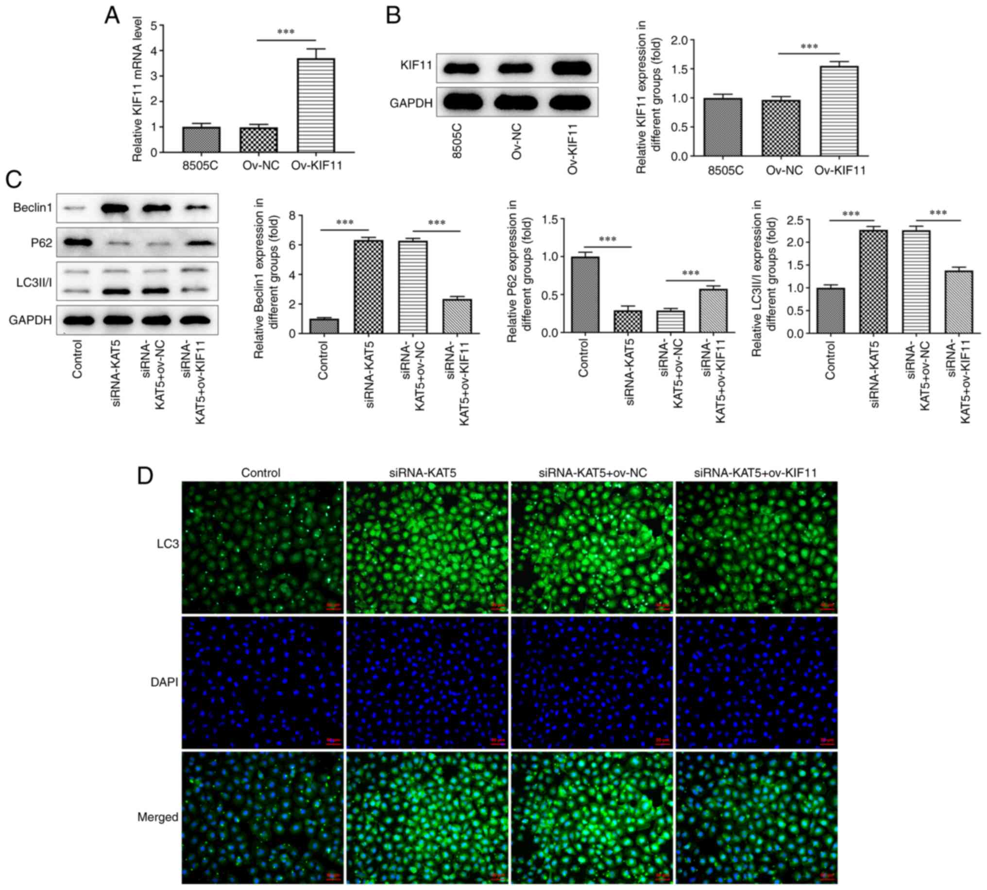
Knockdown of KAT5 expression regulates proliferation, apoptosis and autophagy by inhibiting KIF11 expression

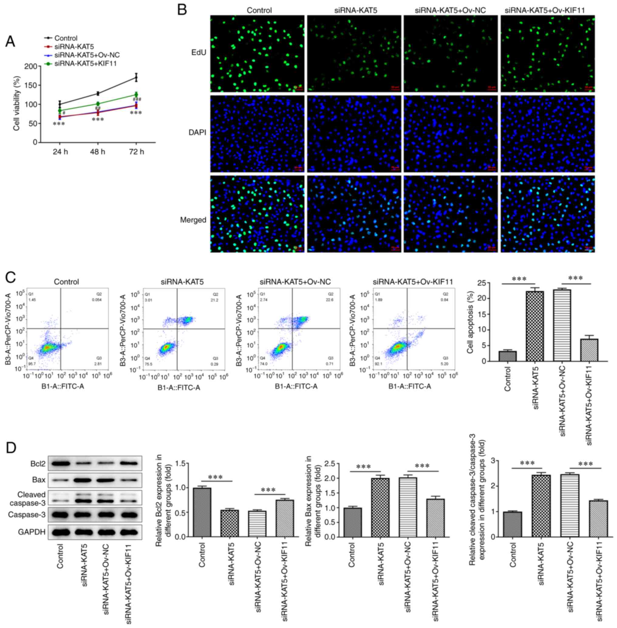
Following the initial findings, the ability of KAT5 to affect ATC cell functions by targeting KIF11 expression was investigated. KIF11-overexpressing plasmids were constructed and transfected into 8505C cells. RT-qPCR and western blot analyses revealed that KIF11 overexpression promoted KIF11 expression (Fig. 6A and B). KIF11 overexpression significantly accelerated the production of p62 but reduced the levels of Beclin1 and LC3II/I in 8505C cells co-transfected with siRNA-KAT5 and ov-KIF11 (Fig. 6C). The results of the immunofluorescence assay revealed that KIF11 overexpression evidently reduced the levels of LC3 compared with those of the cells transfected with siRNA-KAT5 (Fig. 6D). Furthermore, the results of the CCK-8 assay indicated that KIF11 overexpression reversed the effects caused on cell proliferation compared with the negative control cells (Fig. 7A); these effects were accompanied with an increased number of positive 8505C cells (Fig. 7B). In addition, the cell apoptotic rate in KAT5-silenced cells was reversed following transfection with ov-KIF11 plasmids (Fig. 7C). Finally, an increase in Bcl-2 levels and a reduction in the levels of Bax and cleaved caspase-3 were also noted in cells transfected with ov-KIF11 (Fig. 7D).

Figure 6

KAT5 knockdown regulates autophagy by inhibiting KIF11 expression. The (A) mRNA and (B) protein levels of KIF11 in 8505C cells were detected by reverse transcription-quantitative PCR and western blotting. (C) Western blot assay was used to evaluate the levels of p62, Beclin1 and LC3II/I in 8505C cells transfected with Ov-KIF11. (D) Immunofluorescence assay was used to assess the level of LC3 in 8505C cells transfected with Ov-KIF11 (magnification, x200). Data were expressed as mean ± standard deviation. ***P<0.001. KAT, K (lysine) acetyltransferase; KIF11, kinesin family member 11; Ov, overexpression; si, small interfering; NC, negative control.

Figure 7

KAT5 knockdown regulates proliferation and apoptosis by inhibiting KIF11 expression. Cell proliferation was evaluated by (A) CCK-8 assay and (B) EdU staining (magnification, x200). (C) Cell apoptosis was detected by flow cytometry analysis. (D) Western blotting assay was used to assess apoptotic-related protein levels. Data were expressed as mean ± standard deviation. ***P<0.001; #P<0.05, ##P<0.01 and ###P<0.001. KAT, K (lysine) acetyltransferase; KIF11, kinesin family member 11; Ov, overexpression; si, small interfering; NC, negative control.

Discussion

As one of the deadliest human cancers, ATC accounts for <2% of TCs (20). The treatment for ATC includes surgery, chemotherapy, such as cisplatin or doxorubicin, as well as accelerated hyperfractionated external beam radiation therapy (21). Due to the fact that ATC is a rare and aggressive tumor, it is still challenging to predict the clinical responsiveness of patients to treatment (22). Recently, several genetic mutations and different molecular pathways, which are involved in tumor progression, have been explored in ATC; moreover, novel therapies acting on these molecular pathways have been developed to improve the quality of life of patients with ATC (23-25). The present study aimed to explore the mechanism of KAT5/KIF11 in ATC. The data demonstrated that KAT5 deficiency reduced KIF11 expression to promote the induction of apoptosis and autophagy in ATC cells.

KATs are emerging as candidate therapeutic targets for several cancer types; several inhibitors have been discovered to target these proteins (26). The MYST family, including KAT5-KAT8, has diverse functions that affect a variety of cellular processes, including gene regulation, cell cycle, stem cell homeostasis and development as well as the DNA damage repair process (27). KAT5, which is a critical element of the MYST family, is the catalytic subunit of the NuA4 histone acetyltransferase complex. This protein participates in the transcriptional activation of specific genes (28) and the complex is essential for triggering transcriptional programs which have close relation with oncogene and proto-oncogene-modulated growth induction, tumor suppressor-regulated growth arrest and induction of apoptosis (29,30). Feng et al (31) demonstrated that KAT5 was involved in the progression of gallbladder carcinoma tumorigenesis and was closely related to disease prognosis. It was shown that KAT5 silencing induced apoptosis of cells via the p38MAPK-mediated upregulation of cleaved caspase-9. Kim and Lee (32) demonstrated that KAT5 regulated the proliferation of prostate cancer cells by a caspase-3-dependent apoptotic pathway, suggesting that it was probably to be involved in the induction of apoptosis of ATC cells. Therefore, the present study explored the mechanism by which KAT5 participates in the induction of ATC apoptosis. The data indicated that KAT5 expression was upregulated in ATC cells compared with the corresponding expression in Nthy-ori 3-1 cells. KAT5 interference repressed the proliferation of 8505C cells and induced their apoptosis. Furthermore, the tumor-suppressive role of KAT5 silencing was associated with the induction of autophagy.

As an acetyltransferase, KAT5 is involved in the process of acetylation (33). It has been suggested that histone acetylation can activate gene transcription (34). For example, KAT5 binds to programmed death-ligand 1 (PD-L1) and glutathione peroxidase (GPX) 4 promoters through the H3K27ac acetylation site to promote the transcription of PD-L1 and GPX4, indicating that it may recruit transcription factors through the H3K27ac acetylation site (35,36). In addition, Li et al (37) revealed that KIF11 was increased in ATC tissues. KIF11 has been shown to possess the binding site of H3K27ac acetylation (38). A previous study has also shown that KIF11 can activate the expression levels of AKT signaling members; the activation of these proteins can inhibit the occurrence of autophagy (39). A previous study suggested that the activation of autophagy can induce apoptosis of TC cells (40). In the present study, it was found that silencing of KAT5 expression inhibited the expression levels of KIF11 by repressing the enrichment of H3K27ac and RNA pol II. KIF11 overexpression counteracted the effects of KAT5 silencing on the proliferation, apoptosis and the induction of autophagy of 8505C cells.

The present study concluded that silencing of KAT5 expression suppressed the proliferation and induced the apoptosis and autophagy of ATC cells by targeting KIF11. The latter may serve as a potential therapeutic target for ATC.

Acknowledgements

Not applicable.

Funding

Funding: The present study was supported by The Growth Project of Young Scientific and Technological Talents in General Colleges and Universities in Guizhou Province, Qian Jiao He [grant number: (2021) 186 and (2022) 242], National Natural Science Foundation of China (grant number: 81960315), The Scientific and Technological Plan Project of Guiyang City, Zhu Ke Contract [grant number: (2021) 43-7], The Science and Technology Plan Project in Guizhou Province, Qian Ke He Foundation-ZK (grant number: 2022 General Project 403) and The Graduate Research Fund in Guizhou Province, Qian Jiao He [grant number: YJSKYJJ (2020) 144].

Availability of data and materials

All data generated or analyzed during this study are included in this published article.

Authors' contributions

LF and BZ designed the study, drafted and revised the manuscript. LinZ, CL, PW, QW, JX and LixZ analyzed the data and searched the literature. YG, SL, LS and XL confirm the authenticity of all the raw data. All authors performed the experiments. All authors read and approved the final manuscript.

Ethics approval and consent to participate

Not applicable.

Patient consent for publication

Not applicable.

Competing interests

The authors declare that they have no competing interests.

References

1 

Siegel RL, Miller KD and Jemal A: Cancer statistics, 2020. CA Cancer J Clin. 70:7–30. 2020.PubMed/NCBI View Article : Google Scholar

2 

Laha D, Nilubol N and Boufraqech M: New therapies for advanced thyroid cancer. Front Endocrinol (Lausanne). 11(82)2020.PubMed/NCBI View Article : Google Scholar

3 

Chmielik E, Rusinek D, Oczko-Wojciechowska M, Jarzab M, Krajewska J, Czarniecka A and Jarzab B: Heterogeneity of thyroid cancer. Pathobiology. 85:117–129. 2018.PubMed/NCBI View Article : Google Scholar

4 

Prete A, Borges de Souza P, Censi S, Muzza M, Nucci N and Sponziello M: Update on fundamental mechanisms of thyroid cancer. Front Endocrinol (Lausanne). 11(102)2020.PubMed/NCBI View Article : Google Scholar

5 

Bible KC, Kebebew E, Brierley J, Brito JP, Cabanillas ME, Clark TJ Jr, Di Cristofano A, Foote R, Giordano T, Kasperbauer J, et al: 2021 American thyroid association guidelines for management of patients with anaplastic thyroid cancer. Thyroid. 31:337–386. 2021.PubMed/NCBI View Article : Google Scholar

6 

Molinaro E, Romei C, Biagini A, Sabini E, Agate L, Mazzeo S, Materazzi G, Sellari-Franceschini S, Ribechini A, Torregrossa L, et al: Anaplastic thyroid carcinoma: From clinicopathology to genetics and advanced therapies. Nat Rev Endocrinol. 13:644–660. 2017.PubMed/NCBI View Article : Google Scholar

7 

Gervasi R, Orlando G, Lerose MA, Amato B, Docimo G, Zeppa P and Puzziello A: Thyroid surgery in geriatric patients: A literature review. BMC Surg. 12 (Suppl 1)(S16)2012.PubMed/NCBI View Article : Google Scholar

8 

Yang J and Barletta JA: Anaplastic thyroid carcinoma. Semin Diagn Pathol. 37:248–256. 2020.PubMed/NCBI View Article : Google Scholar

9 

Fiorentino F, Mai A and Rotili D: Lysine acetyltransferase inhibitors: Structure-activity relationships and potential therapeutic implications. Future Med Chem. 10:1067–1091. 2018.PubMed/NCBI View Article : Google Scholar

10 

Numata A, Kwok HS, Zhou QL, Li J, Tirado-Magallanes R, Angarica VE, Hannah R, Park J, Wang CQ, Krishnan V, et al: Lysine acetyltransferase Tip60 is required for hematopoietic stem cell maintenance. Blood. 136:1735–1747. 2020.PubMed/NCBI View Article : Google Scholar

11 

Li P, Ge J and Li H: Lysine acetyltransferases and lysine deacetylases as targets for cardiovascular disease. Nat Rev Cardiol. 17:96–115. 2020.PubMed/NCBI View Article : Google Scholar

12 

Proietti G, Wang Y, Punzo C and Mecinović J: Substrate scope for human histone lysine acetyltransferase KAT8. Int J Mol Sci. 22(846)2021.PubMed/NCBI View Article : Google Scholar

13 

Li Y, Huang H, Zhu M, Bai H and Huang X: Roles of the MYST family in the pathogenesis of Alzheimer's disease via histone or non-histone acetylation. Aging Dis. 12:132–142. 2021.PubMed/NCBI View Article : Google Scholar

14 

Ghobashi AH and Kamel MA: Tip60: Updates. J Appl Genet. 59:161–168. 2018.PubMed/NCBI View Article : Google Scholar

15 

Yu Z, Chen T, Mo H, Guo C and Liu Q: BRD8, which is negatively regulated by miR-876-3p, promotes the proliferation and apoptosis resistance of hepatocellular carcinoma cells via KAT5. Arch Biochem Biophys. 693(108550)2020.PubMed/NCBI View Article : Google Scholar

16 

Ren X, Yu J, Guo L and Ma H: Circular RNA circRHOT1 contributes to pathogenesis of non-small cell lung cancer by epigenetically enhancing C-MYC expression through recruiting KAT5. Aging (Albany NY). 13:20372–20382. 2021.PubMed/NCBI View Article : Google Scholar

17 

Du J, Fu L, Ji F, Wang C, Liu S and Qiu X: FosB recruits KAT5 to potentiate the growth and metastasis of papillary thyroid cancer in a DPP4-dependent manner. Life Sci. 259(118374)2020.PubMed/NCBI View Article : Google Scholar

18 

Wei X, Cai S, Boohaker RJ, Fried J, Li Y, Hu L, Pan Y, Cheng R, Zhang S, Tian Y, et al: KAT5 promotes invasion and metastasis through C-MYC stabilization in ATC. Endocr Relat Cancer. 26:141–151. 2019.PubMed/NCBI View Article : Google Scholar

19 

Livak KJ and Schmittgen TD: Analysis of relative gene expression data using real-time quantitative PCR and the 2(-Delta Delta C(T)) method. Methods. 25:402–408. 2001.PubMed/NCBI View Article : Google Scholar

20 

Abe I and Lam AK: Anaplastic thyroid carcinoma: Current issues in genomics and therapeutics. Curr Oncol Rep. 23(31)2021.PubMed/NCBI View Article : Google Scholar

21 

Perrier ND, Brierley JD and Tuttle RM: Differentiated and anaplastic thyroid carcinoma: Major changes in the American Joint Committee on Cancer eighth edition cancer staging manual. CA Cancer J Clin. 68:55–63. 2018.PubMed/NCBI View Article : Google Scholar

22 

Lu X, Bao L, Pan Z and Ge M: Immunotherapy for anaplastic thyroid carcinoma: The present and future. Zhejiang Da Xue Xue Bao Yi Xue Ban. 50:675–684. 2021.PubMed/NCBI View Article : Google Scholar

23 

Haroon Al Rasheed MR and Xu B: Molecular alterations in thyroid carcinoma. Surg Pathol Clin. 12:921–930. 2019.PubMed/NCBI View Article : Google Scholar

24 

Bozorg-Ghalati F and Hedayati M: Molecular biomarkers of anaplastic thyroid carcinoma. Curr Mol Med. 17:181–188. 2017.PubMed/NCBI View Article : Google Scholar

25 

Cabanillas ME, Zafereo M, Gunn GB and Ferrarotto R: Anaplastic thyroid carcinoma: Treatment in the age of molecular targeted therapy. J Oncol Pract. 12:511–518. 2016.PubMed/NCBI View Article : Google Scholar

26 

Shvedunova M and Akhtar A: Modulation of cellular processes by histone and non-histone protein acetylation. Nat Rev Mol Cell Biol. 23:329–349. 2022.PubMed/NCBI View Article : Google Scholar

27 

Sapountzi V and Côté J: MYST-family histone acetyltransferases: Beyond chromatin. Cell Mol Life Sci. 68:1147–56. 2011.PubMed/NCBI View Article : Google Scholar

28 

Doyon Y and Côté J: The highly conserved and multifunctional NuA4 HAT complex. Curr Opin Genet Dev. 14:147–154. 2004.PubMed/NCBI View Article : Google Scholar

29 

Bird AW, Yu DY, Pray-Grant MG, Qiu Q, Harmon KE, Megee PC, Grant PA, Smith MM and Christman MF: Acetylation of histone H4 by Esa1 is required for DNA double-strand break repair. Nature. 419:411–415. 2002.PubMed/NCBI View Article : Google Scholar

30 

Van Den Broeck A, Nissou D, Brambilla E, Eymin B and Gazzeri S: Activation of a Tip60/E2F1/ERCC1 network in human lung adenocarcinoma cells exposed to cisplatin. Carcinogenesis. 33:320–325. 2012.PubMed/NCBI View Article : Google Scholar

31 

Feng FL, Yu Y, Liu C, Zhang BH, Cheng QB, Li B, Tan WF, Luo XJ and Jiang XQ: KAT5 silencing induces apoptosis of GBC-SD cells through p38MAPK-mediated upregulation of cleaved Casp9. Int J Clin Exp Pathol. 7:80–91. 2013.PubMed/NCBI

32 

Kim CH and Lee DH: KAT5 Negatively regulates the proliferation of prostate cancer LNCaP cells via the caspase 3-dependent apoptosis pathway. Anim Cells Syst (Seoul). 23:253–259. 2019.PubMed/NCBI View Article : Google Scholar

33 

Song ZM, Lin H, Yi XM, Guo W, Hu MM and Shu HB: KAT5 acetylates cGAS to promote innate immune response to DNA virus. Proc Natl Acad Sci USA. 117:21568–21575. 2020.PubMed/NCBI View Article : Google Scholar

34 

Martin BJE, Brind'Amour J, Kuzmin A, Jensen KN, Liu ZC, Lorincz M and Howe LJ: Transcription shapes genome-wide histone acetylation patterns. Nat Commun. 12(210)2021.PubMed/NCBI View Article : Google Scholar

35 

Xiao X, Zeng S, Li Y, Li L and Zhang J: Aspirin Suppressed PD-L1 expression through suppressing KAT5 and subsequently inhibited PD-1 and PD-L1 signaling to attenuate OC development. J Oncol. 2022(4664651)2022.PubMed/NCBI View Article : Google Scholar

36 

Li H, Liu W, Zhang X, Wu F, Sun D and Wang Z: Ketamine suppresses proliferation and induces ferroptosis and apoptosis of breast cancer cells by targeting KAT5/GPX4 axis. Biochem Biophys Res Commun. 585:111–116. 2021.PubMed/NCBI View Article : Google Scholar

37 

Li L, Zhu M, Huang H, Wu J and Meng D: Identification of hub genes in anaplastic thyroid carcinoma: Evidence from bioinformatics analysis. Technol Cancer Res Treat. 19(1533033820962135)2020.PubMed/NCBI View Article : Google Scholar

38 

Wei D, Rui B, Qingquan F, Chen C, Ping HY, Xiaoling S, Hao W and Jun G: KIF11 promotes cell proliferation via ERBB2/PI3K/AKT signaling pathway in gallbladder cancer. Int J Biol Sci. 17:514–526. 2021.PubMed/NCBI View Article : Google Scholar

39 

Zhou J, Jiang YY, Chen H, Wu YC and Zhang L: Tanshinone I Attenuates the malignant biological properties of ovarian cancer by inducing apoptosis and autophagy via the inactivation of PI3K/AKT/mTOR pathway. Cell Prolif. 53(e12739)2020.PubMed/NCBI View Article : Google Scholar

40 

Long HL, Zhang FF, Wang HL, Yang WS, Hou HT, Yu JK and Liu B: Mulberry anthocyanins improves thyroid cancer progression mainly by inducing apoptosis and autophagy cell death. Kaohsiung J Med Sci. 34:255–262. 2018.PubMed/NCBI View Article : Google Scholar

Related Articles

  • Abstract
  • View
  • Download
  • Twitter
Copy and paste a formatted citation
Spandidos Publications style
Fu L, Zhao L, Liao C, Wang P, Gu Y, Li S, Shi L, Wang Q, Xie J, Zhang L, Zhang L, et al: Knockdown of KAT5/KIF11 induces autophagy and promotes apoptosis in anaplastic thyroid cancer cells. Exp Ther Med 25: 247, 2023.
APA
Fu, L., Zhao, L., Liao, C., Wang, P., Gu, Y., Li, S. ... Zhang, B. (2023). Knockdown of KAT5/KIF11 induces autophagy and promotes apoptosis in anaplastic thyroid cancer cells. Experimental and Therapeutic Medicine, 25, 247. https://doi.org/10.3892/etm.2023.11946
MLA
Fu, L., Zhao, L., Liao, C., Wang, P., Gu, Y., Li, S., Shi, L., Wang, Q., Xie, J., Zhang, L., Liu, X., Zhang, B."Knockdown of KAT5/KIF11 induces autophagy and promotes apoptosis in anaplastic thyroid cancer cells". Experimental and Therapeutic Medicine 25.6 (2023): 247.
Chicago
Fu, L., Zhao, L., Liao, C., Wang, P., Gu, Y., Li, S., Shi, L., Wang, Q., Xie, J., Zhang, L., Liu, X., Zhang, B."Knockdown of KAT5/KIF11 induces autophagy and promotes apoptosis in anaplastic thyroid cancer cells". Experimental and Therapeutic Medicine 25, no. 6 (2023): 247. https://doi.org/10.3892/etm.2023.11946
Copy and paste a formatted citation
x
Spandidos Publications style
Fu L, Zhao L, Liao C, Wang P, Gu Y, Li S, Shi L, Wang Q, Xie J, Zhang L, Zhang L, et al: Knockdown of KAT5/KIF11 induces autophagy and promotes apoptosis in anaplastic thyroid cancer cells. Exp Ther Med 25: 247, 2023.
APA
Fu, L., Zhao, L., Liao, C., Wang, P., Gu, Y., Li, S. ... Zhang, B. (2023). Knockdown of KAT5/KIF11 induces autophagy and promotes apoptosis in anaplastic thyroid cancer cells. Experimental and Therapeutic Medicine, 25, 247. https://doi.org/10.3892/etm.2023.11946
MLA
Fu, L., Zhao, L., Liao, C., Wang, P., Gu, Y., Li, S., Shi, L., Wang, Q., Xie, J., Zhang, L., Liu, X., Zhang, B."Knockdown of KAT5/KIF11 induces autophagy and promotes apoptosis in anaplastic thyroid cancer cells". Experimental and Therapeutic Medicine 25.6 (2023): 247.
Chicago
Fu, L., Zhao, L., Liao, C., Wang, P., Gu, Y., Li, S., Shi, L., Wang, Q., Xie, J., Zhang, L., Liu, X., Zhang, B."Knockdown of KAT5/KIF11 induces autophagy and promotes apoptosis in anaplastic thyroid cancer cells". Experimental and Therapeutic Medicine 25, no. 6 (2023): 247. https://doi.org/10.3892/etm.2023.11946
Follow us
  • Twitter
  • LinkedIn
  • Facebook
About
  • Spandidos Publications
  • Careers
  • Cookie Policy
  • Privacy Policy
How can we help?
  • Help
  • Live Chat
  • Contact
  • Email to our Support Team