Spandidos Publications Logo
  • About
    • About Spandidos
    • Aims and Scopes
    • Abstracting and Indexing
    • Editorial Policies
    • Reprints and Permissions
    • Job Opportunities
    • Terms and Conditions
    • Contact
  • Journals
    • All Journals
    • Oncology Letters
      • Oncology Letters
      • Information for Authors
      • Editorial Policies
      • Editorial Board
      • Aims and Scope
      • Abstracting and Indexing
      • Bibliographic Information
      • Archive
    • International Journal of Oncology
      • International Journal of Oncology
      • Information for Authors
      • Editorial Policies
      • Editorial Board
      • Aims and Scope
      • Abstracting and Indexing
      • Bibliographic Information
      • Archive
    • Molecular and Clinical Oncology
      • Molecular and Clinical Oncology
      • Information for Authors
      • Editorial Policies
      • Editorial Board
      • Aims and Scope
      • Abstracting and Indexing
      • Bibliographic Information
      • Archive
    • Experimental and Therapeutic Medicine
      • Experimental and Therapeutic Medicine
      • Information for Authors
      • Editorial Policies
      • Editorial Board
      • Aims and Scope
      • Abstracting and Indexing
      • Bibliographic Information
      • Archive
    • International Journal of Molecular Medicine
      • International Journal of Molecular Medicine
      • Information for Authors
      • Editorial Policies
      • Editorial Board
      • Aims and Scope
      • Abstracting and Indexing
      • Bibliographic Information
      • Archive
    • Biomedical Reports
      • Biomedical Reports
      • Information for Authors
      • Editorial Policies
      • Editorial Board
      • Aims and Scope
      • Abstracting and Indexing
      • Bibliographic Information
      • Archive
    • Oncology Reports
      • Oncology Reports
      • Information for Authors
      • Editorial Policies
      • Editorial Board
      • Aims and Scope
      • Abstracting and Indexing
      • Bibliographic Information
      • Archive
    • Molecular Medicine Reports
      • Molecular Medicine Reports
      • Information for Authors
      • Editorial Policies
      • Editorial Board
      • Aims and Scope
      • Abstracting and Indexing
      • Bibliographic Information
      • Archive
    • World Academy of Sciences Journal
      • World Academy of Sciences Journal
      • Information for Authors
      • Editorial Policies
      • Editorial Board
      • Aims and Scope
      • Abstracting and Indexing
      • Bibliographic Information
      • Archive
    • International Journal of Functional Nutrition
      • International Journal of Functional Nutrition
      • Information for Authors
      • Editorial Policies
      • Editorial Board
      • Aims and Scope
      • Abstracting and Indexing
      • Bibliographic Information
      • Archive
    • International Journal of Epigenetics
      • International Journal of Epigenetics
      • Information for Authors
      • Editorial Policies
      • Editorial Board
      • Aims and Scope
      • Abstracting and Indexing
      • Bibliographic Information
      • Archive
    • Medicine International
      • Medicine International
      • Information for Authors
      • Editorial Policies
      • Editorial Board
      • Aims and Scope
      • Abstracting and Indexing
      • Bibliographic Information
      • Archive
  • Articles
  • Information
    • Information for Authors
    • Information for Reviewers
    • Information for Librarians
    • Information for Advertisers
    • Conferences
  • Language Editing
Spandidos Publications Logo
  • About
    • About Spandidos
    • Aims and Scopes
    • Abstracting and Indexing
    • Editorial Policies
    • Reprints and Permissions
    • Job Opportunities
    • Terms and Conditions
    • Contact
  • Journals
    • All Journals
    • Biomedical Reports
      • Information for Authors
      • Editorial Policies
      • Editorial Board
      • Aims and Scope
      • Abstracting and Indexing
      • Bibliographic Information
      • Archive
    • Experimental and Therapeutic Medicine
      • Information for Authors
      • Editorial Policies
      • Editorial Board
      • Aims and Scope
      • Abstracting and Indexing
      • Bibliographic Information
      • Archive
    • International Journal of Epigenetics
      • Information for Authors
      • Editorial Policies
      • Editorial Board
      • Aims and Scope
      • Abstracting and Indexing
      • Bibliographic Information
      • Archive
    • International Journal of Functional Nutrition
      • Information for Authors
      • Editorial Policies
      • Editorial Board
      • Aims and Scope
      • Abstracting and Indexing
      • Bibliographic Information
      • Archive
    • International Journal of Molecular Medicine
      • Information for Authors
      • Editorial Policies
      • Editorial Board
      • Aims and Scope
      • Abstracting and Indexing
      • Bibliographic Information
      • Archive
    • International Journal of Oncology
      • Information for Authors
      • Editorial Policies
      • Editorial Board
      • Aims and Scope
      • Abstracting and Indexing
      • Bibliographic Information
      • Archive
    • Medicine International
      • Information for Authors
      • Editorial Policies
      • Editorial Board
      • Aims and Scope
      • Abstracting and Indexing
      • Bibliographic Information
      • Archive
    • Molecular and Clinical Oncology
      • Information for Authors
      • Editorial Policies
      • Editorial Board
      • Aims and Scope
      • Abstracting and Indexing
      • Bibliographic Information
      • Archive
    • Molecular Medicine Reports
      • Information for Authors
      • Editorial Policies
      • Editorial Board
      • Aims and Scope
      • Abstracting and Indexing
      • Bibliographic Information
      • Archive
    • Oncology Letters
      • Information for Authors
      • Editorial Policies
      • Editorial Board
      • Aims and Scope
      • Abstracting and Indexing
      • Bibliographic Information
      • Archive
    • Oncology Reports
      • Information for Authors
      • Editorial Policies
      • Editorial Board
      • Aims and Scope
      • Abstracting and Indexing
      • Bibliographic Information
      • Archive
    • World Academy of Sciences Journal
      • Information for Authors
      • Editorial Policies
      • Editorial Board
      • Aims and Scope
      • Abstracting and Indexing
      • Bibliographic Information
      • Archive
  • Articles
  • Information
    • For Authors
    • For Reviewers
    • For Librarians
    • For Advertisers
    • Conferences
  • Language Editing
Login Register Submit
  • This site uses cookies
  • You can change your cookie settings at any time by following the instructions in our Cookie Policy. To find out more, you may read our Privacy Policy.

    I agree
Search articles by DOI, keyword, author or affiliation
Search
Advanced Search
presentation
Experimental and Therapeutic Medicine
Join Editorial Board Propose a Special Issue
Print ISSN: 1792-0981 Online ISSN: 1792-1015
Journal Cover
June-2023 Volume 25 Issue 6

Full Size Image

Sign up for eToc alerts
Recommend to Library

Journals

International Journal of Molecular Medicine

International Journal of Molecular Medicine

International Journal of Molecular Medicine is an international journal devoted to molecular mechanisms of human disease.

International Journal of Oncology

International Journal of Oncology

International Journal of Oncology is an international journal devoted to oncology research and cancer treatment.

Molecular Medicine Reports

Molecular Medicine Reports

Covers molecular medicine topics such as pharmacology, pathology, genetics, neuroscience, infectious diseases, molecular cardiology, and molecular surgery.

Oncology Reports

Oncology Reports

Oncology Reports is an international journal devoted to fundamental and applied research in Oncology.

Experimental and Therapeutic Medicine

Experimental and Therapeutic Medicine

Experimental and Therapeutic Medicine is an international journal devoted to laboratory and clinical medicine.

Oncology Letters

Oncology Letters

Oncology Letters is an international journal devoted to Experimental and Clinical Oncology.

Biomedical Reports

Biomedical Reports

Explores a wide range of biological and medical fields, including pharmacology, genetics, microbiology, neuroscience, and molecular cardiology.

Molecular and Clinical Oncology

Molecular and Clinical Oncology

International journal addressing all aspects of oncology research, from tumorigenesis and oncogenes to chemotherapy and metastasis.

World Academy of Sciences Journal

World Academy of Sciences Journal

Multidisciplinary open-access journal spanning biochemistry, genetics, neuroscience, environmental health, and synthetic biology.

International Journal of Functional Nutrition

International Journal of Functional Nutrition

Open-access journal combining biochemistry, pharmacology, immunology, and genetics to advance health through functional nutrition.

International Journal of Epigenetics

International Journal of Epigenetics

Publishes open-access research on using epigenetics to advance understanding and treatment of human disease.

Medicine International

Medicine International

An International Open Access Journal Devoted to General Medicine.

Journal Cover
June-2023 Volume 25 Issue 6

Full Size Image

Sign up for eToc alerts
Recommend to Library

  • Article
  • Citations
    • Cite This Article
    • Download Citation
    • Create Citation Alert
    • Remove Citation Alert
    • Cited By
  • Similar Articles
    • Related Articles (in Spandidos Publications)
    • Similar Articles (Google Scholar)
    • Similar Articles (PubMed)
  • Download PDF
  • Download XML
  • View XML

  • Supplementary Files
    • Supplementary_Data.pdf
Article Open Access

Role of p53 in promoting BMP9‑induced osteogenic differentiation of mesenchymal stem cells through TGF‑β1

  • Authors:
    • Xintong Yao
    • Peipei Li
    • Yixuan Deng
    • Yuanyuan Yang
    • Honghong Luo
    • Baicheng He
  • View Affiliations / Copyright

    Affiliations: College of Pharmacy, Chongqing Medical University, Chongqing 400016, P.R. China
    Copyright: © Yao et al. This is an open access article distributed under the terms of Creative Commons Attribution License.
  • Article Number: 248
    |
    Published online on: April 13, 2023
       https://doi.org/10.3892/etm.2023.11947
  • Expand metrics +
Metrics: Total Views: 0 (Spandidos Publications: | PMC Statistics: )
Metrics: Total PDF Downloads: 0 (Spandidos Publications: | PMC Statistics: )
Cited By (CrossRef): 0 citations Loading Articles...

This article is mentioned in:



Abstract

Known as a tumour suppressor gene, p53 also plays a key role in controlling the differentiation of mesenchymal stem cells (MSCs). Bone morphogenetic protein 9 (BMP9) has been identified as a potent factor in inducing osteogenic differentiation of MSCs, but its relationship with p53 remains unclear. The present study revealed that TP53 was expressed at higher levels in MSCs from patients with osteoporosis and was associated with the top 10 core central genes found in the current osteoporosis genetic screen. p53 was expressed in C2C12, C3H10T1/2, 3T3‑L1, MEFs, and MG‑63 cell lines, and could be upregulated by BMP9, as measured by western blotting and reverse‑transcription quantitative PCR (RT‑qPCR). Furthermore, overexpression of p53 increased the mRNA and protein levels of osteogenic marker Runx2 and osteopontin, as evaluated by western blotting and RT‑qPCR in BMP9‑induced MSCs, whereas the p53 inhibitor pifithrin (PFT)‑α attenuated these effects. The same trend was found in alkaline phosphatase activities and matrix mineralization, as measured by alkaline phosphatase staining and alizarin red S staining. Moreover, p53 overexpression reduced adipo‑differentiation markers of PPARγ and lipid droplet formation, as measured by western blotting, RT‑qPCR and oil red O staining, respectively, whereas PFT‑α facilitated adipo‑differentiation in MSCs. In addition, p53 promoted TGF‑β1 expression and inhibition of TGF‑β1 by LY364947 partially attenuated the effects of p53 on promoting BMP9‑induced MSC osteo‑differentiation and inhibiting adipo‑differentiation. The inhibitory effect of PFT‑α on osteogenic markers and the promoting effect on adipogenic markers can be reversed when combined with TGF‑β1. TGF‑β1 may enhance the promotion of osteo‑differentiation of MSCs by p53 through inhibition of adipo‑differentiation. Collectively, by promoting BMP9‑induced MSCs bone differentiation and inhibiting adipose differentiation, p53 may be a novel therapeutic target for bone‑related diseases.

Introduction

Osteoporosis is considered to be one of the most common metabolic bone diseases. It is generally believed that the prevalence of osteoporosis in patients increases with age. The incidence of osteoporotic fractures will increase due to the aged tendency of population (1). Women are usually more susceptible to osteoporosis after menopause due to hormonal changes and have a higher incidence than men, but men have a higher mortality rate from fracture-related disease (2,3). Although there is significant interindividual variation in polygenic diseases, we can identify many osteoporosis susceptibility genes from genetic studies. Effective promotion of bone regeneration can significantly improve the cure rate of osteoporotic (4). Moreover, in orthopedic clinical treatment, bone tissue engineering technology with mesenchymal stem cells (MSCs) as the main raw material, with access and in vitro expansion, can provide a solution for clinical treatment of orthopedic diseases such as osteoporosis (5,6).

Bone Morphogenetic Proteins (BMPs) are members of the Transforming Growth Factor Beta (TGF-β), of which BMP9 has a higher osteogenesis potential and better clinical application prospects (7,8). However, while promoting MSCs osteogenic differentiation, BMP9 also promotes their adipogenic differentiation (9). Finding effective targets to both promote BMP9-induced osteogenic differentiation of MSCs and suppress their adipogenic differentiation is the key to address tissue bone engineering for the treatment of bone diseases such as osteoporosis.

The role of p53 as an oncogene in cancer has been studied in depth, TP53 mutation leads to the occurrence of cancer (10). Under normal conditions, p53 is inactivated, and would get activated in response to extra- or intra-cellular stress or impaired function (11). Moreover, exquisite regulation of p53 functions such as post-translational modifications is also critical for cell fate decision (12). Numerous studies demonstrated that p53 is a key cell proliferation regulator, while its function goes far beyond this. The active p53 regulates the expression of related target genes and participates in regulation of DNA damage repair, cell cycle, apoptosis, and metabolic (13). However, p53 in development, stem cell differentiation, and non-tumor diseases still need further investigation. In the process of tumor treatment, radiotherapy and chemotherapy have negative effects on bone, and bone metastasis of cancer itself will also destroy osteogenesis. Some data suggested that p53 act as a sequence-specific transcription factor can be an important regulator in cell differentiation (14-16). The role of p53 in bone formation remains controversial. Some studies found that p53 deficiency results in osteogenesis inhibition (17,18), whereas other studies demonstrated that p53 is a negative regulator of osteoblast differentiation and skeletal development (19,20). Either view affirms the involvement of p53 in the regulation of MSCs osteogenic differentiation.

The present study systematically analyzed the effect of p53 on MSCs differentiation by detecting MSCs osteogenic and adipogenic differentiation markers at different stages, and preliminarily explored the molecular mechanisms related to TGF-β1. Our finding provides a new experimental basis for promoting the clinical development and application of p53 and BMP9 in improving the therapeutic of bone diseases.

Materials and methods

Reagents

p53 inhibitor Pifithrin-α (PFTα) HBr (Cat# S2929), and TGF-β1 inhibitor LY364947 (Cat# S2805) was purchased from Selleck Chem.

Cell culture and transfection

C2C12, C3H10T1/2, 3T3-L1 and MG-63 cells originally obtained from ATCC and mouse embryonic fibroblasts (MEFs) extracted from a pregnant NIH mouse were generously provided by Professor Tongchuan He (Medical Center of the University of Chicago). All cells were immortalized and can be sub-cultured in medium of Dulbecco's modified Eagle medium (Saimike, Cat#SMK200.01, China) containing 10% fetal bovine serum (Cat#SMK110.01, Saimike, China). The recombinant adenoviruses tagged with green fluorescent protein (GFP) were designated as AdBMP9, Adp53, AdTGF-β1, while expressing GFP only were used as vehicle control. All recombinant adenoviruses were generously provided by Professor Tongchuan He, which were generated previously using the AdEasy system. MSCs were seeded in cell culture plates, and polybrene (5 µg/ml, HY-112735, MCE) was added to give the final concentration of the culture medium when the cells were adherent (approximately 3 h). Then the recombinant adenoviruses were added and cultured at 37˚C, 5% CO2. Eight hours after transfection was recorded as a starting point. The virus titer of AdBMP9+, AdBMP9++, and AdBMP9+++ were MOI 10, MOI 15, MOI 20, respectively. Transfections with AdBMP9, Adp53 and AdTGF-β1 with MOI 15 were selected in the experiment.

Western blot

Cells were lysed in RIPA buffer (MilliporeSigma, Cat# R0278) and heated to denature the protein. An equal amount of protein was loaded onto 4-10% polyacrylamide gel and transferred to a 0.45-µm PVDF membrane (Thermo Fisher Scientific, Inc., Cat# IPVH00010), then blocked with 5% (w/v) bovine serum albumin. The membranes were incubated with the primary antibodies at 1:1,000 dilution, respectively [rabbit anti-p53 (Affinity Biosciences Ltd., Cat# AF0879), anti-p-p53 (p53-18) (Santa Cruz Biotechnology, Inc., Cat# sc-13580), mouse anti-GAPDH (ProteinTech Group Inc., Cat# 60004-1-Ig), mouse anti-RUNX2 (Santa Cruz Biotechnology, Inc., Cat# sc-390351), mouse anti-OPN (Santa Cruz Biotechnology, Inc., Cat# sc-21742), rabbit anti-PPARγ (Affinity Biosciences Ltd., Cat# AF6284) in primary antibody diluent (Beyotime Institute of Biotechnology, Cat# P0256)]. The membranes were washed in TBST and probed with secondary antibodies, then washed in TBST for three times and scanned using the CLiNX Scan Image system (CLiNX Science Instruments).

Reverse transcription-quantitative PCR (RT-qPCR)

Cells were lysed in TRIzol (Invitrogen, Cat # 15596026), and the total RNA was extracted. After measuring the concentration with Nanodrop™ One (Thermo Fisher Scientific, Inc.), the reverse transcription reaction was performed (Takara Bio, Inc., Cat# RR037A). RT-qPCR was performed with the above cDNA using primers (Table I) and SYBR-Green qPCR mix (Bimake, Cat# b21202).

Table I

Primer sequences.

Table I

Primer sequences.

GeneSpeciesForward, 5'-3'Reverse, 5'-3'
p53Mouse AGAGACCGCCGTACAGAAGA CTGTAGCATGGGCATCCTTT
Runx2Mouse GCCGGGAATGATGAGAACTA GGACCGTCCACTGTCACTTT
OPNMouse TGCACCCAGATCCTATAGCC CTCCATCGTCATCATCATCG
PPARγMouse TTTTCAAGGGTGCCAGTTTC AATCCTTGGCCCTCTGAGAT
β-actinMouse TGCTGACAGGATGCAGAAGG CGGACTCATCGTACTCCTGC
TP53Human GGCCCACTTCACCGTACTAA GTGGTTTCAAGGCCAGATGT
β-actinHuman CCACCATGTACCCTGGCATT CGGACTCGTCATACTCCTGC
Alkaline phosphatase (ALP) staining

ALP activity was detected by a BCIP/NCT ALP assay kit (Beyotime Institute of Biotechnology, Cat# C3206). Cells were seeded in well plates with factors and stained on the day 5 and 7 protected from light, scanned and captured using a microscope (Olympus Corporation).

Alizarin red S (AZR) staining

Calcium mineralization was detected using an AZR assay kit (Saimike, Cat# SV0019). Cells treated with factors were cultured in well plates, and osteogenic medium was replaced 2 days later with DMEM supplemented with 5% FBS, dexamethasone (10 nM), glycerol-2-phosphate (10 mM), and vitamin C (50 µg/ml). On day 21, the plates were stained, scanned, captured using a microscope (Olympus Corporation) and quantified using ImageJ software.

Oil red O (ORO) staining

Cells treated with factors were fixed and stained using an ORO assay kit (Saimike, Cat# SR0007). On day 10, the plates were stained, scanned, captured using a microscope (Olympus, Japan) and quantified using ImageJ software.

Statistical analysis

Datasets presented in this study can be found in the GEO datasets (GSE35959_RAW). All data were expressed in the form of means ± standard deviation (SD) analyzed using GraphPad prism 8.0 software. The data in each group are obtained from three independent experiments of biological replicates at least. Differences between groups were evaluated by one-way analysis of variance (ANOVA) followed by Bonferroni post hoc test. P<0.05 was considered to indicate a statistically significant difference. Adobe Illustrator 5 software was used to generate the figures.

Results

Expression of p53 induced in progenitor cells

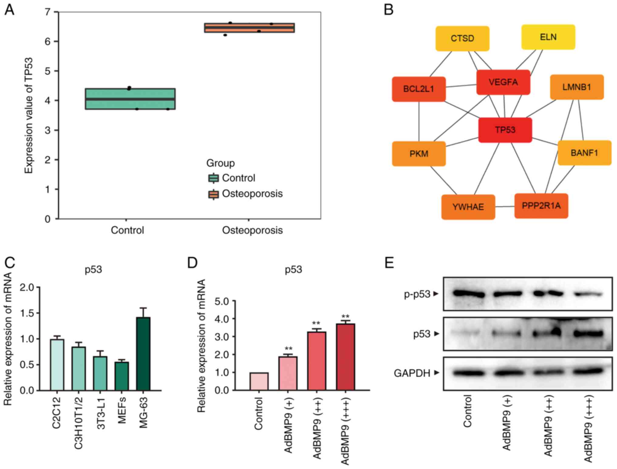
Transcriptome sequencing of MSCs from osteoporotic and non-osteoporotic patient groups showed that TP53 was expressed at higher levels in MSCs from osteoporotic patients Fig. 1A. The results of differential expression gene analysis showed that TP53 had a high correlation among the top 10 core central genes found in this model gene screening (Fig. 1B). Bioinformatics results suggested a high correlation between TP53 and osteoporosis. To examine the effect of p53 on MSCs differentiation at the cellular level, we examined the expression of p53 in several MSCs, including C2C12, C3H10T1/2, 3T3-L1, MEFs, and MG-63 cells. We found that p53 were expressed in all of the above MSCs with different degrees of differentiation (Fig. 1C). Herein, progenitor cell line C3H10T1/2 cells were selected, which are less differentiated, have relatively high p53 expression and are widely used for the present study (21). Given the strong ability of BMP9 to promote the osteo-differentiation of MSCs, this experiment was conducted on the basis of BMP9(22). MSCs were treated with different titers of BMP9 (Fig. S1A) to detect the gene expression and protein level of p53 and phosphorylation of p53. As shown in the Fig. 1D, mRNA expression and protein level of p53 were significantly increased in MSCs at 24 and 48 h with increasing BMP9 titers, whereas phosphorylation of p53 were decreased (Fig. 1E). These results suggested that p53 may work with BMP9 to regulate the osteogenic potential of MSCs.

Figure 1

Expression of p53 in bone tissues and MSCs. (A) TP53 expression in bone tissues of patients with osteoporosis vs. normal patients (n=4). Data from the GEO dataset (GSE35959_RAW). (B) Bioinformatics analysis of core genes in transcriptome sequencing data of osteoporosis models. (C) The endogenous mRNA expression in C2C12, C3H10T1/2, 3T3-L1, MEFs, and MG-63 cells at 48 h. (D) RT-qPCR to detect the mRNA expression of p53 in AdBMP9 treated C3H10T1/2 cells. ‘+’ indicates the titer of AdBMP9 at 48 h. (E) Western blot analysis of p53 and p-p53 in AdBMP9 treated C3H10T1/2 cells. ‘+’ indicates the titer of BMP9 adenovirus at 48 h. **P<0.01 vs. Control. MEFs, mouse embryonic fibroblasts; RT-qPCR, reverse transcription-quantitative PCR.

Effects of a p53-specific inhibitor on osteogenic and adipogenic markers induced by BMP9 in MSCs

The possible relationship between BMP9-induced osteoblast differentiation and p53 were analyzed. Recombinant adenoviral vector Adp53 for p53 was constructed and validated firstly (Figs. 2A and S1B). MSCs were sequentially tested for markers of osteogenic/lipogenic differentiation at different stages. Runt-related transfection factor 2 (Runx2), an early marker of MSCs osteogenic differentiation (23), can be upregulated by a variety of osteogenic factors. The induction of Runx2 by BMP9 was increased by overexpression of p53 (Fig. 2B). Alkaline phosphatase (ALP) is a stable and sensitive intermediate marker of osteogenic differentiation in MSCs (24). On day 5 and 7, ALP activity in BMP9-induced MSCs were promoted by Adp53 (Fig. 2C). Osteopontin (OPN) is an essential bone matrix protein closely associated with bone formation and development (25). Western blotting on day 9 and 11 showed that Adp53 increased the protein expression level of OPN in BMP9-induced MSCs (Fig. 2D). Alizarin Red S staining (26) showed that p53 significantly increased calcium salt deposition (Fig. 2E). The above results suggested that p53 contributes to the osteogenic differentiation of MSCs induced by BMP9. Nevertheless, BMP9 promotes osteogenic differentiation in MSCs while also inducing lipogenic differentiation.

Figure 2

Effect of the p53 on osteogenic differentiation and adipogenesis differentiation in C3H10T1/2 cells. (A) C3H10t1/2 cells transfected by Adp53 or AdGFP at 48 h. (B) RT-qPCR of Runx2 in C3H10T1/2 cells with/without Adp53 at 48 h. ‘+’ indicates the titer of Adp53. (C) ALP activity in C3H10T1/2 cells with/without Adp53 at D 5 and D 7. Scale bar, 100 µm. (D) Western blot of OPN in C3H10T1/2 cells with/without Adp53 at D 9 and D 11. (E) Alizarin red S staining in C3H10T1/2 cells with/without Adp53 at D 21. Scale bar, 100 µm. (F) RT-qPCR of PPARγ in C3H10T1/2 cells with/without Adp53 at 24 and 48 h. (G) Western blot of PPARγ in C3H10T1/2 cells with/without Adp53 at 24 and 48 h. (H) Oil red O staining for lipid droplet in C3H10T1/2 cells with/without Adp53 at D 10. Scale bar, 50 µm. *P<0.05 and **P<0.01 vs. Control. ##P<0.01 vs. AdBMP9. RT-qPCR, reverse transcription-quantitative PCR; ALP, alkaline phosphatase; OPN, osteopontin.

The increased intracellular lipid accumulation that occurs during normal physiological differentiation leads to activation of p53, which inhibits lipogenesis by repressing the key lipogenic transcription factor PPARγ to maintain homeostasis in vivo (27). PPARγ were used as an early lipogenic marker to observe the effect of p53 on adipogenic differentiation in MSCs (28). Both RT-qPCR as well as western blotting results demonstrated that p53 promotes the mRNA and protein levels of the early-stage adipogenic marker PPARγ (Fig. 2F and G). Moreover, the induction of later-stage adipogenic marker droplet formation of BMP9-induced MSCs measured by oil red O staining (29) were significantly inhibited by p53 (Fig. 2H). Taken together, p53 in promoting BMP9-induced MSCs osteogenic differentiation can be accompanied by inhibition of their adipogenesis.

Effects of a p53-specific inhibitor on osteogenic and adipogenic markers induced by BMP9 in MSCs

To further investigate the effect of p53 in BMP9-induced MSCs differentiation, we used PFT-α, a selective inhibitor of p53(30), to perform assays from the opposite perspective. RT-qPCR and western blotting showed that Runx2, an early marker of osteogenic differentiation, were suppressed by PFT-α (15 µM) in BMP9-induced MSCs (Fig. 3A and B). ALP staining further confirmed that ALP activity of MSCs was reduced by PFT-α significantly (Fig. 3C). Osteopontin (OPN), an advanced marker closely related to bone formation, also showed the suppression role of PFT-α (Fig. 3D). In addition, MSCs were cultured in osteogenic induction medium to evaluate the matrix mineralization of osteoblasts. As shown in Fig. 3E, the formation of alizarin red-positive nodules treatment with PFT-α significantly were restrained. Taken together, these findings indicated that PFT-α reduced the osteogenic potential of BMP9 in MSCs. In terms of MSCs adipogenic differentiation, both early-stage marker PPARγ expression (Fig. 3F and G) and later-stage marker oil red O staining (Fig. 3H) showed that the formation of BMP9-induced markers of MSCs adipogenic differentiation were facilitated by PFT-α. Collectively, these data suggested that silencing p53 disrupts the bone-lipid homeostasis in MSCs and shifts them towards adipogenesis.

Figure 3

Effect of PFT-α on osteogenesis and adipogenesis differentiation in C3H10T1/2 cells. (A) RT-qPCR and (B) western blot of Runx2 in C3H10T1/2 cells with/without PFT-α (15 µM) at 48 h. (C) ALP activity in C3H10T1/2 cells with/without PFT-α (15 µM) at 48 h. (D) Western blot of OPN in C3H10T1/2 cells with/without PFT-α (15 µM) at D 9 and D 11. (E) Alizarin red S staining in C3H10T1/2 cells with/without PFT-α (15 µM) at D 21. Scale bar, 100 µm. (F) RT-qPCR of PPARγ in C3H10T1/2 cells with/without PFT-α (15 µM) at 24 and 48 h. (G) Western blot of PPARγ in C3H10T1/2 cells with/without PFT-α (15 µM) at 48 h. (H) Oil red O staining in C3H10T1/2 cells with/without PFT-α (15 µM) at D 10. Scale bar, 50 µm. **P<0.01 vs. Control. ##P<0.01 vs. AdBMP9. PFT-α, pifithrin-α; RT-qPCR, reverse transcription-quantitative PCR; ALP, alkaline phosphatase; OPN, osteopontin.

Effects of LY364947 and/or p53 on BMP9-induced differentiation in MSCs

TGF-β1 has bidirectional regulation of osteogenesis and adipogenesis and a shared downstream target Smad signaling with BMP9(31). Our previous study showed that TGF-β1 selective inhibitor LY364947 could suppress the BMP9 induced MSCs osteo-differentiation (32). ALP staining showed that ALP activity induced by BMP9 in MSCs could be enhanced by Adp53, however, the TGF-β1 selective inhibitor LY364947(33) practically eliminated this effect (Fig. 4A). PCR results showed that the effect of BMP9 on increasing mRNA level of OPN were induced by Adp53, whereas reduced by LY364947 (Fig. 4B). Although inhibition of TGF-β1 may reverse the promotion of BMP9 osteogenic potential by p53, it is not clear whether the specific manner of the effect is related to adipose differentiation. PCR analysis of PPARγ expression showed that LY364947 attenuated the inhibitory effect of p53 on BMP9-induced adipogenic differentiation (Fig. 4C). Moreover, Oil red O staining showed that p53 inhibited the formation of lipid droplets in BMP9-induced differentiation of MSCs, which could be partially reversed by LY264947 (Fig. 4D). The above results demonstrated that the regulatory actions of p53 on the osteogenic potential of BMP9 in MSCs were associated with the level of TGF-β1.

Figure 4

Effect of p53 and LY364947 on osteogenesis and adipogenesis differentiation homeostasis in C3H10T1/2 cells. (A) ALP activity in C3H10T1/2 cells with/without p53 and LY364947 (1 µM) at D 5 and D 7 Scale bar, 100 µm. (B) RT-qPCR of OPN expression in C3H10T1/2 cells with/without p53 and LY364947 (1 µM) at D 9 and D 11. (C) RT-qPCR of PPARγ in C3H10T1/2 cells with/without p53 and LY364947 (1 µM) at 24 and 48 h. (D) Oil red O staining in C3H10T1/2 cells with/without p53 and LY364947 (1 µM) at D10 Scale bar, 50 µm. *P<0.05, and **P<0.01 vs. Control. #P<0.05 and ##P<0.01 vs. AdBMP9. ^^P<0.01 vs. AdBMP9 + Adp53. RT-qPCR, reverse transcription-quantitative PCR; ALP, alkaline phosphatase; OPN, osteopontin.

Effects of TGF-β1 and/or PFT-α on BMP9-induced differentiation in MSCs

On the contrary, ALP activity induced by BMP9 in MSCs can be reduced by p53 inhibitor PFT-α, and exogenous TGF-β1 can partially reverse this effect (Figs. 5A and S1C). In addition, BMP9-induced OPN mRNA levels could be reduced by PFT-α, to the extent that this effect was in part reversed by TGF-β1 overexpression (Fig. 5B). In terms of lipogenic differentiation, PFT-α promotes BMP9-induced mRNA expression of PPARγ, whereas attenuated by exogenous TGF-β1 (Fig. 5C). The oil red O staining showed the same trend in lipid droplet formation (Fig. 5D). The above results evidenced that TGF-β1 may mediate the regulation of BMP9-induced MSCs adipogenic differentiation by p53.

Figure 5

Effect of PFT-α and AdTGF-β1 on osteogenesis and adipogenesis differentiation homeostasis in C3H10T1/2 cells. (A) ALP activity in C3H10T1/2 cells with/without PFT-α (15 µM) and AdTGF-β1 at D 5 and D 7. Scale bar, 100 µm. (B) RT-qPCR of OPN expression in C3H10T1/2 cells with/without PFT-α (15 µM) and AdTGF-β1 at D 9 and D 11. (C) RT-qPCR of PPARγ in C3H10T1/2 cells with/without PFT-α (15 µM) and AdTGF-β1 at 24 and 48 h. (D) Oil red O staining in C3H10T1/2 cells with/without PFT-α (15 µM) and AdTGF-β1 at D10. Scale bar, 50 µm. *P<0.05, and **P<0.01 vs. Control. #P<0.05 and ##P<0.01 vs. AdBMP9. ^^P<0.01 vs. AdBMP9 + Adp53. PFT-α, pifithrin-α; RT-qPCR, reverse transcription-quantitative PCR; ALP, alkaline phosphatase; OPN, osteopontin.

Effects of p53 and BMP9 on regulating the expression of TGF-β1

The role of TGF-β1 on p53 in MSCs osteogenic differentiation were confirmed. However, the exact relationship between them needs to be further clarified. PCR showed that BMP9 promotes TGF-β1 mRNA expression, exogenous p53 promotes the upregulation of TGF-β1 by BMP9 (Fig. 6A), while inhibition of p53 suppresses the effect of BMP9 on TGF-β1 mRNA levels (Fig. 6B). Results above further suggested that TGF-β1 is involved in regulating MSCs differentiation engaged by p53.

Figure 6

Molecular mechanism of the effect of TGF-β1 on p53 involved MSCs osteo- differentiation. RT-qPCR of TGF-β1 expression in C3H10T1/2 cells with/without (A) Adp53 and (B) PFT-α (15 µM) at 24 and 48 h. (C) Molecular mechanism diagrammatic drawing by which p53 regulates BMP9-induced MSCs differentiation via TGF-β1 in osteoporosis. **P<0.01 vs. Control. #P<0.05 and ##P<0.01 vs. AdBMP9. PFT-α, pifithrin-α; RT-qPCR, reverse transcription-quantitative PCR.

Discussion

Bones are a living dynamic tissue constantly regenerating themselves to stay healthy. In certain pathological conditions, such as osteoporosis, insufficient bone mass could seriously affect the quality of survival of patients and even induce other diseases (34). Promotion of MSCs osteo-differentiation is a potential therapeutic breakthrough for the clinical treatment of osteoporosis. Exploring the molecular mechanisms that enhance the ability of MSCs to osteodifferentiate could provide therapeutic options for clinical bone diseases (35). In the present study, we systematically investigated the role of p53 in MSCs differentiation induced by BMP9 and the underlying molecular mechanisms, expecting to provide new ideas for the treatment of bone diseases.

BMP9 is the strongest osteogenic inducer of the BMPs family, which can bind to type II receptors and phosphorylate Smad proteins to regulate the expression of downstream transcription factors, thereby inducing osteogenic differentiation of MSCs, has been termed as a classical signaling (36). Moreover, other signaling factors such as COX-2, Wnt/β-catenin, MAPK, etc. interact with BMP9 to regulate its expression (37,38). The bioinformatics analysis of the current study revealed that p53 has a high expression in the osteoporosis model, therefore we speculate that p53 can possibly be a new regulator in the osteogenic differentiation process.

As an important oncogene, p53 contributes to the regulation of cell proliferation and DNA damage repair. Nevertheless, the regulatory role of p53 in the body goes far beyond these. p53 is also present in some newly discovered biological processes, such as ferroptosis (39,40). In terms of osteogenesis, several researchers have identified a negative regulatory effect of p53 on osteoblast differentiation, whereas some others suggested that mutations in p53 can increase osteoblast differentiation (41,42). The present study found that p53 was expressed in all MSCs tested and overexpression of p53 enhanced the potential of BMP9 induced osteogenic differentiation, while suppression of p53 decreased the expression level of early, intermediate, and late osteogenic markers, whereas p53 alone had no significant effect on MSCs differentiation in this study. It has been shown in other studies that p53 knockout mice display more bone differentiation and bone erosion (19). PFT-α alone in the present study also resulted in upregulation of the Runx2 expression. However, PFT-α with BMP9 resulted in a trend of inhibition. These may be caused by different microenvironmental conditions. Taken together, our results support the notion that p53 may regulate BMP9 induced MSCs osteogenic differentiation.

The phenomenon of the bone-adipose imbalance can be seen in many diseases (43). In cases of heavy corticosteroid use, for example, bone formation decreases, while adipose tissue in the bone marrow increases (44). In the present study p53 was evidenced to modulate bone lipid homeostasis to influence MSCs differentiation. After infection with adenovirus overexpressing p53, microscopic observation revealed increased lipid droplet formation and increased expression of PPARγ in C3H10T1/2 cells (27). These effects were attenuated after treatment with p53 inhibitor, which revealed that p53 may facilitate BMP9-induced osteogenic differentiation by inhibiting lipogenic differentiation. Taken together, our study analyzed the effect of p53 on MSCs differentiation from the perspective of bone-lipid balance for the first time, which will be provide a new perspective in bone marrow microenvironment on bone formation.

The Smad dependent TGF-β and BMP signaling share common principles in bone remodeling and therapies (45,46). The combination of p53 and BMP9 could better enhance the expression level of TGF-β1 than BMP9 alone. The TGF-β1 mRNA level was suppressed even when BMP9 was overexpressed and inhibition of p53. Inhibition of TGF-β1 with LY364947 impaired the osteogenic differentiation of BMP9-induced C3H10T1/2 cells by p53, and overexpression of TGF-β1 partially restored the inhibitory effect of PFT-α on the osteogenic marker ALP, which was largely related to the concentration of TGF-β1. The same results were obtained for the intermediate and late-stage osteogenic marker OPN, suggesting that p53 influences all stages of osteogenic differentiation. To further corroborate this mechanism, we examined the levels of PPARγ under the same treatment factors as well as oil red O staining, and the variation of these indicators strongly suggested their relevance. Our hypothesized molecular mechanism is shown in Fig. 6C. The expression of TGF-β1 is promoted by p53, and TGF-β1 may promote BMP9-induced osteo-differentiation and thus lipogenic differentiation by inhibiting p53. Thus, our data suggested that p53 may mediate the promotion of BMP9-induced osteogenic activity through upregulation of TGF-β1. TGF-β1 is a multifunctional protein that controls proliferation, differentiation, and other functions in many cell types. Clarifying the relationship between p53 and TGF-β1 is beneficial to further study the effect of bone marrow microenvironment on bone formation, and provide solutions for clinical treatment of bone diseases such as osteoporosis. Subsequent experiments are expected to perform more verification by conditional knockout of p53 mice, collection of more clinical specimens for sequencing and bioinformatics analysis to improve our study and beneficial to clinical.

In conclusion, the present study demonstrated that BMP9 can further induce osteogenic differentiation of MSCs by inhibiting lipogenic differentiation in a p53-dependent manner, and one of the critical mechanisms might be TGF-β1 signaling. Our findings provide another target for the treatment of osteoporosis. Furthermore, this work presents a compelling case for the further investigation of p53 as a crucial regulator for the osteogenic differentiation of MSCs.

Supplementary Material

Proof of transfection success. (A) RT-qPCR of BMP9 expression in C3H10T1/2 cells transfected with AdGFP vs. AdBMP9 in titers of MOI 10, MOI 15, and MOI 20 at 48 h. (B) Western blot of p53 level in C3H10T1/2 cells transfected with AdGFP vs. Adp53 in titers of MOI 15 at 48 h. (C) Western blot of p53 level in C3H10T1/2 cells transfected with AdGFP vs. AdTGF-β1 in titers of MOI 15 at 48 h. *P<0.05 vs. AdGFP. MOI, multiplicity of infection. RT-qPCR, reverse transcription-quantitative PCR.

Acknowledgements

The authors would like to thank Professor Tongchuan He (Molecular Oncology Laboratory, The University of Chicago Medical Center, Chicago, Illinois, USA) for his generous provision of the MSCs [MEFS (47,48), C2C12, C3H10T1/2, 3T3-L1 and MG-63] and recombinant adenoviruses.

Funding

Funding: This work was supported by the National Key Research and Development Program of China (grant no. 2016YFC1000803) and the National Natural Science Foundation of China (NSFC, grant no. 81572226).

Availability of data and materials

The datasets generated and/or analyzed during the current study are available in the GEO repository, https://www.ncbi.nlm.nih.gov/geo/query/acc.cgi?acc=GSE35959. All other datasets used and/or analyzed during the current study are available from the corresponding author on reasonable request.

Authors' contributions

XY, PL and BH confirm the authenticity of all the raw data. XY conceived the study, conducted the experiments, and wrote the manuscript. PL performed western blotting, RT-qPCR, and staining assays. YD performed bioinformatics assays. YY preformed the molecular cloning experiments. HL performed western blotting and RT-qPCR assays. BH conceived and supervised the study. All authors have read and approved the final manuscript.

Ethics approval and consent to participate

Not applicable.

Patient consent for publication

Not applicable.

Competing interests

The authors declare that they have no competing interests.

References

1 

Pinheiro MB, Oliveira J, Bauman A, Fairhall N, Kwok W and Sherrington C: Evidence on physical activity and osteoporosis prevention for people aged 65+ years: A systematic review to inform the WHO guidelines on physical activity and sedentary behavior. Int J Behav Nutr Phys Act. 17(150)2020.PubMed/NCBI View Article : Google Scholar

2 

Yang TL, Shen H, Liu A, Dong SS, Zhang L, Deng FY, Zhao Q and Deng HW: A road map for understanding molecular and genetic determinants of osteoporosis. Nat Rev Endocrinol. 16:91–103. 2020.PubMed/NCBI View Article : Google Scholar

3 

Sözen T, Özışık L and Başaran NÇ: An overview and management of osteoporosis. Eur J Rheumatol. 4:46–56. 2017.PubMed/NCBI View Article : Google Scholar

4 

Cheng C, Wentworth K and Shoback DM: New frontiers in osteoporosis therapy. Ann Rev Med. 71:277–288. 2020.PubMed/NCBI View Article : Google Scholar

5 

Shao J, Zhang W and Yang T: Using mesenchymal stem cells as a therapy for bone regeneration and repairing. Biol Res. 48:1–7. 2015.PubMed/NCBI View Article : Google Scholar

6 

Lu LX, Zhang XF, Wang YY, Ortiz L, Mao X, Jiang ZL, Xiao ZD and Huang NP: Effects of hydroxyapatite-containing composite nanofibers on osteogenesis of mesenchymal stem cells in vitro and bone regeneration in vivo. ACS Appl Mater Interfaces. 5:319–330. 2013.PubMed/NCBI View Article : Google Scholar

7 

Wu M, Chen G and Li YP: TGF-β and BMP signaling in osteoblast, skeletal development, and bone formation, homeostasis and disease. Bone Res. 4:1–21. 2016.PubMed/NCBI View Article : Google Scholar

8 

Mostafa S, Pakvasa M, Coalson E, Zhu A, Alverdy A, Castillo H, Fan J, Li A, Feng Y, Wu D, et al: The wonders of BMP9: From mesenchymal stem cell differentiation, angiogenesis, neurogenesis, tumorigenesis, and metabolism to regenerative medicine. Genes Dis. 6:201–223. 2019.PubMed/NCBI View Article : Google Scholar

9 

Wang Y, Ma C, Sun T and Ren L: Potential roles of bone morphogenetic protein-9 in glucose and lipid homeostasis. J Physiol Biochem. 76:503–512. 2020.PubMed/NCBI View Article : Google Scholar

10 

Liu Y and Gu W: The complexity of p53-mediated metabolic regulation in tumor suppression. Semin Cancer Biol. 85:4–32. 2021.PubMed/NCBI View Article : Google Scholar

11 

Lavin MF and Gueven N: The complexity of p53 stabilization and activation. Cell Death Differ. 13:941–950. 2006.PubMed/NCBI View Article : Google Scholar

12 

Liu Y, Tavana O and Gu W: p53 modifications: Exquisite decorations of the powerful guardian. J Mol Cell Biol. 11:564–577. 2019.PubMed/NCBI View Article : Google Scholar

13 

Vousden KH: Outcomes of p53 activation-spoilt for choice. J Cell Sci. 119:5015–5020. 2006.PubMed/NCBI View Article : Google Scholar

14 

Huang Q, Liu M, Du X, Zhang R, Xue Y, Zhang Y, Zhu W, Li D, Zhao A and Liu Y: Role of p53 in preadipocyte differentiation. Cell Biol Int. 38:1384–1393. 2014.PubMed/NCBI View Article : Google Scholar

15 

Jain AK, Allton K, Iacovino M, Mahen E, Milczarek RJ, Zwaka TP, Kyba M and Barton MC: p53 regulates cell cycle and microRNAs to promote differentiation of human embryonic stem cells. PLoS Biol. 10(e1001268)2012.PubMed/NCBI View Article : Google Scholar

16 

Molchadsky A, Shats I, Goldfinger N, Pevsner-Fischer M, Olson M, Rinon A, Tzahor E, Lozano G, Zipori D, Sarig R and Rotter V: p53 plays a role in mesenchymal differentiation programs, in a cell fate dependent manner. PLoS One. 3(e3707)2008.PubMed/NCBI View Article : Google Scholar

17 

Mao X, Li X, Hu W, Hao S, Yuan Y, Guan L and Guo B: Downregulated brain and muscle aryl hydrocarbon receptor nuclear translocator-like protein-1 inhibits osteogenesis of BMSCs through p53 in type 2 diabetes mellitus. Biol Open. 9(bio051482)2020.PubMed/NCBI View Article : Google Scholar

18 

Hüttinger-Kirchhof N, Cam H, Griesmann H, Hofmann L, Beitzinger M and Stiewe T: The p53 family inhibitor ΔNp73 interferes with multiple developmental programs. Cell Death Differ. 13:174–177. 2006.PubMed/NCBI View Article : Google Scholar

19 

Velletri T, Huang Y, Wang Y, Li Q, Hu M, Xie N, Yang Q, Chen X, Chen Q, Shou P, et al: Loss of p53 in mesenchymal stem cells promotes alteration of bone remodeling through negative regulation of osteoprotegerin. Cell Death Differ. 28:156–169. 2021.PubMed/NCBI View Article : Google Scholar

20 

Wang X, Kua HY, Hu Y, Guo K, Zeng Q, Wu Q, Ng HH, Karsenty G, de Crombrugghe B, Yeh J and Li B: p53 functions as a negative regulator of osteoblastogenesis, osteoblast-dependent osteoclastogenesis, and bone remodeling. J Cell Biol. 172:115–125. 2006.PubMed/NCBI View Article : Google Scholar

21 

Shea CM, Edgar CM, Einhorn TA and Gerstenfeld LC: BMP treatment of C3H10T1/2 mesenchymal stem cells induces both chondrogenesis and osteogenesis. J Cell Biochem. 90:1112–1127. 2003.PubMed/NCBI View Article : Google Scholar

22 

Wu N, Zhao Y, Yin Y, Zhang Y and Luo J: Identification and analysis of type II TGF-β receptors in BMP-9-induced osteogenic differentiation of C3H10T1/2 mesenchymal stem cells. Acta Biochim Biophys Sin (Shanghai). 42:699–708. 2010.PubMed/NCBI View Article : Google Scholar

23 

Bruderer M, Richards RG, Alini M and Stoddart MJ: Role and regulation of RUNX2 in osteogenesis. Eur Cell Mater. 28:269–286. 2014.PubMed/NCBI View Article : Google Scholar

24 

Sharma U, Pal D and Prasad R: Alkaline phosphatase: An overview. Indian J Clin Biochem. 29:269–278. 2014.PubMed/NCBI View Article : Google Scholar

25 

Icer MA and Gezmen-Karadag M: The multiple functions and mechanisms of osteopontin. Clin Biochem. 59:17–24. 2018.PubMed/NCBI View Article : Google Scholar

26 

Springsteen G and Wang B: Alizarin Red S as a general optical reporter for studying the binding of boronic acids with carbohydrates. Chem Commun (Camb). 17:1608–1609. 2001.PubMed/NCBI View Article : Google Scholar

27 

Molchadsky A, Ezra O, Amendola PG, Krantz D, Kogan-Sakin I, Buganim Y, Rivlin N, Goldfinger N, Folgiero Y, Falcioni R, et al: p53 is required for brown adipogenic differentiation and has a protective role against diet-induced obesity. Cell Death Differ. 20:774–783. 2013.PubMed/NCBI View Article : Google Scholar

28 

Tontonoz P and Spiegelman BM: Fat and beyond: The diverse biology of PPARgamma. Annu Rev Biochem. 77:289–312. 2008.PubMed/NCBI View Article : Google Scholar

29 

Mehlem A, Hagberg CE, Muhl L, Eriksson U and Falkevall A: Imaging of neutral lipids by oil red O for analyzing the metabolic status in health and disease. Nat Protoc. 8:1149–1154. 2013.PubMed/NCBI View Article : Google Scholar

30 

Misra UK and Pizzo SV: PFT-alpha inhibits antibody-induced activation of p53 and pro-apoptotic signaling in 1-LN prostate cancer cells. Biochem Biophys Res Commun. 391:272–276. 2010.PubMed/NCBI View Article : Google Scholar

31 

Li XL, Liu YB, Ma EG, Shen WX, Li H and Zhang YN: Synergistic effect of BMP9 and TGF-β in the proliferation and differentiation of osteoblasts. Genet Mol Res. 14:7605–7615. 2015.PubMed/NCBI View Article : Google Scholar

32 

Deng Y, Li L, Zhu JH, Li PP, Deng YX, Luo HH, Yang YY, He BC and Su Y: COX-2 promotes the osteogenic potential of BMP9 through TGF-β1/p38 signaling in mesenchymal stem cells. Aging (Albany NY). 13:11336–11351. 2021.PubMed/NCBI View Article : Google Scholar

33 

Karkampouna S, Goumans MJ, Dijke PT, Dooley S and Julio MK: Inhibition of TGFβ type I receptor activity facilitates liver regeneration upon acute CCl4 intoxication in mice. Arch Toxicol. 90:347–357. 2016.PubMed/NCBI View Article : Google Scholar

34 

Hasegawa T and Ishii M: Visualizing bone tissue in homeostatic and pathological conditions. Proc Jpn Acad Ser B Phys Biol Sci. 96:43–49. 2020.PubMed/NCBI View Article : Google Scholar

35 

Manzini BM, Machado LMR, Noritomi PY and DA Silva JVL: Advances in bone tissue engineering: A fundamental review. J Biosci. 46(17)2021.PubMed/NCBI

36 

Lamplot JD, Qin J, Nan G, Wang J, Liu X, Yin L, Tomal J, Li R, Shui W, Zhang H, et al: BMP9 signaling in stem cell differentiation and osteogenesis. Am J Stem Cells. 2:1–21. 2013.PubMed/NCBI

37 

Wang H, Hu Y, He F, Li L, Li PP, Deng Y, Li FS, Wu K and He BC: All-trans retinoic acid and COX-2 cross-talk to regulate BMP9-induced osteogenic differentiation via Wnt/β-catenin in mesenchymal stem cells. Biomed Pharmacother. 118(109279)2019.PubMed/NCBI View Article : Google Scholar

38 

Zheng W, Gu X, Sun X, Wu Q and Dan H: FAK mediates BMP9-induced osteogenic differentiation via Wnt and MAPK signaling pathway in synovial mesenchymal stem cells. Artif Cells Nanomed Biotechnol. 47:2641–2649. 2019.PubMed/NCBI View Article : Google Scholar

39 

Liu Y and Gu W: p53 in ferroptosis regulation: The new weapon for the old guardian. Cell Death Differ. 29:895–910. 2022.PubMed/NCBI View Article : Google Scholar

40 

Hafner A, Bulyk ML, Jambhekar A and Lahav G: The multiple mechanisms that regulate p53 activity and cell fate. Nat Rev Mol Cell Biol. 20:199–210. 2019.PubMed/NCBI View Article : Google Scholar

41 

Li B, Zhang YW, Liu X, Ma L and Yang JX: Molecular mechanisms of intermuscular bone development in fish: A review. Zool Res. 42:362–376. 2021.PubMed/NCBI View Article : Google Scholar

42 

Boregowda SV, Krishnappa V, Strivelli J, Haga CL, Booker CN and Phinney DG: Basal p53 expression is indispensable for mesenchymal stem cell integrity. Cell Death Differ. 25:679–692. 2018.PubMed/NCBI View Article : Google Scholar

43 

Yue R, Zhou B, Shimada IS, Zhao Z and Morrison SJ: Leptin receptor promotes adipogenesis and reduces osteogenesis by regulating mesenchymal stromal cells in adult bone marrow. Cell Stem Cell. 18:782–796. 2016.PubMed/NCBI View Article : Google Scholar

44 

Rosen ED and MacDougald OA: Adipocyte differentiation from the inside out. Nat Rev Mol Cell Biol. 7:885–896. 2006.PubMed/NCBI View Article : Google Scholar

45 

Trivedi T, Pagnotti GM, Guise TA and Mohammad KS: The role of TGF-β in bone metastases. Biomolecules. 11(1643)2021.PubMed/NCBI View Article : Google Scholar

46 

Zou ML, Chen ZH, Teng YY, Liu SY, Jia Y, Zhang KW, Sun ZL, Wu JJ, Yuan ZD, Feng Y, et al: The smad dependent TGF-β and BMP signaling pathway in bone remodeling and therapies. Front Mol Biosci. 8(593310)2021.PubMed/NCBI View Article : Google Scholar

47 

Tang N, Song WX, Luo J, Luo X, Chen J, Sharff KA, Bi Y, He BC, Huang JY, Zhu GH, et al: BMP9-induced osteogenic differentiation of mesenchymal progenitors requires functional canonical Wnt/β-catenin signalling. J Cell Mol Med. 13:2448–2464. 2009.PubMed/NCBI View Article : Google Scholar

48 

Huang E, Bi Y, Jiang W, Luo X, Yang K, Gao JL, Gao Y, Luo Q, Shi Q, Kim SH, et al: Conditionally immortalized mouse embryonic fibroblasts retain proliferative activity without compromising multipotent differentiation potential. PLoS One. 7(e32428)2012.PubMed/NCBI View Article : Google Scholar

Related Articles

  • Abstract
  • View
  • Download
  • Twitter
Copy and paste a formatted citation
Spandidos Publications style
Yao X, Li P, Deng Y, Yang Y, Luo H and He B: Role of p53 in promoting BMP9‑induced osteogenic differentiation of mesenchymal stem cells through TGF‑β1. Exp Ther Med 25: 248, 2023.
APA
Yao, X., Li, P., Deng, Y., Yang, Y., Luo, H., & He, B. (2023). Role of p53 in promoting BMP9‑induced osteogenic differentiation of mesenchymal stem cells through TGF‑β1. Experimental and Therapeutic Medicine, 25, 248. https://doi.org/10.3892/etm.2023.11947
MLA
Yao, X., Li, P., Deng, Y., Yang, Y., Luo, H., He, B."Role of p53 in promoting BMP9‑induced osteogenic differentiation of mesenchymal stem cells through TGF‑β1". Experimental and Therapeutic Medicine 25.6 (2023): 248.
Chicago
Yao, X., Li, P., Deng, Y., Yang, Y., Luo, H., He, B."Role of p53 in promoting BMP9‑induced osteogenic differentiation of mesenchymal stem cells through TGF‑β1". Experimental and Therapeutic Medicine 25, no. 6 (2023): 248. https://doi.org/10.3892/etm.2023.11947
Copy and paste a formatted citation
x
Spandidos Publications style
Yao X, Li P, Deng Y, Yang Y, Luo H and He B: Role of p53 in promoting BMP9‑induced osteogenic differentiation of mesenchymal stem cells through TGF‑β1. Exp Ther Med 25: 248, 2023.
APA
Yao, X., Li, P., Deng, Y., Yang, Y., Luo, H., & He, B. (2023). Role of p53 in promoting BMP9‑induced osteogenic differentiation of mesenchymal stem cells through TGF‑β1. Experimental and Therapeutic Medicine, 25, 248. https://doi.org/10.3892/etm.2023.11947
MLA
Yao, X., Li, P., Deng, Y., Yang, Y., Luo, H., He, B."Role of p53 in promoting BMP9‑induced osteogenic differentiation of mesenchymal stem cells through TGF‑β1". Experimental and Therapeutic Medicine 25.6 (2023): 248.
Chicago
Yao, X., Li, P., Deng, Y., Yang, Y., Luo, H., He, B."Role of p53 in promoting BMP9‑induced osteogenic differentiation of mesenchymal stem cells through TGF‑β1". Experimental and Therapeutic Medicine 25, no. 6 (2023): 248. https://doi.org/10.3892/etm.2023.11947
Follow us
  • Twitter
  • LinkedIn
  • Facebook
About
  • Spandidos Publications
  • Careers
  • Cookie Policy
  • Privacy Policy
How can we help?
  • Help
  • Live Chat
  • Contact
  • Email to our Support Team