Spandidos Publications Logo
  • About
    • About Spandidos
    • Aims and Scopes
    • Abstracting and Indexing
    • Editorial Policies
    • Reprints and Permissions
    • Job Opportunities
    • Terms and Conditions
    • Contact
  • Journals
    • All Journals
    • Oncology Letters
      • Oncology Letters
      • Information for Authors
      • Editorial Policies
      • Editorial Board
      • Aims and Scope
      • Abstracting and Indexing
      • Bibliographic Information
      • Archive
    • International Journal of Oncology
      • International Journal of Oncology
      • Information for Authors
      • Editorial Policies
      • Editorial Board
      • Aims and Scope
      • Abstracting and Indexing
      • Bibliographic Information
      • Archive
    • Molecular and Clinical Oncology
      • Molecular and Clinical Oncology
      • Information for Authors
      • Editorial Policies
      • Editorial Board
      • Aims and Scope
      • Abstracting and Indexing
      • Bibliographic Information
      • Archive
    • Experimental and Therapeutic Medicine
      • Experimental and Therapeutic Medicine
      • Information for Authors
      • Editorial Policies
      • Editorial Board
      • Aims and Scope
      • Abstracting and Indexing
      • Bibliographic Information
      • Archive
    • International Journal of Molecular Medicine
      • International Journal of Molecular Medicine
      • Information for Authors
      • Editorial Policies
      • Editorial Board
      • Aims and Scope
      • Abstracting and Indexing
      • Bibliographic Information
      • Archive
    • Biomedical Reports
      • Biomedical Reports
      • Information for Authors
      • Editorial Policies
      • Editorial Board
      • Aims and Scope
      • Abstracting and Indexing
      • Bibliographic Information
      • Archive
    • Oncology Reports
      • Oncology Reports
      • Information for Authors
      • Editorial Policies
      • Editorial Board
      • Aims and Scope
      • Abstracting and Indexing
      • Bibliographic Information
      • Archive
    • Molecular Medicine Reports
      • Molecular Medicine Reports
      • Information for Authors
      • Editorial Policies
      • Editorial Board
      • Aims and Scope
      • Abstracting and Indexing
      • Bibliographic Information
      • Archive
    • World Academy of Sciences Journal
      • World Academy of Sciences Journal
      • Information for Authors
      • Editorial Policies
      • Editorial Board
      • Aims and Scope
      • Abstracting and Indexing
      • Bibliographic Information
      • Archive
    • International Journal of Functional Nutrition
      • International Journal of Functional Nutrition
      • Information for Authors
      • Editorial Policies
      • Editorial Board
      • Aims and Scope
      • Abstracting and Indexing
      • Bibliographic Information
      • Archive
    • International Journal of Epigenetics
      • International Journal of Epigenetics
      • Information for Authors
      • Editorial Policies
      • Editorial Board
      • Aims and Scope
      • Abstracting and Indexing
      • Bibliographic Information
      • Archive
    • Medicine International
      • Medicine International
      • Information for Authors
      • Editorial Policies
      • Editorial Board
      • Aims and Scope
      • Abstracting and Indexing
      • Bibliographic Information
      • Archive
  • Articles
  • Information
    • Information for Authors
    • Information for Reviewers
    • Information for Librarians
    • Information for Advertisers
    • Conferences
  • Language Editing
Spandidos Publications Logo
  • About
    • About Spandidos
    • Aims and Scopes
    • Abstracting and Indexing
    • Editorial Policies
    • Reprints and Permissions
    • Job Opportunities
    • Terms and Conditions
    • Contact
  • Journals
    • All Journals
    • Biomedical Reports
      • Information for Authors
      • Editorial Policies
      • Editorial Board
      • Aims and Scope
      • Abstracting and Indexing
      • Bibliographic Information
      • Archive
    • Experimental and Therapeutic Medicine
      • Information for Authors
      • Editorial Policies
      • Editorial Board
      • Aims and Scope
      • Abstracting and Indexing
      • Bibliographic Information
      • Archive
    • International Journal of Epigenetics
      • Information for Authors
      • Editorial Policies
      • Editorial Board
      • Aims and Scope
      • Abstracting and Indexing
      • Bibliographic Information
      • Archive
    • International Journal of Functional Nutrition
      • Information for Authors
      • Editorial Policies
      • Editorial Board
      • Aims and Scope
      • Abstracting and Indexing
      • Bibliographic Information
      • Archive
    • International Journal of Molecular Medicine
      • Information for Authors
      • Editorial Policies
      • Editorial Board
      • Aims and Scope
      • Abstracting and Indexing
      • Bibliographic Information
      • Archive
    • International Journal of Oncology
      • Information for Authors
      • Editorial Policies
      • Editorial Board
      • Aims and Scope
      • Abstracting and Indexing
      • Bibliographic Information
      • Archive
    • Medicine International
      • Information for Authors
      • Editorial Policies
      • Editorial Board
      • Aims and Scope
      • Abstracting and Indexing
      • Bibliographic Information
      • Archive
    • Molecular and Clinical Oncology
      • Information for Authors
      • Editorial Policies
      • Editorial Board
      • Aims and Scope
      • Abstracting and Indexing
      • Bibliographic Information
      • Archive
    • Molecular Medicine Reports
      • Information for Authors
      • Editorial Policies
      • Editorial Board
      • Aims and Scope
      • Abstracting and Indexing
      • Bibliographic Information
      • Archive
    • Oncology Letters
      • Information for Authors
      • Editorial Policies
      • Editorial Board
      • Aims and Scope
      • Abstracting and Indexing
      • Bibliographic Information
      • Archive
    • Oncology Reports
      • Information for Authors
      • Editorial Policies
      • Editorial Board
      • Aims and Scope
      • Abstracting and Indexing
      • Bibliographic Information
      • Archive
    • World Academy of Sciences Journal
      • Information for Authors
      • Editorial Policies
      • Editorial Board
      • Aims and Scope
      • Abstracting and Indexing
      • Bibliographic Information
      • Archive
  • Articles
  • Information
    • For Authors
    • For Reviewers
    • For Librarians
    • For Advertisers
    • Conferences
  • Language Editing
Login Register Submit
  • This site uses cookies
  • You can change your cookie settings at any time by following the instructions in our Cookie Policy. To find out more, you may read our Privacy Policy.

    I agree
Search articles by DOI, keyword, author or affiliation
Search
Advanced Search
presentation
Experimental and Therapeutic Medicine
Join Editorial Board Propose a Special Issue
Print ISSN: 1792-0981 Online ISSN: 1792-1015
Journal Cover
September-2023 Volume 26 Issue 3

Full Size Image

Sign up for eToc alerts
Recommend to Library

Journals

International Journal of Molecular Medicine

International Journal of Molecular Medicine

International Journal of Molecular Medicine is an international journal devoted to molecular mechanisms of human disease.

International Journal of Oncology

International Journal of Oncology

International Journal of Oncology is an international journal devoted to oncology research and cancer treatment.

Molecular Medicine Reports

Molecular Medicine Reports

Covers molecular medicine topics such as pharmacology, pathology, genetics, neuroscience, infectious diseases, molecular cardiology, and molecular surgery.

Oncology Reports

Oncology Reports

Oncology Reports is an international journal devoted to fundamental and applied research in Oncology.

Experimental and Therapeutic Medicine

Experimental and Therapeutic Medicine

Experimental and Therapeutic Medicine is an international journal devoted to laboratory and clinical medicine.

Oncology Letters

Oncology Letters

Oncology Letters is an international journal devoted to Experimental and Clinical Oncology.

Biomedical Reports

Biomedical Reports

Explores a wide range of biological and medical fields, including pharmacology, genetics, microbiology, neuroscience, and molecular cardiology.

Molecular and Clinical Oncology

Molecular and Clinical Oncology

International journal addressing all aspects of oncology research, from tumorigenesis and oncogenes to chemotherapy and metastasis.

World Academy of Sciences Journal

World Academy of Sciences Journal

Multidisciplinary open-access journal spanning biochemistry, genetics, neuroscience, environmental health, and synthetic biology.

International Journal of Functional Nutrition

International Journal of Functional Nutrition

Open-access journal combining biochemistry, pharmacology, immunology, and genetics to advance health through functional nutrition.

International Journal of Epigenetics

International Journal of Epigenetics

Publishes open-access research on using epigenetics to advance understanding and treatment of human disease.

Medicine International

Medicine International

An International Open Access Journal Devoted to General Medicine.

Journal Cover
September-2023 Volume 26 Issue 3

Full Size Image

Sign up for eToc alerts
Recommend to Library

  • Article
  • Citations
    • Cite This Article
    • Download Citation
    • Create Citation Alert
    • Remove Citation Alert
    • Cited By
  • Similar Articles
    • Related Articles (in Spandidos Publications)
    • Similar Articles (Google Scholar)
    • Similar Articles (PubMed)
  • Download PDF
  • Download XML
  • View XML
Article Special Issue Open Access

Humulus japonicus ameliorates irritant contact dermatitis by suppressing NF‑κB p65‑dependent inflammatory responses in mice

This article is part of the special Issue: Immuno-Dermatology
  • Authors:
    • Yu-Bin Kim
    • Eun-Jung Kang
    • Jung-Ran Noh
    • Jin-Pyo An
    • Jong-Tae Park
    • Won Keun Oh
    • Yong-Hoon Kim
    • Chul-Ho Lee
  • View Affiliations / Copyright

    Affiliations: Laboratory Animal Resource Center, Korea Research Institute of Bioscience and Biotechnology, Daejeon 34141, Republic of Korea, Korea Bioactive Natural Material Bank, Research Institute of Pharmaceutical Sciences, College of Pharmacy, Seoul National University, Seoul 08826, Republic of Korea, Department of Food Science and Technology, Chungnam National University, Daejeon 34134, Republic of Korea
    Copyright: © Kim et al. This is an open access article distributed under the terms of Creative Commons Attribution License.
  • Article Number: 446
    |
    Published online on: August 2, 2023
       https://doi.org/10.3892/etm.2023.12145
  • Expand metrics +
Metrics: Total Views: 0 (Spandidos Publications: | PMC Statistics: )
Metrics: Total PDF Downloads: 0 (Spandidos Publications: | PMC Statistics: )
Cited By (CrossRef): 0 citations Loading Articles...

This article is mentioned in:



Abstract

As a type of contact dermatitis (CD), irritant CD (ICD) is an acute skin inflammation caused by external irritants, such as soap, water and chemicals. Humulus japonicus (HJ) is a herbal medicine widely distributed in Asian countries and has anti‑inflammatory, antimicrobial and antioxidant effects. The current study aimed to investigate the anti‑dermatitis effect of HJ on ICD and determine the molecular basis of this effect using 12‑O‑tetradecanoylphorbol‑13‑acetate (TPA)‑induced dermatitis mice models and lipopolysaccharide (LPS)‑stimulated RAW264.7 cells. Mice were orally administered HJ and luteolin, the major compound in HJ, and topically administered TPA on the right ear to induce dermatitis. Topical application of TPA induced ear redness, oedema and increased infiltration of neutrophils and macrophages, which ameliorated following HJ and luteolin administration. The gene expression levels of inflammatory cell migrating chemokines, chemokine ligand 3 (CCL3) and chemokine (C‑X‑C motif) ligand 2 (CXCL2), and pro‑inflammatory cytokine, IL‑1β, were reduced in the ears of HJ‑ and luteolin‑treated mice. HJ and luteolin also inhibited the gene expression of chemokines, CCL3 and CXCL2, and pro‑inflammatory cytokines, IL‑1β, IL‑6 and TNF‑α, in LPS‑stimulated RAW264.7 cells. Moreover, HJ and luteolin decreased the expression levels of two key inflammatory enzymes, cyclooxygenase‑2 (COX2) and inducible nitric oxide synthase (iNOS), and total and active phosphorylation of NF‑κB p65. These results suggest that HJ could have a protective effect against ICD by suppressing inflammatory responses; therefore, HJ is a promising therapeutic strategy for ICD treatment.

Introduction

Contact dermatitis (CD) is one of the most prevalent inflammatory dermatological disorders and is caused by exposure to immune response-triggering exogenous substances and induces skin inflammation (1,2). It is classified as irritant CD (ICD) or allergic CD (ACD), with ICD accounting for 80% of all CD cases. ICD typically affects the hands, its occurrence is irrespective of age or sex and is one of the most common occupational diseases worldwide. In Europe, ICD contributes to >30% of all reported occupational diseases and constitutes 70 and >80% of occupational skin diseases in Australia and Asia, respectively (3-5). Individuals at high risk for ICD include workers in the healthcare, food industry and agricultural sectors, and hairdressers, who are exposed to various irritants (4). In addition to occupational exposure, ICD incidence has recently increased with the frequent use of soap and alcohol-based hand sanitisers and increased hand washing owing to the coronavirus disease 2019 (COVID-19) pandemic (3).

ICD is an inflammatory response of the skin to a variety of irritant products, including soap, water, cosmetics, dust, foods and solvents (6). In the case of water, if the skin is repeatedly exposed to water, it can easily become dry and humid, weakening the skin barrier and causing ICD (7). The clinical manifestation of ICD varies from mild dryness and redness to severe reactions with oedema, inflammation and vesiculation (8). It occurs as a result of acute and direct skin injury that activates innate immunity without preceding sensitization (9). Exposure to irritants that are toxic to epidermal keratinocytes disrupts the skin barrier and triggers an innate immune response with the release of various pro-inflammatory cytokines, such as IL-1β, IL-6 and TNF-α (10,11). Subsequently, these cytokines activate neighbouring cells, which release chemokines that induce the migration of neutrophils and macrophages to the damage site (12). Among recruited immune cells, macrophages are key regulators and inducers of immune responses in ICD lesions (13). Uncontrolled inflammation in acute ICD leads to psoriasis, a chronic inflammatory skin disease (14,15). Although steroidal and non-steroidal anti-inflammatory drugs are used to treat ICDs, their long-term use has adverse effects (14,16). Therefore, developing a novel therapeutic agent with safe and efficient anti-inflammatory effects is necessary.

Humulus japonicus (HJ), also known as Japanese hop, is a perennial herb in the Cannabaceae family widely distributed in Asian countries, including Korea, Japan and China. The anti-inflammatory, anti-atherogenic, antioxidative and anti-ageing effects of HJ extract were previously reported (17-19). Moreover, a clinical study demonstrated the protective effect of HJ extract in patients with mild atopic dermatitis (20). HJ contains various active compounds, of which luteolin was identified as the major component (21). Luteolin inhibits pro-inflammatory mediators and regulates inflammation-related signalling pathways, such as NF-κB p65. In addition, luteolin was shown to modulate several inflammatory responses in the skin (22). Although the anti-inflammatory effects of HJ were already demonstrated in several inflammatory diseases, its effects on ICD remain unclear. Therefore, the present study investigated the anti-dermatitis effects of HJ and its possible mechanisms using 12-O-tetradecanoylphorbol-13-acetate (TPA)-induced dermatitis mice models and murine macrophage cell lines.

Materials and methods

Preparation of HJ extract

HJ was purchased from Gangwon Yakcho in July 2014. Professor Won Keun Oh identified the voucher specimen (deposit no. SNU-2014-0004), which was then deposited at the College of Pharmacy of Seoul National University (Seoul, Korea). The HJ extract was prepared and supplied by the Korea Bioactive Natural Material Bank (Seoul, Korea). Briefly, the dried aerial parts of HJ were soaked in 70% ethanol in an extraction container for 2 days at room temperature. The ethanol-soluble extract was filtered through cheesecloth, exhaustively concentrated and dried to produce an ethanolic extract under reduced pressure. The extract of HJ was stored at room temperature (25±2˚C) until further use.

Animal studies

C57BL/6J mice (11-week-old; Korea Research of Bioscience and Biotechnology, Ochang, Korea) were acclimatized to a 12 h light/dark cycle at 22±2˚C for 1 week with unlimited food and water in a specific pathogen-free facility. A total of 58 mice were used for experiments. Mice were randomly divided into four groups: i) Vehicle group treated with 1% DMSO in PBS; ii) HJ300 group treated with 300 mg/kg of HJ; iii) HJ500 group treated with 500 mg/kg of HJ; and iv) Luteolin group treated with 30 mg/kg of luteolin (cat. no. L9283; Sigma-Aldrich; Merck KGaA). A total of two experimental sets were used. In the first set, the experiment was conducted in four groups (Vehicle, HJ300, HJ500 and luteolin), with 7 animals in each group. In the second set, the experiment was conducted in three groups (Vehicle, HJ500 and luteolin), with 10 animals in each group. HJ and luteolin were orally administered daily for 3 days before topical application of TPA. Subsequently, on the day of TPA application, HJ and luteolin administration was performed 30 min before and 3 h after TPA treatment (Fig. 1). TPA (3 µg in 30 µl in 1% DSMO/99% acetone; cat. no. P8139; Sigma-Aldrich; Merck KGaA) was applied topically on both internal and external side of each mouse right ear. Similarly, the left ear was treated with 30 µl 1% DMSO/99% acetone. DMSO 1% was used to improve the solubility of HJ and luteolin, which are not completely soluble in PBS, and acetone was used as a solvent to dissolve the TPA powder. The ear thickness was assessed as the index of ear skin inflammation at 0, 8 and 26 h after TPA application using a Digital Thickness Gauge (Mitutoyo Corporation). As another indicator of inflammation, the ears of each mouse were cut to the same size and weighed 26 h after TPA application. All mice were humanely euthanized via CO2 inhalation with a CO2 displacement rate of 30-70% of the chamber volume per minute. Death was confirmed by the absence of heart rate, breathing and reflexes. During the experiment, the temperature, humidity, feed, etc., of the breeding room were properly managed, and no animals died or were euthanized before the end of the experiment.

Figure 1

Experimental schedule. Schematic representation of the experimental protocol for 12-O-tetradecanoylphorbol-13-acetate-induced dermatitis mice models. TPA, 12-O-tetradecanoylphorbol-13-acetate; HJ, Humulus japonicus.

Cell culture

Murine macrophage cell line RAW 264.7 cells were purchased from the American Type Cell Culture. The cells were cultured in DMEM (Welgene, Inc.) supplemented with 10% FBS, 100 unit/ml penicillin and 100 µg/ml streptomycin in a humidified environment (5% CO2 and 95% air) at 37 C. The cells were pretreated with 800 µg/ml HJ and 25 µM luteolin for 1 h and were subsequently stimulated with 1 µg/ml lipopolysaccharide (LPS; cat. no. 916974; Sigma-Aldrich; Merck KGaA) or PBS as a vehicle for 3 and 24 h, at 37 C.

Histopathology and immunohistochemistry

Ear samples were fixed in 10% neutral buffered formalin for at least 2 days at room temperature (RT), embedded in paraffin, cut into 4-µm thick sections and H&E stained (hematoxylin; 1 min, eosin; 1 min) at RT. To detect neutrophils and macrophages infiltration, ear sections were incubated with blocking reagent (1% normal serum in PBS; VECTASTAIN Elite ABC Kits, Vector Laboratories, Inc.) for 30 min at RT, and then stained with NIMP-R14 anti-neutrophil antibody (1:200; cat. no. ab2557; Abcam) and anti-F4/80 antibody (1:500; cat. no. 70076S; Cell Signaling Technology, Inc.) overnight at 4 C. After repeating the washing steps with PBS, the sections were incubated with biotinylated antibody (VECTASTAIN Elite ABC Kits) for 1 h at RT. After further washing, the sections were incubated with ABC reagent (VECTASTAIN Elite ABC Kits) for 30 min and visualized with 3,3'-diaminobenzidine (cat. no. SK4100; Vector Laboratories, Inc.). Hydrogen peroxide (0.3%) was used to block endogenous peroxidase/phosphatase activity. Epidermal and dermal thickness was measured as the index of ear oedema and epidermal hypoplasia by using an image analysis software program (ImageInside version 2.32; Ehwa Optical Co.). Epidermis and dermis thickness was analyzed using fifty different parts of each mouse ear tissue section. The number of neutrophils and F4/80 positive macrophages were counted in 10 randomly-selected fields of view for each ear section using ImageJ software version 1.43u (National Institutes of Health).

Reverse transcription-quantitative (RT-q)PCR

Total RNA was isolated from mouse ears and RAW 264.7 cells using TRIzol™ reagent (Thermo Fisher Scientific, Inc.) and reverse-transcribed into cDNA using the UltraScript 2.0 cDNA Synthesis kit (cat. no. PB30.31-10; PCR Biosystems, Ltd.). The reaction conditions for cDNA synthesis were as follows: Incubation at 50˚C for 30 min, followed by denaturing reverse transcriptase at 95˚C for 10 min. Subsequently, qPCR was performed using AccuPower® 2X Greenstar™ qPCR MasterMix (Bioneer Corporation) and the StepOne™ Real-time PCR system (Applied Biosystems; Thermo Fisher Scientific, Inc.). Thermocycling conditions were as follows: Preheating at 95˚C for 10 min, followed by 40 cycles at 95˚C for 10 sec and 60˚C for 30 sec. RNA pooling was conducted by mixing the same volume of each cDNA sample at a fixed concentration in a single tube followed by a 5-fold dilution. Relative gene expression levels were analyzed using the 2-∆∆Cq method (23) and normalized to 18S rRNA expression level. The sequences of the primer pairs used for qPCR are listed in Table I.

Table I

PCR primer sequences in the present study.

Table I

PCR primer sequences in the present study.

 Primer sequence
GeneGene bank accession no.ForwardReverse
Ccl3NM_011337.2 5'-TCTTCTCAGCGCCATATGGA-3' 5'-GCAAAGGCTGCTGGTTTCAA-3'
Cxcl2NM_009140.2 5'-GGCTGTTGTGGCCAGTGAA-3' 5'-CGCCCTTGAGAGTGGCTATG-3'
Il-1βNM_008361.4 5'-CTACAGGCTCCGAGATGAACAAC-3' 5'-TCCATTGAGGTGGAGAGCTTTC-3'
Il-6NM_031168.2 5'-TTCCATCCAGTTGCCTTCTTG-3' 5'-GGGAGTGGTATCCTCTGTGAAGTC-3'
Tnf-αNM_001278601.1 5'-CCCTCACACTCAGATCATCTTCT-3' 5'-GCTACGACGTGGGCTACAG-3'
Cox2NM_011198.4 5'-GGGTGTCCCTTCACTTCTTTCA-3' 5'-GAGTGGGAGGCACTTGCATT-3'
iNosNM_001313921.1 5'-GTTCTCAGCCCAACAATACAAGA-3' 5'-GTGGACGGGTCGATGTCAC-3'
18S rRNANR_003278.3 5'-GACACGGACAGGATTGACAGATTGATAG-3' 5'-GTTAGCATGCCAGAGTCTCGTTCGTT-3'
Western blot analysis

RAW264.7 cells (2.5x105 cells) were homogenized in ice-cold RIPA buffer (pH 7.4, 0.1 mmol/l sodium vanadate, 1 mmol/l phenylmethanesulfonyl fluoride, 25 mmol/l NaF, 50 mmol/l Tris-HCl, 40 mmol/l β glycol phosphate, 120 mmol/l NaCl, 1% NP40 and 0.5% Triton X-100) containing complete protease inhibitor (cat. no. 11836170001; Roche Diagnostics), and phosphatase inhibitor (cat. no. p3200-010; GenDEPOT, LLC). The cell lysate was centrifuged at 16,000 x g for 15 min at 4 C and the protein concentration was measured using a Bradford assay (Bio-Rad Laboratories, Inc.). Protein samples were separated by sodium dodecyl sulfate polyacrylamide gel electrophoresis on 10% gels and transferred onto a polyvinylidene difluoride membrane (Millipore). Membranes were stained with anti-COX2 (1:1,000; cat. no. ab15191; Abcam), anti-inducible nitric oxide synthase (iNOS; 1:1,000; cat. no. ab49999; Abcam), anti-phospho NF-κB p65 (Ser536; 1:1,000, cat. no. 3033S; Cell Signaling Technology, Inc.), anti-NF-κB p65 (1:1,000, cat. no. 8242S; Cell Signaling Technology, Inc.) and anti-GAPDH (1:1,000; cat. no. 2118S; Cell Signaling Technology, Inc.) overnight at 4 C. HRP-conjugated secondary antibodies (1:1,000; cat. no. 115-035-003; cat. no. 111-035-003; Jackson ImmunoResearch Laboratories) were then incubated for 1 h at RT. Protein bands were quantified via densitometric analysis using ImageJ software version 1.43u (National Institutes of Health).

Statistical Analyses

Numerical data are presented as the mean ± standard error of the mean. Comparisons of multiple groups were performed using one-way ANOVA followed by Tukey's test. P<0.05 was considered to indicate a statistically significant difference.

Results

Oral administration of HJ alleviates TPA-induced ICD

TPA-induced acute skin inflammation mice models were used to examine the anti-inflammatory effects of HJ on ICD. Mice were treated with HJ and luteolin orally for 3 days before TPA application on the right ear on day 4. HJ300-, HJ500- and luteolin-treated mice had less ear redness than the vehicle-treated mice. Particularly, in the HJ500 group, blood vessels were more apparent than in the other groups, owing to a significant reduction in ear oedema (Fig. 2A). Ear oedema was evaluated by measuring ear thickness and weight after TPA treatment. Compared with that in the vehicle group, the average ear thickness at 8 h after TPA application was reduced in the HJ and luteolin groups (0.802±0.011 mm for vehicle vs. 0.731±0.014, 0.727±0.013 and 0.713±0.015 mm for HJ300, HJ500 and luteolin, respectively). After 26 h of TPA administration, HJ significantly reduced the mean ear thickness in a concentration-dependent manner and luteolin exerted the same effect (0.824±0.028 mm for vehicle vs. 0.695±0.036, 0.617±0.029 and 0.636±0.015 mm for HJ300, HJ500 and luteolin, respectively) (Fig. 2B). The average ear weight at 26 h after TPA application was considerably lower in the HJ500 and luteolin-treated groups (0.100±0.004 g for vehicle vs. 0.086±0.003 and 0.080±0.004 g for HJ500 and luteolin, respectively). However, a significant difference was not observed in the HJ300 group (Fig. 2C). These results indicate that HJ ameliorated ICD by reducing ear redness and oedema.

Figure 2

HJ ameliorates TPA-induced ICD. (A) Representative images of mouse ears 8 and 26 h after TPA application (magnified images of the right ear with TPA application are shown in the red dotted boxes). (B) Changes in TPA-treated ear thickness over time. (C) Ear weight at 26 h. Data are expressed as mean ± standard error of the mean and analyzed using one-way ANOVA followed by Tukey's test. *P<0.05 and ***P<0.001, vehicle vs. HJ300. +P<0.05 and +++P<0.00, vehicle vs. luteolin. ###P<0.001 vehicle vs. HJ500. TPA, 12-O-tetradecanoylphorbol-13-acetate; HJ, Humulus japonicus.

HJ attenuates epidermis and dermis thickening in TPA-induced ear oedema

The effect of HJ on epidermis and dermis thickening in mouse ears after TPA application was investigated. Given that the HJ300 group did not exhibit obvious effects compared with the other groups, only the HJ500 and luteolin groups were used for further analysis. In H&E-stained histological sections of TPA-treated mouse ears, HJ and luteolin administration decreased epidermal (32.13±1.87 µm for vehicle vs. 22.10±1.53 and 15.96±0.33 µm for HJ500 and luteolin, respectively) and dermal thickness (493.13±10.96 µm for vehicle vs. 377.07±7.32 and 373.65±10.47 µm for HJ500 and luteolin, respectively) (Fig. 3A-C). Additionally, HJ and luteolin inhibited the infiltration of immune cells into the dermis in the TPA-treated right ears (Fig. 3A). These results suggest that HJ may prevent TPA-induced ear oedema by downregulating epidermal and dermal thickening and inflammatory cell migration.

Figure 3

HJ alleviates epidermal and dermal thickening in TPA-induced ear oedema. (A) Representative images of H&E-stained mouse ear tissue sections 26 h after TPA treatment. Scale bar, 50.0 µm (upper panel) and 200 µm (lower panel). (B) Epidermis and (C) Dermis mean thickness was measured using 50 different parts of each mouse ear tissue section. Data are expressed as mean ± standard error of the mean and analyzed using one-way ANOVA followed by Tukey's test. ***P<0.001 vs. vehicle group. TPA, 12-O-tetradecanoylphorbol-13-acetate; HJ, Humulus japonicus.

HJ reduces neutrophil and macrophage recruitment in TPA-induced mouse ear inflammation

HJ and luteolin suppressed inflammatory cell infiltration in TPA-treated mouse ears (Fig. 3A). According to a previous study on ICD, exposure to an irritant activates innate immunity and cellular recruitment to the damage site, and infiltrating cells, including neutrophils and macrophages, further promote an inflammatory cascade (24). Thus, the possible inhibitory effect of HJ on neutrophil and macrophage recruitment in mouse ears after TPA application was investigated. To measure the degree of neutrophil and macrophage infiltration, TPA-treated mouse ear tissue sections were stained with anti-neutrophil and anti-F4/80 antibodies (Fig. 4A). The number of neutrophils was significantly decreased in the HJ and luteolin groups compared with that in the vehicle group (1,174.34±76.03 cells for vehicle vs. 673.40±50.77 and 468.19±36.02 cells for HJ500 and luteolin, respectively) (Fig. 4B). HJ and luteolin also reduced macrophages (977.53±75.33 cells for vehicle vs. 578.10±38.51 and 398.41±25.27 cells for HJ500 and luteolin, respectively) (Fig. 4C). These findings suggest that HJ mitigated TPA-induced dermatitis by inhibiting the neutrophil and macrophage infiltration in inflamed mouse ears.

Figure 4

Humulus japonicus reduces the infiltration of immune cells in inflamed mouse ears. (A) Neutrophils and macrophages in mouse ears 26 h after 12-O-tetradecanoylphorbol-13-acetate application were stained using IHC. Quantification of (B) Neutrophils and (C) Macrophages in IHC-stained mouse ear sections. Scale bar, 100 µm. Data are expressed as mean ± standard error of the mean and analyzed using one-way ANOVA followed by Tukey's test. ***P<0.001 vs. vehicle group. IHC, immunohistochemistry; MPF, medium power field; HJ, Humulus japonicus.

HJ decreases gene expression of pro-inflammatory cytokine and chemokines associated with neutrophil and macrophage migration in TPA-induced acute skin inflammation

Based on the observation that HJ and luteolin affect neutrophil and macrophage recruitment, the gene expression levels of chemokines related to the migration of these cells (25,26) were analysed. The gene expression of chemokine ligand 3 (CCL3) and chemokine (C-X-C motif) ligand 2 (CXCL2), which recruit neutrophils and macrophages in several inflammatory diseases and conditions (27) was measured using RT-qPCR analysis. In the TPA-induced dermatitis mice models, HJ and luteolin significantly reduced CCL3 and CXCL2 gene expression levels (Fig. 5A and B). Additionally, the gene expression of IL-1β, a pro-inflammatory cytokine that mediates the acute phase of inflammation (28), was examined; HJ and luteolin also reduced IL-1β gene expression (Fig. 5C). Collectively, HJ suppressed inflammation in TPA-induced dermatitis by reducing the expression of chemokines that promote neutrophil and macrophage migration and pro-inflammatory cytokine.

Figure 5

Humulus japonicus decreases the gene expression of chemokines and proinflammatory cytokines in 12-O-tetradecanoylphorbol-13-acetate-stimulated mouse ears. Gene expression levels of (A) CCL3, (B) CXCL2, and (C) IL-1β in ears after 8 h of TPA application were analyzed using reverse transcription-quantitative. The gene expression levels were normalized using 18S rRNA and shown as the fold change relative to the vehicle group. Data are expressed as mean ± standard error of the mean and analyzed using one-way ANOVA followed by Tukey's test. **P<0.01 and ***P<0.001 vs. vehicle group. HJ, Humulus japonicus.

HJ inhibits the expression of inflammatory mediators by modulating NF-κB p65 pathway signalling in LPS-stimulated RAW264.7 cells

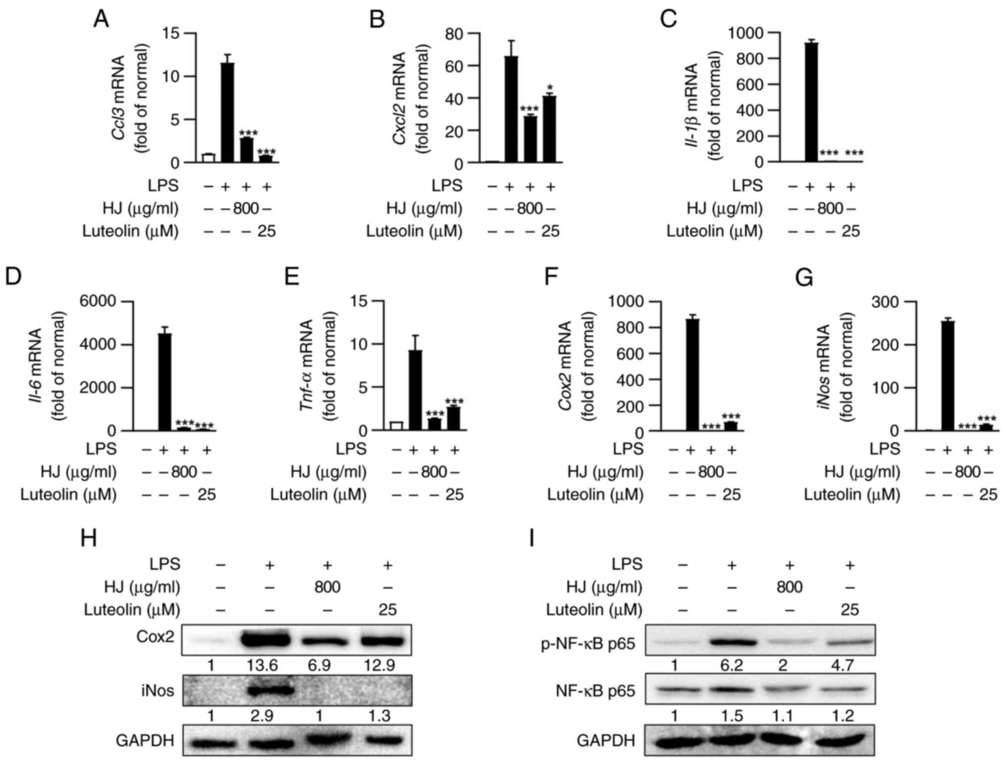
Various inflammatory cells, including macrophages, are present in inflamed tissue lesions in contact dermatitis (24). Particularly, macrophages accumulate in acutely irritated skin and release inflammatory mediators, such as chemokines, pro-inflammatory cytokines and pro-inflammatory enzymes (29). It is well known that macrophages are key immune cells which regulate ICD progression. RAW264.7 cells are a mouse cell line extensively used to study macrophage functions, mechanisms and signalling pathways. Furthermore, in several previous studies on the TPA-induced ICD mice model, the anti-inflammatory mechanisms of candidate drugs were identified using LPS-stimulated RAW264.7 cells (30-32). Therefore, LPS-stimulated RAW264.7 cells could be a relevant cell model for ICD. The present study investigated the inhibitory effect of HJ on the gene expression of several inflammatory mediators in LPS-stimulated RAW264.7 cells. Chemokines, CCL3 and CXCL2, whose gene expression levels were decreased by HJ and luteolin in TPA-treated mouse ears, were also reduced in LPS-stimulated RAW264.7 cells after HJ and luteolin treatment (Fig. 6A and B). Furthermore, the gene expression levels of pro-inflammatory cytokines, such as IL-1β, IL-6 and TNF-α were reduced in HJ- and luteolin-treated cells compared with those in LPS-treated cells (Fig. 6C-E). In addition, the decreased gene and protein expression levels of pro-inflammatory enzymes, such as COX2 and iNOS, after HJ and luteolin treatment (Fig. 6F-H) were confirmed. These inflammatory mediators are commonly regulated by the transcription factor NF-κB p65; phosphorylation of a specific residue of NF-κB p65 regulates its transcriptional activity and is involved in the severity of inflammation (33-35). Thus, the protein expression of NF-κB p65 and phosphorylated NF-κB p65 (p-NF-κB p65) in LPS-stimulated RAW264.7 cells was evaluated. HJ and luteolin downregulated the protein expression of NF-κB p65 and p-NF-κB p65 (Fig. 6I). Collectively, these results indicate that HJ inhibited the expression of inflammatory mediators by regulating NF-κB p65 in LPS-stimulated RAW264.7 cells.

Figure 6

HJ suppresses the expression of inflammatory mediators by regulating the NF-κB p65 signalling pathway in LPS-stimulated RAW264.7 cells. (A-H) RAW 264.7 cells were stimulated using LPS (1 µg/ml) for 24 h after pretreatment with HJ (800 µg/ml) and luteolin (25 µM) for 1 h. Gene expression levels of (A) Chemokine ligand 3, (B) Chemokine (C-X-C motif) ligand 2, (C) IL-1β, (D) IL-6, (E) TNF-α, (F) COX2 and (G) iNOS were analyzed using RT-qPCR. Gene expression levels were normalized to 18S rRNA and shown as the fold change relative to the normal control. (H) Protein levels of COX2 and iNOS were detected using western blot analysis. Protein bands were quantified and normalized using GAPDH as loading control and expressed as fold change relative to the normal control. (I) RAW 264.7 cells were stimulated using LPS (1 µg/ml) for 3 h after pretreatment with HJ (800 µg/ml) and luteolin (25 µM) for 1 h. Protein levels of NF-κB p65 and phosphorylated NF-κB p65 were detected using western blot analysis. The protein level of NF-κB p65 was quantified and normalized using GAPDH as the loading control. p-NF-κB p65 was quantified and normalized using the total NF-κB p65 level. Data are expressed as mean ± standard error of the mean and analyzed using one-way ANOVA followed by Tukey's test. *P<0.05 and ***P<0.001 vs. LPS-treated group. HJ, Humulus japonicus; CCL3, chemokine ligand 3; CXCL2, chemokine (C-X-C motif) ligand 2; COX2, cyclooxygenase-2; iNOS, inducible nitric oxide synthase; p-, phsopho-; LPS, lipopolysaccharide.

Discussion

The present study examined the anti-dermatitis actions of HJ ethanol extract using TPA-induced ICD mice models and LPS-stimulated macrophages. Although the anti-inflammatory role of HJ was already reported (17), its effect and action mechanism in ICD remains unclear. Furthermore, luteolin, the main compound in HJ, was reported to exert anti-inflammatory effects by inhibiting various inflammatory mediators and regulating NF-κB p65 in skin inflammation (22,36). Thus, we hypothesized that HJ could alleviate inflammation in ICD with luteolin as the main active compound.

The present authors previously reported that HJ could suppress inflammation by regulating Th1 and Th2 cell-mediated immune responses in chronic inflammatory conditions such as arthritis (17). In the current study, HJ regulated inflammation by inhibiting neutrophil and macrophage migration to the damage site in the TPA-induced acute ICD mice models. In acute inflammatory diseases, including ICD, the inflammatory response is controlled by the innate immune system, which is initiated and triggered in the presence of foreign particles, known as damage-associated molecular patterns (DAMPs) or pathogen-associated molecular patterns (PAMPs) (37). DAMPs are generated upon cellular stress or tissue injury resulting from skin exposure to irritants and induce potent inflammatory responses by activating the innate immune system during non-infectious inflammation (38). A crucial role of the innate immune system is the rapid recruitment of inflammatory cells to the damaged tissues and the regulation of immune responses by producing cytokines and chemokines (39). When innate immune responses fail to eliminate DAMPs or PAMPs, the adaptive immune system, mediated by antigen-specific T and B cells, is activated, inducing the development of chronic inflammatory disease (40). Therefore, although HJ regulates the T cell-mediated immune responses in chronic inflammatory states of arthritis, it is also suggested to mitigate inflammation by modulating innate immune cells, such as neutrophils and macrophages, in TPA-induced acute ICD.

TPA is an irritant commonly used to establish ICD mice models, causing redness, oedema, epidermal hyperplasia, skin barrier disruption and skin inflammation by triggering innate immunity (41,42). In response to TPA-induced skin irritation, epidermal keratinocytes release pro-inflammatory cytokines and stimulate neighbouring cells to promote the release of chemokine, which promote the recruitment of immune cells, such as neutrophils and macrophages, to the injury site, and these cells accelerate inflammatory responses (43,44). Among the chemokine-recruited immune cells, neutrophils are one of the first circulating inflammatory cells to infiltrate and are essential for inflammatory responses in the skin (45). Macrophages also migrate during the initiation phase of inflammation and contribute to the development of skin diseases, including psoriasis (46). In the current study, TPA-stimulated mouse ears showed an increased distribution of neutrophils and macrophages; however, HJ and luteolin inhibited the recruitment of these cells. Subsequently, to determine which factors reduce immune cell migration in inflamed mouse ears, the mRNA levels of chemokines associated with neutrophils and macrophages were assessed. CCL3 and CXCL2 mediate the attraction of neutrophils and macrophages during the initiation stage of ICD (26,47). CCL3, which belongs to the CC chemokine family, and CXCL2, which belongs to the CXC chemokine family, are secreted by epidermal cells exposed to irritants during the acute phase of ICD. These chemokines stimulate the infiltration and activation of neutrophils and macrophages in inflamed lesions (48). Furthermore, CCL3 and CXCL2 are released from recruited neutrophils and macrophages and affect each other or migrate to other immune cells (49,50). HJ downregulated the gene expression levels of both chemokines and luteolin exerted a similar effect. According to the inhibitory action of HJ on inflammatory cell infiltration, the mRNA expression level of IL-1β secreted from various immune cells, including neutrophils and macrophages (51), was also decreased. These results suggest that HJ has a protective effect against acute skin inflammation, which reduces the migration of neutrophils and macrophages into the damage site by inhibiting chemokine expression.

Macrophages play a pivotal role in the skin's immune system (13). Infiltrated macrophages are major producers of inflammatory mediators such as CCL3, CXCL2 (chemokines), IL-1β, IL-6, TNF-α (pro-inflammatory cytokines), COX2, and iNOS (pro-inflammatory enzymes) (52). Therefore, the anti-inflammatory effect of HJ in RAW264.7 cells, a murine macrophage cell line, was investigated. The present in vitro study revealed that HJ and luteolin significantly reduced the gene expression of CCL3 and CXCL2 in LPS-stimulated RAW264.7 cells. Moreover, IL-1β, IL-6, TNF-α, COX2 and iNOS expression was considerably downregulated by HJ and luteolin. These inflammatory mediators are generally regulated by the NF-κB p65 signalling pathway in macrophages (53). NF-κB p65 is an inducible transcription factor that controls various genes involved in diverse immunological and inflammatory responses (54). In macrophages, LPS stimulation enhances NF-κB p65 transactivation via phosphorylation of the serine residue (Ser536) (55). Subsequently, NF-κB p65 phosphorylated at Ser536 is translocated to the nucleus where it regulates the transcription of various inflammation-related genes in macrophages (56). In the present study, HJ suppressed the total NF-κB p65 and p-NF-κB p65 levels, and luteolin exerted a similar effect. Collectively, these results indicate that HJ inhibits NF-κB in activated macrophages, consequently reducing immune cell migration and the expression of inflammatory mediators.

If acute ICD does not improve, it can develop into psoriasis, a chronic skin disease. Thus, ICD unavoidably shares mechanical, clinical and histopathological similarities with psoriasis (57). Accordingly, various indicators identified in the present study, such as ear thickness, ear weight, innate immune cells, CCL3, CXCL2 and IL-1β, could also be relevant in psoriasis. Furthermore, these markers were generally adopted and confirmed in several previous studies on ICD (58-60). Therefore, the current findings would be relevant to support the protective effects of HJ on ICD.

In summary, the present findings demonstrate that HJ ameliorates ICD by inhibiting immune cell infiltration and the activation of macrophages, which are important inflammatory modulators in dermatitis. To the best of our knowledge, this study is the first to identify the effect of HJ in ICD. Furthermore, this study provides evidence to support the use of HJ extract as a safe therapeutic strategy for preventing ICD. However, since it is still in the preclinical stage of efficacy verification, additional investigation is needed before a direct application to patients with ICD.

Acknowledgements

The authors would like to thank Mr. Dong-Hee Choi, Mr. In Bok Lee, Mr. Young-Keun Choi, Mrs. Yun Jeong Seo and Mrs. Jung Hyeon Choi (Laboratory Animal Resource Center, Korea Research Institute of Bioscience and Biotechnology, Daejeon, Republic of Korea) for their technical assistance.

Funding

Funding: This study was supported by the Korea Research Institute of Bioscience and Biotechnology Research Initiative Program (grant no. KGS1042322) and the Development of Measurement Standards and Technology for Biomaterials and Medical Convergence funded by Korea Research Institute of Standards and Science (grant no. KRISS-2023-GP2023-0007).

Availability of data and materials

All data generated or analyzed during this study are included in this published article.

Authors' contributions

YHK and CHL designed the study. YBK and EJK performed the experiments and collected the data. WKO provided the HJ extract and analyzed its active components. YHK, EJK, JRN, JPA, JTP, WKO, YHK and CHL analysed and interpreted the data. YBK, YHK and CHL wrote, revised and reviewed the manuscript. YBK, EJK, YHK and CHL confirm the authenticity of all raw data. All authors read and approved the final version of the manuscript.

Ethics approval and consent to participate

All animal experiments were approved by the Institutional Animal Care and Use Committee of the Korea Research Institute of Bioscience and Biotechnology (approval nos. KRIBB-AEC-16210 and KRIBB-AEC-23089; Daejeon, Republic of Korea).

Patient consent for publication

Not applicable.

Competing interests

The authors declare that they have no competing interests.

References

1 

Scheinman PL, Vocanson M, Thyssen JP, Johansen JD, Nixon RL, Dear K, Botto NC, Morot J and Goldminz AM: Contact dermatitis. Nat Rev Dis Primers. 7(38)2021.PubMed/NCBI View Article : Google Scholar

2 

Alinaghi F, Bennike NH, Egeberg A, Thyssen JP and Johansen JD: Prevalence of contact allergy in the general population: A systematic review and meta-analysis. Contact Dermatitis. 80:77–85. 2019.PubMed/NCBI View Article : Google Scholar

3 

Patel K and Nixon R: Irritant contact dermatitis-a review. Curr Dermatol Rep. 11:41–51. 2022.PubMed/NCBI View Article : Google Scholar

4 

Jakasa I, Thyssen JP and Kezic S: The role of skin barrier in occupational contact dermatitis. Exp Dermatol. 27:909–914. 2018.PubMed/NCBI View Article : Google Scholar

5 

Bhatia R and Sharma VK: Occupational dermatoses: An Asian perspective. Indian J Dermatol Venereol Leprol. 83:525–535. 2017.PubMed/NCBI View Article : Google Scholar

6 

Bains SN, Nash P and Fonacier L: Irritant contact dermatitis. Clin Rev Allergy Immunol. 56:99–109. 2019.PubMed/NCBI View Article : Google Scholar

7 

Tsai TF and Maibach HI: How irritant is water? An overview. Contact Dermatitis. 41:311–314. 1999.PubMed/NCBI View Article : Google Scholar

8 

Rietschel RL: Mechanisms in irritant contact dermatitis. Clin Dermatol. 15:557–559. 1997.PubMed/NCBI View Article : Google Scholar

9 

Lee HY, Stieger M, Yawalkar N and Kakeda M: Cytokines and chemokines in irritant contact dermatitis. Mediators Inflamm. 2013(916497)2013.PubMed/NCBI View Article : Google Scholar

10 

Fartasch M, Schnetz E and Diepgen TL: Characterization of detergent-induced barrier alterations-effect of barrier cream on irritation. J Investig Dermatol Symp Proc. 3:121–127. 1998.PubMed/NCBI View Article : Google Scholar

11 

Smith HR, Basketter DA and McFadden JP: Irritant dermatitis, irritancy and its role in allergic contact dermatitis. Clin Exp Dermatol. 27:138–146. 2002.PubMed/NCBI View Article : Google Scholar

12 

McKenzie RC and Sauder DN: The role of keratinocyte cytokines in inflammation and immunity. J Invest Dermatol. 95 (Suppl 6):105S–107S. 1990.PubMed/NCBI View Article : Google Scholar

13 

Tang H, Schlapbach C, Hassan AS, Simon D and Yawalkar N: Characterization of dendritic cells and macrophages in irritant contact dermatitis. J Dermatol Sci. 57:216–218. 2010.PubMed/NCBI View Article : Google Scholar

14 

Pasparakis M, Haase I and Nestle FO: Mechanisms regulating skin immunity and inflammation. Nat Rev Immunol. 14:289–301. 2014.PubMed/NCBI View Article : Google Scholar

15 

Madsen M, Hansen PR, Nielsen LB, Hartvigsen K, Pedersen AE, Christensen JP, Aarup A and Pedersen TX: Effect of 12-O-tetradecanoylphorbol-13-acetate-induced psoriasis-like skin lesions on systemic inflammation and atherosclerosis in hypercholesterolaemic apolipoprotein E deficient mice. BMC Dermatol. 16(9)2016.PubMed/NCBI View Article : Google Scholar

16 

de Groot AC: Systemic allergic dermatitis (systemic contact dermatitis) from pharmaceutical drugs: A review. Contact Dermatitis. 86:145–164. 2022.PubMed/NCBI View Article : Google Scholar

17 

Kang EJ, Kim HJ, Choi JH, Noh JR, Kim JH, Lee IB, Choi YK, Choi DH, An J, Oh WK, et al: Humulus japonicus extract ameliorates collagen-induced arthritis in mice through regulation of overall articular inflammation. Int J Mol Med. 45:417–428. 2020.PubMed/NCBI View Article : Google Scholar

18 

Lim H, Noh JR, Kim YH, Hwang JH, Kim KS, Choi DH, Go MJ, Han SS, Oh WK and Lee CH: Anti-atherogenic effect of Humulus japonicus in apolipoprotein E-deficient mice. Int J Mol Med. 38:1101–1110. 2016.

19 

Sung B, Chung JW, Bae HR, Choi JS, Kim CM and Kim ND: Humulus japonicus extract exhibits antioxidative and anti-aging effects via modulation of the AMPK-SIRT1 pathway. Exp Ther Med. 9:1819–1826. 2015.PubMed/NCBI View Article : Google Scholar

20 

Park HS, Kim YM and Kim HT: A clinical study for the efficacy and safety of functional cosmetics containing humulus japonicus extract in patients with dry skin due to mild atopic dermatitis. J Korean Med Ophthalmol Otolaryngol Dermatol. 32:24–58. 2019.

21 

Lee HJ, Dhodary B, Lee JY, An JP, Ryu YK, Kim KS, Lee CH and Oh WK: Dereplication of components coupled with HPLC-qTOF-MS in the active fraction of humulus japonicus and it's protective effects against Parkinson's disease mouse model. Molecules. 24(1435)2019.PubMed/NCBI View Article : Google Scholar

22 

Gendrisch F, Esser PR, Schempp CM and Wolfle U: Luteolin as a modulator of skin aging and inflammation. Biofactors. 47:170–180. 2021.PubMed/NCBI View Article : Google Scholar

23 

Livak KJ and Schmittgen TD: Analysis of relative gene expression data using real-time quantitative PCR and the 2(-Delta Delta C(T)) method. Methods. 25:402–408. 2001.PubMed/NCBI View Article : Google Scholar

24 

Dhingra N, Gulati N and Guttman-Yassky E: Mechanisms of contact sensitization offer insights into the role of barrier defects vs. intrinsic immune abnormalities as drivers of atopic dermatitis. J Invest Dermatol. 133:2311–2314. 2013.PubMed/NCBI View Article : Google Scholar

25 

Vilgelm AE and Richmond A: Chemokines modulate immune surveillance in tumorigenesis, metastasis, and response to immunotherapy. Front Immunol. 10(333)2019.PubMed/NCBI View Article : Google Scholar

26 

Ridiandries A, Tan JTM and Bursill CA: The role of chemokines in wound healing. Int J Mol Sci. 19(3217)2018.PubMed/NCBI View Article : Google Scholar

27 

Mavrogianni D, Tsaftaridis P, Terpos E, Symeonidis A, Galanopoulus A, Papadaki EA, Zoumbos N, Meletis J, Pangalis GA and Viniou N: Macrophage Inflammatory Protein-1 alpha (MIP-1alpha) is over-expressed in a cohort of patients with myelodysplastic syndromes. Eur J Haematol. 75:85–86. 2005.PubMed/NCBI View Article : Google Scholar

28 

Abramovits W, Rivas Bejarano JJ and Valdecantos WC: Role of interleukin 1 in atopic dermatitis. Dermatol Clin. 31:437–444. 2013.PubMed/NCBI View Article : Google Scholar

29 

O'Neill LA: Toll-like receptor signal transduction and the tailoring of innate immunity: A role for Mal? Trends Immunol. 23:296–300. 2002.PubMed/NCBI View Article : Google Scholar

30 

Kim NY, Cheong SH, Lee KJ, Sok DE and Kim MR: Anti-Inflammatory effects of ribes diacanthum pall mediated via regulation of Nrf2/HO-1 and NF-kappaB signaling pathways in LPS-Stimulated RAW 264.7 macrophages and a TPA-Induced dermatitis Animal Model. Antioxidants (Basel). 9(622)2020.PubMed/NCBI View Article : Google Scholar

31 

Liu J, Huang H, Huang Z, Ma Z, Zhang L, He Y, Li D, Liu W, Goodin S, Zhang K and Zheng X: Eriocitrin in combination with resveratrol ameliorates LPS-induced inflammation in RAW264. 7 cells and relieves TPA-induced mouse ear edema. J Funct Foods. 56:321–332. 2019.

32 

Xu X, Huang D, Liu W, Sheng Z, Liang K, Li D, Zhao D, Ma Y, Zhang K, Hayat T, et al: Evaluation of the anti-inflammatory properties of telmesteine on inflammation-associated skin diseases. RSC Adv. 7:34699–34704. 2017.

33 

Pahl HL: Activators and target genes of Rel/NF-kappaB transcription factors. Oncogene. 18:6853–6866. 1999.PubMed/NCBI View Article : Google Scholar

34 

Christian F, Smith EL and Carmody RJ: The regulation of NF-κB subunits by phosphorylation. Cells. 5(12)2016.PubMed/NCBI View Article : Google Scholar

35 

Hoffmann A, Natoli G and Ghosh G: Transcriptional regulation via the NF-kappaB signaling module. Oncogene. 25:6706–6716. 2006.PubMed/NCBI View Article : Google Scholar

36 

Aziz N, Kim MY and Cho JY: Anti-inflammatory effects of luteolin: A review of in vitro, in vivo, and in silico studies. J Ethnopharmacol. 225:342–358. 2018.PubMed/NCBI View Article : Google Scholar

37 

Turvey SE and Broide DH: Innate immunity. J Allergy Clin Immunol. 125 (2 Suppl 2):S24–S32. 2010.PubMed/NCBI View Article : Google Scholar

38 

Roh JS and Sohn DH: Damage-Associated molecular patterns in inflammatory diseases. Immune Netw. 18(e27)2018.PubMed/NCBI View Article : Google Scholar

39 

Murphy K and Weaver C: Janeway's Immunobiology. Garland Science, New York, NY, 2016.

40 

Janeway CA Jr, Travers P, Walport M and Shlomchik MJ: Principles of innate and adaptive immunity. In: Immunobiology: The Immune System in Health and Disease. 5th edition. Garland Science, New York, NY, 2001.

41 

Hvid H, Teige I, Kvist PH, Svensson L and Kemp K: TPA induction leads to a Th17-like response in transgenic K14/VEGF mice: A novel in vivo screening model of psoriasis. Int Immunol. 20:1097–1106. 2008.PubMed/NCBI View Article : Google Scholar

42 

Zielinska M, Ben Haddou T, Cami-Kobeci G, Sałaga M, Jarmuż A, Padysz M, Kordek R, Spetea M, Husbands SM and Fichna J: Anti-inflammatory effect of dual nociceptin and opioid receptor agonist, BU08070, in experimental colitis in mice. Eur J Pharmacol. 765:582–590. 2015.PubMed/NCBI View Article : Google Scholar

43 

Wei WC, Lin SY, Chen YJ, Wen CC, Huang CY, Palanisamy A, Yang NS and Sheu JH: Topical application of marine briarane-type diterpenes effectively inhibits 12-O-tetradecanoylphorbol-13-acetate-induced inflammation and dermatitis in murine skin. J Biomed Sci. 18(94)2011.PubMed/NCBI View Article : Google Scholar

44 

Slodownik D, Lee A and Nixon R: Irritant contact dermatitis: A review. Australas J Dermatol. 49:1–9; quiz 10-11. 2008.PubMed/NCBI View Article : Google Scholar

45 

Calhoun KN, Luckett-Chastain LR, Frempah B and Gallucci RM: Associations between immune phenotype and inflammation in murine models of irritant contact dermatitis. Toxicol Sci. 168:179–189. 2019.PubMed/NCBI View Article : Google Scholar

46 

Kamata M and Tada Y: Dendritic cells and macrophages in the pathogenesis of psoriasis. Front Immunol. 13(941071)2022.PubMed/NCBI View Article : Google Scholar

47 

Yan BX, Chen XY, Wang ZY, Cui YZ, Landeck L, Fu NC, Yang XY, Xu F, Zhou Y, Chen JQ and Man XY: Mupirocin blocks imiquimod-induced psoriasis-like skin lesion by inhibiting epidermal isoleucyl-tRNA synthetase. Cell Commun Signal. 20(185)2022.PubMed/NCBI View Article : Google Scholar

48 

Fyhrquist-Vanni N, Alenius H and Lauerma A: Contact dermatitis. Dermatol Clin. 25:613–623, x. 2007.PubMed/NCBI View Article : Google Scholar

49 

Sherry B, Tekamp-Olson P, Gallegos C, Bauer D, Davatelis G, Wolpe SD, Masiarz F, Coit D and Cerami A: Resolution of the two components of macrophage inflammatory protein 1, and cloning and characterization of one of those components, macrophage inflammatory protein 1 beta. J Exp Med. 168:2251–2259. 1988.PubMed/NCBI View Article : Google Scholar

50 

O'Donovan N, Galvin M and Morgan JG: Physical mapping of the CXC chemokine locus on human chromosome 4. Cytogenet Cell Genet. 84:39–42. 1999.PubMed/NCBI View Article : Google Scholar

51 

Lopez-Castejon G and Brough D: Understanding the mechanism of IL-1β secretion. Cytokine Growth Factor Rev. 22:189–195. 2011.PubMed/NCBI View Article : Google Scholar

52 

Viola A, Munari F, Sanchez-Rodriguez R, Scolaro T and Castegna A: The metabolic signature of macrophage responses. Front Immunol. 10(1462)2019.PubMed/NCBI View Article : Google Scholar

53 

Wang N, Liang H and Zen K: Molecular mechanisms that influence the macrophage m1-m2 polarization balance. Front Immunol. 5(614)2014.PubMed/NCBI View Article : Google Scholar

54 

Liu T, Zhang L, Joo D and Sun SC: NF-κB signaling in inflammation. Signal Transduct Target Ther. 2(17023-)2017.PubMed/NCBI View Article : Google Scholar

55 

Sharif O, Bolshakov VN, Raines S, Newham P and Perkins ND: Transcriptional profiling of the LPS induced NF-kappaB response in macrophages. BMC Immunol. 8(1)2007.PubMed/NCBI View Article : Google Scholar

56 

Hobbs S, Reynoso M, Geddis AV, Mitrophanov AY and Matheny RW Jr: LPS-stimulated NF-κB p65 dynamic response marks the initiation of TNF expression and transition to IL-10 expression in RAW 264.7 macrophages. Physiol Rep. 6(e13914)2018.PubMed/NCBI View Article : Google Scholar

57 

Kamsteeg M, Jansen PA, van Vlijmen-Willems IM, van Erp PE, Rodijk-Olthuis D, van der Valk PG, Feuth T, Zeeuwen PL and Schalkwijk J: Molecular diagnostics of psoriasis, atopic dermatitis, allergic contact dermatitis and irritant contact dermatitis. Br J Dermatol. 162:568–578. 2010.PubMed/NCBI View Article : Google Scholar

58 

Lee DY, Choi G, Yoon T, Cheon MS, Choo BK and Kim HK: Anti-inflammatory activity of Chrysanthemum indicum extract in acute and chronic cutaneous inflammation. J Ethnopharmacol. 123:149–154. 2009.PubMed/NCBI View Article : Google Scholar

59 

Frempah B, Luckett-Chastain LR, Calhoun KN and Gallucci RM: Keratinocyte-specific deletion of the IL-6RΑ exacerbates the inflammatory response during irritant contact dermatitis. Toxicology. 423:123–131. 2019.PubMed/NCBI View Article : Google Scholar

60 

Liu W, Huang S, Li Y, Zheng X and Zhang K: Synergistic effect of tolfenamic acid and glycyrrhizic acid on TPA-induced skin inflammation in mice. Medchemcomm. 10:1819–1827. 2019.PubMed/NCBI View Article : Google Scholar

Related Articles

  • Abstract
  • View
  • Download
  • Twitter
Copy and paste a formatted citation
Spandidos Publications style
Kim Y, Kang E, Noh J, An J, Park J, Oh WK, Kim Y and Lee C: <em>Humulus japonicus</em> ameliorates irritant contact dermatitis by suppressing NF‑κB p65‑dependent inflammatory responses in mice. Exp Ther Med 26: 446, 2023.
APA
Kim, Y., Kang, E., Noh, J., An, J., Park, J., Oh, W.K. ... Lee, C. (2023). <em>Humulus japonicus</em> ameliorates irritant contact dermatitis by suppressing NF‑κB p65‑dependent inflammatory responses in mice. Experimental and Therapeutic Medicine, 26, 446. https://doi.org/10.3892/etm.2023.12145
MLA
Kim, Y., Kang, E., Noh, J., An, J., Park, J., Oh, W. K., Kim, Y., Lee, C."<em>Humulus japonicus</em> ameliorates irritant contact dermatitis by suppressing NF‑κB p65‑dependent inflammatory responses in mice". Experimental and Therapeutic Medicine 26.3 (2023): 446.
Chicago
Kim, Y., Kang, E., Noh, J., An, J., Park, J., Oh, W. K., Kim, Y., Lee, C."<em>Humulus japonicus</em> ameliorates irritant contact dermatitis by suppressing NF‑κB p65‑dependent inflammatory responses in mice". Experimental and Therapeutic Medicine 26, no. 3 (2023): 446. https://doi.org/10.3892/etm.2023.12145
Copy and paste a formatted citation
x
Spandidos Publications style
Kim Y, Kang E, Noh J, An J, Park J, Oh WK, Kim Y and Lee C: <em>Humulus japonicus</em> ameliorates irritant contact dermatitis by suppressing NF‑κB p65‑dependent inflammatory responses in mice. Exp Ther Med 26: 446, 2023.
APA
Kim, Y., Kang, E., Noh, J., An, J., Park, J., Oh, W.K. ... Lee, C. (2023). <em>Humulus japonicus</em> ameliorates irritant contact dermatitis by suppressing NF‑κB p65‑dependent inflammatory responses in mice. Experimental and Therapeutic Medicine, 26, 446. https://doi.org/10.3892/etm.2023.12145
MLA
Kim, Y., Kang, E., Noh, J., An, J., Park, J., Oh, W. K., Kim, Y., Lee, C."<em>Humulus japonicus</em> ameliorates irritant contact dermatitis by suppressing NF‑κB p65‑dependent inflammatory responses in mice". Experimental and Therapeutic Medicine 26.3 (2023): 446.
Chicago
Kim, Y., Kang, E., Noh, J., An, J., Park, J., Oh, W. K., Kim, Y., Lee, C."<em>Humulus japonicus</em> ameliorates irritant contact dermatitis by suppressing NF‑κB p65‑dependent inflammatory responses in mice". Experimental and Therapeutic Medicine 26, no. 3 (2023): 446. https://doi.org/10.3892/etm.2023.12145
Follow us
  • Twitter
  • LinkedIn
  • Facebook
About
  • Spandidos Publications
  • Careers
  • Cookie Policy
  • Privacy Policy
How can we help?
  • Help
  • Live Chat
  • Contact
  • Email to our Support Team