Spandidos Publications Logo
  • About
    • About Spandidos
    • Aims and Scopes
    • Abstracting and Indexing
    • Editorial Policies
    • Reprints and Permissions
    • Job Opportunities
    • Terms and Conditions
    • Contact
  • Journals
    • All Journals
    • Oncology Letters
      • Oncology Letters
      • Information for Authors
      • Editorial Policies
      • Editorial Board
      • Aims and Scope
      • Abstracting and Indexing
      • Bibliographic Information
      • Archive
    • International Journal of Oncology
      • International Journal of Oncology
      • Information for Authors
      • Editorial Policies
      • Editorial Board
      • Aims and Scope
      • Abstracting and Indexing
      • Bibliographic Information
      • Archive
    • Molecular and Clinical Oncology
      • Molecular and Clinical Oncology
      • Information for Authors
      • Editorial Policies
      • Editorial Board
      • Aims and Scope
      • Abstracting and Indexing
      • Bibliographic Information
      • Archive
    • Experimental and Therapeutic Medicine
      • Experimental and Therapeutic Medicine
      • Information for Authors
      • Editorial Policies
      • Editorial Board
      • Aims and Scope
      • Abstracting and Indexing
      • Bibliographic Information
      • Archive
    • International Journal of Molecular Medicine
      • International Journal of Molecular Medicine
      • Information for Authors
      • Editorial Policies
      • Editorial Board
      • Aims and Scope
      • Abstracting and Indexing
      • Bibliographic Information
      • Archive
    • Biomedical Reports
      • Biomedical Reports
      • Information for Authors
      • Editorial Policies
      • Editorial Board
      • Aims and Scope
      • Abstracting and Indexing
      • Bibliographic Information
      • Archive
    • Oncology Reports
      • Oncology Reports
      • Information for Authors
      • Editorial Policies
      • Editorial Board
      • Aims and Scope
      • Abstracting and Indexing
      • Bibliographic Information
      • Archive
    • Molecular Medicine Reports
      • Molecular Medicine Reports
      • Information for Authors
      • Editorial Policies
      • Editorial Board
      • Aims and Scope
      • Abstracting and Indexing
      • Bibliographic Information
      • Archive
    • World Academy of Sciences Journal
      • World Academy of Sciences Journal
      • Information for Authors
      • Editorial Policies
      • Editorial Board
      • Aims and Scope
      • Abstracting and Indexing
      • Bibliographic Information
      • Archive
    • International Journal of Functional Nutrition
      • International Journal of Functional Nutrition
      • Information for Authors
      • Editorial Policies
      • Editorial Board
      • Aims and Scope
      • Abstracting and Indexing
      • Bibliographic Information
      • Archive
    • International Journal of Epigenetics
      • International Journal of Epigenetics
      • Information for Authors
      • Editorial Policies
      • Editorial Board
      • Aims and Scope
      • Abstracting and Indexing
      • Bibliographic Information
      • Archive
    • Medicine International
      • Medicine International
      • Information for Authors
      • Editorial Policies
      • Editorial Board
      • Aims and Scope
      • Abstracting and Indexing
      • Bibliographic Information
      • Archive
  • Articles
  • Information
    • Information for Authors
    • Information for Reviewers
    • Information for Librarians
    • Information for Advertisers
    • Conferences
  • Language Editing
Spandidos Publications Logo
  • About
    • About Spandidos
    • Aims and Scopes
    • Abstracting and Indexing
    • Editorial Policies
    • Reprints and Permissions
    • Job Opportunities
    • Terms and Conditions
    • Contact
  • Journals
    • All Journals
    • Biomedical Reports
      • Information for Authors
      • Editorial Policies
      • Editorial Board
      • Aims and Scope
      • Abstracting and Indexing
      • Bibliographic Information
      • Archive
    • Experimental and Therapeutic Medicine
      • Information for Authors
      • Editorial Policies
      • Editorial Board
      • Aims and Scope
      • Abstracting and Indexing
      • Bibliographic Information
      • Archive
    • International Journal of Epigenetics
      • Information for Authors
      • Editorial Policies
      • Editorial Board
      • Aims and Scope
      • Abstracting and Indexing
      • Bibliographic Information
      • Archive
    • International Journal of Functional Nutrition
      • Information for Authors
      • Editorial Policies
      • Editorial Board
      • Aims and Scope
      • Abstracting and Indexing
      • Bibliographic Information
      • Archive
    • International Journal of Molecular Medicine
      • Information for Authors
      • Editorial Policies
      • Editorial Board
      • Aims and Scope
      • Abstracting and Indexing
      • Bibliographic Information
      • Archive
    • International Journal of Oncology
      • Information for Authors
      • Editorial Policies
      • Editorial Board
      • Aims and Scope
      • Abstracting and Indexing
      • Bibliographic Information
      • Archive
    • Medicine International
      • Information for Authors
      • Editorial Policies
      • Editorial Board
      • Aims and Scope
      • Abstracting and Indexing
      • Bibliographic Information
      • Archive
    • Molecular and Clinical Oncology
      • Information for Authors
      • Editorial Policies
      • Editorial Board
      • Aims and Scope
      • Abstracting and Indexing
      • Bibliographic Information
      • Archive
    • Molecular Medicine Reports
      • Information for Authors
      • Editorial Policies
      • Editorial Board
      • Aims and Scope
      • Abstracting and Indexing
      • Bibliographic Information
      • Archive
    • Oncology Letters
      • Information for Authors
      • Editorial Policies
      • Editorial Board
      • Aims and Scope
      • Abstracting and Indexing
      • Bibliographic Information
      • Archive
    • Oncology Reports
      • Information for Authors
      • Editorial Policies
      • Editorial Board
      • Aims and Scope
      • Abstracting and Indexing
      • Bibliographic Information
      • Archive
    • World Academy of Sciences Journal
      • Information for Authors
      • Editorial Policies
      • Editorial Board
      • Aims and Scope
      • Abstracting and Indexing
      • Bibliographic Information
      • Archive
  • Articles
  • Information
    • For Authors
    • For Reviewers
    • For Librarians
    • For Advertisers
    • Conferences
  • Language Editing
Login Register Submit
  • This site uses cookies
  • You can change your cookie settings at any time by following the instructions in our Cookie Policy. To find out more, you may read our Privacy Policy.

    I agree
Search articles by DOI, keyword, author or affiliation
Search
Advanced Search
presentation
Experimental and Therapeutic Medicine
Join Editorial Board Propose a Special Issue
Print ISSN: 1792-0981 Online ISSN: 1792-1015
Journal Cover
October-2023 Volume 26 Issue 4

Full Size Image

Sign up for eToc alerts
Recommend to Library

Journals

International Journal of Molecular Medicine

International Journal of Molecular Medicine

International Journal of Molecular Medicine is an international journal devoted to molecular mechanisms of human disease.

International Journal of Oncology

International Journal of Oncology

International Journal of Oncology is an international journal devoted to oncology research and cancer treatment.

Molecular Medicine Reports

Molecular Medicine Reports

Covers molecular medicine topics such as pharmacology, pathology, genetics, neuroscience, infectious diseases, molecular cardiology, and molecular surgery.

Oncology Reports

Oncology Reports

Oncology Reports is an international journal devoted to fundamental and applied research in Oncology.

Experimental and Therapeutic Medicine

Experimental and Therapeutic Medicine

Experimental and Therapeutic Medicine is an international journal devoted to laboratory and clinical medicine.

Oncology Letters

Oncology Letters

Oncology Letters is an international journal devoted to Experimental and Clinical Oncology.

Biomedical Reports

Biomedical Reports

Explores a wide range of biological and medical fields, including pharmacology, genetics, microbiology, neuroscience, and molecular cardiology.

Molecular and Clinical Oncology

Molecular and Clinical Oncology

International journal addressing all aspects of oncology research, from tumorigenesis and oncogenes to chemotherapy and metastasis.

World Academy of Sciences Journal

World Academy of Sciences Journal

Multidisciplinary open-access journal spanning biochemistry, genetics, neuroscience, environmental health, and synthetic biology.

International Journal of Functional Nutrition

International Journal of Functional Nutrition

Open-access journal combining biochemistry, pharmacology, immunology, and genetics to advance health through functional nutrition.

International Journal of Epigenetics

International Journal of Epigenetics

Publishes open-access research on using epigenetics to advance understanding and treatment of human disease.

Medicine International

Medicine International

An International Open Access Journal Devoted to General Medicine.

Journal Cover
October-2023 Volume 26 Issue 4

Full Size Image

Sign up for eToc alerts
Recommend to Library

  • Article
  • Citations
    • Cite This Article
    • Download Citation
    • Create Citation Alert
    • Remove Citation Alert
    • Cited By
  • Similar Articles
    • Related Articles (in Spandidos Publications)
    • Similar Articles (Google Scholar)
    • Similar Articles (PubMed)
  • Download PDF
  • Download XML
  • View XML
Article Open Access

Cucurbitacin B induces apoptosis in colorectal cells through reactive oxygen species generation and endoplasmic reticulum stress pathways

  • Authors:
    • Jian-Lan Huang
    • Li Liang
    • Pei-En Xie
    • Wei-Liang Sun
    • Li Wang
    • Zheng-Wen Cai
  • View Affiliations / Copyright

    Affiliations: Department of Medical Oncology, The Second Affiliated Hospital of Guangxi Medical University, Nanning, Guangxi Zhuang Autonomous Region 530007, P.R. China
    Copyright: © Huang et al. This is an open access article distributed under the terms of Creative Commons Attribution License.
  • Article Number: 484
    |
    Published online on: September 1, 2023
       https://doi.org/10.3892/etm.2023.12183
  • Expand metrics +
Metrics: Total Views: 0 (Spandidos Publications: | PMC Statistics: )
Metrics: Total PDF Downloads: 0 (Spandidos Publications: | PMC Statistics: )
Cited By (CrossRef): 0 citations Loading Articles...

This article is mentioned in:



Abstract

Cucurbitacin B (CuB) is a member of the cucurbitacin family, which has shown potent anticancer pharmacological activity. Prolonged or severe endoplasmic reticulum stress (ERS) induces apoptosis; therefore, the present study investigated whether CuB may activate the ERS pathway to induce apoptosis. HT‑29 and SW620 colorectal cancer (CRC) cells were treated with a range of concentrations of CuB for 48 h, and the viability and proliferation of cells were determined using Cell Counting Kit 8 (CCK8) and colony formation assays. Subsequently, the appropriate CuB concentration (5 µM) was selected for treatment of CRC cells for 48 h. Western blot analysis was used to measure the expression levels of ERS‑related proteins, flow cytometry was used to evaluate apoptosis, the dichlorodihydrofluorescein diacetate fluorescent probe was used to detect reactive oxygen species (ROS) production, and the relationship between ROS and ERS was determined by western blot analysis. Furthermore, flow cytometry was used to evaluate apoptosis after treatment with the ERS inhibitor 4‑phenylbutyric acid, the ROS inhibitor N‑acetylcysteine and following knockdown of CHOP expression. In addition, western blot analysis was performed to measure Bax and Bcl2 protein expression levels, and a CCK8 assay was performed to evaluate the viability of cells following knockdown of CHOP. Notably, CuB treatment increased apoptosis and inhibited cell proliferation in CRC cell lines, and these effects were mediated by ROS and ROS‑regulated activation of the PERK and XBP1 ERS pathways. In conclusion, CuB may induce apoptosis in HT‑29 and SW620 CRC cells via ROS and ERS.

Introduction

Colorectal cancer (CRC) is the third most common malignancy worldwide, after lung and breast cancer, and is one of the leading causes of cancer death, accounting for 9.4% of global cancer deaths (1,2). Although targeted therapies and immunotherapies have improved the treatment outcomes of advanced CRC, the therapeutic efficacy is still limited, especially because the development of drug resistance affects the further improvement of therapeutic efficacy (3,4). Therefore, there is an urgent need to identify and develop safer and more effective therapeutic agents with anticancer activity.

Natural compounds and their derivatives may be promising sources of therapeutic agents. Paclitaxel, for example, which has been used in clinical cancer treatment, is a natural substance derived primarily from the natural plant yew that frequently triggers cancer cell apoptosis (5). Cucurbitacins are a class of natural tetracyclic triterpenoids extracted from plants, which exhibit a variety of pharmacological activities, such as anti-inflammatory, anticancer and hepatoprotective activities (6). Previous studies have reported that cucurbitacins have a broad anticancer spectrum and can inhibit various types of cancer, such as breast, lung and laryngeal cancer (7-9). Cucurbitacin B (CuB) has received attention in cancer research as one of the most abundant and potent members of this family (10). It has been reported that CuB can target the Notch signalling pathway to induce apoptosis in CRC HCT116 and SW480 cells (11). Promkan et al (12) also reported that CuB induced apoptosis in colon cancer Caco-2 and SW620 cells while triggering autophagy. In addition, CuB may regulate the polarization of tumour-associated M2-type macrophages to inhibit the metastasis and invasion of colon cancer cells through suppression of JAK2/STAT3 signalling (13).

The endoplasmic reticulum (ER) is an intracellular organelle with important physiological functions, which is involved mainly in protein synthesis, folding and calcium storage (14). Aggregation of misfolded or unfolded proteins in the ER caused by various factors triggers ER stress (ERS) and the unfolded protein response (UPR), with the aim of maintaining ER homeostasis (15,16). Reactive oxygen species (ROS) is a general term describing molecular oxygen derivatives, including the superoxide anion, hydrogen peroxide and the hydroxyl radical, which are produced during cellular respiration. These ROS act as agents of cellular damage, reacting with lipids, proteins and DNA to cause injury (17-19). ERS is further initiated when the intracellular environment is stimulated by ROS. When ERS is prolonged or intensified, apoptosis is induced (20-22). In cancer research, ROS have been reported to be able to regulate ERS to induce cancer cell apoptosis or death (23,24). Therefore, ERS may be a target for the treatment of cancer.

Notably, it remains to be elucidated whether CuB can induce apoptosis in CRC cells through ROS-activated ERS; therefore, the present study investigated the role of ROS and ERS in CuB-mediated induction of apoptosis in CRC cells.

Materials and methods

Cell treatment

CuB (Dalian Meilun Biology Technology Co., Ltd.) was dissolved in DMSO, and the stock solution (20 mM) was prepared and stored at -80˚C. In all experiments, the final concentration of DMSO was <0.1%, and different concentrations of CuB working solution were prepared. The HT-29 and SW620 cells (Procell Life Science & Technology Co., Ltd.) used in the experiment were cultured in DMEM (Biological Industries) containing 10% FBS (Biological Industries) and 1% penicillin (Biological Industries) in a 5% CO2 incubator at 37˚C. In the experiments, HT-29 and SW620 cells were incubated with the CuB (5 µM) for 48 h at 37˚C, and the concentration of DMSO in the control group was 0.1%. The human CRC HT-29 cell line used in the present study was verified by STR profiling.

Cell Counting Kit 8 (CCK8) assay

HT-29 and SW620 cells were seeded in a 96-well plate with complete culture medium (5x103 cells/well). After the cells attached to the plate, they were treated with different concentrations of CuB (0-100 µM) working solution and cultured in a 37˚C incubator for 48 h. Subsequently, the drug-containing culture medium was removed, CCK8 reagent (100 µl; 1:100; Biosharp) was added to each well, and the 96-well plate was incubated at 37˚C for 2 h. The absorbance was measured at 450 nm using a microplate reader. Calculate each group's cell proliferation rate was calculated using the formula follows: Cell viability=1-[(control group OD value-experimental group OD value)/(control group OD value-blank group OD value) x100].

Colony formation assay

HT-29 and SW620 cells were evenly seeded in 6-well cell culture plates (300 cells/well). After the cells were treated with different concentrations of CuB (0, 0.5, 1.0, 5.0 µM) at 37˚C for 48 h, and the cell culture media was changed. The cells were cultivated for 14 days in a 5% CO2 incubator at 37˚C, with the media changed every three days. Subsequently, the original medium was removed, and 4% paraformaldehyde was added to fix the cells for 30 min and the cells were stained with 0.5% crystal violet at room temperature (25˚C) for 10 min. The total number of colonies (>50 cells) formed was calculated by ImageJ 1.53t (National Institutes of Health)

Dichlorodihydrofluorescein diacetate (DCFH-DA) fluorescence probe ROS detection kit

HT-29 and SW620 cells were seeded in 12-well cell culture plates (1x104 cells/well), cultured for 24 h and then treated with CuB (5 µM) in a 37˚C cell incubator for 48 h. The original culture medium was aspirated and DCFH-DA working solution (MedChemExpress) was added at a final concentration of 10 µM in a 37˚C incubator was 30 min, and the cells were observed and imaged under a fluorescence microscope. The average fluorescence intensity of each image was determined using ImageJ 1.53t software.

Flow cytometric apoptosis assay

HT-29 and SW620 cells were seeded into 6-well cell culture plates (5x105 cells/well), incubated for 24 h, and then treated with CuB (5 µM) alone or in combination with 4-phenylbutyric acid (4-PBA; 800 µM; MedChemExpress) or N-acetylcysteine (NAC; 5 mM; MedChemExpress) in a 37˚C incubator for 48 h. The cells were collected and resuspended with PBS. Cells were stained using Annexin V-PE and 7-AAD (for nucleic acid staining) from a PE Annexin V Apoptosis Detection Kit (BD Pharmagen), both 5 µl. After gentle shaking, the solutions were incubated at room temperature (25˚C) in dark for 15 mins. The cells were subjected to flow cytometry (CytoFLEX S; Beckman Coulter) and then the data were analysed (FlowJo; version 9.0.4; BD Pharmagen) with total apoptosis calculated as follow: Total apoptosis rate=early apoptosis rate + late apoptosis rate.

Establishment of stable cells

CHOP was knocked down in SW620 cells using a short hairpin RNA (shRNA). For the experiment, OBiO Technology (Shanghai) Co., Ltd. produced the lentivirus plasmid pCLenti-U6-shRNA (CHOP)-CMV Uro WPRE. 293T (American Type Culture Collection) cells that were transfected grew well. The transfected virus vector plasmid was 32 µg (skeleton plasmid: shuttle plasmid, 1:1) in the case of a 100 mm disk, packing the virus. Cells were cultured in a cell culture compartment and 48 h after transfection, the virus was collected and purified. Then, SW620 cells in logarithmic growth phase were seeded in a 6-well plate (5x104 cells/well) and cultured in an incubator at 37˚C. When the cell confluence reached ~30%, viral particles (multiplicity of infection, 10) were added for infection for 12 h, and medium containing puromycin (Beijing Solarbio Science & Technology Co., Ltd.; 2 µg/ml) was added to screen for positive cells 12 h later. The screened positive cells were subcultured, and the purinomycin concentration remained constant at 2 µg/ml. Following each successful infection, SW620 cells from the first to third generations were subjected to subsequent experimentation. The cells with CHOP knockdown were denoted as the shRNA-CHOP group and the cells transduced with the negative control (NC) vector were denoted the shRNA-NC group. The shRNA targeting sequences were as follows: shRNA-NC, 5'-TTCTCCGAACGTGTCACGT-3'; shRNA-CHOP, 5'-TGAACGGCTCAAGCAGGAAAT-3'.

Protein isolation and western blotting

CRC cell lines (HT-29 and SW620) were detached, suspended and seeded into a 100-mm Petri dish. After adhered cells were 70% confluent, CuB working solution (5 µM) combined with the ROS scavengers NAC (5 mM, 1 h pretreatment) and 4-PBA (800 µM, 2 h pretreatment) were used to treat the cells. The cells were incubated in a suitable cell incubator at 37˚C for 48 h and the cells were collected immediately after incubation. RIPA lysis buffer (Beijing Solarbio Science & Technology Co., Ltd.), which was precooled in advance and mixed with protease and phosphatase inhibitors, was used to fully lyse the cells. Subsequently, the protein concentration in each group was determined using a BCA assay. All protein samples were separated by SDS-PAGE (30 µg/lane) on 12.5 (proteins >30 kDa) and 15% (proteins <30 kDa) gels with a molecular weight marker (cat. no. WJ102; Ipsen Biopharmaceuticals, Inc.), and the separated proteins were transferred to PVDF membranes with a constant current electrophoretic transfer system. PVDF membranes were placed in 1X rapid blocking solution (New Cell & Molecular Biotech Co., Ltd.) for 30 min on a shaker at room temperature. Primary antibodies against the following proteins were used: GAPDH (1:10,000; 36 KDa; cat. no. 10494-1-AP; Wuhan Sanying Biotechnology); Bax (1:5,000; 21 kDa; cat. no. GR3275117-D; Abcam) and Bcl2 (1:2,000; 26 kDa; cat. no. GR3325129-9; Abcam); glucose regulated protein 78 (GRP78; 1:1,000; 78kDa; cat. no. 11587-1-AP; Wuhan Sanying Biotechnology), CHOP (27 kDa; cat. no. 44266; 1:1,000; GeneTex, Inc.), activating transcription factor 4 (ATF4; 42 kDa; cat. no. 39568; 1:1,000; GeneTex, Inc.) and X-box binding protein 1 splicing form (XBP1-s; 55 kDa; cat. no. 44286; 1:1,000; GeneTex, Inc.); IRE1 (1:1,000; 130 kDa; cat. no. 3294S; Cell Signaling Technology, Inc.); phosphorylated (p)-protein kinase R-like ER kinase (PERK; 1:1,000; 125 kDa; cat. no. 6N04; SAB Biotherapeutics, Inc.); PERK (1;1,000; 115 kDa; cat. no. 5683S; Cell Signaling Technology, Inc.); p-eukaryotic translation initiation factor 2α (eIF2α; 1:1,000; 32 kDa; cat. no. AP0692; ABclonal Biotech Co., Ltd.) and eIF2α (1:1,000; 38 kDa; cat. no. 42774; GeneTex, Inc.). After incubation overnight at 4˚C, the membranes were incubated with a fluorescent secondary antibody (anti-rabbit IgG; 1:10,000; cat. no. 5151P Cell; Signaling Technology, Inc.) at room temperature for 2 h. The LI-COR Odyssey Infrared Imaging System (LI-COR Biosciences) was used to scan and visualize protein bands. Following that, the relative protein expression was determined by evaluating the band densities with ImageJ software.

Statistical analysis

SPSS 25.0 statistical software (IBM Corp.) was used for analysis and GraphPad Prism 5.0 software (Dotmatics) was used for graph generation. The results of at least three independent experiments were used for statistical analysis in all experiments, and the experimental data are expressed as the mean ± SD. The data were analysed using independent samples t-test, or one-way ANOVA and Tukey post hoc test for multiple comparisons. P<0.05 was considered to indicate a statistically significant difference.

Results

CuB inhibits CRC cell viability and proliferation

The present study initially assessed the viability of human CRC cell lines (HT-29 and SW620) using a CCK8 assay. A series of concentrations of CuB (Fig. 1A) were prepared, which were then used to treat cells for 48 h. In the first experiment, the appropriate concentration of CuB was selected for subsequent experiments. The results of the CCK8 assay showed that 0.005 µM CuB inhibited the proliferation of CRC cells, and the inhibitory effect became more obvious with increasing concentrations (Fig. 1B). At 5 µM, the inhibition rate of CuB-treated HT-29 and SW620 cells was close to 50%. These results indicated that CuB may have a marked inhibitory effect on CRC cell viability. In addition, to study the effect of CuB on the proliferation of CRC cells, a cell plate colony formation assay was performed, and the results confirmed that the colony formation ability of cancer cells was significantly inhibited by treatment with 0.5-5 µM CuB compared with that in the control group (P<0.05; Fig. 1C and D). These results indicated that CuB may have strong antitumour activity against CRC cells and 5 µM was selected as the concentration for the follow-up experiments.

Figure 1

CuB inhibits the proliferation of CRC cells. (A) Chemical structure of CuB. (B) CRC cells were treated with CuB (0-100 µM) for 48 h, and the cell viability inhibition rate was measured using a Cell Counting Kit 8 assay. (C) Colony formation assay of CRC cells treated with CuB (0-5 µM) for 14 days. (D) Number of colonies was determined. Data are presented as the mean ± SD of three independent experiments. ***P<0.001 vs. control (0 µM CuB). CRC, colorectal cancer; CuB, cucurbitacin B.

CuB induces ERS in CRC cells

Western blot analysis was performed to determine whether CuB (5 µM) could activate ERS. The present study detected the ER stress markers GRP78 and CHOP, and their corresponding activated UPR signalling pathways were assessed by measuring the levels of proteins related to the PERK/eIF2α/ATF4 and IRE1/XBP1 signal transduction pathways. Cells exposed to CuB for 48 h exhibited an upregulation of ER stress markers, and increased expression levels of the UPR-related proteins p-PERK, p-eIF2α, ATF4, IRE1α and XBP1, compared with those in the control group (P<0.05; Fig. 2).

Figure 2

CuB induces ER stress in CRC cells. After CRC cells were treated with CuB (5 µM) for 48 h, the expression levels of ER stress-related proteins was evaluated by western blotting. (A and C) The expression of ERS-related proteins in different groups of HT-29 and SW620 cells. (B and D) Quantification of expression levels of ERS-related proteins. Data are presented as the mean ± SD of three independent experiments. *P<0.05, **P<0.01, ***P<0.001 vs. control. ATF4, activating transcription factor 4; CRC, colorectal cancer; CuB, cucurbitacin B; eIF2α, eukaryotic translation initiation factor 2α; GRP78, glucose regulated protein 78; p-, phosphorylated; PERK, protein kinase R-like ER kinase; XBP1-s, X-box binding protein 1.

CuB mediates ROS production in CRC cells and induces ERS

To determine whether CuB can promote the production of ROS in CRC cells, the DCFH-DA fluorescent probe was used to detect the production of ROS in CRC cells after continuous treatment with CuB. Compared with those in the untreated group, following exposure to CuB-mediated toxicity, the amounts of ROS produced in the two CRC cell lines were significantly increased with increasing CuB concentration (P<0.05; Fig. 3A and B). These results confirmed that CuB can promote the production of ROS in CRC cell lines. Furthermore, the ROS inhibitor NAC (5 mM) was used to examine the relationship between CuB-induced ROS production and ERS. The results showed that NAC pretreatment significantly inhibited the CuB-induced increases in the protein expression levels of GRP78, CHOP, p-PERK, p-eIF2α, ATF4, XBP1 and IRE1 (P<0.05; Fig. 3C-F). These findings suggested that ROS produced in CRC cells mediated by CuB treatment may induce ERS.

Figure 3

CuB mediates ROS production in CRC cells and induces ERS. (A and B) After CRC cells were treated with CuB (0-5 µM) for 48 h, the dichlorodihydrofluorescein diacetate fluorescent probe was used to evaluate the amount of ROS produced. Scale bars, 200 µm. CRC cells were pretreated with NAC (5 mM) for 1 h before adding CuB (final concentration of 5 µM). After 48 h of treatment, the expression of ERS-related proteins was evaluated by western blotting. (C and E) The expression of ERS-related proteins in different groups of HT-29 and SW620 cells. (D and F) Quantification of expression levels of ERS-related proteins. Data are presented as the mean ± SD of three independent experiments. *P<0.05, **P<0.01, ***P<0.001 vs. control or as indicated. CRC, colorectal cancer; CuB, cucurbitacin B; eIF2α, eukaryotic translation initiation factor 2α; ERS, endoplasmic reticulum stress; GRP78, glucose regulatory protein 78; NAC, N-acetylcysteine; p-, phosphorylated; PERK, protein kinase R-like ER kinase; ROS, reactive oxygen species; XBP1-s, X-box binding protein 1.

CuB can induce apoptosis in CRC cells

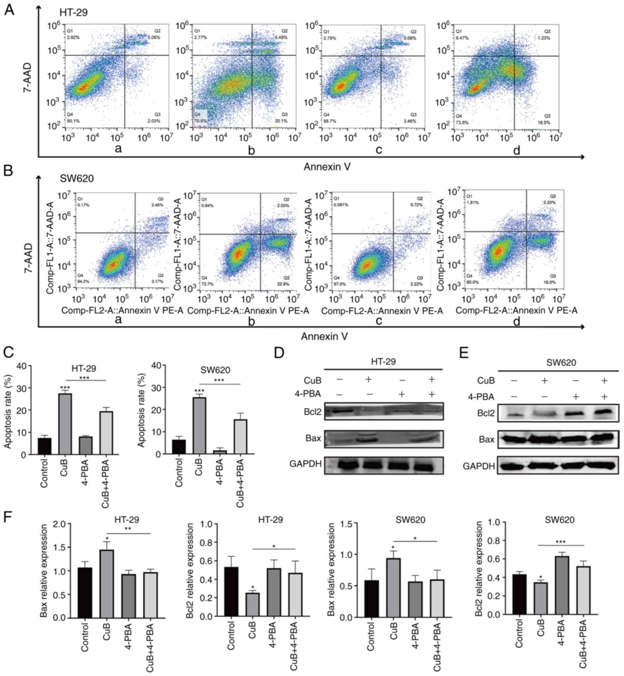
Following treatment with CuB (5 µM), apoptosis in HT-29 and SW620 cells was significantly increased compared with that in the control groups (P<0.05; Fig. 4A-C). By contrast, when HT-29 and SW620 cells were pretreated with the ERS inhibitor 4-PBA (800 µM) for 2 h, CuB-induced apoptosis was significantly inhibited (P<0.05) compared with that in the groups treated with CuB alone, as determined by flow cytometry (Fig. 4A-C). In addition, CuB induced significant upregulation of the proapoptotic protein Bax and significant downregulation of the antiapoptotic protein Bcl2 compared with that in the control group. Furthermore, when compared to the CuB alone group, the protein expression levels of Bax in the CuB combined 4-PBA group were reduced, while those of Bcl2 were increased (P<0.05; Fig. 4D-F).

Figure 4

CuB can induce apoptosis in CRC cells. (A-C) CRC cells were pretreated with 4-PBA (800 µM) for 2 h and treated with CuB (5 µM) for 48 h. The apoptosis rates in the (Aa and Ba) control group, (Ab and Bb) CuB-treated group, (Ac and Bc) 4-PBA group and (Ad and Bd) 4-PBA + CuB-treated group were determined by flow cytometry. (A and B) Representative maps of apoptosis rates in HT-29 and SW620 cells detected by flow cytometry. (C) Quantification of apoptosis rates. Western blotting was used to evaluate the expression of the apoptosis-related Bax and Bcl2 proteins in CRC cells pretreated with 4-PBA to inhibit endoplasmic reticulum stress pathways. (D and E) The expression of Bax and Bcl2 proteins in various groups in HT-29 and SW620 cells. (F) Quantification of Bax and Bcl2 protein expression. Data are presented as the mean ± SD of three independent experiments. *P<0.05, **P<0.01, ***P<0.001 vs. control or as indicated. CRC, colorectal cancer; CuB, cucurbitacin B; 4-PBA, 4-phenylbutyric acid.

CuB induces apoptosis via ERS and its signal transduction pathways

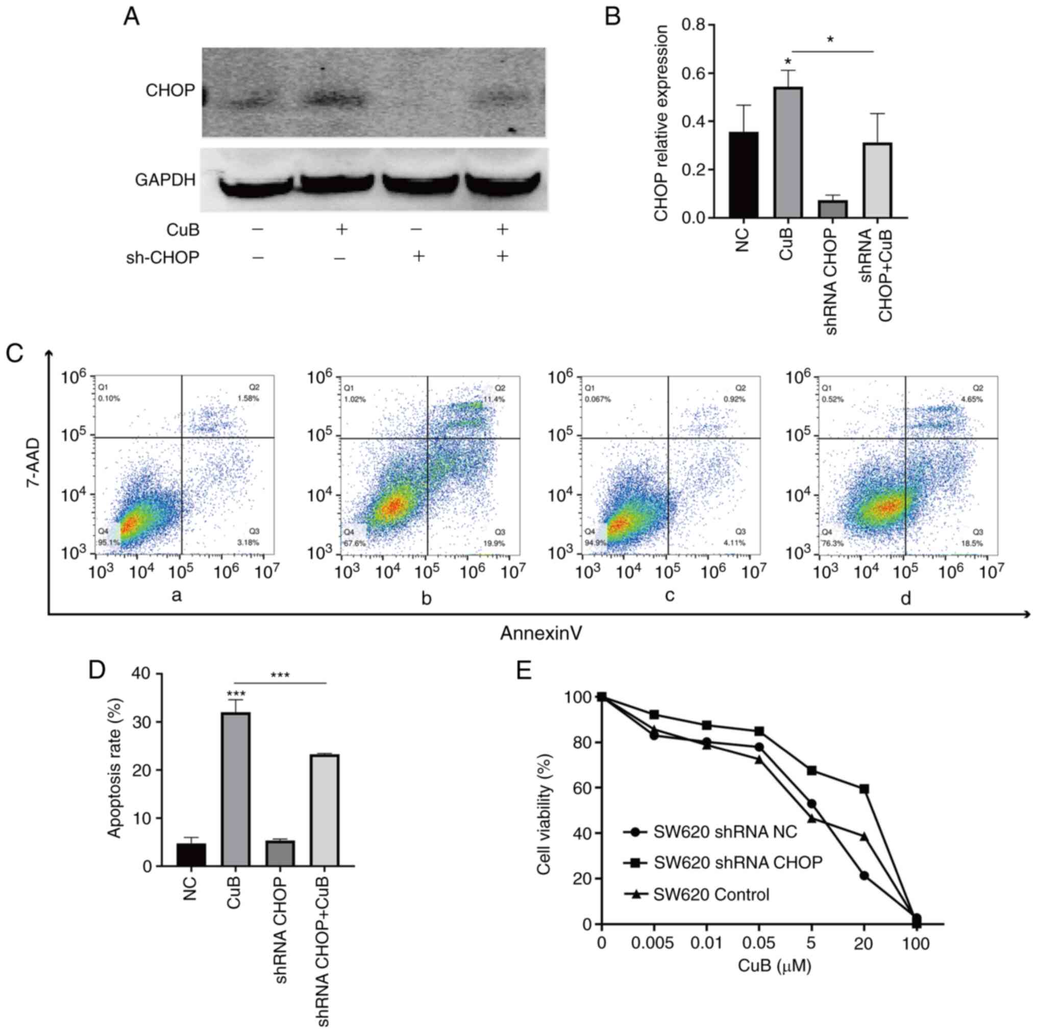
To further explore the effect of CuB-induced activation of ERS on apoptosis, a model of CHOP knockdown was established in SW620 cells. By comparing the CHOP knockdown group with the NC group, the successful establishment of cells with CHOP knockdown was confirmed (P<0.05; Fig. 5A and B). When CuB (5 µM) working solution was added to the shRNA CHOP group, it was revealed that CuB treatment could still promote the expression of CHOP; however, the expression of CHOP was significantly decreased compared with that in the group treated with CuB alone (P<0.05; Fig. 5A and B). Subsequently, the effects of CHOP knockdown were assessed on the inhibition of cell viability and apoptosis. The results revealed that when CuB was activated, the CHOP knockdown group increased cell viability relative to the NC group; by contrast, the apoptosis rate in the shRNA CHOP group exposed to CuB was significantly lower than that in the group treated with CuB alone (P<0.05; Fig. 5C-E). The aforementioned data suggested that CuB may induce apoptosis in CRC cells by mediating ROS-induced activation of the PERK and IRE1 ERS signalling pathways.

Figure 5

CuB induces apoptosis via endoplasmic reticulum stress and its signal transduction pathways. Lentivirus-mediated knockdown of CHOP was performed in SW620 cells, and the expression of CHOP was measured by western blotting after cells were treated with CuB (5 µM) for 48 h. (A) The expression of CHOP protein. (B) Quantification of CHOP protein expression. (C) After cells were treated with CuB (5 µM) for 48 h, the apoptosis rates in the (Ca) NC group, (Cb) CuB-treated group, (Cc) shRNA CHOP group and (Cd) CuB-treated shRNA CHOP group were determined by flow cytometry. (D) Quantification of apoptosis rates. (E) SW620 cells were treated with CuB (0-100 µM) for 48 h, and the cell viability inhibition rates in the shRNA CHOP group, shRNA NC group and control group were determined using a Cell Counting Kit 8 assay. Data are presented as the mean ± SD of three independent experiments. *P<0.05, ***P<0.001 vs. control or as indicated. CuB, cucurbitacin B; NC, negative control; shRNA, short hairpin RNA.

CuB mediates ROS production and induces apoptosis in CRC cells

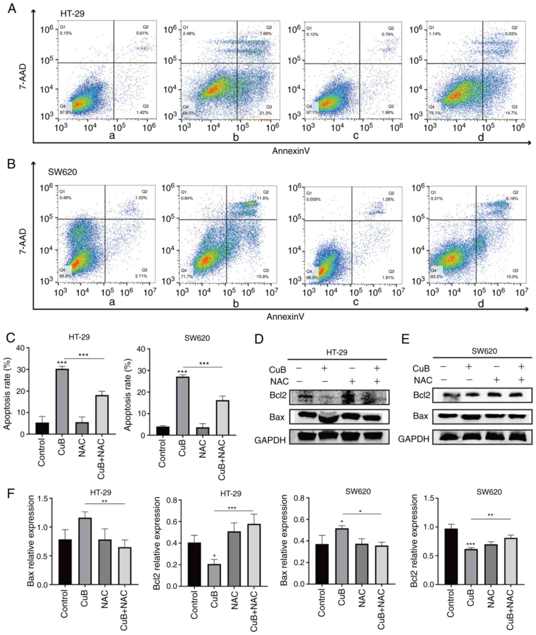
It has been shown that ROS overload can induce apoptosis (25). Therefore, the present study hypothesized that the production of ROS mediated by CuB (5 µM) may also promote apoptosis. Notably, pretreatment with the ROS inhibitor NAC (5 mM) for 1 h significantly inhibited apoptosis in cancer cells compared with that in cells treated with CuB alone (P<0.05; Fig. 6A-C). Moreover, the upregulation of Bax and the downregulation of Bcl2 induced by CuB were reversed by NAC pretreatment (P<0.05; Fig. 6D-F). These findings indicated that CuB may also induce apoptosis in cancer cells through ROS.

Figure 6

CuB mediates ROS production and induces apoptosis in CRC cells. After CRC cells were pretreated with NAC (5 mM) for 1 h and treated with CuB (5 µM) for 48 h, the apoptosis rates in the (Aa and Ba) control group, (Ab and Bb) CuB-treated group, (Ac and Bc) NAC group and (Ad and Bd) NAC + CuB-treated group were determined by flow cytometry. (A and B) Representative maps of apoptosis rates in HT-29 and SW620 cells detected by flow cytometry. (C) Quantification of apoptosis rates. Western blotting was used to evaluate the expression of the apoptosis-related Bax and Bcl2 proteins in CRC cells pretreated with NAC to inhibit ROS production. (D and E) The expression of Bax and Bcl2 proteins in various groups in HT-29 and SW620 cells. (F) Quantification of Bax and Bcl2 protein expression. Data are presented as the mean ± SD of three independent experiments. *P<0.05, **P<0.01, ***P<0.001 vs. control or as indicated. CRC, colorectal cancer; CuB, cucurbitacin B; NAC, N-acetylcysteine.

Discussion

To date, a number of natural compounds have been shown to have significant anticancer activity and act on a variety of targets. Polydatin, for example, inhibits liver cancer cell migration and invasion by targeting c-MYC and Shikonin stimulates the MAPK pathway and promotes death in melanoma cells (26,27). As aforementioned, CuB exhibits significant anticancer activity in various types of cancer; however, the underlying mechanisms of its significant anticancer effects have not been fully elucidated. In the present study on CuB in HT-29 and SW620 CRC cells, it was revealed that CuB was able to inhibit the proliferation of these cells in a concentration-dependent manner and could increase their apoptosis. The main mechanism of action of these effects was related to the CuB-mediated increase in ROS production and ERS pathway activation.

Apoptosis is a stable and conservatively controlled process of autonomous and orderly cell death, which serves an important role in maintaining the stability of the internal environment of an organism (28). From the perspective of tumour therapy, evasion of apoptotic signalling confers a survival advantage on tumour cells, creating conditions suitable for angiogenesis, invasive metastasis and even drug resistance (29). Previously, it has been reported that CuB may have a role in proliferation inhibition and apoptosis in Burkitt lymphoma Ramos cells by inhibiting the phosphorylation of STAT3, thereby downregulating Bcl-2 and upregulating Bax (30). The present study also revealed that CuB was effective in increasing the apoptosis rates of HT-29 and SW620 cells, increasing the expression levels of Bax and decreasing those of Bcl-2 in CRC cells.

GRP78 is a molecular chaperone in the lumen of the ER, which has an important role in the correct folding of proteins and the maintenance of luminal homeostasis. Elevated GRP78 expression indicates the presence of ERS (31). It has been demonstrated that the IRE1/XBP1 and PERK/eIF2α/ATF4/CHOP signalling pathways, in the presence of long-term sustained ERS activation, induce apoptosis (32,33). In the present study, treatment of HT-29 and SW620 cells with CuB resulted in increased GRP78 expression, and activation of the IRE1/XBP1 and PERK/eIF2α/ATF4/CHOP signalling pathways in the UPR, a result that demonstrates the ability of CuB to induce ERS in CRC cells.

It has been reported that ROS at low and appropriate concentrations regulate and maintain normal physiological functions, whereas intracellular ROS overload has destructive effects (34). In cancer research, Lai et al (35) reported that crassolide, a diterpenoid derived from soft coral, could trigger ERS to induce apoptosis and autophagy through the production of ROS in lung cancer cells. The present experimental results demonstrated that ROS production in HT-29 and SW620 cells was gradually increased with increasing CuB concentration. This is consistent with the findings of increased ROS production induced by CuB in a related study in hepatocellular carcinoma (36). Furthermore, the present study revealed that after treatment with the ROS inhibitor NAC, the expression of ERS-related proteins was suppressed, suggesting that CuB may mediate the regulation of both IRE1 and PERK ERS via ROS production in HT-29 and SW620 cells. In addition, when HT-29 and SW620 cells were pretreated with the ERS inhibitor 4-PBA, CuB-induced apoptosis, Bcl2 downregulation and Bax upregulation were reversed, emphasizing that CuB-induced apoptosis in CRC cells may be associated with ERS.

CHOP is a marker of ERS-induced apoptosis and ultimately induces apoptosis through signalling cascades (37-39). Therefore, the present study also assessed the effects of blocking the main target of ERS-induced apoptosis by downregulating CHOP expression in SW620 cells. The results revealed that knockdown of CHOP reduced CuB-induced apoptosis in SW620 cells compared with that in control cells. Thus, these results suggested that CuB induces apoptosis in CRC cells through ROS-mediated activation of the IRE1 and PERK ERS signalling pathways. When the viability of cells was examined using a CCK8 assay, knockdown of CHOP was found to increase the viability of SW620 cells, further demonstrating that CuB inhibits the viability of CRC through ROS-mediated activation of ERS.

According to a previous study, ROS can cause apoptosis (40). The present results showed that the CuB-induced apoptosis of CRC cells was decreased after pretreatment with NAC, and that CuB-induced Bcl2 downregulation and Bax upregulation were also reversed, indicating that CuB can induce apoptosis through ROS. These findings demonstrated that CuB can induce apoptosis in CRC cells through ROS and ERS; furthermore, CuB may induce apoptosis and inhibit cancer cell proliferation through ROS-mediated activation of ERS.

Although the present results confirmed the mechanism underlying the effects of CuB on the apoptosis of HT-29 and SW620 CRC cells, the present study still has limitations. First, the present study successfully verified the role of ERS in the CuB-induced apoptosis of CRC cells in the SW620 cell line, in which CHOP was knocked down, but did not validate the results in the HT-29 cell line. Second, to the best of our knowledge, just one in vivo investigation of CRC has validated the antitumour effectiveness of CuB (11). As a result, whether CuB has a similar curative effect in animal models, and whether it is associated with ERS and ROS should be investigated in further animal studies.

In conclusion, the results of the present study demonstrated that ROS and ERS have important roles in CuB-induced apoptosis in CRC cells, and specifically demonstrated that CuB can induce apoptosis in CRC cells through ROS-mediated activation of ERS. These findings may provide new ideas for the clinical development of novel drugs for the treatment of CRC.

Acknowledgements

Not applicable.

Funding

Funding: This research was financially supported by the Guangxi Medical and Health Key Discipline Construction Project (grant no. 2022049) and the Special Fund for Scientific Research of the Second Affiliated Hospital of Guangxi Medical University (grant no. EFYKY2021013).

Availability of data and materials

The datasets used and/or analysed during the current study are available from the corresponding author on reasonable request.

Authors' contributions

JH was mainly responsible for experiments, data analysis and draft writing. LL visualized and analysed the data. PX performed experiments and data visualization. WS was responsible for data collation and analysis. LW was responsible for analysing the data. ZC was responsible for project conceptualization and design, management, validation, and review and editing of the manuscript. JH and ZC confirm the authenticity of all the raw data. All authors have read and approved the final manuscript.

Ethics approval and consent to participate

Not applicable.

Patient consent for publication

Not applicable.

Competing interests

The authors declare that they have no competing interests.

References

1 

Jiang Y, Yuan H, Li Z, Ji X, Shen Q, Tuo J, Bi J, Li H and Xiang Y: Global pattern and trends of colorectal cancer survival: A systematic review of population-based registration data. Cancer Biol Med. 19:175–186. 2021.PubMed/NCBI View Article : Google Scholar

2 

Araghi M, Soerjomataram I, Jenkins M, Brierley J, Morris E, Bray F and Arnold M: Global trends in colorectal cancer mortality: Projections to the year 2035. Int J Cancer. 144:2992–3000. 2019.PubMed/NCBI View Article : Google Scholar

3 

Han N, Li J and Li X: Natural marine products: Anti-Colorectal cancer in vitro and in vivo. Mar Drugs. 20(349)2022.PubMed/NCBI View Article : Google Scholar

4 

Li QH, Wang YZ, Tu J, Liu CW, Yuan YJ, Lin R, He WL, Cai SR, He YL and Ye JN: Anti-EGFR therapy in metastatic colorectal cancer: Mechanisms and potential regimens of drug resistance. Gastroenterol Rep (Oxf). 8:179–191. 2020.PubMed/NCBI View Article : Google Scholar

5 

Kim C and Kim B: Anti-cancer natural products and their bioactive compounds inducing ER stress-mediated apoptosis: A review. Nutrients. 10(1021)2018.PubMed/NCBI View Article : Google Scholar

6 

Chai Y, Xiang K, Wu Y, Zhang T, Liu Y, Liu X, Zhen W and Si Y: Cucurbitacin B Inhibits the Hippo-YAP signaling pathway and exerts anticancer activity in colorectal cancer cells-pubmed. Med Sci Monit. 19:9251–9258. 2018.PubMed/NCBI View Article : Google Scholar

7 

Sinha S, Khan S, Shukla S, Lakra AD, Kumar S, Das D, Maurya R and Meeran SM: Cucurbitacin B inhibits breast cancer metastasis and angiogenesis through VEGF-mediated suppression of FAK/MMP-9 signaling axis. Int J Biochem Cell Biol. 77(Pt A):41–56. 2016.PubMed/NCBI View Article : Google Scholar

8 

Liu JH, Li C, Cao L, Zhang CH and Zhang ZH: Cucurbitacin B regulates lung cancer cell proliferation and apoptosis via inhibiting the IL-6/STAT3 pathway through the lncRNA XIST/miR-let-7c axis. Pharm Biol. 60:154–162. 2022.PubMed/NCBI View Article : Google Scholar

9 

Liu T, Zhang M, Zhang H, Sun C and Deng Y: Inhibitory effects of cucurbitacin B on laryngeal squamous cell carcinoma. Eur Arch Otorhinolaryngol. 265:1225–1232. 2008.PubMed/NCBI View Article : Google Scholar

10 

Wakimoto N, Yin D, O'Kelly J, Haritunians T, Karlan B, Said J, Xing H and Koeffler HP: Cucurbitacin B has a potent antiproliferative effect on breast cancer cells in vitro and in vivo. Cancer Sci. 99:1793–1797. 2008.PubMed/NCBI View Article : Google Scholar

11 

Dandawate P, Subramaniam D, Panovich P, Standing D, Krishnamachary B, Kaushik G, Thomas SM, Dhar A, Weir SJ, Jensen RA and Anant S: Cucurbitacin B and I inhibits colon cancer growth by targeting the Notch signaling pathway. Sci Rep. 10(1290)2020.PubMed/NCBI View Article : Google Scholar

12 

Promkan M, Dakeng S, Suebsakwong P, Suksamrarn A and Patmasiriwat P: Alterations of cellular proliferation, apoptosis and autophagy by cucurbitacin B treatment in colon cancer cells. Ann Oncol. 26 (Suppl 9):S151–S152. 2015.

13 

Zhang H, Zhao B, Wei H, Zeng H, Sheng D and Zhang Y: Cucurbitacin B controls M2 macrophage polarization to suppresses metastasis via targeting JAK-2/STAT3 signalling pathway in colorectal cancer. J Ethnopharmacol. 287(114915)2022.PubMed/NCBI View Article : Google Scholar

14 

Voeltz GK, Rolls MM and Rapoport TA: Structural organization of the endoplasmic reticulum. EMBO Rep. 3:944–950. 2002.PubMed/NCBI View Article : Google Scholar

15 

Schwarz DS and Blower MD: The endoplasmic reticulum: Structure, function and response to cellular signaling. Cell Mol Life Sci. 73:79–94. 2016.PubMed/NCBI View Article : Google Scholar

16 

Kim HS, Kim TJ and Yoo YM: Melatonin combined with endoplasmic reticulum stress induces cell death via the PI3K/Akt/mTOR pathway in B16F10 melanoma cells. PLoS One. 9(e92627)2014.PubMed/NCBI View Article : Google Scholar

17 

Cross CE, Halliwell B, Borish ET, Pryor WA, Ames BN, Saul RL, McCord JM and Harman D: Oxygen radicals and human disease. Ann Intern Med. 107:526–545. 1987.PubMed/NCBI View Article : Google Scholar

18 

Rhee SG, Woo HA, Kil IS and Bae SH: Peroxiredoxin functions as a peroxidase and a regulator and sensor of local peroxides. J Biol Chem. 287:4403–4410. 2012.PubMed/NCBI View Article : Google Scholar

19 

Brandes RP, Weissmann N and Schröder K: Nox family NADPH oxidases: Molecular mechanisms of activation. Free Radic Biol Med. 76:208–226. 2014.PubMed/NCBI View Article : Google Scholar

20 

Li Y, Lu L, Zhang G, Ji G and Xu H: The role and therapeutic implication of endoplasmic reticulum stress in inflammatory cancer transformation. Am J Cancer Res. 12:2277–2292. 2022.PubMed/NCBI

21 

Zhou Z, Wang Q and Michalak M: Inositol Requiring Enzyme (IRE), a multiplayer in sensing endoplasmic reticulum stress. Anim Cells Syst (Seoul). 25:347–357. 2022.PubMed/NCBI View Article : Google Scholar

22 

Daverkausen-Fischer L and Pröls F: The function of the co-chaperone ERdj4 in diverse (patho-)physiological conditions. Cell Mol Life Sci. 79(9)2021.PubMed/NCBI View Article : Google Scholar

23 

Yu SN, Kim SH, Kim KY, Ji JH, Seo YK, Yu HS and Ahn SC: Salinomycin induces endoplasmic reticulum stress-mediated autophagy and apoptosis through generation of reactive oxygen species in human glioma U87MG cells. Oncol Rep. 37:3321–3328. 2017.PubMed/NCBI View Article : Google Scholar

24 

Chok KC, Koh RY, Ng MG, Ng PY and Chye SM: Melatonin induces autophagy via reactive oxygen species-mediated endoplasmic reticulum stress pathway in colorectal cancer cells. Molecules. 26(5038)2021.PubMed/NCBI View Article : Google Scholar

25 

Perrone GG, Tan SX and Dawes IW: Reactive oxygen species and yeast apoptosis. Biochim Biophys Acta. 1783:1354–1368. 2008.PubMed/NCBI View Article : Google Scholar

26 

Bai L, Ma Y, Wang X, Feng Q, Zhang Z, Wang S, Zhang H, Lu X, Xu Y, Zhao E and Cui H: Polydatin inhibits cell viability, migration, and invasion through suppressing the c-Myc expression in human cervical cancer. Front Cell Dev Biol. 9(587218)2021.PubMed/NCBI View Article : Google Scholar

27 

Lee JH, Han SH, Kim YM, Kim SH, Yoo ES, Woo JS, Jung GH, Jung SH, Kim BS and Jung JY: Shikonin inhibits proliferation of melanoma cells by MAPK pathway-mediated induction of apoptosis. Biosci Rep. 41(BSR20203834)2021.PubMed/NCBI View Article : Google Scholar

28 

Karagöz GE, Acosta-Alvear D, Nguyen HT, Lee CP, Chu F and Walter P: An unfolded protein-induced conformational switch activates mammalian IRE1. Elife. 6(e30700)2017.PubMed/NCBI View Article : Google Scholar

29 

Neophytou CM, Trougakos IP, Erin N and Papageorgis P: Apoptosis deregulation and the development of cancer multi-drug resistance. Cancers (Basel). 13(4363)2021.PubMed/NCBI View Article : Google Scholar

30 

Klungsaeng S, Kukongviriyapan V, Prawan A, Kongpetch S and Senggunprai L: Cucurbitacin B induces mitochondrial-mediated apoptosis pathway in cholangiocarcinoma cells via suppressing focal adhesion kinase signaling. Naunyn Schmiedebergs Arch Pharmacol. 392:271–278. 2019.PubMed/NCBI View Article : Google Scholar

31 

Xia S, Duan W, Liu W, Zhang X and Wang Q: GRP78 in lung cancer. J Transl Med. 19(118)2021.PubMed/NCBI View Article : Google Scholar

32 

Li J, Zhuo JY, Zhou W, Hong JW, Chen RG, Xie HY, Zhou L, Zheng SS and Jiang DH: Endoplasmic reticulum stress triggers delanzomib-induced apoptosis in HCC cells through the PERK/eIF2α/ATF4/CHOP pathway. Am J Transl Res. 12:2875–2889. 2020.PubMed/NCBI

33 

Zhou T, Lv X, Guo X, Ruan B, Liu D, Ding R, Gao Y, Ding J, Dou KF and Chen Y: RACK1 modulates apoptosis induced by sorafenib in HCC cells by interfering with the IRE1/XBP1 axis. Oncol Rep. 33:3006–3014. 2015.PubMed/NCBI View Article : Google Scholar

34 

Redza-Dutordoir M and Averill-Bates DA: Activation of apoptosis signalling pathways by reactive oxygen species. Biochim Biophys Acta. 1863:2977–2992. 2016.PubMed/NCBI View Article : Google Scholar

35 

Lai KM, Wang JH, Lin SC, Wen Y, Wu CL, Su JH, Chen CC and Lin CC: Crassolide Induces G2/M cell cycle arrest, apoptosis, and autophagy in human lung cancer cells via ROS-Mediated ER stress pathways. Int J Mol Sci. 23(5624)2022.PubMed/NCBI View Article : Google Scholar

36 

Niu Y, Sun W, Lu JJ, Ma DL, Leung CH, Pei L and Chen X: PTEN activation by DNA damage induces protective autophagy in response to cucurbitacin B in hepatocellular carcinoma cells. Oxid Med Cell Longev. 2016(4313204)2016.PubMed/NCBI View Article : Google Scholar

37 

Li Y, Guo Y, Tang J, Jiang J and Chen Z: New insights into the roles of CHOP-induced apoptosis in ER stress. Acta Biochim Biophys Sin (Shanghai). 46:629–640. 2014.PubMed/NCBI View Article : Google Scholar

38 

Pytel D, Majsterek I and Diehl JA: Tumor progression and the different faces of the PERK kinase. Oncogene. 35:1207–1215. 2016.PubMed/NCBI View Article : Google Scholar

39 

Tabas I and Ron D: Integrating the mechanisms of apoptosis induced by endoplasmic reticulum stress. Nat Cell Biol. 13:184–190. 2011.PubMed/NCBI View Article : Google Scholar

40 

Moradzadeh M, Sadeghnia HR, Mousavi SH, Mahmoodi M and Hosseini A: Ferula gummosa gum induces apoptosis via ROS mechanism in human leukemic cells. Cell Mol Biol (Noisy-le-grand). 63:17–22. 2017.PubMed/NCBI View Article : Google Scholar

Related Articles

  • Abstract
  • View
  • Download
  • Twitter
Copy and paste a formatted citation
Spandidos Publications style
Huang J, Liang L, Xie P, Sun W, Wang L and Cai Z: Cucurbitacin B induces apoptosis in colorectal cells through reactive oxygen species generation and endoplasmic reticulum stress pathways. Exp Ther Med 26: 484, 2023.
APA
Huang, J., Liang, L., Xie, P., Sun, W., Wang, L., & Cai, Z. (2023). Cucurbitacin B induces apoptosis in colorectal cells through reactive oxygen species generation and endoplasmic reticulum stress pathways. Experimental and Therapeutic Medicine, 26, 484. https://doi.org/10.3892/etm.2023.12183
MLA
Huang, J., Liang, L., Xie, P., Sun, W., Wang, L., Cai, Z."Cucurbitacin B induces apoptosis in colorectal cells through reactive oxygen species generation and endoplasmic reticulum stress pathways". Experimental and Therapeutic Medicine 26.4 (2023): 484.
Chicago
Huang, J., Liang, L., Xie, P., Sun, W., Wang, L., Cai, Z."Cucurbitacin B induces apoptosis in colorectal cells through reactive oxygen species generation and endoplasmic reticulum stress pathways". Experimental and Therapeutic Medicine 26, no. 4 (2023): 484. https://doi.org/10.3892/etm.2023.12183
Copy and paste a formatted citation
x
Spandidos Publications style
Huang J, Liang L, Xie P, Sun W, Wang L and Cai Z: Cucurbitacin B induces apoptosis in colorectal cells through reactive oxygen species generation and endoplasmic reticulum stress pathways. Exp Ther Med 26: 484, 2023.
APA
Huang, J., Liang, L., Xie, P., Sun, W., Wang, L., & Cai, Z. (2023). Cucurbitacin B induces apoptosis in colorectal cells through reactive oxygen species generation and endoplasmic reticulum stress pathways. Experimental and Therapeutic Medicine, 26, 484. https://doi.org/10.3892/etm.2023.12183
MLA
Huang, J., Liang, L., Xie, P., Sun, W., Wang, L., Cai, Z."Cucurbitacin B induces apoptosis in colorectal cells through reactive oxygen species generation and endoplasmic reticulum stress pathways". Experimental and Therapeutic Medicine 26.4 (2023): 484.
Chicago
Huang, J., Liang, L., Xie, P., Sun, W., Wang, L., Cai, Z."Cucurbitacin B induces apoptosis in colorectal cells through reactive oxygen species generation and endoplasmic reticulum stress pathways". Experimental and Therapeutic Medicine 26, no. 4 (2023): 484. https://doi.org/10.3892/etm.2023.12183
Follow us
  • Twitter
  • LinkedIn
  • Facebook
About
  • Spandidos Publications
  • Careers
  • Cookie Policy
  • Privacy Policy
How can we help?
  • Help
  • Live Chat
  • Contact
  • Email to our Support Team