Spandidos Publications Logo
  • About
    • About Spandidos
    • Aims and Scopes
    • Abstracting and Indexing
    • Editorial Policies
    • Reprints and Permissions
    • Job Opportunities
    • Terms and Conditions
    • Contact
  • Journals
    • All Journals
    • Oncology Letters
      • Oncology Letters
      • Information for Authors
      • Editorial Policies
      • Editorial Board
      • Aims and Scope
      • Abstracting and Indexing
      • Bibliographic Information
      • Archive
    • International Journal of Oncology
      • International Journal of Oncology
      • Information for Authors
      • Editorial Policies
      • Editorial Board
      • Aims and Scope
      • Abstracting and Indexing
      • Bibliographic Information
      • Archive
    • Molecular and Clinical Oncology
      • Molecular and Clinical Oncology
      • Information for Authors
      • Editorial Policies
      • Editorial Board
      • Aims and Scope
      • Abstracting and Indexing
      • Bibliographic Information
      • Archive
    • Experimental and Therapeutic Medicine
      • Experimental and Therapeutic Medicine
      • Information for Authors
      • Editorial Policies
      • Editorial Board
      • Aims and Scope
      • Abstracting and Indexing
      • Bibliographic Information
      • Archive
    • International Journal of Molecular Medicine
      • International Journal of Molecular Medicine
      • Information for Authors
      • Editorial Policies
      • Editorial Board
      • Aims and Scope
      • Abstracting and Indexing
      • Bibliographic Information
      • Archive
    • Biomedical Reports
      • Biomedical Reports
      • Information for Authors
      • Editorial Policies
      • Editorial Board
      • Aims and Scope
      • Abstracting and Indexing
      • Bibliographic Information
      • Archive
    • Oncology Reports
      • Oncology Reports
      • Information for Authors
      • Editorial Policies
      • Editorial Board
      • Aims and Scope
      • Abstracting and Indexing
      • Bibliographic Information
      • Archive
    • Molecular Medicine Reports
      • Molecular Medicine Reports
      • Information for Authors
      • Editorial Policies
      • Editorial Board
      • Aims and Scope
      • Abstracting and Indexing
      • Bibliographic Information
      • Archive
    • World Academy of Sciences Journal
      • World Academy of Sciences Journal
      • Information for Authors
      • Editorial Policies
      • Editorial Board
      • Aims and Scope
      • Abstracting and Indexing
      • Bibliographic Information
      • Archive
    • International Journal of Functional Nutrition
      • International Journal of Functional Nutrition
      • Information for Authors
      • Editorial Policies
      • Editorial Board
      • Aims and Scope
      • Abstracting and Indexing
      • Bibliographic Information
      • Archive
    • International Journal of Epigenetics
      • International Journal of Epigenetics
      • Information for Authors
      • Editorial Policies
      • Editorial Board
      • Aims and Scope
      • Abstracting and Indexing
      • Bibliographic Information
      • Archive
    • Medicine International
      • Medicine International
      • Information for Authors
      • Editorial Policies
      • Editorial Board
      • Aims and Scope
      • Abstracting and Indexing
      • Bibliographic Information
      • Archive
  • Articles
  • Information
    • Information for Authors
    • Information for Reviewers
    • Information for Librarians
    • Information for Advertisers
    • Conferences
  • Language Editing
Spandidos Publications Logo
  • About
    • About Spandidos
    • Aims and Scopes
    • Abstracting and Indexing
    • Editorial Policies
    • Reprints and Permissions
    • Job Opportunities
    • Terms and Conditions
    • Contact
  • Journals
    • All Journals
    • Biomedical Reports
      • Information for Authors
      • Editorial Policies
      • Editorial Board
      • Aims and Scope
      • Abstracting and Indexing
      • Bibliographic Information
      • Archive
    • Experimental and Therapeutic Medicine
      • Information for Authors
      • Editorial Policies
      • Editorial Board
      • Aims and Scope
      • Abstracting and Indexing
      • Bibliographic Information
      • Archive
    • International Journal of Epigenetics
      • Information for Authors
      • Editorial Policies
      • Editorial Board
      • Aims and Scope
      • Abstracting and Indexing
      • Bibliographic Information
      • Archive
    • International Journal of Functional Nutrition
      • Information for Authors
      • Editorial Policies
      • Editorial Board
      • Aims and Scope
      • Abstracting and Indexing
      • Bibliographic Information
      • Archive
    • International Journal of Molecular Medicine
      • Information for Authors
      • Editorial Policies
      • Editorial Board
      • Aims and Scope
      • Abstracting and Indexing
      • Bibliographic Information
      • Archive
    • International Journal of Oncology
      • Information for Authors
      • Editorial Policies
      • Editorial Board
      • Aims and Scope
      • Abstracting and Indexing
      • Bibliographic Information
      • Archive
    • Medicine International
      • Information for Authors
      • Editorial Policies
      • Editorial Board
      • Aims and Scope
      • Abstracting and Indexing
      • Bibliographic Information
      • Archive
    • Molecular and Clinical Oncology
      • Information for Authors
      • Editorial Policies
      • Editorial Board
      • Aims and Scope
      • Abstracting and Indexing
      • Bibliographic Information
      • Archive
    • Molecular Medicine Reports
      • Information for Authors
      • Editorial Policies
      • Editorial Board
      • Aims and Scope
      • Abstracting and Indexing
      • Bibliographic Information
      • Archive
    • Oncology Letters
      • Information for Authors
      • Editorial Policies
      • Editorial Board
      • Aims and Scope
      • Abstracting and Indexing
      • Bibliographic Information
      • Archive
    • Oncology Reports
      • Information for Authors
      • Editorial Policies
      • Editorial Board
      • Aims and Scope
      • Abstracting and Indexing
      • Bibliographic Information
      • Archive
    • World Academy of Sciences Journal
      • Information for Authors
      • Editorial Policies
      • Editorial Board
      • Aims and Scope
      • Abstracting and Indexing
      • Bibliographic Information
      • Archive
  • Articles
  • Information
    • For Authors
    • For Reviewers
    • For Librarians
    • For Advertisers
    • Conferences
  • Language Editing
Login Register Submit
  • This site uses cookies
  • You can change your cookie settings at any time by following the instructions in our Cookie Policy. To find out more, you may read our Privacy Policy.

    I agree
Search articles by DOI, keyword, author or affiliation
Search
Advanced Search
presentation
Experimental and Therapeutic Medicine
Join Editorial Board Propose a Special Issue
Print ISSN: 1792-0981 Online ISSN: 1792-1015
Journal Cover
December-2023 Volume 26 Issue 6

Full Size Image

Sign up for eToc alerts
Recommend to Library

Journals

International Journal of Molecular Medicine

International Journal of Molecular Medicine

International Journal of Molecular Medicine is an international journal devoted to molecular mechanisms of human disease.

International Journal of Oncology

International Journal of Oncology

International Journal of Oncology is an international journal devoted to oncology research and cancer treatment.

Molecular Medicine Reports

Molecular Medicine Reports

Covers molecular medicine topics such as pharmacology, pathology, genetics, neuroscience, infectious diseases, molecular cardiology, and molecular surgery.

Oncology Reports

Oncology Reports

Oncology Reports is an international journal devoted to fundamental and applied research in Oncology.

Experimental and Therapeutic Medicine

Experimental and Therapeutic Medicine

Experimental and Therapeutic Medicine is an international journal devoted to laboratory and clinical medicine.

Oncology Letters

Oncology Letters

Oncology Letters is an international journal devoted to Experimental and Clinical Oncology.

Biomedical Reports

Biomedical Reports

Explores a wide range of biological and medical fields, including pharmacology, genetics, microbiology, neuroscience, and molecular cardiology.

Molecular and Clinical Oncology

Molecular and Clinical Oncology

International journal addressing all aspects of oncology research, from tumorigenesis and oncogenes to chemotherapy and metastasis.

World Academy of Sciences Journal

World Academy of Sciences Journal

Multidisciplinary open-access journal spanning biochemistry, genetics, neuroscience, environmental health, and synthetic biology.

International Journal of Functional Nutrition

International Journal of Functional Nutrition

Open-access journal combining biochemistry, pharmacology, immunology, and genetics to advance health through functional nutrition.

International Journal of Epigenetics

International Journal of Epigenetics

Publishes open-access research on using epigenetics to advance understanding and treatment of human disease.

Medicine International

Medicine International

An International Open Access Journal Devoted to General Medicine.

Journal Cover
December-2023 Volume 26 Issue 6

Full Size Image

Sign up for eToc alerts
Recommend to Library

  • Article
  • Citations
    • Cite This Article
    • Download Citation
    • Create Citation Alert
    • Remove Citation Alert
    • Cited By
  • Similar Articles
    • Related Articles (in Spandidos Publications)
    • Similar Articles (Google Scholar)
    • Similar Articles (PubMed)
  • Download PDF
  • Download XML
  • View XML
Article Open Access

Hyperforin modulates MAPK/CCL11 signaling to reduce the inflammatory response of nasal mucosal epithelial cells caused by allergic rhinitis by targeting BCL6

  • Authors:
    • Chen Xu
    • Wen Su
  • View Affiliations / Copyright

    Affiliations: Department of Pediatrics, Wuhan Hospital of Integrated Traditional Chinese and Western Medicine (Wuhan No. 1 Hospital), Wuhan, Hubei 430022, P.R. China
    Copyright: © Xu et al. This is an open access article distributed under the terms of Creative Commons Attribution License.
  • Article Number: 579
    |
    Published online on: October 27, 2023
       https://doi.org/10.3892/etm.2023.12278
  • Expand metrics +
Metrics: Total Views: 0 (Spandidos Publications: | PMC Statistics: )
Metrics: Total PDF Downloads: 0 (Spandidos Publications: | PMC Statistics: )
Cited By (CrossRef): 0 citations Loading Articles...

This article is mentioned in:



Abstract

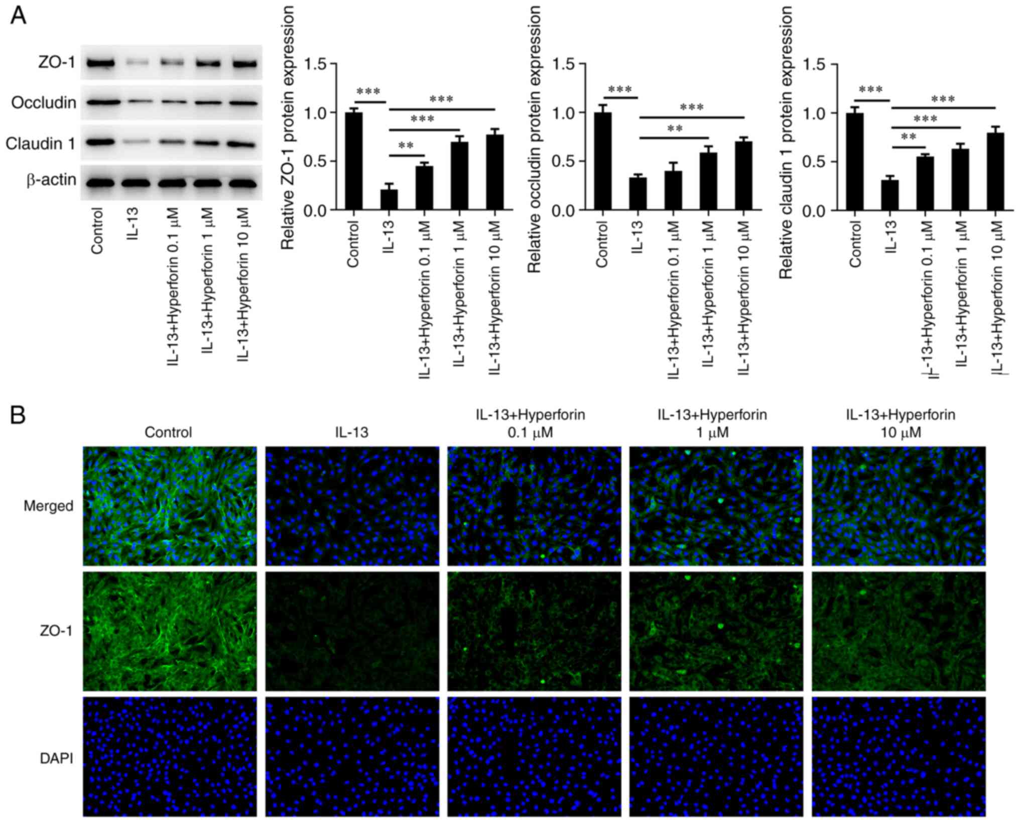
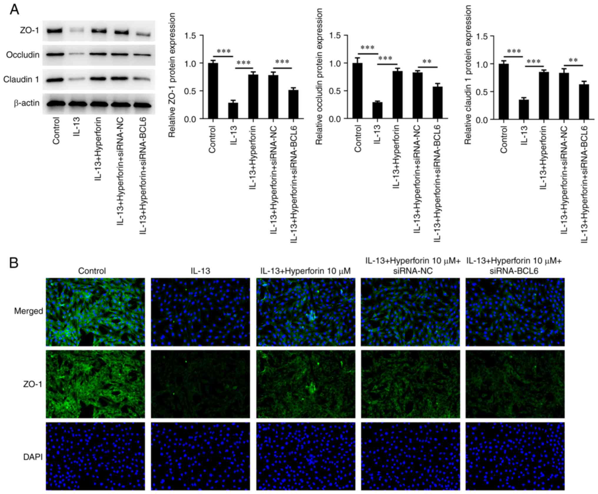
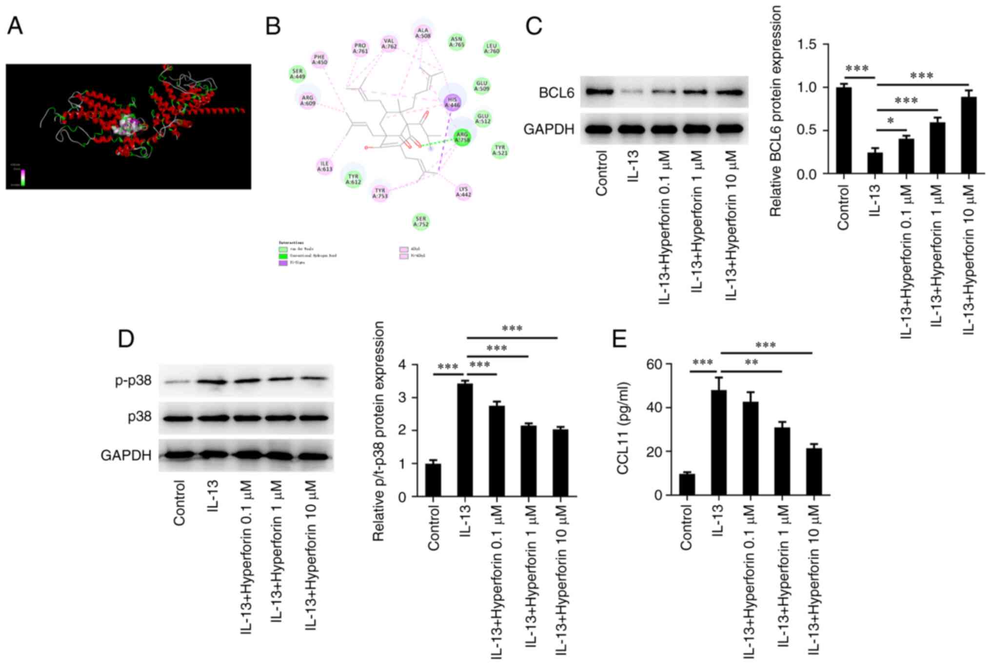
Hyperforin is a type of bicyclic tetraketone with four isoprenoid chains extracted from Hypericum perforatum L. that has multiple biological activities such as anti‑diabetes, antitumor and anti‑inflammation. However, the role and potential mechanism of hyperforin in allergic rhinitis (AR) remains to be clarified. In the present study, cell viability was analyzed using Cell Counting Kit‑8 assay, while inflammation was detected using ELISA and reverse transcription‑quantitative PCR. Epithelial cell barrier damage was measured using western blotting and immunofluorescence staining. The expression levels of B‑cell lymphoma 6 (BCL6) and the p38 MAPK/C‑C motif chemokine 11 (CCL11) pathway were detected using western blotting. In addition, the association between hyperforin and BCL6 was analyzed by SWISS TargetPrediction, DisGeNET, Gene Ontology and Pathway databases. Molecular docking was performed using AutoDockTools 1.5.6 and Discovery Studio 4.5 software. The data demonstrated that there were 16 interlinking target genes of hyperforin with AR, in which BCL6 was the most relevant one with hyperforin in AR. The binding between hyperforin and BCL6 was verified, and molecular docking was modeled. The results revealed that hyperforin inhibited IL‑13‑induced nasal epithelial inflammatory cytokine release and repressed the damage to the cellular barrier from IL‑13 stimulation. In addition, hyperforin activated BCL6 expression and significantly suppressed the expression of p38 MAPK/CCL11. Silencing of BCL6 reversed the effects of hyperforin on IL‑13‑induced inflammation and barrier damage. In summary, the present results revealed that hyperforin suppressed IL‑13‑induced nasal epithelial cell inflammation and barrier damage by targeting BCL6/p38 MAPK/CCL11, which may provide promising therapeutic targets for AR.
View Figures

Figure 1

Figure 2

Figure 3

Figure 4

Figure 5

Figure 6

View References

1 

Schuler Iv CF and Montejo JM: Allergic rhinitis in children and adolescents. Pediatr Clin North Am. 66:981–993. 2019.PubMed/NCBI View Article : Google Scholar

2 

Schuler Iv CF and Montejo JM: Allergic rhinitis in children and adolescents. Immunol Allergy Clin North Am. 41:613–625. 2021.PubMed/NCBI View Article : Google Scholar

3 

Hoyte FCL and Nelson HS: Recent advances in allergic rhinitis. F1000Res. 7(1333)2018.PubMed/NCBI View Article : Google Scholar

4 

Siddiqui ZA, Walker A, Pirwani MM, Tahiri M and Syed I: Allergic rhinitis: Diagnosis and management. Br J Hosp Med (Lond). 83:1–9. 2022.PubMed/NCBI View Article : Google Scholar

5 

Incorvaia C, Cavaliere C, Frati F and Masieri S: Allergic rhinitis. J Biol Regul Homeost Agents. 32 (1 Suppl 1):S61–S66. 2018.PubMed/NCBI

6 

Meng Y, Wang C and Zhang L: Advances and novel developments in allergic rhinitis. Allergy. 75:3069–3076. 2020.PubMed/NCBI View Article : Google Scholar

7 

Ghezzi M, Pozzi E, Abbattista L, Lonoce L, Zuccotti GV and D'Auria E: Barrier impairment and Type 2 inflammation in allergic diseases: The pediatric perspective. Children (Basel). 8(1165)2021.PubMed/NCBI View Article : Google Scholar

8 

Liu S, Yu B, Dai J and Chen R: Targeting the biological activity and biosynthesis of hyperforin: A mini-review. Chin J Nat Med. 20:721–728. 2022.PubMed/NCBI View Article : Google Scholar

9 

Li XX, Yan Y, Zhang J, Ding K, Xia CY, Pan XG, Shi YJ, Xu JK, He J and Zhang WK: Hyperforin: A natural lead compound with multiple pharmacological activities. Phytochemistry. 206(113526)2023.PubMed/NCBI View Article : Google Scholar

10 

Wu S, Malaco Morotti AL, Wang S, Wang Y, Xu X, Chen J, Wang G and Tatsis EC: Convergent gene clusters underpin hyperforin biosynthesis in St John's wort. New Phytol. 235:646–661. 2022.PubMed/NCBI View Article : Google Scholar

11 

Novelli M, Masiello P, Beffy P and Menegazzi M: Protective role of St. John's wort and its components hyperforin and hypericin against diabetes through inhibition of inflammatory signaling: Evidence from in vitro and in vivo studies. Int J Mol Sci. 21(8108)2020.PubMed/NCBI View Article : Google Scholar

12 

Nawrot J, Gornowicz-Porowska J, Budzianowski J, Nowak G, Schroeder G and Kurczewska J: Medicinal herbs in the relief of neurological, cardiovascular, and respiratory symptoms after COVID-19 infection a literature review. Cells. 11(1897)2022.PubMed/NCBI View Article : Google Scholar

13 

Zhang S, Zhang J, Yu J, Chen X, Zhang F, Wei W, Zhang L, Chen W, Lin N and Wu Y: Hyperforin ameliorates imiquimod-induced psoriasis-like murine skin inflammation by modulating IL-17A-producing γδ T cells. Front Immunol. 12(635076)2021.PubMed/NCBI View Article : Google Scholar

14 

Lemmen J, Tozakidis IE and Galla HJ: Pregnane X receptor upregulates ABC-transporter Abcg2 and Abcb1 at the blood-brain barrier. Brain Res. 1491:1–13. 2013.PubMed/NCBI View Article : Google Scholar

15 

Wang B, Gao Y, Zheng G, Ren X, Sun B, Zhu K, Luo H, Wang Z and Xu M: Platycodin D inhibits interleukin-13-induced the expression of inflammatory cytokines and mucus in nasal epithelial cells. Biomed Pharmacother. 84:1108–1112. 2016.PubMed/NCBI View Article : Google Scholar

16 

Livak KJ and Schmittgen TD: Analysis of relative gene expression data using real-time quantitative PCR and the 2(-Delta Delta C(T)) method. Methods. 25:402–408. 2001.PubMed/NCBI View Article : Google Scholar

17 

Kakli HA and Riley TD: Allergic rhinitis. Prim Care. 43:465–475. 2016.PubMed/NCBI View Article : Google Scholar

18 

Campo P, Eguiluz-Gracia I, Bogas G, Salas M, Plaza Serón C, Pérez N, Mayorga C, Torres MJ, Shamji MH and Rondon C: Local allergic rhinitis: Implications for management. Clin Exp Allergy. 49:6–16. 2019.PubMed/NCBI View Article : Google Scholar

19 

Zhang Y, Lan F and Zhang L: Advances and highlights in allergic rhinitis. Allergy. 76:3383–3389. 2021.PubMed/NCBI View Article : Google Scholar

20 

Beken B, Eguiluz-Gracia I, Yazıcıoğlu M and Campo P: Local allergic rhinitis: A pediatric perspective. Turk J Pediatr. 62:701–710. 2020.PubMed/NCBI View Article : Google Scholar

21 

Wang L, Lv Q, Song X, Jiang K and Zhang J: ADRB2 suppresses IL-13-induced allergic rhinitis inflammatory cytokine regulated by miR-15a-5p. Hum Cell. 32:306–315. 2019.PubMed/NCBI View Article : Google Scholar

22 

Teng Y, Zhang R, Liu C, Zhou L, Wang H, Zhuang W, Huang Y and Hong Z: miR-143 inhibits interleukin-13-induced inflammatory cytokine and mucus production in nasal epithelial cells from allergic rhinitis patients by targeting IL13Rα1. Biochem Biophys Res Commun. 457:58–64. 2015.PubMed/NCBI View Article : Google Scholar

23 

Novelli M, Menegazzi M, Beffy P, Porozov S, Gregorelli A, Giacopelli D, De Tata V and Masiello P: St. John's wort extract and hyperforin inhibit multiple phosphorylation steps of cytokine signaling and prevent inflammatory and apoptotic gene induction in pancreatic β cells. Int J Biochem Cell Biol. 81:92–104. 2016.PubMed/NCBI View Article : Google Scholar

24 

Pavón-Romero GF, Parra-Vargas MI, Ramírez-Jiménez F, Melgoza-Ruiz E, Serrano-Pérez NH and Teran LM: Allergen immunotherapy: Current and future trends. Cells. 11(212)2022.PubMed/NCBI View Article : Google Scholar

25 

Meinke MC, Schanzer S, Haag SF, Casetti F, Müller ML, Wölfle U, Kleemann A, Lademann J and Schempp CM: In vivo photoprotective and anti-inflammatory effect of hyperforin is associated with high antioxidant activity in vitro and ex vivo. Eur J Pharm Biopharm. 81:346–350. 2012.PubMed/NCBI View Article : Google Scholar

26 

Takada H, Yonekawa J, Matsumoto M, Furuya K and Sokabe M: Hyperforin/HP-β-cyclodextrin enhances mechanosensitive Ca2+ signaling in HaCaT keratinocytes and in atopic skin ex vivo which accelerates wound healing. Biomed Res Int. 2017(8701801)2017.PubMed/NCBI View Article : Google Scholar

27 

Brondz I: Super antibiotics, part II. Hyperforin, mass spectroscopy (MS) and gas chromatography-mass spectrometry (GC-MS), evidence of permeability of the blood-testis barrier (BTB) and the blood-brain barrier (BBB) to hyperforin. Int J Anal Mass Spectrom Chromatogr. 4:66–73. 2016.

28 

Marrelli M, Statti G, Conforti F and Menichini F: New potential pharmaceutical applications of hypericum species. Mini Rev Med Chem. 16:710–720. 2016.PubMed/NCBI View Article : Google Scholar

29 

Chen D, Xiong XQ, Zang YH, Tong Y, Zhou B, Chen Q, Li YH, Gao XY, Kang YM and Zhu GQ: BCL6 attenuates renal inflammation via negative regulation of NLRP3 transcription. Cell Death Dis. 8(e3156)2017.PubMed/NCBI View Article : Google Scholar

30 

Béguelin W, Teater M, Gearhart MD, Calvo Fernández MT, Goldstein RL, Cárdenas MG, Hatzi K, Rosen M, Shen H, Corcoran CM, et al: EZH2 and BCL6 cooperate to assemble CBX8-BCOR complex to repress bivalent promoters, mediate germinal center formation and lymphomagenesis. Cancer Cell. 30:197–213. 2016.PubMed/NCBI View Article : Google Scholar

31 

Peng Y, Li XQ and Qiu QH: Detection of differentially expressed gene of allergic rhinitis based on RT² profiler PCR array. Lin Chuang Er Bi Yan Hou Tou Jing Wai Ke Za Zhi. 31:869–872. 2017.PubMed/NCBI View Article : Google Scholar : (In Chinese).

32 

Gu Y, Luo M, Li Y, Su Z, Wang Y, Chen X, Zhang S, Sun W and Kong X: Bcl6 knockdown aggravates hypoxia injury in cardiomyocytes via the P38 pathway. Cell Biol Int. 43:108–116. 2019.PubMed/NCBI View Article : Google Scholar

33 

Long S and Zhang H: MIR-181A-5P attenuates ovalbumin-induced allergic inflammation in nasal epithelial cells by targeting IL-33/P38 MAPK pathway. Clin Invest Med. 44:E31–E38. 2021.PubMed/NCBI View Article : Google Scholar

34 

Roh KB, Jung E, Park D and Lee J: Fumaric acid attenuates the eotaxin-1 expression in TNF-α-stimulated fibroblasts by suppressing p38 MAPK-dependent NF-κB signaling. Food Chem Toxicol. 58:423–431. 2013.PubMed/NCBI View Article : Google Scholar

35 

Park JY, Choi JH, Lee SN, Cho HJ, Ahn JS, Kim YB, Park DY, Park SC, Kim SI, Kang MJ, et al: Protein arginine methyltransferase 1 contributes to the development of allergic rhinitis by promoting the production of epithelial-derived cytokines. J Allergy Clin Immunol. 147:1720–1731. 2021.PubMed/NCBI View Article : Google Scholar

Related Articles

  • Abstract
  • View
  • Download
  • Twitter
Copy and paste a formatted citation
Spandidos Publications style
Xu C and Su W: Hyperforin modulates MAPK/CCL11 signaling to reduce the inflammatory response of nasal mucosal epithelial cells caused by allergic rhinitis by targeting BCL6. Exp Ther Med 26: 579, 2023.
APA
Xu, C., & Su, W. (2023). Hyperforin modulates MAPK/CCL11 signaling to reduce the inflammatory response of nasal mucosal epithelial cells caused by allergic rhinitis by targeting BCL6. Experimental and Therapeutic Medicine, 26, 579. https://doi.org/10.3892/etm.2023.12278
MLA
Xu, C., Su, W."Hyperforin modulates MAPK/CCL11 signaling to reduce the inflammatory response of nasal mucosal epithelial cells caused by allergic rhinitis by targeting BCL6". Experimental and Therapeutic Medicine 26.6 (2023): 579.
Chicago
Xu, C., Su, W."Hyperforin modulates MAPK/CCL11 signaling to reduce the inflammatory response of nasal mucosal epithelial cells caused by allergic rhinitis by targeting BCL6". Experimental and Therapeutic Medicine 26, no. 6 (2023): 579. https://doi.org/10.3892/etm.2023.12278
Copy and paste a formatted citation
x
Spandidos Publications style
Xu C and Su W: Hyperforin modulates MAPK/CCL11 signaling to reduce the inflammatory response of nasal mucosal epithelial cells caused by allergic rhinitis by targeting BCL6. Exp Ther Med 26: 579, 2023.
APA
Xu, C., & Su, W. (2023). Hyperforin modulates MAPK/CCL11 signaling to reduce the inflammatory response of nasal mucosal epithelial cells caused by allergic rhinitis by targeting BCL6. Experimental and Therapeutic Medicine, 26, 579. https://doi.org/10.3892/etm.2023.12278
MLA
Xu, C., Su, W."Hyperforin modulates MAPK/CCL11 signaling to reduce the inflammatory response of nasal mucosal epithelial cells caused by allergic rhinitis by targeting BCL6". Experimental and Therapeutic Medicine 26.6 (2023): 579.
Chicago
Xu, C., Su, W."Hyperforin modulates MAPK/CCL11 signaling to reduce the inflammatory response of nasal mucosal epithelial cells caused by allergic rhinitis by targeting BCL6". Experimental and Therapeutic Medicine 26, no. 6 (2023): 579. https://doi.org/10.3892/etm.2023.12278
Follow us
  • Twitter
  • LinkedIn
  • Facebook
About
  • Spandidos Publications
  • Careers
  • Cookie Policy
  • Privacy Policy
How can we help?
  • Help
  • Live Chat
  • Contact
  • Email to our Support Team