Spandidos Publications Logo
  • About
    • About Spandidos
    • Aims and Scopes
    • Abstracting and Indexing
    • Editorial Policies
    • Reprints and Permissions
    • Job Opportunities
    • Terms and Conditions
    • Contact
  • Journals
    • All Journals
    • Oncology Letters
      • Oncology Letters
      • Information for Authors
      • Editorial Policies
      • Editorial Board
      • Aims and Scope
      • Abstracting and Indexing
      • Bibliographic Information
      • Archive
    • International Journal of Oncology
      • International Journal of Oncology
      • Information for Authors
      • Editorial Policies
      • Editorial Board
      • Aims and Scope
      • Abstracting and Indexing
      • Bibliographic Information
      • Archive
    • Molecular and Clinical Oncology
      • Molecular and Clinical Oncology
      • Information for Authors
      • Editorial Policies
      • Editorial Board
      • Aims and Scope
      • Abstracting and Indexing
      • Bibliographic Information
      • Archive
    • Experimental and Therapeutic Medicine
      • Experimental and Therapeutic Medicine
      • Information for Authors
      • Editorial Policies
      • Editorial Board
      • Aims and Scope
      • Abstracting and Indexing
      • Bibliographic Information
      • Archive
    • International Journal of Molecular Medicine
      • International Journal of Molecular Medicine
      • Information for Authors
      • Editorial Policies
      • Editorial Board
      • Aims and Scope
      • Abstracting and Indexing
      • Bibliographic Information
      • Archive
    • Biomedical Reports
      • Biomedical Reports
      • Information for Authors
      • Editorial Policies
      • Editorial Board
      • Aims and Scope
      • Abstracting and Indexing
      • Bibliographic Information
      • Archive
    • Oncology Reports
      • Oncology Reports
      • Information for Authors
      • Editorial Policies
      • Editorial Board
      • Aims and Scope
      • Abstracting and Indexing
      • Bibliographic Information
      • Archive
    • Molecular Medicine Reports
      • Molecular Medicine Reports
      • Information for Authors
      • Editorial Policies
      • Editorial Board
      • Aims and Scope
      • Abstracting and Indexing
      • Bibliographic Information
      • Archive
    • World Academy of Sciences Journal
      • World Academy of Sciences Journal
      • Information for Authors
      • Editorial Policies
      • Editorial Board
      • Aims and Scope
      • Abstracting and Indexing
      • Bibliographic Information
      • Archive
    • International Journal of Functional Nutrition
      • International Journal of Functional Nutrition
      • Information for Authors
      • Editorial Policies
      • Editorial Board
      • Aims and Scope
      • Abstracting and Indexing
      • Bibliographic Information
      • Archive
    • International Journal of Epigenetics
      • International Journal of Epigenetics
      • Information for Authors
      • Editorial Policies
      • Editorial Board
      • Aims and Scope
      • Abstracting and Indexing
      • Bibliographic Information
      • Archive
    • Medicine International
      • Medicine International
      • Information for Authors
      • Editorial Policies
      • Editorial Board
      • Aims and Scope
      • Abstracting and Indexing
      • Bibliographic Information
      • Archive
  • Articles
  • Information
    • Information for Authors
    • Information for Reviewers
    • Information for Librarians
    • Information for Advertisers
    • Conferences
  • Language Editing
Spandidos Publications Logo
  • About
    • About Spandidos
    • Aims and Scopes
    • Abstracting and Indexing
    • Editorial Policies
    • Reprints and Permissions
    • Job Opportunities
    • Terms and Conditions
    • Contact
  • Journals
    • All Journals
    • Biomedical Reports
      • Information for Authors
      • Editorial Policies
      • Editorial Board
      • Aims and Scope
      • Abstracting and Indexing
      • Bibliographic Information
      • Archive
    • Experimental and Therapeutic Medicine
      • Information for Authors
      • Editorial Policies
      • Editorial Board
      • Aims and Scope
      • Abstracting and Indexing
      • Bibliographic Information
      • Archive
    • International Journal of Epigenetics
      • Information for Authors
      • Editorial Policies
      • Editorial Board
      • Aims and Scope
      • Abstracting and Indexing
      • Bibliographic Information
      • Archive
    • International Journal of Functional Nutrition
      • Information for Authors
      • Editorial Policies
      • Editorial Board
      • Aims and Scope
      • Abstracting and Indexing
      • Bibliographic Information
      • Archive
    • International Journal of Molecular Medicine
      • Information for Authors
      • Editorial Policies
      • Editorial Board
      • Aims and Scope
      • Abstracting and Indexing
      • Bibliographic Information
      • Archive
    • International Journal of Oncology
      • Information for Authors
      • Editorial Policies
      • Editorial Board
      • Aims and Scope
      • Abstracting and Indexing
      • Bibliographic Information
      • Archive
    • Medicine International
      • Information for Authors
      • Editorial Policies
      • Editorial Board
      • Aims and Scope
      • Abstracting and Indexing
      • Bibliographic Information
      • Archive
    • Molecular and Clinical Oncology
      • Information for Authors
      • Editorial Policies
      • Editorial Board
      • Aims and Scope
      • Abstracting and Indexing
      • Bibliographic Information
      • Archive
    • Molecular Medicine Reports
      • Information for Authors
      • Editorial Policies
      • Editorial Board
      • Aims and Scope
      • Abstracting and Indexing
      • Bibliographic Information
      • Archive
    • Oncology Letters
      • Information for Authors
      • Editorial Policies
      • Editorial Board
      • Aims and Scope
      • Abstracting and Indexing
      • Bibliographic Information
      • Archive
    • Oncology Reports
      • Information for Authors
      • Editorial Policies
      • Editorial Board
      • Aims and Scope
      • Abstracting and Indexing
      • Bibliographic Information
      • Archive
    • World Academy of Sciences Journal
      • Information for Authors
      • Editorial Policies
      • Editorial Board
      • Aims and Scope
      • Abstracting and Indexing
      • Bibliographic Information
      • Archive
  • Articles
  • Information
    • For Authors
    • For Reviewers
    • For Librarians
    • For Advertisers
    • Conferences
  • Language Editing
Login Register Submit
  • This site uses cookies
  • You can change your cookie settings at any time by following the instructions in our Cookie Policy. To find out more, you may read our Privacy Policy.

    I agree
Search articles by DOI, keyword, author or affiliation
Search
Advanced Search
presentation
Experimental and Therapeutic Medicine
Join Editorial Board Propose a Special Issue
Print ISSN: 1792-0981 Online ISSN: 1792-1015
Journal Cover
April-2024 Volume 27 Issue 4

Full Size Image

Sign up for eToc alerts
Recommend to Library

Journals

International Journal of Molecular Medicine

International Journal of Molecular Medicine

International Journal of Molecular Medicine is an international journal devoted to molecular mechanisms of human disease.

International Journal of Oncology

International Journal of Oncology

International Journal of Oncology is an international journal devoted to oncology research and cancer treatment.

Molecular Medicine Reports

Molecular Medicine Reports

Covers molecular medicine topics such as pharmacology, pathology, genetics, neuroscience, infectious diseases, molecular cardiology, and molecular surgery.

Oncology Reports

Oncology Reports

Oncology Reports is an international journal devoted to fundamental and applied research in Oncology.

Experimental and Therapeutic Medicine

Experimental and Therapeutic Medicine

Experimental and Therapeutic Medicine is an international journal devoted to laboratory and clinical medicine.

Oncology Letters

Oncology Letters

Oncology Letters is an international journal devoted to Experimental and Clinical Oncology.

Biomedical Reports

Biomedical Reports

Explores a wide range of biological and medical fields, including pharmacology, genetics, microbiology, neuroscience, and molecular cardiology.

Molecular and Clinical Oncology

Molecular and Clinical Oncology

International journal addressing all aspects of oncology research, from tumorigenesis and oncogenes to chemotherapy and metastasis.

World Academy of Sciences Journal

World Academy of Sciences Journal

Multidisciplinary open-access journal spanning biochemistry, genetics, neuroscience, environmental health, and synthetic biology.

International Journal of Functional Nutrition

International Journal of Functional Nutrition

Open-access journal combining biochemistry, pharmacology, immunology, and genetics to advance health through functional nutrition.

International Journal of Epigenetics

International Journal of Epigenetics

Publishes open-access research on using epigenetics to advance understanding and treatment of human disease.

Medicine International

Medicine International

An International Open Access Journal Devoted to General Medicine.

Journal Cover
April-2024 Volume 27 Issue 4

Full Size Image

Sign up for eToc alerts
Recommend to Library

  • Article
  • Citations
    • Cite This Article
    • Download Citation
    • Create Citation Alert
    • Remove Citation Alert
    • Cited By
  • Similar Articles
    • Related Articles (in Spandidos Publications)
    • Similar Articles (Google Scholar)
    • Similar Articles (PubMed)
  • Download PDF
  • Download XML
  • View XML
Article Open Access

ENO1 deletion potentiates ferroptosis and decreases glycolysis in colorectal cancer cells via AKT/STAT3 signaling

  • Authors:
    • Ying Liu
    • Yinyin Hou
    • Fan Zhang
    • Xifang Wang
  • View Affiliations / Copyright

    Affiliations: Department of Medical Oncology, Shaanxi Provincial People's Hospital, Xi'an, Shaanxi 710068, P.R. China
    Copyright: © Liu et al. This is an open access article distributed under the terms of Creative Commons Attribution License.
  • Article Number: 127
    |
    Published online on: February 5, 2024
       https://doi.org/10.3892/etm.2024.12415
  • Expand metrics +
Metrics: Total Views: 0 (Spandidos Publications: | PMC Statistics: )
Metrics: Total PDF Downloads: 0 (Spandidos Publications: | PMC Statistics: )
Cited By (CrossRef): 0 citations Loading Articles...

This article is mentioned in:



Abstract

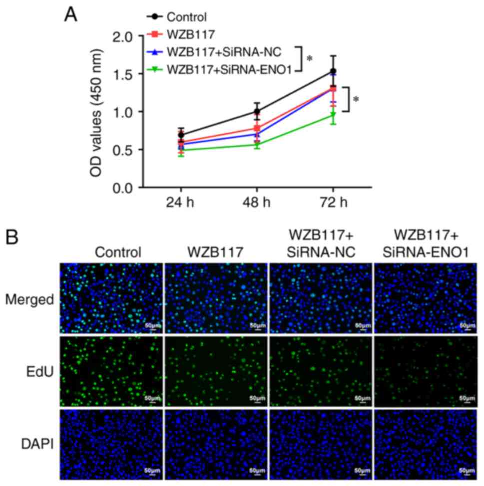
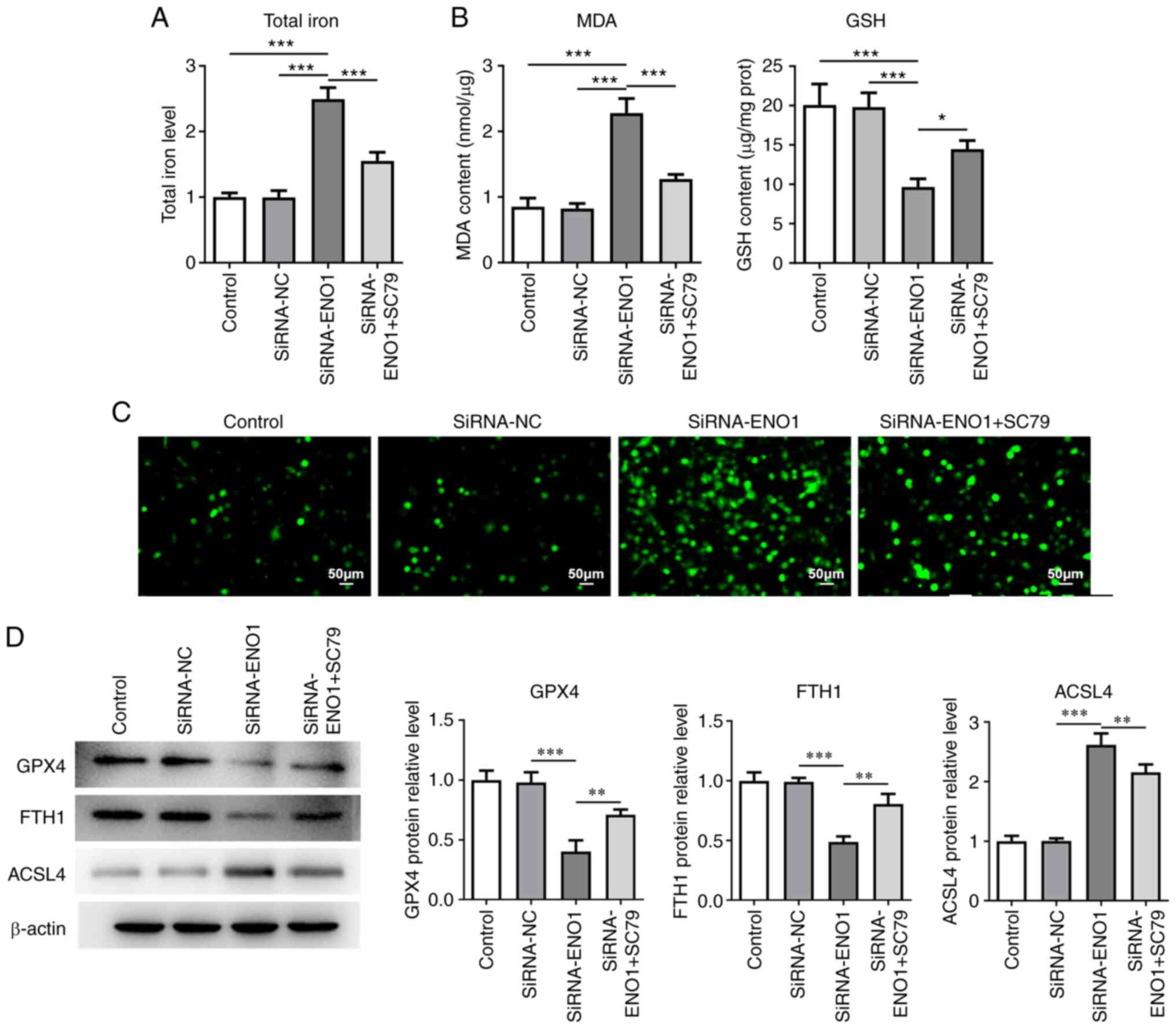
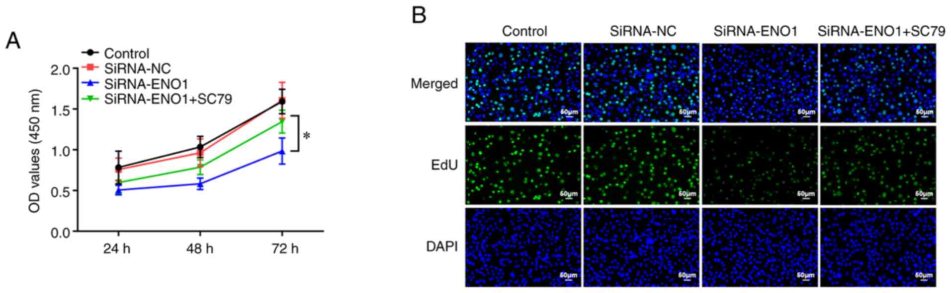
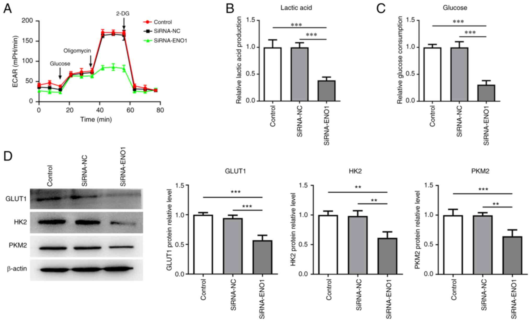
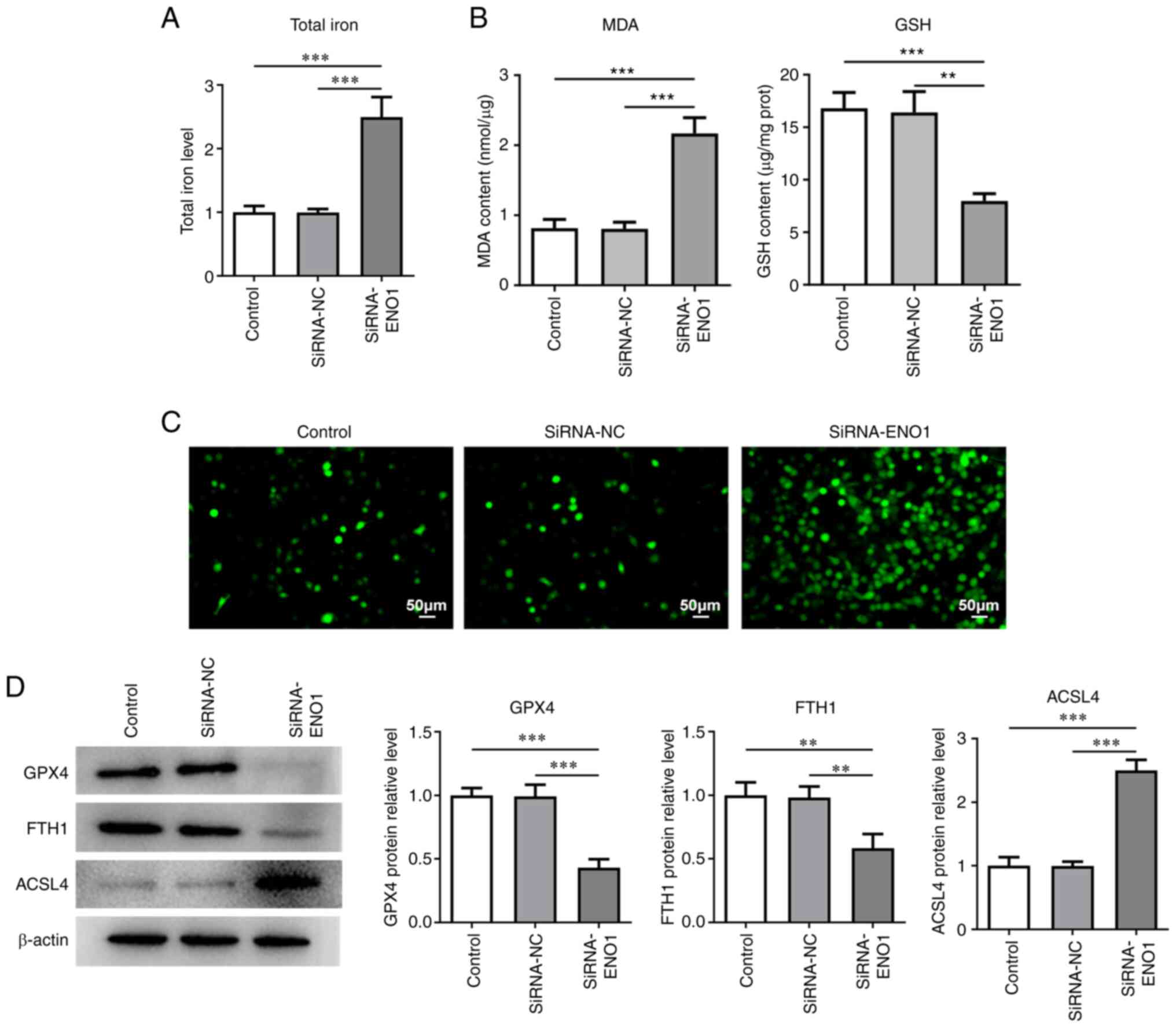
Colorectal cancer (CRC) is one of the most prevailing and lethal forms of cancer globally. α‑enolase (ENO1) has been well documented to be involved in the progression and drug resistance of CRC. The present study was designed to specify the role of ENO1 in major events during the process of CRC and to introduce its latent functional mechanism. ENO1 expression was determined by western blot analysis. Extracellular acidification rates were assessed using an XF96 extracellular flux analyzer. Glucose uptake, lactic acid production, total iron levels and ferroptosis‑related markers were examined with corresponding kits. A dichlorodihydrofluorescein diacetate probe measured intracellular reactive oxygen species content. Western blotting detected the expression of glycolysis‑ and ferroptosis‑related proteins. CCK‑8 and EdU staining assays assessed cell proliferation. In the current study, ENO1 was highly expressed in CRC cells. Knockdown of ENO1 markedly reduced the glycolysis and accelerated the ferroptosis in CRC cells. Moreover, the inhibitory effects of WZB117, a specific inhibitor of glycolysis‑related glucose transporter type 1, on CRC cell proliferation were further enhanced by ENO1 interference. In addition, silencing of ENO1 inactivated the AKT/STAT3 signaling. The AKT activator SC79 partially reversed the effects of ENO1 deficiency on the AKT/STAT3 signaling, glycolysis, proliferation as well as ferroptosis in CRC cells. In summary, inactivation of AKT/STAT3 signaling mediated by ENO1 inhibition might boost the ferroptosis and suppress the glycolysis in CRC cells.
View Figures

Figure 1

Figure 2

Figure 3

Figure 4

Figure 5

Figure 6

Figure 7

View References

1 

Yang Y, Meng WJ and Wang ZQ: MicroRNAs in colon and rectal cancer-novel biomarkers from diagnosis to therapy. Endocr Metab Immune Disord Drug Targets. 20:1211–2126. 2020.PubMed/NCBI View Article : Google Scholar

2 

Siegel RL, Miller KD, Goding Sauer A, Fedewa SA, Butterly LF, Anderson JC, Cercek A, Smith RA and Jemal A: Colorectal cancer statistics, 2020. CA Cancer J Clin. 70:145–164. 2020.PubMed/NCBI View Article : Google Scholar

3 

Sung H, Ferlay J, Siegel RL, Laversanne M, Soerjomataram I, Jemal A and Bray F: Global cancer statistics 2020: GLOBOCAN estimates of incidence and mortality worldwide for 36 cancers in 185 countries. CA Cancer J Clin. 71:209–49. 2021.PubMed/NCBI View Article : Google Scholar

4 

Johdi NA and Sukor NF: Colorectal cancer immunotherapy: options and strategies. Front Immunol. 11(1624)2020.PubMed/NCBI View Article : Google Scholar

5 

Piawah S and Venook AP: Targeted therapy for colorectal cancer metastases: A review of current methods of molecularly targeted therapy and the use of tumor biomarkers in the treatment of metastatic colorectal cancer. Cancer. 125:4139–4147. 2019.PubMed/NCBI View Article : Google Scholar

6 

De Rosa M, Pace U, Rega D, Costabile V, Duraturo F, Izzo P and Delrio P: Genetics, diagnosis and management of colorectal cancer (review). Oncol Rep. 34:1087–1096. 2015.PubMed/NCBI View Article : Google Scholar

7 

Keller DS, Windsor A, Cohen R and Chand M: Colorectal cancer in inflammatory bowel disease: Review of the evidence. Tech Coloproctol. 23:3–13. 2019.PubMed/NCBI View Article : Google Scholar

8 

Soltani G, Poursheikhani A, Yassi M, Hayatbakhsh A, Kerachian M and Kerachian MA: Obesity, diabetes and the risk of colorectal adenoma and cancer. BMC Endocr Disord. 19(113)2019.PubMed/NCBI View Article : Google Scholar

9 

Ji H, Wang J, Guo J, Li Y, Lian S, Guo W, Yang H, Kong F, Zhen L, Guo L and Liu Y: Progress in the biological function of alpha-enolase. Anim Nutr. 2:12–17. 2016.PubMed/NCBI View Article : Google Scholar

10 

Huang CK, Sun Y, Lv L and Ping Y: ENO1 and cancer. Mol Ther Oncolytics. 24:288–298. 2022.PubMed/NCBI View Article : Google Scholar

11 

Qiao G, Wu A, Chen X, Tian Y and Lin X: Enolase 1, a moonlighting protein, as a potential target for cancer treatment. Int J Biol Sci. 17:3981–3992. 2021.PubMed/NCBI View Article : Google Scholar

12 

Hu T, Liu H, Liang Z, Wang F, Zhou C, Zheng X, Zhang Y, Song Y, Hu J, He X, et al: Tumor-intrinsic CD47 signal regulates glycolysis and promotes colorectal cancer cell growth and metastasis. Theranostics. 10:4056–4072. 2020.PubMed/NCBI View Article : Google Scholar

13 

Gu J, Zhong K, Wang L, Ni H, Zhao Y, Wang X, Yao Y, Jiang L, Wang B and Zhu X: ENO1 contributes to 5-fluorouracil resistance in colorectal cancer cells via EMT pathway. Front Oncol. 12(1013035)2022.PubMed/NCBI View Article : Google Scholar

14 

Zhan P, Wang Y, Zhao S, Liu C, Wang Y, Wen M, Mao JH, Wei G and Zhang P: FBXW7 negatively regulates ENO1 expression and function in colorectal cancer. Lab Inves. 95:995–1004. 2015.PubMed/NCBI View Article : Google Scholar

15 

Ahmad R, Singh JK, Wunnava A, Al-Obeed O, Abdulla M and Srivastava SK: Emerging trends in colorectal cancer: Dysregulated signaling pathways (review). Int J Mol Med. 47(14)2021.PubMed/NCBI View Article : Google Scholar

16 

Leiphrakpam PD, Rajappa SJ, Krishnan M, Batra R, Murthy SS and Are C: Colorectal cancer: Review of signaling pathways and associated therapeutic strategies. J Surg Oncol. 127:1277–1295. 2023.PubMed/NCBI View Article : Google Scholar

17 

Martini M, De Santis MC, Braccini L, Gulluni F and Hirsch E: PI3K/AKT signaling pathway and cancer: An updated review. Ann Med. 46:372–383. 2014.PubMed/NCBI View Article : Google Scholar

18 

Yu H, Lee H, Herrmann A, Buettner R and Jove R: Revisiting STAT3 signalling in cancer: New and unexpected biological functions. Nat Rev Cancer. 14:736–746. 2014.PubMed/NCBI View Article : Google Scholar

19 

Li D, Wang G, Jin G, Yao K, Zhao Z, Bie L, Guo Y, Li N, Deng W, Chen X, et al: Resveratrol suppresses colon cancer growth by targeting the AKT/STAT3 signaling pathway. Int J Mol Med. 43:630–640. 2019.PubMed/NCBI View Article : Google Scholar

20 

Xue J, Ge X, Zhao W, Xue L, Dai C, Lin F and Peng W: PIPKIγ regulates CCL2 expression in colorectal cancer by activating AKT-STAT3 signaling. J Immunol Res. 2019(3690561)2019.PubMed/NCBI View Article : Google Scholar

21 

Sun L, Lu T, Tian K, Zhou D, Yuan J, Wang X, Zhu Z, Wan D, Yao Y, Zhu X and He S: Alpha-enolase promotes gastric cancer cell proliferation and metastasis via regulating AKT signaling pathway. Eur J Pharmacol. 845:8–15. 2019.PubMed/NCBI View Article : Google Scholar

22 

Fuhr L, El-Athman R, Scrima R, Cela O, Carbone A, Knoop H, Li Y, Hoffmann K, Laukkanen MO, Corcione F, et al: The circadian clock regulates metabolic phenotype rewiring via HKDC1 and modulates tumor progression and drug response in colorectal cancer. EBioMedicine. 33:105–121. 2018.PubMed/NCBI View Article : Google Scholar

23 

Chen M, Tan AH and Li J: Curcumin represses colorectal cancer cell proliferation by triggering ferroptosis via PI3K/Akt/mTOR signaling. Nutr Cancer. 75:726–733. 2023.PubMed/NCBI View Article : Google Scholar

24 

Wang Y, Zhang Z, Sun W, Zhang J, Xu Q, Zhou X and Mao L: Ferroptosis in colorectal cancer: Potential mechanisms and effective therapeutic targets. Biomed Pharmacother. 153(113524)2022.PubMed/NCBI View Article : Google Scholar

25 

Duan L, Yang W, Wang X, Zhou W, Zhang Y, Liu J, Zhang H, Zhao Q, Hong L and Fan D: Advances in prognostic markers for colorectal cancer. Expert Rev Mol Diagn. 19:313–324. 2019.PubMed/NCBI View Article : Google Scholar

26 

Deka D, Scarpa M, Das A, Pathak S and Banerjee A: Current understanding of epigenetics driven therapeutic strategies in colorectal cancer management. Endocr Metab Immune Disord Drug Targets. 21:1882–1894. 2021.PubMed/NCBI View Article : Google Scholar

27 

Kim MS, Kim D and Kim JR: Stage-dependent gene expression profiling in colorectal cancer. IEEE/ACM Trans Comput Biol Bioinform. 16:1685–1692. 2019.PubMed/NCBI View Article : Google Scholar

28 

Zhan P, Zhao S, Yan H, Yin C, Xiao Y, Wang Y, Ni R, Chen W, Wei G and Zhang P: α-Enolase promotes tumorigenesis and metastasis via regulating AMPK/mTOR pathway in colorectal cancer. Mol Carcinog. 56:1427–1437. 2017.PubMed/NCBI View Article : Google Scholar

29 

Cheng Z, Shao X, Xu M, Zhou C and Wang J: ENO1 acts as a prognostic biomarker candidate and promotes tumor growth and migration ability through the regulation of Rab1A in colorectal cancer. Cancer Manag Res. 11:9969–9978. 2019.PubMed/NCBI View Article : Google Scholar

30 

Finley LWS: What is cancer metabolism? Cell. 186:1670–1688. 2023.PubMed/NCBI View Article : Google Scholar

31 

Ganapathy-Kanniappan S: Molecular intricacies of aerobic glycolysis in cancer: Current insights into the classic metabolic phenotype. Crit Rev Biochem Mol Biol. 53:667–682. 2018.PubMed/NCBI View Article : Google Scholar

32 

Nenkov M, Ma Y, Gaßler N and Chen Y: Metabolic reprogramming of colorectal cancer cells and the microenvironment: Implication for therapy. Int J Mol Sci. 22(6262)2021.PubMed/NCBI View Article : Google Scholar

33 

Zafari N, Velayati M, Damavandi S, Pourali G, Mobarhan MG, Nassiri M, Hassanian SM, Khazaei M, Ferns GA and Avan A: Metabolic pathways regulating colorectal cancer: A potential therapeutic approach. Curr Pharm Des. 28:2995–3009. 2022.PubMed/NCBI View Article : Google Scholar

34 

Zhou J, Zhang S, Chen Z, He Z, Xu Y and Li Z: CircRNA-ENO1 promoted glycolysis and tumor progression in lung adenocarcinoma through upregulating its host gene ENO1. Cell Death Dis. 10(885)2019.PubMed/NCBI View Article : Google Scholar

35 

He Y, Liu Y, Wu D, Chen L, Luo Z, Shi X, Li K, Hu H, Qu G, Zhao Q and Lian C: Linc-UROD stabilizes ENO1 and PKM to strengthen glycolysis, proliferation and migration of pancreatic cancer cells. Transl Oncol. 27(101583)2023.PubMed/NCBI View Article : Google Scholar

36 

Qian X, Xu W, Xu J, Shi Q, Li J, Weng Y, Jiang Z, Feng L, Wang X, Zhou J and Jin H: Enolase 1 stimulates glycolysis to promote chemoresistance in gastric cancer. Oncotarget. 8:47691–47708. 2017.PubMed/NCBI View Article : Google Scholar

37 

Kooshki L, Mahdavi P, Fakhri S, Akkol EK and Khan H: Targeting lactate metabolism and glycolytic pathways in the tumor microenvironment by natural products: A promising strategy in combating cancer. Biofactors. 48:359–383. 2022.PubMed/NCBI View Article : Google Scholar

38 

Cao S, Chen Y, Ren Y, Feng Y and Long S: GLUT1 biological function and inhibition: research advances. Future Med Chem. 13:1227–1243. 2021.PubMed/NCBI View Article : Google Scholar

39 

Li Z and Zhang H: Reprogramming of glucose, fatty acid and amino acid metabolism for cancer progression. Cell Mol Life Sci. 73:377–392. 2016.PubMed/NCBI View Article : Google Scholar

40 

Jiang X, Stockwell BR and Conrad M: Ferroptosis: mechanisms, biology and role in disease. Nat Rev Mol Cell Biol. 22:266–282. 2021.PubMed/NCBI View Article : Google Scholar

41 

Gao M, Yi J, Zhu J, Minikes AM, Monian P, Thompson CB and Jiang X: Role of mitochondria in ferroptosis. Mol Cell. 73:354–363.e3. 2019.PubMed/NCBI View Article : Google Scholar

42 

Yang L, Zhang Y, Zhang Y and Fan Z: Mechanism and application of ferroptosis in colorectal cancer. Biomed Pharmacother. 158(114102)2023.PubMed/NCBI View Article : Google Scholar

43 

Zhang T, Sun L, Hao Y, Suo C, Shen S, Wei H, Ma W, Zhang P, Wang T, Gu X, et al: ENO1 suppresses cancer cell ferroptosis by degrading the mRNA of iron regulatory protein 1. Nat Cancer. 3:75–89. 2022.PubMed/NCBI View Article : Google Scholar

44 

Asantewaa G and Harris IS: Glutathione and its precursors in cancer. Curr Opin Biotechnol. 68:292–299. 2021.PubMed/NCBI View Article : Google Scholar

45 

Tsikas D: Assessment of lipid peroxidation by measuring malondialdehyde (MDA) and relatives in biological samples: Analytical and biological challenges. Anal Biochem. 524:13–30. 2017.PubMed/NCBI View Article : Google Scholar

46 

Zhang F, Li Z, Gao P, Zou J, Cui Y, Qian Y, Gu R, Xu W and Hu J: HJ11 decoction restrains development of myocardial ischemia-reperfusion injury in rats by suppressing ACSL4-mediated ferroptosis. Front Pharmacol. 13(1024292)2022.PubMed/NCBI View Article : Google Scholar

47 

Hao J, Zhang W and Huang Z: Bupivacaine modulates the apoptosis and ferroptosis in bladder cancer via phosphatidylinositol 3-kinase (PI3K)/AKT pathway. Bioengineered. 13:6794–6806. 2022.PubMed/NCBI View Article : Google Scholar

48 

Wang D, Jin X, Lei M, Jiang Y, Liu Y, Yu F, Guo Y, Han B, Yang Y, Sun W, et al: USF1-ATRAP-PBX3 axis promote breast cancer glycolysis and malignant phenotype by activating AKT/mTOR signaling. Int J Biol Sci. 18:2452–2471. 2022.PubMed/NCBI View Article : Google Scholar

49 

Chen Y, Wang F, Wu P, Gong S, Gao J, Tao H, Shen Q, Wang S, Zhou Z and Jia Y: Artesunate induces apoptosis, autophagy and ferroptosis in diffuse large B cell lymphoma cells by impairing STAT3 signaling. Cell Signal. 88(110167)2021.PubMed/NCBI View Article : Google Scholar

50 

Li YJ, Zhang C, Martincuks A, Herrmann A and Yu H: STAT proteins in cancer: orchestration of metabolism. Nat Rev Cancer. 23:115–134. 2023.PubMed/NCBI View Article : Google Scholar

51 

Sun Z, Jiang Q, Gao B, Zhang X, Bu L, Wang L, Lin Y, Xie W, Li J and Guo J: AKT blocks SIK1-mediated repression of STAT3 to promote breast tumorigenesis. Cancer Res. 83:1264–1279. 2023.PubMed/NCBI View Article : Google Scholar

52 

Li M, Zhao X, Yong H, Xu J, Qu P, Qiao S, Hou P, Li Z, Chu S, Zheng J and Bai J: Transketolase promotes colorectal cancer metastasis through regulating AKT phosphorylation. Cell Death Dis. 13(99)2022.PubMed/NCBI View Article : Google Scholar

53 

Li Y, Wang Y, Liu Z, Guo X, Miao Z and Ma S: Atractylenolide I induces apoptosis and suppresses glycolysis by blocking the JAK2/STAT3 signaling pathway in colorectal cancer cells. Front Pharmacol. 11(273)2020.PubMed/NCBI View Article : Google Scholar

54 

Zhao X and Chen F: Propofol induces the ferroptosis of colorectal cancer cells by downregulating STAT3 expression. Oncol Lett. 22(767)2021.PubMed/NCBI View Article : Google Scholar

Related Articles

  • Abstract
  • View
  • Download
  • Twitter
Copy and paste a formatted citation
Spandidos Publications style
Liu Y, Hou Y, Zhang F and Wang X: ENO1 deletion potentiates ferroptosis and decreases glycolysis in colorectal cancer cells via AKT/STAT3 signaling. Exp Ther Med 27: 127, 2024.
APA
Liu, Y., Hou, Y., Zhang, F., & Wang, X. (2024). ENO1 deletion potentiates ferroptosis and decreases glycolysis in colorectal cancer cells via AKT/STAT3 signaling. Experimental and Therapeutic Medicine, 27, 127. https://doi.org/10.3892/etm.2024.12415
MLA
Liu, Y., Hou, Y., Zhang, F., Wang, X."ENO1 deletion potentiates ferroptosis and decreases glycolysis in colorectal cancer cells via AKT/STAT3 signaling". Experimental and Therapeutic Medicine 27.4 (2024): 127.
Chicago
Liu, Y., Hou, Y., Zhang, F., Wang, X."ENO1 deletion potentiates ferroptosis and decreases glycolysis in colorectal cancer cells via AKT/STAT3 signaling". Experimental and Therapeutic Medicine 27, no. 4 (2024): 127. https://doi.org/10.3892/etm.2024.12415
Copy and paste a formatted citation
x
Spandidos Publications style
Liu Y, Hou Y, Zhang F and Wang X: ENO1 deletion potentiates ferroptosis and decreases glycolysis in colorectal cancer cells via AKT/STAT3 signaling. Exp Ther Med 27: 127, 2024.
APA
Liu, Y., Hou, Y., Zhang, F., & Wang, X. (2024). ENO1 deletion potentiates ferroptosis and decreases glycolysis in colorectal cancer cells via AKT/STAT3 signaling. Experimental and Therapeutic Medicine, 27, 127. https://doi.org/10.3892/etm.2024.12415
MLA
Liu, Y., Hou, Y., Zhang, F., Wang, X."ENO1 deletion potentiates ferroptosis and decreases glycolysis in colorectal cancer cells via AKT/STAT3 signaling". Experimental and Therapeutic Medicine 27.4 (2024): 127.
Chicago
Liu, Y., Hou, Y., Zhang, F., Wang, X."ENO1 deletion potentiates ferroptosis and decreases glycolysis in colorectal cancer cells via AKT/STAT3 signaling". Experimental and Therapeutic Medicine 27, no. 4 (2024): 127. https://doi.org/10.3892/etm.2024.12415
Follow us
  • Twitter
  • LinkedIn
  • Facebook
About
  • Spandidos Publications
  • Careers
  • Cookie Policy
  • Privacy Policy
How can we help?
  • Help
  • Live Chat
  • Contact
  • Email to our Support Team