Spandidos Publications Logo
  • About
    • About Spandidos
    • Aims and Scopes
    • Abstracting and Indexing
    • Editorial Policies
    • Reprints and Permissions
    • Job Opportunities
    • Terms and Conditions
    • Contact
  • Journals
    • All Journals
    • Oncology Letters
      • Oncology Letters
      • Information for Authors
      • Editorial Policies
      • Editorial Board
      • Aims and Scope
      • Abstracting and Indexing
      • Bibliographic Information
      • Archive
    • International Journal of Oncology
      • International Journal of Oncology
      • Information for Authors
      • Editorial Policies
      • Editorial Board
      • Aims and Scope
      • Abstracting and Indexing
      • Bibliographic Information
      • Archive
    • Molecular and Clinical Oncology
      • Molecular and Clinical Oncology
      • Information for Authors
      • Editorial Policies
      • Editorial Board
      • Aims and Scope
      • Abstracting and Indexing
      • Bibliographic Information
      • Archive
    • Experimental and Therapeutic Medicine
      • Experimental and Therapeutic Medicine
      • Information for Authors
      • Editorial Policies
      • Editorial Board
      • Aims and Scope
      • Abstracting and Indexing
      • Bibliographic Information
      • Archive
    • International Journal of Molecular Medicine
      • International Journal of Molecular Medicine
      • Information for Authors
      • Editorial Policies
      • Editorial Board
      • Aims and Scope
      • Abstracting and Indexing
      • Bibliographic Information
      • Archive
    • Biomedical Reports
      • Biomedical Reports
      • Information for Authors
      • Editorial Policies
      • Editorial Board
      • Aims and Scope
      • Abstracting and Indexing
      • Bibliographic Information
      • Archive
    • Oncology Reports
      • Oncology Reports
      • Information for Authors
      • Editorial Policies
      • Editorial Board
      • Aims and Scope
      • Abstracting and Indexing
      • Bibliographic Information
      • Archive
    • Molecular Medicine Reports
      • Molecular Medicine Reports
      • Information for Authors
      • Editorial Policies
      • Editorial Board
      • Aims and Scope
      • Abstracting and Indexing
      • Bibliographic Information
      • Archive
    • World Academy of Sciences Journal
      • World Academy of Sciences Journal
      • Information for Authors
      • Editorial Policies
      • Editorial Board
      • Aims and Scope
      • Abstracting and Indexing
      • Bibliographic Information
      • Archive
    • International Journal of Functional Nutrition
      • International Journal of Functional Nutrition
      • Information for Authors
      • Editorial Policies
      • Editorial Board
      • Aims and Scope
      • Abstracting and Indexing
      • Bibliographic Information
      • Archive
    • International Journal of Epigenetics
      • International Journal of Epigenetics
      • Information for Authors
      • Editorial Policies
      • Editorial Board
      • Aims and Scope
      • Abstracting and Indexing
      • Bibliographic Information
      • Archive
    • Medicine International
      • Medicine International
      • Information for Authors
      • Editorial Policies
      • Editorial Board
      • Aims and Scope
      • Abstracting and Indexing
      • Bibliographic Information
      • Archive
  • Articles
  • Information
    • Information for Authors
    • Information for Reviewers
    • Information for Librarians
    • Information for Advertisers
    • Conferences
  • Language Editing
Spandidos Publications Logo
  • About
    • About Spandidos
    • Aims and Scopes
    • Abstracting and Indexing
    • Editorial Policies
    • Reprints and Permissions
    • Job Opportunities
    • Terms and Conditions
    • Contact
  • Journals
    • All Journals
    • Biomedical Reports
      • Information for Authors
      • Editorial Policies
      • Editorial Board
      • Aims and Scope
      • Abstracting and Indexing
      • Bibliographic Information
      • Archive
    • Experimental and Therapeutic Medicine
      • Information for Authors
      • Editorial Policies
      • Editorial Board
      • Aims and Scope
      • Abstracting and Indexing
      • Bibliographic Information
      • Archive
    • International Journal of Epigenetics
      • Information for Authors
      • Editorial Policies
      • Editorial Board
      • Aims and Scope
      • Abstracting and Indexing
      • Bibliographic Information
      • Archive
    • International Journal of Functional Nutrition
      • Information for Authors
      • Editorial Policies
      • Editorial Board
      • Aims and Scope
      • Abstracting and Indexing
      • Bibliographic Information
      • Archive
    • International Journal of Molecular Medicine
      • Information for Authors
      • Editorial Policies
      • Editorial Board
      • Aims and Scope
      • Abstracting and Indexing
      • Bibliographic Information
      • Archive
    • International Journal of Oncology
      • Information for Authors
      • Editorial Policies
      • Editorial Board
      • Aims and Scope
      • Abstracting and Indexing
      • Bibliographic Information
      • Archive
    • Medicine International
      • Information for Authors
      • Editorial Policies
      • Editorial Board
      • Aims and Scope
      • Abstracting and Indexing
      • Bibliographic Information
      • Archive
    • Molecular and Clinical Oncology
      • Information for Authors
      • Editorial Policies
      • Editorial Board
      • Aims and Scope
      • Abstracting and Indexing
      • Bibliographic Information
      • Archive
    • Molecular Medicine Reports
      • Information for Authors
      • Editorial Policies
      • Editorial Board
      • Aims and Scope
      • Abstracting and Indexing
      • Bibliographic Information
      • Archive
    • Oncology Letters
      • Information for Authors
      • Editorial Policies
      • Editorial Board
      • Aims and Scope
      • Abstracting and Indexing
      • Bibliographic Information
      • Archive
    • Oncology Reports
      • Information for Authors
      • Editorial Policies
      • Editorial Board
      • Aims and Scope
      • Abstracting and Indexing
      • Bibliographic Information
      • Archive
    • World Academy of Sciences Journal
      • Information for Authors
      • Editorial Policies
      • Editorial Board
      • Aims and Scope
      • Abstracting and Indexing
      • Bibliographic Information
      • Archive
  • Articles
  • Information
    • For Authors
    • For Reviewers
    • For Librarians
    • For Advertisers
    • Conferences
  • Language Editing
Login Register Submit
  • This site uses cookies
  • You can change your cookie settings at any time by following the instructions in our Cookie Policy. To find out more, you may read our Privacy Policy.

    I agree
Search articles by DOI, keyword, author or affiliation
Search
Advanced Search
presentation
Experimental and Therapeutic Medicine
Join Editorial Board Propose a Special Issue
Print ISSN: 1792-0981 Online ISSN: 1792-1015
Journal Cover
May-2024 Volume 27 Issue 5

Full Size Image

Sign up for eToc alerts
Recommend to Library

Journals

International Journal of Molecular Medicine

International Journal of Molecular Medicine

International Journal of Molecular Medicine is an international journal devoted to molecular mechanisms of human disease.

International Journal of Oncology

International Journal of Oncology

International Journal of Oncology is an international journal devoted to oncology research and cancer treatment.

Molecular Medicine Reports

Molecular Medicine Reports

Covers molecular medicine topics such as pharmacology, pathology, genetics, neuroscience, infectious diseases, molecular cardiology, and molecular surgery.

Oncology Reports

Oncology Reports

Oncology Reports is an international journal devoted to fundamental and applied research in Oncology.

Experimental and Therapeutic Medicine

Experimental and Therapeutic Medicine

Experimental and Therapeutic Medicine is an international journal devoted to laboratory and clinical medicine.

Oncology Letters

Oncology Letters

Oncology Letters is an international journal devoted to Experimental and Clinical Oncology.

Biomedical Reports

Biomedical Reports

Explores a wide range of biological and medical fields, including pharmacology, genetics, microbiology, neuroscience, and molecular cardiology.

Molecular and Clinical Oncology

Molecular and Clinical Oncology

International journal addressing all aspects of oncology research, from tumorigenesis and oncogenes to chemotherapy and metastasis.

World Academy of Sciences Journal

World Academy of Sciences Journal

Multidisciplinary open-access journal spanning biochemistry, genetics, neuroscience, environmental health, and synthetic biology.

International Journal of Functional Nutrition

International Journal of Functional Nutrition

Open-access journal combining biochemistry, pharmacology, immunology, and genetics to advance health through functional nutrition.

International Journal of Epigenetics

International Journal of Epigenetics

Publishes open-access research on using epigenetics to advance understanding and treatment of human disease.

Medicine International

Medicine International

An International Open Access Journal Devoted to General Medicine.

Journal Cover
May-2024 Volume 27 Issue 5

Full Size Image

Sign up for eToc alerts
Recommend to Library

  • Article
  • Citations
    • Cite This Article
    • Download Citation
    • Create Citation Alert
    • Remove Citation Alert
    • Cited By
  • Similar Articles
    • Related Articles (in Spandidos Publications)
    • Similar Articles (Google Scholar)
    • Similar Articles (PubMed)
  • Download PDF
  • Download XML
  • View XML

  • Supplementary Files
    • Supplementary_Data1.xlsx
    • Supplementary_Data2.xlsx
    • Supplementary_Data3.xlsx
    • Supplementary_Data4.xlsx
    • Supplementary_Data5.xlsx
Article Open Access

Exploring the molecular biology of ischemic cardiomyopathy based on ferroptosis‑related genes

  • Authors:
    • Shi-Tao Zhao
    • Zhi-Cong Qiu
    • Rui-Yuan Zeng
    • Hua-Xi Zou
    • Rong-Bin Qiu
    • Han-Zhi Peng
    • Lian-Fen Zhou
    • Zhi-Qiang Xu
    • Song-Qing Lai
    • Li Wan
  • View Affiliations / Copyright

    Affiliations: Department of Cardiovascular Surgery, The First Affiliated Hospital, Jiangxi Medical College, Nanchang University, Nanchang, Jiangxi 330006, P.R. China, Department of Cardiovascular Surgery, The Second Affiliated Hospita, Jiangxi Medical College, Nanchang University, Nanchang, Jiangxi 330200, P.R. China
    Copyright: © Zhao et al. This is an open access article distributed under the terms of Creative Commons Attribution License.
  • Article Number: 221
    |
    Published online on: March 22, 2024
       https://doi.org/10.3892/etm.2024.12509
  • Expand metrics +
Metrics: Total Views: 0 (Spandidos Publications: | PMC Statistics: )
Metrics: Total PDF Downloads: 0 (Spandidos Publications: | PMC Statistics: )
Cited By (CrossRef): 0 citations Loading Articles...

This article is mentioned in:



Abstract

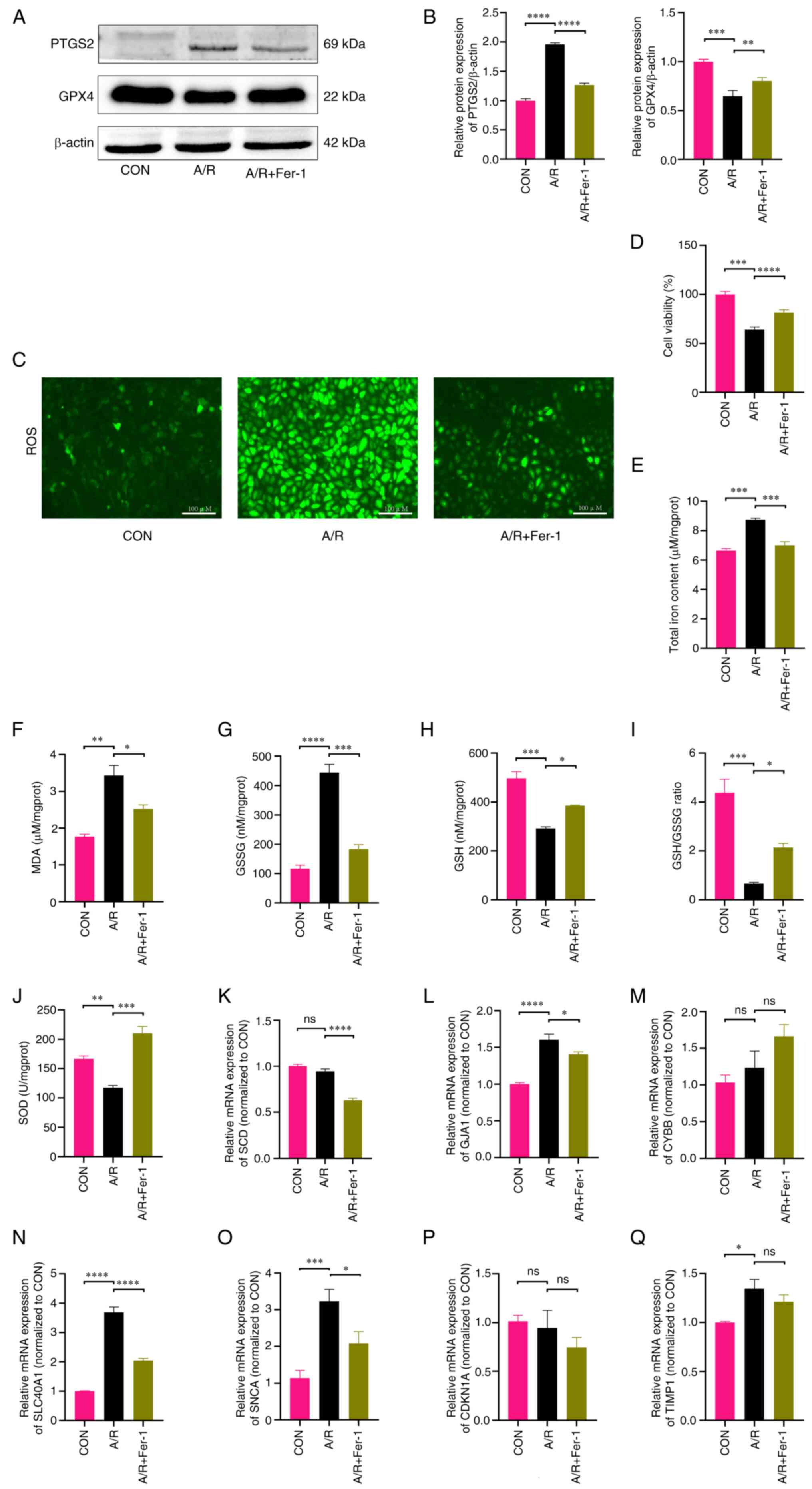
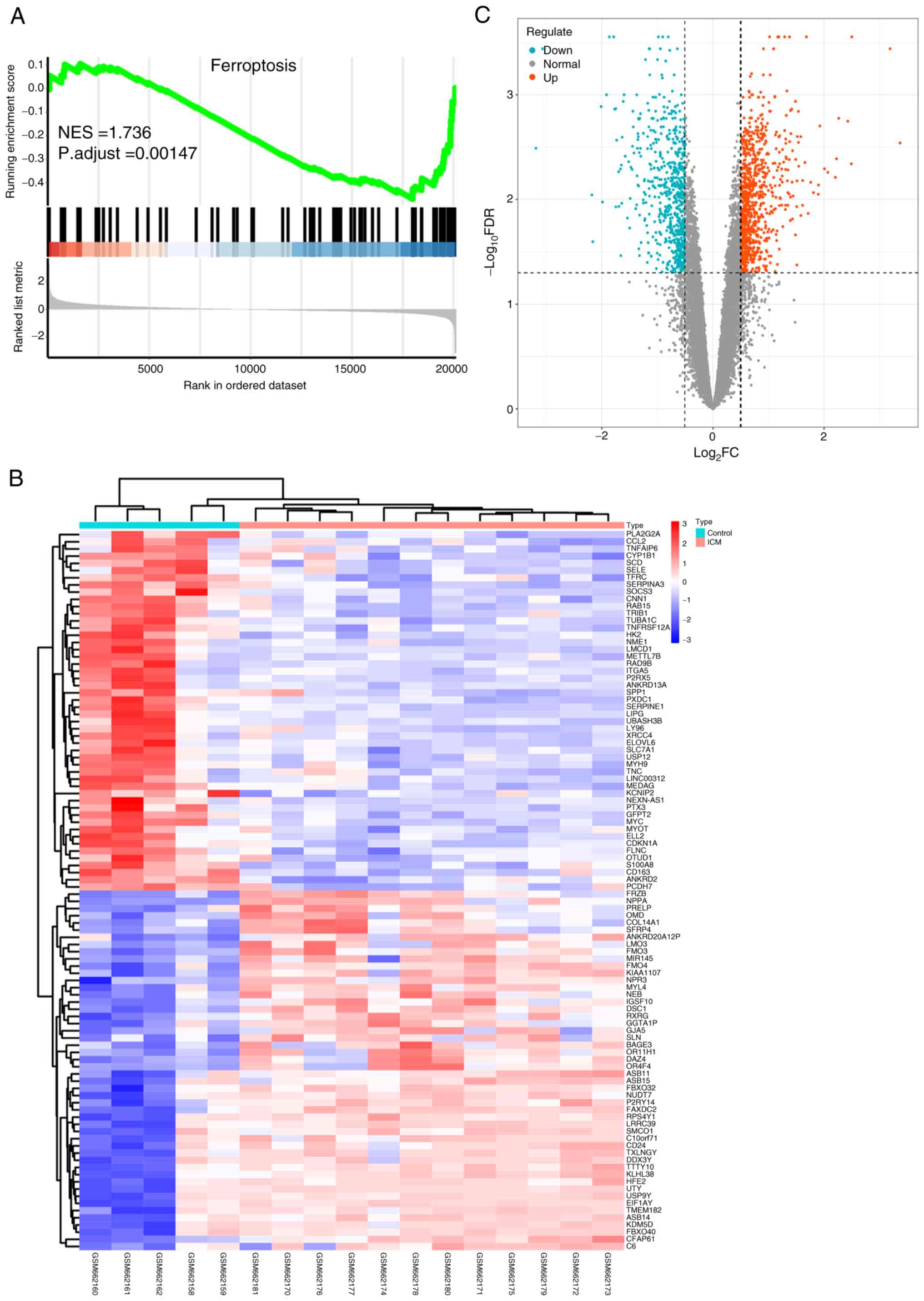
Ischemic cardiomyopathy (ICM) is a serious cardiac disease with a very high mortality rate worldwide, which causes myocardial ischemia and hypoxia as the main damage. Further understanding of the underlying pathological processes of cardiomyocyte injury is key to the development of cardioprotective strategies. Ferroptosis is an iron‑dependent form of regulated cell death characterized by the accumulation of lipid hydroperoxides to lethal levels, resulting in oxidative damage to the cell membrane. The current understanding of the role and regulation of ferroptosis in ICM is still limited, especially in the absence of evidence from large‑scale transcriptomic data. Through comprehensive bioinformatics analysis of human ICM transcriptome data obtained from the Gene Expression Omnibus database, the present study identified differentially expressed ferroptosis‑related genes (DEFRGs) in ICM. Subsequently, their potential biological mechanisms and cross‑talk were analyzed, and hub genes were identified by constructing protein‑protein interaction networks. Ferroptosis features such as reactive oxygen species generation, changes in ferroptosis marker proteins, iron ion aggregation and lipid oxidation, were identified in the H9c2 anoxic reoxygenation injury model. Finally, the diagnostic ability of Gap junction alpha‑1 (GJA1), Solute carrier family 40 member 1 (SLC40A1), Alpha‑synuclein (SNCA) were identified through receiver operating characteristic curves and the expression of DEFRGs was verified in an in vitro model. Furthermore, potential drugs (retinoic acid) that could regulate ICM ferroptosis were predicted based on key DEFRGs. The present article presents new insights into the role of ferroptosis in ICM, investigating the regulatory role of ferroptosis in the pathological process of ICM and advocating for ferroptosis as a potential novel therapeutic target for ICM based on evidence from the ICM transcriptome.
View Figures

Figure 1

Figure 2

Figure 3

Figure 4

Figure 5

Figure 6

Figure 7

Figure 8

Figure 9

View References

1 

Moroni F, Gertz Z and Azzalini L: Relief of ischemia in ischemic cardiomyopathy. Curr Cardiol Rep. 23(80)2021.PubMed/NCBI View Article : Google Scholar

2 

Cabac-Pogorevici I, Muk B, Rustamova Y, Kalogeropoulos A, Tzeis S and Vardas P: Ischaemic cardiomyopathy. Pathophysiological insights, diagnostic management and the roles of revascularisation and device treatment. Gaps and dilemmas in the era of advanced technology. Eur J Heart Fail. 22:789–799. 2020.PubMed/NCBI View Article : Google Scholar

3 

Li Y, Du Y, Cao J, Gao Q, Li H, Chen Y and Lu N: MiR-130a inhibition protects rat cardiac myocytes from hypoxia-triggered apoptosis by targeting Smad4. Kardiol Pol. 76:993–1001. 2018.PubMed/NCBI View Article : Google Scholar

4 

Xu Q, Liu S, Gong Q, Zhu R, Liu J, Wu Q and Zhou X: Notch1 protects against ischemic-reperfusion injury by suppressing PTEN-Pink1-Mediated mitochondrial dysfunction and mitophagy. Cells. 12(137)2022.PubMed/NCBI View Article : Google Scholar

5 

Wang X, Xie W, Zhang Y, Lin P, Han L, Han P, Wang Y, Chen Z, Ji G, Zheng M, et al: Cardioprotection of ischemia/reperfusion injury by cholesterol-dependent MG53-mediated membrane repair. Circ Res. 107:76–83. 2010.PubMed/NCBI View Article : Google Scholar

6 

Gao C, Wang R, Li B, Guo Y, Yin T, Xia Y, Zhang F, Lian K, Liu Y, Wang H, et al: TXNIP/Redd1 signalling and excessive autophagy: A novel mechanism of myocardial ischaemia/reperfusion injury in mice. Cardiovasc Res. 116:645–657. 2020.PubMed/NCBI View Article : Google Scholar

7 

Hausenloy DJ and Yellon DM: Myocardial ischemia-reperfusion injury: A neglected therapeutic target. J Clin Invest. 123:92–100. 2013.PubMed/NCBI View Article : Google Scholar

8 

Hao L, Wang J and Liu N: Long noncoding RNA TALNEC2 regulates myocardial ischemic injury in H9c2 cells by regulating miR-21/PDCD4-medited activation of Wnt/β-catenin pathway. J Cell Biochem. 120:12912–12923. 2019.PubMed/NCBI View Article : Google Scholar

9 

Dixon SJ, Lemberg KM, Lamprecht MR, Skouta R, Zaitsev EM, Gleason CE, Patel DN, Bauer AJ, Cantley AM, Yang WS, et al: Ferroptosis: An iron-dependent form of nonapoptotic cell death. Cell. 149:1060–1072. 2012.PubMed/NCBI View Article : Google Scholar

10 

Stockwell BR, Friedmann Angeli JP, Bayir H, Bush AI, Conrad M, Dixon SJ, Fulda S, Gascón S, Hatzios SK, Kagan VE, et al: Ferroptosis: A regulated cell death nexus linking metabolism, redox biology, and disease. Cell. 171:273–285. 2017.PubMed/NCBI View Article : Google Scholar

11 

Wang M, Mao C, Ouyang L, Liu Y, Lai W, Liu N, Shi Y, Chen L, Xiao D, Yu F, et al: Long noncoding RNA LINC00336 inhibits ferroptosis in lung cancer by functioning as a competing endogenous RNA. Cell Death Differ. 26:2329–2343. 2019.PubMed/NCBI View Article : Google Scholar

12 

Kenny EM, Fidan E, Yang Q, Anthonymuthu TS, New LA, Meyer EA, Wang H, Kochanek PM, Dixon CE, Kagan VE and Bayir H: Ferroptosis contributes to neuronal death and functional outcome after traumatic brain injury. Crit Care Med. 47:410–418. 2019.PubMed/NCBI View Article : Google Scholar

13 

Chen B, Chen Z, Liu M, Gao X, Cheng Y, Wei Y, Wu Z, Cui D and Shang H: Inhibition of neuronal ferroptosis in the acute phase of intracerebral hemorrhage shows long-term cerebroprotective effects. Brain Res Bull. 153:122–132. 2019.PubMed/NCBI View Article : Google Scholar

14 

Guan X, Li X, Yang X, Yan J, Shi P, Ba L, Cao Y and Wang P: The neuroprotective effects of carvacrol on ischemia/reperfusion-induced hippocampal neuronal impairment by ferroptosis mitigation. Life Sci. 235(116795)2019.PubMed/NCBI View Article : Google Scholar

15 

Kobayashi M, Suhara T, Baba Y, Kawasaki NK, Higa JK and Matsui T: Pathological roles of iron in cardiovascular disease. Curr Drug Targets. 19:1068–1076. 2018.PubMed/NCBI View Article : Google Scholar

16 

Bulluck H, Rosmini S, Abdel-Gadir A, White SK, Bhuva AN, Treibel TA, Fontana M, Ramlall M, Hamarneh A, Sirker A, et al: Residual myocardial iron following intramyocardial hemorrhage during the convalescent phase of reperfused ST-Segment-Elevation myocardial infarction and adverse left ventricular remodeling. Circ Cardiovasc Imaging. 9(e004940)2016.PubMed/NCBI View Article : Google Scholar

17 

Li D, Pi W, Sun Z, Liu X and Jiang J: Ferroptosis and its role in cardiomyopathy. Biomed Pharmacother. 153(113279)2022.PubMed/NCBI View Article : Google Scholar

18 

Greco S, Fasanaro P, Castelvecchio S, D'Alessandra Y, Arcelli D, Di Donato M, Malavazos A, Capogrossi MC, Menicanti L and Martelli F: MicroRNA dysregulation in diabetic ischemic heart failure patients. Diabetes. 61:1633–1641. 2012.PubMed/NCBI View Article : Google Scholar

19 

Liu Y, Morley M, Brandimarto J, Hannenhalli S, Hu Y, Ashley EA, Tang WH, Moravec CS, Margulies KB, Cappola TP, et al: RNA-Seq identifies novel myocardial gene expression signatures of heart failure. Genomics. 105:83–89. 2015.PubMed/NCBI View Article : Google Scholar

20 

Edgar R, Domrachev M and Lash AE: Gene expression omnibus: NCBI gene expression and hybridization array data repository. Nucleic Acids Res. 30:207–210. 2002.PubMed/NCBI View Article : Google Scholar

21 

Subramanian A, Tamayo P, Mootha VK, Mukherjee S, Ebert BL, Gillette MA, Paulovich A, Pomeroy SL, Golub TR, Lander ES and Mesirov JP: Gene set enrichment analysis: A knowledge-based approach for interpreting genome-wide expression profiles. Proc Natl Acad Sci USA. 102:15545–15550. 2005.PubMed/NCBI View Article : Google Scholar

22 

Langfelder P and Horvath S: WGCNA: An R package for weighted correlation network analysis. BMC Bioinformatics. 9(559)2008.PubMed/NCBI View Article : Google Scholar

23 

Ritchie ME, Phipson B, Wu D, Hu Y, Law CW, Shi W and Smyth GK: limma powers differential expression analyses for RNA-sequencing and microarray studies. Nucleic Acids Res. 43(e47)2015.PubMed/NCBI View Article : Google Scholar

24 

Chin CH, Chen SH, Wu HH, Ho CW, Ko MT and Lin CY: cytoHubba: Identifying hub objects and sub-networks from complex interactome. BMC Syst Biol. 8 (Suppl 4)(S11)2014.PubMed/NCBI View Article : Google Scholar

25 

Zhou N and Bao J: FerrDb: A manually curated resource for regulators and markers of ferroptosis and ferroptosis-disease associations. Database (Oxford). 2020(baaa021)2020.PubMed/NCBI View Article : Google Scholar

26 

Bardou P, Mariette J, Escudié F, Djemiel C and Klopp C: jvenn: An interactive Venn diagram viewer. BMC Bioinformatics. 15(293)2014.PubMed/NCBI View Article : Google Scholar

27 

Wu T, Hu E, Xu S, Chen M, Guo P, Dai Z, Feng T, Zhou L, Tang W, Zhan L, et al: clusterProfiler 4.0: A universal enrichment tool for interpreting omics data. Innovation (Camb). 2(100141)2021.PubMed/NCBI View Article : Google Scholar

28 

Shen W, Song Z, Zhong X, Huang M, Shen D, Gao P, Qian X, Wang M, Li S, Song X, et al: Sangerbox: A comprehensive, interaction-friendly clinical bioinformatics analysis platform. iMeta. 1(e36)2022.

29 

Szklarczyk D, Gable AL, Lyon D, Junge A, Wyder S, Huerta-Cepas J, Simonovic M, Doncheva NT, Morris JH, Bork P, et al: STRING v11: Protein-protein association networks with increased coverage, supporting functional discovery in genome-wide experimental datasets. Nucleic Acids Res. 47:D607–D613. 2019.PubMed/NCBI View Article : Google Scholar

30 

Shannon P, Markiel A, Ozier O, Baliga NS, Wang JT, Ramage D, Amin N, Schwikowski B and Ideker T: Cytoscape: A software environment for integrated models of biomolecular interaction networks. Genome Res. 13:2498–2504. 2003.PubMed/NCBI View Article : Google Scholar

31 

Wen L, Cheng X, Fan Q, Chen Z, Luo Z, Xu T, He M and He H: TanshinoneⅡA inhibits excessive autophagy and protects myocardium against ischemia/reperfusion injury via 14-3-3η/Akt/Beclin1 pathway. Eur J Pharmacol. 954(175865)2023.PubMed/NCBI View Article : Google Scholar

32 

Hu T, Zou HX, Le SY, Wang YR, Qiao YM, Yuan Y, Liu JC, Lai SQ and Huang H: Tanshinone IIA confers protection against myocardial ischemia/reperfusion injury by inhibiting ferroptosis and apoptosis via VDAC1. Int J Mol Med. 52(109)2023.PubMed/NCBI View Article : Google Scholar

33 

Livak KJ and Schmittgen TD: Analysis of relative gene expression data using real-time quantitative PCR and the 2(-Delta Delta C(T)) method. Methods. 25:402–408. 2001.PubMed/NCBI View Article : Google Scholar

34 

Yoo M, Shin J, Kim J, Ryall KA, Lee K, Lee S, Jeon M, Kang J and Tan AC: DSigDB: Drug signatures database for gene set analysis. Bioinformatics. 31:3069–3071. 2015.PubMed/NCBI View Article : Google Scholar

35 

Wishart DS, Feunang YD, Guo AC, Lo EJ, Marcu A, Grant JR, Sajed T, Johnson D, Li C, Sayeeda Z, et al: DrugBank 5.0: A major update to the DrugBank database for 2018. Nucleic Acids Res. 46:D1074–D1082. 2018.PubMed/NCBI View Article : Google Scholar

36 

Zou HX, Hu T, Zhao JY, Qiu BQ, Zou CC, Xu QR, Liu JC, Lai SQ and Huang H: Exploring Dysregulated ferroptosis-related genes in septic myocardial injury based on human heart transcriptomes: Evidence and new insights. J Inflamm Res. 16:995–1015. 2023.PubMed/NCBI View Article : Google Scholar

37 

Liu K, Chen S and Lu R: Identification of important genes related to ferroptosis and hypoxia in acute myocardial infarction based on WGCNA. Bioengineered. 12:7950–7963. 2021.PubMed/NCBI View Article : Google Scholar

38 

Wang Q, Liu B, Wang Y, Bai B, Yu T and Chu XM: The biomarkers of key miRNAs and target genes associated with acute myocardial infarction. PeerJ. 8(e9129)2020.PubMed/NCBI View Article : Google Scholar

39 

Tarasco M, Gavaia PJ, Bensimon-Brito A, Cardeira-da-Silva J, Ramkumar S, Cordelières FP, Günther S, Bebianno MJ, Stainier DYR, Cancela ML and Laizé V: New insights into benzo[α]pyrene osteotoxicity in zebrafish. Ecotoxicol Environ Saf. 226(112838)2021.PubMed/NCBI View Article : Google Scholar

40 

Alissa EM and Ferns GA: Heavy metal poisoning and cardiovascular disease. J Toxicol. 2011(870125)2011.PubMed/NCBI View Article : Google Scholar

41 

Wu X, Li Y, Zhang S and Zhou X: Ferroptosis as a novel therapeutic target for cardiovascular disease. Theranostics. 11:3052–3059. 2021.PubMed/NCBI View Article : Google Scholar

42 

Del Re DP, Amgalan D, Linkermann A, Liu Q and Kitsis RN: Fundamental mechanisms of regulated cell death and implications for heart disease. Physiol Rev. 99:1765–1817. 2019.PubMed/NCBI View Article : Google Scholar

43 

Fang X, Ardehali H, Min J and Wang F: The molecular and metabolic landscape of iron and ferroptosis in cardiovascular disease. Nat Rev Cardiol. 20:7–23. 2023.PubMed/NCBI View Article : Google Scholar

44 

Feng Y, Madungwe NB, Imam Aliagan AD, Tombo N and Bopassa JC: Liproxstatin-1 protects the mouse myocardium against ischemia/reperfusion injury by decreasing VDAC1 levels and restoring GPX4 levels. Biochem Biophys Res Commun. 520:606–611. 2019.PubMed/NCBI View Article : Google Scholar

45 

Li W, Li W, Leng Y, Xiong Y and Xia Z: Ferroptosis is involved in diabetes myocardial ischemia/reperfusion injury through endoplasmic reticulum stress. DNA Cell Biol. 39:210–225. 2020.PubMed/NCBI View Article : Google Scholar

46 

Baba Y, Higa JK, Shimada BK, Horiuchi KM, Suhara T, Kobayashi M, Woo JD, Aoyagi H, Marh KS, Kitaoka H and Matsui T: Protective effects of the mechanistic target of rapamycin against excess iron and ferroptosis in cardiomyocytes. Am J Physiol Heart Circ Physiol. 314:H659–H668. 2018.PubMed/NCBI View Article : Google Scholar

47 

Andrews NC: Forging a field: The golden age of iron biology. Blood. 112:219–230. 2008.PubMed/NCBI View Article : Google Scholar

48 

Gao G, Li J, Zhang Y and Chang YZ: Cellular Iron Metabolism and Regulation. Adv Exp Med Biol. 1173:21–32. 2019.PubMed/NCBI View Article : Google Scholar

49 

Paterek A, Mackiewicz U and Mączewski M: Iron and the heart: A paradigm shift from systemic to cardiomyocyte abnormalities. J Cell Physiol. 234:21613–21629. 2019.PubMed/NCBI View Article : Google Scholar

50 

Zhang QJ, He Y, Li Y, Shen H, Lin L, Zhu M, Wang Z, Luo X, Hill JA, Cao D, et al: Matricellular protein cilp1 promotes myocardial fibrosis in response to myocardial infarction. Circ Res. 129:1021–1035. 2021.PubMed/NCBI View Article : Google Scholar

51 

Schroer AK, Bersi MR, Clark CR, Zhang Q, Sanders LH, Hatzopoulos AK, Force TL, Majka SM, Lal H and Merryman WD: Cadherin-11 blockade reduces inflammation-driven fibrotic remodeling and improves outcomes after myocardial infarction. JCI Insight. 4(e131545)2019.PubMed/NCBI View Article : Google Scholar

52 

Snider JC, Riley LA, Mallory NT, Litsky AS, Stoodley P, Swinehart SD, Duerr RA, Kaeding CC and Flanigan DC: Targeting 5-HT2B receptor signaling prevents border zone expansion and improves microstructural remodeling after myocardial infarction. Circulation. 143:1317–1330. 2021.PubMed/NCBI View Article : Google Scholar

53 

Humeres C and Frangogiannis NG: Fibroblasts in the Infarcted, remodeling, and failing heart. JACC Basic Transl Sci. 4:449–467. 2019.PubMed/NCBI View Article : Google Scholar

54 

Talman V and Ruskoaho H: Cardiac fibrosis in myocardial infarction-from repair and remodeling to regeneration. Cell Tissue Res. 365:563–581. 2016.PubMed/NCBI View Article : Google Scholar

55 

Chen Y, Li X, Wang S, Miao R and Zhong J: Targeting iron metabolism and ferroptosis as novel therapeutic approaches in cardiovascular diseases. Nutrients. 15(59)2023.PubMed/NCBI View Article : Google Scholar

56 

Angelova PR, Choi ML, Berezhnov AV, Horrocks MH, Hughes CD, De S, Rodrigues M, Yapom R, Little D, Dolt KS, et al: Alpha synuclein aggregation drives ferroptosis: An interplay of iron, calcium and lipid peroxidation. Cell Death Differ. 27:2781–2796. 2020.PubMed/NCBI View Article : Google Scholar

57 

Yu M, Lin Z, Tian X, Chen S, Liang X, Qin M, Zhu Q, Wu Y and Zhong S: Downregulation of Cx43 reduces cisplatin-induced acute renal injury by inhibiting ferroptosis. Food Chem Toxicol. 158(112672)2021.PubMed/NCBI View Article : Google Scholar

58 

Huang Q, Sha W, Gu Q, Wang J, Zhu Y, Xu T, Xu Z, Yan F, Lin X and Tian S: Inhibition of Connexin43 improves the recovery of spinal cord injury against ferroptosis via the SLC7A11/GPX4 pathway. Neuroscience. 526:121–134. 2023.PubMed/NCBI View Article : Google Scholar

59 

Beutler E, Barton JC, Felitti VJ, Gelbart T, West C, Lee PL, Waalen J and Vulpe C: Ferroportin 1 (SCL40A1) variant associated with iron overload in African-Americans. Blood Cells Mol Dis. 31:305–309. 2003.PubMed/NCBI View Article : Google Scholar

60 

Wiggert B, Bergsma DR, Helmsen R and Chader GJ: Vitamin A receptors. Retinoic acid binding in ocular tissues. Biochem J. 169:87–94. 1978.PubMed/NCBI View Article : Google Scholar

61 

Choudhary R, Baker KM and Pan J: All-trans retinoic acid prevents angiotensin II- and mechanical stretch-induced reactive oxygen species generation and cardiomyocyte apoptosis. J Cell Physiol. 215:172–181. 2008.PubMed/NCBI View Article : Google Scholar

62 

Lou S, Zhong L, Yang X, Xue T, Gai R, Zhu D, Zhao Y, Yang B, Ying M and He Q: Efficacy of all-trans retinoid acid in preventing nickel induced cardiotoxicity in myocardial cells of rats. Food Chem Toxicol. 51:251–258. 2013.PubMed/NCBI View Article : Google Scholar

63 

Nizamutdinova IT, Guleria RS, Singh AB, Kendall JA, Baker KM and Pan J: Retinoic acid protects cardiomyocytes from high glucose-induced apoptosis through inhibition of NF-κB signaling pathway. J Cell Physiol. 228:380–392. 2013.PubMed/NCBI View Article : Google Scholar

64 

Yamaguchi A, Uchida M, Ishibashi H, Hirano M, Ichikawa N, Arizono K, Koyama J and Tominaga N: Potential mechanisms underlying embryonic developmental toxicity caused by benzo[a]pyrene in Japanese medaka (Oryzias latipes). Chemosphere. 242(125243)2020.PubMed/NCBI View Article : Google Scholar

65 

Feng B, Li L, Xu H, Wang T, Wu R, Chen J, Zhang Y, Liu S, Ho SSH, Cao J and Huang W: PM2.5-bound polycyclic aromatic hydrocarbons (PAHs) in Beijing: Seasonal variations, sources, and risk assessment. J Environ Sci (China). 77:11–19. 2019.PubMed/NCBI View Article : Google Scholar

66 

Wu Y, Huang T, Li X, Shen C, Ren H, Wang H, Wu T, Fu X, Deng S, Feng Z, et al: Retinol dehydrogenase 10 reduction mediated retinol metabolism disorder promotes diabetic cardiomyopathy in male mice. Nat Commun. 14(1181)2023.PubMed/NCBI View Article : Google Scholar

Related Articles

  • Abstract
  • View
  • Download
  • Twitter
Copy and paste a formatted citation
Spandidos Publications style
Zhao S, Qiu Z, Zeng R, Zou H, Qiu R, Peng H, Zhou L, Xu Z, Lai S, Wan L, Wan L, et al: Exploring the molecular biology of ischemic cardiomyopathy based on ferroptosis‑related genes. Exp Ther Med 27: 221, 2024.
APA
Zhao, S., Qiu, Z., Zeng, R., Zou, H., Qiu, R., Peng, H. ... Wan, L. (2024). Exploring the molecular biology of ischemic cardiomyopathy based on ferroptosis‑related genes. Experimental and Therapeutic Medicine, 27, 221. https://doi.org/10.3892/etm.2024.12509
MLA
Zhao, S., Qiu, Z., Zeng, R., Zou, H., Qiu, R., Peng, H., Zhou, L., Xu, Z., Lai, S., Wan, L."Exploring the molecular biology of ischemic cardiomyopathy based on ferroptosis‑related genes". Experimental and Therapeutic Medicine 27.5 (2024): 221.
Chicago
Zhao, S., Qiu, Z., Zeng, R., Zou, H., Qiu, R., Peng, H., Zhou, L., Xu, Z., Lai, S., Wan, L."Exploring the molecular biology of ischemic cardiomyopathy based on ferroptosis‑related genes". Experimental and Therapeutic Medicine 27, no. 5 (2024): 221. https://doi.org/10.3892/etm.2024.12509
Copy and paste a formatted citation
x
Spandidos Publications style
Zhao S, Qiu Z, Zeng R, Zou H, Qiu R, Peng H, Zhou L, Xu Z, Lai S, Wan L, Wan L, et al: Exploring the molecular biology of ischemic cardiomyopathy based on ferroptosis‑related genes. Exp Ther Med 27: 221, 2024.
APA
Zhao, S., Qiu, Z., Zeng, R., Zou, H., Qiu, R., Peng, H. ... Wan, L. (2024). Exploring the molecular biology of ischemic cardiomyopathy based on ferroptosis‑related genes. Experimental and Therapeutic Medicine, 27, 221. https://doi.org/10.3892/etm.2024.12509
MLA
Zhao, S., Qiu, Z., Zeng, R., Zou, H., Qiu, R., Peng, H., Zhou, L., Xu, Z., Lai, S., Wan, L."Exploring the molecular biology of ischemic cardiomyopathy based on ferroptosis‑related genes". Experimental and Therapeutic Medicine 27.5 (2024): 221.
Chicago
Zhao, S., Qiu, Z., Zeng, R., Zou, H., Qiu, R., Peng, H., Zhou, L., Xu, Z., Lai, S., Wan, L."Exploring the molecular biology of ischemic cardiomyopathy based on ferroptosis‑related genes". Experimental and Therapeutic Medicine 27, no. 5 (2024): 221. https://doi.org/10.3892/etm.2024.12509
Follow us
  • Twitter
  • LinkedIn
  • Facebook
About
  • Spandidos Publications
  • Careers
  • Cookie Policy
  • Privacy Policy
How can we help?
  • Help
  • Live Chat
  • Contact
  • Email to our Support Team