Spandidos Publications Logo
  • About
    • About Spandidos
    • Aims and Scopes
    • Abstracting and Indexing
    • Editorial Policies
    • Reprints and Permissions
    • Job Opportunities
    • Terms and Conditions
    • Contact
  • Journals
    • All Journals
    • Oncology Letters
      • Oncology Letters
      • Information for Authors
      • Editorial Policies
      • Editorial Board
      • Aims and Scope
      • Abstracting and Indexing
      • Bibliographic Information
      • Archive
    • International Journal of Oncology
      • International Journal of Oncology
      • Information for Authors
      • Editorial Policies
      • Editorial Board
      • Aims and Scope
      • Abstracting and Indexing
      • Bibliographic Information
      • Archive
    • Molecular and Clinical Oncology
      • Molecular and Clinical Oncology
      • Information for Authors
      • Editorial Policies
      • Editorial Board
      • Aims and Scope
      • Abstracting and Indexing
      • Bibliographic Information
      • Archive
    • Experimental and Therapeutic Medicine
      • Experimental and Therapeutic Medicine
      • Information for Authors
      • Editorial Policies
      • Editorial Board
      • Aims and Scope
      • Abstracting and Indexing
      • Bibliographic Information
      • Archive
    • International Journal of Molecular Medicine
      • International Journal of Molecular Medicine
      • Information for Authors
      • Editorial Policies
      • Editorial Board
      • Aims and Scope
      • Abstracting and Indexing
      • Bibliographic Information
      • Archive
    • Biomedical Reports
      • Biomedical Reports
      • Information for Authors
      • Editorial Policies
      • Editorial Board
      • Aims and Scope
      • Abstracting and Indexing
      • Bibliographic Information
      • Archive
    • Oncology Reports
      • Oncology Reports
      • Information for Authors
      • Editorial Policies
      • Editorial Board
      • Aims and Scope
      • Abstracting and Indexing
      • Bibliographic Information
      • Archive
    • Molecular Medicine Reports
      • Molecular Medicine Reports
      • Information for Authors
      • Editorial Policies
      • Editorial Board
      • Aims and Scope
      • Abstracting and Indexing
      • Bibliographic Information
      • Archive
    • World Academy of Sciences Journal
      • World Academy of Sciences Journal
      • Information for Authors
      • Editorial Policies
      • Editorial Board
      • Aims and Scope
      • Abstracting and Indexing
      • Bibliographic Information
      • Archive
    • International Journal of Functional Nutrition
      • International Journal of Functional Nutrition
      • Information for Authors
      • Editorial Policies
      • Editorial Board
      • Aims and Scope
      • Abstracting and Indexing
      • Bibliographic Information
      • Archive
    • International Journal of Epigenetics
      • International Journal of Epigenetics
      • Information for Authors
      • Editorial Policies
      • Editorial Board
      • Aims and Scope
      • Abstracting and Indexing
      • Bibliographic Information
      • Archive
    • Medicine International
      • Medicine International
      • Information for Authors
      • Editorial Policies
      • Editorial Board
      • Aims and Scope
      • Abstracting and Indexing
      • Bibliographic Information
      • Archive
  • Articles
  • Information
    • Information for Authors
    • Information for Reviewers
    • Information for Librarians
    • Information for Advertisers
    • Conferences
  • Language Editing
Spandidos Publications Logo
  • About
    • About Spandidos
    • Aims and Scopes
    • Abstracting and Indexing
    • Editorial Policies
    • Reprints and Permissions
    • Job Opportunities
    • Terms and Conditions
    • Contact
  • Journals
    • All Journals
    • Biomedical Reports
      • Information for Authors
      • Editorial Policies
      • Editorial Board
      • Aims and Scope
      • Abstracting and Indexing
      • Bibliographic Information
      • Archive
    • Experimental and Therapeutic Medicine
      • Information for Authors
      • Editorial Policies
      • Editorial Board
      • Aims and Scope
      • Abstracting and Indexing
      • Bibliographic Information
      • Archive
    • International Journal of Epigenetics
      • Information for Authors
      • Editorial Policies
      • Editorial Board
      • Aims and Scope
      • Abstracting and Indexing
      • Bibliographic Information
      • Archive
    • International Journal of Functional Nutrition
      • Information for Authors
      • Editorial Policies
      • Editorial Board
      • Aims and Scope
      • Abstracting and Indexing
      • Bibliographic Information
      • Archive
    • International Journal of Molecular Medicine
      • Information for Authors
      • Editorial Policies
      • Editorial Board
      • Aims and Scope
      • Abstracting and Indexing
      • Bibliographic Information
      • Archive
    • International Journal of Oncology
      • Information for Authors
      • Editorial Policies
      • Editorial Board
      • Aims and Scope
      • Abstracting and Indexing
      • Bibliographic Information
      • Archive
    • Medicine International
      • Information for Authors
      • Editorial Policies
      • Editorial Board
      • Aims and Scope
      • Abstracting and Indexing
      • Bibliographic Information
      • Archive
    • Molecular and Clinical Oncology
      • Information for Authors
      • Editorial Policies
      • Editorial Board
      • Aims and Scope
      • Abstracting and Indexing
      • Bibliographic Information
      • Archive
    • Molecular Medicine Reports
      • Information for Authors
      • Editorial Policies
      • Editorial Board
      • Aims and Scope
      • Abstracting and Indexing
      • Bibliographic Information
      • Archive
    • Oncology Letters
      • Information for Authors
      • Editorial Policies
      • Editorial Board
      • Aims and Scope
      • Abstracting and Indexing
      • Bibliographic Information
      • Archive
    • Oncology Reports
      • Information for Authors
      • Editorial Policies
      • Editorial Board
      • Aims and Scope
      • Abstracting and Indexing
      • Bibliographic Information
      • Archive
    • World Academy of Sciences Journal
      • Information for Authors
      • Editorial Policies
      • Editorial Board
      • Aims and Scope
      • Abstracting and Indexing
      • Bibliographic Information
      • Archive
  • Articles
  • Information
    • For Authors
    • For Reviewers
    • For Librarians
    • For Advertisers
    • Conferences
  • Language Editing
Login Register Submit
  • This site uses cookies
  • You can change your cookie settings at any time by following the instructions in our Cookie Policy. To find out more, you may read our Privacy Policy.

    I agree
Search articles by DOI, keyword, author or affiliation
Search
Advanced Search
presentation
Experimental and Therapeutic Medicine
Join Editorial Board Propose a Special Issue
Print ISSN: 1792-0981 Online ISSN: 1792-1015
Journal Cover
May-2025 Volume 29 Issue 5

Full Size Image

Sign up for eToc alerts
Recommend to Library

Journals

International Journal of Molecular Medicine

International Journal of Molecular Medicine

International Journal of Molecular Medicine is an international journal devoted to molecular mechanisms of human disease.

International Journal of Oncology

International Journal of Oncology

International Journal of Oncology is an international journal devoted to oncology research and cancer treatment.

Molecular Medicine Reports

Molecular Medicine Reports

Covers molecular medicine topics such as pharmacology, pathology, genetics, neuroscience, infectious diseases, molecular cardiology, and molecular surgery.

Oncology Reports

Oncology Reports

Oncology Reports is an international journal devoted to fundamental and applied research in Oncology.

Experimental and Therapeutic Medicine

Experimental and Therapeutic Medicine

Experimental and Therapeutic Medicine is an international journal devoted to laboratory and clinical medicine.

Oncology Letters

Oncology Letters

Oncology Letters is an international journal devoted to Experimental and Clinical Oncology.

Biomedical Reports

Biomedical Reports

Explores a wide range of biological and medical fields, including pharmacology, genetics, microbiology, neuroscience, and molecular cardiology.

Molecular and Clinical Oncology

Molecular and Clinical Oncology

International journal addressing all aspects of oncology research, from tumorigenesis and oncogenes to chemotherapy and metastasis.

World Academy of Sciences Journal

World Academy of Sciences Journal

Multidisciplinary open-access journal spanning biochemistry, genetics, neuroscience, environmental health, and synthetic biology.

International Journal of Functional Nutrition

International Journal of Functional Nutrition

Open-access journal combining biochemistry, pharmacology, immunology, and genetics to advance health through functional nutrition.

International Journal of Epigenetics

International Journal of Epigenetics

Publishes open-access research on using epigenetics to advance understanding and treatment of human disease.

Medicine International

Medicine International

An International Open Access Journal Devoted to General Medicine.

Journal Cover
May-2025 Volume 29 Issue 5

Full Size Image

Sign up for eToc alerts
Recommend to Library

  • Article
  • Citations
    • Cite This Article
    • Download Citation
    • Create Citation Alert
    • Remove Citation Alert
    • Cited By
  • Similar Articles
    • Related Articles (in Spandidos Publications)
    • Similar Articles (Google Scholar)
    • Similar Articles (PubMed)
  • Download PDF
  • Download XML
  • View XML

  • Supplementary Files
    • Supplementary_Data.pdf
Article Open Access

Effects of aged garlic extract on aging‑related changes in gastrointestinal function and enteric nervous system cells

  • Authors:
    • Kensuke Ohishi
    • Ahmed A. Rahman
    • Takahiro Ohkura
    • Alan J. Burns
    • Allan M. Goldstein
    • Ryo Hotta
  • View Affiliations / Copyright

    Affiliations: Department of Pediatric Surgery, Massachusetts General Hospital, Harvard Medical School, Boston, MA 02114, USA
    Copyright: © Ohishi et al. This is an open access article distributed under the terms of Creative Commons Attribution License.
  • Article Number: 103
    |
    Published online on: March 26, 2025
       https://doi.org/10.3892/etm.2025.12853
  • Expand metrics +
Metrics: Total Views: 0 (Spandidos Publications: | PMC Statistics: )
Metrics: Total PDF Downloads: 0 (Spandidos Publications: | PMC Statistics: )
Cited By (CrossRef): 0 citations Loading Articles...

This article is mentioned in:



Abstract

Dysmotility of the gastrointestinal (GI) tract is commonly seen in elderly individuals, where it causes significant morbidity and can lead to more severe conditions, including sarcopenia and frailty. Although the precise mechanisms underlying aging‑related GI dysmotility are not fully understood, neuronal loss or degeneration in the enteric nervous system (ENS) may be involved. Aged garlic extract (AGE) has been shown to have several beneficial effects in the GI tract; however, it is not known whether AGE can improve GI motility in older animals. The aim of the present study was to examine the effects of AGE on the ENS and gut motility in older mice and elucidate potential mechanisms of action. An AGE‑formulated diet was given to 18‑month‑old female mice for 2 weeks. Organ bath studies and cell culture demonstrated that AGE: i) Altered gut contractile activity; ii) enhanced viability of ENS cells; and iii) exhibited neuroprotective effects on the ENS via reduction in oxidative stress. These findings suggest that AGE could be used to develop novel dietary therapeutics for aging‑related GI dysmotility by targeting the associated loss and damage of the ENS.

Introduction

Aging is a major risk factor for various diseases and disorders (1) and leads to a decline in the biological functions of multiple organs, including the gastrointestinal (GI) tract (2). Aging-related GI disorders, including esophageal reflux, dysphagia, chronic constipation, and fecal incontinence (3), can also be associated with sarcopenia and frailty leading to increased overall mortality (4,5). Approximately half of people 65 years or older experience at least one significant GI symptom (6). Dysphagia was found in approximately one third of community-dwelling elderly, and more than half of elderly nursing home residents (7). Almost one-third of adults 60 years or older report at least occasional constipation (8). Also, GI disorders are more prevalent in women than men, and the prevalence of several GI disorders increases with age (9,10). GI disorders are more common in females due to various factors including reproductive hormones (11,12), gut sensation (10), and mental disorders (13-15). Despite high prevalence, the treatment options for aging-related GI disorders are limited, therefore novel therapeutic approaches are warranted to improve the quality of life of elderly individuals. The enteric nervous system (ENS) is an extensive network of neurons and glial cells within the wall of the GI tract and plays a critical role in regulating gut motility and other fundamental gut functions (16,17). ENS abnormalities and GI dysfunction including neuronal loss and slow transit, respectively have been well described in older animals and humans and are believed to be one of the etiologies of aging-related GI disorders (18-21). Therefore, targeting the ENS may be a novel therapeutic approach for these conditions (19).

Aged garlic extract (AGE) is a unique garlic product produced by aging garlic in a water-ethanol process for more than 10 months. During this time, sulfur-containing amino acids including S-allylcysteine (SAC), S-1-propenylcysteine (S1PC), and S-allylmercaptocysteine (SAMC) are produced (22,23). Several clinical trials have shown that AGE has beneficial effects in patients with hypertension (24-27) and gingivitis (28,29). Increasing evidence indicates that SAC and S1PC possess diverse medical benefits, including anti-hypertensive (30-34), anti-oxidant (35-37), anti-aging (38,39), and anti-inflammatory (40-44) properties. Several GI studies have shown that AGE changes microbiota composition (27,45,46), attenuates inflammation in an animal model of colitis (44), and protects epithelial cells from methotrexate-induced cytotoxicity (47). However, the effects of AGE on GI motility and ENS in older subjects are not well understood. In this study we investigated the effects of AGE on gut motility and ENS cells using old mice and explored potential mechanisms of action.

Materials and methods

Animals

All animal protocols were approved by the Institutional Animal Care and Use Committee at Massachusetts General Hospital (Protocols #2009N000239 an #2013N000115). All methods were performed in accordance with relevant regulations. Females of C57BL/6J (Stock #007914) mice, both 2-3-month-old (Young) and 18-month-old (Old), were purchased from Jackson Laboratory (Bar Harbor, ME). 18-month-old mice represent approximately 56 years of age in humans (48,49). For generation of dual reporter mice in which enteric neurons express tdTomato and enteric glia/progenitors express GFP, Plp1GFP mice (50) were kindly gifted by Dr. Wendy Macklin, University of Colorado, Denver. To obtain Plp1GFP;Actl6b::Cre; ROSA26-tdTomato (annotated as Plp1GFP; Baf53b-tdT) mice, Actl6b::Cre mice (Stock #027826) were crossed with Plp1GFP mice, and their offspring were crossed with ROSA26-tdTomato mice (Stock #007914) (51). In order to isolate longitudinal muscle layer with myenteric plexus (LMMP) and enteric neural cells animals were euthanized by carbon dioxide overdose, which is displacement of chamber air with compressed carbon dioxide at 30-70% per min. Death of animals was confirmed by lack of chest movement and heartbeat, after which cervical dislocation was performed. Both male and female mice were used for the in vitro studies as the influence of factors such as gut sensation and reproductive hormons can be excluded.

Chemicals

AGE was prepared from cloves of garlic (Allium sativum L.) through a process of rinsing with purified water, slicing, soaking in ethanol 20-50% (v/v), and extracting/aging for more than 10 months (52). AGE powder was obtained from Wakunaga Pharmaceutical Co. ltd and sent to Bio-Serv (Flemington, NJ) to prepare 3% AGE-formulated diet using standard mouse chow (AIN-93G, Bio-Serv, NJ). The AIN-93G the purified rodent diet that containing 200 g Casein, 100 g Sucrose, 397.5 g Cornstarch, 132 g Dyetrose, 3 g L-cystine, 50 g Cellulose, 70 g Soybean oil, 0.014 g t-Butylhydroquinone, 35 g Mineral mix, 10 g Vitamin mix, and 2.5 g Choline bitartrate per kg of diet (53). The 3% AGE-formulated diet was given to female mice for 2 weeks after the mice were randomized based on body weight. Two weeks after the initiation of feeding the AGE-formulated diet, in vivo assays and analysis of oxidative stress in myenteric plexus were performed. For in vitro and ex vivo studies, AGE powder was dissolved in sterile PBS and the solution was passed through with a 0.22 µM filter.

Gastrointestinal transit time

Total gastrointestinal transit time was measured as previously described (54). Mice (n=6, each group) were acclimatized for 30 min individually in cages without bedding, and 0.15 ml of 6% (w/v) carmine red dye (Sigma, C1022) in 0.5% (w/v) methylcellulose was administered to each mouse by oral gavage. The time from gavage to the appearance of the first red pellet was recorded as total gastrointestinal transit time. Maximum observation time was 6 h.

Bead expulsion test

Mice (n=6, each group) were fasted overnight before the test was performed as described previously (55). Mice were acclimatized for 30 min, then a 3-mm glass bead (Sigma, #1040150500) was inserted into the rectum of each mouse using a silicone pusher under anesthesia by isoflurane (Covetrus, #11695-6777-2). Isoflurane, at 3 and 2%, was used for induction and maintenance, respectively. After bead insertion, mice were placed in individual plastic cages. The time to evacuate the bead started after the mice recovered from the anesthesia.

Fecal pellet output

Fecal pellet output was measured as reported previously (56) in individual metabolic cages for 24 h (n=6, each group). The weight of food consumed over 24 h was obtained. Pellet number was calculated using the average weights of dry feces (n=25) per mouse.

Fecal water content

The previously described method was used (57). Each mouse (n=6, each group) was placed in a plastic cage individually and wet fecal pellets were collected for 2 h. The wet fecal pellets were dried in the oven at 60˚C for 48 h. Fecal water content was calculated according to the following equation: (wet fecal weight-dry fecal weight)/wet fecal weight x100.

Organ bath measurements of colonic smooth muscle activity

The organ bath experiments with colon rings followed well-established protocols. We conducted pilot studies to optimize parameters such as intensity (40-50 volts), frequency (5 Hz), and pulse duration (0.3 ms) to ensure reproducible and physiologically relevant responses for assessing smooth muscle contractility. These parameters have been validated in our laboratory, and experiments were performed using sparameters previously described (58-61). Freshly excised segments of distal colon were immediately placed in oxygenated Krebs solution (118 mmol/l NaCl, 4.7 mmol/l KCl, 1.2 mmol/l MgSO4·7H2O, 1.2 mmol/l KH2PO4, 25 mmol/l NaHCO3, 11.7 mmol/l glucose, and 1.25 mmol/l CaCl2) at 37˚C. Tissue rings, approximately 5 mm in length, were mounted between two metal hooks attached to force displacement transducers in a muscle strip myograph bath (Model 820 MS; Danish Myo Technology, Aarhus, Denmark) containing 7 ml of oxygenated Krebs solution. The rings were gently stretched to establish a basal tension of 0.5 g and allowed to equilibrate for 30-45 min, with Krebs solution being replaced every 20 min. Spontaneous contractions were recorded in both the absence and presence of AGE (1% w/v). Afterwards, contractions were recorded again following the addition of the nitric oxide synthase inhibitor L-NAME (100 mM; Sigma-Aldrich, St. Louis, MO). Electrical field stimulation (EFS) was then applied to the tissue using a pulse train of 40-50 V (15-sec duration, 300 µs pulse width, 5 Hz frequency) via a CS4+ constant voltage stimulator controlled by MyoPulse software (Danish Myo Technology). The procedure was repeated after the addition of AGE (1% w/v). Force contraction data from the circular smooth muscle were recorded and analyzed using a Power Lab 16/35 data acquisition system and LabChart Pro Software v8.1.16 (ADInstruments, NSW, Australia). Tissue viability was confirmed by assessing the contraction response to 60 mM KCl at the conclusion of the experiment. Baseline spontaneous activity was quantified by measuring the area under the curve (AUC), from 60 sec of data collected 5 min before the addition of AGE or L-NAME This was compared to the response following AGE or L-NAME, which was similarly quantified by measuring the AUC, from 60 sec of data collected immediately after the addition of AGE or L-NAME. Baseline maximum values were determined by averaging 60 sec of data recorded 1 min before EFS application. Changes in contraction were measured from the first 60 sec after stimulation onset and expressed as absolute differences from baseline. EFS was applied three times at 5-min intervals, and the maximum response was calculated as the mean of the three trials.

Isolation and expansion of mouse enteric neural cells

Enteric neural cells, including enteric neural stem cells (ENSCs), were isolated from mice as previously reported (62-64). Briefly, LMMP was separated from large intestine of mice (young, old, and Plp1GFP; Baf53b-tdT). Enzymatic dissociation was achieved using dispase (250 µg/ml, STEMCELL Technologies, Vancouver, Canada) and collagenase XI (1 mg/ml, Sigma Aldrich, St. Louis, Missouri) at 37˚C for 45 min. Single cells were isolated by filtration through a 40-µm filter and plated at 5x105 cells/ml in a 25-cm2 flask in a 1:1 mixture of DMEM (Thermo Fisher Scientific) and NeuroCult Mouse Basal Medium (StemCell Technologies) supplemented with 1% penicillin/streptomycin (Gibco, #15140122), 20 ng/ml insulin growth factor (StemCell Technologies), and 20 ng/ml basic fibroblast growth factor (StemCell Technologies), 2% B27 supplement (gibco), 1% N2 supplement (gibco), 50 µM beta-mercaptoethanol (gibco), and 75 ng/ml retinoic acid (Sigma Aldrich). After 7 days in culture, primary neurospheres were obtained.

Neurosphere assay and cell viability assay

Primary neurospheres from wildtype C57BL/6J (n=2, male and female) and PLP1GFP; BAF53b-tdT mice (n=2, male and female) were dissociated by Accutase (StemCell technologies, # 7920). 5,000 cells/well were plated into 96-well plate (CORNING, #3474) and secondary neurospheres treated with AGE at 0.25 to 1 mg/ml in culture media for 7 days (n=3, each group). The samples were dissociated with dispase and collagenase XI to generate single cell suspension and fixed with 4% PFA for 15 min. Random images of secondary neurospheres from wildtype C57BL/6J were taken using a Keyence BZX-700 All-In-One Microscope (Keyence America Itasca, IL) and the number of neurospheres from wildtype C57BL/6J quantified by ImageJ software (NIH). A cell viability assay was performed using the CellTiter-Glo Luminescent Cell Viability Assay (Promega, Madison, WI, USA, PAG7570). Secondary neurospheres from Plp1GFP; Baf53b-tdT mice were dissociated to single cells and tdT+ and GFP+ positive cell numbers were counted using ImageJ software (NIH).

EdU proliferation assay and immunohistochemistry

Primary neurospheres from wildtype C57BL/6J mice (n=2, male and female) were generated as described previously. AGE (1 mg/ml) was added to the media for secondary neurospheres in the presence of 10 µM of 5-ethynyl-2'-deoxyuridine (EdU) for 2 days (n=3, each group). After removing the media, secondary neurospheres were incubated in new AGE-containing media for 5 days. The samples were dissociated with dispase and collagenase XI to generate single cell suspension fixed with 4% PFA for 15 min and Click-iT EdU Cell Proliferation Kit for Imaging (Fisher Scientific, C10340) was performed. For immunohistochemical staining, 10% donkey serum and 1% Triton X-100 in phosphate-buffered saline (PBS) was used for blocking. Primary antibodies, including human anti-HuC/D (Anna1, 1:20, kindly gifted by Lennon lab) and rabbit anti-P75 (1;400, Promega, G3231), were incubated overnight at 4˚C, followed by secondary antibodies for 1 h. Secondary antibodies included anti-human IgG (1:200, Alexa Fluor 594, Jackson ImmunoResearch) and anti-rabbit IgG (1:200; Alexa Fluor 488, Invitrogen). Random Images were taken from each group using a Keyence BZX-700 All-In-One Microscope (Keyence America Itasca, IL) and the number of double-labelled Hu+EdU+ or P75+EdU+ cells counted using ImageJ software (NIH).

Oxidative stress in myenteric plexus

MitoSOX (Thermo Fisher Scientific, M36008) was used to identify mitochondrial-derived production of superoxide in the myenteric ganglia of the ENS (65). Fresh colonic LMMP preparations were collected from the mice (n=4, each group). The samples were incubated in Hanks' Balanced Salt Solution (HBSS, Thermo Fisher Scientific) containing 5 µM of MitoSOX at 37˚C for 30 min. Tissues were washed with PBS and fixed with 4% PFA overnight at 4˚C. Images were captured, converted into binary format, and area of fluorescence within ganglia was measured in arbitrary units using ImageJ software (NIH).

ENS cell culture and evaluation of the effects of AGE

LMMPs were separated from colons dissected from 2 months old Plp1GFP; Baf53b-tdT mice (n=2, male and female) and dissociated enzymatically using dispase (250 µg/ml, STEMCELL Technologies) and collagenase XI (1 mg/ml, Sigma-Aldrich) at 37˚C for 45 min. Counter filtration was performed using a 20-µm cell strainer (pluriSelect, #43-50020-01) as previously (66). Samples were centrifuged at 350 G for 5 min and resuspended in NeuroCult Mouse Basal Medium (StemCell Technologies) containing 10% FBS and 1% penicillin/streptomycin (Gibco, #15140122). Isolated enteric ganglia in the media were plated into fibronectin (Sigma-Aldrich, #F1141)-coated 48 well plates and cultured for 24 h. Pre-treatment of AGE without hydrogen peroxide (H2O2) was performed for 48 h. Then, PBS treatment as control, 100 µM of H2O2 (Sigma-Aldrich, H1009) alone, and co-treatment of AGE and 100 µM of H2O2 were carried out for 24 h (n=3, each group). The samples were fixed with 4% PFA for 15 min at RT. Random images were taken using a Keyence BZX-700 All-In-One Microscope (Keyence America Itasca, IL). The number of neurons and glial cells, and neurite length, were quantified using ImageJ software (NIH).

Statistical analysis

Data analysis was performed using GraphPad Prism v10 (GraphPad Software, Inc., San Diego, CA). Two-tailed t-tests were performed for pairwise comparisons. A one-way analysis of variance (ANOVA) was performed with a post hoc Dunnett's test and Tukey's test for multiple comparisons. For all analyses, P<0.05 was considered significant. All data are presented as mean ± SEM, unless otherwise stated.

Results

AGE improves colorectal dysfunction in old mice

To characterize gastrointestinal (GI) motility in old mice, we performed multiple in vivo functional assays in young (2-3-month-old) and old (18-month-old) mice (Fig. 1A). Both total GI transit time (Fig. 1B, 2.98±0.2 h in young vs. 5.01±0.1 h in old, P<0.0001) and rectal bead expulsion time (Fig. 1C, 2.78±0.2 min in young vs. 6.47±0.3 min in old, P<0.0001) were significantly delayed in old mice. Furthermore, significantly decreased fecal pellet output (Fig. 1D, 127±7.8 in young vs. 35.7±8.9 in old, P<0.0001) and fecal water content (Fig. 1E, 42.7±2.2% in young vs. 33.2±1.9% in old, P<0.01) were observed in old mice despite no significant difference in food intake (Fig. 1F, 3.10±0.2 g in young vs. 2.37±0.3 g in old, ns).

Figure 1

Effects of AGE on aging-related colorectal dysfunction in old mice. (A) Experimental overview. (B) GI transit time, (C) rectal bead expulsion time, (D) fecal pellet output and (E) fecal water content were measured to determine the GI motility in ‘Young’, ‘Old’ and ‘Old + AGE’ mice. (F) No significant difference in food intake was observed in each group. Results are shown as mean ± SEM, n=6/group. *P<0.05, **P<0.01, ***P<0.001, ****P<0.0001. AGE, aged garlic extract; GI, gastrointestinal.

AGE-formulated diet was given to old mice for 2 weeks and the same GI functional analyses were performed (Fig. 1A). Interestingly, all GI functional parameters, including total GI transit time (Fig. 1B, 5.01±0.1 h in old vs. 4.29±0.2 h in old+AGE, P<0.05), rectal bead expulsion time (Fig. 1C, 6.47±0.3 min in old vs. 3.87±0.4 min in old+AGE, P<0.0001), fecal pellet output (Fig. 1D, 35.7±8.9 in old vs. 120±14 in old+AGE, P<0.001), and fecal water content (Fig. 1E, 33.2±1.9% in old vs. 43.2±1.0% in old+AGE, P<0.01) were significantly improved by the AGE-diet. Food intake was not significantly reduced by AGE-diet (Fig. 1F, 2.37±0.3 g in old vs. 2.87±0.4 g in old+AGE, ns). These findings suggest that AGE has the potential to restore aging-related GI dysmotility in mice.

AGE increases smooth muscle relaxation of aged colon via nNOS signaling

To evaluate the effect of AGE on colonic smooth muscle contractility, we performed organ bath studies on colon from 18-month-old mice. The representative tracings of each group during the baseline recording (Fig. 2A) and in response to electrical field stimulation (EFS) (Fig. 2B) are shown. In the presence of AGE, both baseline contractile activity (Fig. 2A) and EFS induced responses (Fig. 2B) were reduced compared to non-AGE-treated tissues. Quantitative analysis, determined by measuring area under the curve (AUC) and the amplitude of EFS responses, were significantly reduced in the presence of AGE (Fig. 2C, 16.4±1.8 g.s in absence of AGE vs. 13.4±1.7 g.s in presence of AGE, P<0.05; Fig. 2D, 2.41±0.4 g in absence of AGE vs. 1.75±0.3 g in presence of AGE, P<0.05). These changes in response to AGE were attenuated in the presence of L-NAME (N(ω)-nitro-L-arginine methyl ester), an inhibitor of neuronal nitric oxide synthase (nNOS) (Fig. 2E, 20.0±5.1 g.s in absence of AGE vs. 19.1±4.8 g.s in presence of AGE, ns), suggesting that the effect of AGE on colonic contractility is mediated, at least in part, by nNOS.

Figure 2

Effects of AGE on colonic smooth muscle activity. Representative traces of contractile activities of colonic smooth muscle in (A) spontaneous (double head arrows indicate range in which area under curve was quantified) and (B) in response to EFS (double head arrows indicate quantified maximum amplitude). Red and black arrows represent addiction of AGE or L-NAME, and application of EFS, respectively. (C) Area under curve (n=12/group) and (D) maximum amplitude of muscle contraction (n=7/group) were measured and compared between in the absence or presence of AGE. (E) L-NAME added to the organ bath abolished the effects of AGE (n=5/group). Results are shown as mean ± SEM. *P<0.05. EFS, electric field stimulation; L-NAME, NG-Nitroarginine methyl ester; AGE, aged garlic extract.

AGE leads to expansion of cultured ENS cells

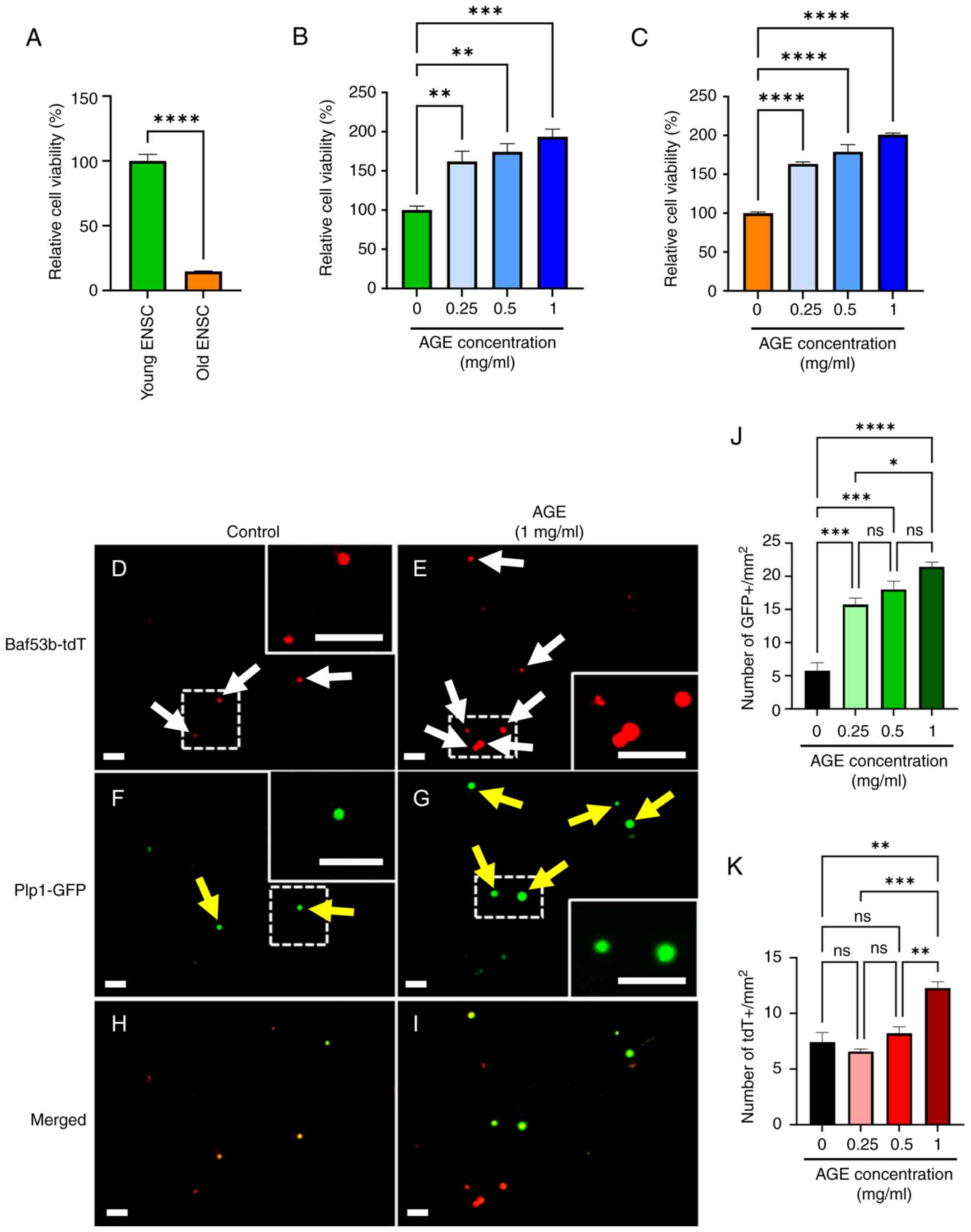
Recent evidence has demonstrated active regeneration and remodeling of the ENS postnatally (67). To evaluate the effect of AGE on ENS homeostasis in old mice, we isolated enteric neuronal stem/progenitor cells (ENSCs) from the colon of young and old mice.

Interestingly, viability of ENSCs isolated from old mice was significantly reduced in comparison to young-derived ENSCs (Fig. 3A, 100±5.0% in young ENSC vs. 14.8±0.3% in old ENSC, P<0.0001), and the number of old-mouse-derived ENSCs was also significantly lower (Fig. S1A, 4.9±0.4 in young ENSC vs. 2.5±0.4 in old ENSC, P<0.05). Addition of AGE to the culture media increased cell viability in and the number of both young- and old-mouse-derived ENSCs (Figs. 3B and S1B). We isolated ENSCs from Plp1GFP; Baf53b-tdT mice in which enteric neurons express tdTomato and enteric glia/progenitors express GFP (51), and cultured them in the presence or absence of AGE (Fig. 3D-I). Quantitative analysis demonstrated that AGE significantly increased the Plp1-GFP population in a dose dependent manner (Fig. 3F and G, yellow arrows; Fig. 3J). AGE also expanded the neuronal (Baf53b-tdT positive, Fig. 3D and E, white arrows; Fig. 3K) population, but only at the 1 mg/ml concentration (Fig. 3K, 7.41±0.8 in control vs. 12.3±0.6 in AGE 1 mg/ml, P<0.01).

Figure 3

Effects of AGE on cultured ENS cells. (A) Significant reduction in viability of cells isolated from ‘Old’ mice. AGE improved viability of (B) ‘Young’- or (C) ‘Old’-derived ENSCs. (D-I) ENS cells were isolated from Plp1GFP; Baf53b-tdT mice. (F, G and J) AGE increased the number of Plp1-GFP positive glia/neural progenitors (yellow arrows) and (D, E and K) Baf-tdT positive neurons (white arrows), respectively (dashed box enlarged in inset). Scale bars, 50 µm; magnification, x20. Results are shown as mean ± SEM, n=3/group. *P<0.05, **P<0.01, ***P<0.001, ****P<0.0001. AGE, aged garlic extract; ENS, enteric nervous system; ENSC, enteric neural stem cells.

AGE promotes proliferation of enteric neural cells

We tested whether AGE activates proliferation in ENS cells using the thymidine analogue, EdU (5-Ethynyl-2'-deoxyuridine). Isolated ENSCs were cultured in the absence (Control) or presence of AGE (1 mg/ml) for 2 days in medium containing EdU. We replaced the culture medium on day 3 and maintained the culture for an additional 5 days. Immunofluorescent staining was performed using anti-Hu and anti-P75 antibodies (Fig. 4A-H) to label neurons and glia/ENS progenitors, respectively. AGE promoted cell proliferation, as shown by an increase in neurons that are double positive for EdU+/Hu+ (Fig. 4I, 1.87±0.2 in control vs. 5.87±0.5 in AGE 1 mg/ml, P<0.01) and an increase in EdU+/P75+ as glia/progenitors (Fig. 4J, 1.43±0.2 in control vs. 3.41±0.2 in AGE 1 mg/ml, P<0.01).

Figure 4

Effects of AGE on proliferation of cultured enteric neural cells. Cultured enteric neural cells were treated with PBS as vehicle control and immunostained for (A) Hu (neuron), (C) P75 (glia/neural progenitor cell) and (E) EdU, with the merged image shown in (G), (dashed box enlarged in inset). Treatment of 1 mg/ml AGE for cultured enteric neural cells was performed, followed by immunocytochemistry for (B) Hu, (D) P75 and (F) EdU, with the merged image presented in (H) (dashed boxes indicate enlarged insets). White arrows indcate Hu+/EdU+ neurons by treatment of (A and E) vehicle control and (B and F) 1 mg/ml AGE, respectively. (D and F) P75+/EdU+ cells were marked by yellow arrows in presence of 1 mg/ml AGE. Both the number of (I) Hu+/EdU+ neurons and (J) P75+/EdU+ cells significantly increased in the presence of 1 mg/ml AGE. Scale bars, 50 µm; magnification, x20, Results are shown as mean ± SEM, n=3/group. **P<0.01. EdU; 5-ethynyl-2'-deoxyuridine; AGE, aged garlic extract.

AGE reduces oxidative stress in ENS from old mice

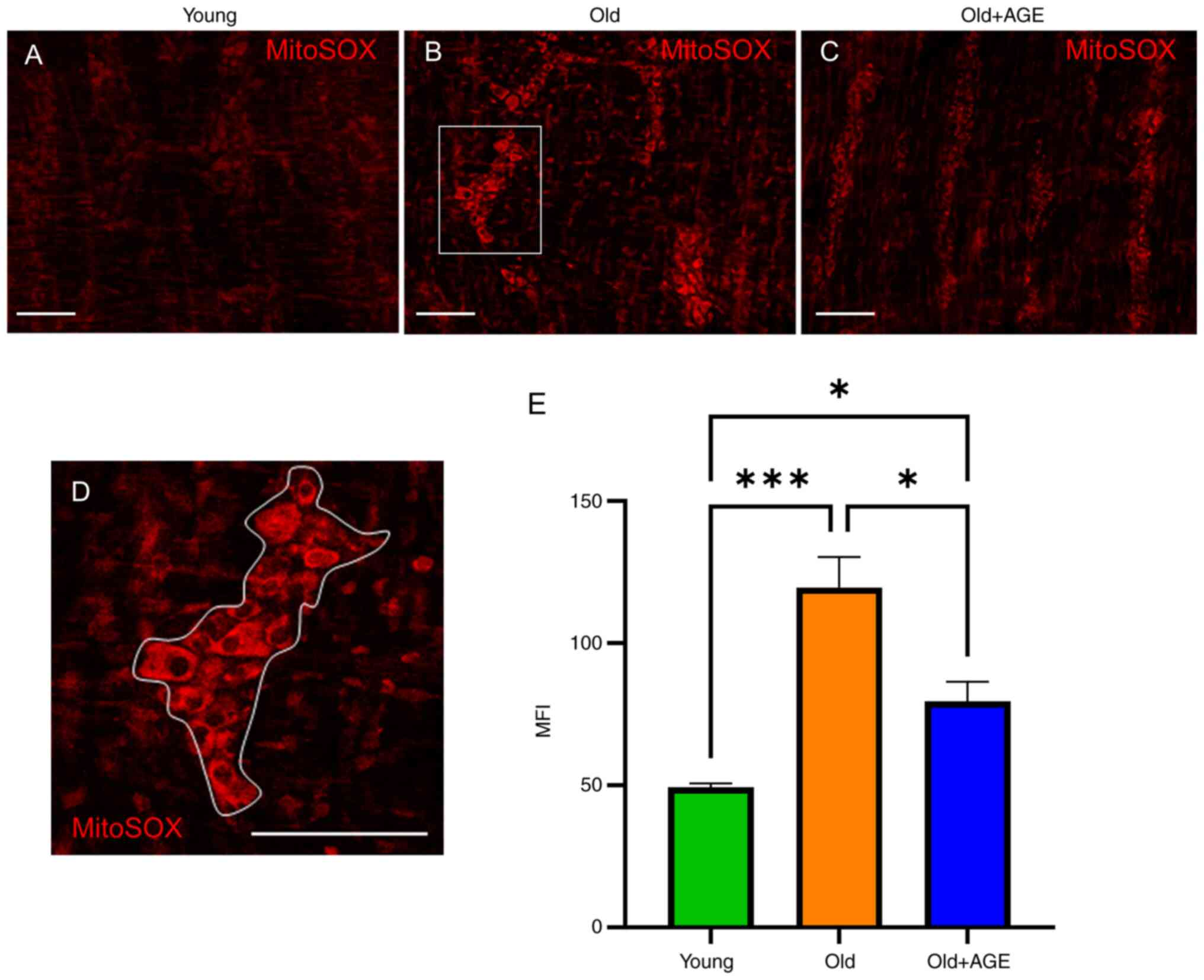
Neurons are susceptible to oxidative stress (68), which plays a role in aging-related enteric neuronal damage (69). Therefore, we evaluated reactive oxygen species (ROS) within the myenteric plexus of the muscular layer of mouse colon using MitoSOX labeling. The ROS visualized by MitoSOX in old mice (Fig. 5B and E) (Fig. 5E, 48.7±1.5 in young vs. 117±13 in old, P<0.001) was significantly more prominent compared to that in young mice (Fig. 5A and E), supporting the idea that aging increases oxidative stress in the ENS. Old mice fed an AGE-formulated diet for 2 weeks (Fig. 1A) demonstrated significantly reduced ROS in the myenteric plexus (Fig. 5C and E) (Fig. 5E, 117±13 in old vs. 74.7±6.1 in old+AGE, P<0.05). These findings suggest that AGE ameliorates oxidative stress in the ENS of old mice.

Figure 5

Effects of AGE on oxidative stress in myenteric plexus of old mice. MitoSOX staining of colonic myenteric layer of (A) ‘Young’ and (B) ‘Old’ and (C) ‘Old + AGE’ mice. (D) Enlarged image of white box is shown in (B). (E) AGE-fed old mice showed significantly less ROS in myenteric layer. Scale bars, 100 µm; magnification, x20. Results are shown as mean ± SEM, n=4/group. *P<0.05, ***P<0.001. ROS, reactive oxygen species; MFI, mean fluorescence intensity; AGE, aged garlic extract.

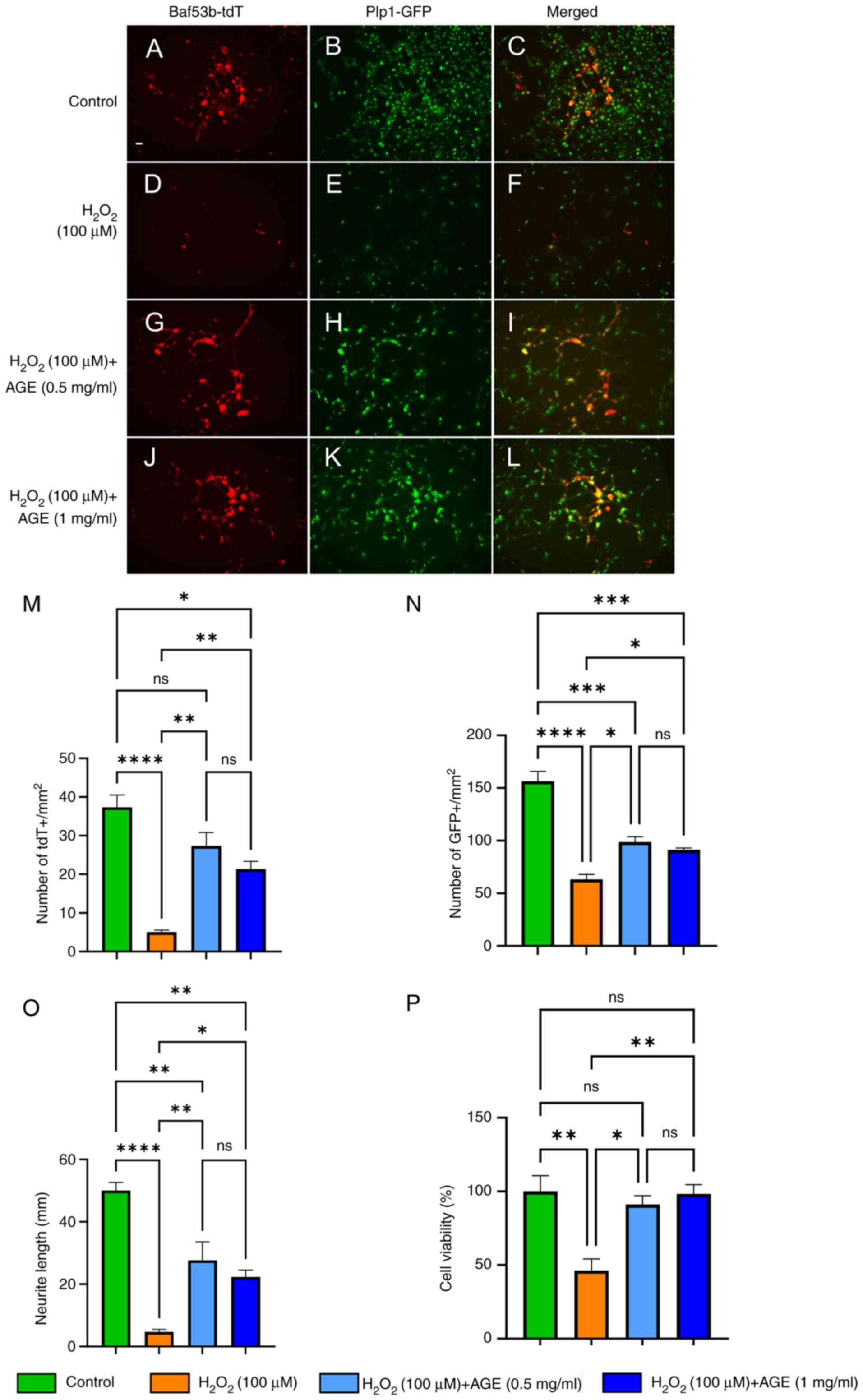
AGE protects against oxidative stress-induced degeneration of cultured enteric neural cells

Several recent studies have shown that prevention of oxidative stress could be a novel therapeutic strategy for neurodegenerative disorders (70-72). Here, we tested whether AGE has neuroprotective effects on cultured ENS cells. Hydrogen peroxide (H2O2) is commonly used to induce neuronal damage via oxidative stress (73,74). We isolated ENS cells from Plp1GFP; Baf53b-tdT mice and cultured them in the absence (Fig. 6A-C) or presence of H2O2 (Fig. 6D-F). In the presence of H2O2, there was a significant reduction in the number of tdT+ neurons (Fig. 6M, 37.3±3.2 in control vs. 5.00±0.6 in H2O2, P<0.0001) and GFP+ glia/progenitors (Fig. 6N, 156±9.4 in control vs. 63.2±4.6 in H2O2, P<0.0001). We also found a significant reduction in the length of neurites (Fig. 6O, 50.0±2.7 in control vs. 4.67±0.9 in H2O2, P<0.0001) and decreased cell viability (Fig. 6P, 100±11 in control vs. 46.3±7.9 in H2O2, P<0.01) in H2O2-treated ENS cells, confirming that oxidative stress elicits damage to ENS cells in culture. When AGE was added to the H2O2-treated ENS cells at 0.5 mg/ml (Fig. 6G-I) and 1 mg/ml (Fig. 6J-L), there was significant improvement in the survival and health of neurons and glia. These findings suggest that AGE possesses neuroprotective effects on ENS cells against oxidative stress.

Figure 6

Neuroprotective effects of AGE on oxidative stress-induced enteric neural cells in culture. (A and B) Fluorescence images showed neurons and glial/neural progenitor cells labeled with Baf53b-tdT and Plp1GFP, respectively in the presence of PBS as a vehicle control, exhibiting normal morphology, and (C) is the merged image of (A) and (B). (D) The tdT-labeled neurons exposed to 100 µM hydroperoxide display neuronal damage. (E) GFP-labeled glial/neural progenitor cells appeared to a reduction of cell number, and (F) is the merged image of (D) and (E). The tdT-labeled neurons and GFP-labeled glial/neural progenitor cells were co-treated with 100 µM hydroperoxide and (G and H) 0.5 mg/ml or (J and K) 1 mg/ml AGE, which exhibited neuroprotective effects. (I) Presents the merged image of (G) and (H), and (L) presents the combined image of (J) and (K). The (M) number of neurons and (N) glial/neural progenitors, (O) neurite length and (P) cell viability were measured. Scale bars, 50 µm; magnification, x10. Results are shown as mean ± SEM, n=3/group. *P<0.05, **P<0.01, ***P<0.001, ****P<0.0001. AGE, aged garlic extract.

Discussion

In this study we examined the effects of AGE on colonic smooth muscle and ENS cells in old mice and demonstrated several positive effects on GI motility via colonic smooth muscle relaxation, enhancement of proliferation in enteric neural cells, and neuroprotective effects by reduction in oxidative stress. Our findings provide new insights for the treatment of aging-related GI dysmotility through use of a food supplement. The ENS is an extensive network of neurons and glia within the wall of the GI tract. The ENS regulates a variety of functions, including intestinal motility, sensation, absorption, secretion, and immunity (16). Abnormalities of the ENS, which can result from a number of different conditions, including age-associated neurodegeneration, lead to serious morbidity and reduced quality of life. Aging-related GI motility disorders are common, and include esophageal reflux, dysphagia, chronic constipation, rectal prolapse, and fecal incontinence. These contribute to the development of subsequent undernutrition, immunosuppression, sarcopenia, and frailty. GI disorders including irritable bowel syndrome and constipation are more prevalent in women than men, and several GI disorders increase with age (9,10). Therefore, we used aged female mice in this study. The mechanisms underlying aging-associated GI dysfunction are not fully understood, although a number of studies have shown that neuronal loss and/or molecular changes in the ENS may be involved (20,75,76). In the current study, we used 18-month-old mice as ‘old’ mice to evaluate i) gut motility using in vivo and ex vivo assays, ii) neurodegenerative ENS phenotype based on the degree of oxidative stress, and iii) properties of enteric neuronal stem cells (ENSCs) in culture. Consistent with previous reports (56,75), our study shows that both total gut transit time and rectal bead expulsion time are significantly delayed in old mice, and fecal pellet output and fecal water content are significantly reduced. We also observed significantly increased oxidative stress and a reduction in the proliferative capacity of ENSCs from old mice grown in culture, consistent with prior studies (69,77,78).

AGE is a nutritional supplement prepared by prolonged extraction (normally over 10 months) of fresh garlic with 15-20% aqueous ethanol at room temperature (52). This product is odorless and appears to be superior to normal garlic in its antioxidant properties (79). It has been shown that AGE reduces total serum cholesterol and systolic pressure in hypercholesterolemic patients (27,80,81). AGE was further shown to promote antioxidant protection in cells by enhancing activity of the cellular antioxidant enzymes (35,79). Furthermore, recent work has demonstrated AGE-related neuroprotective effects against oxidative stress during neuroinflammation (79), leading us to hypothesize that AGE could have similar neuroprotective effects on the ENS and thus ameliorate the symptoms of GI dysmotility associated with aging.

Oxidative stress is characterized by an imbalance between enhanced production of reactive oxygen species (ROS), including hydrogen peroxide (H2O2) and superoxide anion (O2-), and/or reduced antioxidant defenses due to mitochondrial dysfunction and a decline in antioxidant defenses with aging (82,83). This imbalance leads to lipid peroxidation and oxidation of proteins and DNA, leading to neurodegeneration (84,85). Elevated ROS levels in myenteric neurons in aged mice are associated with neuronal apoptosis (69), and dysmotility has been described in aganglionic mouse models (58,86) and old mice (56,75). Consistent with these previous reports, we observed significant elevation of ROS in the muscular layer of colon in old mice compared to young. Interestingly, these changes were ameliorated by an AGE-formulated diet for 2 weeks. It has been shown that AGE and its constituents, such as S-allylcysteine (SAC) and S-allylmercaptocysteine (SAMC), contain antioxidant properties (87). SAC is known to activate Nuclear factor erythroid 2-related factor 2 (Nrf2) signaling pathway, resulting in enhancement of antioxidant defense (22,88). Furthermore, some antioxidants, including N-acetylcysteine (89), Vitamin C (90), and Resveratrol (91), have been shown to have neuroprotective properties. The current study, using H2O2-exposed neural cells to induce neurodegeneration in vitro (89), demonstrated a significant reduction in neuroglial damage in H2O2 treated cells in the presence of AGE. Therefore, these neuroprotective effects via reduction of ROS could be a mechanism explaining how AGE treatment improves aging-related colorectal dysmotility. Further studies investigating how AGE promotes ENS cell proliferation and reduces oxidative stress could explore the effects of AGE and its components on Nrf2 signaling including Nrf2, and its target genes such as HO-1 and GCLC (92,93).

The ENS is embryologically derived from the neural crest. During development, as undifferentiated NCCs migrate through the wall of GI tract, they differentiate into neurons and glial cells to form interconnecting enteric ganglia. A subpopulation of those enteric neural crest-derived cells remains undifferentiated and resides within enteric ganglia where they could act to replenish damaged or lost neurons in response to various insults, including inflammation, mechanical stretch, and aging (67,94,95). These cells, so-called enteric neuronal stem/progenitor cells (ENSCs), have been isolated from postnatal mice (60,62,96,97), swine, and humans and their capabilities, such as proliferation and migration, have been characterized following their culture in vitro (98-102). Kruger et al showed that in mice, the number of ENSCs declines more than 10-fold within the first 3 months of life. Moreover, their self-renewal capacity and neuronal differentiation potential decline by 50-60% (77). In our current study, we observed that the viability and the number of neurospheres generated by cultured ENSCs from old mice was significantly reduced compared to those from young mice. Interestingly, we found that the proliferative capacity of cultured ENSCs was enhanced by the addition of AGE. Although the mechanisms by which ENSC proliferation declines with age are not fully understood, a major chemical component of AGE, promotes the Nrf2 signaling pathway (22,88), which plays a key role in driving the cell cycle transition from G2 to M phase in hepatocytes (103) and also plays a role in regulating injury-induced neurogenesis in the brain (104). Based on our observed restoration in colorectal dysmotility in old mice treated with AGE, we hypothesize that improving an imbalance between contraction and relaxation in the gut could be beneficial for treatment of aging-related dysmotility. Since intestinal peristalsis consists of coordinated movements involving both contractions and relaxations (105), in support of this idea, colorectal dysmotility was described in nNOS KO mice (64) and reduction in the number of nNOS neurons was observed in old mice (76), suggesting that a reduction in (inhibitory) nNOS neurons results in a change in the ratios of excitatory and inhibitory enteric neurons, and that this imbalance may contribute to aging-related dysmotility. Further, AGE has been shown to have a relaxation effect in vascular smooth muscle by increasing nitric oxide production (106). In this current study, we observed that AGE significantly impacts colonic smooth muscle contractility, as both baseline contractile activity and electrically evoked responses in colonic muscle strips were reduced in the presence of AGE, findings that together highlight its potent modulatory influence on motility. The observed effects of AGE suggest that it increases muscle relaxation, as reduced contraction and enhanced relaxation are complementary aspects of muscle tone regulation (107). Furthermore, these effects of AGE were blocked by L-NAME, an inhibitor of nNOS, suggesting that nitric oxide (NO) plays an important role in mediating the muscle relaxant effects of AGE. NO is generated from L-Arginine as a substrate by nNOS, which promotes smooth muscle relaxation by activating guanylate cyclase and increasing cyclic GMP levels (108,109). L-Arginine is one of the components found in AGE, and as a main source of NO has a relaxation effect in vascular smooth muscle (106). The role of NO in mediating smooth muscle relaxation, particularly in the rodent colon, is well-established, and NO released from sodium nitroprusside induces relaxation of gastrointestinal smooth muscle (110-112). The observed inhibition of AGE's effects by L-NAME reinforces the involvement of the nNOS-NO pathway in mediating AGE's action (91). Thus NO derived from L-arginine contained in AGE may be inducing the relaxation effects that we observed in colonic smooth muscle, which could lead to improvement in aging-related dysmotility. This could be further investigated in future studies using nitrate/nitrite colorimetric assays as previously described (33,106), and molecular biological assays (western blotting, quantitative PCR) and/or biochemical assays could be used to evaluate the effects of AGE and its constituents on downstream targets of nNOS signaling including guanylate cyclase, PKA/PKG and myosin light chain kinase (113).

Although not directly tested in our studies, another mechanism that could be involved in the observed effects of AGE on gut contractility is smooth muscle relaxation via hydrogen sulfide (H2S) (114), and organic polysulfides as its potential source is contained in AGE (115-117). H2S facilitates membrane hyperpolarization in smooth muscle cells, reducing their excitability and contractile responses. This effect may explain the observed attenuation in both spontaneous contractility and EFS-induced responses, but requires further investigation. The ability of H2S to modulate ion channel activity and intracellular calcium dynamics further supports this hypothesis, as these processes are critical for smooth muscle contraction and neuromuscular signaling (118,119). These mechanisms highlight AGE's potential to counteract age-related decline in gut motility (60,88,90) by promoting smooth muscle relaxation. Studies on GI physiology have shown that interventions reducing contractility effectively promote muscle relaxation (107,120). Furthermore, it is unknown if the effects of AGE persist in the long term. Several previous studies have shown that gut microbiota can influence GI motility (121) and have a range of effects on the ENS (122). A human study demonstrated that garlic intake for one week improved gut microbial diversity and increased the relative abundance of beneficial bacteria including Faecalibacterium prausnitzii and Akkermansia spp (123), supporting the idea that changes induced in the short term could have long term implications. However, we recognize that determination of the prolonged impact of AGE on the gut is a limitation of our study. Nevertheless, our results provide valuable insight into the therapeutic potential of AGE for enhancing colonic motility through NO-dependent pathways, supporting previous observations of its effects on smooth muscle systems (124).

In conclusion, an AGE diet in mice resulted in improvements in aging-related colorectal dysmotility involving colonic smooth muscle relaxation via nNOS, enhancement of proliferation in enteric neural cells, and neuroprotective effects. Our findings provide both a characterization of motility in aged mice and reveal potential beneficial effects for GI motility disorders and ENS cells through AGE.

Supplementary Material

Effects of AGE on ENSC capacity to form neurospheres. (A) Neurosphere assays were performed to determine the effects of AGE on ENSCs isolated ‘Young’ or ‘Old’ mice. (B) ‘Old’ mice-derived ENSCs were grown in the presence of AGE. Results are shown as mean ± SEM, n=3/group. *P<0.05, **P<0.01, ***P<0.001. AGE, aged garlic extract; ENSC, enteric neural stem cells.

Acknowledgements

Not applicable.

Funding

Funding: This work was supported by a research grant from Wakunaga Pharmaceutical Co. Ltd. (grant no. 243138-MGB).

Availability of data and materials

The data generated in the present study may be requested from the corresponding author.

Authors' contributions

KO and RH designed the experiments and are major contributors in writing the manuscript. KO performed in vitro study. KO, RH and TO preformed in vivo study. AAR performed organ bath study. KO, RH and AAR confirmed the authenticity of all the raw data. AJB and AMG supervised this study, contributed to the conception and data interpretation, and reviewed and edited the manuscript. All authors have read and approved the final manuscript.

Ethics approval and consent to participate

This study was conducted in accordance with the protocols reviewed and approved by the Institutional Animal Care and Use Committee at Massachusetts General Hospital (approval nos. 2009N000239 and 2013N000115). All methods were carried out in accordance with relevant guidelines and regulations.

Patient consent for publication

Not applicable.

Competing interests

The authors declare that they have competing interests: the work was funded by Wakunaga Pharmaceutical Company Ltd., where KO is an employee.

References

1 

Kennedy BK, Berger SL, Brunet A, Campisi J, Cuervo AM, Epel ES, Franceschi C, Lithgow GJ, Morimoto RI, Pessin JE, et al: Geroscience: Linking aging to chronic disease. Cell. 159:709–713. 2014.PubMed/NCBI View Article : Google Scholar

2 

Campisi J: Aging, cellular senescence, and cancer. Annu Rev Physiol. 75:685–705. 2013.PubMed/NCBI View Article : Google Scholar

3 

Saffrey MJ: Aging of the mammalian gastrointestinal tract: A complex organ system. Age (Dordr). 36(9603)2014.PubMed/NCBI View Article : Google Scholar

4 

Cox NJ, Ibrahim K, Sayer AA, Robinson SM and Roberts HC: Assessment and treatment of the anorexia of aging: A systematic review. Nutrients. 11(144)2019.PubMed/NCBI View Article : Google Scholar

5 

Parker BA and Chapman IM: Food intake and ageing-the role of the gut. Mech Ageing Dev. 125:859–866. 2004.PubMed/NCBI View Article : Google Scholar

6 

Siddappa PK and Birk JW: Gastrointestinal health and healthy aging. In: Healthy Aging: A Complete Guide to Clinical Management. Coll PP (ed). Springer International Publishing, Cham, pp67-79, 2019.

7 

Doan TN, Ho WC, Wang LH, Chang FC, Nhu NT and Chou LW: Prevalence and methods for assessment of oropharyngeal dysphagia in older adults: A systematic review and meta-analysis. J Clin Med. 11(2605)2022.PubMed/NCBI View Article : Google Scholar

8 

Mounsey A, Raleigh M and Wilson A: Management of constipation in older adults. Am Fam Physician. 92:500–504. 2015.PubMed/NCBI

9 

Chang L, Toner BB, Fukudo S, Guthrie E, Locke GR, Norton NJ and Sperber AD: Gender, age, society, culture, and the patient's perspective in the functional gastrointestinal disorders. Gastroenterology. 130:1435–1446. 2006.PubMed/NCBI View Article : Google Scholar

10 

Kim YS and Kim N: Sex-gender differences in irritable bowel syndrome. J Neurogastroenterol Motil. 24:544–558. 2018.PubMed/NCBI View Article : Google Scholar

11 

Alqudah M, Al-Shboul O, Al Dwairi A, Al-U´Datt DG and Alqudah A: Progesterone inhibitory role on gastrointestinal motility. Physiol Res. 71:193–198. 2022.PubMed/NCBI View Article : Google Scholar

12 

Oh JE, Kim YW, Park SY and Kim JY: Estrogen rather than progesterone cause constipation in both female and male mice. Korean J Physiol Pharmacol. 17:423–426. 2013.PubMed/NCBI View Article : Google Scholar

13 

Shah E, Rezaie A, Riddle M and Pimentel M: Psychological disorders in gastrointestinal disease: Epiphenomenon, cause or consequence? Ann Gastroenterol. 27:224–230. 2014.PubMed/NCBI

14 

Haug TT, Mykletun A and Dahl AA: Are anxiety and depression related to gastrointestinal symptoms in the general population? Scand J Gastroenterol. 37:294–298. 2002.PubMed/NCBI View Article : Google Scholar

15 

Salk RH, Hyde JS and Abramson LY: Gender differences in depression in representative national samples: Meta-analyses of diagnoses and symptoms. Psychol Bull. 143:783–822. 2017.PubMed/NCBI View Article : Google Scholar

16 

Furness JB: The enteric nervous system and neurogastroenterology. Nat Rev Gastroenterol Hepatol. 9:286–294. 2012.PubMed/NCBI View Article : Google Scholar

17 

Rao M and Gershon MD: Enteric nervous system development: What could possibly go wrong? Nat Rev Neurosci. 19:552–565. 2018.PubMed/NCBI View Article : Google Scholar

18 

Camilleri M, Cowen T and Koch TR: Enteric neurodegeneration in ageing. Neurogastroenterol Motil. 20:418–429. 2008.PubMed/NCBI View Article : Google Scholar

19 

Saffrey MJ: Cellular changes in the enteric nervous system during ageing. Dev Biol. 382:344–355. 2013.PubMed/NCBI View Article : Google Scholar

20 

El-Salhy M, Sandström O and Holmlund F: Age-induced changes in the enteric nervous system in the mouse. Mech Ageing Dev. 107:93–103. 1999.PubMed/NCBI View Article : Google Scholar

21 

Bernard CE, Gibbons SJ, Gomez-Pinilla PJ, Lurken MS, Schmalz PF, Roeder JL, Linden D, Cima RR, Dozois EJ, Larson DW, et al: Effect of age on the enteric nervous system of the human colon. Neurogastroenterol Motil. 21:746–e46. 2009.PubMed/NCBI View Article : Google Scholar

22 

Colín-González AL, Santana RA, Silva-Islas CA, Chánez-Cárdenas ME, Santamaría A and Maldonado PD: The antioxidant mechanisms underlying the aged garlic extract- and S-allylcysteine-induced protection. Oxid Med Cell Longev. 2012(907162)2012.PubMed/NCBI View Article : Google Scholar

23 

Matsutomo T and Kodera Y: Development of an analytic method for sulfur compounds in aged garlic extract with the use of a postcolumn high performance liquid chromatography method with sulfur-specific detection. J Nutr. 146:450S–455S. 2016.PubMed/NCBI View Article : Google Scholar

24 

Ried K, Frank OR and Stocks NP: Aged garlic extract lowers blood pressure in patients with treated but uncontrolled hypertension: A randomised controlled trial. Maturitas. 67:144–150. 2010.PubMed/NCBI View Article : Google Scholar

25 

Ried K, Frank OR and Stocks NP: Aged garlic extract reduces blood pressure in hypertensives: A dose-response trial. Eur J Clin Nutr. 67:64–70. 2013.PubMed/NCBI View Article : Google Scholar

26 

Ried K, Travica N and Sali A: The effect of aged garlic extract on blood pressure and other cardiovascular risk factors in uncontrolled hypertensives: The AGE at Heart trial. Integr Blood Press Control. 9:9–21. 2016.PubMed/NCBI View Article : Google Scholar

27 

Ried K, Travica N and Sali A: The effect of kyolic aged garlic extract on gut microbiota, inflammation, and cardiovascular markers in hypertensives: The GarGIC trial. Front Nutr. 5(122)2018.PubMed/NCBI View Article : Google Scholar

28 

Zini A, Mann J, Mazor S and Vered Y: The efficacy of aged garlic extract on gingivitis-A randomized clinical trial. J Clin Dent. 29:52–56. 2018.PubMed/NCBI

29 

Takahashi K, Nango H, Ushijima M, Takashima M, Nakamoto M, Matsutomo T, Jikihara H, Arakawa N, Maki S, Yabuki A, et al: Therapeutic effect of aged garlic extract on gingivitis in dogs. Front Vet Sci. 10(1277272)2023.PubMed/NCBI View Article : Google Scholar

30 

Harauma A and Moriguchi T: Aged garlic extract improves blood pressure in spontaneously hypertensive rats more safely than raw garlic. J Nutr. 136 (3 Suppl):769S–773S. 2006.PubMed/NCBI View Article : Google Scholar

31 

Matsutomo T, Ushijima M, Kodera Y, Nakamoto M, Takashima M, Morihara N and Tamura K: Metabolomic study on the antihypertensive effect of S-1-propenylcysteine in spontaneously hypertensive rats using liquid chromatography coupled with quadrupole-Orbitrap mass spectrometry. J Chromatogr B Analyt Technol Biomed Life Sci. 1046:147–155. 2017.PubMed/NCBI View Article : Google Scholar

32 

Matsutomo T, Ushijima M, Kunimura K and Ohtani M: Metabolomic study reveals the acute hypotensive effect of S-1-propenylcysteine accompanied by alteration of the plasma histidine level in spontaneously hypertensive rats. J Pharm Biomed Anal. 168:148–154. 2019.PubMed/NCBI View Article : Google Scholar

33 

Ushijima M, Takashima M, Kunimura K, Kodera Y, Morihara N and Tamura K: Effects of S-1-propenylcysteine, a sulfur compound in aged garlic extract, on blood pressure and peripheral circulation in spontaneously hypertensive rats. J Pharm Pharmacol. 70:559–565. 2018.PubMed/NCBI View Article : Google Scholar

34 

Matsutomo T: Potential benefits of garlic and other dietary supplements for the management of hypertension. Exp Ther Med. 19:1479–1484. 2020.PubMed/NCBI View Article : Google Scholar

35 

Borek C: Antioxidant health effects of aged garlic extract. J Nutr. 131 (3S):1010S–1015S. 2001.PubMed/NCBI View Article : Google Scholar

36 

Yamato O, Tsuneyoshi T, Ushijima M, Jikihara H and Yabuki A: Safety and efficacy of aged garlic extract in dogs: Upregulation of the nuclear factor erythroid 2-related factor 2 (Nrf2) signaling pathway and Nrf2-regulated phase II antioxidant enzymes. BMC Vet Res. 14(373)2018.PubMed/NCBI View Article : Google Scholar

37 

Tsuneyoshi T: BACH1 mediates the antioxidant properties of aged garlic extract. Exp Ther Med. 19:1500–1503. 2020.PubMed/NCBI View Article : Google Scholar

38 

Moriguchi T, Saito H and Nishiyama N: Aged garlic extract prolongs longevity and improves spatial memory deficit in senescence-accelerated mouse. Biol Pharm Bull. 19:305–307. 1996.PubMed/NCBI View Article : Google Scholar

39 

Ogawa T, Kodera Y, Hirata D, Blackwell TK and Mizunuma M: Natural thioallyl compounds increase oxidative stress resistance and lifespan in Caenorhabditis elegans by modulating SKN-1/Nrf. Sci Rep. 6(21611)2016.PubMed/NCBI View Article : Google Scholar

40 

Morihara N, Hino A, Miki S, Takashima M and Suzuki JI: Aged garlic extract suppresses inflammation in apolipoprotein E-knockout mice. Mol Nutr Food Res. 61:2017.PubMed/NCBI View Article : Google Scholar

41 

Suzuki JI, Kodera Y, Miki S, Ushijima M, Takashima M, Matsutomo T and Morihara N: Anti-inflammatory action of cysteine derivative S-1-propenylcysteine by inducing MyD88 degradation. Sci Rep. 8(14148)2018.PubMed/NCBI View Article : Google Scholar

42 

Ohtani M and Nishimura T: Sulfur-containing amino acids in aged garlic extract inhibit inflammation in human gingival epithelial cells by suppressing intercellular adhesion molecule-1 expression and IL-6 secretion. Biomed Rep. 12:99–108. 2020.PubMed/NCBI View Article : Google Scholar

43 

Miki S, Suzuki JI, Kunimura K and Morihara N: Mechanisms underlying the attenuation of chronic inflammatory diseases by aged garlic extract: Involvement of the activation of AMP-activated protein kinase. Exp Ther Med. 19:1462–1467. 2020.PubMed/NCBI View Article : Google Scholar

44 

Liu J: Aged garlic therapeutic intervention targeting inflammatory pathways in pathogenesis of bowel disorders. Heliyon. 10(e33986)2024.PubMed/NCBI View Article : Google Scholar

45 

Maeda T, Miki S, Morihara N and Kagawa Y: Aged garlic extract ameliorates fatty liver and insulin resistance and improves the gut microbiota profile in a mouse model of insulin resistance. Exp Ther Med. 18:857–866. 2019.PubMed/NCBI View Article : Google Scholar

46 

Ried K: Garlic lowers blood pressure in hypertensive subjects, improves arterial stiffness and gut microbiota: A review and meta-analysis. Exp Ther Med. 19:1472–1478. 2020.PubMed/NCBI View Article : Google Scholar

47 

Horie T, Li T, Ito K, Sumi S and Fuwa T: Aged garlic extract protects against methotrexate-induced apoptotic cell injury of IEC-6 cells. J Nutr. 136 (3 Suppl):861S–863S. 2006.PubMed/NCBI View Article : Google Scholar

48 

Kang YK, Min B, Eom J and Park JS: Different phases of aging in mouse old skeletal muscle. Aging (Albany NY). 14:143–160. 2022.PubMed/NCBI View Article : Google Scholar

49 

Jackson SJ, Andrews N, Ball D, Bellantuono I, Gray J, Hachoumi L, Holmes A, Latcham J, Petrie A, Potter P, et al: Does age matter? The impact of rodent age on study outcomes. Lab Anim. 51:160–169. 2017.PubMed/NCBI View Article : Google Scholar

50 

Mallon BS and Macklin WB: Overexpression of the 3'-untranslated region of myelin proteolipid protein mRNA leads to reduced expression of endogenous proteolipid mRNA. Neurochem Res. 27:1349–1360. 2002.PubMed/NCBI View Article : Google Scholar

51 

Guyer RA, Stavely R, Robertson K, Bhave S, Mueller JL, Picard NM, Hotta R, Kaltschmidt JA and Goldstein AM: Single-cell multiome sequencing clarifies enteric glial diversity and identifies an intraganglionic population poised for neurogenesis. Cell Rep. 42(112194)2023.PubMed/NCBI View Article : Google Scholar

52 

Kodera Y, Kurita M, Nakamoto M and Matsutomo T: Chemistry of aged garlic: Diversity of constituents in aged garlic extract and their production mechanisms via the combination of chemical and enzymatic reactions. Exp Ther Med. 19:1574–1584. 2020.PubMed/NCBI View Article : Google Scholar

53 

Bradham KD, Scheckel KG, Nelson CM, Seales PE, Lee GE, Hughes MF, Miller BW, Yeow A, Gilmore T, Serda SM, et al: Relative bioavailability and bioaccessibility and speciation of arsenic in contaminated soils. Environ Health Perspect. 119:1629–1634. 2011.PubMed/NCBI View Article : Google Scholar

54 

Sasselli V, Boesmans W, Vanden Berghe P, Tissir F, Goffinet AM and Pachnis V: Planar cell polarity genes control the connectivity of enteric neurons. J Clin Invest. 123:1763–1772. 2013.PubMed/NCBI View Article : Google Scholar

55 

Natale G, Kastsiushenka O, Fulceri F, Ruggieri S, Paparelli A and Fornai F: MPTP-induced parkinsonism extends to a subclass of TH-positive neurons in the gut. Brain Res. 1355:195–206. 2010.PubMed/NCBI View Article : Google Scholar

56 

Patel BA, Patel N, Fidalgo S, Wang C, Ranson RN, Saffrey MJ and Yeoman MS: Impaired colonic motility and reduction in tachykinin signalling in the aged mouse. Exp Gerontol. 53:24–30. 2014.PubMed/NCBI View Article : Google Scholar

57 

Jeong D, Kim DH, Kang IB, Kim H, Song KY, Kim HS and Seo KH: Modulation of gut microbiota and increase in fecal water content in mice induced by administration of Lactobacillus kefiranofaciens DN1. Food Funct. 8:680–686. 2017.PubMed/NCBI View Article : Google Scholar

58 

Rahman AA, Ohkura T, Bhave S, Pan W, Ohishi K, Ott L, Han C, Leavitt A, Stavely R, Burns AJ, et al: Enteric neural stem cell transplant restores gut motility in mice with Hirschsprung disease. JCI Insight. 9(e179755)2024.PubMed/NCBI View Article : Google Scholar

59 

Rahman AA, Stavely R, Pan W, Ott L, Ohishi K, Ohkura T, Han C, Hotta R and Goldstein AM: Optogenetic activation of cholinergic enteric neurons reduces inflammation in experimental colitis. Cell Mol Gastroenterol Hepatol. 17:907–921. 2024.PubMed/NCBI View Article : Google Scholar

60 

McCann CJ, Cooper JE, Natarajan D, Jevans B, Burnett LE, Burns AJ and Thapar N: Transplantation of enteric nervous system stem cells rescues nitric oxide synthase deficient mouse colon. Nat Commun. 8(15937)2017.PubMed/NCBI View Article : Google Scholar

61 

Fried DE, Watson RE, Robson SC and Gulbransen BD: Ammonia modifies enteric neuromuscular transmission through glial γ-aminobutyric acid signaling. Am J Physiol Gastrointest Liver Physiol. 313:G570–G580. 2017.PubMed/NCBI View Article : Google Scholar

62 

Stavely R, Bhave S, Ho WLN, Ahmed M, Pan W, Rahman AA, Ulloa J, Bousquet N, Omer M, Guyer R, et al: Enteric mesenchymal cells support the growth of postnatal enteric neural stem cells. Stem Cells. 39:1236–1252. 2021.PubMed/NCBI View Article : Google Scholar

63 

Bhave S, Arciero E, Baker C, Ho WL, Stavely R, Goldstein AM and Hotta R: Enteric neuronal cell therapy reverses architectural changes in a novel diphtheria toxin-mediated model of colonic aganglionosis. Sci Rep. 9(18756)2019.PubMed/NCBI View Article : Google Scholar

64 

Hotta R, Rahman A, Bhave S, Stavely R, Pan W, Srinivasan S, de Couto G, Rodriguez-Borlado L, Myers R, Burns AJ and Goldstein AM: Transplanted ENSCs form functional connections with intestinal smooth muscle and restore colonic motility in nNOS-deficient mice. Stem Cell Res Ther. 14(232)2023.PubMed/NCBI View Article : Google Scholar

65 

Sahakian L, Filippone RT, Stavely R, Robinson AM, Yan XS, Abalo R, Eri R, Bornstein JC, Kelley MR and Nurgali K: Inhibition of APE1/Ref-1 redox signaling alleviates intestinal dysfunction and damage to myenteric neurons in a mouse model of spontaneous chronic colitis. Inflamm Bowel Dis. 27:388–406. 2021.PubMed/NCBI View Article : Google Scholar

66 

Mueller JL, Leavitt AR, Rahman AA, Han CY, Ott LC, Mahdavian NS, Carbone SE, King SK, Burns AJ, Poole DP, et al: Highly neurogenic glia from human and mouse myenteric ganglia generate functional neurons following culture and transplantation into the gut. Cell Rep. 43(114919)2024.PubMed/NCBI View Article : Google Scholar

67 

Jonscher R and Belkind-Gerson J: Concise review: Cellular and molecular mechanisms of postnatal injury-induced enteric neurogenesis. Stem Cells. 37:1136–1143. 2019.PubMed/NCBI View Article : Google Scholar

68 

Sohal RS and Weindruch R: Oxidative stress, caloric restriction, and aging. Science. 273:59–63. 1996.PubMed/NCBI View Article : Google Scholar

69 

Thrasivoulou C, Soubeyre V, Ridha H, Giuliani D, Giaroni C, Michael GJ, Saffrey MJ and Cowen T: Reactive oxygen species, dietary restriction and neurotrophic factors in age-related loss of myenteric neurons. Aging Cell. 5:247–257. 2006.PubMed/NCBI View Article : Google Scholar

70 

Li J, O W, Li W, Jiang ZG and Ghanbari HA: Oxidative stress and neurodegenerative disorders. Int J Mol Sci. 14:24438–24475. 2013.PubMed/NCBI View Article : Google Scholar

71 

Liu Z, Zhou T, Ziegler AC, Dimitrion P and Zuo L: Oxidative stress in neurodegenerative diseases: From molecular mechanisms to clinical applications. Oxid Med Cell Longev. 2017(2525967)2017.PubMed/NCBI View Article : Google Scholar

72 

Morén C, deSouza RM, Giraldo DM and Uff C: Antioxidant therapeutic strategies in neurodegenerative diseases. Int J Mol Sci. 23(9328)2022.PubMed/NCBI View Article : Google Scholar

73 

Fukui K: Reactive oxygen species induce neurite degeneration before induction of cell death. J Clin Biochem Nutr. 59:155–159. 2016.PubMed/NCBI View Article : Google Scholar

74 

Zhao X, Fang J, Li S, Gaur U, Xing X, Wang H and Zheng W: Artemisinin attenuated hydrogen peroxide (H2O2)-induced oxidative injury in sh-sy5y and hippocampal neurons via the activation of AMPK pathway. Int J Mol Sci. 20(2680)2019.PubMed/NCBI View Article : Google Scholar

75 

Becker L, Nguyen L, Gill J, Kulkarni S, Pasricha PJ and Habtezion A: Age-dependent shift in macrophage polarisation causes inflammation-mediated degeneration of enteric nervous system. Gut. 67:827–836. 2018.PubMed/NCBI View Article : Google Scholar

76 

Sun T, Li D, Hu S, Huang L, Sun H, Yang S, Wu B, Ji F and Zhou D: Aging-dependent decrease in the numbers of enteric neurons, interstitial cells of Cajal and expression of connexin43 in various regions of gastrointestinal tract. Aging (Albany NY). 10:3851–3865. 2018.PubMed/NCBI View Article : Google Scholar

77 

Kruger GM, Mosher JT, Bixby S, Joseph N, Iwashita T and Morrison SJ: Neural crest stem cells persist in the adult gut but undergo changes in self-renewal, neuronal subtype potential, and factor responsiveness. Neuron. 35:657–669. 2002.PubMed/NCBI View Article : Google Scholar

78 

Laszczyk AM, Fox-Quick S, Vo HT, Nettles D, Pugh PC, Overstreet-Wadiche L and King GD: Klotho regulates postnatal neurogenesis and protects against age-related spatial memory loss. Neurobiol Aging. 59:41–54. 2017.PubMed/NCBI View Article : Google Scholar

79 

Song H, Lu Y, Qu Z, Mossine VV, Martin MB, Hou J, Cui J, Peculis BA, Mawhinney TP, Cheng J, et al: Effects of aged garlic extract and FruArg on gene expression and signaling pathways in lipopolysaccharide-activated microglial cells. Sci Rep. 6(35323)2016.PubMed/NCBI View Article : Google Scholar

80 

Wlosinska M, Nilsson AC, Hlebowicz J, Hauggaard A, Kjellin M, Fakhro M and Lindstedt S: The effect of aged garlic extract on the atherosclerotic process-a randomized double-blind placebo-controlled trial. BMC Complement Med Ther. 20(132)2020.PubMed/NCBI View Article : Google Scholar

81 

Lindstedt S, Wlosinska M, Nilsson AC, Hlebowicz J, Fakhro M and Sheikh R: Successful improved peripheral tissue perfusion was seen in patients with atherosclerosis after 12 months of treatment with aged garlic extract. Int Wound J. 18:681–691. 2021.PubMed/NCBI View Article : Google Scholar

82 

Yang J, Luo J, Tian X, Zhao Y, Li Y and Wu X: Progress in understanding oxidative stress, aging, and aging-related diseases. Antioxidants (Basel). 13(394)2024.PubMed/NCBI View Article : Google Scholar

83 

Chen X, Guo C and Kong J: Oxidative stress in neurodegenerative diseases. Neural Regen Res. 7:376–385. 2012.PubMed/NCBI View Article : Google Scholar

84 

Sienes Bailo P, Llorente Martín E, Calmarza P, Montolio Breva S, Bravo Gómez A, Pozo Giráldez A, Sánchez-Pascuala Callau JJ, Vaquer Santamaría JM, Dayaldasani Khialani A, Cerdá Micó C, et al: The role of oxidative stress in neurodegenerative diseases and potential antioxidant therapies. Adv Lab Med. 3:342–360. 2022.PubMed/NCBI View Article : Google Scholar : (In English, Spanish).

85 

Smith AN, Shaughness M, Collier S, Hopkins D and Byrnes KR: Therapeutic targeting of microglia mediated oxidative stress after neurotrauma. Front Med (Lausanne). 9(1034692)2022.PubMed/NCBI View Article : Google Scholar

86 

Pan W, Rahman AA, Ohkura T, Stavely R, Ohishi K, Han CY, Leavitt A, Kashiwagi A, Burns AJ, Goldstein AM and Hotta R: Autologous cell transplantation for treatment of colorectal aganglionosis in mice. Nat Commun. 15(2479)2024.PubMed/NCBI View Article : Google Scholar

87 

Imai J, Ide N, Nagae S, Moriguchi T, Matsuura H and Itakura Y: Antioxidant and radical scavenging effects of aged garlic extract and its constituents. Planta Med. 60:417–420. 1994.PubMed/NCBI View Article : Google Scholar

88 

Shi H, Jing X, Wei X, Perez RG, Ren M, Zhang X and Lou H: S-allyl cysteine activates the Nrf2-dependent antioxidant response and protects neurons against ischemic injury in vitro and in vivo. J Neurochem. 133:298–308. 2015.PubMed/NCBI View Article : Google Scholar

89 

Wu W, Liu BH, Xie CL, Xia XD and Zhang YM: Neuroprotective effects of N-acetyl cysteine on primary hippocampus neurons against hydrogen peroxide-induced injury are mediated via inhibition of mitogen-activated protein kinases signal transduction and antioxidative action. Mol Med Rep. 17:6647–6654. 2018.PubMed/NCBI View Article : Google Scholar

90 

Shah SA, Yoon GH, Kim HO and Kim MO: Vitamin C neuroprotection against dose-dependent glutamate-induced neurodegeneration in the postnatal brain. Neurochem Res. 40:875–884. 2015.PubMed/NCBI View Article : Google Scholar

91 

Hui Y, Chengyong T, Cheng L, Haixia H, Yuanda Z and Weihua Y: Resveratrol attenuates the cytotoxicity induced by amyloid-β1-42 in PC12 cells by upregulating heme oxygenase-1 via the PI3K/Akt/Nrf2 pathway. Neurochem Res. 43:297–305. 2018.PubMed/NCBI View Article : Google Scholar

92 

Tonelli C, Chio IIC and Tuveson DA: Transcriptional regulation by Nrf2. Antioxid Redox Signal. 29:1727–1745. 2018.PubMed/NCBI View Article : Google Scholar

93 

Moratilla-Rivera I, Sánchez M, Valdés-González JA and Gómez-Serranillos MP: Natural products as modulators of Nrf2 signaling pathway in neuroprotection. Int J Mol Sci. 24(3748)2023.PubMed/NCBI View Article : Google Scholar

94 

Nagy N and Goldstein AM: Enteric nervous system development: A crest cell's journey from neural tube to colon. Semin Cell Dev Biol. 66:94–106. 2017.PubMed/NCBI View Article : Google Scholar

95 

Belkind-Gerson J, Graham HK, Reynolds J, Hotta R, Nagy N, Cheng L, Kamionek M, Shi HN, Aherne CM and Goldstein AM: Colitis promotes neuronal differentiation of Sox2+ and PLP1+ enteric cells. Sci Rep. 7(2525)2017.PubMed/NCBI View Article : Google Scholar

96 

Hotta R, Stamp LA, Foong JP, McConnell SN, Bergner AJ, Anderson RB, Enomoto H, Newgreen DF, Obermayr F, Furness JB and Young HM: Transplanted progenitors generate functional enteric neurons in the postnatal colon. J Clin Invest. 123:1182–1191. 2013.PubMed/NCBI View Article : Google Scholar

97 

Stamp LA, Gwynne RM, Foong JPP, Lomax AE, Hao MM, Kaplan DI, Reid CA, Petrou S, Allen AM, Bornstein JC and Young HM: Optogenetic demonstration of functional innervation of mouse colon by neurons derived from transplanted neural cells. Gastroenterology. 152:1407–1418. 2017.PubMed/NCBI View Article : Google Scholar

98 

Hotta R, Pan W, Bhave S, Nagy N, Stavely R, Ohkura T, Krishnan K, de Couto G, Myers R, Rodriguez-Borlado L, et al: Isolation, expansion, and endoscopic delivery of autologous enteric neuronal stem cells in swine. Cell Transplant. 32(9636897231215233)2023.PubMed/NCBI View Article : Google Scholar

99 

Lindley RM, Hawcutt DB, Connell MG, Almond SL, Vannucchi MG, Faussone-Pellegrini MS, Edgar DH and Kenny SE: Human and mouse enteric nervous system neurosphere transplants regulate the function of aganglionic embryonic distal colon. Gastroenterology. 135:205–216.e6. 2008.PubMed/NCBI View Article : Google Scholar

100 

Cheng LS, Hotta R, Graham HK, Belkind-Gerson J, Nagy N and Goldstein AM: Postnatal human enteric neuronal progenitors can migrate, differentiate, and proliferate in embryonic and postnatal aganglionic gut environments. Pediatr Res. 81:838–846. 2017.PubMed/NCBI View Article : Google Scholar

101 

Metzger M, Bareiss PM, Danker T, Wagner S, Hennenlotter J, Guenther E, Obermayr F, Stenzl A, Koenigsrainer A, Skutella T and Just L: Expansion and differentiation of neural progenitors derived from the human adult enteric nervous system. Gastroenterology. 137:2063–2073.e4. 2009.PubMed/NCBI View Article : Google Scholar

102 

Rollo BN, Zhang D, Stamp LA, Menheniott TR, Stathopoulos L, Denham M, Dottori M, King SK, Hutson JM and Newgreen DF: Enteric neural cells from hirschsprung disease patients form ganglia in autologous aneuronal colon. Cell Mol Gastroenterol Hepatol. 2:92–109. 2015.PubMed/NCBI View Article : Google Scholar

103 

Lin L, Wu Q, Lu F, Lei J, Zhou Y, Liu Y, Zhu N, Yu Y, Ning Z, She T and Hu M: Nrf2 signaling pathway: Current status and potential therapeutic targetable role in human cancers. Front Oncol. 13(1184079)2023.PubMed/NCBI View Article : Google Scholar

104 

Kärkkäinen V, Pomeshchik Y, Savchenko E, Dhungana H, Kurronen A, Lehtonen S, Naumenko N, Tavi P, Levonen AL, Yamamoto M, et al: Nrf2 regulates neurogenesis and protects neural progenitor cells against Aβ toxicity. Stem Cells. 32:1904–1916. 2014.PubMed/NCBI View Article : Google Scholar

105 

Mittal RK: Integrated Systems Physiology: From Molecule to Function to Disease. In: Motor Function of the Pharynx, Esophagus, and its Sphincters. Morgan & Claypool Life Sciences. Copyright © 2011 by Morgan & Claypool Life Sciences, San Rafael (CA), 2011.

106 

Takashima M, Kanamori Y, Kodera Y, Morihara N and Tamura K: Aged garlic extract exerts endothelium-dependent vasorelaxant effect on rat aorta by increasing nitric oxide production. Phytomedicine. 24:56–61. 2017.PubMed/NCBI View Article : Google Scholar

107 

Sanders KM: Regulation of smooth muscle excitation and contraction. Neurogastroenterol Motil. 20 (Suppl 1):S39–S53. 2008.PubMed/NCBI View Article : Google Scholar

108 

Sarna SK: Integrated Systems Physiology: From Molecule to Function to Disease. In: Colonic Motility: From Bench Side to Bedside. Morgan & Claypool Life Sciences. Copyright © 2010 by Morgan & Claypool Life Sciences, San Rafael (CA), 2010.

109 

Mori M and Gotoh T: Regulation of nitric oxide production by arginine metabolic enzymes. Biochem Biophys Res Commun. 275:715–719. 2000.PubMed/NCBI View Article : Google Scholar

110 

Bayer S, Jellali A, Crenner F, Aunis D and Angel F: Functional evidence for a role of GABA receptors in modulating nerve activities of circular smooth muscle from rat colon in vitro. Life Sci. 72:1481–1493. 2003.PubMed/NCBI View Article : Google Scholar

111 

Ghia JE, Pradaud I, Crenner F, Metz-Boutigue MH, Aunis D and Angel F: Effect of acetic acid or trypsin application on rat colonic motility in vitro and modulation by two synthetic fragments of chromogranin A. Regul Pept. 124:27–35. 2005.PubMed/NCBI View Article : Google Scholar

112 

Tepavcević SN, Isenović ER, Varagić VM and Milovanović SR: Sodium nitroprusside regulates the relaxation of the longitudinal muscle in the gut. Pharmazie. 63:151–155. 2008.PubMed/NCBI

113 

Shah V, Lyford G, Gores G and Farrugia G: Nitric oxide in gastrointestinal health and disease. Gastroenterology. 126:903–913. 2004.PubMed/NCBI View Article : Google Scholar

114 

Dunn WR, Alexander SP, Ralevic V and Roberts RE: Effects of hydrogen sulphide in smooth muscle. Pharmacol Ther. 158:101–113. 2016.PubMed/NCBI View Article : Google Scholar

115 

Rose P, Moore PK and Zhu YZ: Garlic and gaseous mediators. Trends Pharmacol Sci. 39:624–634. 2018.PubMed/NCBI View Article : Google Scholar

116 

Benavides GA, Squadrito GL, Mills RW, Patel HD, Isbell TS, Patel RP, Darley-Usmar VM, Doeller JE and Kraus DW: Hydrogen sulfide mediates the vasoactivity of garlic. Proc Natl Acad Sci USA. 104:17977–17982. 2007.PubMed/NCBI View Article : Google Scholar

117 

Abe K, Hori Y and Myoda T: Volatile compounds of fresh and processed garlic. Exp Ther Med. 19:1585–1593. 2020.PubMed/NCBI View Article : Google Scholar

118 

Gallego D, Clavé P, Donovan J, Rahmati R, Grundy D, Jiménez M and Beyak MJ: The gaseous mediator, hydrogen sulphide, inhibits in vitro motor patterns in the human, rat and mouse colon and jejunum. Neurogastroenterol Motil. 20:1306–1316. 2008.PubMed/NCBI View Article : Google Scholar

119 

Gil V, Parsons S, Gallego D, Huizinga J and Jimenez M: Effects of hydrogen sulphide on motility patterns in the rat colon. Br J Pharmacol. 169:34–50. 2013.PubMed/NCBI View Article : Google Scholar

120 

Kerfoot WW, Park HY, Schwartz LB, Hagen PO and Carson CC III: Characterization of calcium channel blocker induced smooth muscle relaxation using a model of isolated corpus cavernosum. J Urol. 150:249–252. 1993.PubMed/NCBI View Article : Google Scholar

121 

Zheng Z, Tang J, Hu Y and Zhang W: Role of gut microbiota-derived signals in the regulation of gastrointestinal motility. Front Med (Lausanne). 9(961703)2022.PubMed/NCBI View Article : Google Scholar

122 

Carabotti M, Scirocco A, Maselli MA and Severi C: The gut-brain axis: Interactions between enteric microbiota, central and enteric nervous systems. Ann Gastroenterol. 28:203–209. 2015.PubMed/NCBI

123 

Panyod S, Wu WK, Chen PC, Chong KV, Yang YT, Chuang HL, Chen CC, Chen RA, Liu PY, Chung CH, et al: Atherosclerosis amelioration by allicin in raw garlic through gut microbiota and trimethylamine-N-oxide modulation. NPJ Biofilms Microbiomes. 8(4)2022.PubMed/NCBI View Article : Google Scholar

124 

Li M, Yun W, Wang G, Li A, Gao J and He Q: Roles and mechanisms of garlic and its extracts on atherosclerosis: A review. Front Pharmacol. 13(954938)2022.PubMed/NCBI View Article : Google Scholar

Related Articles

  • Abstract
  • View
  • Download
  • Twitter
Copy and paste a formatted citation
Spandidos Publications style
Ohishi K, Rahman AA, Ohkura T, Burns AJ, Goldstein AM and Hotta R: Effects of aged garlic extract on aging‑related changes in gastrointestinal function and enteric nervous system cells. Exp Ther Med 29: 103, 2025.
APA
Ohishi, K., Rahman, A.A., Ohkura, T., Burns, A.J., Goldstein, A.M., & Hotta, R. (2025). Effects of aged garlic extract on aging‑related changes in gastrointestinal function and enteric nervous system cells. Experimental and Therapeutic Medicine, 29, 103. https://doi.org/10.3892/etm.2025.12853
MLA
Ohishi, K., Rahman, A. A., Ohkura, T., Burns, A. J., Goldstein, A. M., Hotta, R."Effects of aged garlic extract on aging‑related changes in gastrointestinal function and enteric nervous system cells". Experimental and Therapeutic Medicine 29.5 (2025): 103.
Chicago
Ohishi, K., Rahman, A. A., Ohkura, T., Burns, A. J., Goldstein, A. M., Hotta, R."Effects of aged garlic extract on aging‑related changes in gastrointestinal function and enteric nervous system cells". Experimental and Therapeutic Medicine 29, no. 5 (2025): 103. https://doi.org/10.3892/etm.2025.12853
Copy and paste a formatted citation
x
Spandidos Publications style
Ohishi K, Rahman AA, Ohkura T, Burns AJ, Goldstein AM and Hotta R: Effects of aged garlic extract on aging‑related changes in gastrointestinal function and enteric nervous system cells. Exp Ther Med 29: 103, 2025.
APA
Ohishi, K., Rahman, A.A., Ohkura, T., Burns, A.J., Goldstein, A.M., & Hotta, R. (2025). Effects of aged garlic extract on aging‑related changes in gastrointestinal function and enteric nervous system cells. Experimental and Therapeutic Medicine, 29, 103. https://doi.org/10.3892/etm.2025.12853
MLA
Ohishi, K., Rahman, A. A., Ohkura, T., Burns, A. J., Goldstein, A. M., Hotta, R."Effects of aged garlic extract on aging‑related changes in gastrointestinal function and enteric nervous system cells". Experimental and Therapeutic Medicine 29.5 (2025): 103.
Chicago
Ohishi, K., Rahman, A. A., Ohkura, T., Burns, A. J., Goldstein, A. M., Hotta, R."Effects of aged garlic extract on aging‑related changes in gastrointestinal function and enteric nervous system cells". Experimental and Therapeutic Medicine 29, no. 5 (2025): 103. https://doi.org/10.3892/etm.2025.12853
Follow us
  • Twitter
  • LinkedIn
  • Facebook
About
  • Spandidos Publications
  • Careers
  • Cookie Policy
  • Privacy Policy
How can we help?
  • Help
  • Live Chat
  • Contact
  • Email to our Support Team