Spandidos Publications Logo
  • About
    • About Spandidos
    • Aims and Scopes
    • Abstracting and Indexing
    • Editorial Policies
    • Reprints and Permissions
    • Job Opportunities
    • Terms and Conditions
    • Contact
  • Journals
    • All Journals
    • Oncology Letters
      • Oncology Letters
      • Information for Authors
      • Editorial Policies
      • Editorial Board
      • Aims and Scope
      • Abstracting and Indexing
      • Bibliographic Information
      • Archive
    • International Journal of Oncology
      • International Journal of Oncology
      • Information for Authors
      • Editorial Policies
      • Editorial Board
      • Aims and Scope
      • Abstracting and Indexing
      • Bibliographic Information
      • Archive
    • Molecular and Clinical Oncology
      • Molecular and Clinical Oncology
      • Information for Authors
      • Editorial Policies
      • Editorial Board
      • Aims and Scope
      • Abstracting and Indexing
      • Bibliographic Information
      • Archive
    • Experimental and Therapeutic Medicine
      • Experimental and Therapeutic Medicine
      • Information for Authors
      • Editorial Policies
      • Editorial Board
      • Aims and Scope
      • Abstracting and Indexing
      • Bibliographic Information
      • Archive
    • International Journal of Molecular Medicine
      • International Journal of Molecular Medicine
      • Information for Authors
      • Editorial Policies
      • Editorial Board
      • Aims and Scope
      • Abstracting and Indexing
      • Bibliographic Information
      • Archive
    • Biomedical Reports
      • Biomedical Reports
      • Information for Authors
      • Editorial Policies
      • Editorial Board
      • Aims and Scope
      • Abstracting and Indexing
      • Bibliographic Information
      • Archive
    • Oncology Reports
      • Oncology Reports
      • Information for Authors
      • Editorial Policies
      • Editorial Board
      • Aims and Scope
      • Abstracting and Indexing
      • Bibliographic Information
      • Archive
    • Molecular Medicine Reports
      • Molecular Medicine Reports
      • Information for Authors
      • Editorial Policies
      • Editorial Board
      • Aims and Scope
      • Abstracting and Indexing
      • Bibliographic Information
      • Archive
    • World Academy of Sciences Journal
      • World Academy of Sciences Journal
      • Information for Authors
      • Editorial Policies
      • Editorial Board
      • Aims and Scope
      • Abstracting and Indexing
      • Bibliographic Information
      • Archive
    • International Journal of Functional Nutrition
      • International Journal of Functional Nutrition
      • Information for Authors
      • Editorial Policies
      • Editorial Board
      • Aims and Scope
      • Abstracting and Indexing
      • Bibliographic Information
      • Archive
    • International Journal of Epigenetics
      • International Journal of Epigenetics
      • Information for Authors
      • Editorial Policies
      • Editorial Board
      • Aims and Scope
      • Abstracting and Indexing
      • Bibliographic Information
      • Archive
    • Medicine International
      • Medicine International
      • Information for Authors
      • Editorial Policies
      • Editorial Board
      • Aims and Scope
      • Abstracting and Indexing
      • Bibliographic Information
      • Archive
  • Articles
  • Information
    • Information for Authors
    • Information for Reviewers
    • Information for Librarians
    • Information for Advertisers
    • Conferences
  • Language Editing
Spandidos Publications Logo
  • About
    • About Spandidos
    • Aims and Scopes
    • Abstracting and Indexing
    • Editorial Policies
    • Reprints and Permissions
    • Job Opportunities
    • Terms and Conditions
    • Contact
  • Journals
    • All Journals
    • Biomedical Reports
      • Information for Authors
      • Editorial Policies
      • Editorial Board
      • Aims and Scope
      • Abstracting and Indexing
      • Bibliographic Information
      • Archive
    • Experimental and Therapeutic Medicine
      • Information for Authors
      • Editorial Policies
      • Editorial Board
      • Aims and Scope
      • Abstracting and Indexing
      • Bibliographic Information
      • Archive
    • International Journal of Epigenetics
      • Information for Authors
      • Editorial Policies
      • Editorial Board
      • Aims and Scope
      • Abstracting and Indexing
      • Bibliographic Information
      • Archive
    • International Journal of Functional Nutrition
      • Information for Authors
      • Editorial Policies
      • Editorial Board
      • Aims and Scope
      • Abstracting and Indexing
      • Bibliographic Information
      • Archive
    • International Journal of Molecular Medicine
      • Information for Authors
      • Editorial Policies
      • Editorial Board
      • Aims and Scope
      • Abstracting and Indexing
      • Bibliographic Information
      • Archive
    • International Journal of Oncology
      • Information for Authors
      • Editorial Policies
      • Editorial Board
      • Aims and Scope
      • Abstracting and Indexing
      • Bibliographic Information
      • Archive
    • Medicine International
      • Information for Authors
      • Editorial Policies
      • Editorial Board
      • Aims and Scope
      • Abstracting and Indexing
      • Bibliographic Information
      • Archive
    • Molecular and Clinical Oncology
      • Information for Authors
      • Editorial Policies
      • Editorial Board
      • Aims and Scope
      • Abstracting and Indexing
      • Bibliographic Information
      • Archive
    • Molecular Medicine Reports
      • Information for Authors
      • Editorial Policies
      • Editorial Board
      • Aims and Scope
      • Abstracting and Indexing
      • Bibliographic Information
      • Archive
    • Oncology Letters
      • Information for Authors
      • Editorial Policies
      • Editorial Board
      • Aims and Scope
      • Abstracting and Indexing
      • Bibliographic Information
      • Archive
    • Oncology Reports
      • Information for Authors
      • Editorial Policies
      • Editorial Board
      • Aims and Scope
      • Abstracting and Indexing
      • Bibliographic Information
      • Archive
    • World Academy of Sciences Journal
      • Information for Authors
      • Editorial Policies
      • Editorial Board
      • Aims and Scope
      • Abstracting and Indexing
      • Bibliographic Information
      • Archive
  • Articles
  • Information
    • For Authors
    • For Reviewers
    • For Librarians
    • For Advertisers
    • Conferences
  • Language Editing
Login Register Submit
  • This site uses cookies
  • You can change your cookie settings at any time by following the instructions in our Cookie Policy. To find out more, you may read our Privacy Policy.

    I agree
Search articles by DOI, keyword, author or affiliation
Search
Advanced Search
presentation
Experimental and Therapeutic Medicine
Join Editorial Board Propose a Special Issue
Print ISSN: 1792-0981 Online ISSN: 1792-1015
Journal Cover
April-2026 Volume 31 Issue 4

Full Size Image

Sign up for eToc alerts
Recommend to Library

Journals

International Journal of Molecular Medicine

International Journal of Molecular Medicine

International Journal of Molecular Medicine is an international journal devoted to molecular mechanisms of human disease.

International Journal of Oncology

International Journal of Oncology

International Journal of Oncology is an international journal devoted to oncology research and cancer treatment.

Molecular Medicine Reports

Molecular Medicine Reports

Covers molecular medicine topics such as pharmacology, pathology, genetics, neuroscience, infectious diseases, molecular cardiology, and molecular surgery.

Oncology Reports

Oncology Reports

Oncology Reports is an international journal devoted to fundamental and applied research in Oncology.

Experimental and Therapeutic Medicine

Experimental and Therapeutic Medicine

Experimental and Therapeutic Medicine is an international journal devoted to laboratory and clinical medicine.

Oncology Letters

Oncology Letters

Oncology Letters is an international journal devoted to Experimental and Clinical Oncology.

Biomedical Reports

Biomedical Reports

Explores a wide range of biological and medical fields, including pharmacology, genetics, microbiology, neuroscience, and molecular cardiology.

Molecular and Clinical Oncology

Molecular and Clinical Oncology

International journal addressing all aspects of oncology research, from tumorigenesis and oncogenes to chemotherapy and metastasis.

World Academy of Sciences Journal

World Academy of Sciences Journal

Multidisciplinary open-access journal spanning biochemistry, genetics, neuroscience, environmental health, and synthetic biology.

International Journal of Functional Nutrition

International Journal of Functional Nutrition

Open-access journal combining biochemistry, pharmacology, immunology, and genetics to advance health through functional nutrition.

International Journal of Epigenetics

International Journal of Epigenetics

Publishes open-access research on using epigenetics to advance understanding and treatment of human disease.

Medicine International

Medicine International

An International Open Access Journal Devoted to General Medicine.

Journal Cover
April-2026 Volume 31 Issue 4

Full Size Image

Sign up for eToc alerts
Recommend to Library

  • Article
  • Citations
    • Cite This Article
    • Download Citation
    • Create Citation Alert
    • Remove Citation Alert
    • Cited By
  • Similar Articles
    • Related Articles (in Spandidos Publications)
    • Similar Articles (Google Scholar)
    • Similar Articles (PubMed)
  • Download PDF
  • Download XML
  • View XML

  • Supplementary Files
    • Supplementary_Data.xlsx
Article Open Access

Wogonin as a potential therapeutic agent for psoriasis: Core target identification and validation

  • Authors:
    • Yu Lu
    • Xiaomei Zhou
    • Yiyu Guo
    • Fengrui Zhang
    • Jirong Wang
    • Jinhong Ge
    • Yan Xiao
    • Dengke Yang
  • View Affiliations / Copyright

    Affiliations: Department of Dermatology, The Third Affiliated Hospital of Yunnan University of Traditional Chinese Medicine, Kunming, Yunnan 650011, P.R. China, First Clinical Medical College, Yunnan University of Traditional Chinese Medicine, Kunming, Yunnan 650500, P.R. China
    Copyright: © Lu et al. This is an open access article distributed under the terms of Creative Commons Attribution License.
  • Article Number: 98
    |
    Published online on: February 4, 2026
       https://doi.org/10.3892/etm.2026.13093
  • Expand metrics +
Metrics: Total Views: 0 (Spandidos Publications: | PMC Statistics: )
Metrics: Total PDF Downloads: 0 (Spandidos Publications: | PMC Statistics: )
Cited By (CrossRef): 0 citations Loading Articles...

This article is mentioned in:


Abstract

Wogonin exhibits therapeutic effects in various skin diseases. However, the pharmacological effects and mechanisms of wogonin against psoriasis remain unclear. In the present study, the potential targets of wogonin were predicted and disease‑related targets were obtained using Gene Expression Omnibus datasets. Intersection targets were identified using Venny 2.1.0 software, followed by input into the Search Tool for the Retrieval of Interacting Genes/Proteins database to generate a drug‑target‑disease visual network using Cytoscape 3.10.1. Core targets were obtained by protein‑protein interaction analysis and the intersection targets were enriched through Gene Ontology and Kyoto Encyclopedia of Genes and Genomes analyses. The binding of wogonin to its core targets was evaluated using molecular docking. Furthermore, a psoriasis mouse model was constructed to assess the therapeutic effect of wogonin on skin lesions, and core targets of wogonin were verified by immunohistochemistry, including cyclin‑D1 (CCND1), matrix metalloproteinase‑9 (MMP9), cyclin‑B1, cyclin‑A2 (CCNA2), cyclin‑dependent kinase 1 and androgen receptor. Molecular docking analysis revealed interactions between wogonin and these targets. In vivo results demonstrated that wogonin alleviated psoriasis‑like lesions in the mouse model. Immunohistochemical and RNA sequencing analyses results suggested that MMP9, CCNA2 and CCND1 may be the key targets of wogonin in psoriasis. In conclusion, the findings of the present study suggested that wogonin may be a promising therapeutic candidate for psoriasis, potentially exerting its effects through the modulation of multiple molecular targets, including MMP9, CCNA2 and CCND1.

Introduction

Psoriasis is an immune-mediated, polygenic dermatological condition characterized by the formation of scaly, erythematous plaques or lesions. In some cases, patients may also experience psoriatic arthritis as a comorbid condition (1). Additionally, intrinsic factors such as hypertension, diabetes mellitus, obesity and mental stress, along with external environmental factors including sun exposure, trauma and infections, can exacerbate psoriasis. This condition markedly impacts the quality of life of patients, a number of whom experience feelings of shame due to the visible effects of the disease. Consequently, >5% of patients may suffer from depression and suicidal ideations (2,3). Currently, the primary therapeutic strategies for psoriasis include immunosuppressive therapy (such as methotrexate and cyclosporine) (4) and biological agent therapy (such as secukinumab and ustekinumab), which only offer transient symptomatic relief (5). However, these treatments are often associated with relapse upon discontinuation, and prolonged use can lead to adverse effects such as infection and hepatotoxicity. Therefore, developing innovative, effective and safe anti-psoriasis treatments is a pressing need.

Wogonin, a naturally occurring flavonoid derived from the root of Scutellaria baicalensis Georgi, has gained attention due to its broad pharmacological properties, including anti-inflammatory, antioxidant and antiproliferative effects. Chemically, wogonin (5,7-dihydroxy-8-methoxyflavone) has a molecular formula of C16H12O5 and a molecular weight of 284.26 g/mol. Although wogonin exhibits low aqueous solubility, it exhibits good solubility in both DMSO and ethanol, consistent with its lipophilic nature (predicted logP value of ~2.7) (6). Pharmacokinetically, wogonin exhibits moderate oral bioavailability and has been shown to effectively penetrate skin tissue, supporting its topical application in dermatological disorders (7). Used in Traditional Chinese Medicine to treat inflammatory and infectious diseases, wogonin has demonstrated therapeutic potential in various dermatological conditions, such as atopic dermatitis, ultraviolet-induced skin damage and psoriasis, by modulating inflammatory signaling pathways and suppressing keratinocyte hyperproliferation (8-10).

Psoriasis is characterized by aberrant keratinocyte proliferation, sustained activation of pro-inflammatory cytokines (including TNF-α, IL-17 and IL-23) and dysregulation of innate immune responses (11,12). In vitro research using human keratinocyte (HaCaT) models has revealed that wogonin effectively attenuates psoriasis-like inflammation by inhibiting the PI3K/AKT pathway, thereby reducing the expression of inflammatory mediators, such as TNF-α, IL-1β and IL-6(10). Furthermore, wogonin suppresses NLR family pyrin domain containing 3 inflammasome activation, caspase-1 cleavage and gasdermin-D-mediated pyroptosis in keratinocytes, outlining its dual role in mitigating both hyperproliferation and inflammatory cascades in psoriatic pathogenesis (13). These findings suggest that wogonin is a promising candidate for psoriasis therapy. However, despite notable evidence from cellular models, the therapeutic efficacy and mechanistic actions of wogonin in vivo remain unexplored. Animal studies are therefore key in the validation of the anti-psoriasis effects of wogonin, assessing its systemic safety and elucidating tissue-specific interactions that cannot be fully replicated in vitro. Addressing this gap is key for translating preclinical findings into clinical applications.

Network pharmacology is an effective methodology for investigating and elucidating pharmacological mechanisms, encompassing chemical informatics, bioinformatics, network biology and pharmacology (14). In the present study, a network pharmacology approach was employed to predict effective molecular targets and potential mechanisms of wogonin underlying the treatment of psoriasis. Additionally, the effects of wogonin on imiquimod (IMQ)-induced psoriatic lesions of mice were examined and the targets of wogonin were validated. The present study not only bridges the knowledge gap between cellular and animal models but also provides a foundation for developing wogonin-based therapies for psoriasis.

Materials and methods

Network pharmacological and molecular docking analysis. Wogonin target screening

SwissTargetPrediction (15) (http://www.swisstargetprediction.ch/), PharmMapper (16) (version 2017; http://www.lilab-ecust.cn/pharmmapper/), Similarity Ensemble Approach (17) (https://sea.bkslab.org/) and SuperPred databases (18) (https://prediction.charite.de/index.php) were used to predict potential targets of wogonin. The UniProt database (https://www.uniprot.org/) was used to verify the target information. Duplicate entries were removed to obtain the final list of wogonin targets.

Identifying psoriasis differentially expressed genes (DEGs) and obtaining the wogonin-psoriasis intersection targets. GSE121212(19) and GSE13355(20) datasets were obtained from the Gene Expression Omnibus (GEO) database (https://www.ncbi.nlm.nih.gov/geo/). Each dataset contained >40 samples, with each group consisting of >20 control and 20 psoriasis samples. GSE121212 included gene expression profiles from 28 patients with psoriasis and 38 healthy controls, while GSE13355 included gene expression profiles from 58 patients with psoriasis and 64 healthy skin samples. GEO2R (https://www.ncbi.nlm.nih.gov/geo/geo2r/) was used to analyze the DEGs of each dataset online and volcano plots of each dataset were generated using the online platform SRplot (https://www.bioinformatics.com.cn) (21) for data analysis and visualization. Significantly DEGs were identified using the thresholds of an adjusted P-value <0.05 and |log2 fold change|>1.

Intersection target acquisition and action network construction. Wogonin targets and psoriasis DEGs were imported into Venny 2.1.0 software (https://bioinfogp.cnb.csic.es/tools/venny/index.html) for common target identification. Venn diagrams of the intersecting targets of wogonin in psoriasis were generated. These selected targets were then imported into Cytoscape 3.10.1(22) for visualization and a drug-target-disease action network diagram was constructed.

Construction of protein-protein interaction (PPI) networks. A total of 30 potential targets were imported into the Search Tool for the Retrieval of Interacting Genes/Proteins (STRING) database, with the species set to human and the confidence level set to 0.4, and the options set to ‘Hide disconnected nodes in the network’. This allowed for the retrieval of protein interaction network data after the removal of isolated proteins. The data were then imported into Cytoscape 3.10.1 to construct the PPI network. The degree value (the number of direct interactions for a given protein node) of each target was analyzed using the ‘CentiScaPe2.2’ plug-in and the targets were ranked in descending order of degree value to obtain relevant information regarding the core targets. The ‘cytoHubba’ plug-in was employed to further analyze the PPI network and determine the core targets, with the top 10 targets selected based on their Matthews Correlation Coefficient (MCC) values.

Gene Ontology (GO) and Kyoto Encyclopedia of Genes and Genomes (KEGG) enrichment analysis. The Database for Annotation, Visualization and Integrated Discovery (DAVID; https://davidbioinformatics.nih.gov/) (23) was employed with the following parameters: i) ‘OFFICIAL_GENE_SYMBOL’ for the identifier; ii) ‘Homo sapiens’ for the species; and iii) ‘gene list’ for the submission list. The GO and KEGG enrichment analysis data of the core targets were collected in an output table. The top 10 most significant results for each category, including biological process (BP), cellular component (CC) and molecular function (MF), were selected for inclusion in the GO analysis. A total of 20 potential signaling pathways, were obtained in descending order of count value (P<0.05) and used for the analysis of KEGG pathways. The resulting data were imported into the SRplot platform to generate a visual representation of the GO function in conjunction with the KEGG pathway enrichment analysis data forming the corresponding enrichment bubble plot.

Molecular docking. Molecular docking was performed using AutoDockTools 1.5.6(24). The X-ray crystal structures of the key targets were obtained from the Protein Data Bank (PDB) (www.rcsb.org). The 2D structures of the active compounds were retrieved from PubChem (https://pubchem.ncbi.nlm.nih.gov/). The structures were processed using AutoDockTools 1.5.6, including the removal of water molecules, the addition of charges and non-polar hydrogen atoms. Both the target and compound structures were saved in PDBQT format. Molecular docking was performed using AutoDock Vina software (25) and good affinity conformations (affinity <-7 kcal/mol) were analyzed and visualized using AutoDockTools 1.5.6 and PyMOL (26).

Experimental verification. Animal modeling and group intervention

A total of 15 male BALB/c mice, aged 6-8 weeks and weighing 20-22 g, were obtained from SPF (Beijing) Biotechnology Co., Ltd. [animal license no. SCXK (Beijing) 2019-0010]. The mice were maintained under the following conditions: Temperature was controlled at 22±2˚C, relative humidity was 50±10%, and a 12-h light/12-h dark cycle was maintained. All mice had free access to standard rodent chow and autoclaved drinking water. Male mice were selected for the present study to avoid potential fluctuations in immune response and disease severity associated with the female estrous cycle, thereby minimizing experimental variables, an approach consistent with numerous previous studies utilizing the IMQ-induced psoriasis model (27-29).

The mice were randomly assigned to three groups, a control group, an IMQ group and an IMQ + wogonin group. The dorsal fur of all mice was removed to create an exposed area measuring ~2x3 cm. Subsequently, 42 mg IMQ cream (Sichuan Mingxin Pharmaceutical Co., Ltd.) was applied daily as a modeling inducer for a total of 7 consecutive days (30), while saline was applied to the control group. From days 1-7, the IMQ and IMQ + wogonin groups received 42 mg of IMQ cream daily on their shaved backs, while the mice in the IMQ + wogonin group additionally received an intragastric gavage administration of 30 mg/kg/day wogonin (cat. no. HY-N0400; MedChemExpress) (dissolved in sodium carboxymethyl cellulose solvent). On day 8, all mice were euthanized. Prior to euthanasia, mice were anesthetized through an intraperitoneal injection of 1.5% pentobarbital sodium (50 mg/kg). The depth of anesthesia was ensured by the absence of pedal and corneal reflexes. Euthanasia was then performed by cervical dislocation under deep anesthesia. Mortality was verified by ensuring the cessation of breathing and heartbeat.

Animal health and behavior were monitored at least twice daily throughout the present study. The specific humane endpoints predefined for the present study, which would necessitate immediate euthanasia, included: i) Severe lethargy or unresponsiveness to gentle stimuli; ii) the inability to access food or water; iii) weight loss >20% of baseline body weight; or iv) signs of severe systemic illness, such as uncontrolled bleeding, seizures or paralysis.

The present animal study protocol was approved by the Animal Experiment Ethics Committee of Yunnan University of Traditional Chinese Medicine (Kunming, China; approval no. R-062021LH048).

Psoriasis Area and Severity Index (PASI) score of mouse skin lesion tissues. Mouse dorsal lesions in each treatment group were scored based on the area and severity of psoriasis using the PASI score (31). The PASI score was assessed on a five-point scale for erythema, infiltrates and scaling ranging from 0 to 4 (0=none, 1=mild, 2=moderate, 3=severe and 4=very severe), and was calculated by combining the scores for erythema, infiltration and scaling. The cumulative score served as a measure of inflammation severity (scale 0-12).

H&E staining and observation of mouse skin lesions. Following euthanasia on day 8, dorsal skin lesion specimens were immediately collected from each mouse. Mouse skin lesion tissues were fixed in 4% paraformaldehyde at 4˚C for 48 h, with the fixative being changed once during this period. The tissues were trimmed to a consistent size (~5x5 mm) and rinsed. Subsequently, the tissue samples underwent a series of dehydration steps using gradients of ethanol (100, 95, 85 and 75%), followed by treatment with xylene and embedding in paraffin wax. The samples were then sectioned to a thickness of 4 µm. Each section was dried, dewaxed in xylene, and then hydrated through a descending ethanol series (100, 95, 85 and 75%). Subsequently, the sectioned samples were subjected to H&E staining, which included hematoxylin staining (5 min), hydrochloric acid ethanol differentiation (1 min) and eosin staining (1 min) at 25˚C. Finally, the samples were dehydrated, rendered transparent and sealed. At the conclusion of the experiment, histological alterations in the skin lesion tissues were examined and documented under a light microscope (BX43; Olympus Corporation). Finally, using ImageJ 1.8.0 software (National Institutes of Health), three random fields per section were selected to measure the epidermal thickness of the lesion.

Immunohistochemistry. Immunohistochemistry was performed to assess the expression of matrix metalloproteinase-9 (MMP9), cyclin-D1 (CCND1), cyclin-B1 (CCNB1), cyclin-A2 (CCNA2), cyclin-dependent kinase 1 (CDK1) and androgen receptor (AR) proteins in mouse skin lesion tissues. Mouse skin lesion tissues were sectioned, baked, deparaffinized, hydrated (as aforementioned for the HE staining process) and subjected to antigen retrieval using 10 mM citrate buffer at 95˚C for 10 min. Next, endogenous peroxidase activity was blocked by incubation with 3% H2O2 for 15 min at 25˚C. Following the incubation of sections with 5% BSA (cat. no. A8012; Beijing Solarbio Science & Technology Co., Ltd.) for 30 min at 25˚C. Subsequently, the sections were incubated overnight at 4˚C with the following primary antibodies diluted in 5% BSA: Anti-MMP9 (1:500; cat. no. AF5228; Affinity Biosciences, Ltd.), anti-CCND1 (1:500; cat. no. AF0931; Affinity Biosciences, Ltd.), anti-CCNA2 (1:500; cat. no. AF0142; Affinity Biosciences, Ltd.), anti-CDK1 (1:500; cat. no. DF6024; Affinity Biosciences, Ltd.), anti-CCNB1 (1:500; cat. no. BF0062; Affinity Biosciences, Ltd.) and anti-AR (1:500; cat. no. AF6137; Affinity Biosciences, Ltd.), followed by overnight incubation with horseradish peroxidase-labeled goat anti-rabbit secondary antibody (1:200; cat. no. S0001; Affinity Biosciences, Ltd.) or horseradish peroxidase-labeled goat anti-mouse secondary antibody (1:200, cat. no. S0002; Affinity Biosciences, Ltd.) at 4˚C. The sections were stained with 3,3'-diaminobenzidine, counterstained with hematoxylin for 30-60 sec at 25˚C and sealed after dehydration and clearing. Visualization was performed under the BX43 light microscope (Olympus Corporation). Finally, using ImageJ 1.8.0 software (National Institutes of Health), three random fields per section were selected to measure the staining intensity.

RNA sequencing (RNA-seq). Total RNA was extracted from the three groups of skin samples using the RNeasy Plus Mini kit (cat. no. 74134; Qiagen China Co., Ltd.) according to the manufacturer's protocols. RNA concentration was determined using a Qubit fluorometer (Invitrogen; Thermo Fisher Scientific, Inc.) and RNA integrity was assessed using Agilent 4200 TapeStation (Agilent Technologies, Inc.). The assay was performed strictly following the manufacturer's instructions using an RNA ScreenTape assay kit, and data were analyzed with the accompanying TapeStation Analysis Software (version A.02.02). Samples with an RNA integrity score of ≥8 were included in the present study. An indexed library was constructed from 500 ng of total RNA according to the manufacturer's instructions using the TruSeq Stranded mRNA sample preparation kit (cat. no. 20020594; Illumina, Inc.). The library concentration and fragment length distribution were assessed using Qubit fluorometer and the Agilent 2100 Bioanalyzer (Agilent Technologies, Inc.). The concentration was required to be >5 ng/µl and the fragment length was required to be between 300-400 bp. Paired-end sequencing (2x150 bp) was performed on an Illumina NovaSeq 6000 platform using the NovaSeq 6000 S4 Reagent Kit (300 cycles; cat. no. 20028312; Illumina, Inc.). Bioinformatic analysis: Raw sequencing reads (FASTQ files) were quality-controlled and trimmed using fastp (version 0.23.2). Clean reads were then aligned to the mouse reference genome (GRCm39) using STAR (version 2.7.10a). Gene-level counts were obtained using featureCounts (from the Subread package; version 2.0.3). Differential expression analysis was performed using the DESeq2 R package (version 1.38.3).

Statistical analysis

Experimental data were analyzed using SPSS 26.0 (IBM Corp.) and data are presented as the median ± SD. One-way ANOVA followed by Tukey's post hoc test was used to analyze the statistical significance among multiple groups and unpaired Student's t-test was used for comparisons between two groups (for the analysis of DEGs from the two GEO datasets). Non-parametric PASI score data are presented as the median ± interquartile range and were analyzed with Kruskal-Wallis followed by Dunn's post hoc test. P<0.05 was considered to indicate a statistically significant difference.

Results

Acquisition of intersecting targets between wogonin and psoriasis DEGs and construction of the action network

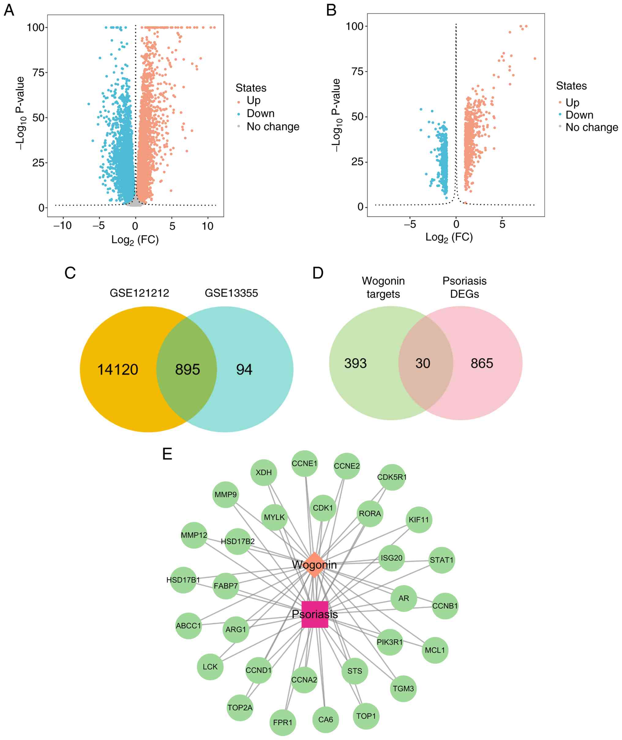
A total of 100 targets of wogonin were obtained from the SwissTargetPrediction database, 196 from the PharmMapper database, 95 from the Similarity Ensemble Approach database and 80 from the SuperPred database. After eliminating duplicates, 423 drug targets were identified (Table SI).

By comparing the differences between patients with psoriasis and healthy controls, 15,015 and 989 DEGs were identified in GSE121212 and GSE13355 datasets, respectively (Fig. 1A and B). The intersection of the two datasets yielded 895 DEGs related to psoriasis (Fig. 1C). Subsequently, the overlap between the DEGs of psoriasis and the targets of wogonin revealed 30 targets, which were defined as wogonin-psoriasis cross-targets (Fig. 1D; Table I), suggesting that these targets may serve a key role in mediating the therapeutic effects of wogonin in psoriasis.

Screening of wogonin-psoriasis
intersection targets and construction of the drug-target-disease
network. Volcano plots of DEGs in (A) GSE121212 and (B) GSE13355
datasets (adjusted P<0.05). Orange dots represent upregulated
genes, while blue dots represent downregulated genes. (C) Venn
diagram illustrating the intersecting DEGs from GSE121212 and
GSE13355 datasets. (D) Venn diagram of the 30 intersecting genes
between DEGs and wogonin target genes. (E) Drug-target-disease
network of wogonin targeting psoriasis. DEGs, differentially
expressed genes.

Figure 1

Screening of wogonin-psoriasis intersection targets and construction of the drug-target-disease network. Volcano plots of DEGs in (A) GSE121212 and (B) GSE13355 datasets (adjusted P<0.05). Orange dots represent upregulated genes, while blue dots represent downregulated genes. (C) Venn diagram illustrating the intersecting DEGs from GSE121212 and GSE13355 datasets. (D) Venn diagram of the 30 intersecting genes between DEGs and wogonin target genes. (E) Drug-target-disease network of wogonin targeting psoriasis. DEGs, differentially expressed genes.

Table I

Targets of wogonin for the treatment of psoriasis.

Table I

Targets of wogonin for the treatment of psoriasis.

Target nameGene nameUniProt ID
G2/mitotic-specific cyclin-B1CCNB1P14635
Signal transducer and activator of transcription 1-α/βSTAT1P42224
Cyclin-A2CCNA2P20248
Cyclin-dependent kinase 1CDK1P06493
17-β-hydroxysteroid dehydrogenase type 1HSD17B1P14061
DNA topoisomerase 2-αTOP2AP11388
Protein-glutamine γ-glutamyltransferase ETGM3Q08188
Multidrug resistance-associated protein 1ABCC1P33527
Interferon-stimulated gene 20 kDa proteinISG20Q96AZ6
Matrix metalloproteinase-9MMP9P14780
Induced myeloid leukemia cell differentiation protein Mcl-1MCL1Q07820
G1/S-specific cyclin-E1CCNE1P24846
G1/S-specific cyclin-D1CCND1P24385
Arginase-1ARG1Q61176
Cyclin-dependent kinase 5 activator 1CDK5R1Q15078
Nuclear receptor ROR-αRORAP35398
Macrophage metalloelastaseMMP12P39900
Tyrosine-protein kinase LckLCKP06239
Xanthine dehydrogenase/oxidaseXDHP47989
Phosphatidylinositol 3-kinase regulatory subunit αPIK3R1P27986
Androgen receptorARP10275
Kinesin-like protein KIF11KIF11P52732
G1/S-specific cyclin-E2CCNE2O96020
fMet-Leu-Phe receptorFPR1P21462
Myosin light chain kinase, smooth muscleMYLKQ15746
Steryl-sulfataseSTSP08842
Carbonic anhydrase 6CA6P23280
Fatty acid-binding protein, brainFABP7O15540
DNA topoisomerase 1TOP1P11387
17-β-Hydroxysteroid dehydrogenase type 2HSD17B2P37059
Drug-target-disease network construction and analysis

A drug-target-disease action network was constructed to visualize the complex relationship between wogonin, its targets and psoriasis (Fig. 1E). This network illustrates the interaction between wogonin and the 30 cross-targets, highlighting the relationship between these targets and psoriasis. The nodes in the network represent drugs (wogonin), cross-targets and diseases (psoriasis), while the edges represent their interactions. By mapping these interactions, the network provides a comprehensive overview of the potential mechanisms underlying the effects of wogonin on psoriasis.

PPI network analysis of wogonin-psoriasis intersection targets and screening of core genes

STRING was used to construct a PPI network of wogonin-psoriasis cross-targets and the network was further analyzed using Cytoscape 3.10.1. The PPI network consisted of 26 nodes and 71 edges, with 4 unconnected nodes hidden. Next, the degree value of each target was obtained through the ‘CentiScaPe2.2’ plug-in. The top 10 targets with a higher degree value were CCND1, MMP9, CCNB1, CCNA2, CDK1, AR, STAT1, G1/S-specific cyclin-E1 (CCNE1), induced myeloid leukemia cell differentiation protein Mcl-1 (MCL1) and DNA topoisomerase IIα (TOP2A; Fig. 2A). The MCC value for each target was obtained using the ‘cytoHubba’ plug-in to identify the core targets. The top 10 targets with higher MCC values were CDK1, CCNB1, CCND1, CCNA2, CCNE1, MMP9, AR, MCL1, TOP2A and CCNE2 (Fig. 2B). By taking the intersection of the top 10 targets ranked by degree values and the top 10 targets ranked by MCC values, CCND1, MMP9, CCNB1, CCNA2, CDK1 and AR were selected as core targets for subsequent molecular docking and validation in animal experiments.

Construction of the PPI network and
identification of core target genes. (A) The PPI network of 30
intersection genes. The color depth indicates the degree value,
with darker colors representing higher degree values. (B) The top
10 genes based on MCC values. The color depth indicates the MCC
value, with darker colors representing higher MCC values. CCND1,
cyclin-D1; CCNA2, cyclin-A2; AR, androgen receptor; CCNE1,
cyclin-E1; CDK1, cyclin-dependent kinase 1; CCNE2, cyclin-E2;
TOP2A, DNA topoisomerase IIα; MCL1, induced myeloid leukemia cell
differentiation protein Mcl-1; MMP9, matrix metalloproteinase-9;
CCNB1, cyclin-B1.

Figure 2

Construction of the PPI network and identification of core target genes. (A) The PPI network of 30 intersection genes. The color depth indicates the degree value, with darker colors representing higher degree values. (B) The top 10 genes based on MCC values. The color depth indicates the MCC value, with darker colors representing higher MCC values. CCND1, cyclin-D1; CCNA2, cyclin-A2; AR, androgen receptor; CCNE1, cyclin-E1; CDK1, cyclin-dependent kinase 1; CCNE2, cyclin-E2; TOP2A, DNA topoisomerase IIα; MCL1, induced myeloid leukemia cell differentiation protein Mcl-1; MMP9, matrix metalloproteinase-9; CCNB1, cyclin-B1.

GO and KEGG pathway enrichment analysis

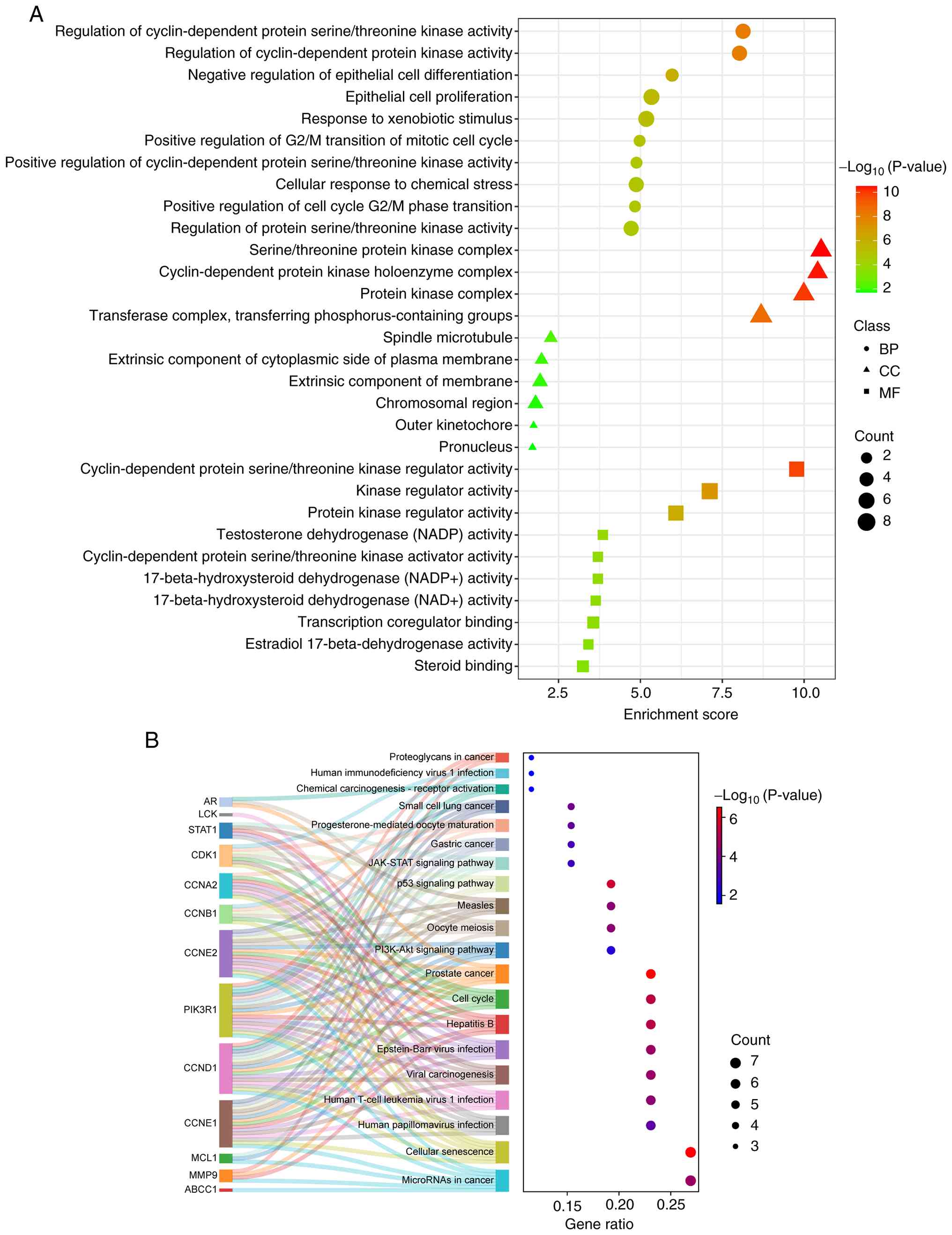
A total of 30 intersecting targets were subjected to gene enrichment analysis using DAVID. Among the 579 entries related to BP, the majority of the targets were involved in the ‘regulation of cyclin-dependent protein serine/threonine kinase activity’, ‘regulation of cyclin-dependent protein kinase activity’ and the ‘negative regulation of epithelial cell differentiation’. CC yielded 29 entries, primarily ‘serine/threonine protein kinase complex’, ‘cyclin-dependent protein kinase holoenzyme complex’ and ‘protein kinase complex’. MF yielded 93 entries, which predominantly included ‘cyclin-dependent protein serine/threonine kinase regulator activity’, ‘kinase regulator activity’ and ‘protein kinase regulator activity’. The results with the top 10 count values were selected for visualization through bar graphs, demonstrating the BP, CC and MF components (Fig. 3A; Table SII).

Results of GO and KEGG analysis. (A)
GO analysis results for BP, CC and MF. The vertical axis represents
the GO function name and the horizontal axis represents the
enrichment score. (B) Sankey diagram and dot plot representing KEGG
analysis results. GO, Gene Ontology; KEGG, Kyoto Encyclopedia of
Genes and Genomes; BP, biological process; CC, cellular component;
MF, molecular function.

Figure 3

Results of GO and KEGG analysis. (A) GO analysis results for BP, CC and MF. The vertical axis represents the GO function name and the horizontal axis represents the enrichment score. (B) Sankey diagram and dot plot representing KEGG analysis results. GO, Gene Ontology; KEGG, Kyoto Encyclopedia of Genes and Genomes; BP, biological process; CC, cellular component; MF, molecular function.

KEGG pathway enrichment analysis was conducted using DAVID, resulting in the identification of 51 signaling pathways. These pathways were primarily associated with the ‘cell cycle’, ‘PI3K-Akt signaling pathway’, ‘p53 signaling pathway’ and ‘JAK-STAT signaling pathway’ amongst others. Subsequently, the top 20 pathways were selected based on their count value and a KEGG signaling pathway sankey diagram and dot plot was constructed (Fig. 3B; Table SIII).

Molecular docking results

Molecular docking was used to analyze the binding activities of six core targets (CCND1, MMP9, CCNB1, CCNA2, CDK1 and AR) to wogonin. It is generally considered that a docking energy value of <-7 kcal/mol indicates that the target protein binds strongly to small molecules, while a docking energy value of <-5 kcal/mol indicates a moderate binding affinity (32). The molecular docking results (Fig. 4; Table II) showed that the conformation of the active compound exhibited a strong binding effect to the protein targets, showing reliable interactions.

Molecular docking results. (A)
Wogonin-matrix metalloproteinase-9, (B) wogonin- cyclin-D1, (C)
wogonin-cyclin-A2, (D) wogonin-cyclin-dependent kinase 1, (E)
wogonin- cyclin-B1 and (F) wogonin-androgen receptor. The values
represent the lengths of hydrogen bonds, and the amino acids refer
to the protein amino acid residues that have specific interactions
with the ligand molecules.

Figure 4

Molecular docking results. (A) Wogonin-matrix metalloproteinase-9, (B) wogonin- cyclin-D1, (C) wogonin-cyclin-A2, (D) wogonin-cyclin-dependent kinase 1, (E) wogonin- cyclin-B1 and (F) wogonin-androgen receptor. The values represent the lengths of hydrogen bonds, and the amino acids refer to the protein amino acid residues that have specific interactions with the ligand molecules.

Table II

Molecular docking results of wogonin and corresponding core targets.

Table II

Molecular docking results of wogonin and corresponding core targets.

Target namePDB IDAffinity, kcal/molBinding site (amino acid residues)
MMP91L6J-8.080ARG-424
CCND12W96-7.644LYS-33
CCNA26GVA-9.378LEU-83
CDK14Y72-9.703LEU-83 and GLU-81
CCNB16GU2-8.178LEU-83
AR1E3G-7.730VAL-685

[i] PDB, Protein Data Bank; MMP9, matrix metalloproteinase-9; CCND1, cyclin-D1; CCNA2, cyclin-A2; CDK1, cyclin-dependent kinase 1; CCNB1, cyclin-B1; AR, androgen receptor.

Wogonin alleviates psoriasis-like lesions in the IMQ-induced mouse model

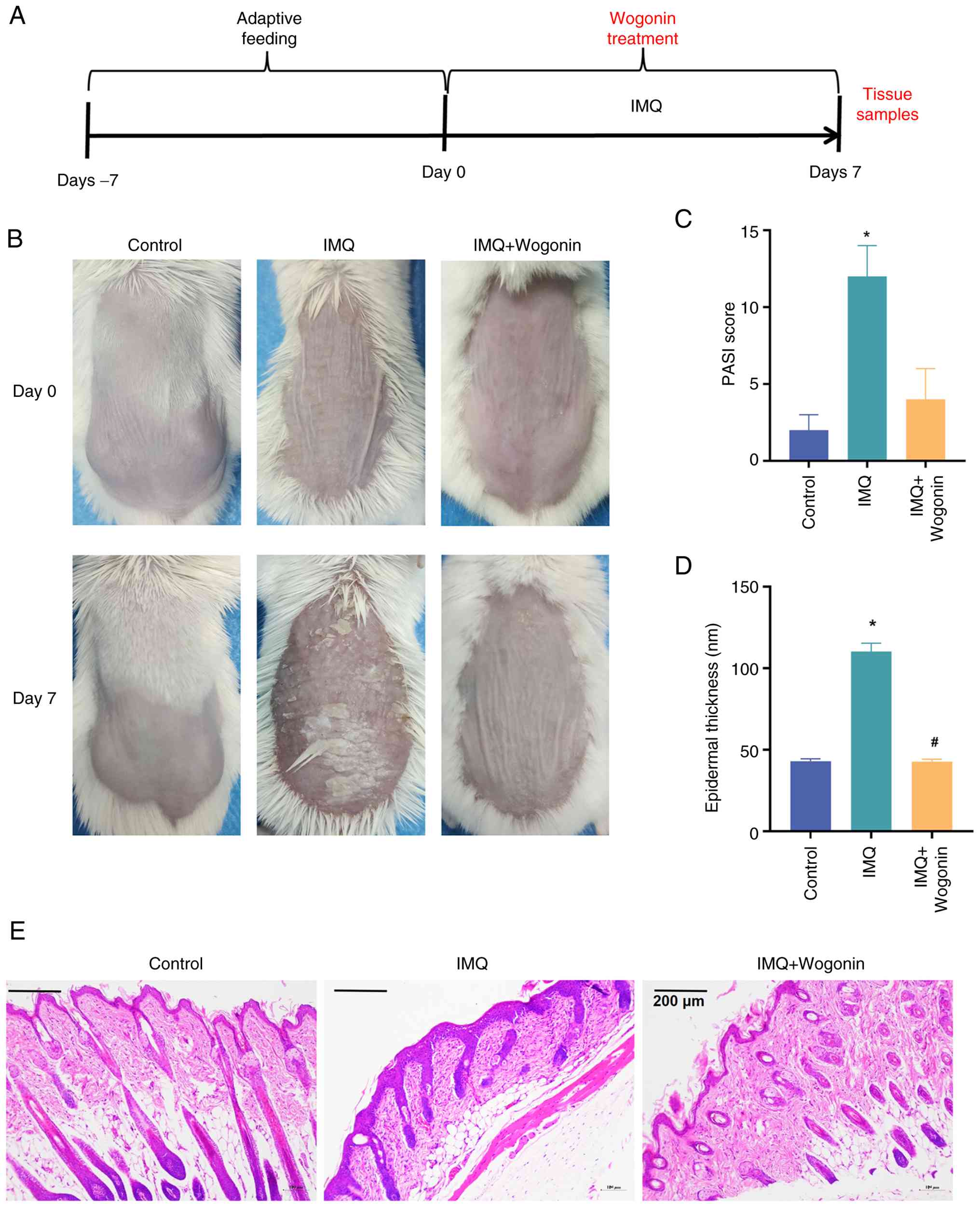
To evaluate the ameliorative effect of wogonin on psoriasis-like lesions in IMQ-induced mice, wogonin was administered to psoriasis mice (Fig. 5A). Following a 7-day intervention period, skin lesions were scored using the PASI system and pathological changes in the skin were observed using H&E staining. The PASI scores (Fig. 5B and C) of mice in the IMQ intervention group were significantly higher than those in the control group (P<0.05), while the PASI scores of mice in the IMQ + wogonin group were lower than those in the IMQ group, albeit not significantly different. The H&E staining results (Fig. 5D and E) demonstrated that the epidermis was thickened and epidermal protrusions were elongated in the IMQ group compared with those in the control (P<0.05), whereas the thickness of the epidermis was significantly reduced after wogonin treatment (P<0.05). These fundings suggest that wogonin may be an effective intervention to improve skin damage in psoriasis-induced mice.

Wogonin intervention improves skin
damage in psoriasis mice. (A) Schematic diagram of the animal
experiment process. (B) Skin lesions of mice in each group after 0
and 7 days of treatment. (C) PASI scores of each group after 7 days
of treatment. (D) Comparison of epidermal thickness in mice across
groups. (E) H&E staining results (magnification, x100; scale
bar, 200 mm). *P<0.05 vs. control;
#P<0.05 vs. IMQ. IMQ, imiquimod; PASI, Psoriasis Area
and Severity Index.

Figure 5

Wogonin intervention improves skin damage in psoriasis mice. (A) Schematic diagram of the animal experiment process. (B) Skin lesions of mice in each group after 0 and 7 days of treatment. (C) PASI scores of each group after 7 days of treatment. (D) Comparison of epidermal thickness in mice across groups. (E) H&E staining results (magnification, x100; scale bar, 200 mm). *P<0.05 vs. control; #P<0.05 vs. IMQ. IMQ, imiquimod; PASI, Psoriasis Area and Severity Index.

Regulation of core target proteins by wogonin

To further clarify the effect of wogonin on the expression of CCND1, MMP9, CCNB1, CCNA2, CDK1 and AR proteins in the skin of psoriasis-induced mice, protein expression was detected by immunohistochemistry. The results (Fig. 6) showed that, compared with that in the control group, CCND1 and CCNB1 expression in the skin tissues of mice in the IMQ group was significantly decreased (P<0.05), while MMP9, CCNA2, CDK1 and AR protein expression was significantly increased (P<0.05). Compared with that in the IMQ group, CCND1 and CCNB1 expression in the skin tissues of mice in the IMQ + wogonin group was significantly increased (P<0.05), while MMP9, CCNA2 and CDK1 protein expression was significantly decreased. These results suggest that CCND1, MMP9, CCNB1, CCNA2 and CDK1 may be key targets of wogonin in the treatment of psoriasis.

Wogonin reverses the expression of
core proteins in psoriasis mice. (A) Representative image of
immunohistochemical results for each protein (magnification, x40).
(B) Histogram of relative expression levels for each protein.
*P<0.05 vs. control; #P<0.05 vs. IMQ.
IMQ, imiquimod; MMP9, matrix metalloproteinase-9; CCNA2, cyclin-A2;
CCND1, cyclin-D1; CDK1, cyclin-dependent kinase 1; CCNB1,
cyclin-B1; AR, androgen receptor.

Figure 6

Wogonin reverses the expression of core proteins in psoriasis mice. (A) Representative image of immunohistochemical results for each protein (magnification, x40). (B) Histogram of relative expression levels for each protein. *P<0.05 vs. control; #P<0.05 vs. IMQ. IMQ, imiquimod; MMP9, matrix metalloproteinase-9; CCNA2, cyclin-A2; CCND1, cyclin-D1; CDK1, cyclin-dependent kinase 1; CCNB1, cyclin-B1; AR, androgen receptor.

Verification of core targets through RNA-seq

To further validate the selected core targets, RNA-seq analysis was performed. The volcano plot illustrating the DEGs between the IMQ and control groups is shown in Fig. 7A, while Fig. 7B displays the corresponding plot for the wogonin group vs. the IMQ group. Fig. 7C summarizes the log2 (fold change) values and adjusted P-values of the core targets across pairwise comparisons among the three groups. The results showed that, compared with the control group, CCND1, CCNB1 and CDK1 were significantly downregulated in the IMQ group, while MMP9 and CCNA2 were significantly upregulated. By contrast, compared with the IMQ group, MMP9, CCNA2 and CDK1 were significantly downregulated in the wogonin group, while CCND1 was significantly upregulated. These changes in MMP9, CCNA2 and CCND1 expression were consistent with the immunohistochemical findings.

RNA sequencing analysis of core
proteins in psoriasis mice. (A) Volcano plot of differentially
expressed genes between the IMQ group and the control group. (B)
Volcano plot of differentially expressed genes between the wogonin
group and the IMQ group. (C) Log2 (FC) values and
adjusted P-values of the core targets. IMQ, imiquimod; FC, fold
change; MMP9, matrix metalloproteinase-9; CCND1, cyclin-D1; CCNB1,
cyclin-B1; CCNA2, cyclin-A2; CDK1, cyclin-dependent kinase 1; AR,
androgen receptor.

Figure 7

RNA sequencing analysis of core proteins in psoriasis mice. (A) Volcano plot of differentially expressed genes between the IMQ group and the control group. (B) Volcano plot of differentially expressed genes between the wogonin group and the IMQ group. (C) Log2 (FC) values and adjusted P-values of the core targets. IMQ, imiquimod; FC, fold change; MMP9, matrix metalloproteinase-9; CCND1, cyclin-D1; CCNB1, cyclin-B1; CCNA2, cyclin-A2; CDK1, cyclin-dependent kinase 1; AR, androgen receptor.

Discussion

In the present study, the potential therapeutic effects of wogonin in the treatment of psoriasis were investigated using an integrative methodology that combined network pharmacology, molecular docking and in vivo experiments. The present findings suggested that wogonin may alleviate psoriasis symptoms by targeting key proteins involved in the pathogenesis of psoriasis, including CCND1, MMP9 and CCNA2 (33-35). These results provide notable insights into the molecular mechanisms underlying the therapeutic effects of wogonin and emphasize its potential as a treatment option for psoriasis.

A key finding from the present network pharmacology analysis was the prominence of cell cycle regulators (CCND1 and CCNA2) among the core targets of wogonin. While MMP9 is a well-established mediator of inflammation, the identification of cell cycle components suggests a mechanism primarily focused on controlling keratinocyte hyperproliferation. However, accumulating evidence indicates that dysregulated cell cycle progression in keratinocytes is closely associated with the initiation and perpetuation of inflammation in psoriasis, creating a feedback loop (36,37). The accelerated proliferation of keratinocytes disrupts their normal differentiation, leading to the release of damage-associated molecular patterns and a repertoire of pro-inflammatory cytokines (such as IL-1β, IL-6 and TNF-α), further amplifying the local immune response (38). Therefore, wogonin potentially disrupts this key source of inflammation by targeting and normalizing the cell cycle.

Additionally, the present network pharmacology analysis and molecular docking results identified CCND1, MMP9, CCNB1, CCNA2, CDK1 and AR as potential targets of wogonin. Immunohistochemical and RNA-seq analyses in vivo revealed that MMP9, CCNA2 and CCND1 may be key targets of wogonin in psoriasis. It is important to note that the observed incomplete consistency between RNA-seq (transcriptome level) and immunohistochemistry (protein level) for some targets (e.g., AR and CCNB1) is a recognized biological phenomenon. This discrepancy primarily arises as mRNA expression levels and final protein abundance are not always linearly correlated, being regulated by complex mechanisms including post-transcriptional regulation, translation efficiency and protein degradation. Consequently, differences in the magnitude of change and statistical significance between the two levels are not uncommon. The present study design followed the standard paradigm in genomic research: Using high-throughput RNA-seq for initial large-scale screening, followed by independent validation (e.g., immunohistochemistry) of core targets at the protein and tissue localization level, which is closer to the pathophysiological reality. The general concordance in the directional trends for the core targets (MMP9, CCNA2 and CCND1) between the two techniques supports the conclusions, while the specific variations highlight the value and necessity of integrated multi-omics analysis. These proteins are involved in various cellular processes, such as cell cycle regulation, matrix remodeling and immune response modulation, all of which are key for the development and progression of psoriasis (39-41).

CCND1 is a key regulator of the cell cycle, facilitating the transition from the G1 phase to the S phase (42,43). In psoriasis, CCND1 is often upregulated, leading to keratinocytes hyperproliferation, a hallmark of the disease (44). Notably, CCND1 overexpression has been shown to directly influence the expression of inflammatory genes in keratinocytes, thereby associating uncontrolled proliferation to a pro-inflammatory environment (45). Contrary to these studies, the present study found that CCND1 was significantly downregulated in the skin of mice induced by IMQ. However, treatment with wogonin could effectively restore its expression. This indicates that in the present model, the therapeutic effect of wogonin involves correcting the dysregulation of CCND1, which may help normalize the cell cycle process and inhibit the excessive proliferation of keratinocytes.

MMP9 is involved in the degradation of extracellular matrix components and is upregulated under inflammatory conditions, including psoriasis (46,47). This regulation contributes to the exacerbation of inflammation. Recent research has emphasized the involvement of MMP9 in the pathogenesis of psoriasis, with elevated levels of this enzyme being associated with greater disease severity (48). In the present study, wogonin was observed to downregulate MMP9, potentially contributing to the attenuation of inflammatory responses in psoriasis.

CCNA2 serves a key role in cell cycle regulation, particularly during the transition from the G1 to the S phase (49). Dysregulation of CCNA2 has been observed in psoriasis, leading to abnormal proliferation of epidermal cells (50). A previous study reported upregulation of CCNA2 in psoriatic lesions, highlighting its importance in the pathogenesis of psoriasis (51). The present findings suggested that wogonin may downregulate CCNA2 to control keratinocyte proliferation and mitigate skin damage in psoriasis.

The in vivo animal experiments conducted in the present study corroborated the findings of network pharmacology and molecular docking analyses. Wogonin treatment resulted in a notable improvement in the skin lesions in a mouse model of psoriasis, as demonstrated by reductions in epidermal thickness.

Furthermore, immunohistochemical and RNA-seq analyses indicated that wogonin modulated the expression of key targets, including MMP9, CCNA2 and CCND1, in the skin tissue, thereby elucidating its potential mechanism of action in psoriasis treatment. Collectively, the present findings suggested that wogonin exerts therapeutic effects against psoriasis by modulating key targets involved in cell cycle regulation, matrix remodeling and immune response modulation.

We hypothesize that the anti-proliferative effect achieved through cell cycle modulation is associated with an anti-inflammatory outcome. Rather than being independent, normalizing the aberrant proliferation of keratinocytes directly may contribute to mitigating inflammation in psoriatic lesions. By targeting MMP9, CCNA2 and CCND1, wogonin may mitigate excessive cell proliferation and inflammation, which are hallmark features of psoriasis, thus providing a novel therapeutic strategy for managing this challenging dermatological condition.

Furthermore, KEGG pathway enrichment analysis revealed that the identified core targets are significantly involved in key inflammatory and immune-related signaling pathways implicated in psoriasis, such as the PI3K-Akt, JAK-STAT and p53 pathways (52-54). This suggests that the therapeutic effect of wogonin may extend beyond the direct modulation of individual targets such as MMP9, and also involve the broader normalization of dysregulated keratinocyte phenotype and immune response through these pivotal pathways.

However, the present study did not further validate these pathways, which constitutes a limitation. Although the present study provided promising preclinical evidence regarding the therapeutic effects of wogonin, further research is required to fully elucidate the specific molecular mechanisms underlying its action. In addition, clinical trials are essential to validate the efficacy and safety of wogonin in patients with psoriasis. The present study has also other limitations that should be considered when interpreting the results. Firstly, the anti-psoriatic efficacy of wogonin was evaluated at a single oral dose of 30 mg/kg/day. This dosage was selected as it lies within the established effective dose range (25-100 mg/kg) reported for wogonin in murine inflammatory disease models (55) and was supported by positive trends observed in preliminary experiments of the present study. While this dose was effective in alleviating psoriatic phenotypes, the lack of a full dose-response analysis means that the optimal therapeutic dose for psoriasis remains to be precisely determined. Secondly, a dedicated vehicle control group (IMQ-induced mice receiving the 0.5% sodium carboxymethyl cellulose solvent through gavage) was not included. This omission, primarily due to logistical constraints, limits the ability to completely rule out potential effects of the solvent or the gavage procedure itself. Future studies should incorporate multiple dosing regimens and a complete set of control groups to build upon these promising initial findings.

In summary, the present findings suggested that wogonin is a promising therapeutic agent for psoriasis, potentially exerting its effects by modulating multiple molecular targets, including MMP9, CCNA2 and CCND1. These results provide a foundation for future investigations into the application of wogonin as a potential treatment for psoriasis and other inflammatory skin disorders.

Supplementary Material

Wogonin targets from various databases.
Top 10 enriched terms of biological process, cellular component and molecular function.
Top 20 enriched terms of Kyoto Encyclopedia of Genes and Genomes pathways.

Acknowledgements

Not applicable.

Funding

Funding: The present research was funded by the Yunnan Traditional Chinese Medicine Basic Research Joint Special Project (grant nos. 202301AZ070001-090 and 202101AZ070001-124).

Availability of data and materials

The sequencing data generated in the present study may be found in the Sequence Read Archive database of the National Center for Biotechnology Information under accession number PRJNA1344434 or at the following URL: https://www.ncbi.nlm.nih.gov/sra/?term=PRJNA1344434. The other data generated in the present study may be requested from the corresponding author.

Authors' contributions

YL and XZ conceptualized the present study. DY, YG and JG contributed towards the design and formulation of the experimental plan. FZ was responsible for the statistical analysis/bioinformatics. FZ, JW and YX contributed towards to evaluation of the ultimate credibility of research results. Results analysis was conducted by YX and DY. The experimental investigation was conducted by YL, FZ and YL. DY contributed towards the acquisition of funding. JW and YL were responsible for data curation. YL was responsible for writing and preparing the original draft. DY reviewed and edited the manuscript. XZ contributed towards molecular docking visualization. DY supervised the study. YL performed project administration. DY acquired the funding. All authors read and approved the final version of the manuscript. YL and DY confirm the authenticity of all the raw data.

Ethics approval and consent to participate

The animal study protocol was approved by the Animal Experiment Ethics Committee of Yunnan University of Traditional Chinese Medicine (approval no. R-062021LH048).

Patient consent for publication

Not applicable.

Competing interests

The authors declare that they have no competing interests.

References

1 

Menter A: Psoriasis and psoriatic arthritis treatment. Am J Manag Care. 22 (8 Suppl):S225–S237. 2016.PubMed/NCBI

2 

Anutraungkool T, Chaowattanapanit S, Choonhakarn C, Limpawattana P, Julanon N, Wongjirattikarn R, Kruahong K, Mokkarat A and Sawanyawisuth K: Factors associated with exacerbation in psoriasis compared to eczema. Dermatol Pract Concept. 15(e20255630)2025.PubMed/NCBI View Article : Google Scholar

3 

Bardazzi F, Bonci C, Sacchelli L, DI Altobrando A, Iommi M, Rucci P, Sacchelli P, Berardi D, Patrizi A and Tengattini V: Suicide risk and depression in patients with psoriasis. Ital J Dermatol Venerol. 157:497–501. 2022.PubMed/NCBI View Article : Google Scholar

4 

Kormeili T, Lowe NJ and Yamauchi PS: Psoriasis: Immunopathogenesis and evolving immunomodulators and systemic therapies; U.S. experiences. Br J Dermatol. 151:3–15. 2004.PubMed/NCBI View Article : Google Scholar

5 

Liu T, Li S, Ying S, Tang S, Ding Y, Li Y, Qiao J and Fang H: The IL-23/IL-17 pathway in inflammatory skin diseases: From bench to bedside. Front Immunol. 11(594735)2020.PubMed/NCBI View Article : Google Scholar

6 

Tuli HS, Rath P, Chauhan A, Parashar G, Parashar NC, Joshi H, Rani I, Ramniwas S, Aggarwal D, Kumar M and Rana R: Wogonin, as a potent anticancer compound: From chemistry to cellular interactions. Exp Biol Med (Maywood). 248:820–828. 2023.PubMed/NCBI View Article : Google Scholar

7 

Chi YS, Lim H, Park H and Kim HP: Effects of wogonin, a plant flavone from Scutellaria radix, on skin inflammation: In vivo regulation of inflammation-associated gene expression. Biochem Pharmacol. 66:1271–1278. 2003.PubMed/NCBI View Article : Google Scholar

8 

Liu C, Shu S, Xia Z, Chen G and Xu Y: Exploring the latent mechanism of Huanglian Jiedu decoction formula for anti-atopic dermatitis by systems pharmacology. Comb Chem High Throughput Screen. 26:610–629. 2023.PubMed/NCBI View Article : Google Scholar

9 

Ibrahim M, Singh H, Fahim M, Khan S, Khan J, Arun JK, Mishra AK, Virmani T, Sharma A, Kumar G, et al: Nutraceutical interventions for mitigating skin ageing: Analysis of mechanisms and efficacy. Curr Pharm Des. 31:2385–2401. 2025.PubMed/NCBI View Article : Google Scholar

10 

Zhang XH, Liu J, Ding X and Chen XL: Chinese herbal medicines and its active ingredient wogonin can improve immune inflammation in psoriatic arthritis. Int Immunopharmacol. 147(113984)2025.PubMed/NCBI View Article : Google Scholar

11 

Zhang B, Roesner LM, Traidl S, Koeken V, Xu CJ, Werfel T and Li Y: Single-cell profiles reveal distinctive immune response in atopic dermatitis in contrast to psoriasis. Allergy. 78:439–453. 2023.PubMed/NCBI View Article : Google Scholar

12 

Wu X, Liu C, Zhang C, Kuai L, Hu S, Jia N, Song J, Jiang W, Chen Q and Li B: The role of lactate and lactylation in the dysregulation of immune responses in psoriasis. Clin Rev Allergy Immunol. 68(28)2025.PubMed/NCBI View Article : Google Scholar

13 

Ma J, Ji C, Sun Y, Liu D, Pan K and Wei Y: Wogonin ameliorates the proliferation, inflammatory response, and pyroptosis in keratinocytes via NOD-like receptor family pyrin domain containing 3/Caspase-1/Gasdermin-D pathway. Immun Inflamm Dis. 12(e1303)2024.PubMed/NCBI View Article : Google Scholar

14 

Zhang P, Zhang D, Zhou W, Wang L, Wang B, Zhang T and Li S: Network pharmacology: Towards the artificial intelligence-based precision traditional Chinese medicine. Brief Bioinform. 25(bbad518)2023.PubMed/NCBI View Article : Google Scholar

15 

Daina A, Michielin O and Zoete V: SwissTargetPrediction: Updated data and new features for efficient prediction of protein targets of small molecules. Nucleic Acids Res. 47(W1):W357–W364. 2019.PubMed/NCBI View Article : Google Scholar

16 

Wang X, Shen Y, Wang S, Li S, Zhang W, Liu X, Lai L, Pei J and Li H: PharmMapper 2017 update: A web server for potential drug target identification with a comprehensive target pharmacophore database. Nucleic Acids Res. 45(W1):W356–W360. 2017.PubMed/NCBI View Article : Google Scholar

17 

Keiser MJ, Roth BL, Armbruster BN, Ernsberger P, Irwin JJ and Shoichet BK: Relating protein pharmacology by ligand chemistry. Nat Biotechnol. 25:197–206. 2007.PubMed/NCBI View Article : Google Scholar

18 

Gallo K, Goede A, Preissner R and Gohlke BO: SuperPred 3.0: Drug classification and target prediction-a machine learning approach. Nucleic Acids Res. 50(W1):W726–W731. 2022.PubMed/NCBI View Article : Google Scholar

19 

Novoszel P, Holcmann M, Stulnig G, De Sa Fernandes C, Zyulina V, Borek I, Linder M, Bogusch A, Drobits B, Bauer T, et al: Psoriatic skin inflammation is promoted by c-Jun/AP-1-dependent CCL2 and IL-23 expression in dendritic cells. EMBO Mol Med. 13(e12409)2021.PubMed/NCBI View Article : Google Scholar

20 

Swindell WR, Stuart PE, Sarkar MK, Voorhees JJ, Elder JT, Johnston A and Gudjonsson JE: Cellular dissection of psoriasis for transcriptome analyses and the post-GWAS era. BMC Med Genomics. 7(27)2014.PubMed/NCBI View Article : Google Scholar

21 

Tang D, Chen M, Huang X, Zhang G, Zeng L, Zhang G, Wu S and Wang Y: SRplot: A free online platform for data visualization and graphing. PLoS One. 18(e0294236)2023.PubMed/NCBI View Article : Google Scholar

22 

Shannon P, Markiel A, Ozier O, Baliga NS, Wang JT, Ramage D, Amin N, Schwikowski B and Ideker T: Cytoscape: A software environment for integrated models of biomolecular interaction networks. Genome Res. 13:2498–2504. 2003.PubMed/NCBI View Article : Google Scholar

23 

Dennis G Jr, Sherman BT, Hosack DA, Yang J, Gao W, Lane HC and Lempicki RA: DAVID: Database for annotation, visualization, and integrated discovery. Genome Biol. 4(P3)2003.PubMed/NCBI

24 

Zhang H, Xiong P, Zheng T, Hu Y, Guo P, Shen T and Zhou X: Combination of berberine and evodiamine alleviates obesity by promoting browning in 3T3-L1 cells and high-fat diet-induced mice. Int J Mol Sci. 26(4170)2025.PubMed/NCBI View Article : Google Scholar

25 

Trott O and Olson AJ: AutoDock Vina: Improving the speed and accuracy of docking with a new scoring function, efficient optimization, and multithreading. J Comput Chem. 31:455–461. 2010.PubMed/NCBI View Article : Google Scholar

26 

Seeliger D and de Groot BL: Ligand docking and binding site analysis with PyMOL and Autodock/Vina. J Comput Aided Mol Des. 24:417–422. 2010.PubMed/NCBI View Article : Google Scholar

27 

Cervantes-Durán C, Avalos-Viveros M, Torner L, Sánchez-Ceja SG, Rodríguez-Orozco AR, Martínez-Flores HE and García-Pérez ME: The 5-HT(1A) receptor agonist, 8-OH-DPAT, attenuates long-lasting pain in imiquimod-induced psoriasis in mice. Exp Dermatol. 31:600–607. 2022.PubMed/NCBI View Article : Google Scholar

28 

Chen X, Fu C, Zheng Y, Li X, Liao Y, Zheng Y, Liang W, Zhao Y, Huang J, Huang T, et al: Intermittent fasting alleviates IMQ-induced psoriasis-like dermatitis via reduced γδT17 and monocytes in mice. Arch Dermatol Res. 316(176)2024.PubMed/NCBI View Article : Google Scholar

29 

Yu Z, Wang Y, Guo Y, Zhu R, Fang Y, Yao Q, Fu H, Zhou A, Ma L and Shou Q: Exploring the therapeutic and gut microbiota-modulating effects of qingreliangxuefang on IMQ-induced psoriasis. Drug Des Devel Ther. 19:3269–3291. 2025.PubMed/NCBI View Article : Google Scholar

30 

Lei MJ, Bai F, Zhang QY, Yang QQ and Tian Z: Total glucosides of paeony regulate immune imbalance mediated by dermal mesenchymal stem cells in psoriasis mice. Chin J Integr Med. 29:517–525. 2023.PubMed/NCBI View Article : Google Scholar

31 

Chen C, Hou G, Zeng C, Ren Y, Chen X and Peng C: Metabolomic profiling reveals amino acid and carnitine alterations as metabolic signatures in psoriasis. Theranostics. 11:754–767. 2021.PubMed/NCBI View Article : Google Scholar

32 

Gromiha MM and Harini K: Protein-nucleic acid complexes: Docking and binding affinity. Curr Opin Struct Biol. 90(102955)2025.PubMed/NCBI View Article : Google Scholar

33 

Gong T, Chen J, Xiao Z, Luo R, Tong Z, Ke H, Liu Z, Xiao C, Xiang N and Ji C: Proteomic profiling and clinical insights: The role of MMP9 in differentiating psoriasis vulgaris from generalized pustular psoriasis. J Inflamm Res. 18:3795–3805. 2025.PubMed/NCBI View Article : Google Scholar

34 

Kılıç ŞB, Taheri S, Duman EM, Solak EO, Şükranlı ZY, Rassoulzadegan M and Borlu M: Psoriatic skin transcript phenotype: Androgen/estrogen and cortisone/cortisol imbalance with increasing DNA damage response. Mol Biol Rep. 51(933)2024.PubMed/NCBI View Article : Google Scholar

35 

Choudhary S, Anand R, Pradhan D, Bastia B, Kumar SN, Singh H, Puri P, Thomas G and Jain AK: Transcriptomic landscaping of core genes and pathways of mild and severe psoriasis vulgaris. Int J Mol Med. 47:219–231. 2021.PubMed/NCBI View Article : Google Scholar

36 

Albanesi C, De Pità O and Girolomoni G: Resident skin cells in psoriasis: A special look at the pathogenetic functions of keratinocytes. Clin Dermatol. 25:581–588. 2007.PubMed/NCBI View Article : Google Scholar

37 

Hawkes JE, Chan TC and Krueger JG: Psoriasis pathogenesis and the development of novel targeted immune therapies. J Allergy Clin Immunol. 140:645–653. 2017.PubMed/NCBI View Article : Google Scholar

38 

Benhadou F, Mintoff D and Del Marmol V: Psoriasis: Keratinocytes or immune cells-which is the trigger? Dermatology. 235:91–100. 2019.PubMed/NCBI View Article : Google Scholar

39 

Yao L, Sai HV, Shippy T and Li B: Cellular and transcriptional response of human astrocytes to hybrid protein materials. ACS Appl Bio Mater. 7:2887–2898. 2024.PubMed/NCBI View Article : Google Scholar

40 

Feng C, Yan W, Mei Z and Luo X: Exploring the toxicological impact of bisphenol a exposure on psoriasis through network toxicology, machine learning, and multi-dimensional bioinformatics analysis. J Environ Manage. 385(125708)2025.PubMed/NCBI View Article : Google Scholar

41 

Buttars B, Baltazar D, Charest G, Flaherty A, Hamann D, Whittemore D and Hamann C: Two cases of drug-induced psoriasis from second-generation androgen receptor blockers. Clin Exp Dermatol. 50:1035–1037. 2025.PubMed/NCBI View Article : Google Scholar

42 

Liu J, Lin J, Wang X, Zheng X, Gao X, Huang Y, Chen G, Xiong J, Lan B, Chen C, et al: CCND1 Amplification profiling identifies a subtype of melanoma associated with poor survival and an immunosuppressive tumor microenvironment. Front Immunol. 13(725679)2022.PubMed/NCBI View Article : Google Scholar

43 

Knudsen ES, Kumarasamy V, Nambiar R, Pearson JD, Vail P, Rosenheck H, Wang J, Eng K, Bremner R, Schramek D, et al: CDK/cyclin dependencies define extreme cancer cell-cycle heterogeneity and collateral vulnerabilities. Cell Rep. 38(110448)2022.PubMed/NCBI View Article : Google Scholar

44 

Dorai S and Anand DA: Differentially expressed cell cycle genes and STAT1/3-driven multiple cancer entanglement in psoriasis, coupled with other comorbidities. Cells. 11(3867)2022.PubMed/NCBI View Article : Google Scholar

45 

Fernández-Hernández R, Rafel M, Fusté NP, Aguayo RS, Casanova JM, Egea J, Ferrezuelo F and Garí E: Cyclin D1 localizes in the cytoplasm of keratinocytes during skin differentiation and regulates cell-matrix adhesion. Cell Cycle. 12:2510–2517. 2013.PubMed/NCBI View Article : Google Scholar

46 

Dong C, Lin JM, Lu X, Zhu J, Lin L, Xu J and Du J: Fibroblasts with high matrix metalloproteinase 2 expression regulate CD8+ T-cell residency and inflammation via CD100 in psoriasis. Br J Dermatol. 191:405–418. 2024.PubMed/NCBI View Article : Google Scholar

47 

Liu L, Zhang H, Tang X, Zhang M, Wu Y, Zhao Y, Lu C and Zhao R: Geniposide ameliorates psoriatic skin inflammation by inhibiting the TLR4/MyD88/NF-κB p65 signaling pathway and MMP9. Int Immunopharmacol. 133(112082)2024.PubMed/NCBI View Article : Google Scholar

48 

Zhou X, Zhou H, Luo X and Wu RF: Discovery of biomarkers in the psoriasis through machine learning and dynamic immune infiltration in three types of skin lesions. Front Immunol. 15(1388690)2024.PubMed/NCBI View Article : Google Scholar

49 

Ma Q: MiR-219-5p suppresses cell proliferation and cell cycle progression in esophageal squamous cell carcinoma by targeting CCNA2. Cell Mol Biol Lett. 24(4)2019.PubMed/NCBI View Article : Google Scholar

50 

Zhu X, Zhang E and Qin L: The high expression of TOP2A and MELK induces the occurrence of psoriasis. Aging (Albany NY). 16:3185–3199. 2024.PubMed/NCBI View Article : Google Scholar

51 

Kong Y, Wu R, Zhang S, Zhao M, Wu H, Lu Q, Fu S and Su Y: Wilms' tumor 1-associating protein contributes to psoriasis by promoting keratinocytes proliferation via regulating cyclinA2 and CDK2. Int Immunopharmacol. 88(106918)2020.PubMed/NCBI View Article : Google Scholar

52 

Ren Y, Dong H, Jin R, Jiang J and Zhang X: TRIM22 actives PI3K/Akt/mTOR pathway to promote psoriasis through enhancing cell proliferation and inflammation and inhibiting autophagy. Cutan Ocul Toxicol. 41:304–309. 2022.PubMed/NCBI View Article : Google Scholar

53 

Furtunescu AR, Georgescu SR, Tampa M and Matei C: Inhibition of the JAK-STAT pathway in the treatment of psoriasis: A review of the literature. Int J Mol Sci. 25(4681)2024.PubMed/NCBI View Article : Google Scholar

54 

Wang N, Xu X, Guan F, Lin Y, Ye Y, Zhou J, Feng J, Li S, Ye J, Tang Z, et al: FGF12 Positively regulates keratinocyte proliferation by stabilizing MDM2 and inhibiting p53 activity in psoriasis. Adv Sci (Weinh). 11(e2400107)2024.PubMed/NCBI View Article : Google Scholar

55 

Li HD, Chen X, Yang Y, Huang HM, Zhang L, Zhang X, Zhang L, Huang C, Meng XM and Li J: Wogonin attenuates inflammation by activating PPAR-γ in alcoholic liver disease. Int Immunopharmacol. 50:95–106. 2017.PubMed/NCBI View Article : Google Scholar

Related Articles

  • Abstract
  • View
  • Download
  • Twitter
Copy and paste a formatted citation
Spandidos Publications style
Lu Y, Zhou X, Guo Y, Zhang F, Wang J, Ge J, Xiao Y and Yang D: <p>Wogonin as a potential therapeutic agent for psoriasis: Core target identification and validation</p>. Exp Ther Med 31: 98, 2026.
APA
Lu, Y., Zhou, X., Guo, Y., Zhang, F., Wang, J., Ge, J. ... Yang, D. (2026). <p>Wogonin as a potential therapeutic agent for psoriasis: Core target identification and validation</p>. Experimental and Therapeutic Medicine, 31, 98. https://doi.org/10.3892/etm.2026.13093
MLA
Lu, Y., Zhou, X., Guo, Y., Zhang, F., Wang, J., Ge, J., Xiao, Y., Yang, D."<p>Wogonin as a potential therapeutic agent for psoriasis: Core target identification and validation</p>". Experimental and Therapeutic Medicine 31.4 (2026): 98.
Chicago
Lu, Y., Zhou, X., Guo, Y., Zhang, F., Wang, J., Ge, J., Xiao, Y., Yang, D."<p>Wogonin as a potential therapeutic agent for psoriasis: Core target identification and validation</p>". Experimental and Therapeutic Medicine 31, no. 4 (2026): 98. https://doi.org/10.3892/etm.2026.13093
Copy and paste a formatted citation
x
Spandidos Publications style
Lu Y, Zhou X, Guo Y, Zhang F, Wang J, Ge J, Xiao Y and Yang D: <p>Wogonin as a potential therapeutic agent for psoriasis: Core target identification and validation</p>. Exp Ther Med 31: 98, 2026.
APA
Lu, Y., Zhou, X., Guo, Y., Zhang, F., Wang, J., Ge, J. ... Yang, D. (2026). <p>Wogonin as a potential therapeutic agent for psoriasis: Core target identification and validation</p>. Experimental and Therapeutic Medicine, 31, 98. https://doi.org/10.3892/etm.2026.13093
MLA
Lu, Y., Zhou, X., Guo, Y., Zhang, F., Wang, J., Ge, J., Xiao, Y., Yang, D."<p>Wogonin as a potential therapeutic agent for psoriasis: Core target identification and validation</p>". Experimental and Therapeutic Medicine 31.4 (2026): 98.
Chicago
Lu, Y., Zhou, X., Guo, Y., Zhang, F., Wang, J., Ge, J., Xiao, Y., Yang, D."<p>Wogonin as a potential therapeutic agent for psoriasis: Core target identification and validation</p>". Experimental and Therapeutic Medicine 31, no. 4 (2026): 98. https://doi.org/10.3892/etm.2026.13093
Follow us
  • Twitter
  • LinkedIn
  • Facebook
About
  • Spandidos Publications
  • Careers
  • Cookie Policy
  • Privacy Policy
How can we help?
  • Help
  • Live Chat
  • Contact
  • Email to our Support Team