Spandidos Publications Logo
  • About
    • About Spandidos
    • Aims and Scopes
    • Abstracting and Indexing
    • Editorial Policies
    • Reprints and Permissions
    • Job Opportunities
    • Terms and Conditions
    • Contact
  • Journals
    • All Journals
    • Oncology Letters
      • Oncology Letters
      • Information for Authors
      • Editorial Policies
      • Editorial Board
      • Aims and Scope
      • Abstracting and Indexing
      • Bibliographic Information
      • Archive
    • International Journal of Oncology
      • International Journal of Oncology
      • Information for Authors
      • Editorial Policies
      • Editorial Board
      • Aims and Scope
      • Abstracting and Indexing
      • Bibliographic Information
      • Archive
    • Molecular and Clinical Oncology
      • Molecular and Clinical Oncology
      • Information for Authors
      • Editorial Policies
      • Editorial Board
      • Aims and Scope
      • Abstracting and Indexing
      • Bibliographic Information
      • Archive
    • Experimental and Therapeutic Medicine
      • Experimental and Therapeutic Medicine
      • Information for Authors
      • Editorial Policies
      • Editorial Board
      • Aims and Scope
      • Abstracting and Indexing
      • Bibliographic Information
      • Archive
    • International Journal of Molecular Medicine
      • International Journal of Molecular Medicine
      • Information for Authors
      • Editorial Policies
      • Editorial Board
      • Aims and Scope
      • Abstracting and Indexing
      • Bibliographic Information
      • Archive
    • Biomedical Reports
      • Biomedical Reports
      • Information for Authors
      • Editorial Policies
      • Editorial Board
      • Aims and Scope
      • Abstracting and Indexing
      • Bibliographic Information
      • Archive
    • Oncology Reports
      • Oncology Reports
      • Information for Authors
      • Editorial Policies
      • Editorial Board
      • Aims and Scope
      • Abstracting and Indexing
      • Bibliographic Information
      • Archive
    • Molecular Medicine Reports
      • Molecular Medicine Reports
      • Information for Authors
      • Editorial Policies
      • Editorial Board
      • Aims and Scope
      • Abstracting and Indexing
      • Bibliographic Information
      • Archive
    • World Academy of Sciences Journal
      • World Academy of Sciences Journal
      • Information for Authors
      • Editorial Policies
      • Editorial Board
      • Aims and Scope
      • Abstracting and Indexing
      • Bibliographic Information
      • Archive
    • International Journal of Functional Nutrition
      • International Journal of Functional Nutrition
      • Information for Authors
      • Editorial Policies
      • Editorial Board
      • Aims and Scope
      • Abstracting and Indexing
      • Bibliographic Information
      • Archive
    • International Journal of Epigenetics
      • International Journal of Epigenetics
      • Information for Authors
      • Editorial Policies
      • Editorial Board
      • Aims and Scope
      • Abstracting and Indexing
      • Bibliographic Information
      • Archive
    • Medicine International
      • Medicine International
      • Information for Authors
      • Editorial Policies
      • Editorial Board
      • Aims and Scope
      • Abstracting and Indexing
      • Bibliographic Information
      • Archive
  • Articles
  • Information
    • Information for Authors
    • Information for Reviewers
    • Information for Librarians
    • Information for Advertisers
    • Conferences
  • Language Editing
Spandidos Publications Logo
  • About
    • About Spandidos
    • Aims and Scopes
    • Abstracting and Indexing
    • Editorial Policies
    • Reprints and Permissions
    • Job Opportunities
    • Terms and Conditions
    • Contact
  • Journals
    • All Journals
    • Biomedical Reports
      • Information for Authors
      • Editorial Policies
      • Editorial Board
      • Aims and Scope
      • Abstracting and Indexing
      • Bibliographic Information
      • Archive
    • Experimental and Therapeutic Medicine
      • Information for Authors
      • Editorial Policies
      • Editorial Board
      • Aims and Scope
      • Abstracting and Indexing
      • Bibliographic Information
      • Archive
    • International Journal of Epigenetics
      • Information for Authors
      • Editorial Policies
      • Editorial Board
      • Aims and Scope
      • Abstracting and Indexing
      • Bibliographic Information
      • Archive
    • International Journal of Functional Nutrition
      • Information for Authors
      • Editorial Policies
      • Editorial Board
      • Aims and Scope
      • Abstracting and Indexing
      • Bibliographic Information
      • Archive
    • International Journal of Molecular Medicine
      • Information for Authors
      • Editorial Policies
      • Editorial Board
      • Aims and Scope
      • Abstracting and Indexing
      • Bibliographic Information
      • Archive
    • International Journal of Oncology
      • Information for Authors
      • Editorial Policies
      • Editorial Board
      • Aims and Scope
      • Abstracting and Indexing
      • Bibliographic Information
      • Archive
    • Medicine International
      • Information for Authors
      • Editorial Policies
      • Editorial Board
      • Aims and Scope
      • Abstracting and Indexing
      • Bibliographic Information
      • Archive
    • Molecular and Clinical Oncology
      • Information for Authors
      • Editorial Policies
      • Editorial Board
      • Aims and Scope
      • Abstracting and Indexing
      • Bibliographic Information
      • Archive
    • Molecular Medicine Reports
      • Information for Authors
      • Editorial Policies
      • Editorial Board
      • Aims and Scope
      • Abstracting and Indexing
      • Bibliographic Information
      • Archive
    • Oncology Letters
      • Information for Authors
      • Editorial Policies
      • Editorial Board
      • Aims and Scope
      • Abstracting and Indexing
      • Bibliographic Information
      • Archive
    • Oncology Reports
      • Information for Authors
      • Editorial Policies
      • Editorial Board
      • Aims and Scope
      • Abstracting and Indexing
      • Bibliographic Information
      • Archive
    • World Academy of Sciences Journal
      • Information for Authors
      • Editorial Policies
      • Editorial Board
      • Aims and Scope
      • Abstracting and Indexing
      • Bibliographic Information
      • Archive
  • Articles
  • Information
    • For Authors
    • For Reviewers
    • For Librarians
    • For Advertisers
    • Conferences
  • Language Editing
Login Register Submit
  • This site uses cookies
  • You can change your cookie settings at any time by following the instructions in our Cookie Policy. To find out more, you may read our Privacy Policy.

    I agree
Search articles by DOI, keyword, author or affiliation
Search
Advanced Search
presentation
International Journal of Molecular Medicine
Join Editorial Board Propose a Special Issue
Print ISSN: 1107-3756 Online ISSN: 1791-244X
Journal Cover
October 2014 Volume 34 Issue 4

Full Size Image

Sign up for eToc alerts
Recommend to Library

Journals

International Journal of Molecular Medicine

International Journal of Molecular Medicine

International Journal of Molecular Medicine is an international journal devoted to molecular mechanisms of human disease.

International Journal of Oncology

International Journal of Oncology

International Journal of Oncology is an international journal devoted to oncology research and cancer treatment.

Molecular Medicine Reports

Molecular Medicine Reports

Covers molecular medicine topics such as pharmacology, pathology, genetics, neuroscience, infectious diseases, molecular cardiology, and molecular surgery.

Oncology Reports

Oncology Reports

Oncology Reports is an international journal devoted to fundamental and applied research in Oncology.

Experimental and Therapeutic Medicine

Experimental and Therapeutic Medicine

Experimental and Therapeutic Medicine is an international journal devoted to laboratory and clinical medicine.

Oncology Letters

Oncology Letters

Oncology Letters is an international journal devoted to Experimental and Clinical Oncology.

Biomedical Reports

Biomedical Reports

Explores a wide range of biological and medical fields, including pharmacology, genetics, microbiology, neuroscience, and molecular cardiology.

Molecular and Clinical Oncology

Molecular and Clinical Oncology

International journal addressing all aspects of oncology research, from tumorigenesis and oncogenes to chemotherapy and metastasis.

World Academy of Sciences Journal

World Academy of Sciences Journal

Multidisciplinary open-access journal spanning biochemistry, genetics, neuroscience, environmental health, and synthetic biology.

International Journal of Functional Nutrition

International Journal of Functional Nutrition

Open-access journal combining biochemistry, pharmacology, immunology, and genetics to advance health through functional nutrition.

International Journal of Epigenetics

International Journal of Epigenetics

Publishes open-access research on using epigenetics to advance understanding and treatment of human disease.

Medicine International

Medicine International

An International Open Access Journal Devoted to General Medicine.

Journal Cover
October 2014 Volume 34 Issue 4

Full Size Image

Sign up for eToc alerts
Recommend to Library

  • Article
  • Citations
    • Cite This Article
    • Download Citation
    • Create Citation Alert
    • Remove Citation Alert
    • Cited By
  • Similar Articles
    • Related Articles (in Spandidos Publications)
    • Similar Articles (Google Scholar)
    • Similar Articles (PubMed)
  • Download PDF
  • Download XML
  • View XML
Article

Suppression of the TGF-β/Smad signaling pathway and inhibition of hepatic stellate cell proliferation play a role in the hepatoprotective effects of curcumin against alcohol-induced hepatic fibrosis

  • Authors:
    • Nanzheng Chen
    • Qianqian Geng
    • Jianbao Zheng
    • Sai He
    • Xiongwei Huo
    • Xuejun Sun
  • View Affiliations / Copyright

    Affiliations: Department of General Surgery, The First Affiliated Hospital of Medical College, Xi'an Jiaotong University, Xi'an, Shaanxi 710061, P.R. China, Department of Nuclear Medicine, The First Affiliated Hospital of Medical College, Xi'an Jiaotong University, Xi'an, Shaanxi 710061, P.R. China
  • Pages: 1110-1116
    |
    Published online on: July 25, 2014
       https://doi.org/10.3892/ijmm.2014.1867
  • Expand metrics +
Metrics: Total Views: 0 (Spandidos Publications: | PMC Statistics: )
Metrics: Total PDF Downloads: 0 (Spandidos Publications: | PMC Statistics: )
Cited By (CrossRef): 0 citations Loading Articles...

This article is mentioned in:



Abstract

The hepatoprotective effects of curcumin against alcohol-induced hepatic fibrosis have rarely been discussed and its mechanisms of action in alcohol-induced liver disease remain unknown. In this study, serum alkaline phosphatase (ALP), aspartate aminotransferase (AST) and alanine aminotransferase (ALT) levels were measured to assess hepatic function; histopathological and immunohistochemical observations were used to evaluate pathological and specific molecular changes in liver tissue and flow cytometry was used to detect the apoptosis in cultured hepatic stellate cells (HSCs), the major fibrogenic cells in the liver; PCR and western blot analysis were employed to evaluate the changes in the expression of molecules and signaling pathways. We demonstrate that curcumin alleviates alcohol-induced hepatic fibrosis by affecting the HSCs. We found that the administration of curcumin inhibited alcohol-induced HSC proliferation and even induced HSC apoptosis by stimulating endoplasmic reticulum (ER) stress. We also found that by suppressing the transforming growth factor-β (TGF-β)/Smad signaling pathway, the administration of curcumin impaired the production of extracellular matrix proteins in alcohol-stimulated HSCs. These results indicate that curcumin exerts its hepatoprotective effects against alcohol-induced hepatic fibrosis by inhibiting the proliferation and inducing the apoptosis of HSCs by stimulating ER stress and deactivating HSCs by suppressing the TGF-β/Smad signaling pathway.

Introduction

Various diseases, including hereditary hepatic metabolic disorders, hepatic viral infection, autoimmune disorder, as well as chemical agents, such as alcohol can lead to hepatic injury. As a result of alcohol addiction, long-term alcohol consumption becomes one of the leading causes of chronic hepatic disease (1). It has been reported that the risk of developing hepatitis and hepatic fibrosis increases significantly if an individual ingests alcohol everyday (60–80 g for males and 20 g for females) in over an extented period of time (2). As the prequel to cirrhosis, hepatic fibrosis is characterized by excessive extracellular matrix (ECM) generation, which impairs normal hepatic function (3). There are positive correlations between hepatic fibrosis and hepatic cirrhosis/hepatic cellular carcinoma (HCC), which are the leading causes of mortality in patients with liver diseases (4).

In response to hepatic damage, hepatic stellate cells (HSCs), which take charge of hepatic ECM secretion and deposition, are often activated (5). The activation of HSCs is characterized by the transformation of HSCs from a quiescent to a proliferative and profibrogenic state (6). It is believed that activated HSCs are the main source of collagen and tissue inhibitors of metalloproteinase (TIMPs) during hepatic fibrosis (7). Although multiple factors may participate in HSC activation, including growth factors, inflammatory factors and free radicals, evidence strongly suggests an association with the transforming growth factor-β (TGF-β) signaling pathway (8). The TGF-β/Smad signaling pathway is activated by TGF-β binding to its receptors located on the cell membrane. The downstream proteins, namely Smad2 and Smad3, are activated by phosphorylation (9), which further promotes the transcription of genes conducting ECM protein synthesis (10). Additionally, in this progress, another Smad protein, Smad7, acts as the inhibitor of the TGF-β/Smad signaling pathway through its ubiquitin-proteasome degradation activity (11).

Since ancient times, herbal medicine has been used in China and India. Some effective ingredients extracted from herbs, such as baicalein, emodin, ginsenoside and curcumin have become hot research topics due to their efficacy against diseases, such as inflammatory diseases, cancer, viral infections, ischemia and chronic hepatic disease (12–15). Curcumin, also known as 1,7-bis(4-hydroxy-3-methoxyphenyl)-1,6-heptadiene-3,5-dione, is an important phytochemical extracted from a herbal plant known as turmeric (Curcuma longa Linn.). Curcumin possesses a variety of biological properties, including antioxidant, anti-carcinogenic and anti-inflammatory properties (16). The hepatoprotective effects of curcumin against hepatic fibrosis have previously been demonstrated (17). Furthermore, it has been demonstrated that the mechanisms of action of curcumin in inhibiting hepatic fibrosis correlate with the inhibition of the TGF-β/Smad signaling pathway (18). However, to the best of our knowledge, the majority of studies on the anti-fibrotic effects of curcumin have been based on carbon tetrachloride-induced hepatic fibrosis, which does not mimic the toxicity of alcohol specifically. Moreover, there are limited studies available that have focused on the effects of curcumin on HSCs incubated in alcoholic conditions; these cells may be one of the critical mechanisms through which curcumin exerts its effects against hepatic fibrosis.

In the present study, we assessed and investigated the capacity and possible mechanisms of action of curcumin in alleviating alcohol-induced hepatic fibrosis in rats. Additionally, an in vitro investigation was also conducted to evaluate the effects of curcumin on the alcohol-induced activation of rat HSCs. Curcumin may be considered as a possible therapeutic target in alcohol-induced hepatic fibrosis.

Materials and methods

Animal grouping and treatment

Thirty male Sprague-Dawley (SD) rats (6 weeks old; mean body weight, 205±25 g) purchased from the Animal Experimental Center of Xi’an Jiaotong University, Xi’an, China were used in this study. The animals were raised in separate polypropylene cages for 1 week prior to treatment under controlled conditions (artificial 12/12 h-cycle; mean temperature of 22±1°C; humidity at 65±4%). The animal experimental procedures were carried out strictly in accordance with the Guide for the Care and Use of Laboratory Animals of the National Institutes of Health (NIH) and approved by the Medical Animal Research Ethics Committee of Xi’an Jiaotong University. The rats were divided into 3 groups evenly and randomly, including a control group (Ctrl, n=10), alcohol group (Alc, n=10) and alcohol + curcumin group (Alc + Cur, n=10). Hepatic fibrosis was induced by the oral administration of alcohol as described in a previous study (19). Rats in the Alc group received an oral administration of ethanol solution [30% v/v, intragastric (i.g.), 10 ml/kg/day] for 4 weeks; rats in the Alc + Cur group received an oral administration of ethanol solution (30% v/v, i.g., 10 ml/kg/day) for 4 weeks and then curcumin solution [suspended in phosphate-buffered saline (PBS), i.g., 200 mg/kg, 300 mg/kg body weight) for 12 weeks (20).

Assessment of hepatic function

Whole blood sample from rats were collected by femoral artery puncture when the rats were sacrificed by an overdose of chloral hydrate by intraperitoneal injection (10% v/v). The samples were delivered to the Clinical Laboratory at the The First Affiliated Hospital of Medical College, Xi’an Jiaotong University. The activities of alkaline phosphatase (ALP), aspartate aminotransferase (AST) and alanine aminotransferase (ALT) in serum were detected using an enzyme coupling rate method.

Histopathological and immunohistochemical evaluation

Immediately after harvesting, hepatic tissue was fixed by neutral buffered formalin (10% v/v, pH 7.4), embedded in paraffin and then sectioned at a thickness of 4 μm. Tissue slices were stained with fibrosis-specific staining, Sirius red staining, in accordance with the protocols described in previous studies (21,22). The prepared sections were also subjected to immunohistochemical staining by incubation with antibodies against α-smooth muscle actin (α-SMA) and collagen-I (Coll-I) (both from Abcam, Cambridge, UK). After images were acquired, the quantification of the positively stained areas expressed as optical density (OD) was performed using ImageJ software (version 1.43b; NIH, Bethesda, MD, USA).

Cell culture and treatments

HSCs were isolated from the livers of the SD rats (body weight, 101±7 g). The isolation procedures were implemented following previously described protocols (23). The purity of the isolated HSCs was evaluated by immunohistochemistry using antibody against desmin (Abcam) and intrinsic vitamin A autofluorescence under a phase-contrast microscope (Model CH20; Olympus, Tokyo, Japan). Cell viability was evaluated by trypan blue exclusion assay. Cell purity and viability exceeded 90%. The cells were maintained in culture flasks (Corning, Inc., Corning, NY, USA) containing minimum essential medium (MEM) supplemented with 5% fetal calf serum (FCS) (both from Gibco, Carlsbad, CA, USA), 1% non-essential amino acid (NEA; HyClone, Logan, UT, USA) and penicillin-streptomycin (100 U/ml; Invitrogen, Carlsbad, CA, USA) in a humidified atmosphere of 5% CO2 at 37°C. After being washed with sterilized PBS, the cells were subcultured after trypsinization twice per week. The effects of curcumin on the HSCs were investigated by pre-treatment with curcumin at serial concentrations (0, 10, 20, 30, 40, 50 and 60 μmol/l). Equal amounts of cells were assigned to the Ctrl, Alc and Alc + Cur groups. Cells in the Alc + Cur group were treated with ethanol (50 mmol/l; Sigma-Aldrich (St. Louis, MO, USA) for 24 h and then treated with curcumin (50 mmol/l; Sigma-Aldrich) for a further 24 h; cells in the Alc group were only treated with ethanol for 24 h. The cells were then cultured in a humidified atmosphere of 5% CO2 at 37°C for 24 h.

Cell viability assay

A colorimetric 3-(4,5-dimethylthiazol-2-yl)-2,5-diphenyltetrazolium bromide (MTT) assay was used to assess the cell viability in the present study. Briefly, cells from each group planted in a 96-well culture plate (Corning, Inc.) for 24 h were washed with sterilized PBS and then incubated with MTT (5 mg/ml; Sigma-Aldrich) for 4 h. After being washed with sterilized PBS, the cells were then dissolved in dimethyl sulfoxide (DMSO; Sigma-Aldrich). The absorbance value at 450 nm was read using a 96-well plate reader (Bio-Rad, Hercules, CA, USA). The ratio of the number of viable cells in the experimental wells to the control wells was used to express the results of cell viability.

Assessment of cell apoptosis

Cell apoptosis was evaluated by flow cytometry. Cells at a density of 5×103 cells/well in each group were collected for the analysis of apoptosis by V-FITC and propidium iodide (PI) (both from Santa Cruz Biotechnology, Inc., Santa Cruz, CA, USA) double staining using a flow cytometer (FACSCalibur; BD Biosciences, Franklin Lakes, NJ, USA) in accordance with the protocol described in a previous study (24).

Real-time reverse transcription-polymerase chain reaction (PCR)

From both rat hepatic tissue and cultured HSCs, total RNA was extracted using the RNAfast 200 kit (Fastagen Biotech Co., Ltd., Shanghai, China) then reverse transcription was performed using the PrimeScript RT reagent kit (Takara Bio, Inc., Shiga, Japan). SYBR Premix Ex Taq™ II (Takara Bio, Inc.) was used to perform real-time PCR and the results were then detected using a PRISM 7500 real-time PCR detection system (Applied Biosystems, Foster City, CA, USA). Oligonucleotide primers for α-SMA, collagen-I, TGF-β1, fibronectin, Smad7 and glyceraldehyde 3-phosphate dehydrogenase (GAPDH) were synthesized by Takara Bio, Inc. Relative mRNA expression levels were calculated by Δcycle threshold (ΔCt = CtTarget-CtGAPDH) and GAPDH was introduced as an internal reference gene.

Western blot analysis

Both the rat hepatic tissue and cultured HSCs were homogenized using lysis buffer (40 mmol/l Tric-HCl, 150 mmol/l KCl, 1 mmol/l EDTA, 100 mmol/l NaVO3, 1% Triton X-100) with PMSF (1 mmol/l; Santa Cruz Biotechnology, Inc.). After concentration detection using the BCA protein assay kit (Santa Cruz Biotechnology, Inc.), 50 μg protein sample were separated by vertical sodium dodecyl sulfate-polyacrylamide gel (10 or 8%) electrophoresis and then transferred onto PVDF membranes which were subsequently blocked in defatted milk [5%, dissolved in Tris-buffered saline with Tween-20 (TBST) buffer] to block non-specific binding. Immunoblots were then detected using specific antibodies against collagen-I, fibronectin, α-SMA, TGF-β1 and proliferating cell nuclear antigen (PCNA) (all purchased from Abcam), Smad3, phospho-Smad3, Smad7 (all from Cell Signaling Technology, Danvers, MA, USA), glucose-regulated protein-78 (GRP-78), CCAAT/enhancer-binding protein homologous protein (CHOP) (both from Abcam) and GAPDH (Santa Cruz Biotechnology, Inc.). After the unbounded antibodies were washed with TBST-Tween-20 (0.02%), the membranes were incubated with antibody conjugated to HRP (Santa Cruz Biotechnology, Inc.) for 2 h at 37°C. Finally, the immunoblots were visualized and determined using ECL western blotting detection reagent (Amersham Pharmacia Biotech, Piscataway, NJ, USA). ImageJ software (version 1.43b; NIH) was then used to determine and quantify the density of the bands.

Statistical analysis

Data collected in this study are expressed as the means ± standard deviation (SD). All statistic analyses were performed using SPSS software (version 15.0; SPSS Inc., Chicago, IL, USA). Differences in parameters among the groups were analyzed by one-way analysis of variance followed by the Nweman-Keuls post-hoc test. Differences were considered statistically significant with P-values <0.05.

Results

Curcumin alleviates alcohol-induced hepatic functional damage and fibrosis in vivo

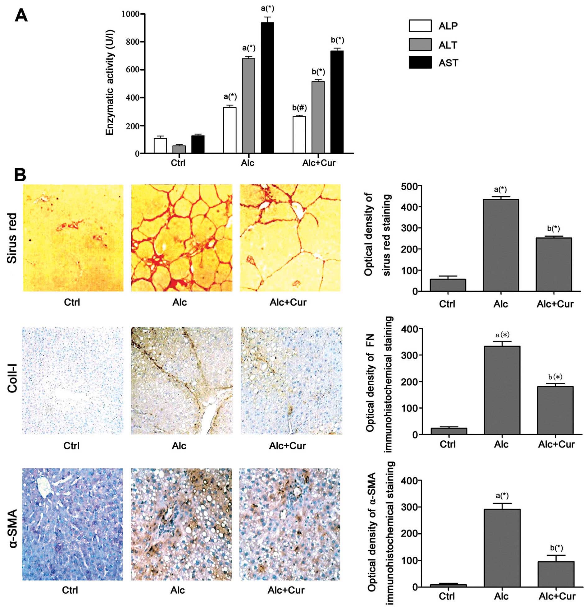
The administration of alcohol for 4 weeks significantly impaired hepatic function, which was evidenced by the marked increase in serum ALP, ALT and AST levels in the Alc group compared with the Ctrl group (Fig. 1). By contrast, treatment with curcumin (Alc + Cur group) resulted in a marked decrease in the serum levels of AST and ALT compared with the Alc group. The therapeutic effects of curcumin against hepatic fibrosis were then examined by histopathological and immunohistochemical staining. Sirius red staining was used to stain hepatic collagen fiber. The optical densities of the positively stained areas in Sirius red staining, and collagen-I staining increased significantly in the Alc group compared with the Ctrl group. However, following treatment with curcumin, the densities of the positively stained areas in collagen-I and Sirius red staining decreased significantly in the Alc + Cur group compared with the Alc group. Moreover, stimulation with alcohol induced a significant increase in the density of α-SMA-positive staining, which suggests the activation of the HSCs in the Alc group compared with the Ctrl group. The inhibitory effects of curcumin against HSC activation were demonstrated by the marked decrease in the density of α-SMA-positive staining in the Alc + Cur group.

Figure 1

Effects of curcumin on hepatic function and fibrogenesis in rats with alcohol-induced hepatic fibrosis. (A) Ddetected levels of serum alkaline phosphatase (ALP), alanine aminotransferase (ALT) and aspartate aminotransferase (AST) in the rats from the control group (Ctrl), alcohol group (Alc) and alcohol + curcumin group (Alc + Cur). Enzymatic activities of ALP, ALT and AST are presented as columns and as the means ± standard deviation (SD). (B) Captured images and quantification of Sirius red staining and immunohistochemical staining for collagen-I and α-smooth muscle actin (α-SMA) in the sections from the liver tissue in the Ctrl, Alc and Alc + Cur groups. The letter ‘a’ indicates significant differences compared to Ctrl; the letter ‘b’ indicates significant differences compared to Alc group. * P<0.05 and #P<0.01.

Curcumin inhibits HSC activation by suppressing HSC proliferation and inducing apoptosis through the enhancement of endoplasmic reticulum (ER) stress in vitro

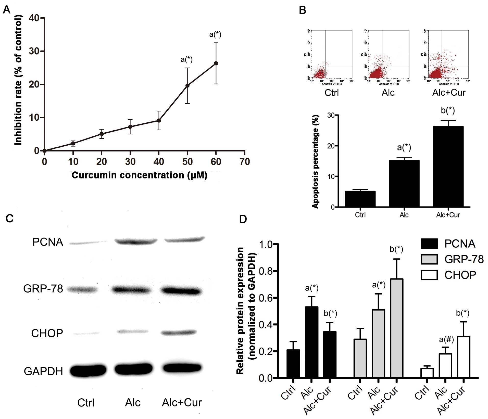
The proliferation of the HSCs was promoted by incubation with alcohol as evidenced by the observation of the increased expression of PCNA (Fig. 2). Following pre-treatment with serial concentrations of curcumin, the proliferation of the alcohol-stimulated HSCs was inhibited, as evidenced by the decrease in cell viability and the decreased PCNA expression. The results from MTT cell viability assay indicated that treatment with curcumin at a concentration of 50 μM markedly inhibited the proliferation of the alcohol-stimulated HSCs. Furthermore, treatment with curcumin markedly increased the apoptosis of the alcohol-stimulated HSCs through ER stress signaling, which was evidenced by the elevated apoptotic rate detected by flow cytometry and the increased expression of GRP-78 and CHOP.

Figure 2

Effects of curcumin on alcohol-stimulated hepatic stellate cell (HSC) proliferation and endoplasmic reticulum (ER) stress. (A) Results of MTT assay. The inhibitory effects of curcumin on HSC proliferation were concentration-dependent. (B) Apoptosis of HSCs in the control group (Ctrl), alcohol group (Alc) and alcohol + curcumin group (Alc + Cur). The apoptosis percentage is presented as columns as the means ± standard deviation (SD). (C) Immunoblots of proliferating cell nuclear antigen (PCNA), glucose-regulated protein-78 (GRP-78), CCAAT/enhancer-binding protein homologous protein (CHOP) and glyceraldehyde 3-phosphate dehydrogenase (GAPDH) in the HSCs from the Ctrl, Alc and Alc + Cur groups. (D) Relative protein expression levels of PCNA, GRP-78 and CHOP in the HSCs in the Ctrl, Alc and Alc + Cur groups. Bars represent the mean ± standard deviation (SD). The letter ‘a’ indicates significant differences compared to Ctrl; the letter ‘b’ indicates significant differences compared to Alc group. *P<0.05 and #P<0.01.

Curcumin deactivates HSCs and impaires the expression of collagen-I and fibronectin in alcohol-stimulated HSCs in vitro

The expression of α-SMA, collagen-I and fibronectin at both the transcriptional and translational levels markedly increased following incubation of the cells with alcohol (Fig. 3). However, following the administration of curcumin, the mRNA and protein expression of α-SMA, collagen-I and fibronectin markedly decreased.

Figure 3

Effects of curcumin on fibrogenesis and activation of alcohol-stimulated hepatic stellate cells (HSCs). (A) Immunoblots of α-smooth muscle actin (α-SMA), collagen-I (Coll-I), fibronectin and glyceraldehyde 3-phosphate dehydrogenase (GAPDH) in the HSCs from the control group (Ctrl), alcohol group (Alc) and alcohol + curcumin group (Alc + Cur). (B) Quantification of relative mRNA expression of α-SMA, collagen-I and fibronectin in HSCs by polymerase chain reaction (PCR) from the Ctrl, Alc and Alc + Cur groups. (C) Quantification of relative protein expression of α-SMA, collagen-I and fibronectin. The letter ‘a’ indicates significant differences compared to Ctrl; the letter ‘b’ indicates significant differences compared to Alc group. *P<0.05 and #P<0.01.

Curcumin deactivates the TGF-β signaling pathway

The protein expression of TGF-β and phosphorylated Smad3 markedly increased, while that of Smad7 markedly decreased following the administration of alcohol in the HSCs (Fig. 4). However, following treatment with cucumin (Alc + Cur group), the TGF-β signaling pathway was markedly inhibited, which was reflected by the increased expression of Smad7 and the decreased expression of TGF-β and phosphorylated Smad3 compared with the Alc group. Compared with the Alc group, Smad7 expression increased, while that of TGF-β and phosphorylated Smad3 markedly decreased in the isolated HSCs treated with curcumin.

Figure 4

Effects of curcumin on the transforming growth factor-β (TGF-β)/Smad signaling pathway in alcohol-stimulated hepatic stellate cells (HSCs). (A) Immunoblots of TGF-β1, p-Smad3, Smad7 and glyceraldehyde 3-phosphate dehydrogenase (GAPDH) in the HSCs from the control group (Ctrl), alcohol group (Alc) and alcohol + curcumin group (Alc + Cur). Quantification of these immunoblts is shown in (C); columns represent the mean ± standard deviation (SD). (B) Relative mRNA expression of TGF-β1 and Smad7 in HSCs from the Ctrl, Alc and Alc + Ctrl groups by polymerase chain reaction (PCR). The letter ‘a’ indicates significant differences compared to Ctrl; the letter ‘b’ indicates significant differences compared to Alc group. *P<0.05 and #P<0.01.

Discussion

As one of the hepatotoxic agents, alcohol abuse results in liver damage, which eventually leads to progressive and chronic hepatic fibrosis, a process through which excessive collagen- rich ECM is generated to replace normal hepatic tissue (15). Hepatic fibrosis progresses and develops into hepatic cirrhosis, whose association with hepatic failure, hepatocellular carcinoma and portal hypertension has been confirmed (25). The progression of hepatic fibrosis into cirrhosis may be reversible during the early stages (26), thus preventing chronic liver disease.

Curcumin, also referred to as diferuloylmethane, is extracted from the rhizome of Curcuma longa Linn. which as long been used in Chinese and Indian traditional medicine (27). Curcumin has attracted the attention of researchers due to its potential therapeutic effects in the treatment of carcinomas, inflammation, asthma, diabetes and hepatic failure (28). Studies have reported that curcumin attenuates the development of liver fibrosis in various animal models (29,30). In the present study, we demonstrate the hepatoprotective effects of curcumin in a rat model of hepatic fibrosis induced by the oral administration of alcohol. We demonstrate that curcumin alleviates the alcohol-induced loss of hepatic function. Furthermore, our results demonstrated that curcumin reduced collagen generation in hepatic tissue, which was stimulated following the administration of alcohol. These results from our in vivo study suggest and confirm that curcumin mitigates alcohol-induced hepatic fibrosis.

It is believed that HSCs are the major source of the components of the ECM, including collagen, fibronectin and other matrix proteins contributing to the genesis and development of hepatic fibrosis (31). HSCs in a quiescent state are activated by hepatic injury which is induced by a number of agents, including alcohol. In such circumstances, activated HSCs are characterized by proliferation, contractility and fibrogenesis, which are marked by the increased expression of α-SMA, according to both in vivo and in vitro studies (32,33). In this study, the observation of the decreased hepatic α-SMA expression following treatment with curcumin in rats administered alcohol suggests that the deactivation of HSCs plays an important role in the hepatoprotective effects of curcumin against fibrosis.

Thus, the deactivation and inhibition of HSCs has become a critical and potential therapeutic target in the treatment of hepatic fibrosis. The ER is a cell organelle conducting protein folding and handling calcium homeostasis (34). ER stress occurs in response to harmful stimuli. Prolonged and overwhelming ER stress activates the downstream apoptotic pathway through the activation of pro-apoptotic molecules, such as CHOP (35). Our data revealed that the proliferation of HSCs was stimulated following incubation of the cells with alcohol, as evidenced by the increased expression of PCNA and increased cell viability (MTT assay). We also demonstrated that curcumin induced the apoptosis of the alcohol-stimulated HSCs, which resulted in the inhibition of proliferation. The expression of GRP-78, a molecular marker of ER stress (36), and CHOP increased significantly following treatment with curcumin in the alcohol-stimulated HSCs. These results suggest that curcumin inhibits the proliferation and induces the apoptosis of alcohol-stimulated HSCs by activating ER stress.

It is believed that TGF-β is among the most potent cytokines that initiate the generation of myofibrobalsts (37). Studies have demonstrated that the activation of the TGF-β/Smad signaling pathway is responsible for the progression of hepatic fibrosis following liver injury (38). TGF-β stimulates its downstream Smad proteins through tansmembrane receptors, and the transcriptions of several genes that encode ECM components, such as collagen and fibronectin are then activated (39). In this study, an in vitro experiment was implemented to investigate the effects of curcumin on the TGF-β/Smad signaling pathway in an animal model of alcohol-induced hepatic fibrosis. As expected, this signaling pathway was activated following the administration of alcohol, but was then inhibited following treatment with curcumin. Furthermore, TGF-β/Smad signaling seems indispensible in transforming HSCs from a quiescent state to an active one (40). TGF-β induces the phosphorylatoin and nuclear translocation of Smad2 and Smad3 in HSCs (41). Additionally, it has been demonstrated that the activation of Smad3 is more important than that of Smad2 in the morphological and functional maturation of fibrogenic cells (39). It has been suggested that Smad7, another Smad protein, acts as an inhibitor of TGF-β/Smad signaling by abrogating the effects of TGF-β1 (42). In this study, the downregulation of Smad7 with the upregulation of TGF-β1 and phosphorylated Smad3 was observed in the alcohol-stimulated HSCs, suggesting that the HSCs were activated by alcohol. By contrast, following the administration of curcumin, the TGF-β/Smad signaling pathway was inhibited in the alcohol-stimulated HSCs, as characterized by the upregulation of Smad7 and the downregulation of TGF-β1 and phosphorylated Smad3 expression, resulting in the impairment of collagen-I and fibronectin synthesis and secretion in the activated HSCs.

In conlcusion, the data from the present study indicate that curcumin exerts hepatoprotective effects against the development of alcoloho-induced hepatic fribosis by inhibiting the proliferation and promoting the apoptosis of HSCs. These effects are mediated through the activation of ER stress and the suppression of the TGF-β/Smad signaling pathway.

References

1 

Williams R: Global challenges in liver disease. Hepatology. 44:521–526. 2006. View Article : Google Scholar : PubMed/NCBI

2 

Mandayam S, Jamal MM and Morgan TR: Epidemiology of alcoholic liver disease. Semin Liver Dis. 24:217–232. 2004. View Article : Google Scholar : PubMed/NCBI

3 

Poli G: Pathogenesis of liver fibrosis: role of oxidative stress. Mol Aspects Med. 21:49–98. 2000. View Article : Google Scholar

4 

Brenner DA: Molecular pathogenesis of liver fibrosis. Trans Am Clin Climatol Assoc. 120:361–368. 2009.PubMed/NCBI

5 

Senoo H: Structure and function of hepatic stellate cells. Med Electron Microsc. 37:3–15. 2004. View Article : Google Scholar

6 

Gao B and Bataller R: Alcoholic liver disease: pathogenesis and new therapeutic targets. Gastroenterology. 141:1572–1585. 2011. View Article : Google Scholar : PubMed/NCBI

7 

Siegmund SV, Dooley S and Brenner DA: Molecular mechanisms of alcohol-induced hepatic fibrosis. Dig Dis. 23:264–274. 2005. View Article : Google Scholar : PubMed/NCBI

8 

Dooley S, Streckert M, Delvoux B and Gressner AM: Expression of Smads during in vitro transdifferentiation of hepatic stellate cells to myofibroblasts. Biochem Biophys Res Commun. 283:554–562. 2001. View Article : Google Scholar : PubMed/NCBI

9 

Derynck R and Zhang YE: Smad-dependent and Smad-independent pathways in TGF-beta family signalling. Nature. 425:577–584. 2003. View Article : Google Scholar : PubMed/NCBI

10 

Shi Y and Massague J: Mechanisms of TGF-beta signaling from cell membrane to the nucleus. Cell. 113:685–700. 2003. View Article : Google Scholar : PubMed/NCBI

11 

Kavsak P, Rasmussen RK, Causing CG, et al: Smad7 binds to Smurf2 to form an E3 ubiquitin ligase that targets the TGF beta receptor for degradation. Mol Cell. 6:1365–1375. 2000. View Article : Google Scholar : PubMed/NCBI

12 

Chen K, Zhang S, Ji Y, et al: Baicalein inhibits the invasion and metastatic capabilities of hepatocellular carcinoma cells via down-regulation of the ERK pathway. PLoS One. 8:e729272013. View Article : Google Scholar : PubMed/NCBI

13 

Wu L, Cai B, Zheng S, Liu X, Cai H and Li H: Effect of emodin on endoplasmic reticulum stress in rats with severe acute pancreatitis. Inflammation. 36:1020–1029. 2013. View Article : Google Scholar : PubMed/NCBI

14 

Geng J, Peng W, Huang Y, Fan H and Li S: Ginsenoside-Rg1 from Panax notoginseng prevents hepatic fibrosis induced by thioacetamide in rats. Eur J Pharmacol. 634:162–169. 2010. View Article : Google Scholar : PubMed/NCBI

15 

O’Connell MA and Rushworth SA: Curcumin: potential for hepatic fibrosis therapy? Br J Pharmacol. 153:403–405. 2008.

16 

Noorafshan A and Ashkani-Esfahani S: A review of therapeutic effects of curcumin. Curr Pharm Des. 19:2032–2046. 2013.PubMed/NCBI

17 

Tu CT, Yao QY, Xu BL, Wang JY, Zhou CH and Zhang SC: Protective effects of curcumin against hepatic fibrosis induced by carbon tetrachloride: modulation of high-mobility group box 1, Toll-like receptor 4 and 2 expression. Food Chem Toxicol. 50:3343–3351. 2012. View Article : Google Scholar : PubMed/NCBI

18 

Yao QY, Xu BL, Wang JY, Liu HC, Zhang SC and Tu CT: Inhibition by curcumin of multiple sites of the transforming growth factor-beta1 signalling pathway ameliorates the progression of liver fibrosis induced by carbon tetrachloride in rats. BMC Complement Altern Med. 12:1562012. View Article : Google Scholar : PubMed/NCBI

19 

Kim JM, Kim HG, Han JM, et al: The herbal formula CGX ameliorates the expression of vascular endothelial growth factor in alcoholic liver fibrosis. J Ethnopharmacol. 150:892–900. 2013. View Article : Google Scholar : PubMed/NCBI

20 

Bruck R, Ashkenazi M, Weiss S, et al: Prevention of liver cirrhosis in rats by curcumin. Liver Int. 27:373–383. 2007. View Article : Google Scholar : PubMed/NCBI

21 

Wang Y, Cheng M, Zhang B, Nie F and Jiang H: Dietary supplementation of blueberry juice enhances hepatic expression of metallothionein and attenuates liver fibrosis in rats. PLoS One. 8:e586592013. View Article : Google Scholar : PubMed/NCBI

22 

Traber PG, Chou H, Zomer E, et al: Regression of fibrosis and reversal of cirrhosis in rats by galectin inhibitors in thioacetamide-induced liver disease. PLoS One. 8:e753612013. View Article : Google Scholar : PubMed/NCBI

23 

Su LJ, Chang CC, Yang CH, et al: Graptopetalum paraguayense ameliorates chemical-induced rat hepatic fibrosis in vivo and inactivates stellate cells and Kupffer cells in vitro. PLoS One. 8:e539882013. View Article : Google Scholar : PubMed/NCBI

24 

Liu ZW, Zhu HT, Chen KL, et al: Protein kinase RNA-like endoplasmic reticulum kinase (PERK) signaling pathway plays a major role in reactive oxygen species (ROS)-mediated endoplasmic reticulum stress-induced apoptosis in diabetic cardiomyopathy. Cardiovasc Diabetol. 12:1582013. View Article : Google Scholar

25 

Bataller R and Brenner DA: Liver fibrosis. J Clin Invest. 115:209–218. 2005. View Article : Google Scholar

26 

Lee UE and Friedman SL: Mechanisms of hepatic fibrogenesis. Best Pract Res Clin Gastroenterol. 25:195–206. 2011. View Article : Google Scholar

27 

Padhye S, Chavan D, Pandey S, Deshpande J, Swamy KV and Sarkar FH: Perspectives on chemopreventive and therapeutic potential of curcumin analogs in medicinal chemistry. Mini Rev Med Chem. 10:372–387. 2010. View Article : Google Scholar : PubMed/NCBI

28 

Sharma RA, Gescher AJ and Steward WP: Curcumin: the story so far. Eur J Cancer. 41:1955–1968. 2005. View Article : Google Scholar : PubMed/NCBI

29 

Fu Y, Zheng S, Lin J, Ryerse J and Chen A: Curcumin protects the rat liver from CCl4-caused injury and fibrogenesis by attenuating oxidative stress and suppressing inflammation. Mol Pharmacol. 73:399–409. 2008. View Article : Google Scholar : PubMed/NCBI

30 

Rivera-Espinoza Y and Muriel P: Pharmacological actions of curcumin in liver diseases or damage. Liver Int. 29:1457–1466. 2009. View Article : Google Scholar : PubMed/NCBI

31 

Sun X, He Y, Ma TT, Huang C, Zhang L and Li J: Participation of miR-200a in TGF-β1-mediated hepatic stellate cell activation. Mol Cell Biochem. 388:11–23. 2014.

32 

Kodama T, Takehara T, Hikita H, et al: Increases in p53 expression induce CTGF synthesis by mouse and human hepatocytes and result in liver fibrosis in mice. J Clin Invest. 121:3343–3356. 2011. View Article : Google Scholar

33 

Friedman SL: Evolving challenges in hepatic fibrosis. Nat Rev Gastroenterol Hepatol. 7:425–436. 2010. View Article : Google Scholar : PubMed/NCBI

34 

Ron D and Walter P: Signal integration in the endoplasmic reticulum unfolded protein response. Nat Rev Mol Cell Biol. 8:519–529. 2007. View Article : Google Scholar : PubMed/NCBI

35 

Rao RV, Ellerby HM and Bredesen DE: Coupling endoplasmic reticulum stress to the cell death program. Cell Death Differ. 11:372–380. 2004. View Article : Google Scholar : PubMed/NCBI

36 

Lee AS: The ER chaperone and signaling regulator GRP78/BiP as a monitor of endoplasmic reticulum stress. Methods. 35:373–381. 2005. View Article : Google Scholar : PubMed/NCBI

37 

Roberts AB, Tian F, Byfield SD, et al: Smad3 is key to TGF-beta-mediated epithelial-to-mesenchymal transition, fibrosis, tumor suppression and metastasis. Cytokine Growth Factor Rev. 17:19–27. 2006. View Article : Google Scholar : PubMed/NCBI

38 

Leask A and Abraham DJ: TGF-beta signaling and the fibrotic response. FASEB J. 18:816–827. 2004. View Article : Google Scholar : PubMed/NCBI

39 

Bissell DM, Roulot D and George J: Transforming growth factor beta and the liver. Hepatology. 34:859–867. 2001. View Article : Google Scholar : PubMed/NCBI

40 

Schnabl B, Kweon YO, Frederick JP, Wang XF, Rippe RA and Brenner DA: The role of Smad3 in mediating mouse hepatic stellate cell activation. Hepatology. 34:89–100. 2001. View Article : Google Scholar : PubMed/NCBI

41 

Liu C, Gaca MD, Swenson ES, Vellucci VF, Reiss M and Wells RG: Smads 2 and 3 are differentially activated by transforming growth factor-beta (TGF-beta) in quiescent and activated hepatic stellate cells. Constitutive nuclear localization of Smads in activated cells is TGF-beta-independent. J Biol Chem. 278:11721–11728. 2003. View Article : Google Scholar

42 

Friedman SL: Mechanisms of hepatic fibrogenesis. Gastroenterology. 134:1655–1669. 2008. View Article : Google Scholar : PubMed/NCBI

Related Articles

  • Abstract
  • View
  • Download
  • Twitter
Copy and paste a formatted citation
Spandidos Publications style
Chen N, Geng Q, Zheng J, He S, Huo X and Sun X: Suppression of the TGF-β/Smad signaling pathway and inhibition of hepatic stellate cell proliferation play a role in the hepatoprotective effects of curcumin against alcohol-induced hepatic fibrosis. Int J Mol Med 34: 1110-1116, 2014.
APA
Chen, N., Geng, Q., Zheng, J., He, S., Huo, X., & Sun, X. (2014). Suppression of the TGF-β/Smad signaling pathway and inhibition of hepatic stellate cell proliferation play a role in the hepatoprotective effects of curcumin against alcohol-induced hepatic fibrosis. International Journal of Molecular Medicine, 34, 1110-1116. https://doi.org/10.3892/ijmm.2014.1867
MLA
Chen, N., Geng, Q., Zheng, J., He, S., Huo, X., Sun, X."Suppression of the TGF-β/Smad signaling pathway and inhibition of hepatic stellate cell proliferation play a role in the hepatoprotective effects of curcumin against alcohol-induced hepatic fibrosis". International Journal of Molecular Medicine 34.4 (2014): 1110-1116.
Chicago
Chen, N., Geng, Q., Zheng, J., He, S., Huo, X., Sun, X."Suppression of the TGF-β/Smad signaling pathway and inhibition of hepatic stellate cell proliferation play a role in the hepatoprotective effects of curcumin against alcohol-induced hepatic fibrosis". International Journal of Molecular Medicine 34, no. 4 (2014): 1110-1116. https://doi.org/10.3892/ijmm.2014.1867
Copy and paste a formatted citation
x
Spandidos Publications style
Chen N, Geng Q, Zheng J, He S, Huo X and Sun X: Suppression of the TGF-β/Smad signaling pathway and inhibition of hepatic stellate cell proliferation play a role in the hepatoprotective effects of curcumin against alcohol-induced hepatic fibrosis. Int J Mol Med 34: 1110-1116, 2014.
APA
Chen, N., Geng, Q., Zheng, J., He, S., Huo, X., & Sun, X. (2014). Suppression of the TGF-β/Smad signaling pathway and inhibition of hepatic stellate cell proliferation play a role in the hepatoprotective effects of curcumin against alcohol-induced hepatic fibrosis. International Journal of Molecular Medicine, 34, 1110-1116. https://doi.org/10.3892/ijmm.2014.1867
MLA
Chen, N., Geng, Q., Zheng, J., He, S., Huo, X., Sun, X."Suppression of the TGF-β/Smad signaling pathway and inhibition of hepatic stellate cell proliferation play a role in the hepatoprotective effects of curcumin against alcohol-induced hepatic fibrosis". International Journal of Molecular Medicine 34.4 (2014): 1110-1116.
Chicago
Chen, N., Geng, Q., Zheng, J., He, S., Huo, X., Sun, X."Suppression of the TGF-β/Smad signaling pathway and inhibition of hepatic stellate cell proliferation play a role in the hepatoprotective effects of curcumin against alcohol-induced hepatic fibrosis". International Journal of Molecular Medicine 34, no. 4 (2014): 1110-1116. https://doi.org/10.3892/ijmm.2014.1867
Follow us
  • Twitter
  • LinkedIn
  • Facebook
About
  • Spandidos Publications
  • Careers
  • Cookie Policy
  • Privacy Policy
How can we help?
  • Help
  • Live Chat
  • Contact
  • Email to our Support Team