Spandidos Publications Logo
  • About
    • About Spandidos
    • Aims and Scopes
    • Abstracting and Indexing
    • Editorial Policies
    • Reprints and Permissions
    • Job Opportunities
    • Terms and Conditions
    • Contact
  • Journals
    • All Journals
    • Oncology Letters
      • Oncology Letters
      • Information for Authors
      • Editorial Policies
      • Editorial Board
      • Aims and Scope
      • Abstracting and Indexing
      • Bibliographic Information
      • Archive
    • International Journal of Oncology
      • International Journal of Oncology
      • Information for Authors
      • Editorial Policies
      • Editorial Board
      • Aims and Scope
      • Abstracting and Indexing
      • Bibliographic Information
      • Archive
    • Molecular and Clinical Oncology
      • Molecular and Clinical Oncology
      • Information for Authors
      • Editorial Policies
      • Editorial Board
      • Aims and Scope
      • Abstracting and Indexing
      • Bibliographic Information
      • Archive
    • Experimental and Therapeutic Medicine
      • Experimental and Therapeutic Medicine
      • Information for Authors
      • Editorial Policies
      • Editorial Board
      • Aims and Scope
      • Abstracting and Indexing
      • Bibliographic Information
      • Archive
    • International Journal of Molecular Medicine
      • International Journal of Molecular Medicine
      • Information for Authors
      • Editorial Policies
      • Editorial Board
      • Aims and Scope
      • Abstracting and Indexing
      • Bibliographic Information
      • Archive
    • Biomedical Reports
      • Biomedical Reports
      • Information for Authors
      • Editorial Policies
      • Editorial Board
      • Aims and Scope
      • Abstracting and Indexing
      • Bibliographic Information
      • Archive
    • Oncology Reports
      • Oncology Reports
      • Information for Authors
      • Editorial Policies
      • Editorial Board
      • Aims and Scope
      • Abstracting and Indexing
      • Bibliographic Information
      • Archive
    • Molecular Medicine Reports
      • Molecular Medicine Reports
      • Information for Authors
      • Editorial Policies
      • Editorial Board
      • Aims and Scope
      • Abstracting and Indexing
      • Bibliographic Information
      • Archive
    • World Academy of Sciences Journal
      • World Academy of Sciences Journal
      • Information for Authors
      • Editorial Policies
      • Editorial Board
      • Aims and Scope
      • Abstracting and Indexing
      • Bibliographic Information
      • Archive
    • International Journal of Functional Nutrition
      • International Journal of Functional Nutrition
      • Information for Authors
      • Editorial Policies
      • Editorial Board
      • Aims and Scope
      • Abstracting and Indexing
      • Bibliographic Information
      • Archive
    • International Journal of Epigenetics
      • International Journal of Epigenetics
      • Information for Authors
      • Editorial Policies
      • Editorial Board
      • Aims and Scope
      • Abstracting and Indexing
      • Bibliographic Information
      • Archive
    • Medicine International
      • Medicine International
      • Information for Authors
      • Editorial Policies
      • Editorial Board
      • Aims and Scope
      • Abstracting and Indexing
      • Bibliographic Information
      • Archive
  • Articles
  • Information
    • Information for Authors
    • Information for Reviewers
    • Information for Librarians
    • Information for Advertisers
    • Conferences
  • Language Editing
Spandidos Publications Logo
  • About
    • About Spandidos
    • Aims and Scopes
    • Abstracting and Indexing
    • Editorial Policies
    • Reprints and Permissions
    • Job Opportunities
    • Terms and Conditions
    • Contact
  • Journals
    • All Journals
    • Biomedical Reports
      • Information for Authors
      • Editorial Policies
      • Editorial Board
      • Aims and Scope
      • Abstracting and Indexing
      • Bibliographic Information
      • Archive
    • Experimental and Therapeutic Medicine
      • Information for Authors
      • Editorial Policies
      • Editorial Board
      • Aims and Scope
      • Abstracting and Indexing
      • Bibliographic Information
      • Archive
    • International Journal of Epigenetics
      • Information for Authors
      • Editorial Policies
      • Editorial Board
      • Aims and Scope
      • Abstracting and Indexing
      • Bibliographic Information
      • Archive
    • International Journal of Functional Nutrition
      • Information for Authors
      • Editorial Policies
      • Editorial Board
      • Aims and Scope
      • Abstracting and Indexing
      • Bibliographic Information
      • Archive
    • International Journal of Molecular Medicine
      • Information for Authors
      • Editorial Policies
      • Editorial Board
      • Aims and Scope
      • Abstracting and Indexing
      • Bibliographic Information
      • Archive
    • International Journal of Oncology
      • Information for Authors
      • Editorial Policies
      • Editorial Board
      • Aims and Scope
      • Abstracting and Indexing
      • Bibliographic Information
      • Archive
    • Medicine International
      • Information for Authors
      • Editorial Policies
      • Editorial Board
      • Aims and Scope
      • Abstracting and Indexing
      • Bibliographic Information
      • Archive
    • Molecular and Clinical Oncology
      • Information for Authors
      • Editorial Policies
      • Editorial Board
      • Aims and Scope
      • Abstracting and Indexing
      • Bibliographic Information
      • Archive
    • Molecular Medicine Reports
      • Information for Authors
      • Editorial Policies
      • Editorial Board
      • Aims and Scope
      • Abstracting and Indexing
      • Bibliographic Information
      • Archive
    • Oncology Letters
      • Information for Authors
      • Editorial Policies
      • Editorial Board
      • Aims and Scope
      • Abstracting and Indexing
      • Bibliographic Information
      • Archive
    • Oncology Reports
      • Information for Authors
      • Editorial Policies
      • Editorial Board
      • Aims and Scope
      • Abstracting and Indexing
      • Bibliographic Information
      • Archive
    • World Academy of Sciences Journal
      • Information for Authors
      • Editorial Policies
      • Editorial Board
      • Aims and Scope
      • Abstracting and Indexing
      • Bibliographic Information
      • Archive
  • Articles
  • Information
    • For Authors
    • For Reviewers
    • For Librarians
    • For Advertisers
    • Conferences
  • Language Editing
Login Register Submit
  • This site uses cookies
  • You can change your cookie settings at any time by following the instructions in our Cookie Policy. To find out more, you may read our Privacy Policy.

    I agree
Search articles by DOI, keyword, author or affiliation
Search
Advanced Search
presentation
International Journal of Molecular Medicine
Join Editorial Board Propose a Special Issue
Print ISSN: 1107-3756 Online ISSN: 1791-244X
Journal Cover
November-2015 Volume 36 Issue 5

Full Size Image

Sign up for eToc alerts
Recommend to Library

Journals

International Journal of Molecular Medicine

International Journal of Molecular Medicine

International Journal of Molecular Medicine is an international journal devoted to molecular mechanisms of human disease.

International Journal of Oncology

International Journal of Oncology

International Journal of Oncology is an international journal devoted to oncology research and cancer treatment.

Molecular Medicine Reports

Molecular Medicine Reports

Covers molecular medicine topics such as pharmacology, pathology, genetics, neuroscience, infectious diseases, molecular cardiology, and molecular surgery.

Oncology Reports

Oncology Reports

Oncology Reports is an international journal devoted to fundamental and applied research in Oncology.

Experimental and Therapeutic Medicine

Experimental and Therapeutic Medicine

Experimental and Therapeutic Medicine is an international journal devoted to laboratory and clinical medicine.

Oncology Letters

Oncology Letters

Oncology Letters is an international journal devoted to Experimental and Clinical Oncology.

Biomedical Reports

Biomedical Reports

Explores a wide range of biological and medical fields, including pharmacology, genetics, microbiology, neuroscience, and molecular cardiology.

Molecular and Clinical Oncology

Molecular and Clinical Oncology

International journal addressing all aspects of oncology research, from tumorigenesis and oncogenes to chemotherapy and metastasis.

World Academy of Sciences Journal

World Academy of Sciences Journal

Multidisciplinary open-access journal spanning biochemistry, genetics, neuroscience, environmental health, and synthetic biology.

International Journal of Functional Nutrition

International Journal of Functional Nutrition

Open-access journal combining biochemistry, pharmacology, immunology, and genetics to advance health through functional nutrition.

International Journal of Epigenetics

International Journal of Epigenetics

Publishes open-access research on using epigenetics to advance understanding and treatment of human disease.

Medicine International

Medicine International

An International Open Access Journal Devoted to General Medicine.

Journal Cover
November-2015 Volume 36 Issue 5

Full Size Image

Sign up for eToc alerts
Recommend to Library

  • Article
  • Citations
    • Cite This Article
    • Download Citation
    • Create Citation Alert
    • Remove Citation Alert
    • Cited By
  • Similar Articles
    • Related Articles (in Spandidos Publications)
    • Similar Articles (Google Scholar)
    • Similar Articles (PubMed)
  • Download PDF
  • Download XML
  • View XML
Article Open Access

Beneficial effects of astragaloside IV against angiotensin II-induced mitochondrial dysfunction in rat vascular smooth muscle cells

  • Authors:
    • Yao Lu
    • Su Li
    • Hengfang Wu
    • Zhiping Bian
    • Jindan Xu
    • Chunrong Gu
    • Xiangjian Chen
    • Di Yang
  • View Affiliations / Copyright

    Affiliations: Department of Cardiology, The First Affiliated Hospital of Nanjing Medical University, Nanjing, Jiangsu 210029, P.R. China, Research Institute of Cardiovascular Disease, The First Affiliated Hospital of Nanjing Medical University, Nanjing, Jiangsu 210029, P.R. China
    Copyright: © Lu et al. This is an open access article distributed under the terms of Creative Commons Attribution License.
  • Pages: 1223-1232
    |
    Published online on: September 15, 2015
       https://doi.org/10.3892/ijmm.2015.2345
  • Expand metrics +
Metrics: Total Views: 0 (Spandidos Publications: | PMC Statistics: )
Metrics: Total PDF Downloads: 0 (Spandidos Publications: | PMC Statistics: )
Cited By (CrossRef): 0 citations Loading Articles...

This article is mentioned in:



Abstract

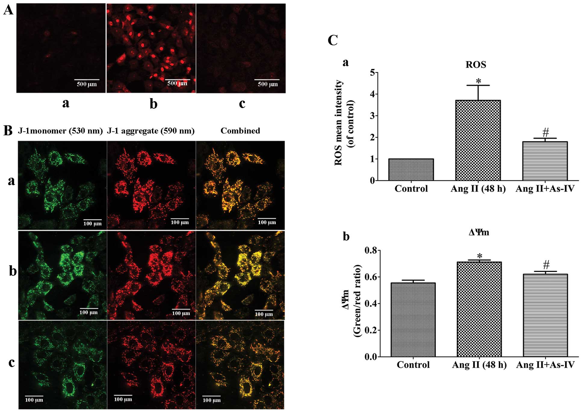
Angiotensin II (Ang II)-induced mitochondrial dysfunction is a prominent characteristic of the majority of cardiovascular diseases. Astragaloside IV (As-IV), the major active ingredient of Astragalus membranaceus (Fisch.) Bge. (a traditional Chinese herbal medicine), possesses antioxidant properties. The present study was carried out to examine whether As-IV can reverse Ang II-induced mitochondrial dysfunction in vascular smooth muscle cells (VSMCs) and to elucidate the underlying molecular mechanisms. Cultured rat aortic VSMCs treated with Ang II (1 µM) for 24 h exhibited mitochondrial dysfunction, including a decrease in mitochondrial oxygen consumption rates (OCRs), adenosine triphosphate (ATP) production and mitochondrial DNA (mtDNA) levels, as well as the disruption of mitochondrial structural integrity. Following treatment with Ang II, As-IV (50 µg/ml) was added to the culture medium followed by incubation for a further 24 h. The administration of As-IV significantly increased the mitochondrial OCRs, ATP production and the mtDNA levels, and reversed the mitochondrial morphological changes which occurred in the VSMCs. Treatment with As-IV also reversed the Ang II-induced increase in the production of reactive oxygen species (ROS), the increase in NADPH oxidase and xanthine oxidase activity, as well as the decrease in mitochondrial membrane potential (ΔΨm) and manganese superoxide dismutase (Mn-SOD) activity. Furthermore, treatment with As-IV led to an increase in the mRNA expression of peroxisome proliferator-activated receptor-gamma coactivator-1α (PGC-1α) and mitochondrial transcription factor A (Tfam), and in the protein expression of PGC-1α, parkin and dynamin 1-like protein 1 (Drp1) in the VSMCs. These results indicate that As-IV exerts beneficial effects on Ang II-induced mitochondrial dysfunction in rat VSMCs and that these effects are mediated through the inhibition of ROS overproduction, as well as the promotion of mitochondrial autophagy and mitochondrial biogenesis. These data demonstrate the antioxidant properties of As-IV.
View Figures

Figure 1

Figure 2

Figure 3

Figure 4

Figure 5

Figure 6

Figure 7

View References

1 

Yu E, Calvert PA, Mercer JR, Harrison J, Baker L, Figg NL, Kumar S, Wang JC, Hurst LA, Obaid DR, et al: Mitochondrial DNA damage can promote atherosclerosis independently of reactive oxygen species through effects on smooth muscle cells and monocytes and correlates with higher-risk plaques in humans. Circulation. 128:702–712. 2013. View Article : Google Scholar : PubMed/NCBI

2 

Mercer JR: Mitochondrial bioenergetics and therapeutic intervention in cardiovascular disease. Pharmacol Ther. 141:13–20. 2014. View Article : Google Scholar

3 

Dikalov SI and Nazarewicz RR: Angiotensin II-induced production of mitochondrial reactive oxygen species: potential mechanisms and relevance for cardiovascular disease. Antioxid Redox Signal. 19:1085–1094. 2013. View Article : Google Scholar :

4 

Queliconi BB, Wojtovich AP, Nadtochiy SM, Kowaltowski AJ and Brookes PS: Redox regulation of the mitochondrial K(ATP) channel in cardioprotection. Biochim Biophys Acta. 1813:1309–1315. 2011. View Article : Google Scholar :

5 

Dikalov S: Cross talk between mitochondria and NADPH oxidases. Free Radic Biol Med. 51:1289–1301. 2011. View Article : Google Scholar : PubMed/NCBI

6 

Doughan AK, Harrison DG and Dikalov SI: Molecular mechanisms of angiotensin II-mediated mitochondrial dysfunction: linking mitochondrial oxidative damage and vascular endothelial dysfunction. Circ Res. 102:488–496. 2008. View Article : Google Scholar

7 

Wang H, Zhang Y, Xia T, Wei W, Chen F, Guo X and Li X: Synergistic promotion of blood vessel regeneration by astragaloside IV and ferulic acid from electrospun fibrous mats. Mol Pharm. 10:2394–2403. 2013. View Article : Google Scholar : PubMed/NCBI

8 

Ko JK, Lam FY and Cheung AP: Amelioration of experimental colitis by Astragalus membranaceus through anti-oxidation and inhibition of adhesion molecule synthesis. World J Gastroenterol. 11:5787–5794. 2005.PubMed/NCBI

9 

Yang J, Wang HX, Zhang YJ, Yang YH, Lu ML, Zhang J, Li ST, Zhang SP and Li G: Astragaloside IV attenuates inflammatory cytokines by inhibiting TLR4/NF-κB signaling pathway in isoproterenol-induced myocardial hypertrophy. J Ethnopharmacol. 150:1062–1070. 2013. View Article : Google Scholar

10 

Gui D, Huang J, Guo Y, Chen J, Chen Y, Xiao W, Liu X and Wang N: Astragaloside IV ameliorates renal injury in streptozotocin-induced diabetic rats through inhibiting NF-κB-mediated inflammatory genes expression. Cytokine. 61:970–977. 2013. View Article : Google Scholar : PubMed/NCBI

11 

Xu W, Shao X, Tian L, Gu L, Zhang M, Wang Q, Wu B, Wang L, Yao J, Xu X, et al: Astragaloside IV ameliorates renal fibrosis via the inhibition of mitogen-activated protein kinases and antiapoptosis in vivo and in vitro. J Pharmacol Exp Ther. 350:552–562. 2014. View Article : Google Scholar : PubMed/NCBI

12 

Wu X, Cao Y, Nie J, Liu H, Lu S, Hu X, Zhu J, Zhao X, Chen J, Chen X, et al: Genetic and pharmacological inhibition of Rheb1-mTORC1 signaling exerts cardioprotection against adverse cardiac remodeling in mice. Am J Pathol. 182:2005–2014. 2013. View Article : Google Scholar : PubMed/NCBI

13 

Zhang WD, Zhang C, Wang XH, Gao PJ, Zhu DL, Chen H, Liu RH and Li HL: Astragaloside IV dilates aortic vessels from normal and spontaneously hypertensive rats through endothelium-dependent and endothelium-independent ways. Planta Med. 72:621–626. 2006. View Article : Google Scholar : PubMed/NCBI

14 

Yin Y, Qi F, Song Z, Zhang B and Teng J: Ferulic acid combined with astragaloside IV protects against vascular endothelial dysfunction in diabetic rats. Biosci Trends. 8:217–226. 2014. View Article : Google Scholar : PubMed/NCBI

15 

Zhao Z, Wang W, Wang F, Zhao K, Han Y, Xu W and Tang L: Effects of Astragaloside IV on heart failure in rats. Chin Med. 4:62009. View Article : Google Scholar : PubMed/NCBI

16 

Xu XL, Ji H, Gu SY, Shao Q, Huang QJ and Cheng YP: Modification of alterations in cardiac function and sarcoplasmic reticulum by astragaloside IV in myocardial injury in vivo. Eur J Pharmacol. 568:203–212. 2007. View Article : Google Scholar : PubMed/NCBI

17 

Qiu LH, Xie XJ and Zhang BQ: Astragaloside IV improves homocysteine-induced acute phase endothelial dysfunction via antioxidation. Biol Pharm Bull. 33:641–646. 2010. View Article : Google Scholar : PubMed/NCBI

18 

Sun L, Li W, Li W, Xiong L, Li G and Ma R: Astragaloside IV prevents damage to human mesangial cells through the inhibition of the NADPH oxidase/ROS/Akt/NF-κB pathway under high glucose conditions. Int J Mol Med. 34:167–176. 2014.PubMed/NCBI

19 

Sun Q, Jia N, Wang W, Jin H, Xu J and Hu H: Protective effects of astragaloside IV against amyloid beta1-42 neurotoxicity by inhibiting the mitochondrial permeability transition pore opening. PLoS One. 9:e988662014. View Article : Google Scholar : PubMed/NCBI

20 

Hu JY, Han J, Chu ZG, Song HP, Zhang DX, Zhang Q and Huang YS: Astragaloside IV attenuates hypoxia-induced cardiomyocyte damage in rats by upregulating superoxide dismutase-1 levels. Clin Exp Pharmacol Physiol. 36:351–357. 2009. View Article : Google Scholar

21 

Tu L, Pan CS, Wei XH, Yan L, Liu YY, Fan JY, Mu HN, Li Q, Li L, Zhang Y, et al: Astragaloside IV protects heart from ischemia and reperfusion injury via energy regulation mechanisms. Microcirculation. 20:736–747. 2013.PubMed/NCBI

22 

Shen Y, Tian Y, Yang J, Shi X, Ouyang L, Gao J and Lu J: Dual effects of carnosine on energy metabolism of cultured cortical astrocytes under normal and ischemic conditions. Regul Pept. 192–193:45–52. 2014. View Article : Google Scholar : PubMed/NCBI

23 

Mukhopadhyay P, Rajesh M, Haskó G, Hawkins BJ, Madesh M and Pacher P: Simultaneous detection of apoptosis and mitochondrial superoxide production in live cells by flow cytometry and confocal microscopy. Nat Protoc. 2:2295–2301. 2007. View Article : Google Scholar : PubMed/NCBI

24 

Laurindo FR, de Souza HP, Pedro MA and Janiszewski M: Redox aspects of vascular response to injury. Methods Enzymol. 352:432–454. 2002. View Article : Google Scholar : PubMed/NCBI

25 

Herst PM and Berridge MV: Cell surface oxygen consumption: a major contributor to cellular oxygen consumption in glycolytic cancer cell lines. Biochim Biophys Acta. 1767:170–177. 2007. View Article : Google Scholar : PubMed/NCBI

26 

Xie H, Lev D, Gong Y, Wang S, Pollock RE, Wu X and Gu J: Reduced mitochondrial DNA copy number in peripheral blood leukocytes increases the risk of soft tissue sarcoma. Carcinogenesis. 34:1039–1043. 2013. View Article : Google Scholar : PubMed/NCBI

27 

Elahi MM, Kong YX and Matata BM: Oxidative stress as a mediator of cardiovascular disease. Oxid Med Cell Longev. 2:259–269. 2009. View Article : Google Scholar

28 

Wei Y, Clark SE, Thyfault JP, Uptergrove GM, Li W, Whaley-Connell AT, Ferrario CM, Sowers JR and Ibdah JA: Oxidative stress-mediated mitochondrial dysfunction contributes to angiotensin II-induced nonalcoholic fatty liver disease in transgenic Ren2 rats. Am J Pathol. 174:1329–1337. 2009. View Article : Google Scholar : PubMed/NCBI

29 

Prathapan A, Vineetha VP and Raghu KG: Protective effect of Boerhaavia diffusa L. against mitochondrial dysfunction in angiotensin II induced hypertrophy in H9c2 cardiomyoblast cells. PLoS One. 9:e962202014. View Article : Google Scholar : PubMed/NCBI

30 

Schulz E, Wenzel P, Munzel T and Daiber A: Mitochondrial redox signaling: Interaction of mitochondrial reactive oxygen species with other sources of oxidative stress. Antioxid Redox Signal. 20:308–324. 2014. View Article : Google Scholar :

31 

Lijnen PJ, van Pelt JF and Fagard RH: Downregulation of manganese superoxide dismutase by angiotensin II in cardiac fibroblasts of rats: Association with oxidative stress in myocardium. Am J Hypertens. 23:1128–1135. 2010. View Article : Google Scholar : PubMed/NCBI

32 

Touyz RM: Reactive oxygen species and angiotensin II signaling in vascular cells - implications in cardiovascular disease. Braz J Med Biol Res. 37:1263–1273. 2004. View Article : Google Scholar : PubMed/NCBI

33 

Kimura S, Zhang GX, Nishiyama A, Shokoji T, Yao L, Fan YY, Rahman M and Abe Y: Mitochondria-derived reactive oxygen species and vascular MAP kinases: comparison of angiotensin II and diazoxide. Hypertension. 45:438–444. 2005. View Article : Google Scholar : PubMed/NCBI

34 

Zablocki D and Sadoshima J: Angiotensin II and oxidative stress in the failing heart. Antioxid Redox Signal. 19:1095–1109. 2013. View Article : Google Scholar :

35 

Bedard K and Krause KH: The NOX family of ROS-generating NADPH oxidases: physiology and pathophysiology. Physiol Rev. 87:245–313. 2007. View Article : Google Scholar : PubMed/NCBI

36 

Suematsu N, Tsutsui H, Wen J, Kang D, Ikeuchi M, Ide T, Hayashidani S, Shiomi T, Kubota T, Hamasaki N and Takeshita A: Oxidative stress mediates tumor necrosis factor-alpha-induced mitochondrial DNA damage and dysfunction in cardiac myocytes. Circulation. 107:1418–1423. 2003. View Article : Google Scholar : PubMed/NCBI

37 

Li H, Horke S and Förstermann U: Oxidative stress in vascular disease and its pharmacological prevention. Trends Pharmacol Sci. 34:313–319. 2013. View Article : Google Scholar : PubMed/NCBI

38 

Qi W, Niu J, Qin Q, Qiao Z and Gu Y: Astragaloside IV attenuates glycated albumin-induced epithelial-to-mesenchymal transition by inhibiting oxidative stress in renal proximal tubular cells. Cell Stress Chaperones. 19:105–114. 2014. View Article : Google Scholar

39 

Wang YY, Peng Y, Zhang Q, Wu YN, Song JQ and Liu YX: Effect of ERK1/2 signaling pathway on astragaloside IV protects H9c2 cells against H2O2-induced oxidative injury. Zhongguo Ying Yong Sheng Li Xue Za Zh. 27:363–367. 2011.In Chinese.

40 

Mammucari C and Rizzuto R: Signaling pathways in mitochondrial dysfunction and aging. Mech Ageing Dev. 131:536–543. 2010. View Article : Google Scholar : PubMed/NCBI

41 

Lee J, Giordano S and Zhang J: Autophagy, mitochondria and oxidative stress: cross-talk and redox signalling. Biochem J. 441:523–540. 2012. View Article : Google Scholar :

42 

Narendra DP and Youle RJ: Targeting mitochondrial dysfunction: role for PINK1 and Parkin in mitochondrial quality control. Antioxid Redox Signal. 14:1929–1938. 2011. View Article : Google Scholar : PubMed/NCBI

43 

Kageyama Y, Hoshijima M, Seo K, Bedja D, Sysa-Shah P, Andrabi SA, Chen W, Höke A, Dawson VL, Dawson TM, et al: Parkin-independent mitophagy requires Drp1 and maintains the integrity of mammalian heart and brain. EMBO J. 33:2798–2813. 2014. View Article : Google Scholar : PubMed/NCBI

44 

Deng H, Dodson MW, Huang H and Guo M: The Parkinson's disease genes pink1 and parkin promote mitochondrial fission and/or inhibit fusion in Drosophila. Proc Natl Acad Sci USA. 105:14503–14508. 2008. View Article : Google Scholar : PubMed/NCBI

45 

Wang Y, Nartiss Y, Steipe B, McQuibban GA and Kim PK: ROS-induced mitochondrial depolarization initiates PARK2/PARKIN-dependent mitochondrial degradation by autophagy. Autophagy. 8:1462–1476. 2012. View Article : Google Scholar : PubMed/NCBI

46 

Scarpulla RC, Vega RB and Kelly DP: Transcriptional integration of mitochondrial biogenesis. Trends Endocrinol Metab. 23:459–466. 2012. View Article : Google Scholar : PubMed/NCBI

47 

Wu Z, Puigserver P, Andersson U, Zhang C, Adelmant G, Mootha V, Troy A, Cinti S, Lowell B, Scarpulla RC and Spiegelman BM: Mechanisms controlling mitochondrial biogenesis and respiration through the thermogenic coactivator PGC-1. Cell. 98:115–124. 1999. View Article : Google Scholar : PubMed/NCBI

48 

Biala A, Tauriainen E, Siltanen A, Shi J, Merasto S, Louhelainen M, Martonen E, Finckenberg P, Muller DN and Mervaala E: Resveratrol induces mitochondrial biogenesis and ameliorates Ang II-induced cardiac remodeling in transgenic rats harboring human renin and angiotensinogen genes. Blood Press. 19:196–205. 2010. View Article : Google Scholar : PubMed/NCBI

Related Articles

  • Abstract
  • View
  • Download
  • Twitter
Copy and paste a formatted citation
Spandidos Publications style
Lu Y, Li S, Wu H, Bian Z, Xu J, Gu C, Chen X and Yang D: Beneficial effects of astragaloside IV against angiotensin II-induced mitochondrial dysfunction in rat vascular smooth muscle cells. Int J Mol Med 36: 1223-1232, 2015.
APA
Lu, Y., Li, S., Wu, H., Bian, Z., Xu, J., Gu, C. ... Yang, D. (2015). Beneficial effects of astragaloside IV against angiotensin II-induced mitochondrial dysfunction in rat vascular smooth muscle cells. International Journal of Molecular Medicine, 36, 1223-1232. https://doi.org/10.3892/ijmm.2015.2345
MLA
Lu, Y., Li, S., Wu, H., Bian, Z., Xu, J., Gu, C., Chen, X., Yang, D."Beneficial effects of astragaloside IV against angiotensin II-induced mitochondrial dysfunction in rat vascular smooth muscle cells". International Journal of Molecular Medicine 36.5 (2015): 1223-1232.
Chicago
Lu, Y., Li, S., Wu, H., Bian, Z., Xu, J., Gu, C., Chen, X., Yang, D."Beneficial effects of astragaloside IV against angiotensin II-induced mitochondrial dysfunction in rat vascular smooth muscle cells". International Journal of Molecular Medicine 36, no. 5 (2015): 1223-1232. https://doi.org/10.3892/ijmm.2015.2345
Copy and paste a formatted citation
x
Spandidos Publications style
Lu Y, Li S, Wu H, Bian Z, Xu J, Gu C, Chen X and Yang D: Beneficial effects of astragaloside IV against angiotensin II-induced mitochondrial dysfunction in rat vascular smooth muscle cells. Int J Mol Med 36: 1223-1232, 2015.
APA
Lu, Y., Li, S., Wu, H., Bian, Z., Xu, J., Gu, C. ... Yang, D. (2015). Beneficial effects of astragaloside IV against angiotensin II-induced mitochondrial dysfunction in rat vascular smooth muscle cells. International Journal of Molecular Medicine, 36, 1223-1232. https://doi.org/10.3892/ijmm.2015.2345
MLA
Lu, Y., Li, S., Wu, H., Bian, Z., Xu, J., Gu, C., Chen, X., Yang, D."Beneficial effects of astragaloside IV against angiotensin II-induced mitochondrial dysfunction in rat vascular smooth muscle cells". International Journal of Molecular Medicine 36.5 (2015): 1223-1232.
Chicago
Lu, Y., Li, S., Wu, H., Bian, Z., Xu, J., Gu, C., Chen, X., Yang, D."Beneficial effects of astragaloside IV against angiotensin II-induced mitochondrial dysfunction in rat vascular smooth muscle cells". International Journal of Molecular Medicine 36, no. 5 (2015): 1223-1232. https://doi.org/10.3892/ijmm.2015.2345
Follow us
  • Twitter
  • LinkedIn
  • Facebook
About
  • Spandidos Publications
  • Careers
  • Cookie Policy
  • Privacy Policy
How can we help?
  • Help
  • Live Chat
  • Contact
  • Email to our Support Team