Spandidos Publications Logo
  • About
    • About Spandidos
    • Aims and Scopes
    • Abstracting and Indexing
    • Editorial Policies
    • Reprints and Permissions
    • Job Opportunities
    • Terms and Conditions
    • Contact
  • Journals
    • All Journals
    • Oncology Letters
      • Oncology Letters
      • Information for Authors
      • Editorial Policies
      • Editorial Board
      • Aims and Scope
      • Abstracting and Indexing
      • Bibliographic Information
      • Archive
    • International Journal of Oncology
      • International Journal of Oncology
      • Information for Authors
      • Editorial Policies
      • Editorial Board
      • Aims and Scope
      • Abstracting and Indexing
      • Bibliographic Information
      • Archive
    • Molecular and Clinical Oncology
      • Molecular and Clinical Oncology
      • Information for Authors
      • Editorial Policies
      • Editorial Board
      • Aims and Scope
      • Abstracting and Indexing
      • Bibliographic Information
      • Archive
    • Experimental and Therapeutic Medicine
      • Experimental and Therapeutic Medicine
      • Information for Authors
      • Editorial Policies
      • Editorial Board
      • Aims and Scope
      • Abstracting and Indexing
      • Bibliographic Information
      • Archive
    • International Journal of Molecular Medicine
      • International Journal of Molecular Medicine
      • Information for Authors
      • Editorial Policies
      • Editorial Board
      • Aims and Scope
      • Abstracting and Indexing
      • Bibliographic Information
      • Archive
    • Biomedical Reports
      • Biomedical Reports
      • Information for Authors
      • Editorial Policies
      • Editorial Board
      • Aims and Scope
      • Abstracting and Indexing
      • Bibliographic Information
      • Archive
    • Oncology Reports
      • Oncology Reports
      • Information for Authors
      • Editorial Policies
      • Editorial Board
      • Aims and Scope
      • Abstracting and Indexing
      • Bibliographic Information
      • Archive
    • Molecular Medicine Reports
      • Molecular Medicine Reports
      • Information for Authors
      • Editorial Policies
      • Editorial Board
      • Aims and Scope
      • Abstracting and Indexing
      • Bibliographic Information
      • Archive
    • World Academy of Sciences Journal
      • World Academy of Sciences Journal
      • Information for Authors
      • Editorial Policies
      • Editorial Board
      • Aims and Scope
      • Abstracting and Indexing
      • Bibliographic Information
      • Archive
    • International Journal of Functional Nutrition
      • International Journal of Functional Nutrition
      • Information for Authors
      • Editorial Policies
      • Editorial Board
      • Aims and Scope
      • Abstracting and Indexing
      • Bibliographic Information
      • Archive
    • International Journal of Epigenetics
      • International Journal of Epigenetics
      • Information for Authors
      • Editorial Policies
      • Editorial Board
      • Aims and Scope
      • Abstracting and Indexing
      • Bibliographic Information
      • Archive
    • Medicine International
      • Medicine International
      • Information for Authors
      • Editorial Policies
      • Editorial Board
      • Aims and Scope
      • Abstracting and Indexing
      • Bibliographic Information
      • Archive
  • Articles
  • Information
    • Information for Authors
    • Information for Reviewers
    • Information for Librarians
    • Information for Advertisers
    • Conferences
  • Language Editing
Spandidos Publications Logo
  • About
    • About Spandidos
    • Aims and Scopes
    • Abstracting and Indexing
    • Editorial Policies
    • Reprints and Permissions
    • Job Opportunities
    • Terms and Conditions
    • Contact
  • Journals
    • All Journals
    • Biomedical Reports
      • Information for Authors
      • Editorial Policies
      • Editorial Board
      • Aims and Scope
      • Abstracting and Indexing
      • Bibliographic Information
      • Archive
    • Experimental and Therapeutic Medicine
      • Information for Authors
      • Editorial Policies
      • Editorial Board
      • Aims and Scope
      • Abstracting and Indexing
      • Bibliographic Information
      • Archive
    • International Journal of Epigenetics
      • Information for Authors
      • Editorial Policies
      • Editorial Board
      • Aims and Scope
      • Abstracting and Indexing
      • Bibliographic Information
      • Archive
    • International Journal of Functional Nutrition
      • Information for Authors
      • Editorial Policies
      • Editorial Board
      • Aims and Scope
      • Abstracting and Indexing
      • Bibliographic Information
      • Archive
    • International Journal of Molecular Medicine
      • Information for Authors
      • Editorial Policies
      • Editorial Board
      • Aims and Scope
      • Abstracting and Indexing
      • Bibliographic Information
      • Archive
    • International Journal of Oncology
      • Information for Authors
      • Editorial Policies
      • Editorial Board
      • Aims and Scope
      • Abstracting and Indexing
      • Bibliographic Information
      • Archive
    • Medicine International
      • Information for Authors
      • Editorial Policies
      • Editorial Board
      • Aims and Scope
      • Abstracting and Indexing
      • Bibliographic Information
      • Archive
    • Molecular and Clinical Oncology
      • Information for Authors
      • Editorial Policies
      • Editorial Board
      • Aims and Scope
      • Abstracting and Indexing
      • Bibliographic Information
      • Archive
    • Molecular Medicine Reports
      • Information for Authors
      • Editorial Policies
      • Editorial Board
      • Aims and Scope
      • Abstracting and Indexing
      • Bibliographic Information
      • Archive
    • Oncology Letters
      • Information for Authors
      • Editorial Policies
      • Editorial Board
      • Aims and Scope
      • Abstracting and Indexing
      • Bibliographic Information
      • Archive
    • Oncology Reports
      • Information for Authors
      • Editorial Policies
      • Editorial Board
      • Aims and Scope
      • Abstracting and Indexing
      • Bibliographic Information
      • Archive
    • World Academy of Sciences Journal
      • Information for Authors
      • Editorial Policies
      • Editorial Board
      • Aims and Scope
      • Abstracting and Indexing
      • Bibliographic Information
      • Archive
  • Articles
  • Information
    • For Authors
    • For Reviewers
    • For Librarians
    • For Advertisers
    • Conferences
  • Language Editing
Login Register Submit
  • This site uses cookies
  • You can change your cookie settings at any time by following the instructions in our Cookie Policy. To find out more, you may read our Privacy Policy.

    I agree
Search articles by DOI, keyword, author or affiliation
Search
Advanced Search
presentation
International Journal of Molecular Medicine
Join Editorial Board Propose a Special Issue
Print ISSN: 1107-3756 Online ISSN: 1791-244X
Journal Cover
March-2016 Volume 37 Issue 3

Full Size Image

Sign up for eToc alerts
Recommend to Library

Journals

International Journal of Molecular Medicine

International Journal of Molecular Medicine

International Journal of Molecular Medicine is an international journal devoted to molecular mechanisms of human disease.

International Journal of Oncology

International Journal of Oncology

International Journal of Oncology is an international journal devoted to oncology research and cancer treatment.

Molecular Medicine Reports

Molecular Medicine Reports

Covers molecular medicine topics such as pharmacology, pathology, genetics, neuroscience, infectious diseases, molecular cardiology, and molecular surgery.

Oncology Reports

Oncology Reports

Oncology Reports is an international journal devoted to fundamental and applied research in Oncology.

Experimental and Therapeutic Medicine

Experimental and Therapeutic Medicine

Experimental and Therapeutic Medicine is an international journal devoted to laboratory and clinical medicine.

Oncology Letters

Oncology Letters

Oncology Letters is an international journal devoted to Experimental and Clinical Oncology.

Biomedical Reports

Biomedical Reports

Explores a wide range of biological and medical fields, including pharmacology, genetics, microbiology, neuroscience, and molecular cardiology.

Molecular and Clinical Oncology

Molecular and Clinical Oncology

International journal addressing all aspects of oncology research, from tumorigenesis and oncogenes to chemotherapy and metastasis.

World Academy of Sciences Journal

World Academy of Sciences Journal

Multidisciplinary open-access journal spanning biochemistry, genetics, neuroscience, environmental health, and synthetic biology.

International Journal of Functional Nutrition

International Journal of Functional Nutrition

Open-access journal combining biochemistry, pharmacology, immunology, and genetics to advance health through functional nutrition.

International Journal of Epigenetics

International Journal of Epigenetics

Publishes open-access research on using epigenetics to advance understanding and treatment of human disease.

Medicine International

Medicine International

An International Open Access Journal Devoted to General Medicine.

Journal Cover
March-2016 Volume 37 Issue 3

Full Size Image

Sign up for eToc alerts
Recommend to Library

  • Article
  • Citations
    • Cite This Article
    • Download Citation
    • Create Citation Alert
    • Remove Citation Alert
    • Cited By
  • Similar Articles
    • Related Articles (in Spandidos Publications)
    • Similar Articles (Google Scholar)
    • Similar Articles (PubMed)
  • Download PDF
  • Download XML
  • View XML
Article Open Access

Pharmacokinetics and antitumor efficacy of DSPE-PEG2000 polymeric liposomes loaded with quercetin and temozolomide: Analysis of their effectiveness in enhancing the chemosensitization of drug-resistant glioma cells

Corrigendum in: /10.3892/ijmm.2025.5530
  • Authors:
    • Jun Hu
    • Junjie Wang
    • Gang Wang
    • Zhongjun Yao
    • Xiaoqian Dang
  • View Affiliations / Copyright

    Affiliations: The Second Affiliated Hospital of Xi'an Jiaotong University, Xi'an, Shanxi 710004, P.R. China, Department of Pharmaceutics, Shanghai Eighth People's Hospital, Shanghai 200235, P.R. China, Taihe Hospital, Hubei University of Medicine, Shiyan, Hubei 442000, P.R. China
    Copyright: © Hu et al. This is an open access article distributed under the terms of Creative Commons Attribution License.
  • Pages: 690-702
    |
    Published online on: January 14, 2016
       https://doi.org/10.3892/ijmm.2016.2458
  • Expand metrics +
Metrics: Total Views: 0 (Spandidos Publications: | PMC Statistics: )
Metrics: Total PDF Downloads: 0 (Spandidos Publications: | PMC Statistics: )
Cited By (CrossRef): 0 citations Loading Articles...

This article is mentioned in:



Abstract

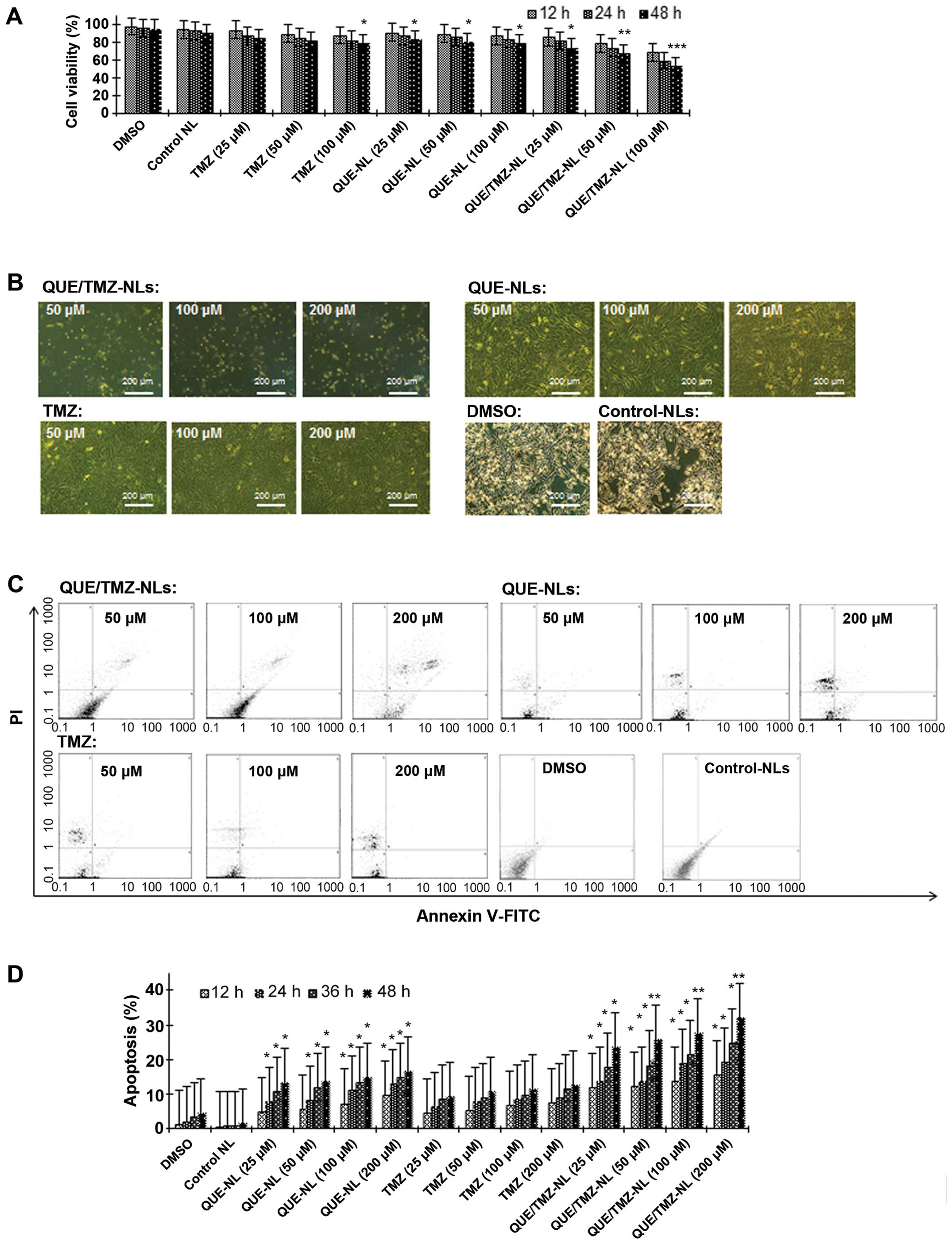
In the present study, a new type of DSPE-PEG2000 polymeric liposome for the brain-targeted delivery of poorly water-soluble anticancer drugs was successfully prepared and characterized. The nanoparticles were formed by the self-assembly of an amphiphilic polymer consisting of hydrophilic 1,2-distearoyl-sn-glycero-3-phosphoethanolamine-N-[methoxy(polyethylene glycol)-2000] (DSPE‑PEG2000). These nanoliposomes served as a safe delivery platform for the simultaneous delivery of quercetin (QUE) and temozolomide (TMZ) to rat brains. The 2-in-1 PEG2000‑DSPE nanoliposomes containing QUE and TMZ (QUE/TMZ-NLs) were rapidly taken up by the U87 glioma cells in vitro, whereas at the same concentrations, the amounts of the free drugs taken up were minimal. The QUE/TMZ-NLs showed an enhanced potency in the U87 cells and the TMZ-resistant U87 cells (U87/TR cells), possibly due to the high intracellular drug concentration and the subsequent drug release. In vivo biodistribution experiments revealed a significant accumulation of QUE/TMZ-NLs in the brain, with significantly increased plasma concentrations of QUE and TMZ, as well as delayed clearance in our rat model of glioma. The results were not so significant for the QUE-loaded nanoliposomes (QUE-NLs) and free TMZ. The findings of our study establish the DSPE‑PEG2000 polymeric liposome as a novel and effective nanocarrier for enhancing drug delivery to brain tumors.
View Figures

Figure 1

Figure 2

Figure 3

Figure 4

Figure 5

Figure 6

View References

1 

Allen TM and Cullis PR: Drug delivery systems: entering the mainstream. Science. 303:1818–1822. 2004. View Article : Google Scholar : PubMed/NCBI

2 

Wang AZ, Gu F, Zhang L, Chan JM, Radovic-Moreno A, Shaikh MR and Farokhzad OC: Biofunctionalized targeted nanoparticles for therapeutic applications. Expert Opin Biol Ther. 8:1063–1070. 2008. View Article : Google Scholar : PubMed/NCBI

3 

Zhang L, Gu FX, Chan JM, Wang AZ, Langer RS and Farokhzad OC: Nanoparticles in medicine: therapeutic applications and developments. Clin Pharmacol Ther. 83:761–769. 2008. View Article : Google Scholar

4 

Ji JL, Huang XF and Zhu HL: Curcumin and its formulations: potential anti-cancer agents. Anticancer Agents Med Chem. 12:210–218. 2012. View Article : Google Scholar

5 

Yezhelyev MV, Gao X, Xing Y, Al-Hajj A, Nie S and O'Regan RM: Emerging use of nanoparticles in diagnosis and treatment of breast cancer. Lancet Oncol. 7:657–667. 2006. View Article : Google Scholar : PubMed/NCBI

6 

Papahadjopoulos D, Allen TM, Gabizon A, Mayhew E, Matthay K, Huang SK, Lee KD, Woodle MC, Lasic DD and Redemann C: Sterically stabilized liposomes: improvements in pharmacokinetics and antitumor therapeutic efficacy. Proc Natl Acad Sci USA. 88:11460–11464. 1991. View Article : Google Scholar : PubMed/NCBI

7 

Gabizon A and Martin F: Polyethylene glycol-coated (pegylated) liposomal doxorubicin. Rationale for use in solid tumours. Drugs. 54(Suppl 4): 15–21. 1997. View Article : Google Scholar : PubMed/NCBI

8 

Haran G, Cohen R, Bar LK and Barenholz Y: Transmembrane ammonium sulfate gradients in liposomes produce efficient and stable entrapment of amphipathic weak bases. Biochim Biophys Acta. 1151:201–215. 1993. View Article : Google Scholar : PubMed/NCBI

9 

Gang W, Jie WJ, Ping ZL, Ming S, Ying LJ, Lei W and Fang Y: Liposomal quercetin: evaluating drug delivery in vitro and biodistribution in vivo. Expert Opin Drug Deliv. 9:599–613. 2012. View Article : Google Scholar : PubMed/NCBI

10 

Wang G, Wang J, Luo J, Wang L, Chen X, Zhang L and Jiang S: PEG2000-DPSE-coated quercetin nanoparticles remarkably enhanced anticancer effects through induced programed cell death on C6 glioma cells. J Biomed Mater Res A. 101:3076–3085. 2013.PubMed/NCBI

11 

Xavier CP, Lima CF, Rohde M and Pereira-Wilson C: Quercetin enhances 5-fluorouracil-induced apoptosis in MSI colorectal cancer cells through p53 modulation. Cancer Chemother Pharmacol. 68:1449–1457. 2011. View Article : Google Scholar : PubMed/NCBI

12 

Siegelin MD, Reuss DE, Habel A, Rami A and von Deimling A: Quercetin promotes degradation of survivin and thereby enhances death-receptor-mediated apoptosis in glioma cells. Neurooncol. 11:122–131. 2009.

13 

Kim EJ, Choi CH, Park JY, Kang SK and Kim YK: Underlying mechanism of quercetin-induced cell death in human glioma cells. Neurochem Res. 33:971–979. 2008. View Article : Google Scholar : PubMed/NCBI

14 

Heijnen CG, Haenen GR, van Acker FA, van der Vijgh WJ and Bast A: Flavonoids as peroxynitrite scavengers: the role of the hydroxyl groups. Toxicol In Vitro. 15:3–6. 2001. View Article : Google Scholar : PubMed/NCBI

15 

Ong CS, Tran E, Nguyen TT, Ong CK, Lee SK, Lee JJ, Ng CP, Leong C and Huynh H: Quercetin-induced growth inhibition and cell death in nasopharyngeal carcinoma cells are associated with increase in Bad and hypophosphorylated retinoblastoma expressions. Oncol Rep. 11:727–733. 2004.PubMed/NCBI

16 

Gupta K and Panda D: Perturbation of microtubule polymerization by quercetin through tubulin binding: a novel mechanism of its antiproliferative activity. Biochemistry. 41:13029–13038. 2002. View Article : Google Scholar : PubMed/NCBI

17 

Wang IK, Lin-Shiau SY and Lin JK: Induction of apoptosis by apigenin and related flavonoids through cytochrome c release and activation of caspase-9 and caspase-3 in leukaemia HL-60 cells. Eur J Cancer. 35:1517–1525. 1999. View Article : Google Scholar

18 

Jakubowicz-Gil J, Langner E and Rzeski W: Kinetic studies of the effects of Temodal and quercetin on astrocytoma cells. Pharmacol Rep. 63:403–416. 2011. View Article : Google Scholar : PubMed/NCBI

19 

Yang CY, Tsay SY and Tsiang RC: Encapsulating aspirin into a surfactant-free ethyl cellulose microsphere using non-toxic solvents by emulsion solvent-evaporation technique. J Microencapsul. 18:223–236. 2001. View Article : Google Scholar : PubMed/NCBI

20 

Saha S, Reddy ChV, Xu S, Sankar S, Neamati N and Patro B: Synthesis and SAR studies of marine natural products ma'edamines A, B and their analogues. Bioorg Med Chem Lett. 23:5135–5139. 2013. View Article : Google Scholar : PubMed/NCBI

21 

Zeng LF, Wang Y, Kazemi R, Xu S, Xu ZL, Sanchez TW, Yang LM, Debnath B, Odde S, Xie H, et al: Repositioning HIV-1 integrase inhibitors for cancer therapeutics: 1,6-naphthyridine-7-carboxamide as a promising scaffold with drug-like properties. J Med Chem. 55:9492–9509. 2012. View Article : Google Scholar : PubMed/NCBI

22 

Xu S, Oshima T, Imada T, Masuda M, Debnath B, Grande F, Garofalo A and Neamati N: Stabilization of MDA-7/IL-24 for colon cancer therapy. Cancer Lett. 335:421–430. 2013. View Article : Google Scholar : PubMed/NCBI

23 

Xu S, Butkevich AN, Yamada R, Zhou Y, Debnath B, Duncan R, Zandi E, Petasis NA and Neamati N: Discovery of an orally active small-molecule irreversible inhibitor of protein disulfide isomerase for ovarian cancer treatment. Proc Natl Acad Sci USA. 109:16348–16353. 2012. View Article : Google Scholar : PubMed/NCBI

24 

Yamada R, Kostova MB, Anchoori RK, Xu S, Neamati N and Khan SR: Biological evaluation of paclitaxel-peptide conjugates as a model for MMP2-targeted drug delivery. Cancer Biol Ther. 9:192–203. 2010. View Article : Google Scholar

25 

Xu S, Grande F, Garofalo A and Neamati N: Discovery of a novel orally active small-molecule gp130 inhibitor for the treatment of ovarian cancer. Mol Cancer Ther. 12:937–949. 2013. View Article : Google Scholar : PubMed/NCBI

26 

Thirant C, Gavard J, Junier MP and Chneiweiss H: Critical multiple angiogenic factors secreted by glioblastoma stem-like cells underline the need for combinatorial anti-angiogenic therapeutic strategies. Proteomics Clin Appl. 7:79–90. 2013. View Article : Google Scholar

27 

Koide H, Asai T, Hatanaka K, Akai S, Ishii T, Kenjo E, Ishida T, Kiwada H, Tsukada H and Oku N: T cell-independent B cell response is responsible for ABC phenomenon induced by repeated injection of PEGylated liposomes. Int J Pharm. 392:218–223. 2010. View Article : Google Scholar : PubMed/NCBI

28 

Ishida T, Atobe K, Wang X and Kiwada H: Accelerated blood clearance of PEGylated liposomes upon repeated injections: effect of doxorubicin-encapsulation and high-dose first injection. J Control Release. 115:251–258. 2006. View Article : Google Scholar : PubMed/NCBI

29 

Ishihara T, Takeda M, Sakamoto H, Kimoto A, Kobayashi C, Takasaki N, Yuki K, Tanaka K, Takenaga M, Igarashi R, et al: Accelerated blood clearance phenomenon upon repeated injection of PEG-modified PLA-nanoparticles. Pharm Res. 26:2270–2279. 2009. View Article : Google Scholar : PubMed/NCBI

30 

Liu Y and Lu W: Recent advances in brain tumor-targeted nano-drug delivery systems. Expert Opin Drug Deliv. 9:671–686. 2012. View Article : Google Scholar : PubMed/NCBI

31 

Lin X, Gao R, Zhang Y, Qi N, Zhang Y, Zhang K, He H and Tang X: Lipid nanoparticles for chemotherapeutic applications: strategies to improve anticancer efficacy. Expert Opin Drug Deliv. 9:767–781. 2012. View Article : Google Scholar : PubMed/NCBI

32 

Fang JY and Al-Suwayeh SA: Nanoparticles as delivery carriers for anticancer prodrugs. Expert Opin Drug Deliv. 9:657–669. 2012. View Article : Google Scholar : PubMed/NCBI

33 

Battaglia L and Gallarate M: Lipid nanoparticles: state of the art, new preparation methods and challenges in drug delivery. Expert Opin Drug Deliv. 9:497–508. 2012. View Article : Google Scholar : PubMed/NCBI

34 

Hofheinz RD, Gnad-Vogt SU, Beyer U and Hochhaus A: Liposomal encapsulated anti-cancer drugs. Anticancer Drugs. 16:691–707. 2005. View Article : Google Scholar : PubMed/NCBI

35 

Agnihotri S, Gajadhar AS, Ternamian C, Gorlia T, Diefes KL, Mischel PS, Kelly J, McGown G, Thorncroft M, Carlson BL, et al: Alkylpurine-DNA-N-glycosylase confers resistance to temozolomide in xenograft models of glioblastoma multiforme and is associated with poor survival in patients. J Clin Invest. 122:253–266. 2012. View Article : Google Scholar :

36 

Russo M, Spagnuolo C, Tedesco I, Bilotto S and Russo GL: The flavonoid quercetin in disease prevention and therapy: facts and fancies. Biochem Pharmacol. 83:6–15. 2012. View Article : Google Scholar

37 

Boots AW, Balk JM, Bast A and Haenen GR: The reversibility of the glutathionyl-quercetin adduct spreads oxidized quercetin-induced toxicity. Biochem Biophys Res Commun. 338:923–929. 2005. View Article : Google Scholar : PubMed/NCBI

38 

Boots AW, Li H, Schins RP, Duffin R, Heemskerk JW, Bast A and Haenen GR: the quercetin paradox. Toxicol Appl Pharmacol. 222:89–96. 2007. View Article : Google Scholar : PubMed/NCBI

39 

Ferraresi R, Troiano L, Roat E, Lugli E, Nemes E, Nasi M, Pinti M, Fernandez MI, Cooper EL and Cossarizza A: Essential requirement of reduced glutathione (GSH) for the anti-oxidant effect of the flavonoid quercetin. Free Radic Res. 39:1249–1258. 2005. View Article : Google Scholar : PubMed/NCBI

40 

Lee SW, Kim HK, Lee NH, Yi HY, Kim HS, Hong SH, Hong YK and Joe YA: The synergistic effect of combination temozolomide and chloroquine treatment is dependent on autophagy formation and p53 status in glioma cells. Cancer Lett. 360:195–204. 2015. View Article : Google Scholar : PubMed/NCBI

41 

Zheng H, Ying H, Yan H, Kimmelman AC, Hiller DJ, Chen AJ, Perry SR, Tonon G, Chu GC, Ding Z, et al: p53 and Pten control neural and glioma stem/progenitor cell renewal and differentiation. Nature. 455:1129–1133. 2008. View Article : Google Scholar : PubMed/NCBI

42 

Lino MM and Merlo A: PI3Kinase signaling in glioblastoma. J Neurooncol. 103:417–427. 2011. View Article : Google Scholar :

43 

Fan QW, Cheng C, Hackett C, Feldman M, Houseman BT, Nicolaides T, Haas-Kogan D, James CD, Oakes SA, Debnath J, et al: Akt and autophagy cooperate to promote survival of drug-resistant glioma. Sci Signal. 3:ra812010.PubMed/NCBI

44 

Ahmed F and Discher DE: Self-porating polymersomes of PEG-PLA and PEG-PCL: Hydrolysis-triggered controlled release vesicles. J Control Release. 96:37–53. 2004. View Article : Google Scholar : PubMed/NCBI

45 

Cai S, Vijayan K, Cheng D, Lima EM and Discher DE: Micelles of different morphologies - advantages of worm-like filomicelles of PEO-PCL in paclitaxel delivery. Pharm Res. 24:2099–2109. 2007. View Article : Google Scholar : PubMed/NCBI

46 

Ahmed F, Pakunlu RI, Srinivas G, Brannan A, Bates F, Klein ML, Minko T and Discher DE: Shrinkage of a rapidly growing tumor by drug-loaded polymersomes: pH-triggered release through copolymer degradation. Mol Pharm. 3:340–350. 2006. View Article : Google Scholar : PubMed/NCBI

47 

Kumar N, Ravikumar MN and Domb AJ: Biodegradable block copolymers. Adv Drug Deliv Rev. 53:23–44. 2001. View Article : Google Scholar : PubMed/NCBI

48 

Shive MS and Anderson JM: Biodegradation and biocompatibility of PLA and PLGA microspheres. Adv Drug Deliv Rev. 28:5–24. 1997. View Article : Google Scholar

49 

Siepmann J and Göpferich A: Mathematical modeling of bioerodible, polymeric drug delivery systems. Adv Drug Deliv Rev. 48:229–247. 2001. View Article : Google Scholar : PubMed/NCBI

50 

Chow TH, Lin YY, Hwang JJ, Wang HE, Tseng YL, Wang SJ, Liu RS, Lin WJ, Yang CS and Ting G: Improvement of biodistribution and therapeutic index via increase of polyethylene glycol on drug-carrying liposomes in an HT-29/luc xenografted mouse model. Anticancer Res. 29:2111–2120. 2009.PubMed/NCBI

51 

Lee JS, Ankone M, Pieters E, Schiffelers RM, Hennink WE and Feijen J: Circulation kinetics and biodistribution of dual-labeled polymersomes with modulated surface charge in tumor-bearing mice: comparison with stealth liposomes. J Control Release. 155:282–288. 2011. View Article : Google Scholar : PubMed/NCBI

52 

Dams ET, Laverman P, Oyen WJ, Storm G, Scherphof GL, van Der Meer JW, Corstens FH and Boerman OC: Accelerated blood clearance and altered biodistribution of repeated injections of sterically stabilized liposomes. J Pharmacol Exp Ther. 292:1071–1079. 2000.PubMed/NCBI

53 

Ishida T, Ichikawa T, Ichihara M, Sadzuka Y and Kiwada H: Effect of the physicochemical properties of initially injected liposomes on the clearance of subsequently injected PEGylated liposomes in mice. J Control Release. 95:403–412. 2004. View Article : Google Scholar : PubMed/NCBI

Related Articles

  • Abstract
  • View
  • Download
  • Twitter
Copy and paste a formatted citation
Spandidos Publications style
Hu J, Wang J, Wang G, Yao Z and Dang X: Pharmacokinetics and antitumor efficacy of DSPE-PEG2000 polymeric liposomes loaded with quercetin and temozolomide: Analysis of their effectiveness in enhancing the chemosensitization of drug-resistant glioma cells Corrigendum in /10.3892/ijmm.2025.5530. Int J Mol Med 37: 690-702, 2016.
APA
Hu, J., Wang, J., Wang, G., Yao, Z., & Dang, X. (2016). Pharmacokinetics and antitumor efficacy of DSPE-PEG2000 polymeric liposomes loaded with quercetin and temozolomide: Analysis of their effectiveness in enhancing the chemosensitization of drug-resistant glioma cells Corrigendum in /10.3892/ijmm.2025.5530. International Journal of Molecular Medicine, 37, 690-702. https://doi.org/10.3892/ijmm.2016.2458
MLA
Hu, J., Wang, J., Wang, G., Yao, Z., Dang, X."Pharmacokinetics and antitumor efficacy of DSPE-PEG2000 polymeric liposomes loaded with quercetin and temozolomide: Analysis of their effectiveness in enhancing the chemosensitization of drug-resistant glioma cells Corrigendum in /10.3892/ijmm.2025.5530". International Journal of Molecular Medicine 37.3 (2016): 690-702.
Chicago
Hu, J., Wang, J., Wang, G., Yao, Z., Dang, X."Pharmacokinetics and antitumor efficacy of DSPE-PEG2000 polymeric liposomes loaded with quercetin and temozolomide: Analysis of their effectiveness in enhancing the chemosensitization of drug-resistant glioma cells Corrigendum in /10.3892/ijmm.2025.5530". International Journal of Molecular Medicine 37, no. 3 (2016): 690-702. https://doi.org/10.3892/ijmm.2016.2458
Copy and paste a formatted citation
x
Spandidos Publications style
Hu J, Wang J, Wang G, Yao Z and Dang X: Pharmacokinetics and antitumor efficacy of DSPE-PEG2000 polymeric liposomes loaded with quercetin and temozolomide: Analysis of their effectiveness in enhancing the chemosensitization of drug-resistant glioma cells Corrigendum in /10.3892/ijmm.2025.5530. Int J Mol Med 37: 690-702, 2016.
APA
Hu, J., Wang, J., Wang, G., Yao, Z., & Dang, X. (2016). Pharmacokinetics and antitumor efficacy of DSPE-PEG2000 polymeric liposomes loaded with quercetin and temozolomide: Analysis of their effectiveness in enhancing the chemosensitization of drug-resistant glioma cells Corrigendum in /10.3892/ijmm.2025.5530. International Journal of Molecular Medicine, 37, 690-702. https://doi.org/10.3892/ijmm.2016.2458
MLA
Hu, J., Wang, J., Wang, G., Yao, Z., Dang, X."Pharmacokinetics and antitumor efficacy of DSPE-PEG2000 polymeric liposomes loaded with quercetin and temozolomide: Analysis of their effectiveness in enhancing the chemosensitization of drug-resistant glioma cells Corrigendum in /10.3892/ijmm.2025.5530". International Journal of Molecular Medicine 37.3 (2016): 690-702.
Chicago
Hu, J., Wang, J., Wang, G., Yao, Z., Dang, X."Pharmacokinetics and antitumor efficacy of DSPE-PEG2000 polymeric liposomes loaded with quercetin and temozolomide: Analysis of their effectiveness in enhancing the chemosensitization of drug-resistant glioma cells Corrigendum in /10.3892/ijmm.2025.5530". International Journal of Molecular Medicine 37, no. 3 (2016): 690-702. https://doi.org/10.3892/ijmm.2016.2458
Follow us
  • Twitter
  • LinkedIn
  • Facebook
About
  • Spandidos Publications
  • Careers
  • Cookie Policy
  • Privacy Policy
How can we help?
  • Help
  • Live Chat
  • Contact
  • Email to our Support Team