Spandidos Publications Logo
  • About
    • About Spandidos
    • Aims and Scopes
    • Abstracting and Indexing
    • Editorial Policies
    • Reprints and Permissions
    • Job Opportunities
    • Terms and Conditions
    • Contact
  • Journals
    • All Journals
    • Oncology Letters
      • Oncology Letters
      • Information for Authors
      • Editorial Policies
      • Editorial Board
      • Aims and Scope
      • Abstracting and Indexing
      • Bibliographic Information
      • Archive
    • International Journal of Oncology
      • International Journal of Oncology
      • Information for Authors
      • Editorial Policies
      • Editorial Board
      • Aims and Scope
      • Abstracting and Indexing
      • Bibliographic Information
      • Archive
    • Molecular and Clinical Oncology
      • Molecular and Clinical Oncology
      • Information for Authors
      • Editorial Policies
      • Editorial Board
      • Aims and Scope
      • Abstracting and Indexing
      • Bibliographic Information
      • Archive
    • Experimental and Therapeutic Medicine
      • Experimental and Therapeutic Medicine
      • Information for Authors
      • Editorial Policies
      • Editorial Board
      • Aims and Scope
      • Abstracting and Indexing
      • Bibliographic Information
      • Archive
    • International Journal of Molecular Medicine
      • International Journal of Molecular Medicine
      • Information for Authors
      • Editorial Policies
      • Editorial Board
      • Aims and Scope
      • Abstracting and Indexing
      • Bibliographic Information
      • Archive
    • Biomedical Reports
      • Biomedical Reports
      • Information for Authors
      • Editorial Policies
      • Editorial Board
      • Aims and Scope
      • Abstracting and Indexing
      • Bibliographic Information
      • Archive
    • Oncology Reports
      • Oncology Reports
      • Information for Authors
      • Editorial Policies
      • Editorial Board
      • Aims and Scope
      • Abstracting and Indexing
      • Bibliographic Information
      • Archive
    • Molecular Medicine Reports
      • Molecular Medicine Reports
      • Information for Authors
      • Editorial Policies
      • Editorial Board
      • Aims and Scope
      • Abstracting and Indexing
      • Bibliographic Information
      • Archive
    • World Academy of Sciences Journal
      • World Academy of Sciences Journal
      • Information for Authors
      • Editorial Policies
      • Editorial Board
      • Aims and Scope
      • Abstracting and Indexing
      • Bibliographic Information
      • Archive
    • International Journal of Functional Nutrition
      • International Journal of Functional Nutrition
      • Information for Authors
      • Editorial Policies
      • Editorial Board
      • Aims and Scope
      • Abstracting and Indexing
      • Bibliographic Information
      • Archive
    • International Journal of Epigenetics
      • International Journal of Epigenetics
      • Information for Authors
      • Editorial Policies
      • Editorial Board
      • Aims and Scope
      • Abstracting and Indexing
      • Bibliographic Information
      • Archive
    • Medicine International
      • Medicine International
      • Information for Authors
      • Editorial Policies
      • Editorial Board
      • Aims and Scope
      • Abstracting and Indexing
      • Bibliographic Information
      • Archive
  • Articles
  • Information
    • Information for Authors
    • Information for Reviewers
    • Information for Librarians
    • Information for Advertisers
    • Conferences
  • Language Editing
Spandidos Publications Logo
  • About
    • About Spandidos
    • Aims and Scopes
    • Abstracting and Indexing
    • Editorial Policies
    • Reprints and Permissions
    • Job Opportunities
    • Terms and Conditions
    • Contact
  • Journals
    • All Journals
    • Biomedical Reports
      • Information for Authors
      • Editorial Policies
      • Editorial Board
      • Aims and Scope
      • Abstracting and Indexing
      • Bibliographic Information
      • Archive
    • Experimental and Therapeutic Medicine
      • Information for Authors
      • Editorial Policies
      • Editorial Board
      • Aims and Scope
      • Abstracting and Indexing
      • Bibliographic Information
      • Archive
    • International Journal of Epigenetics
      • Information for Authors
      • Editorial Policies
      • Editorial Board
      • Aims and Scope
      • Abstracting and Indexing
      • Bibliographic Information
      • Archive
    • International Journal of Functional Nutrition
      • Information for Authors
      • Editorial Policies
      • Editorial Board
      • Aims and Scope
      • Abstracting and Indexing
      • Bibliographic Information
      • Archive
    • International Journal of Molecular Medicine
      • Information for Authors
      • Editorial Policies
      • Editorial Board
      • Aims and Scope
      • Abstracting and Indexing
      • Bibliographic Information
      • Archive
    • International Journal of Oncology
      • Information for Authors
      • Editorial Policies
      • Editorial Board
      • Aims and Scope
      • Abstracting and Indexing
      • Bibliographic Information
      • Archive
    • Medicine International
      • Information for Authors
      • Editorial Policies
      • Editorial Board
      • Aims and Scope
      • Abstracting and Indexing
      • Bibliographic Information
      • Archive
    • Molecular and Clinical Oncology
      • Information for Authors
      • Editorial Policies
      • Editorial Board
      • Aims and Scope
      • Abstracting and Indexing
      • Bibliographic Information
      • Archive
    • Molecular Medicine Reports
      • Information for Authors
      • Editorial Policies
      • Editorial Board
      • Aims and Scope
      • Abstracting and Indexing
      • Bibliographic Information
      • Archive
    • Oncology Letters
      • Information for Authors
      • Editorial Policies
      • Editorial Board
      • Aims and Scope
      • Abstracting and Indexing
      • Bibliographic Information
      • Archive
    • Oncology Reports
      • Information for Authors
      • Editorial Policies
      • Editorial Board
      • Aims and Scope
      • Abstracting and Indexing
      • Bibliographic Information
      • Archive
    • World Academy of Sciences Journal
      • Information for Authors
      • Editorial Policies
      • Editorial Board
      • Aims and Scope
      • Abstracting and Indexing
      • Bibliographic Information
      • Archive
  • Articles
  • Information
    • For Authors
    • For Reviewers
    • For Librarians
    • For Advertisers
    • Conferences
  • Language Editing
Login Register Submit
  • This site uses cookies
  • You can change your cookie settings at any time by following the instructions in our Cookie Policy. To find out more, you may read our Privacy Policy.

    I agree
Search articles by DOI, keyword, author or affiliation
Search
Advanced Search
presentation
International Journal of Molecular Medicine
Join Editorial Board Propose a Special Issue
Print ISSN: 1107-3756 Online ISSN: 1791-244X
Journal Cover
December-2016 Volume 38 Issue 6

Full Size Image

Sign up for eToc alerts
Recommend to Library

Journals

International Journal of Molecular Medicine

International Journal of Molecular Medicine

International Journal of Molecular Medicine is an international journal devoted to molecular mechanisms of human disease.

International Journal of Oncology

International Journal of Oncology

International Journal of Oncology is an international journal devoted to oncology research and cancer treatment.

Molecular Medicine Reports

Molecular Medicine Reports

Covers molecular medicine topics such as pharmacology, pathology, genetics, neuroscience, infectious diseases, molecular cardiology, and molecular surgery.

Oncology Reports

Oncology Reports

Oncology Reports is an international journal devoted to fundamental and applied research in Oncology.

Experimental and Therapeutic Medicine

Experimental and Therapeutic Medicine

Experimental and Therapeutic Medicine is an international journal devoted to laboratory and clinical medicine.

Oncology Letters

Oncology Letters

Oncology Letters is an international journal devoted to Experimental and Clinical Oncology.

Biomedical Reports

Biomedical Reports

Explores a wide range of biological and medical fields, including pharmacology, genetics, microbiology, neuroscience, and molecular cardiology.

Molecular and Clinical Oncology

Molecular and Clinical Oncology

International journal addressing all aspects of oncology research, from tumorigenesis and oncogenes to chemotherapy and metastasis.

World Academy of Sciences Journal

World Academy of Sciences Journal

Multidisciplinary open-access journal spanning biochemistry, genetics, neuroscience, environmental health, and synthetic biology.

International Journal of Functional Nutrition

International Journal of Functional Nutrition

Open-access journal combining biochemistry, pharmacology, immunology, and genetics to advance health through functional nutrition.

International Journal of Epigenetics

International Journal of Epigenetics

Publishes open-access research on using epigenetics to advance understanding and treatment of human disease.

Medicine International

Medicine International

An International Open Access Journal Devoted to General Medicine.

Journal Cover
December-2016 Volume 38 Issue 6

Full Size Image

Sign up for eToc alerts
Recommend to Library

  • Article
  • Citations
    • Cite This Article
    • Download Citation
    • Create Citation Alert
    • Remove Citation Alert
    • Cited By
  • Similar Articles
    • Related Articles (in Spandidos Publications)
    • Similar Articles (Google Scholar)
    • Similar Articles (PubMed)
  • Download PDF
  • Download XML
  • View XML
Review

Overlapping molecular pathways between cannabinoid receptors type 1 and 2 and estrogens/androgens on the periphery and their involvement in the pathogenesis of common diseases (Review)

  • Authors:
    • Luka Dobovišek
    • Marko Hojnik
    • Polonca Ferk
  • View Affiliations / Copyright

    Affiliations: Department of Pharmacology and Experimental Toxicology, Faculty of Medicine, University of Maribor, SI-2000 Maribor, Slovenia
  • Pages: 1642-1651
    |
    Published online on: October 17, 2016
       https://doi.org/10.3892/ijmm.2016.2779
  • Expand metrics +
Metrics: Total Views: 0 (Spandidos Publications: | PMC Statistics: )
Metrics: Total PDF Downloads: 0 (Spandidos Publications: | PMC Statistics: )
Cited By (CrossRef): 0 citations Loading Articles...

This article is mentioned in:



Abstract

The physiological and pathophysiological roles of sex hormones have been well documented and the modulation of their effects is applicable in many current treatments. On the other hand, the physiological role of endocannabinoids is not yet clearly understood and the endocannabinoid system is considered a relatively new therapeutic target. The physiological association between sex hormones and cannabinoids has been investigated in several studies; however, its involvement in the pathophysiology of common human diseases has been studied separately. Herein, we present the first systematic review of molecular pathways that are influenced by both the cannabinoids and sex hormones, including adenylate cyclase and protein kinase A, epidermal growth factor receptor, cyclic adenosine monophosphate response element-binding protein, vascular endothelial growth factor, proto-oncogene serine/threonine-protein kinase, mitogen-activated protein kinase, phosphatidylinositol-4,5-bisphosphate 3-kinase, C-Jun N-terminal kinase and extracellular-signal-regulated kinases 1/2. Most of these influence cell proliferative activity. Better insight into this association may prove to be beneficial for the development of novel pharmacological treatment strategies for many common diseases, including breast cancer, endometrial cancer, prostate cancer, osteoporosis and atherosclerosis. The associations between cannabinoids, estrogens and androgens under these conditions are also presented and the molecular interactions are highlighted.

1. Introduction

The physiological and pathophysiological roles of the cannabinoid and sex hormone systems have been studied separately. In the present review, we suggest some common molecular pathways and possible interactions between cannabinoids and sex hormones in physiological and selected pathophysiological conditions. We hypothesized that the endocannabinoid system may have a body-wide protective role against the harmful effects of sex hormones.

2. Cannabinoids

Cannabinoid receptors are membrane receptors of the G protein-coupled receptor (GPR) superfamily. There are two subtypes of cannabinoid receptors, termed cannabinoid type 1 (CB1) and CB2 receptors. CB1 receptors are mostly present in the central nervous system, but are also expressed in peripheral tissues, such as endothelial cells, adipocytes and peripheral nerves. They are linked via Gi to the inhibition of adenylyl cyclase and voltage-operated calcium channels, influencing many secondary messengers (1). CB2 receptors are linked via Gi to adenylyl cyclase and mitogen-activated protein kinase (MAPK), but not to voltage-operated calcium channels. They are expressed in the immune system, gastrointestinal tract, peripheral nervous system and microglia of the brain (1). Recent findings suggest that cannabinoids can also activate other receptors, including vanilloid receptor 1, GPR18, GPR19, GPR55 receptor, the latter being suggested as the CB3 receptor (2–5). There are many exogenous [i.e., tetrahydrocannabinol (THC), cannabidiol and cannabinol] and endogenous [anandamide, 2-arachidonoyl glycerol (2-AG), virhodamine, 2-arachidonoyl glycerol ether (noladin) and N-arachidonoyl dopamine] substances that effect cannabinoid receptors (1).

3. Estrogens

Estrogens bind to estrogen receptors (ERs)α and β. ER complexes bind with high affinity and specificity to estrogen response elements (EREs) to regulate the transcription of target genes involved in the regulation of many complex physiological processes. ERs can sometimes regulate the expression of genes that lack EREs by modulating the transcriptional activity of other transcription factors (6). Some non-genomic effects of estrogens are known and are caused by the direct activation of ERs in the plasma membrane (7,8).

A third estrogen receptor, G protein coupled estrogen receptor (GPER, which is also known as GPR30), has also been discovered, although its functional role is still unclear (9). Modulation of the estrogen receptors is currently being considered for the prevention and treatment of a wide variety of pathological conditions, including osteoporosis, metabolic and cardiovascular diseases, inflammation, neurodegenerive disorders and cancer (10). Three estrogens are present in significant quantities in the plasma of human females: 17β-estradiol, estrone and estriol. The estrogenic potency of 17β-estradiol is kown to be 12-fold greater than that of estrone and 80-fold greater than that of estriol, making the total estrogenic efficiency of 17β-estradiol much greater than that of the other two combined. 17β-estradiol is the principal estrogen secreted by the ovaries; small amounts of estrone are also secreted, but most of the circulating estrone is formed in peripheral tissues from androgens (11).

4. Cannabinoids and estrogens

On the level of the hypothalamic-pituitary-gonadal axis, interactions between cannabinoids and estrogens have been well documented. Studies have indicated that the acute administration of THC, a non-selective CB1 and CB2 receptor agonist, decreases serum luteinizing hormone (LH) and gonadotropin-releasing hormone (GnRH) secretion in ovariectomized female and intact male rats (12–14). Lower concentrations of GnRH [and consequently a decrease in LH and follicle-stimulating hormone (FSH) concentrations] result in lower circulating estrogen levels. Anandamide, the main endogenous cannabinoid, produces similar results in both, female and male rats (15). Cannabinoids appear to modulate the release of GnRH through their effect on hypothalamic GnRH-releasing neurons with a high density of CB1 receptors and a relatively low density of CB2 receptors (16).

Fatty acid amide hydrolase (FAAH) is responsible for anandamide degradation (17). Estrogens decrease FAAH activity in the mouse uterus (18) and this leads to higher cannabinoid concentrations. In association with these findings, a previous study found that there was a positive correlation between peak plasma anandamide with peak plasma 17β-estradiol and gonadotrophin levels at ovulation (19). A possible underlying mechanism responsible for this phenomenon is that increased levels of estrogens at ovulation inhibit FAAH activity and consequently increase endocannabinoid plasma levels. Gorzalka and Dang published a detailed review describing the behavioral and reproductive aspects of cannabinoid and sex hormone interactions (20).

In addition, studies have demonstrated that 17β-estradiol increases the expression of CB2 receptors in osteoclasts in vitro, as well as the expression of CB1 receptors in human colon cancer (21,22). In the brain, 17β-estradiol regulates CB1 expression in a region-dependent manner, providing a possible explanation for gender-related differences in sensitivity for the central effects of cannabinoids (23). Recently, selective estrogen receptor modulators (raloxifene, bazedoxifene and lasofoxifene) were discovered to act as inverse CB2 agonists (24). Furthermore, tamoxifen has been demonstrated to act as an inverse CB1 and CB2 agonist in breast cancer cells (25). This finding indicates that estrogens may also have a direct influence on CB1 and CB2 receptors.

5. Overlapping molecular pathways of cannabinoids and estrogens

Adenylate cyclase (AC) and protein kinase A (PKA)

Cannabinoid receptor agonists signal through the inhibition of the AC and PKA pathways (26). This is also one of the main signaling pathways of estrogens (27–29), activated by the binding of 17β-estradiol to ERs (Fig. 1) and partly by non-genomic mechanisms of estrogen action (30).

Figure 1

Overlapping molecular pathways of cannabinoids and estrogens. Part I. ER, estrogen receptor; CB-R, cannabinoid receptor; AC, adenylate cyclase; (c)AMP, (cyclic) adenosine monophosphate; PKA, protein kinase A; CREB, cAMP response element binding protein; CRE, cAMP response elements; EFG, epidermal growth factor; EGFR, epidermal growth factor receptor; Ras, rats sarcoma protein; Raf1, proto-oncogene serine/threonine-protein kinase; MEK, mitogen-activated protein kinase kinase; ERK1/2, extracellular-signal-regulated kinases 1/2; p38/MAPK, p38 mitogen-activated protein kinase.

Epidermal growth factor (EGF) receptor

Endocannabinoids decrease the expression of EGF receptors (31) and significantly inhibit the EGF-induced proliferation, migration and invasion of non-small cell lung cancer cell lines (32). The EGF cytoplasmic signaling pathways influence ER activity. The activation of EGF receptors leads to the MAPK-mediated phosphorylation of ERα; in addition, EGF receptors activate p38/MAPKs that activate ERα/β (33) (Fig. 1).

Cyclic adenosine monophosphate (cAMP) response element binding protein (CREB)

After binding to ERs, estrogens can promote the activation of activating transcription factor (ATF)-2/CREB to induce the expression of cyclin D1 and can promote the activation of ATF-1/CREB to induce the expression of B-cell lymphoma 2 protein (Bcl-2). Cyclin D1 and Bcl-2 are important for their proliferative and anti-apoptotic effects (34). The β-estradiol through the MAPK pathway, independently from the PKA pathway (35). Yet again, cannabinoids appear to have an opposite effect. It has been shown that cannabinoid agonists inhibit cAMP response elements (CRE) (36), the binding deoxyribonucleic acid (DNA) sequences for CREB (Fig. 1).

Prolactin

Endocannabinoids inhibit the mitogenic action of prolactin (37), which is among its others functions also an important inducer of carcinogenesis in breast cancer. Both estrogens and endocannabinoids regulate the expression of prolactin receptors (37,38).

Vascular endothelial growth factor (VEGF)

Cannabinoids cause a reduction in VEGF expression and inhibit angiogenesis through CB1 receptors. In mouse thyroid carcinoma, the reported anticancer effects of the CB1 receptor agonist, Met-F-anandamide, may be due to the inhibition of angiogenesis, as a consequence of VEGF signal blocking, the overexpression of cyclin-dependent kinase inhibitor 1 (p21) (39) and interference with VEGF receptor type 2 activation (40). By binding to EREs, 17β-estradiol directly regulates VEGF gene transcription in endometrial cells and in Ishikawa adenocarcinoma cells. This mechanism may also be important in the estrogenic regulation of VEGF production and angiogenesis in estrogen target tissues, i.e., breast, bone, heart and skin (41,42).

Proto-oncogene serine/threonine-protein kinase (Raf)

Cannabinoids signal apoptosis via a pathway involving CB receptors. This pathway is sustained by ceramide accumulation and extracellular signal-regulated Raf kinase activation (43). The Raf kinase is activated by ER through non-genomic mechanisms. It has been demonstrated that in Chinese hamster ovary cells, serine 522 in the ligand binding domain of ERα interacts with caveolin-1. Caveolin-1 is a structural protein in caveolae that binds Raf, proto-oncogene tyrosine-protein kinase (Src), growth factor receptor-bound protein 7, rat sarcoma protein (Ras), mitogen-activated protein kinase kinase (MEK), EGF receptor and ERα at the plasma membrane, forming a 'signalsome' for the rapid activation of intracellular signaling (44, and refs therein). The protein Raf is important in the activation of MAPK and other kinases that are activated by estrogens (35).

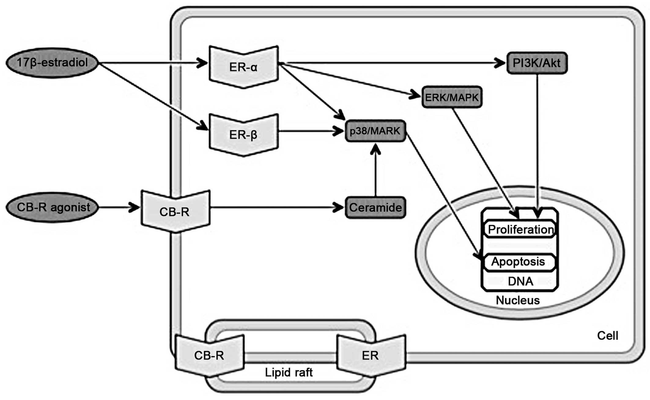
MAPK

The MAPK pathway is generally important in gene expression, cell proliferation and apoptosis (45). Moreover, the activation of ERα or ERβ differentially affects proliferation and apoptosis. The 17β-estradiol-ERα complex activates multiple signaling pathways, including p38/MAPK, extracellular-signal-regulated kinase (ERK)/MAPK and phosphatidylinositol-4,5-bisphosphate 3-kinase (PI3K)/protein kinase B (Akt) which are involved in cell cycle progression and apoptotic cascade prevention. The 17β-estradiol-ERβ complex activates only the p38/MAPK pathway, which in turn leads to cell apoptosis (46). The ER-17β-estradiol complex combined with the insulin-like growth factor-1 (IGF-1) receptor is also a MAPK signaling pathway activator (47). Many apoptotic effects are also linked to CB receptors and the activation of MAPK pathways (48); e.g., ceramide synthesis is induced by cannabinoids and leads to the activation of the p38/MAPK pathway (49) (Fig. 2).

Figure 2

Overlapping molecular pathways of cannabinoids and estrogens. Part II. ER, estrogen receptor; CB-R, cannabinoid receptor; p38/MAPK, p38 mitogen-activated protein kinase; ERK, extracellular-signal-regulated kinase; MAPK, mitogen-activated protein kinase; PI3K, phosphatidylinositol-4,5-bisphosphate 3-kinase; Akt, serine-threonine specific protein kinase. CB-R can crosstalk with other receptors within lipid rafts including ERs (50).

PI3K

Cannabinoids cause the downregulation of PI3K-Akt and ERK1/2 kinase signaling, which in turn inhibits proliferation and induces apoptosis (51). By contrast, 17β-estradiol activates PI3K-mediated signaling, which causes rapid endothelial nitric-oxide synthesis (52) and promotes cell cycle progression (Fig. 3), also involving increased cyclin D1 expression (53).

Figure 3

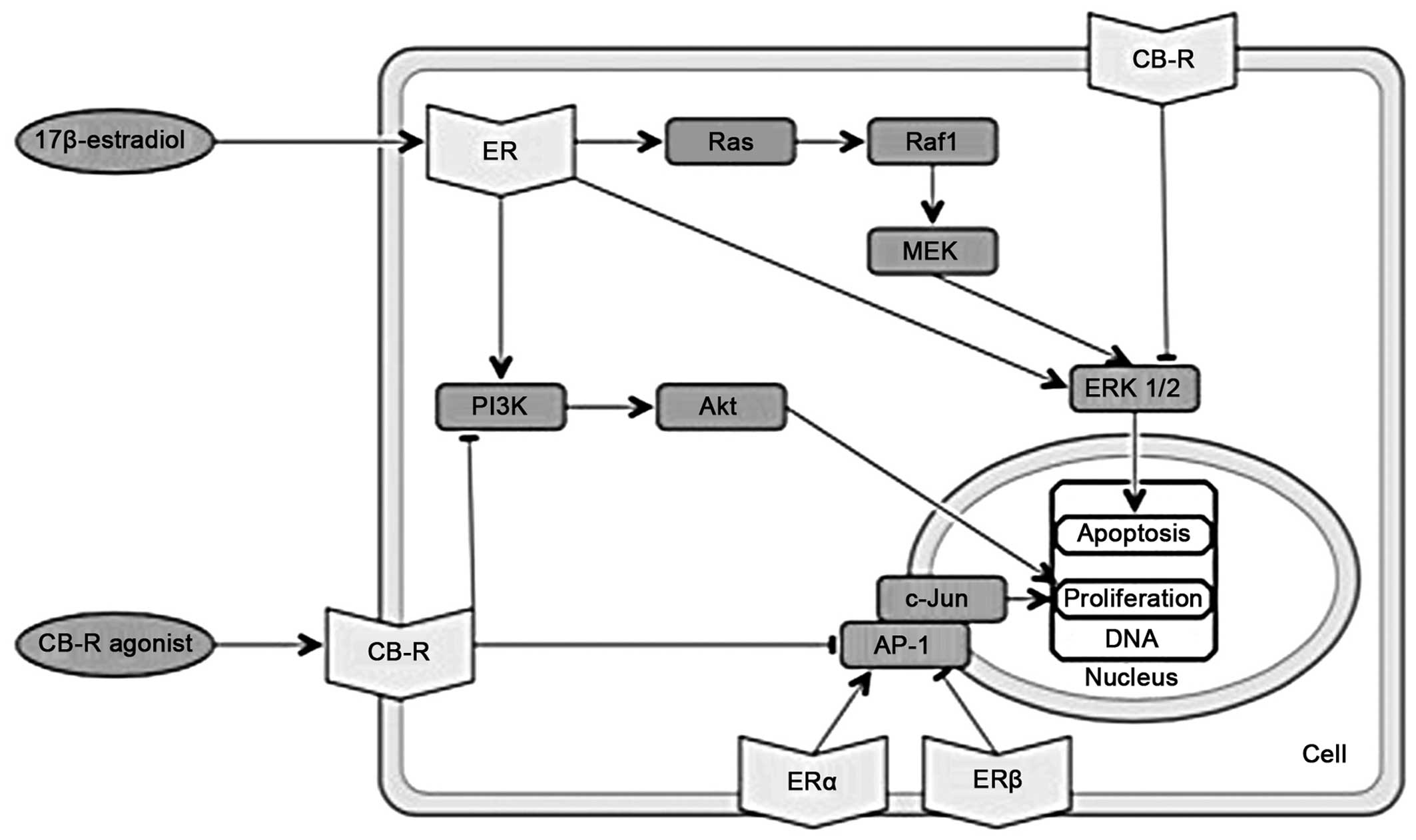
Overlapping molecular pathways of cannabinoids and estrogens. Part III. ER: estrogen receptor; CB-R, cannabinoid receptor; PI3K, phosphatidylinositol-4,5-bisphosphate 3-kinase; Akt, serine-threonine specific protein kinase; AP-1, activator protein 1; c-Jun, protein encoded by the JUN gene; Ras, rats sarcoma protein; Raf1, proto-oncogene serine/threonine-protein kinase; MEK, mitogen-activated protein kinase kinase; ERK1/2, extracellular-signal-regulated kinases 1/2.

C-Jun N-terminal kinase

C-Jun N-terminal kinase may be a potential target of ceramide action in the induction of apoptosis in a number of cell types (43). Estrogens also influence c-Jun N-terminal kinase. Estrogen receptors can associate with promoters/enhancers of the transcription factors ATF-2 and c-Jun. The activator protein-1 (AP-1) complex, consisting also of c-Jun, plays an important role in cell proliferation (34). Estrogen receptors enhance the transcription of genes that contain AP-1 (54). The activation of ERα activates AP-1-dependent transcription, whereas the activation of ERβ inhibits AP-1-dependent transcription (55). Cannabinoid agonists inhibit AP-1-mediated transcriptional activities, the latter being induced in several types of tumors (34) (Fig. 3).

ERK1/2

Current evidence indicates that a small population of ERα and ERβ localized at the plasma membrane exists within caveolar lipid rafts. It is at the plasma membrane that 17β-estradiol-ER associates with the scaffolding protein, caveolin-1, and a variety of signal transduction cascades activations occur, including ERK and other enzymes [phospholipase C (PLC), protein kinase C (PKC), PI3K, nitric oxide synthase] (35). In bones, ERα is present in the caveolae of bone-forming osteoblasts. The ERα transmits survival signals through the activation of the Src/adapter protein Shc/ERK pathway and prolongs the lifespan of osteoblasts (56). Cannabinoids activate ERK1/2 kinases, leading to G1 cell cycle arrest (57) (Fig. 3). The activation of either CB1 or CB2 receptors in colon cancer cells induces the Raf-MEK-ERK pathway to promote apoptosis and triggers the synthesis of ceramide (58).

Other molecular interactions

There is evidence to indicate that certain enzymes involved in the synthesis or degradation of endocannabinoids are also regulated by estrogens. Estrogens and progesterone downregulate uterine enzyme N-acyl phosphatidylethanolamine phospholipase D (NAPE-PLD) expression via their nuclear receptors (59). Protein NAPE-PLD is an important enzyme in the synthesis of anandamide (60). Two endocannabinoids, anandamide and 2-AG, are oxidized by cyclooxygenase-2 (COX-2) (61). The 17β-estradiol exhibits a tendency to increase COX-2 expression and prostaglandin E2 synthesis in primary human uterine microvascular endothelial cells (62). As mentioned above, FAAH activity is inhibited by 17β-estradiol, which probably leads to higher concentrations of endocannabinoids after rising plasma estrogen levels (19). Accordingly, a homeostatic association between cannabinoids and estrogens can be proposed; increased levels of estrogens result in higher concentrations of endocannabinoids, which in turn inhibits the hypothalamic-pituitary-gonadal axis and leads to a decrease in estrogen levels (21). It also appears that endocannabinoids are released as a response to estrogen action and that they act via several molecular pathways, generally contradicting the effects of estrogens.

6. Cannabinoids and estrogens and in common diseases

Cannabinoids and estrogens in breast cancer

There is strong epidemiological, biological and clinical data that connects sex hormones, particularly estrogens, to breast cancer. The ERα is most directly implicated in the pathophysiology of the disease and its presence in tumor tissue is one of the most important disease prognostic factors. The role of other sex hormone receptors in the pathophysiology of breast cancer, i.e., ERβ and androgen receptors (ARs), has been less clearly investigated (63).

A recent study suggested that tamoxifen can act as a CB1 and CB2 inverse agonist, thus producing cytotoxicity via an ER-independent mechanism of action (25).

It has been shown that the activation of CB2 receptor by THC reduces the progression of the cell cycle and promotes the apoptosis of human breast cancer cells (64). Cannabidiol and most potently its analogue, 01663, induce breast cancer cell death through apoptosis and autophagy in vitro (65), and they inhibit breast cancer cell proliferation and invasion in vivo (66); other synthetic cannabinoid receptor agonists also inhibit tumor growth and breast cancer metastasis (67). On the other hand, a previous study found that THC stimulates breast cancer growth and metastasis in vivo by the suppression of the body's antitumor immune response (68).

Cannabinoids and estrogens in endometrial cancer

Endometrial cancer is the most common gynecological malignancy. Prolonged unopposed estrogen exposure is associated with the majority of type I endometrial cancers. Estrogen replacement therapy, prescribed to control menopausal symptoms, increases the risk of developing endometrial cancer by 2–20-fold (69). Endometrial cancers are thought to arise from estrogen exposure, not balanced by the differentiating effects of progesterone (70). Currently, estrogen antagonists and progesterone analogues are used in endometrial cancer treatment (70).

A previous study demonstrated that anandamide may be a possible risk factor in endometrial cancer. Anandamide was shown to decrease both CB1 and CB2 receptor transcript levels in endometrial cancer tissues. In addition, plasma anandamide concentrations were significantly higher in patients with endometrial cancer than in the control group. This suggests that increased tissue and plasma anandamide concentrations may be in some way be linked to the pathophysiology of endome-trial cancer (71).

In another study, the immunohistochemical analysis of endometrial biopsies revealed that CB2 receptors were selectively expressed in cancer cells, with a very weak expression in healthy cells in the same biopsies. Mass spectrometry analysis of endometrial carcinoma lipid extracts also revealed a significant increase in 2-AG levels in comparison with samples obtained from healthy subjects. No significant increase in the levels of anandamide was detected. The elevation of 2-AG is possibly due to the decrease in the expression of monoacylglycerol (MAGL), an important enzyme necessary for 2-AG breakdown (72).

Cannabinoids and estrogens in osteoporosis

The bone remodeling process is influenced by many factors, including estrogens and endocannabinoids. Imbalances in bone remodeling mechanisms cause one of the most common degenerative diseases in developed countries, osteoporosis (73).

Osteoblasts and osteoclasts are influenced by estrogens at both the cellular and molecular level. Estrogens increase collagen I and osteoprotegerin expression (74,75), there is evidence to suggests that estrogens have inhibitory effects on osteoblast apoptosis (76).

Cannabinoids also appear to modulate bone structure. Compared to CB1 receptors, CB2 receptors have been reported to have a significantly higher expression in osteoblasts, osteoclasts and osteocytes (77). Selective CB2 receptor agonists/antagonists may therefore successfully regulate bone remodeling. Importantly, selective CB2 receptor ligands are not generally psychoactive, making them more suitable for potential clinical use (78).

There is evidence of estrogen and cannabinoid interactions in bone cells. Exposure to 17β-estradiol has been shown to lead to the increased expression of CB2 receptors in osteoclasts (21). In our recent study on primary human osteoblasts, we reported a possible synergistic interaction between 17β-estradiol and a selective CB2 antagonist/inverse agonist (79).

Cannabinoids and estrogens in atherosclerosis

The pathophysiology underlying atherosclerosis is a combination of endothelial cell dysfunction and vascular inflammation, accompanied by a build-up of lipids, cholesterol and calcium within the tunica intima. In combination, these can result in plaque formation, thrombosis and cardiovascular insufficiency (80).

An increase in cardiovascular incidents in post-menopausal women suggests that estrogens play an essential protective role against cardiovascular disease. Menopause creates unhealthy changes in plasma lipoprotein levels that can be reversed by post-menopausal estrogen replacement therapy (81). Studies have demonstrated that estrogens are important for normal cell proliferation in blood vessels. When physiological angiogenesis is lacking or insufficient, a setting is created for various cardiovascular diseases (82). Estrogens regulate lipid and cholesterol levels and may provide protection by increasing plasma high-density lipoprotein levels (83). Furthermore, estrogens may modulate inflammatory responses within vascular cells, may cause stem cell death and may also be involved in the development of hypertrophy (84).

The high expression of CB1 and CB2 receptors in atherosclerotic plaques indicates an important role of the endocannabinoid system in atherosclerosis (80). A higher expression of CB1 receptors is also associated with cardiovascular risk factors, such as obesity and dyslipidemia and CB1 agonists have been shown to increase the amount of reactive oxygen species, and thus to induce the apoptosis of endothelial cells in coronary arteries (85,86). In an animal model of atherosclerosis, CB1 antagonists have proven useful; they reduce the accumulation of oxygenated low-density lipoproteins in macrophages, reduce inflammatory reactions in small blood vessels, decrease the proliferation of smooth muscle cells in vessel walls and, consequently, delay disease progression (80). The CB2 receptors have also been proven to play a significant role in the pathogenesis of atherosclerosis. In a previous study, the progression of atherosclerotic plaques in a mouse model was shown to be attenuated by the administration of THC. This effect was nullified by the subsequent administration of a selective CB2 antagonist (87). On the other hand, CB2 agonists reduce the accumulation of lipids in human foam cells (88). Cannabinoids also lower the expression of CD36 receptor, which promotes the release of pro-inflammatory cytokines and increases its own expression (89).

7. Androgens

The principle steroidal androgen testosterone and its more potent metabolite, 5-dihydrotestosterone (DHT), synthetized by enzyme 5α-reductase, mediate their biological effects by binding to the AR. AR functions as a ligand-inducible transcription factor (90). In addition, evidence suggests that androgens can exert non-genomic effects. Non-genomic activity typically involves the rapid induction of conventional second messenger signal transduction cascades. The non-genomic effects of androgens can be mediated by at least three androgen-binding proteins, the classical intracellular AR, the transmembrane AR and the transmembrane sex hormone-binding globulin (SHBG) receptor (91). The non-genomic effects for transmembrane receptors are converted via a G-protein coupled processes, whereas binding to intracellular ARs may lead to an activation of several cytosolic pathways. Other androgen hormones that effect ARs are androstanediol, androstenedione, dehydroepiandrosterone and androsterone (91).

8. Cannabinoids and androgens

Studies have provided conflicting results as to whether chronic or acute marijuana use reduces the levels of circulating testosterone in humans. The influence of cannabinoids on androgens appears to be more consistent in animal models (92,93). The exposure to THC in vitro has been shown to cause a decrease in testosterone production by mouse testes (94), and the chronic administration of THC to male mice has been shown to cause a reversible regression in Leyding cell tissues and the elimination of spermatogenesis (95). THC has been shown to exert anti-androgenic effects in adult castrated rats (96). The chronic administration of high doses of THC to male dogs has been shown to cause testicular degeneration (97). The acute administration is effective in reducing serum testosterone levels (14).

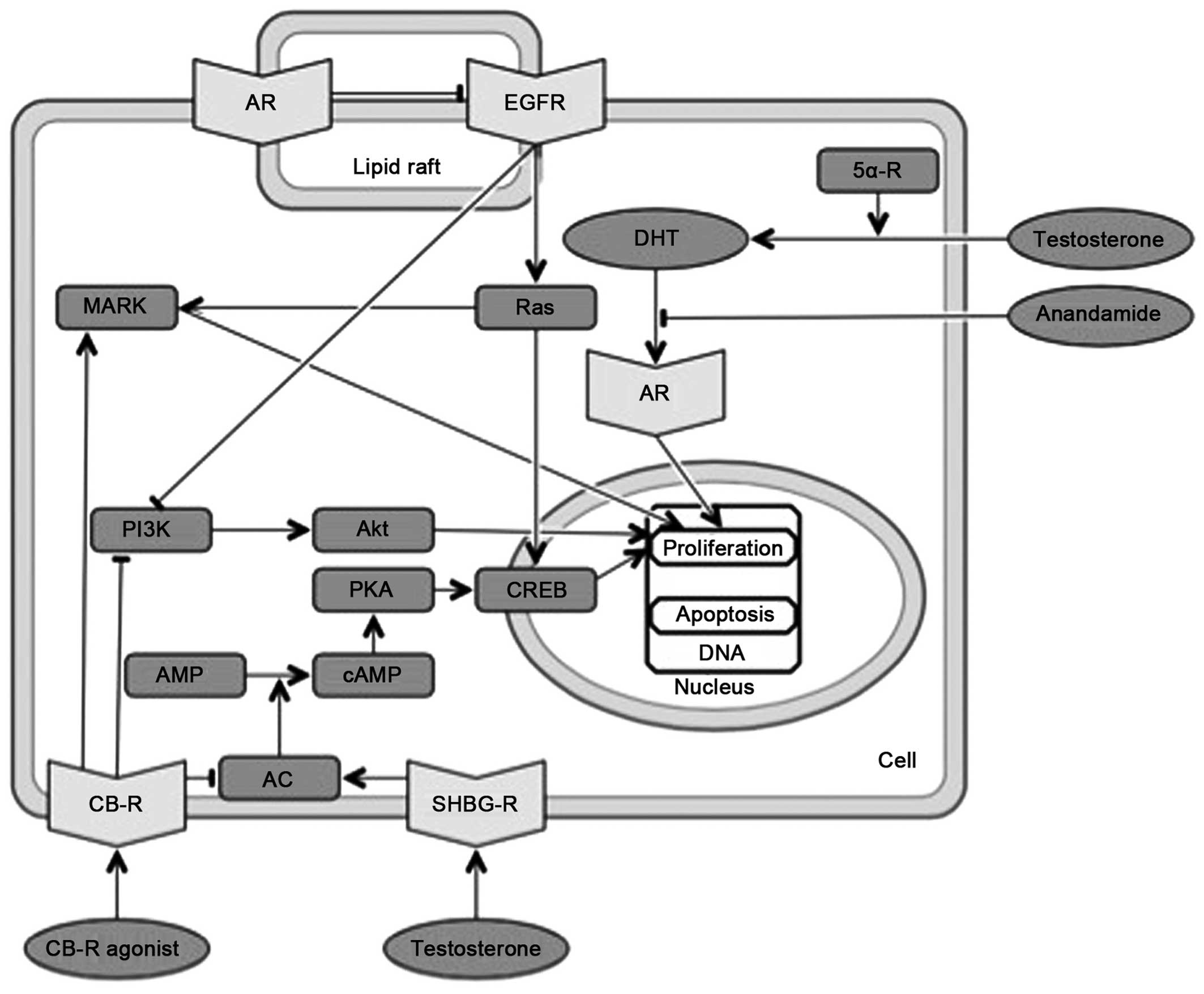
9. Overlapping molecular pathways of cannabinoids and androgens

Androgens are involved in molecular pathways that are also affected by endocannabinoids (Fig. 4). Non-genomic androgen activity involves the rapid induction of conventional second messenger signal transduction cascades, including increases in free intracellular calcium and the activation of PKA, PKC and MAPK, leading to diverse cellular effects, including smooth muscle relaxation, neuromuscular signal transmission and neuronal plasticity (90). In prostate cancer cells, MAPK activation by AR/Src/protein MNAR pathway has been shown to be both androgen-dependent and -independent (98,99).

Figure 4

Overlapping molecular pathways of cannabinoids and androgens. CB-R, cannabinoid receptor; AR, androgen receptor; AC, adenylat cyclase; DHT, dihydrotestosterone; SHBG-R, sex hormone-binding globulin receptor; (c)AMP, (cyclic) adenosine monophosphate; PKA, protein kinase A; CREB, cAMP response element-biding protein; PI3K, phosphatidylinositol-4,5-bisphosphate 3-kinase; EGFR, epidermal growth factor receptor; Ras, rats sarcoma protein; MAPK, mitogen-activated protein kinase.

Testosterone may exert its effects through the SHBG receptor complex. The SHBG binds gonadal steroids and acts as a docking station for free testosterone or other steroids to act on cells without entering them. The activation of the SHBG receptor results in the activation of AC, the rapid generation of cAMP and the activation of PKA. These secondary messenger actions affect the transcriptional activity of classic, intracellular receptors for steroid hormones (100).

Androgens can interact with certain growth factors and ARs are activated by growth factors, such as IGF, EGF, interleukin-6 and others (101). In PC3-AR cells it was observed that a pool of classical ARs is located within lipid rafts and a population of EGF receptors is located within cholesterolrich membrane microdomains (102). The interaction between ARs and EGF receptors on the plasma membrane decreases the EGF-mediated phosphorylation and PI3K/Akt downstream signaling of EGF receptor (103).

There is little direct evidence of interactions between cannabinoids and the androgen system. However, it has been demonstrated that marihuana, THC and cannabinol inhibit dihydrotestosterone binding to ARs (104).

10. Cannabinoids and androgens in common diseases

Cannabinoids and androgens in prostate cancer

The induction of prostatic cancer by androgens (specifically by testosterone replacement therapy) is still a controversial issue (105), but there is little doubt that the activation of AR by testosterone and dihydroxytestosterone contributes significantly to the progression of metastatic prostate cancer (106). Cannabinoids, on the other hand, have some protective functions. Synthetic cannabinoid quinoines have anti-proliferative effects in vitro and prostate antitumor activity in vivo (107). Another study found that cannabidiol inhibited prostate carcinoma growth in vitro and in vivo via the stimulation of intrinsic pathways of apoptosis. The pro-apoptotic effects of cannabidiol were due to transient receptor potential cation channel subfamily M member 8 (TRPM8) antagonism, the downregulation of AR, p53 activation and the elevation of reactive oxygen species (108).

11. Conclusions

Sex hormones play a very important evolutionary role in reassuring the propagation of species. They may be protective in some instances (i.e., the protective properties of estrogens against cardiovascular diseases); however, they often have toxic effects due to their cancer-inducing properties and their involvement in autoimmune diseases. The cancer-inducing properties of estrogens have been particularly well documented in breast and endometrial cancer. It has been shown that there is a positive correlation of peak plasma anandamide with 17β-estradiol and gonadotropin levels at ovulation (19). This may indicate the body's protective reaction against rising levels of sex hormones. The same principles may apply to cannabinoids and prostate cancer. We propose that the endocannabinoid system may be a body-wide protective system against the harmful effects of sex hormones. The two systems are probably antagonistic, thus maintaining homeostasis. Common molecular pathways, in which both cannabinoids and sex hormones affect cell proliferation and apoptosis, require further investigation in order to clarify their molecular interactions.

Abbreviations:

AC

adenylate cyclase

2-AG

2-arachidonoyl glycerol

Akt

serine-threonine specific protein kinase

cAMP

cyclic adenosine monophosphate

AP-1

activator protein-1

AR

androgen receptor

ATF-1

activating transcription factor-1

ATF-2

activating transcription factor 2

Bcl-2

B-cell lymphoma 2 protein

CB1

cannabinoid type 1

CB2

cannabinoid type 2

CB3

cannabinoid type 3

c-Jun

protein encoded by the JUN gene

COX-2

cyclo-oxygenase-2

CRE

cAMP response elements

CREB

cAMP response element binding protein

DHT

dihydrotestosterone

DNA

deoxyribonucleic acid

EGF

epidermal growth factor

ER

estrogen receptor

EREs

estrogen response elements

ERK1/2

extracellular-signal-regulated kinases 1/2

FAAH

fatty acid amide hydrolase

FSH

follicle-stimulating hormone

GnRH

gonadotropin-releasing hormone

GPER

G protein coupled estrogen receptor

GPR18

G protein coupled receptor 18

GPR19

G protein coupled receptor 19

GPR55

G protein coupled receptor 55

IGF

insulin-like growth factor

LH

luteinizing hormone

MAGL

monoacylglycerol lipase

MAPK

mitogen-activated protein kinase

MEK

mitogen-activated protein kinase kinase

NAPE-PLD

N-acyl phosphatidylethanolamine phospholipase D

p21

cyclin-dependent kinase inhibitor 1

PI3K

phosphatidylinositol-4,5-bisphosphate 3-kinase

PKA

protein kinase A

PKC

protein kinase C

PLC

phospholipase C

Raf

proto-oncogene serine/threonine-protein kinase

Ras

rat sarcoma protein

SHBG

sex hormone-binding globulin

Src

proto-oncogene tyrosine-protein kinase

THC

tetrahydrocannabinol

VEGF

vascular endothelial growth factor

References

1 

Han S, Thatte J, Buzard DJ and Jones RM: Therapeutic utility of cannabinoid receptor type 2 (CB(2)) selective agonists. J Med Chem. 56:8224–8256. 2013. View Article : Google Scholar : PubMed/NCBI

2 

Ryberg E, Larsson N, Sjögren S, Hjorth S, Hermansson NO, Leonova J, Elebring T, Nilsson K, Drmota T and Greasley PJ: The orphan receptor GPR55 is a novel cannabinoid receptor. Br J Pharmacol. 152:1092–1101. 2007. View Article : Google Scholar : PubMed/NCBI

3 

McHugh D, Hu SS, Rimmerman N, Juknat A, Vogel Z, Walker JM and Bradshaw HB: N-arachidonoyl glycine, an abundant endogenous lipid, potently drives directed cellular migration through GPR18, the putative abnormal cannabidiol receptor. BMC Neurosci. 11:442010. View Article : Google Scholar : PubMed/NCBI

4 

Brown AJ: Novel cannabinoid receptors. Br J Pharmacol. 152:567–575. 2007. View Article : Google Scholar : PubMed/NCBI

5 

Starowicz K, Nigam S and Di Marzo V: Biochemistry and pharmacology of endovanilloids. Pharmacol Ther. 114:13–33. 2007. View Article : Google Scholar : PubMed/NCBI

6 

Kushner PJ, Agard DA, Greene GL, Scanlan TS, Shiau AK, Uht RM and Webb P: Estrogen receptor pathways to AP-1. J Steroid Biochem Mol Biol. 74:311–317. 2000. View Article : Google Scholar

7 

Hammes SR and Levin ER: Minireview: Recent advances in extranuclear steroid receptor actions. Endocrinology. 152:4489–4495. 2011. View Article : Google Scholar : PubMed/NCBI

8 

Coleman KM and Smith CL: Intracellular signaling pathways: Nongenomic actions of estrogens and ligand-independent activation of estrogen receptors. Front Biosci. 6:D1379–D1391. 2001. View Article : Google Scholar : PubMed/NCBI

9 

Prossnitz ER, Arterburn JB and Sklar LA: GPR30: A G protein-coupled receptor for estrogen. Mol Cell Endocrinol. 265–266:138–142. 2007. View Article : Google Scholar

10 

Paterni I, Granchi C, Katzenellenbogen JA and Minutolo F: Estrogen receptors alpha (ERα) and beta (ERβ): Subtype-selective ligands and clinical potential. Steroids. 90:13–29. 2014. View Article : Google Scholar : PubMed/NCBI

11 

John E: Hall: Guyton and Hall Textbook of Medical Physiology. 12th edition. Saunders; pp. 991–992. 2010

12 

Tyrey L: delta-9-Tetrahydrocannabinol suppression of episodic luteinizing hormone secretion in the ovariectomized rat. Endocrinology. 102:1808–1814. 1978. View Article : Google Scholar : PubMed/NCBI

13 

Tyrey L: delta 9-Tetrahydrocannabinol: A potent inhibitor of episodic luteinizing hormone secretion. J Pharmacol Exp Ther. 213:306–308. 1980.PubMed/NCBI

14 

Kumar MS and Chen CL: Effect of an acute dose of delta 9-THC on hypothalamic luteinizing hormone releasing hormone and met-enkephalin content and serum levels of testosterone and corticosterone in rats. Subst Alcohol Actions Misuse. 4:37–43. 1983.PubMed/NCBI

15 

Scorticati C, Fernández-Solari J, De Laurentiis A, Mohn C, Prestifilippo JP, Lasaga M, Seilicovich A, Billi S, Franchi A, McCann SM, et al: The inhibitory effect of anandamide on luteinizing hormone-releasing hormone secretion is reversed by estrogen. Proc Natl Acad Sci USA. 101:11891–11896. 2004. View Article : Google Scholar : PubMed/NCBI

16 

Gammon CM, Freeman GM Jr, Xie W, Petersen SL and Wetsel WC: Regulation of gonadotropin-releasing hormone secretion by cannabinoids. Endocrinology. 146:4491–4499. 2005. View Article : Google Scholar : PubMed/NCBI

17 

Cravatt BF, Giang DK, Mayfield SP, Boger DL, Lerner RA and Gilula NB: Molecular characterization of an enzyme that degrades neuromodulatory fatty-acid amides. Nature. 384:83–87. 1996. View Article : Google Scholar : PubMed/NCBI

18 

MacCarrone M, De Felici M, Bari M, Klinger F, Siracusa G and Finazzi-Agrò A: Downregulation of anandamide hydrolase in mouse uterus by sex hormones. Eur J Biochem. 267:2991–2997. 2000. View Article : Google Scholar : PubMed/NCBI

19 

El-Talatini MR, Taylor AH and Konje JC: The relationship between plasma levels of the endocannabinoid, anandamide, sex steroids, and gonadotrophins during the menstrual cycle. Fertil Steril. 93:1989–1996. 2010. View Article : Google Scholar

20 

Gorzalka BB and Dang SS: Minireview: Endocannabinoids and gonadal hormones: bidirectional interactions in physiology and behavior. Endocrinology. 153:1016–1024. 2012. View Article : Google Scholar : PubMed/NCBI

21 

Rossi F, Bellini G, Luongo L, Mancusi S, Torella M, Tortora C, Manzo I, Guida F, Nobili B, de Novellis V and Maione S: The 17-β-oestradiol inhibits osteoclast activity by increasing the cannabinoid CB2 receptor expression. Pharmacol Res. 68:7–15. 2013. View Article : Google Scholar

22 

Notarnicola M, Messa C, Orlando A, Bifulco M, Laezza C, Gazzerro P and Caruso MG: Estrogenic induction of cannabinoid CB1 receptor in human colon cancer cell lines. Scand J Gastroenterol. 43:66–72. 2008. View Article : Google Scholar : PubMed/NCBI

23 

Riebe CJ, Hill MN, Lee TT, Hillard CJ and Gorzalka BB: Estrogenic regulation of limbic cannabinoid receptor binding. Psychoneuroendocrinology. 35:1265–1269. 2010. View Article : Google Scholar : PubMed/NCBI

24 

Kumar P and Song ZH: CB2 cannabinoid receptor is a novel target for third-generation selective estrogen receptor modulators bazedoxifene and lasofoxifene. Biochem Biophys Res Commun. 443:144–149. 2014. View Article : Google Scholar

25 

Prather PL, FrancisDevaraj F, Dates CR, Greer AK, Bratton SM, Ford BM, Franks LN and Radominska-Pandya A: CB1 and CB2 receptors are novel molecular targets for Tamoxifen and 4OH-Tamoxifen. Biochem Biophys Res Commun. 441:339–343. 2013. View Article : Google Scholar : PubMed/NCBI

26 

Melck D, Rueda D, Galve-Roperh I, De Petrocellis L, Guzmán M and Di Marzo V: Involvement of the cAMP/protein kinase A pathway and of mitogen-activated protein kinase in the anti-proliferative effects of anandamide in human breast cancer cells. FEBS Lett. 463:235–240. 1999. View Article : Google Scholar : PubMed/NCBI

27 

Gu Q and Moss RL: 17 beta-Estradiol potentiates kainate-induced currents via activation of the cAMP cascade. J Neurosci. 16:3620–3629. 1996.PubMed/NCBI

28 

Picotto G, Massheimer V and Boland R: Acute stimulation of intestinal cell calcium influx induced by 17 beta-estradiol via the cAMP messenger system. Mol Cell Endocrinol. 119:129–134. 1996. View Article : Google Scholar : PubMed/NCBI

29 

Watters JJ and Dorsa DM: Transcriptional effects of estrogen on neuronal neurotensin gene expression involve cAMP/protein kinase A-dependent signaling mechanisms. J Neurosci. 18:6672–6680. 1998.PubMed/NCBI

30 

Szego CM and Davis JS: Adenosine 3′,5′-monophosphate in rat uterus: Acute elevation by estrogen. Proc Natl Acad Sci USA. 58:1711–1718. 1967. View Article : Google Scholar

31 

Mimeault M, Pommery N, Wattez N, Bailly C and Hénichart JP: Anti-fn of epidermal growth factor receptor downregulation and ceramide production. Prostate. 56:1–12. 2003. View Article : Google Scholar : PubMed/NCBI

32 

Preet A, Qamri Z, Nasser MW, Prasad A, Shilo K, Zou X, Groopman JE and Ganju RK: Cannabinoid receptors, CB1 and CB2, as novel targets for inhibition of non-small cell lung cancer growth and metastasis. Cancer Prev Res (Phila). 4:65–75. 2011. View Article : Google Scholar

33 

Driggers PH and Segars JH: Estrogen action and cytoplasmic signaling pathways. Part II: The role of growth factors and phosphorylation in estrogen signaling. Trends Endocrinol Metab. 13:422–427. 2002. View Article : Google Scholar : PubMed/NCBI

34 

O'Lone R, Frith MC, Karlsson EK and Hansen U: Genomic targets of nuclear estrogen receptors. Mol Endocrinol. 18:1859–1875. 2004. View Article : Google Scholar : PubMed/NCBI

35 

Marino M, Galluzzo P and Ascenzi P: Estrogen signaling multiple pathways to impact gene transcription. Curr Genomics. 7:497–508. 2006. View Article : Google Scholar

36 

Bosier B, Hermans E and Lambert D: Differential modulation of AP-1- and CRE-driven transcription by cannabinoid agonists emphasizes functional selectivity at the CB1 receptor. Br J Pharmacol. 155:24–33. 2008. View Article : Google Scholar : PubMed/NCBI

37 

Melck D, De Petrocellis L, Orlando P, Bisogno T, Laezza C, Bifulco M and Di Marzo V: Suppression of nerve growth factor Trk receptors and prolactin receptors by endocannabinoids leads to inhibition of human breast and prostate cancer cell proliferation. Endocrinology. 141:118–126. 2000.

38 

Watters JJ, Chun TY, Kim YN, Bertics PJ and Gorski J: Estrogen modulation of prolactin gene expression requires an intact mitogen-activated protein kinase signal transduction pathway in cultured rat pituitary cells. Mol Endocrinol. 14:1872–1881. 2000. View Article : Google Scholar : PubMed/NCBI

39 

Portella G, Laezza C, Laccetti P, De Petrocellis L, Di Marzo V and Bifulco M: Inhibitory effects of cannabinoid CB1 receptor stimulation on tumor growth and metastatic spreading: Actions on signals involved in angiogenesis and metastasis. FASEB J. 17:1771–1773. 2003.PubMed/NCBI

40 

Blázquez C, González-Feria L, Alvarez L, Haro A, Casanova ML and Guzmán M: Cannabinoids inhibit the vascular endothelial growth factor pathway in gliomas. Cancer Res. 64:5617–5623. 2004. View Article : Google Scholar : PubMed/NCBI

41 

Mueller MD, Vigne JL, Minchenko A, Lebovic DI, Leitman DC and Taylor RN: Regulation of vascular endothelial growth factor (VEGF) gene transcription by estrogen receptors alpha and beta. Proc Natl Acad Sci USA. 97:10972–10977. 2000. View Article : Google Scholar : PubMed/NCBI

42 

Stoner M, Wang F, Wormke M, Nguyen T, Samudio I, Vyhlidal C, Marme D, Finkenzeller G and Safe S: Inhibition of vascular endothelial growth factor expression in HEC1A endometrial cancer cells through interactions of estrogen receptor alpha and Sp3 proteins. J Biol Chem. 275:22769–22779. 2000. View Article : Google Scholar : PubMed/NCBI

43 

Galve-Roperh I, Sánchez C, Cortés ML, Gómez del Pulgar T, Izquierdo M and Guzmán M: Anti-tumoral action of cannabinoids: Involvement of sustained ceramide accumulation and extracellular signal-regulated kinase activation. Nat Med. 6:313–319. 2000. View Article : Google Scholar : PubMed/NCBI

44 

Klinge CM, Blankenship KA, Risinger KE, Bhatnagar S, Noisin EL, Sumanasekera WK, Zhao L, Brey DM and Keynton RS: Resveratrol and estradiol rapidly activate MAPK signaling through estrogen receptors alpha and beta in endothelial cells. J Biol Chem. 280:7460–7468. 2005. View Article : Google Scholar

45 

Pearson G, Robinson F, Beers Gibson T, Xu BE, Karandikar M, Berman K and Cobb MH: Mitogen-activated protein (MAP) kinase pathways: Regulation and physiological functions. Endocr Rev. 22:153–183. 2001.PubMed/NCBI

46 

Acconcia F, Totta P, Ogawa S, Cardillo I, Inoue S, Leone S, Trentalance A, Muramatsu M and Marino M: Survival versus apoptotic 17beta-estradiol effect: Role of ER alpha and ER beta activated non-genomic signaling. J Cell Physiol. 203:193–201. 2005. View Article : Google Scholar

47 

Kahlert S, Nuedling S, van Eickels M, Vetter H, Meyer R and Grohe C: Estrogen receptor alpha rapidly activates the IGF-1 receptor pathway. J Biol Chem. 275:18447–18453. 2000. View Article : Google Scholar : PubMed/NCBI

48 

Pertwee RG, Howlett AC, Abood ME, Alexander SP, Di Marzo V, Elphick MR, Greasley PJ, Hansen HS, Kunos G, Mackie K, et al: International Union of Basic and Clinical Pharmacology. LXXIX Cannabinoid receptors and their ligands: Beyond CB1 and CB2. Pharmacol Rev. 62:588–631. 2010. View Article : Google Scholar : PubMed/NCBI

49 

Ramer R, Weinzierl U, Schwind B, Brune K and Hinz B: Ceramide is involved in r(+)-methanandamide-induced cyclooxygenase-2 expression in human neuroglioma cells. Mol Pharmacol. 64:1189–1198. 2003. View Article : Google Scholar : PubMed/NCBI

50 

Pisanti S, Picardi P, D'Alessandro A, Laezza C and Bifulco M: The endocannabinoid signaling system in cancer. Trends Pharmacol Sci. 34:273–282. 2013. View Article : Google Scholar : PubMed/NCBI

51 

Ellert-Miklaszewska A, Kaminska B and Konarska L: Cannabinoids downregulate PI3K/Akt and Erk signalling pathways and activate proapoptotic function of Bad protein. Cell Signal. 17:25–37. 2005. View Article : Google Scholar

52 

Haynes MP, Li L, Sinha D, Russell KS, Hisamoto K, Baron R, Collinge M, Sessa WC and Bender JR: Src kinase mediates phosphatidylinositol 3-kinase/Akt-dependent rapid endothelial nitric-oxide synthase activation by estrogen. J Biol Chem. 278:2118–2123. 2003. View Article : Google Scholar

53 

Marino M, Acconcia F and Trentalance A: Biphasic estradiol-induced AKT phosphorylation is modulated by PTEN via MAP kinase in HepG2 cells. Mol Biol Cell. 14:2583–2591. 2003. View Article : Google Scholar : PubMed/NCBI

54 

Gaub MP, Bellard M, Scheuer I, Chambon P and Sassone-Corsi P: Activation of the ovalbumin gene by the estrogen receptor involves the fos-jun complex. Cell. 63:1267–1276. 1990. View Article : Google Scholar : PubMed/NCBI

55 

Paech K, Webb P, Kuiper GG, Nilsson S, Gustafsson J, Kushner PJ and Scanlan TS: Differential ligand activation of estrogen receptors ERalpha and ERbeta at AP1 sites. Science. 277:1508–1510. 1997. View Article : Google Scholar : PubMed/NCBI

56 

Kousteni S, Han L, Chen JR, Almeida M, Plotkin LI, Bellido T and Manolagas SC: Kinase-mediated regulation of common transcription factors accounts for the bone-protective effects of sex steroids. J Clin Invest. 111:1651–1664. 2003. View Article : Google Scholar : PubMed/NCBI

57 

Sarfaraz S, Afaq F, Adhami VM, Malik A and Mukhtar H: Cannabinoid receptor agonist-induced apoptosis of human prostate cancer cells LNCaP proceeds through sustained activation of ERK1/2 leading to G1 cell cycle arrest. J Biol Chem. 281:39480–39491. 2006. View Article : Google Scholar : PubMed/NCBI

58 

Cianchi F, Papucci L, Schiavone N, Lulli M, Magnelli L, Vinci MC, Messerini L, Manera C, Ronconi E, Romagnani P, et al: Cannabinoid receptor activation induces apoptosis through tumor necrosis factor alpha-mediated ceramide de novo synthesis in colon cancer cells. Clin Cancer Res. 14:7691–7700. 2008. View Article : Google Scholar : PubMed/NCBI

59 

Guo Y, Wang H, Okamoto Y, Ueda N, Kingsley PJ, Marnett LJ, Schmid HH, Das SK and Dey SK: N-acylphosphatidylethanolamine-hydrolyzing phospholipase D is an important determinant of uterine anandamide levels during implantation. J Biol Chem. 280:23429–23432. 2005. View Article : Google Scholar : PubMed/NCBI

60 

Tsuboi K, Okamoto Y, Ikematsu N, Inoue M, Shimizu Y, Uyama T, Wang J, Deutsch DG, Burns MP, Ulloa NM, et al: Enzymatic formation of N-acylethanolamines from N-acylethanolamine plasmalogen through N-acylphosphatidylethanolamine-hydrolyzing phospholipase D-dependent and -independent pathways. Biochim Biophys Acta. 1811:565–577. 2011. View Article : Google Scholar : PubMed/NCBI

61 

Urquhart P, Nicolaou A and Woodward DF: Endocannabinoids and their oxygenation by cyclo-oxygenases, lipoxygenases and other oxygenases. Biochim Biophys Acta. 1851:366–376. 2015. View Article : Google Scholar

62 

Tamura M, Deb S, Sebastian S, Okamura K and Bulun SE: Estrogen up-regulates cyclooxygenase-2 via estrogen receptor in human uterine microvascular endothelial cells. Fertil Steril. 81:1351–1356. 2004. View Article : Google Scholar : PubMed/NCBI

63 

Higa GM and Fell RG: Sex hormone receptor repertoire in breast cancer. Int J Breast Cancer. 2013:2840362013. View Article : Google Scholar : PubMed/NCBI

64 

Caffarel MM, Sarrió D, Palacios J, Guzmán M and Sánchez C: Delta9-tetrahydrocannabinol inhibits cell cycle progression in human breast cancer cells through Cdc2 regulation. Cancer Res. 66:6615–6621. 2006. View Article : Google Scholar : PubMed/NCBI

65 

Shrivastava A, Kuzontkoski PM, Groopman JE and Prasad A: Cannabidiol induces programmed cell death in breast cancer cells by coordinating the cross-talk between apoptosis and autophagy. Mol Cancer Ther. 10:1161–1172. 2011. View Article : Google Scholar : PubMed/NCBI

66 

Murase R, Kawamura R, Singer E, Pakdel A, Sarma P, Judkins J, Elwakeel E, Dayal S, Martinez-Martinez E, Amere M, et al: Targeting multiple cannabinoid anti-tumour pathways with a resorcinol derivative leads to inhibition of advanced stages of breast cancer. Br J Pharmacol. 171:4464–4477. 2014. View Article : Google Scholar : PubMed/NCBI

67 

Qamri Z, Preet A, Nasser MW, Bass CE, Leone G, Barsky SH and Ganju RK: Synthetic cannabinoid receptor agonists inhibit tumor growth and metastasis of breast cancer. Mol Cancer Ther. 8:3117–3129. 2009. View Article : Google Scholar : PubMed/NCBI

68 

McKallip RJ, Nagarkatti M and Nagarkatti PS: Delta-9-tetrahydrocannabinol enhances breast cancer growth and metastasis by suppression of the antitumor immune response. J Immunol. 174:3281–3289. 2005. View Article : Google Scholar : PubMed/NCBI

69 

SGO Clinical Practice Endometrial Cancer Working Group; Burke WM, Orr J, Leitao M, Salom E, Gehrig P, Olawaiye AB, Brewer M, Boruta D, Villella J, Herzog T and Abu Shahin F; Society of Gynecologic Oncology Clinical Practice Committee: Endometrial cancer: A review and current management strategies: part I. Gynecol Oncol. 134:385–392. 2014. View Article : Google Scholar : PubMed/NCBI

70 

Tangen IL, Werner HM, Berg A, Halle MK, Kusonmano K, Trovik J, Hoivik EA, Mills GB, Krakstad C and Salvesen HB: Loss of progesterone receptor links to high proliferation and increases from primary to metastatic endometrial cancer lesions. Eur J Cancer. 50:3003–3010. 2014. View Article : Google Scholar : PubMed/NCBI

71 

Ayakannu A, Taylor AH, Marczylo TH, Willets JM, Brown L, Davies Q, Moss E and Konje JC: Association of cannabinoid receptor expression with anandamide concentrations in endometrial cancer. Lancet Volume. 383:S232014. View Article : Google Scholar

72 

Guida M, Ligresti A, De Filippis D, D'Amico A, Petrosino S, Cipriano M, Bifulco G, Simonetti S, Orlando P, Insabato L, et al: The levels of the endocannabinoid receptor CB2 and its ligand 2-arachidonoylglycerol are elevated in endometrial carcinoma. Endocrinology. 151:921–928. 2010. View Article : Google Scholar : PubMed/NCBI

73 

Raisz LG: Pathogenesis of osteoporosis: Concepts, conflicts, and prospects. J Clin Invest. 115:3318–3325. 2005. View Article : Google Scholar : PubMed/NCBI

74 

Centrella M and McCarthy TL: Estrogen receptor dependent gene expression by osteoblasts - direct, indirect, circumspect, and speculative effects. Steroids. 77:174–184. 2012. View Article : Google Scholar

75 

Bilezikian JP, Raisz LG and Martin TJ: Principles of Bone Biology. 3rd edition. Elsevier; Amsterdam: pp. 855–885. 2008

76 

Bradford PG, Gerace KV, Roland RL and Chrzan BG: Estrogen regulation of apoptosis in osteoblasts. Physiol Behav. 99:181–185. 2010. View Article : Google Scholar :

77 

Ofek O, Karsak M, Leclerc N, Fogel M, Frenkel B, Wright K, Tam J, Attar-Namdar M, Kram V, Shohami E, et al: Peripheral cannabinoid receptor, CB2, regulates bone mass. Proc Natl Acad Sci USA. 103:696–701. 2006. View Article : Google Scholar : PubMed/NCBI

78 

Hanus L, Breuer A, Tchilibon S, Shiloah S, Goldenberg D, Horowitz M, Pertwee RG, Ross RA, Mechoulam R and Fride E: HU-308: A specific agonist for CB(2), a peripheral cannabinoid receptor. Proc Natl Acad Sci USA. 96:14228–14233. 1999. View Article : Google Scholar : PubMed/NCBI

79 

Hojnik M, Dobovišek L, Knez Ž and Ferk P: A synergistic interaction of 17-β-estradiol with specific cannabinoid receptor type 2 antagonist/inverse agonist on proliferation activity in primary human osteoblasts. Biomed Rep. 3:554–558. 2015.PubMed/NCBI

80 

Steffens S, Veillard NR, Arnaud C, Pelli G, Burger F, Staub C, Karsak M, Zimmer A, Frossard JL and Mach F: Low dose oral cannabinoid therapy reduces progression of atherosclerosis in mice. Nature. 434:782–786. 2005. View Article : Google Scholar : PubMed/NCBI

81 

Paganini-Hill A, Dworsky R and Krauss RM: Hormone replacement therapy, hormone levels, and lipoprotein cholesterol concentrations in elderly women. Am J Obstet Gynecol. 174:897–902. 1996. View Article : Google Scholar : PubMed/NCBI

82 

Boosani CS and Sudhakar YA: Proteolytically derived endogenous angioinhibitors originating from the extracellular matrix. Pharmaceuticals (Basel). 4:1551–1577. 2011. View Article : Google Scholar

83 

Deroo BJ and Korach KS: Estrogen receptors and human disease. J Clin Invest. 116:561–570. 2006. View Article : Google Scholar : PubMed/NCBI

84 

Murphy E: Estrogen signaling and cardiovascular disease. Circ Res. 109:687–696. 2011. View Article : Google Scholar : PubMed/NCBI

85 

Dol-Gleizes F, Paumelle R, Visentin V, Marés AM, Desitter P, Hennuyer N, Gilde A, Staels B, Schaeffer P and Bono F: Rimonabant, a selective cannabinoid CB1 receptor antagonist, inhibits atherosclerosis in LDL receptor-deficient mice. Arterioscler Thromb Vasc Biol. 29:12–18. 2009. View Article : Google Scholar

86 

Pacher P: Cannabinoid CB1 receptor antagonists for atherosclerosis and cardiometabolic disorders: New hopes, old concerns? Arterioscler Thromb Vasc Biol. 29:7–9. 2009. View Article : Google Scholar :

87 

Mach F, Montecucco F and Steffens S: Cannabinoid receptors in acute and chronic complications of atherosclerosis. Br J Pharmacol. 153:290–298. 2008. View Article : Google Scholar

88 

Chiurchiù V, Lanuti M, Catanzaro G, Fezza F, Rapino C and Maccarrone M: Detailed characterization of the endocannabinoid system in human macrophages and foam cells, and anti-inflammatory role of type-2 cannabinoid receptor. Atherosclerosis. 233:55–63. 2014. View Article : Google Scholar : PubMed/NCBI

89 

Collot-Teixeira S, Martin J, McDermott-Roe C, Poston R and McGregor JL: CD36 and macrophages in atherosclerosis. Cardiovasc Res. 75:468–477. 2007. View Article : Google Scholar : PubMed/NCBI

90 

Heinlein CA and Chang C: The roles of androgen receptors and androgen-binding proteins in nongenomic androgen actions. Mol Endocrinol. 16:2181–2187. 2002. View Article : Google Scholar : PubMed/NCBI

91 

Michels G and Hoppe UC: Rapid actions of androgens. Front Neuroendocrinol. 29:182–198. 2008. View Article : Google Scholar

92 

Cohen S: The 94-day cannabis study. Ann NY Acad Sci. 282:211–220. 1976. View Article : Google Scholar : PubMed/NCBI

93 

Block RI, Farinpour R and Schlechte JA: Effects of chronic marijuana use on testosterone, luteinizing hormone, follicle stimulating hormone, prolactin and cortisol in men and women. Drug Alcohol Depend. 28:121–128. 1991. View Article : Google Scholar : PubMed/NCBI

94 

Dalterio S, Bartke A and Burstein S: Cannabinoids inhibit testosterone secretion by mouse testes in vitro. Science. 196:1472–1473. 1977. View Article : Google Scholar : PubMed/NCBI

95 

Dixit VP, Sharma VN and Lohiya NK: The effect of chronically administered cannabis extract on the testicular function of mice. Eur J Pharmacol. 26:111–114. 1974. View Article : Google Scholar : PubMed/NCBI

96 

Ghosh SP, Chatterjee TK and Ghosh JJ: Antiandrogenic effect of delta-9-tetrahydrocannabinol in adult castrated rats. J Reprod Fertil. 62:513–517. 1981. View Article : Google Scholar : PubMed/NCBI

97 

Dixit VP, Gupta CL and Agrawal M: Testicular degeneration and necrosis induced by chronic administration of cannabis extract in dogs. Endokrinologie. 69:299–305. 1977.PubMed/NCBI

98 

Migliaccio A, Castoria G, Di Domenico M, de Falco A, Bilancio A, Lombardi M, Barone MV, Ametrano D, Zannini MS, Abbondanza C and Auricchio F: Steroid-induced androgen receptor-oestradiol receptor beta-Src complex triggers prostate cancer cell proliferation. EMBO J. 19:5406–5417. 2000. View Article : Google Scholar : PubMed/NCBI

99 

Unni E, Sun S, Nan B, McPhaul MJ, Cheskis B, Mancini MA and Marcelli M: Changes in androgen receptor nongenotropic signaling correlate with transition of LNCaP cells to androgen independence. Cancer Res. 64:7156–7168. 2004. View Article : Google Scholar : PubMed/NCBI

100 

Li J and Al-Azzawi F: Mechanism of androgen receptor action. Maturitas. 63:142–148. 2009. View Article : Google Scholar : PubMed/NCBI

101 

Taichman RS, Loberg RD, Mehra R and Pienta KJ: The evolving biology and treatment of prostate cancer. J Clin Invest. 117:2351–2361. 2007. View Article : Google Scholar : PubMed/NCBI

102 

Bonaccorsi L, Nosi D, Quercioli F, Formigli L, Zecchi S, Maggi M, Forti G and Baldi E: Prostate cancer: A model of integration of genomic and non-genomic effects of the androgen receptor in cell lines model. Steroids. 73:1030–1037. 2008. View Article : Google Scholar : PubMed/NCBI

103 

Bonaccorsi L, Nosi D, Muratori M, Formigli L, Forti G and Baldi E: Altered endocytosis of epidermal growth factor receptor in androgen receptor positive prostate cancer cell lines. J Mol Endocrinol. 38:51–66. 2007. View Article : Google Scholar : PubMed/NCBI

104 

Purohit V, Ahluwahlia BS and Vigersky RA: Marihuana inhibits dihydrotestosterone binding to the androgen receptor. Endocrinology. 107:848–850. 1980. View Article : Google Scholar : PubMed/NCBI

105 

Grech A, Breck J and Heidelbaugh J: Adverse effects of testosterone replacement therapy: An update on the evidence and controversy. Ther Adv Drug Saf. 5:190–200. 2014. View Article : Google Scholar : PubMed/NCBI

106 

Ahmed A, Ali S and Sarkar FH: Advances in androgen receptor targeted therapy for prostate cancer. J Cell Physiol. 229:271–276. 2014. View Article : Google Scholar

107 

Morales P, Vara D, Goméz-Cañas M, Zúñiga MC, Olea-Azar C, Goya P, Fernández-Ruiz J, Díaz-Laviada I and Jagerovic N: Synthetic cannabinoid quinones: Preparation, in vitro antiproliferative effects and in vivo prostate antitumor activity. Eur J Med Chem. 70:111–119. 2013. View Article : Google Scholar : PubMed/NCBI

108 

De Petrocellis L, Ligresti A, Schiano Moriello A, Iappelli M, Verde R, Stott CG, Cristino L, Orlando P and Di Marzo V: Non-THC cannabinoids inhibit prostate carcinoma growth in vitro and in vivo: Pro-apoptotic effects and underlying mechanisms. Br J Pharmacol. 168:79–102. 2013. View Article : Google Scholar :

Related Articles

  • Abstract
  • View
  • Download
  • Twitter
Copy and paste a formatted citation
Spandidos Publications style
Dobovišek L, Hojnik M and Ferk P: Overlapping molecular pathways between cannabinoid receptors type 1 and 2 and estrogens/androgens on the periphery and their involvement in the pathogenesis of common diseases (Review). Int J Mol Med 38: 1642-1651, 2016.
APA
Dobovišek, L., Hojnik, M., & Ferk, P. (2016). Overlapping molecular pathways between cannabinoid receptors type 1 and 2 and estrogens/androgens on the periphery and their involvement in the pathogenesis of common diseases (Review). International Journal of Molecular Medicine, 38, 1642-1651. https://doi.org/10.3892/ijmm.2016.2779
MLA
Dobovišek, L., Hojnik, M., Ferk, P."Overlapping molecular pathways between cannabinoid receptors type 1 and 2 and estrogens/androgens on the periphery and their involvement in the pathogenesis of common diseases (Review)". International Journal of Molecular Medicine 38.6 (2016): 1642-1651.
Chicago
Dobovišek, L., Hojnik, M., Ferk, P."Overlapping molecular pathways between cannabinoid receptors type 1 and 2 and estrogens/androgens on the periphery and their involvement in the pathogenesis of common diseases (Review)". International Journal of Molecular Medicine 38, no. 6 (2016): 1642-1651. https://doi.org/10.3892/ijmm.2016.2779
Copy and paste a formatted citation
x
Spandidos Publications style
Dobovišek L, Hojnik M and Ferk P: Overlapping molecular pathways between cannabinoid receptors type 1 and 2 and estrogens/androgens on the periphery and their involvement in the pathogenesis of common diseases (Review). Int J Mol Med 38: 1642-1651, 2016.
APA
Dobovišek, L., Hojnik, M., & Ferk, P. (2016). Overlapping molecular pathways between cannabinoid receptors type 1 and 2 and estrogens/androgens on the periphery and their involvement in the pathogenesis of common diseases (Review). International Journal of Molecular Medicine, 38, 1642-1651. https://doi.org/10.3892/ijmm.2016.2779
MLA
Dobovišek, L., Hojnik, M., Ferk, P."Overlapping molecular pathways between cannabinoid receptors type 1 and 2 and estrogens/androgens on the periphery and their involvement in the pathogenesis of common diseases (Review)". International Journal of Molecular Medicine 38.6 (2016): 1642-1651.
Chicago
Dobovišek, L., Hojnik, M., Ferk, P."Overlapping molecular pathways between cannabinoid receptors type 1 and 2 and estrogens/androgens on the periphery and their involvement in the pathogenesis of common diseases (Review)". International Journal of Molecular Medicine 38, no. 6 (2016): 1642-1651. https://doi.org/10.3892/ijmm.2016.2779
Follow us
  • Twitter
  • LinkedIn
  • Facebook
About
  • Spandidos Publications
  • Careers
  • Cookie Policy
  • Privacy Policy
How can we help?
  • Help
  • Live Chat
  • Contact
  • Email to our Support Team