Spandidos Publications Logo
  • About
    • About Spandidos
    • Aims and Scopes
    • Abstracting and Indexing
    • Editorial Policies
    • Reprints and Permissions
    • Job Opportunities
    • Terms and Conditions
    • Contact
  • Journals
    • All Journals
    • Oncology Letters
      • Oncology Letters
      • Information for Authors
      • Editorial Policies
      • Editorial Board
      • Aims and Scope
      • Abstracting and Indexing
      • Bibliographic Information
      • Archive
    • International Journal of Oncology
      • International Journal of Oncology
      • Information for Authors
      • Editorial Policies
      • Editorial Board
      • Aims and Scope
      • Abstracting and Indexing
      • Bibliographic Information
      • Archive
    • Molecular and Clinical Oncology
      • Molecular and Clinical Oncology
      • Information for Authors
      • Editorial Policies
      • Editorial Board
      • Aims and Scope
      • Abstracting and Indexing
      • Bibliographic Information
      • Archive
    • Experimental and Therapeutic Medicine
      • Experimental and Therapeutic Medicine
      • Information for Authors
      • Editorial Policies
      • Editorial Board
      • Aims and Scope
      • Abstracting and Indexing
      • Bibliographic Information
      • Archive
    • International Journal of Molecular Medicine
      • International Journal of Molecular Medicine
      • Information for Authors
      • Editorial Policies
      • Editorial Board
      • Aims and Scope
      • Abstracting and Indexing
      • Bibliographic Information
      • Archive
    • Biomedical Reports
      • Biomedical Reports
      • Information for Authors
      • Editorial Policies
      • Editorial Board
      • Aims and Scope
      • Abstracting and Indexing
      • Bibliographic Information
      • Archive
    • Oncology Reports
      • Oncology Reports
      • Information for Authors
      • Editorial Policies
      • Editorial Board
      • Aims and Scope
      • Abstracting and Indexing
      • Bibliographic Information
      • Archive
    • Molecular Medicine Reports
      • Molecular Medicine Reports
      • Information for Authors
      • Editorial Policies
      • Editorial Board
      • Aims and Scope
      • Abstracting and Indexing
      • Bibliographic Information
      • Archive
    • World Academy of Sciences Journal
      • World Academy of Sciences Journal
      • Information for Authors
      • Editorial Policies
      • Editorial Board
      • Aims and Scope
      • Abstracting and Indexing
      • Bibliographic Information
      • Archive
    • International Journal of Functional Nutrition
      • International Journal of Functional Nutrition
      • Information for Authors
      • Editorial Policies
      • Editorial Board
      • Aims and Scope
      • Abstracting and Indexing
      • Bibliographic Information
      • Archive
    • International Journal of Epigenetics
      • International Journal of Epigenetics
      • Information for Authors
      • Editorial Policies
      • Editorial Board
      • Aims and Scope
      • Abstracting and Indexing
      • Bibliographic Information
      • Archive
    • Medicine International
      • Medicine International
      • Information for Authors
      • Editorial Policies
      • Editorial Board
      • Aims and Scope
      • Abstracting and Indexing
      • Bibliographic Information
      • Archive
  • Articles
  • Information
    • Information for Authors
    • Information for Reviewers
    • Information for Librarians
    • Information for Advertisers
    • Conferences
  • Language Editing
Spandidos Publications Logo
  • About
    • About Spandidos
    • Aims and Scopes
    • Abstracting and Indexing
    • Editorial Policies
    • Reprints and Permissions
    • Job Opportunities
    • Terms and Conditions
    • Contact
  • Journals
    • All Journals
    • Biomedical Reports
      • Information for Authors
      • Editorial Policies
      • Editorial Board
      • Aims and Scope
      • Abstracting and Indexing
      • Bibliographic Information
      • Archive
    • Experimental and Therapeutic Medicine
      • Information for Authors
      • Editorial Policies
      • Editorial Board
      • Aims and Scope
      • Abstracting and Indexing
      • Bibliographic Information
      • Archive
    • International Journal of Epigenetics
      • Information for Authors
      • Editorial Policies
      • Editorial Board
      • Aims and Scope
      • Abstracting and Indexing
      • Bibliographic Information
      • Archive
    • International Journal of Functional Nutrition
      • Information for Authors
      • Editorial Policies
      • Editorial Board
      • Aims and Scope
      • Abstracting and Indexing
      • Bibliographic Information
      • Archive
    • International Journal of Molecular Medicine
      • Information for Authors
      • Editorial Policies
      • Editorial Board
      • Aims and Scope
      • Abstracting and Indexing
      • Bibliographic Information
      • Archive
    • International Journal of Oncology
      • Information for Authors
      • Editorial Policies
      • Editorial Board
      • Aims and Scope
      • Abstracting and Indexing
      • Bibliographic Information
      • Archive
    • Medicine International
      • Information for Authors
      • Editorial Policies
      • Editorial Board
      • Aims and Scope
      • Abstracting and Indexing
      • Bibliographic Information
      • Archive
    • Molecular and Clinical Oncology
      • Information for Authors
      • Editorial Policies
      • Editorial Board
      • Aims and Scope
      • Abstracting and Indexing
      • Bibliographic Information
      • Archive
    • Molecular Medicine Reports
      • Information for Authors
      • Editorial Policies
      • Editorial Board
      • Aims and Scope
      • Abstracting and Indexing
      • Bibliographic Information
      • Archive
    • Oncology Letters
      • Information for Authors
      • Editorial Policies
      • Editorial Board
      • Aims and Scope
      • Abstracting and Indexing
      • Bibliographic Information
      • Archive
    • Oncology Reports
      • Information for Authors
      • Editorial Policies
      • Editorial Board
      • Aims and Scope
      • Abstracting and Indexing
      • Bibliographic Information
      • Archive
    • World Academy of Sciences Journal
      • Information for Authors
      • Editorial Policies
      • Editorial Board
      • Aims and Scope
      • Abstracting and Indexing
      • Bibliographic Information
      • Archive
  • Articles
  • Information
    • For Authors
    • For Reviewers
    • For Librarians
    • For Advertisers
    • Conferences
  • Language Editing
Login Register Submit
  • This site uses cookies
  • You can change your cookie settings at any time by following the instructions in our Cookie Policy. To find out more, you may read our Privacy Policy.

    I agree
Search articles by DOI, keyword, author or affiliation
Search
Advanced Search
presentation
International Journal of Molecular Medicine
Join Editorial Board Propose a Special Issue
Print ISSN: 1107-3756 Online ISSN: 1791-244X
Journal Cover
April-2017 Volume 39 Issue 4

Full Size Image

Sign up for eToc alerts
Recommend to Library

Journals

International Journal of Molecular Medicine

International Journal of Molecular Medicine

International Journal of Molecular Medicine is an international journal devoted to molecular mechanisms of human disease.

International Journal of Oncology

International Journal of Oncology

International Journal of Oncology is an international journal devoted to oncology research and cancer treatment.

Molecular Medicine Reports

Molecular Medicine Reports

Covers molecular medicine topics such as pharmacology, pathology, genetics, neuroscience, infectious diseases, molecular cardiology, and molecular surgery.

Oncology Reports

Oncology Reports

Oncology Reports is an international journal devoted to fundamental and applied research in Oncology.

Experimental and Therapeutic Medicine

Experimental and Therapeutic Medicine

Experimental and Therapeutic Medicine is an international journal devoted to laboratory and clinical medicine.

Oncology Letters

Oncology Letters

Oncology Letters is an international journal devoted to Experimental and Clinical Oncology.

Biomedical Reports

Biomedical Reports

Explores a wide range of biological and medical fields, including pharmacology, genetics, microbiology, neuroscience, and molecular cardiology.

Molecular and Clinical Oncology

Molecular and Clinical Oncology

International journal addressing all aspects of oncology research, from tumorigenesis and oncogenes to chemotherapy and metastasis.

World Academy of Sciences Journal

World Academy of Sciences Journal

Multidisciplinary open-access journal spanning biochemistry, genetics, neuroscience, environmental health, and synthetic biology.

International Journal of Functional Nutrition

International Journal of Functional Nutrition

Open-access journal combining biochemistry, pharmacology, immunology, and genetics to advance health through functional nutrition.

International Journal of Epigenetics

International Journal of Epigenetics

Publishes open-access research on using epigenetics to advance understanding and treatment of human disease.

Medicine International

Medicine International

An International Open Access Journal Devoted to General Medicine.

Journal Cover
April-2017 Volume 39 Issue 4

Full Size Image

Sign up for eToc alerts
Recommend to Library

  • Article
  • Citations
    • Cite This Article
    • Download Citation
    • Create Citation Alert
    • Remove Citation Alert
    • Cited By
  • Similar Articles
    • Related Articles (in Spandidos Publications)
    • Similar Articles (Google Scholar)
    • Similar Articles (PubMed)
  • Download PDF
  • Download XML
  • View XML
Article Open Access

Minocycline attenuates sevoflurane-induced cell injury via activation of Nrf2

  • Authors:
    • Yue Tian
    • Xiuying Wu
    • Shanbin Guo
    • Ling Ma
    • Wei Huang
    • Xiaochun Zhao
  • View Affiliations / Copyright

    Affiliations: Department of Anesthesiology, Shengjing Hospital of China Medical University, Shenyang, Liaoning 110004, P.R. China, Department of Pharmacy, Shengjing Hospital of China Medical University, Shenyang, Liaoning 110004, P.R. China
    Copyright: © Tian et al. This is an open access article distributed under the terms of Creative Commons Attribution License.
  • Pages: 869-878
    |
    Published online on: February 28, 2017
       https://doi.org/10.3892/ijmm.2017.2908
  • Expand metrics +
Metrics: Total Views: 0 (Spandidos Publications: | PMC Statistics: )
Metrics: Total PDF Downloads: 0 (Spandidos Publications: | PMC Statistics: )
Cited By (CrossRef): 0 citations Loading Articles...

This article is mentioned in:



Abstract

Minocycline has been demonstrated to exert neuroprotective effects in various experimental models. In the present study, we investigated the mechanisms underlying the protective effects of minocycline on cell injury induced by the inhalation of the anesthetic, sevoflurane. In our in vivo experiments using rats, minocycline attenuated sevoflurane-induced neuronal degeneration and apoptosis in the rat hippocampus, and this effect was associated with the minocycline-mediated suppression of oxidative stress in the hippocampus. In in vitro experiments, minocycline inhibited sevoflurane-induced apoptosis and the production of reactive oxygen species (ROS) in H4 human neuroglioma cells. In addition, minocycline suppressed the sevoflurane-induced upregulation of interleukin (IL)-6 and the activation of the nuclear factor-κB (NF-κB) signaling pathway in H4 cells. Furthermore, we found that nuclear factor E2-related factor 2 (Nrf2), an activator of the stress response, was upregulated and activated upon sevoflurane treatment both in the rat hippocampus and in H4 cells. In addition, minocycline further augmented the upregulation and activation of Nrf2 when used in conjunction with sevoflurane. Moreover, the knockdown of Nrf2 in H4 cells by small interfering RNA (siRNA) diminished the cytoprotective effect of minocycline, and attenuated the inhibitory effect of minocycline on ROS production, IL-6 upregulation and the activation of the NF-κB signaling pathway. On the whole, our findings indicate that minocycline may exert protective effects against sevoflurane-induced cell injury via the Nrf2-modulated antioxidant response and the inhibition of the activation of the NF-κB signaling pathway.

Introduction

There is accumulating evidence to suggest that the inhalation of anaesthetics can induce nervous system injury which is characterized by cognitive dysfunction, a lack of concentration and an impaired ability to process information (1). Sevoflurane, for example, which is one of the most commonly used inhaled anesthetics, has been demonstrated to impair learning and memory abilities in aged rats and to induce the apoptosis of rat hippocampal neurons (2). In addition, sevoflurane has been demonstrated to induce apoptosis, to increase interleukin (IL)-6 expression and to induce the activation of the nuclear factor-κB (NF-κB) signaling pathway in human neuroglioma cells (3). Therefore, more attention should be paid to the use of inhaled anesthetics, such as sevoflurane in elderly patients, while finding an agent that can counteract the nervous system injury induced by the inhalation of anesthestics would be of great significance for reducing the potential adverse effects of anesthetics.

Minocycline, a second generation semi-synthetic derivative of tetracycline antibiotics, is mainly used in the treatment of infectious diseases in clinical practice. Minocycline can easily pass through the blood-brain barrier (BBB) (4), and has been demonstrated to attenuate neuronal cell death and improve the symptoms of neurodegenerative disorders in animal models (5,6). Recent studies have demonstrated that minocycline exerts neuroprotective effects by suppressing inflammation (7,8) and combating oxidative stress in the brain (9). Our group recently reported that minocycline attenuated sevoflurane-induced cognitive impairment in aged rats (10), suggesting that minocycline may be a promising agent which may be used to counteract anesthetic-induced neurotoxicity. Hence, in this study, we aimed to validate the cytoprotective effects of minocycline and to investigate the molecular mechanisms underlying the protective effects of minocycline against anesthetic-induced cytotoxicity. Hopefully, our study will shed some light on the discovery of more neuroprotective agents for the prevention and treatment of anesthetic-induced nervous system injury.

In our previous study, we identified that the NF-κB signaling pathway was activated in sevoflurane-induced neuronal injury in aged rats, and the excessive activation of NF-κB signaling was inhibited by minocycline treatment (10). Yet, the exact mechanisms underlying the sevoflurane-induced activation of NF-κB and its inhibition by minocycline remain unclear. Nuclear factor E2-related factor 2 (Nrf2) is an important stress response transcription factor. In response to various stimulators, Nrf2 translocates from the cytosol to the nucleus, where it binds to the antioxidant response element (ARE) located in the promoter region of a spectrum of oxidative stress-inducible genes (11). A crosstalk between the NF-κB and Nrf2 pathways under conditions of oxidative stress and during inflammation has been proposed in several studies (12–14). In this study, the involvement of Nrf2 in the minocycline-implemented protective effects against sevoflurane-induced cell injury was investigated. Furthermore, the interaction between the Nrf2 and NF-κB pathways during this process was characterized via a small interfering RNA (siRNA)-mediated knockdown approach.

Materials and methods

Animal model of sevoflurane-induced hippocampal neuronal injury and treatment with minocycline

Hippocampal neuronal injury in aged rats was induced by the inhalation of sevoflurane as previously described (10). Briefly, 24 male, 20-month-old Sprague-Dawley rats (n=6 per group) were purchased from the Laboratory Animal Center of China Medical University (Shenyang, China). The rats were either pre-treated or not with 45 mg/kg minocycline (Dalian Meilun Biology Technology Co., Ltd., Dalian, China) by intraperitoneal injection before being were subjected to the inhalation of 2% sevoflurane (Jiangsu Hengrui Medicine Co., Ltd., Lianyungang, China) for 5 h, and the histology of the hippocampus was analyzed 24 h later after the rats were sacrificed and the brains were removed. All animal experiments and protocols were approved by the Animal Ethics Committee of China Medical University, Shenyang, China.

Terminal deoxynucleotidyl transferase-mediated dUTP nick-end labeling (TUNEL) assay

The histology of the hippocampus and the apoptotic status were examined by hematoxylin staining and by TUNEL assay using the in situ Cell Death Detection kit (Roche Diagnostics, Basel, Switzerland). Specifically, the brains were fixed in 4% paraformaldehyde, paraffin-embedded and cut into 5 µm-thick sections. The sections were then dewaxed, permeabilized with 0.1% Triton X-100 (Beyotime Institute of Biotechnology, Haimen, China) and subjected to TUNEL assay according to the manufacturer's instructions. Hematoxylin was used to stain the nuclei. The sections were examined under an optical microscopy at magnification, ×400.

Malondialdehyde (MDA) assay

The hippocampal tissue was excised from the mouse brains, homogenized and centrifuged at 10,000 × g for 10 min at 4°C. The supernatant was collected, and the protein concentration was determined using a BCA protein assay kit (Beyotime Institute of Biotechnology). The level of MDA in the supernatant was measured using the MDA assay kit (Jiancheng Bioengineering Institute, Nanjing, China) according to the manufacturer's instructions.

Cell culture, transfection and treatment

The H4 human neuroglioma cell line was obtained from the Cell Bank of the Chinese Academy of Sciences (Shanghai, China). The cells were cultured in RPMI-1640 (Gibco Life Technologies, Grand Island, NY, USA) supplemented with 10% fetal bovine serum (FBS; HyClone, Logan, UT, USA) in a humidified atmosphere of 5% CO2 at 37°C.

The H4 cells were transfected with Nrf2 siRNA (5′-GCACCUUAUAUCUCGAAGUTT-3′) or non-targeting scramble (NS) oligonucleotides (5′-UUCUCCGAACGUGUCACGUTT-3′) (both were synthesized by GenePharma, Shanghai, China) using Lipofectamine 2000 (Invitrogen, Carlsbad, CA, USA) according to the instructions provided by the manufacturer. The cells were subjected to treatment 24 h after transfection.

The H4 cells were assigned to 4 experimental groups as follows: i) the control group; ii) the minocycline group; iii) the sevoflurane group; and iv) the minocycline + sevoflurane group. Minocycline was dissolved in DMSO to yield a stock solution (40.5 mM), which was added to the culture medium to a final concentration of 200 µM for treatment. An equal volume of DMSO was added to the culture medium of the cells in the control and sevoflurane groups. An ambient 4.1% sevoflurane in vitro, equivalent to 2 minimum alveolar concentration (MAC) in humans (15), has been previously shown to increase IL-6 levels and to activate NF-κB signaling pathway in H4 cells (3). The cells were incubated with or without 200 mM minocycline for 6 h in the presence or absence of 4.1% sevoflurane in the atmosphere consisting of 21% O2, 5% CO2 and the remainder, N2.

Hoechst staining

The Hoechst staining kit (Beyotime Institute of Biotechnology) was used to detect apoptotic cells according to the manufacturer's instructions. The cells were seeded in 12-well microplates and allowed to adhere. After treatment, the cells were fixed, washed with PBS and stained with 0.5 ml Hoechst staining solution for 5 min. Thereafter, the cells were washed, observed under a fluorescence microscopy (BX53; Olympus, Tokyo, Japan) and photographed at a magnification of ×400.

Apoptosis assay by flow cytometry

Cell apoptosis was determined by flow cytometry using an Annexin V/propidium iodide (PI) apoptosis detection kit (Beyotime Institute of Biotechnology). The cells were harvested and resuspended in 500 µl binding buffer. Anti-Annexin V-FITC antibody (5 µl) and PI (5 µl) were added to the cell suspension, and the cells were then incubated for 15 min at room temperature, followed by flow cytometric analysis on a FACSCalibur flow cytometer (BD Biosciences, Franklin Lakes, NJ, USA).

Reverse transcription-quantitative polymerase chain reaction (RT-qPCR)

Total RNA was extracted using a RNAsimple total RNA kit (Tiangen Biotech Co., Ltd., Beijing, China), and reversed transcribed into cDNA by Super M-MLV reverse transcriptase (BioTeke Corporation, Beijing, China). Quantitative PCR (qPCR) was performed using the cDNA template, SYBR-Green Master Mix (Solarbio, Beijing, China) and the following primers: homo Nrf2 forward, 5′-CAGTCAGCGACGGAAAGAGTA-3′ and reverse, 5′-TGTGGGCAACCTGGGAGTAG-3′; homo β-actin forward, 5′-CTTAGTTGCGTTACACCCTTTCTTG-3′ and reverse, 5′-CTGTCACCTTCACCGTTCCAGTTT-3′; rat Nrf2 forward, 5′-CCCATTGAGGGCTGTGATCT-3′ and reverse, 5′-GTTGGCTGTGCTTTAGGTCC-3′; rat β-actin forward, 5′-GGAGATTACTGCCCTGGCTCCTAGC-3′ and reverse, 5′-GGCCGGACTCATCGTACTCCTGCTT-3′. The fluorescence signals were detected using the Exicycler™ 96 quantitative fluorescence analyzer (Bioneer, Daejeon, Korea).

Western blot analysis

NP-40 cell lysis buffer (Beyotime Institute of Biotechnology) was used to extract total proteins from the H4 cells, and RIPA lysis buffer (Beyotime Institute of Biotechnology) was used to extract total proteins from the hippocampal tissues. Nuclear and cytosolic proteins were extracted using the nuclear and cytosolic protein extraction kit (Beyotime Institute of Biotechnology) in accordance with the manufacturer's instructions. BCA protein assays (Beyotime Institute of Biotechnology) were used to determine protein concentrations. Proteins (40 µg) from each sample were separated by SDS-PAGE and transferred onto a PVDF membrane (Millipore, Bedford, MA, USA). After blocking with 5% non-fat milk at room temperature for 1 h, the membrane was incubated with the following specific primary antibodies: anti-p-IκBα (1:500; Cat. no. bs-5515R; BIOSS, Beijing, China), anti-Nrf2 (1:400; Cat. no. BA3790; Boster, Wuhan, China), anti-caspase-3 (Cat. no. sc-56053), anti-Bax (Cat. no. sc-7480), anti-Bcl-2 (Cat. no. sc-7382), anti-IL-6 (Cat. no. sc-130326) and anti-NF-κB (Cat. no. sc-8008) (all 1:1000; all from Santa Cruz Biotechnology, Inc., Dallas, TX, USA) overnight at 4°C. Subsequently, the membrane was incubated with corresponding horseradish peroxidase (HRP)-labeled secondary antibodies (Cat. nos. A0208 and A0216; Beyotime Institute of Biotechnology) at 37°C for 45 min. The signals of the proteins were visualized using the ECL reagents (7SeaPharmTech, Shanghai, China). The membranes blotted for p-IκBα was stripped and re-blotted for IκBα with an anti-IκBα antibody (Cat. no. sc-1643, Santa Cruz Biotechnology, Inc.). All membranes were stripped and re-probed with anti-β-actin (Cat. no. sc-69879; Santa Cruz Biotechnology, Inc.), anti-histone H3 (Cat. no. bsm-33042M; BIOSS) or anti-lamin A (Cat. no. sc-56137; Santa Cruz Biotechnology, Inc.) to verify equal loading and transfer of protein samples, wherein β-actin and lamin A/histone H3 were used as the corresponding antibodies (Santa Cruz Biotechnology, Inc.) as the internal controls for cytosolic and nuclear proteins, respectively. Following exposure, the films were scanned and analyzed by Gel-Pro analyzer software to determine the densitometric values of the target bands.

Enzyme-linked immunosorbent assay (ELISA)

A human IL-6 ELISA kit (R&D Systems, Inc., Minneapolis, MN, USA) was used to detect the level of IL-6 in the H4 culture medium. The cells were seeded in 12-well microplates and cultured to 80% confluence. After the indicated treatments, the culture medium was collected and tested for the level of IL-6. The absorbance at 450 nm was measured using the ELX-800 absorbance microplate reader (Bio-Tek Instruments, Inc., Winooski, VT, USA). The concentration of IL-6 was calculated based on the standard curve generated with the BSA standards in the kit.

Reactive oxygen species (ROS) assay

Intracellular ROS production was determined using the ROS assay kit (Beyotime Institute of Biotechnology) according to the manufacturer's instructions. After being subjected to the indicated treatments, the cells were incubated in serum-free medium containing 10 µM 2′,7′-dichlorodihydrofluorescein diacetate (H2DCFDA) for 20 min at 37°C. The cells were then washed with serumfree medium 3 times, resuspended in 500 µl PBS, and analyzed by flow cytometry.

Immunofluorescence staining

The cells were fixed in 4% paraformaldehyde for 15 min, briefly rinsed with PBS, and permeabilized with 0.1% Triton X-100. After blocking with goat serum for 15 min, the cells were incubated with 1:100 diluted anti-NF-κB p65 antibody (1:100; Cat. no. sc-8008; Santa Cruz Biotechnology) overnight at 4°C, and then with 1:200 diluted FITC-labeled goat anti-rabbit secondary antibody (Cat. no. A0562; Beyotime Institute of Biotechnology) for 60 min at room temperature. Thereafter, the cell nuclei were counter-stained with DAPI, and the cells were observed under a fluorescence microscopy (BX53; Olympus) and photographed at a magnification of ×400.

Statistical analysis

GraphPad Prism 5 software was used for data processing and plotting. Values are expressed as the means ± standard deviation. Comparisons between multiple groups were performed by one-way analysis of variance (ANOVA), followed by Bonferroni's post-hoc test for comparisons between 2 groups. A value of P<0.05 was considered to indicate a statistically significant difference.

Results

Minocycline attenuates sevoflurane-induced neuronal injury and oxidative stress in the rat hippocampus

The effect of minocycline on hippocampal neuronal injury in sevoflurane-exposed rats was assessed by TUNEL assay and histological examination. As shown in Fig. 1A, sevoflurane induced the degeneration of rat hippocampal neurons, as evidenced by condensation of the cell nuclei, TUNEL-labeled chromosomal fragmentation, as well as by the sparse and irregular arrangement of the neurons. By contrast, minocycline significantly inhibited sevoflurane-induced neuronal apoptosis and prevented neuronal degeneration in the hippocampus.

Figure 1

Minocycline alleviates sevoflurane-induced neuronal injury and oxidative stress in the rat hippocampus. Rats were exposed to 2% sevoflurane for 5 h with or without minocycline pre-treatment. (A) The rat brains were fixed, paraffin-embedded, sectioned, and subjected to terminal deoxynucleotidyltransferase-mediated dUTP nick end labelling (TUNEL) assay. The apoptotic cells were labeled and turned brownish (×400 magnification; scale bar, 50 µm). (B) The level of malondialdehyde (MDA) in rat hippocampal tissues was determined using a respective kit. The values are presented as the means ± standard deviation (n=6 per group). *P<0.05 and ***P<0.001.

ROS is known to be generated during cell metabolic processes and can induce apoptosis through oxidative reactions (16,17). Thus, in this study, we assessed oxidative stress in the rat hippocampus by measuring the level of MDA, a final product of lipid peroxidation. The results revealed that sevoflurane markedly increased the MDA content in the hippocampus, whereas minocycline significantly suppressed the sevoflurane-induced elevation of MDA (Fig. 1B), suggesting that the neuroprotective effects of minocycline are associated with its antioxidant properties.

Minocycline inhibits the sevoflurane-induced apoptosis of and ROS generation in H4 cells

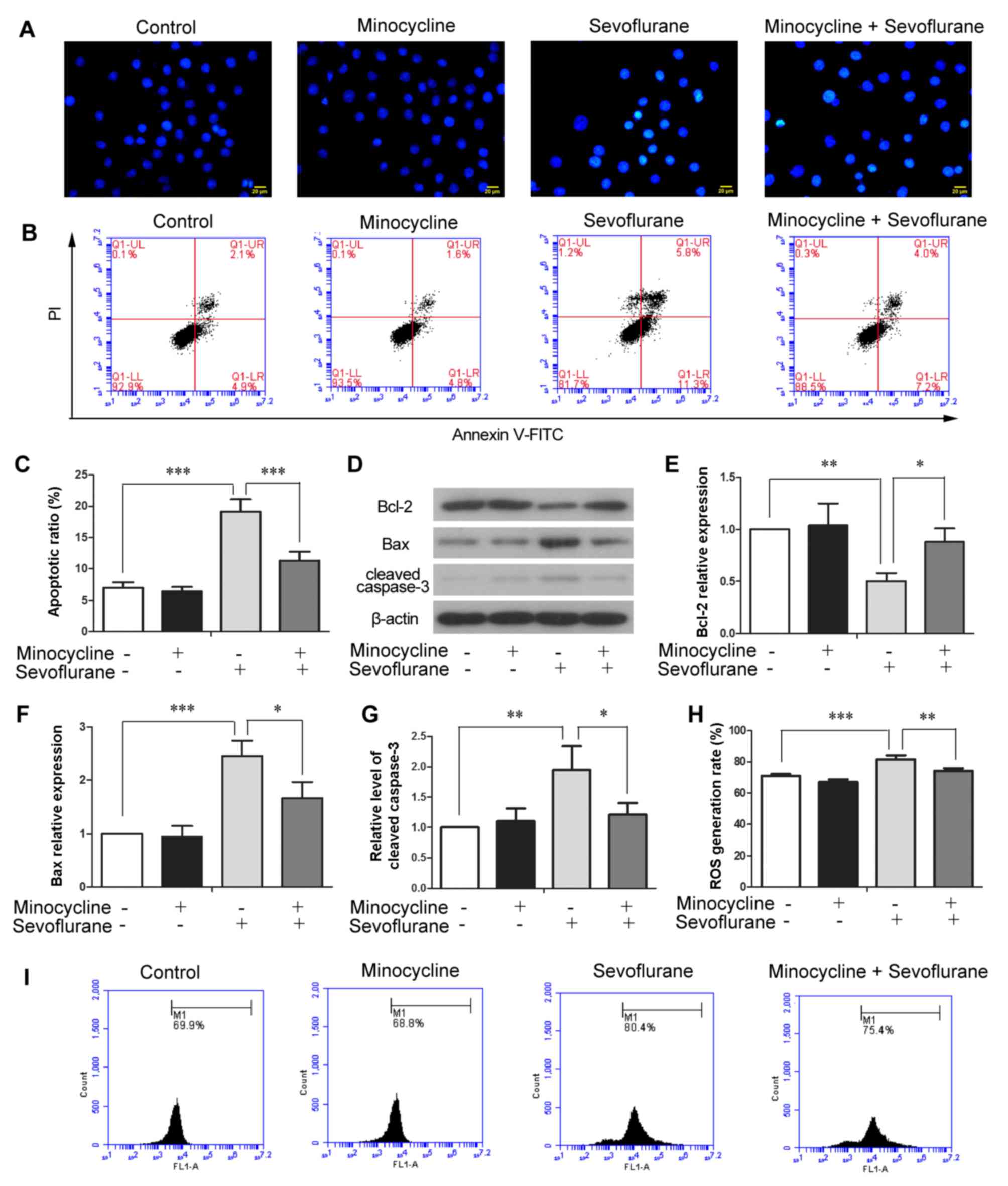
To investigate the mechanisms underlying the protective effects of minocycline against anesthesia-induced toxicity, we employed an in vitro model using the H4 cell line. Hoechst staining and flow cytometric analysis were performed to assess the apoptotic status of the H4 cells subjected to the different treatments (exposure to sevoflurane and/or treatment with minocycline). The increased membrane permeability of apoptotic cells allows the uptake of the Hoechst stain by the cells, such that the Hoechst stain binds to the chromosomal DNA and emits fluorescence under a fluorescence microscope. As shown in Fig. 2A, the H4 cells that were co-treated with minocycline and sevoflurane exhibited lower numbers of Hoechst-positive cells, as compared with those treated with sevoflurane alone, suggesting that minocycline attenuated the sevoflurane-induced apoptosis of H4 cells. Consistently, the results of flow cytometric analysis revealed that the apoptotic ratio in the sevoflurane-treated cells (19.14±1.97%) was significantly increased compared with that in the control cells (6.96±0.84%) (Fig. 2B and C; P<0.001), whereas minocycline co-treatment markedly reduced the apoptotic ratio (11.33±1.39%) compared with the sevoflurane-exposed cells (Fig. 2B and C; P<0.001). These results confirmed the protective effects of minocycline against sevoflurane-induced cell apoptosis. In addition, the results of western blot analysis indicated that exposure to sevoflurane led to the downregulation of Bcl-2 (Fig. 2D and E; P<0.01), the upregulation of Bax and to the elevated level of cleaved caspase-3, as compared with the control cells (Fig. 2D, F and G; P<0.001 and P<0.01, respectively). By contrast, the sevoflurane-induced alterations in the protein levels of Bcl-2, Bax and cleaved caspase-3 were reversed by co-treatment with minocycline. Taken together, the above-mentioned results indicated that minocycline inhibited the sevoflurane-induced apoptosis of H4 cells.

Figure 2

Minocycline inhibits sevoflurane-induced apoptosis and reactive oxygen species (ROS) generation in H4 cells. H4 cells were treated with minocycline, sevoflurane or both for 6 h, and analyzed for apoptosis and ROS production. (A) Hoechst assay (×400 magnification; scale bar, 20 µm) and (B) FACS analysis were performed to examine cell apoptosis. The cells falling in the lower right and upper right quadrants in the FACS charts were considered as early and late apoptotic cells, and were (C) statistically analyzed. (D-G) Western blot analysis was performed to determine the levels of Bcl-2, Bax and cleaved caspase-3 in H4 cells after treatment. β-actin was used as an internal control for grayscale analysis. (H andI) 2′,7′-Dichlorodihydrofluorescein diacetate (H2DCFDA) stain was used to label intracellular ROS, and the ratio of positively stained cells was analyzed by flow cytometry. This figure shows the representative images of 3 independent experiments, and the values are presented as the means ± standard deviation. *P<0.05, **P<0.01 and ***P<0.001.

H2DCFDA assay was performed to investigate whether sevoflurane-induced cell injury and apoptosis are attributed to intracellular ROS production. The ratio of cells generating moderate to high levels of ROS (H2DCFDA-positive) was significantly increased in the sevoflurane-exposed cells as compared with the control cells (P<0.001), whereas minocycline reduced the number of ROS-producing cells induced by sevoflurane (P<0.01) (Fig. 2H and I). Thus, minocycline suppressed sevoflurane-induced ROS production in H4 cells.

Minocycline suppresses the sevoflurane-induced upregulation of IL-6 expression and the activation of the NF-κB signaling pathway

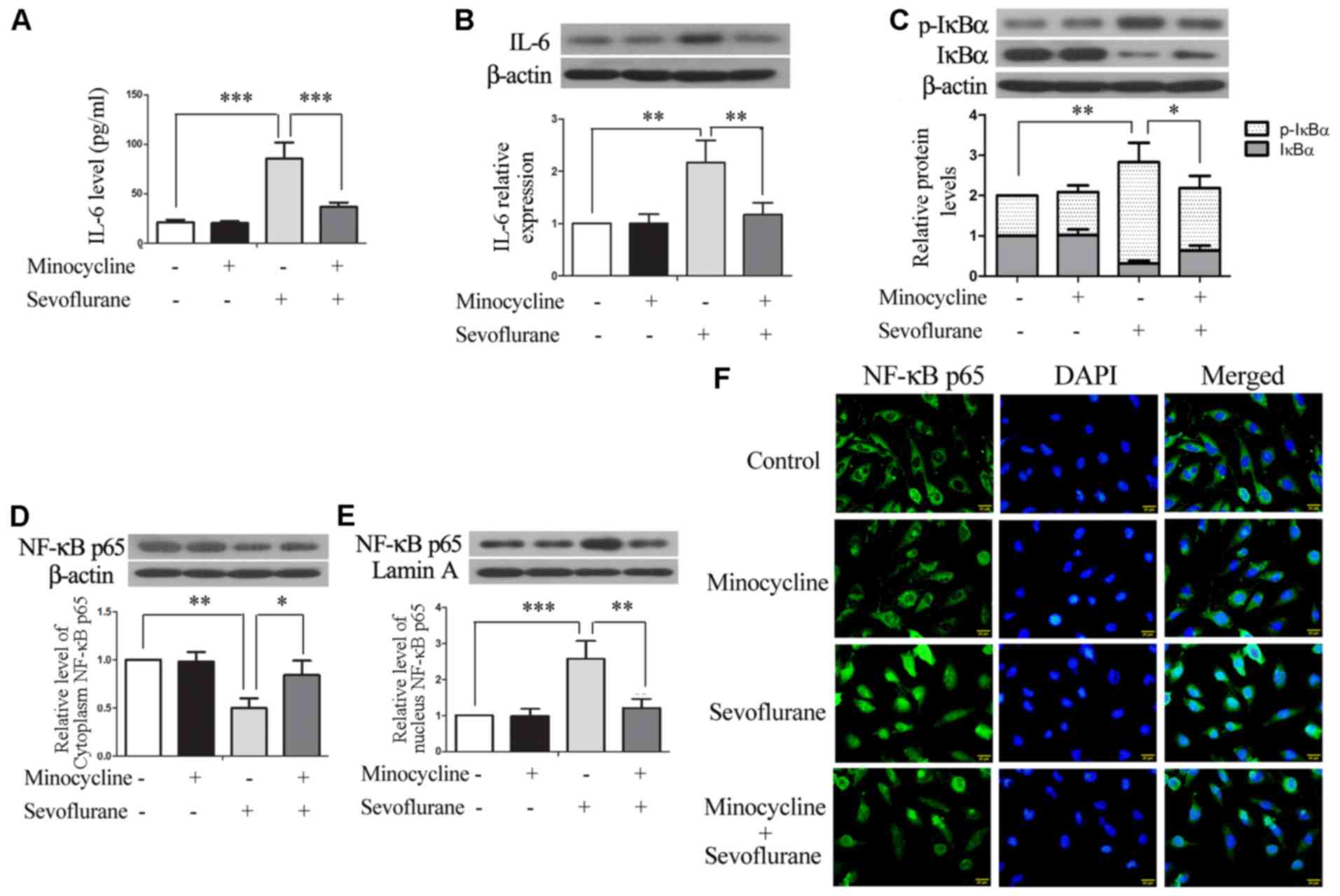
Our previous study demonstrated that minocycline inhibited the sevoflurane-induced upregulation of IL-6 and the activation of NF-κB in the rat hippocampus (10). In this study, in the H4 cells, minocycline significantly reduced the sevoflurane-induced elevation of secreted and intracellular IL-6 (Fig. 3A and B). In addition, compared with the control cells, the levels of the proteolytic and phosphorylated form of IκBα (i.e., p-IκBα) and nuclear NF-κB p65 were increased in the sevoflurane-exposed cells, resulting in reduced levels of full-length IκBα and cytosolic NF-κB p65. Sevoflurane-stimulated IκBα phosphorylation and NF-κB nuclear translocation were significantly inhibited by minocycline co-treatment (Fig. 3C–E). Moreover, immunofluorescence staining also revealed the nuclear translocation of NF-κB p65 upon exposure to sevoflurane, which was blocked by minocycline (Fig. 3F). These results indicated that minocycline inhibited the sevoflurane-induced activation of NF-κB signaling and the production of IL-6 in H4 cells.

Figure 3

Minocycline inhibits interleukin (IL)-6 expression and activation of nuclear factor-κB (NF-κB) signaling pathway induced by sevoflurane. (A) Enzyme-linked immunosorbent assay (ELISA) was performed to determine the levels of IL-6 in the culture medium of H4 cells after the indicated treatment. Western blot analysis was performed to examine the intracellular levels of (B) IL-6, (C) p-IκBα and IκBα in H4 cells, as well as (D) cytosolic NF-κB p65 and (E) nuclear NF-κB p65 after treatment. (F) The distribution of NF-κB p65 in the cytoplasm and the nucleus was detected by immunofluorescence staining (×400 magnification; scale bar, 20 µm). The figure shows representative images from 3 independent experiments, and the values are presented as the means ± standard deviation. *P<0.05, **P<0.01, ***P<0.001.

Minocycline further augments the upregulation and activation of Nrf2 in the hippocampus of sevoflurane-treated rats and in H4 cells

In our rat model, the prolonged inhalation of sevoflurane led to increased mRNA and protein levels of Nrf2 and Nrf2 in the hippocampus (Fig. 4A and B), implying that exposure to sevoflurane led to the upregulated expression and activation/nuclear transclocation of Nrf2. Of note, minocycline alone did not affect Nrf2 expression or activation in the rat hippocampus, but further augmented Nrf2 expression and activation when used in conjunction with sevoflurane (Fig. 4A and B). Similar observations were noted in the H4 cells; minocycline further enhanced the sevoflurane-induced upregulation and activation of Nrf2 (Fig. 4C and D).

Figure 4

Expression and activation of nuclear factor E2-related factor 2 (Nrf2) in the rat hippocampus and H4 cells after sevoflurane and minocycline treatment. (A) RT-qPCR of Nrf2 mRNA expression and (B) western blot analysis of nuclear Nrf2 protein expression in the rat hippocampus after the indicated treatments (n=6 per group). (C) RT-qPCR of Nrf2 mRNA expression and (D) western blot analysis of nuclear Nrf2 protein expression in H4 cells after the indicated treatments. The figure shows representative images of 3 experiments, and the values are presented as the means ± standard deviation. *P<0.05, **P<0.01, ***P<0.001.

Silencing of Nrf2 attenuates the cytoprotective effects of minocycline in sevoflurane-treated H4 cells

To investigate whether minocycline exerts its cytoprotective effect via Nrf2, we used a siRNA-mediated knockdown approach. Nrf2 siRNA was transfected into H4 cells and achieved approximately 75% reduction in the expression of Nrf2 at both the mRNA and protein level, whereas the NS control sequence did not affect Nrf2 expression or activation (Fig. 5A and B). Compared with the cells co-treated with sevoflurane and minocycline, the Nrf2 siRNA-transfected cells displayed a significantly increased apoptotic ratio (P<0.01; Fig. 5C and D) and an increased number of ROS-producing cells following co-treatment (P<0.05; Fig. 5E and F). These results demonstrated that the anti-apoptotic and anti-oxidative effects of minocycline in sevoflurane-induced cell injury were compromised when Nrf2 was silenced, suggesting that minocycline may exert its cytoprotective effects via the activation of Nrf2.

Figure 5

Knockdown of nuclear factor E2-related factor 2 (Nrf2) by small interfering RNA (siRNA) attenuated the cytoprotective effect of minocycline in sevoflurane-treated H4 cells. H4 cells were transfected with Nrf2 siRNA or NS control sequence, and the expression levels of (A) Nrf2 mRNA and (B) Nrf2 protein were examined by real-time polymerase chain reaction (PCR) and western blot analysis respectively. (C and D) FACS analysis of apoptosis after the indicated treatment. (E and F) reactive oxygen species (ROS) production was assessed by 2′,7′-dichlorodihydrofluorescein diacetate (H2DCFDA) staining, followed by flow cytometric analysis. This figure shows the representative images of 3 independent experiments, and the values are presented as the means ± standard deviation. *P<0.05, **P<0.01 and ***P<0.001.

Silencing of Nrf2 attenuates the inhibitory effects of minocycline on the sevoflurane-induced upregulation of IL-6 and the activation of NF-κB

Compared with the H4 cells co-treated with sevoflurane and minocycline, the level of nuclear Nrf2 was profoundly reduced in the Nrf2 siRNA-transfected cells subjected to co-treatment (P<0.01), although Nrf2 siRNA did not completely abolish Nrf2 upregulation (Fig. 6A). Moreover, compared with the cells co-treated with sevoflurane and minocycline, the silencing of Nrf2 resulted in elevated levels of IL-6, p-IκBα and nuclear NF-κB, and reduced levels of IκBα and cytosolic NF-κB in the cells subjected to co-treatment (Fig. 6B–E), implying that the minocycline-mediated inhibition of IL-6 upregulation and the activation of the NF-κB signaling pathway in sevoflurane-induced cell injury were attenuated upon the silencing of Nrf2. These results suggest that minocycline suppresses the sevoflurane-induced upregulation of IL-6 and the activation of NF-κB through Nrf2.

Figure 6

Silencing of nuclear factor E2-related factor 2 (Nrf2) attenuates the inhibitory effect of minocycline on sevoflurane-induced upregulation of interleukin (IL)-6 and activation of the nuclear factor-κB (NF-κB) signaling pathway. The levels of (A) Nrf2, (B) IL-6, (C) p-IκBα and p-IκBα, (D) cytosolic NF-κB and (E) nuclear NF-κB after the indicated treatments were examined by western blot analysis. β-actin was used as an internal control for total proteins, while histone H3 and lamin A were used as the control for nuclear proteins. This figure shows the representative images of 3 independent experiments, and the values are presented as the means ± standard deviation. *P<0.05, **P<0.01, ***P<0.001.

Discussion

Minocycline, a broad-spectrum tetracycline antibiotic, has been shown to exhibit independent neuroprotective properties and therapeutic effects in various experimental models of neurodegenerative diseases (5–9); yet the underlying molecular mechanisms responsible for its neuroprotective function remain to be elucidated. Our group previously reported the neuroprotective effect of minocycline in counteracting sevoflurane-induced neurotoxicity in rats (10). In this study, we further characterized the molecular mechanisms responsible for the protective effects of minocycline against sevoflurane-induced neuronal injury. Our results demonstrated that minocycline effectively inhibited sevoflurane-induced cell apoptosis, ROS production and the activation of the NF-κB pathway, and simultaneously stimulated the activation of the Nrf2 antioxidant pathway. Our study provides evidences of the potential clinical value of minocycline in the prevention of anesthetic-induced neurotoxicity.

Cell apoptosis is regulated by multiple factors, including caspase family proteins, Bcl-2, Bax and NF-κB signaling (18). Among these factors, Bax which belongs to the Bcl-2 gene family and caspase-3 have been demonstrated to accelerate apoptosis, while Bcl-2 plays an anti-apoptotic role in cells (19). Previous studies have shown that minocycline inhibits the activation of the caspase pathway (20), and exerts an anti-apoptotic effect by upregulating the apoptotic suppressor Bcl-2 and downregulating pro-apoptotic caspase-1 and caspase-3 (19,21). In this study, we demonstrated that minocycline counteracted the sevoflurane-induced downregulation of Bcl-2, while it significantly reduced the levels of Bax and cleaved caspase-3, which were elevated upon exposure to sevoflurane. These results indicate that minocycline exerts an anti-apoptotic effect in injured cells by suppressing alterations in apoptotic regulatory proteins.

ROS generation, as part of the normal physiological metabolic process, plays important roles in the regulation of cell survival and apoptosis (16,17). Minocycline has been shown to play a protective role by reducing the production of ROS in 6-OHDA-induced PC12 cell injury and in primary rat oligodendroglial precursor cells upon oxygen-glucose deprivation (22,23). Consistently, our results also demonstrated that minocycline suppressed the elevation of ROS production in the injured H4 cells challenged with sevoflurane. Nrf2 is known to be activated in response to oxidative stress, and it in turn transactivates the expression of antioxidant response genes (11). In this study, Nrf2 was activated upon sevoflurane-induced oxidative stress both in vivo and in vitro. Intriguingly, minocycline alone had no effect on Nrf2 activation or ROS generation, but it further augmented the activation of Nrf2 when used in conjunction with sevoflurane, and suppressed the sevoflurane-induced elevation of ROS production. Furthermore, the antioxidant effects of minocycline were markedly attenuated when Nrf2 expression was downregulated by siRNA. These results suggest that minocycline exerts its antioxidant effects by activating the antioxidant machinery via Nrf2.

NF-κB exists as a dimer composing of polypeptide chain p50 and p65. IκB, an inhibitor of NF-κB signaling, binds to the NF-κB dimer to form a trimer in the cytoplasm, and undergoes proteolysis and phosophorylation in response to the activating stimuli of NF-κB signaling, resulting in the dissociation of the trimer and NF-κB nuclear translocation. Previous studies have shown that elevated cellular ROS levels can contribute to the prolonged activation of c-Jun N-terminal kinase (JNK) and other kinases, leading to the phosphorylation of IκB by IκB kinase (IKK) (24), and the nuclear translocation of NF-κB. Hence, sevoflurane-induced ROS elevation and the counteracting action by minocycline in this study is probably the regulatory mechanism for the activation of the NF-κB signaling pathway. In the nucleus, NF-κB activates the transcription of downstream genes that are critical players in inflammation and apoptosis, such as IL-6 (25). Moreover, both Bcl-2 and Bax have been shown to be downstream targets of NF-κB, and the transcriptional tuning of these two genes by NF-κB for promoting or inhibiting apoptosis depends on the stimulus and the cell type (26). In addition, it is well recognized that the ROS-mediated crosstalk between NF-κB and JNK signaling is critical for the regulation of the Bcl-2/Bax ratio and apoptosis (27). In the present study, our results suggested that the activation of NF-κB signaling was involved in the sevoflurane-induced cytotoxicity and apoptosis. Moreover, the silencing of Nrf2 inhibited the activation of the NF-κB signaling pathway, and this may be mediated via Nrf2-controlled intracellular oxidative stress. Therefore, alterations in cellular ROS levels, modulated by the Nrf2 pathway, signal the NF-κB pathway and control cell fate.

In conclusion, our findings demonstrate that minocycline attenuates sevoflurane-induced cell injury by inhibiting apoptosis, reducing ROS production and blocking the activation of the NF-κB signaling pathway. Its antioxidant and anti-apoptotic effects are likely to be mediated via the activation of Nrf2. Our study suggests a protective property of minocycline against anesthetic-induced cell injury, and provides insight into the mechanisms underlying the cytoprotective properties of minocycline. Thus, we propose further development and validation of minocycline as a cytoprotective agent for its potential clinical application in the prevention/treatment of anesthetic-induced nervous system injury.

Acknowledgments

This study was supported by grants from the National Natural Science Foundation of China (nos. 81473285, 81101402 and 81302534).

References

1 

Bittner EA, Yue Y and Xie Z: Brief review: anesthetic neurotoxicity in the elderly, cognitive dysfunction and Alzheimer's disease. Can J Anaesth. 58:216–223. 2011. View Article : Google Scholar

2 

Xiong WX, Zhou GX, Wang B, Xue ZG, Wang L, Sun HC and Ge SJ: Impaired spatial learning and memory after sevoflurane-nitrous oxide anesthesia in aged rats is associated with down-regulated cAMP/CREB signaling. PLoS One. 8:e794082013. View Article : Google Scholar : PubMed/NCBI

3 

Zhang L, Zhang J, Yang L, Dong Y, Zhang Y and Xie Z: Isoflurane and sevoflurane increase interleukin-6 levels through the nuclear factor-kappa B pathway in neuroglioma cells. Br J Anaesth. 110(Suppl 1): i82–i91. 2013. View Article : Google Scholar : PubMed/NCBI

4 

Yang LP, Zhu XA and Tso MO: Minocycline and sulforaphane inhibited lipopolysaccharide-mediated retinal microglial activation. Mol Vis. 13:1083–1093. 2007.PubMed/NCBI

5 

Choi Y, Kim HS, Shin KY, Kim EM, Kim M, Kim HS, Park CH, Jeong YH, Yoo J, Lee JP, et al: Minocycline attenuates neuronal cell death and improves cognitive impairment in Alzheimer's disease models. Neuropsychopharmacology. 32:2393–2404. 2007. View Article : Google Scholar : PubMed/NCBI

6 

Yrjänheikki J, Tikka T, Keinänen R, Goldsteins G, Chan PH and Koistinaho J: A tetracycline derivative, minocycline, reduces inflammation and protects against focal cerebral ischemia with a wide therapeutic window. Proc Natl Acad Sci USA. 96:13496–13500. 1999. View Article : Google Scholar : PubMed/NCBI

7 

Desjarlais M, Pratt J, Lounis A, Mounier C, Haidara K and Annabi B: Tetracycline derivative minocycline inhibits autophagy and inflammation in concanavalin-a-activated human hepatoma cells. Gene Regul Syst Bio. 8:63–73. 2014.PubMed/NCBI

8 

Yoon SY, Patel D and Dougherty PM: Minocycline blocks lipopolysaccharide induced hyperalgesia by suppression of microglia but not astrocytes. Neuroscience. 221:214–224. 2012. View Article : Google Scholar : PubMed/NCBI

9 

Kuang X, Scofield VL, Yan M, Stoica G, Liu N and Wong PK: Attenuation of oxidative stress, inflammation and apoptosis by minocycline prevents retrovirus-induced neurodegeneration in mice. Brain Res. 1286:174–184. 2009. View Article : Google Scholar : PubMed/NCBI

10 

Tian Y, Guo S, Wu X, Ma L and Zhao X: Minocycline alleviates sevoflurane-induced cognitive impairment in aged rats. Cell Mol Neurobiol. 35:585–594. 2015. View Article : Google Scholar : PubMed/NCBI

11 

Ishii T, Itoh K, Takahashi S, Sato H, Yanagawa T, Katoh Y, Bannai S and Yamamoto M: Transcription factor Nrf2 coordinately regulates a group of oxidative stress-inducible genes in macrophages. J Biol Chem. 275:16023–16029. 2000. View Article : Google Scholar : PubMed/NCBI

12 

Lyu JH, Kim KH, Kim HW, Cho SI, Ha KT, Choi JY, Han CW, Jeong HS, Lee HK, Ahn KS, et al: Dangkwisoo-san, an herbal medicinal formula, ameliorates acute lung inflammation via activation of Nrf2 and suppression of NF-kappaB. J Ethnopharmacol. 140:107–116. 2012. View Article : Google Scholar : PubMed/NCBI

13 

Cuadrado A, Martín-Moldes Z, Ye J and Lastres-Becker I: Transcription factors NRF2 and NF-kappaB are coordinated effectors of the Rho family, GTP-binding protein RAC1 during inflammation. J Biol Chem. 289:15244–15258. 2014. View Article : Google Scholar : PubMed/NCBI

14 

Mahmoud-Awny M, Attia AS, Abd-Ellah MF and El-Abhar HS: Mangiferin mitigates gastric ulcer in ischemia/reperfused rats: involvement of PPAR-gamma, NF-kappaB and Nrf2/HO-1 signaling pathways. PLoS One. 10:e01324972015. View Article : Google Scholar

15 

Franks NP and Lieb WR: Temperature dependence of the potency of volatile general anesthetics: implications for in vitro experiments. Anesthesiology. 84:716–720. 1996. View Article : Google Scholar : PubMed/NCBI

16 

Jacobson MD: Reactive oxygen species and programmed cell death. Trends Biochem Sci. 21:83–86. 1996. View Article : Google Scholar : PubMed/NCBI

17 

Simon HU, Haj-Yehia A and Levi-Schaffer F: Role of reactive oxygen species (ROS) in apoptosis induction. Apoptosis. 5:415–418. 2000. View Article : Google Scholar

18 

Heo K, Cho YJ, Cho KJ, Kim HW, Kim HJ, Shin HY, Lee BI and Kim GW: Minocycline inhibits caspase-dependent and -independent cell death pathways and is neuroprotective against hippocampal damage after treatment with kainic acid in mice. Neurosci Lett. 398:195–200. 2006. View Article : Google Scholar : PubMed/NCBI

19 

Wang J, Wei Q, Wang CY, Hill WD, Hess DC and Dong Z: Minocycline up-regulates Bcl-2 and protects against cell death in mitochondria. J Biol Chem. 279:19948–19954. 2004. View Article : Google Scholar : PubMed/NCBI

20 

Huang C, Li R, Zeng Q, Ding Y, Zou Y, Mao X, Hu W, Xiong R and Li M: Effect of minocycline postconditioning and ischemic postconditioning on myocardial ischemia-reperfusion injury in atherosclerosis rabbits. J Huazhong Univ Sci Technolog Med Sci. 32:524–529. 2012. View Article : Google Scholar : PubMed/NCBI

21 

Chen M, Ona VO, Li M, Ferrante RJ, Fink KB, Zhu S, Bian J, Guo L, Farrell LA, Hersch SM, et al: Minocycline inhibits caspase-1 and caspase-3 expression and delays mortality in a transgenic mouse model of Huntington disease. Nat Med. 6:797–801. 2000. View Article : Google Scholar : PubMed/NCBI

22 

Jiang BP, Le L, Xu LJ and Xiao PG: Minocycline inhibits ICAD degradation and the NF-kappaB activation induced by 6-OHDA in PC12 cells. Brain Res. 1586:1–11. 2014. View Article : Google Scholar : PubMed/NCBI

23 

Schmitz T, Endesfelder S, Chew LJ, Zaak I and Bührer C: Minocycline protects oligodendroglial precursor cells against injury caused by oxygen-glucose deprivation. J Neurosci Res. 90:933–944. 2012. View Article : Google Scholar : PubMed/NCBI

24 

Sakon S, Xue X, Takekawa M, Sasazuki T, Okazaki T, Kojima Y, Piao JH, Yagita H, Okumura K, Doi T, et al: NF-kappaB inhibits TNF-induced accumulation of ROS that mediate prolonged MAPK activation and necrotic cell death. EMBO J. 22:3898–3909. 2003. View Article : Google Scholar : PubMed/NCBI

25 

Xiao W, Hodge DR, Wang L, Yang X, Zhang X and Farrar WL: Co-operative functions between nuclear factors NF-kappaB and CCAT/enhancer-binding protein-beta (C/EBP-beta) regulate the IL-6 promoter in autocrine human prostate cancer cells. Prostate. 61:354–370. 2004. View Article : Google Scholar : PubMed/NCBI

26 

Dutta J, Fan Y, Gupta N, Fan G and Gélinas C: Current insights into the regulation of programmed cell death by NF-kappaB. Oncogene. 25:6800–6816. 2006. View Article : Google Scholar : PubMed/NCBI

27 

Nakano H, Nakajima A, Sakon-Komazawa S, Piao JH, Xue X and Okumura K: Reactive oxygen species mediate crosstalk between NF-kappaB and JNK. Cell Death Differ. 13:730–737. 2006. View Article : Google Scholar

Related Articles

  • Abstract
  • View
  • Download
  • Twitter
Copy and paste a formatted citation
Spandidos Publications style
Tian Y, Wu X, Guo S, Ma L, Huang W and Zhao X: Minocycline attenuates sevoflurane-induced cell injury via activation of Nrf2. Int J Mol Med 39: 869-878, 2017.
APA
Tian, Y., Wu, X., Guo, S., Ma, L., Huang, W., & Zhao, X. (2017). Minocycline attenuates sevoflurane-induced cell injury via activation of Nrf2. International Journal of Molecular Medicine, 39, 869-878. https://doi.org/10.3892/ijmm.2017.2908
MLA
Tian, Y., Wu, X., Guo, S., Ma, L., Huang, W., Zhao, X."Minocycline attenuates sevoflurane-induced cell injury via activation of Nrf2". International Journal of Molecular Medicine 39.4 (2017): 869-878.
Chicago
Tian, Y., Wu, X., Guo, S., Ma, L., Huang, W., Zhao, X."Minocycline attenuates sevoflurane-induced cell injury via activation of Nrf2". International Journal of Molecular Medicine 39, no. 4 (2017): 869-878. https://doi.org/10.3892/ijmm.2017.2908
Copy and paste a formatted citation
x
Spandidos Publications style
Tian Y, Wu X, Guo S, Ma L, Huang W and Zhao X: Minocycline attenuates sevoflurane-induced cell injury via activation of Nrf2. Int J Mol Med 39: 869-878, 2017.
APA
Tian, Y., Wu, X., Guo, S., Ma, L., Huang, W., & Zhao, X. (2017). Minocycline attenuates sevoflurane-induced cell injury via activation of Nrf2. International Journal of Molecular Medicine, 39, 869-878. https://doi.org/10.3892/ijmm.2017.2908
MLA
Tian, Y., Wu, X., Guo, S., Ma, L., Huang, W., Zhao, X."Minocycline attenuates sevoflurane-induced cell injury via activation of Nrf2". International Journal of Molecular Medicine 39.4 (2017): 869-878.
Chicago
Tian, Y., Wu, X., Guo, S., Ma, L., Huang, W., Zhao, X."Minocycline attenuates sevoflurane-induced cell injury via activation of Nrf2". International Journal of Molecular Medicine 39, no. 4 (2017): 869-878. https://doi.org/10.3892/ijmm.2017.2908
Follow us
  • Twitter
  • LinkedIn
  • Facebook
About
  • Spandidos Publications
  • Careers
  • Cookie Policy
  • Privacy Policy
How can we help?
  • Help
  • Live Chat
  • Contact
  • Email to our Support Team