Spandidos Publications Logo
  • About
    • About Spandidos
    • Aims and Scopes
    • Abstracting and Indexing
    • Editorial Policies
    • Reprints and Permissions
    • Job Opportunities
    • Terms and Conditions
    • Contact
  • Journals
    • All Journals
    • Oncology Letters
      • Oncology Letters
      • Information for Authors
      • Editorial Policies
      • Editorial Board
      • Aims and Scope
      • Abstracting and Indexing
      • Bibliographic Information
      • Archive
    • International Journal of Oncology
      • International Journal of Oncology
      • Information for Authors
      • Editorial Policies
      • Editorial Board
      • Aims and Scope
      • Abstracting and Indexing
      • Bibliographic Information
      • Archive
    • Molecular and Clinical Oncology
      • Molecular and Clinical Oncology
      • Information for Authors
      • Editorial Policies
      • Editorial Board
      • Aims and Scope
      • Abstracting and Indexing
      • Bibliographic Information
      • Archive
    • Experimental and Therapeutic Medicine
      • Experimental and Therapeutic Medicine
      • Information for Authors
      • Editorial Policies
      • Editorial Board
      • Aims and Scope
      • Abstracting and Indexing
      • Bibliographic Information
      • Archive
    • International Journal of Molecular Medicine
      • International Journal of Molecular Medicine
      • Information for Authors
      • Editorial Policies
      • Editorial Board
      • Aims and Scope
      • Abstracting and Indexing
      • Bibliographic Information
      • Archive
    • Biomedical Reports
      • Biomedical Reports
      • Information for Authors
      • Editorial Policies
      • Editorial Board
      • Aims and Scope
      • Abstracting and Indexing
      • Bibliographic Information
      • Archive
    • Oncology Reports
      • Oncology Reports
      • Information for Authors
      • Editorial Policies
      • Editorial Board
      • Aims and Scope
      • Abstracting and Indexing
      • Bibliographic Information
      • Archive
    • Molecular Medicine Reports
      • Molecular Medicine Reports
      • Information for Authors
      • Editorial Policies
      • Editorial Board
      • Aims and Scope
      • Abstracting and Indexing
      • Bibliographic Information
      • Archive
    • World Academy of Sciences Journal
      • World Academy of Sciences Journal
      • Information for Authors
      • Editorial Policies
      • Editorial Board
      • Aims and Scope
      • Abstracting and Indexing
      • Bibliographic Information
      • Archive
    • International Journal of Functional Nutrition
      • International Journal of Functional Nutrition
      • Information for Authors
      • Editorial Policies
      • Editorial Board
      • Aims and Scope
      • Abstracting and Indexing
      • Bibliographic Information
      • Archive
    • International Journal of Epigenetics
      • International Journal of Epigenetics
      • Information for Authors
      • Editorial Policies
      • Editorial Board
      • Aims and Scope
      • Abstracting and Indexing
      • Bibliographic Information
      • Archive
    • Medicine International
      • Medicine International
      • Information for Authors
      • Editorial Policies
      • Editorial Board
      • Aims and Scope
      • Abstracting and Indexing
      • Bibliographic Information
      • Archive
  • Articles
  • Information
    • Information for Authors
    • Information for Reviewers
    • Information for Librarians
    • Information for Advertisers
    • Conferences
  • Language Editing
Spandidos Publications Logo
  • About
    • About Spandidos
    • Aims and Scopes
    • Abstracting and Indexing
    • Editorial Policies
    • Reprints and Permissions
    • Job Opportunities
    • Terms and Conditions
    • Contact
  • Journals
    • All Journals
    • Biomedical Reports
      • Information for Authors
      • Editorial Policies
      • Editorial Board
      • Aims and Scope
      • Abstracting and Indexing
      • Bibliographic Information
      • Archive
    • Experimental and Therapeutic Medicine
      • Information for Authors
      • Editorial Policies
      • Editorial Board
      • Aims and Scope
      • Abstracting and Indexing
      • Bibliographic Information
      • Archive
    • International Journal of Epigenetics
      • Information for Authors
      • Editorial Policies
      • Editorial Board
      • Aims and Scope
      • Abstracting and Indexing
      • Bibliographic Information
      • Archive
    • International Journal of Functional Nutrition
      • Information for Authors
      • Editorial Policies
      • Editorial Board
      • Aims and Scope
      • Abstracting and Indexing
      • Bibliographic Information
      • Archive
    • International Journal of Molecular Medicine
      • Information for Authors
      • Editorial Policies
      • Editorial Board
      • Aims and Scope
      • Abstracting and Indexing
      • Bibliographic Information
      • Archive
    • International Journal of Oncology
      • Information for Authors
      • Editorial Policies
      • Editorial Board
      • Aims and Scope
      • Abstracting and Indexing
      • Bibliographic Information
      • Archive
    • Medicine International
      • Information for Authors
      • Editorial Policies
      • Editorial Board
      • Aims and Scope
      • Abstracting and Indexing
      • Bibliographic Information
      • Archive
    • Molecular and Clinical Oncology
      • Information for Authors
      • Editorial Policies
      • Editorial Board
      • Aims and Scope
      • Abstracting and Indexing
      • Bibliographic Information
      • Archive
    • Molecular Medicine Reports
      • Information for Authors
      • Editorial Policies
      • Editorial Board
      • Aims and Scope
      • Abstracting and Indexing
      • Bibliographic Information
      • Archive
    • Oncology Letters
      • Information for Authors
      • Editorial Policies
      • Editorial Board
      • Aims and Scope
      • Abstracting and Indexing
      • Bibliographic Information
      • Archive
    • Oncology Reports
      • Information for Authors
      • Editorial Policies
      • Editorial Board
      • Aims and Scope
      • Abstracting and Indexing
      • Bibliographic Information
      • Archive
    • World Academy of Sciences Journal
      • Information for Authors
      • Editorial Policies
      • Editorial Board
      • Aims and Scope
      • Abstracting and Indexing
      • Bibliographic Information
      • Archive
  • Articles
  • Information
    • For Authors
    • For Reviewers
    • For Librarians
    • For Advertisers
    • Conferences
  • Language Editing
Login Register Submit
  • This site uses cookies
  • You can change your cookie settings at any time by following the instructions in our Cookie Policy. To find out more, you may read our Privacy Policy.

    I agree
Search articles by DOI, keyword, author or affiliation
Search
Advanced Search
presentation
International Journal of Molecular Medicine
Join Editorial Board Propose a Special Issue
Print ISSN: 1107-3756 Online ISSN: 1791-244X
Journal Cover
January-2019 Volume 43 Issue 1

Full Size Image

Sign up for eToc alerts
Recommend to Library

Journals

International Journal of Molecular Medicine

International Journal of Molecular Medicine

International Journal of Molecular Medicine is an international journal devoted to molecular mechanisms of human disease.

International Journal of Oncology

International Journal of Oncology

International Journal of Oncology is an international journal devoted to oncology research and cancer treatment.

Molecular Medicine Reports

Molecular Medicine Reports

Covers molecular medicine topics such as pharmacology, pathology, genetics, neuroscience, infectious diseases, molecular cardiology, and molecular surgery.

Oncology Reports

Oncology Reports

Oncology Reports is an international journal devoted to fundamental and applied research in Oncology.

Experimental and Therapeutic Medicine

Experimental and Therapeutic Medicine

Experimental and Therapeutic Medicine is an international journal devoted to laboratory and clinical medicine.

Oncology Letters

Oncology Letters

Oncology Letters is an international journal devoted to Experimental and Clinical Oncology.

Biomedical Reports

Biomedical Reports

Explores a wide range of biological and medical fields, including pharmacology, genetics, microbiology, neuroscience, and molecular cardiology.

Molecular and Clinical Oncology

Molecular and Clinical Oncology

International journal addressing all aspects of oncology research, from tumorigenesis and oncogenes to chemotherapy and metastasis.

World Academy of Sciences Journal

World Academy of Sciences Journal

Multidisciplinary open-access journal spanning biochemistry, genetics, neuroscience, environmental health, and synthetic biology.

International Journal of Functional Nutrition

International Journal of Functional Nutrition

Open-access journal combining biochemistry, pharmacology, immunology, and genetics to advance health through functional nutrition.

International Journal of Epigenetics

International Journal of Epigenetics

Publishes open-access research on using epigenetics to advance understanding and treatment of human disease.

Medicine International

Medicine International

An International Open Access Journal Devoted to General Medicine.

Journal Cover
January-2019 Volume 43 Issue 1

Full Size Image

Sign up for eToc alerts
Recommend to Library

  • Article
  • Citations
    • Cite This Article
    • Download Citation
    • Create Citation Alert
    • Remove Citation Alert
    • Cited By
  • Similar Articles
    • Related Articles (in Spandidos Publications)
    • Similar Articles (Google Scholar)
    • Similar Articles (PubMed)
  • Download PDF
  • Download XML
  • View XML
Article Open Access

Isorhamnetin protects against bleomycin-induced pulmonary fibrosis by inhibiting endoplasmic reticulum stress and epithelial-mesenchymal transition

  • Authors:
    • Qing Zheng
    • Ming Tong
    • Baiqing Ou
    • Cuizhong Liu
    • Changping Hu
    • Yu Yang
  • View Affiliations / Copyright

    Affiliations: Department of Geriatrics, The Second Xiangya Hospital of Central South University, Changsha, Hunan 410011, P.R. China, Department of Infectious Diseases, Hunan Provincial People's Hospital, Hunan Normal University, Changsha, Hunan 410005, P.R. China, Department of Geriatrics, Hunan Provincial People's Hospital, Hunan Normal University, Changsha, Hunan 410005, P.R. China, Department of Pharmacology, Xiangya School of Pharmaceutical Sciences, Central South University, Changsha, Hunan 410078, P.R. China
    Copyright: © Zheng et al. This is an open access article distributed under the terms of Creative Commons Attribution License.
  • Pages: 117-126
    |
    Published online on: October 30, 2018
       https://doi.org/10.3892/ijmm.2018.3965
  • Expand metrics +
Metrics: Total Views: 0 (Spandidos Publications: | PMC Statistics: )
Metrics: Total PDF Downloads: 0 (Spandidos Publications: | PMC Statistics: )
Cited By (CrossRef): 0 citations Loading Articles...

This article is mentioned in:



Abstract

The present study aimed to determine whether isorhamnetin (Isor), a natural antioxidant polyphenol, has antifibrotic effects in a murine model of bleomycin‑induced pulmonary fibrosis. A C57 mouse model of pulmonary fibrosis was established by intraperitoneal injection of a single dose of bleomycin (3.5 U/kg), and then Isor (10 and 30 mg/kg) was administered intragastrically. The level of fibrosis was assessed by hematoxylin and eosin and Sirius red staining. α‑smooth muscle actin and type I collagen levels in lung tissues were determined by western blotting and immunohistochemistry (IHC). Epithelial‑mesenchymal transition (EMT), endoplasmic reticulum stress (ERS) and related signaling pathways were examined by western blotting and IHC. In vitro, human bronchial epithelial cells (HBECs) and A549 cells were treated with transforming growth factor (TGF)β1 with or without Isor, and collagen deposition and the expression levels of EMT‑ and ERS‑related genes or proteins were analyzed by reverse transcription‑quantitative polymerase chain reaction, western blotting, and immunofluorescence. The results demonstrated that Isor inhibited bleomycin‑induced collagen deposition, reduced type I collagen and α‑SMA expression, and alleviated EMT and ERS in vivo. Furthermore, incubation of HBECs and A549 cells with TGFβ1 activated EMT and ERS, and this effect was reversed by Isor. In conclusion, Isor treatment attenuated bleomycin‑induced EMT and pulmonary fibrosis and suppressed bleomycin‑induced ERS and the activation of PERK signaling.

Introduction

Pulmonary fibrosis is a chronic and progressive disease characterized by alveolar epithelial injury and abnormal collagen production (1,2). Patients with pulmonary fibrosis often exhibit these effects, and pulmonary function is irreversibly lost (3). Clinical research has shown that patients with pulmonary fibrosis have a median survival of only 2.5-3.5 years after diagnosis. Though the current treatment options (pirfenidone and nintedanib) have improved, the prognosis of pulmonary fibrosis has not improved (4,5). Therefore, safer drugs with improved efficacy are needed to treat pulmonary fibrosis.

Pulmonary fibrosis is caused by abnormal proliferation of myofibroblasts and fibroblasts, which secrete excessive extracellular matrix (ECM) proteins (4,5). Epithelial-mesenchymal transition (EMT) is a process in which polarized immotile epithelial cells are converted to motile mesenchymal cells. This is characterized by the loss of proteins associated with the polarized epithelial phenotype, such as E-cadherin, and an increase in mesenchymal markers such as vimentin and fibronectin (6,7). In addition, EMT has been reported to be involved in myofibroblast formation (8). During pulmonary fibrosis, alveolar epithelial cells (AECs) contribute to the formation of myofibroblasts through EMT (9). Thus, an approach targeting EMT might also be promising in the treatment of pulmonary fibrosis (10).

The endoplasmic reticulum (ER), an important organelle, serves as a key role in biological synthesis, including correct protein folding, secretion and membrane protein post-translational modifications (11). Endoplasmic reticulum stress (ERS) triggers the activation of the unfolded protein response (UPR). The UPR and the endoplasmic reticulum response have been recognized to be activated in response to injury stress, oxidative stress, inflammation, infection and gene mutations, and are involved in conditions such as chronic liver fibrosis (12), pulmonary fibrosis (13-16), renal fibrosis (17) and myocardial fibrosis (18,19).

Isorhamnetin (Isor; molecular formula, C16H12O7), a flavonol aglycone isolated from the plant Hippophae rhamnoides L, is frequently used in traditional Chinese medicine to prevent and treat various diseases. Isor has been demonstrated to exert a variety of effects, including antioxidant, anti-inflammatory, antitumor, antiviral, anti-ERS and neurodegenerative injury protection effects (20,21). Recent research has revealed that Isor attenuates liver fibrosis by inhibiting transforming growth factor (TGF)β/SMAD signaling and relieving oxidative stress (22). Furthermore, Isor has been reported to alleviate lipopolysaccharide-induced acute lung injury in mice (23). Lung injury can lead to pulmonary fibrosis (24). Therefore, the present study speculated that Isor may have a key role in pulmonary fibrosis. However, the function and mechanism have not yet been clarified.

In the present study, the effect of Isor on bleomycin (BLM)-induced pulmonary fibrosis was investigated. The results demonstrated that Isor mitigated pulmonary fibrosis induced by BLM. Mechanistically, the results revealed that Isor-mediated ERS prevention was partially dependent on the regulation of EMT progression. Based on the present findings, Isor might serve as a potential therapeutic strategy for the treatment of pulmonary fibrosis.

Materials and methods

Reagents and antibodies

Recombinant human TGFβ1 was purchased from PeproTech, Inc. (Rocky Hill, NJ, USA). Isor was purchased from Baomanbio (Shanghai, China). BLM was purchased from Hisun Company (Zhejiang, China). Antibodies targeting collagen I (dilution, 1:6,000; cat. no. ab138492), α-smooth muscle actin (α-SMA; dilution, 1:300; ab32575) and 78 kDa glucose-regulating protein (GRP78)/binding immunoglobulin protein (BiP; dilution, 1:1,200; cat. no. BM0134) were obtained from Abcam (Cambridge, UK). Antibodies targeting TGFβ1 (dilution, 1:1,000; cat. no. AM4195), protein kinase R-like endoplasmic reticulum kinase (PERK; dilution, 1:1,200; cat. no. BM0524) and E-cadherin (dilution, 1:1,200; cat no. BM0537) were obtained from Abzoom Biolabs, Inc. (Dallas, TX, USA). Antibodies targeting vimentin (dilution, 1:1,200; YT4880), phosphorylated (p)-PERK (dilution, 1:2,000; cat. no. YP1055), DNA damage-inducible transcript 3 (DDIT3; also known as CHOP; dilution, 1:1,200; cat. no. YT0911), eukaryotic translation initiation factor 2 subunit α (eIF2α; dilution, 1:1,200; cat. no. YT1507) and p-eIF2α (dilution, 1:1,000; cat. no. YP0093) were obtained from ImmunoWay Biotechnology, Plano, TX, USA. Horseradish peroxidase (HRP)-coupled sheep anti-rat (dilution, 1:15,000; cat. no. SA001) or sheep anti-rabbit (dilution, 1:15,000; cat. no. SA009) secondary antibodies were obtained from Auragene Technology, Co., Inc. (Changsha, China).

BLM-induced pulmonary fibrosis and treatment

A total of 15 male 4-week old C57 mice (20-25 g in weight; SLRC Laboratory Animal Company, Changsha, China) were housed in rooms with a 12-h light/dark cycle at 25°C and 40-70% humidity for 1 week prior to the experiment. Mice were fasted for 12 h and had ad libitum access to fresh tap water up until the beginning of the experiment. During the experiment, the mice had ad libitum access to food and water. The mice were then randomly assigned to the Isor treatment group, the BLM group or the control group. Mice in the Isor and BLM groups were intraperitoneally injected with BLM (3.5 U/kg; Hisun Company, Zhejiang, China), while mice in the control group were injected with normal saline. The Isor treatment group was divided into two subgroups: High dose (30 mg/kg) and low dose (10 mg/kg). Each subgroup was treated with Isor by intragastric administration once a day. Mice in the control group and BLM group were administered the same volume of distilled water by gavage. After 28 days, the mice were euthanized by pentobarbitone overdose. Lung tissues were collected and used for hematoxylin and eosin (H&E) and Sirius red staining and western blot analyses. All experiments involving animals were approved by the Ethics Committee of Hunan Normal University Medical College (Changsha, China).

Cell culture

Human A549 cells and human bronchial epithelial cells (HBECs) were obtained from the Type Culture Collection of the Chinese Academy of Sciences (Shanghai, China) and cultured in Dulbecco’s modified Eagle’s medium (DMEM) supplemented with 10% fetal bovine serum (Thermo Fisher Scientific, Inc., Waltham, MA, USA) at 37°C with 5% CO2. These cells were divided into five groups: The control group, the TGFβ1 group, and three TGFβ1 + Isor groups. Cells in the TGFβ1 group were stimulated with TGFβ1 alone (5 ng/ml) for 48 h. Cells in the TGFβ1 + Isor groups were treated with 5 ng/ml TGFβ1 and 25, 50 or 100 µM Isor for 48 h.

Histological and immunohistochemical analyses

The lung specimens were fixed in 4% paraformaldehyde at room temperature for 48 h, dehydrated in a graded alcohol series and embedded in paraffin blocks. Sections were blocked with 3% hydrogen peroxide for 15 min at room temperature. Five-micron-thick sections were then stained with H&E for 10 min for routine examination, or with Sirius red for 8 min to visualize collagen deposition at room temperature. For immunohistochemistry staining, sections were stained with the aforementioned antibodies, developed with 3,3′-diaminobenzidine, and counterstained with hematoxylin. Samples were viewed using a light microscope (magnification for H&E staining, ×100 and ×400; magnification for immunohistochemistry staining, ×200 and ×400).

Reverse transcription-quantitative polymerase chain reaction (RT-qPCR)

Total RNA was extracted with TRIzol reagent (Thermo Fisher Scientific, Inc.). A total of 2 µg RNA was subjected to reverse transcription using the PrimeScript Reverse Transcription Reagent kit (Thermo Fisher Scientific, Inc.). Quantitative analysis of the change in expression levels was performed using SYBR Premix Ex Taq (Dongsheng Biotech, Guangzhou, China) on an ABI 7300 system (Applied Biosystems; Thermo Fisher Scientific, Inc.). The thermocycling conditions were as follows: An initial incubation at 95°C for 10 sec, followed by 40 cycles of denaturation at 95°C for 10 sec and annealing at 60°C for 30 sec. The sequences of the primers used were: GRP78, sense, 5′-GAAGGTTACCCATGCAGTT-3′ and antisense, 5′-AGCAATAGTTCCAGCGTCT-3′; CHOP, sense, 5′-CCTGAAAGCAGCACCAAA-3′ and anti-sense, 5′-ACAAGCTCCATGTAGCAAAC-3′; and β-actin, sense, 5′-AGGGGCCGGACTCGTCATACT-3′ and antisense, 5′-GGCGGCACCACCATGTACCCT-3′. Data analysis was performed by the comparative Cq method using ABI software (25). mRNA expression was normalized to that of β-actin.

Western blot analysis

Protein was extracted from lung tissues and cells with RIPA lysis buffer (Auragene Technology, Co., Inc., Shenzen, China). Protein concentrations were determined with bicinchoninic acid protein assay reagents (Auragene Technology, Co., Inc.) according to the manufacturer’s instructions. Equal amounts of protein (10 µg) from each sample were separated by 10% SDS-PAGE and transferred to polyvinylidene fluoride membranes. Membranes were blocked with 3% BSA-TBST at room temperature for 60 min. The membranes were probed with primary antibodies overnight at 4°C and then incubated with a HRP-coupled sheep anti-rat (dilution, 1:15,000; cat. no. SA001) or sheep anti-rabbit (dilution, 1:15,000; cat. no. SA009; both from Auragene Technology, Co., Inc.) secondary antibody at room temperature for 40 min. Signals were visualized with an enhanced chemiluminescence detection kit (Auragene Technology, Co., Inc.). Densitometric analysis was performed using Image-Pro Plus v. 6.0 (Media Cybernetics, Silver Spring, MD, USA).

Immunofluorescence cytochemistry

Cells were fixed in 4% paraformaldehyde for 30 min at room temperature. After three 5-min washes with PBS, the cells were blocked in PBS containing 3% goat serum (OriGene Technologies, Inc., Beijing, China) and 0.5% Triton X-100 for 1 h at room temperature. Afterwards, the cells were incubated with the indicated primary antibodies at 4°C overnight and then incubated with Cy3-conjugated goat anti-rabbit IgG(H+L) secondary antibody (1:500) for 1 h at room temperature (catalog no. SA012; Auragene Technology, Co., Inc.). The coverslips were counter-stained with DAPI and imaged with a confocal laser scanning microscope (AE31; Motic Group, Co., Ltd., Xiamen, China).

Statistical analysis

Data from three independent experiments were expressed as the mean ± standard deviation and processed using SPSS 17.0 statistical software (SPSS, Inc., Chicago, IL, USA). Differences between groups were evaluated by one-way analysis of variance followed by Tukey’s test. P<0.05 was considered to indicate a statistically significant difference.

Results

Isor alleviates BLM-induced pulmonary fibrosis in mice

In accordance with previous studies (26,27), histological examination of lung tissues demonstrated that four weeks of exposure to bleomycin in mice led to significant pulmonary fibrotic changes, including disturbed alveolar structure, marked thickening of the interalveolar septa and dense interstitial infiltration by inflammatory cells and fibroblasts (Fig. 1A). However, Isor treatment (10 and 30 mg/kg) significantly attenuated the fibrotic changes induced by BLM (Fig. 1A), and the higher concentration exhibited better inhibitory effect on fibrosis, with the histological morphology being similar to the control mice. The hallmark characteristic of BLM-induced pulmonary fibrosis is the excessive deposition of extracellular matrix proteins, such as collagen. Collagen deposition was clearly observed in the lungs of BLM-treated mice by Sirius red staining (Fig. 1B). As expected, Isor treatment significantly attenuated matrix protein deposition in the lungs (Fig. 1B). In addition, α-SMA is a hallmark of myofibroblasts and a marker of pulmonary fibrosis. As illustrated in Fig. 1C, the protein expression levels of α-SMA and collagen I were markedly upregulated in the lungs of BLM-treated mice. Isor treatment significantly reduced the production of collagen I and α-SMA in BLM-treated lungs (Fig. 1C). The expression of α-SMA was also monitored by immunohistochemical analysis. BLM treatment resulted in markedly increased expression of α-SMA in the area of pulmonary fibrosis, while this effect was largely reversed in the Isor-treated groups (Fig. 1D).

Figure 1

Effects of Isor on BLM-induced pulmonary fibrosis. (A) Representative images from hematoxylin and eosin staining showing lung pathologic abnormalities (magnification, ×100 and ×400). (B) Representative images from Sirius red staining showing collagen deposition (magnification, ×200 and ×400). (C) The protein expression levels of α-SMA and collagen I were assessed by western blot analysis, and the densitometry values were normalized to β-actin. (D) Immunohistochemistry staining of α-SMA in lung tissue sections (magnification, ×200 and ×400). Data are presented as the mean ± standard deviation (n=3). *P<0.05 and ***P<0.001, with comparisons indicated by lines. Isor, isorhamnetin; BLM, bleomycin; α-SMA, α-smooth muscle actin.

Isor inhibits BLM-induced pulmonary ERS

Recent studies have demonstrated that pulmonary ERS is involved in the pathogenesis of BLM-induced pulmonary fibrosis (14-16). Therefore, the effects of Isor on BLM-induced pulmonary stress were analyzed. The protein expression levels of GRP78 and CHOP were examined, as both proteins are widely used as markers for ERS. As illustrated in Fig. 2A and B, the expression of GRP78 and CHOP was upregulated in the BLM-treated mice compared with the control mice, at both the protein and mRNA level. Isor treatment significantly attenuated the BLM-induced increase in GRP78 and CHOP expression, at both the transcriptional and translational level (Fig. 2A and B). These findings suggested that Isor treatment inhibited ERS, which was in accordance with a previous study (28). Immunohistochemistry staining for CHOP was performed in lung tissues for further confirmation. CHOP expression was decreased in Isor-treated BLM-induced lung tissues (10 and 30 mg/kg) compared with BLM-induced lung tissues (Fig. 2C).

Figure 2

Effects of Isor on BLM-induced pulmonary endoplasmic reticulum stress markers. (A) The protein expression levels of CHOP and GRP78 were assessed by western blot analysis, and the densitometry values were normalized to β-actin. (B) The mRNA expression levels of CHOP and GRP78 were determined by reverse transcription-quantitative polymerase chain reaction. (C) Immunohistochemistry staining of CHOP in lung tissue sections (magnification, ×200 and ×400). Data are presented as the mean ± standard deviation (n=3). *P<0.05, **P<0.01 and ***P<0.001, with comparisons indicated by lines. Isor, isorhamnetin; BLM, bleomycin; CHOP, DNA damage-inducible transcript 3; GRP78, 78 kDa glucose-regulating protein.

Isor alleviates ERS-mediated EMT

ERS-induced EMT contributes to fibrotic remodeling in the lungs (15,29). Isor obviously inhibited ERS-induced EMT of myofibroblasts in the lungs, as evidenced by repression of pulmonary α-SMA expression described above. For further confirmation, expression of the EMT-related proteins E-cadherin, Vimentin and TGFβ1 was evaluated by western blotting. The results demonstrated a significant upregulation of Vimentin and TGFβ1 expression and downregulation of E-cadherin expression in the BLM-treated group compared with the control group (Fig. 3A-E). However, Isor treatment alleviated the increase in Vimentin and TGFβ1 expression and the decrease in E-cadherin expression, compared with the BLM-treated group (Fig. 3A-E). These findings indicated that Isor treatment alleviated ERS-mediated EMT in BLM-induced pulmonary fibrosis in vivo.

Figure 3

Effects of Isor on endoplasmic reticulum stress-mediated epithelial-mesenchymal transition. (A) The protein expression levels of E-cadherin and Vimentin, were evaluated by western blot analysis, and the densitometry values were normalized to β-actin. (B) Quantitative statistical analysis of E-cadherin. (C) Quantitative statistical analysis of Vimentin. (D) The protein expression levels of TGFβ1 in lung tissue sections was detected by western blot analysis. (E) Quantitative statistical analysis of TGFβ1. Data are presented as the mean ± standard deviation (n=3). *P<0.05, **P<0.01 and ***P<0.001, with comparisons indicated by lines. Isor, isorhamnetin; TGFβ1, transforming growth factor β1.

Isor inhibits ERS by downregulating p-PERK

To investigate the possible pathways by which Isor inhibits ERS, the expression levels of total and phosphorylated PERK were determined by western blotting. PERK phosphorylation levels significantly increased in the BLM-induced group compared with the control group, while a dramatic decrease in p-PERK was observed in the Isor-treated BLM groups (Fig. 4A). Immunohistochemistry staining results for p-PERK in lung tissue sections supported the western blot analysis results (Fig. 4B). eIF2α is a downstream target of the PERK pathway. As illustrated in Fig. 4A, consistent with PERK phosphorylation, the levels of phosphorylated eIF2α in the lungs of BLM-treated mice were elevated dramatically. Isor treatment significantly attenuated BLM-induced eIF2α phosphorylation in the lungs (Fig. 4A). Thus, Isor exhibited an antifibrotic effect on BLM-induced pulmonary fibrosis in vivo.

Figure 4

Effects of Isor on the expression of PERK and eIF2α. (A) The protein expression levels of total and phosphorylated PERK and eIF2α were examined by western blot analysis, and the densitometry values were normalized to β-actin. (B) Immunohistochemical staining of p-PERK in lung tissue sections (magnification, ×200 and ×400). Data are presented as the mean ± standard deviation (n=3). ***P<0.001, with comparisons indicated by lines. Isor, isorhamnetin; PERK, protein kinase R-like endoplasmic reticulum kinase; eIF2α, eukaryotic translation initiation factor 2 subunit α; p-, phosphorylated.

Effects of Isor on the expression of fibrosis-associated factors and ERS markers in A549 cells and HBECs induced by TGFβ1

To further validate the antifibrotic effect of Isor, in vitro studies were conducted in A549 cells and HBECs simulated with TGFβ1. Results obtained in vitro were similar to those observed in vivo. Treatment of cells with TGFβ1 increased the expression of fibrosis-related factors (collagen I and α-SMA; Fig. 5) and ER markers (GRP78 and CHOP; Fig. 6). However, Isor suppressed the upregulated expression of collagen I, α-SMA, GRP78 and CHOP in the presence of TGFβ1 in a dose-dependent manner (Figs. 5 and 6).

Figure 5

Effects of Isor on the expression of fibrosis-related factors in TGFβ1-induced A549 cells and HBECs. The protein expression levels of α-SMA and collagen I were assessed by western blot analysis in A549 cells and in HBECs, and the densitometry values were normalized to β-actin. Data are presented as the mean ± standard deviation (n=3). *P<0.05, **P<0.01 and ***P<0.001, with comparisons indicated by lines. Isor, isorhamnetin; TGFβ1, transforming growth factor β1; HBECs, human bronchial epithelial cells; α-SMA, α-smooth muscle actin.

Figure 6

Effects of Isor on the expression of endoplasmic reticulum stress markers in TGFβ1-induced A549 cells and HBECs. The protein expression levels of CHOP and GRP78 were assessed by western blot analysis in A549 cells and in HBECs, and the densitometry values were normalized to β-actin. Data are presented as the mean ± standard deviation (n=3). **P<0.01 and ***P<0.001, with comparisons indicated by lines. Isor, isorhamnetin; TGFβ1, transforming growth factor β1; HBECs, human bronchial epithelial cells; CHOP, DNA damage-inducible transcript 3; GRP78, 78 kDa glucose-regulating protein.

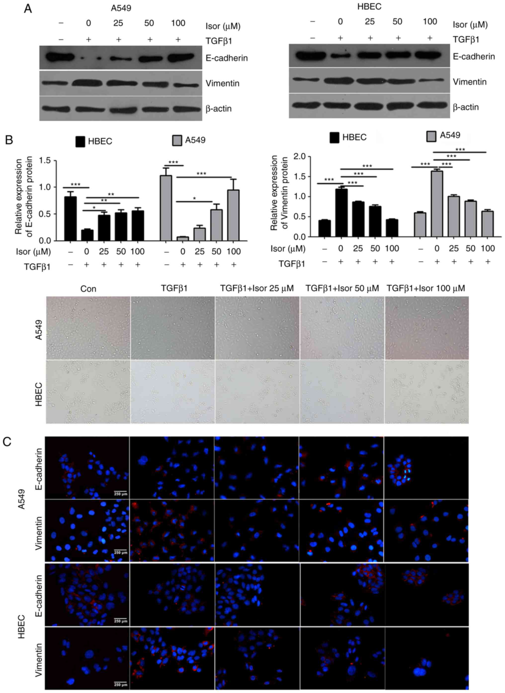
Effects of Isor on TGFβ1-induced EMT in A549 cells and HBECs

Exposure to TGFβ1 caused A549 cells and HBECs to undergo EMT, during which the morphology of A549 cells changed from polygonal or cobblestone-like to a spindle-like shape, and that of HBECs changed from a short fusiform shape to a long fusiform shape (Fig. 7A). Aside from the morphological changes, the expression levels of E-cadherin were decreased, while the expression levels of Vimentin were increased (Fig. 7B); these results were also confirmed by immunostaining analysis (Fig. 7C). By contrast, treating cells with Isor reversed the TGFβ1-induced EMT in a dose-dependent manner, as illustrated by phenotypic cellular alterations (Fig. 7C) and the expression profiles of the EMT markers E-cadherin and Vimentin (Fig. 7B). Taken together, the in vivo and in vitro data suggest that Isor protects against BLM-induced pulmonary fibrosis by inhibiting ERS-mediated EMT in the lungs.

Figure 7

Effects of Isor on TGFβ1-induced epithelial-mesenchymal transition in A549 cells and HBECs. (A) Morphological changes in Isor-treated A549 cells and HBECs in the presence of TGFβ1 were observed by phase contrast microscopy (magnification, ×200). (B) The protein expression levels of E-cadherin and Vimentin were assessed by western blot analysis, and the densitometry values were normalized to β-actin. (C) Immunofluorescent staining for E-cadherin and Vimentin in Isor-treated A549 cells and HBECs in the presence of TGFβ1 (magnification, ×400). Data are presented as the mean ± standard deviation (n=3). *P<0.05, **P<0.01 and ***P<0.001, with comparisons indicated by lines. Isor, isorhamnetin; TGFβ1, transforming growth factor β1; HBECs, human bronchial epithelial cells.

Discussion

The present study demonstrated for the first time that Isor could inhibit pulmonary fibrosis in vivo and in vitro. The results also demonstrated that BLM and TGFβ1 upregulated EMT and ERS in mice with pulmonary fibrosis and in cells, respectively. Isor, a natural antioxidant polyphenol, was capable of attenuating the effect of BLM-induced EMT and ERS in vivo and in vitro. In addition, it suppressed BLM-induced ERS by suppressing the PERK signaling pathway.

Increasing evidence has shown that EMT is involved in the formation of myofibroblasts and serves an important role in the pathogenesis of pulmonary fibrosis. In addition, inhibition of EMT could prevent epithelial cells from transforming into myofibroblasts, alleviating pulmonary fibrosis. For example, NLR family pyrin domain containing 3 (NLRP3) modulates EMT through the TGFβ1 signaling pathway, inhibiting pulmonary fibrosis (30). GHK inhibits BLM-induced fibrosis progression, the inflammatory response and EMT via the TGFβ1/Smad2/3 and insulin-like growth factor-1 (IGF-1) pathway (31). In the present study, the results demonstrated that Isor has the same function as NLRP3 and GHK, as it inhibited BLM- and TGFβ1-induced upregulation of N-cadherin and downregulation of E-cadherin in mice and cells. Taken together, these results revealed that Isor inhibits BLM-induced pulmonary fibrosis through its inhibition of EMT in the lungs.

Multiple studies have confirmed that ERS and UPR signaling activation are involved in the pathogenesis of idiopathic pulmonary fibrosis, which includes elevated expression of GRP78, activating transcription factor 6 (ATF6), PERK, and inositol-requiring enzyme-1 (IRE-1) (15,32). Previous studies have demonstrated that silencing of synoviolin and calcium/calmodulin-dependent protein kinase I (CaMKI) suppress ERS and alveolar epithelial cell apoptosis, protecting against pulmonary fibrosis (33), which indicates that ERS has an important role in pulmonary fibrosis. Wang et al (34) also reported that chlorogenic acid could inhibit pulmonary fibrosis through inhibition of ERS in vivo and in vitro. These previous findings support the current results. The present study investigated the effect of Isor on ERS, which was promoted by BLM-induced pulmonary fibrosis. The results demonstrated that the expression of ER chaperones (CHOP and GRP78) and members of the ERS signaling pathway (p-PERK and p-eIF2α) was markedly increased in mice with BLM-induced pulmonary fibrosis, and this effect was reversed by Isor treatment. Furthermore, it was demonstrated that Isor inhibited the ERS induced by TGFβ1 in A549 cells and HBECs in vitro. In addition, it is reported that Isor can inhibit ERS in obesity (27), and Isor inhibited ERS-induced injury through protein kinase C in N2a cells, which is in accordance with the present results. Taken together, these results suggest that Isor inhibited BLM-induced pulmonary fibrosis through inhibition of ERS in the lung.

According to recent reports, ERS can induce EMT and the progression of pulmonary fibrosis. Inhibition of ERS could alleviate pulmonary fibrosis (7,8). For example, melatonin inhibits ERS and EMT in BLM-induced pulmonary fibrosis (35). Therefore, Isor may inhibit EMT in pulmonary fibrosis via its inhibition of ERS in the lung. The target proteins involved in this process require further investigation.

In summary, the present study revealed that Isor inhibited EMT and ERS in BLM-induced pulmonary fibrosis via the PERK pathway. These findings may provide novel insights into the pathogenesis of pulmonary fibrosis. Additional investigations are necessary to elucidate the full antifibrotic potential of Isor as a concomitant therapy for patients with lung fibrosis, including that produced during BLM treatment, especially with regard to timing of its administration.

Acknowledgments

Not applicable.

Funding

The present study was supported by the Science and Technology Innovation Program of Hunan Province (grant no. 2017SK50515).

Availability of data and materials

The analyzed datasets generated during the study are available from the corresponding author on reasonable request.

Authors’ contributions

YY designed the study and obtained funding. QZ performed the animal experiments and tests. QZ, MT, BO, CL and CH performed the cell function assay. MT and YY provided major contributions to the writing of the manuscript. All authors read and approved the final manuscript.

Ethics approval and consent to participate

All experiments involving animals were approved by the Ethics Committee of Hunan Normal University Medical College (Changsha, China).

Patient consent for publication

Not applicable.

Competing interests

The authors declare that they have no competing interests.

References

1 

King TE Jr, Pardo A and Selman M: Idiopathic pulmonary fibrosis. Lancet. 378:1949–1961. 2011. View Article : Google Scholar : PubMed/NCBI

2 

Wolters PJ, Collard HR and Jones KD: Pathogenesis of idiopathic pulmonary fibrosis. Annu Rev Pathol. 9:157–179. 2014. View Article : Google Scholar :

3 

Raghu G, Collard HR, Egan JJ, Martinez FJ, Behr J, Brown KK, Colby TV, Cordier JF, Flaherty KR, Lasky JA, et al: An official ATS/ERS/JRS/ALAT statement: Idiopathic pulmonary fibrosis: Evidence-based guidelines for diagnosis and management. Am J Respir Crit Care Med. 183:788–824. 2011. View Article : Google Scholar : PubMed/NCBI

4 

Raghu G, Rochwerg B, Zhang Y, Garcia CA, Azuma A, Behr J, Brozek JL, Collard HR, Cunningham W, Homma S, et al: An official ATS/ERS/JRS/ALAT clinical practice guideline: Treatment of idiopathic pulmonary fibrosis. An update of the 2011 clinical practice guideline. Am J Respir Crit Care Med. 192:e3-e192015. View Article : Google Scholar

5 

Walter N, Collard HR and King TE Jr: Current perspectives on the treatment of idiopathic pulmonary fibrosis. Proc Am Thorac Soc. 3:330–338. 2006. View Article : Google Scholar : PubMed/NCBI

6 

Borensztajn K, Crestani B and Kolb M: Idiopathic pulmonary fibrosis: From epithelial injury to biomarkers-insights from the bench side. Respiration. 86:441–452. 2013. View Article : Google Scholar

7 

Li T, Yang X, Xin S, Cao Y and Wang N: Paraquat poisoning induced pulmonary epithelial mesenchymal transition through Notch1 pathway. Sci Rep. 7:9242017. View Article : Google Scholar : PubMed/NCBI

8 

Wang YC, Liu JS, Tang HK, Nie J, Zhu JX, Wen LL and Guo QL: miR-221 targets HMGA2 to inhibit bleomycin-induced pulmonary fibrosis by regulating TGF-β1/Smad3-induced EMT. Int J Mol Med. 38:1208–1216. 2016. View Article : Google Scholar : PubMed/NCBI

9 

Huang M, Wang YP, Zhu LQ, Cai Q, Li H and Yang HF: MAPK pathway mediates epithelial-mesenchymal transition induced by paraquat in alveolar epithelial cells. Environ Toxicol. 31:1407–1414. 2016. View Article : Google Scholar : PubMed/NCBI

10 

Takemasa A, Ishii Y and Fukuda T: A neutrophil elastase inhibitor prevents bleomycin-induced pulmonary fibrosis in mice. Eur Respir J. 40:1475–1482. 2012. View Article : Google Scholar : PubMed/NCBI

11 

Back SH, Lee K, Vink E and Kaufman RJ: Cytoplasmic IRE1alpha-mediated XBP1 mRNA splicing in the absence of nuclear processing and endoplasmic reticulum stress. J Biol Chem. 281:18691–18706. 2006. View Article : Google Scholar : PubMed/NCBI

12 

Galligan JJ, Smathers RL, Shearn CT, Fritz KS, Backos DS, Jiang H, Franklin CC, Orlicky DJ, Maclean KN and Petersen DR: Oxidative stress and the ER stress response in a murine model for early-stage alcoholic liver disease. J Toxicol. 2012.207594:2012.

13 

Baek HA, Kim DS, Park HS, Jang KY, Kang MJ, Lee DG, Moon WS, Chae HJ and Chung MJ: Involvement of endoplasmic reticulum stress in myofibroblastic differentiation of lung fibroblasts. Am J Respir Cell Mol Biol. 46:731–739. 2012. View Article : Google Scholar

14 

Tanjore H, Lawson WE and Blackwell TS: Endoplasmic reticulum stress as a pro-fibrotic stimulus. Biochim Biophys Acta. 1832.940–947. 2013.

15 

Lawson WE, Cheng DS, Degryse AL, Tanjore H, Polosukhin VV, Xu XC, Newcomb DC, Jones BR, Roldan J, Lane KB, et al: Endoplasmic reticulum stress enhances fibrotic remodeling in the lungs. Proc Natl Acad Sci USA. 108:10562–10567. 2011. View Article : Google Scholar : PubMed/NCBI

16 

Lawson WE, Crossno PF, Polosukhin VV, Roldan J, Cheng DS, Lane KB, Blackwell TR, Xu C, Markin C, Ware LB, et al: Endoplasmic reticulum stress in alveolar epithelial cells is prominent in IPF: Association with altered surfactant protein processing and herpesvirus infection. Am J Physiol Lung Cell Mol Physiol. 294:L1119–L1126. 2008. View Article : Google Scholar : PubMed/NCBI

17 

Chiang CK, Hsu SP, Wu CT, Huang JW, Cheng HT, Chang YW, Hung KY, Wu KD and Liu SH: Endoplasmic reticulum stress implicated in the development of renal fibrosis. Mol Med. 17:1295–1305. 2011. View Article : Google Scholar : PubMed/NCBI

18 

Ayala P, Montenegro J, Vivar R, Letelier A, Urroz PA, Copaja M, Pivet D, Humeres C, Troncoso R, Vicencio JM, et al: Attenuation of endoplasmic reticulum stress using the chemical chaperone 4-phenylbutyric acid prevents cardiac fibrosis induced by isoproterenol. Exp Mol Pathol. 92:97–104. 2012. View Article : Google Scholar

19 

Spitler KM and Webb RC: Endoplasmic reticulum stress contributes to aortic stiffening via proapoptotic and fibrotic signaling mechanisms. Hypertension. 63:e40-e452014. View Article : Google Scholar

20 

Ahn H and Lee GS: Isorhamnetin and hyperoside derived from water dropwort inhibits inflammasome activation. Phytomedicine. 24:77–86. 2017. View Article : Google Scholar : PubMed/NCBI

21 

Gao L, Yao R, Liu Y, Wang Z, Huang Z, Du B, Zhang D, Wu L, Xiao L and Zhang Y: Isorhamnetin protects against cardiac hypertrophy through blocking PI3K-AKT pathway. Mol Cell Biochem. 429:167–177. 2017. View Article : Google Scholar : PubMed/NCBI

22 

Yang JH, Kim SC, Kim KM, Jang CH, Cho SS, Kim SJ, Ku SK, Cho IJ and Ki SH: Isorhamnetin attenuates liver fibrosis by inhibiting TGF-β/Smad signaling and relieving oxidative stress. Eur J Pharmacol. 783:92–102. 2016. View Article : Google Scholar : PubMed/NCBI

23 

Yang B, Li XP, Ni YF, Du HY, Wang R, Li MJ, Wang WC, Li MM, Wang XH, Li L, et al: Protective effect of isorhamnetin on lipopolysaccharide-induced acute lung injury in mice. Inflammation. 39:129–137. 2016. View Article : Google Scholar

24 

Knudsen L, Ruppert C and Ochs M: Tissue remodelling in pulmonary fibrosis. Cell Tissue Res. 367:607–626. 2017. View Article : Google Scholar

25 

Higashiyama H, Yoshimoto D, Okamoto Y, Kikkawa H, Asano S and Kinoshita M: Receptor-activated Smad localisation in bleomycin-induced pulmonary fibrosis. J Clin Pathol. 60:283–289. 2007. View Article : Google Scholar

26 

Zhuang Y, Dai J, Wang Y, Zhang H, Li X, Wang C, Cao M, Liu Y, Ding J, Cai H, et al: MiR-338* targeting smoothened to inhibit pulmonary fibrosis by epithelial-mesenchymal transition. Am J Transl Res. 8:3206–3213. 2016.

27 

Rodríguez-Rodríguez C, Torres N, Gutiérrez-Uribe JA, Noriega LG, Torre-Villalvazo I, Leal-Díaz AM, Antunes-Ricardo M, Márquez-Mota C, Ordaz G, Chavez-Santoscoy RA, et al: The effect of isorhamnetin glycosides extracted from Opuntia ficus-indica in a mouse model of diet induced obesity. Food Funct. 6:805–815. 2015. View Article : Google Scholar : PubMed/NCBI

28 

Zhao H, Qin HY, Cao LF, Chen YH, Tan ZX, Zhang C and Xu DX: Phenylbutyric acid inhibits epithelial-mesenchymal transition during bleomycin-induced lung fibrosis. Toxicol Lett. 232:213–220. 2015. View Article : Google Scholar

29 

Tian R, Zhu Y, Yao J, Meng X, Wang J, Xie H and Wang R: NLRP3 participates in the regulation of EMT in bleomycin-induced pulmonary fibrosis. Exp Cell Res. 357:328–334. 2017. View Article : Google Scholar : PubMed/NCBI

30 

Zhou XM, Wang GL, Wang XB 2, Liu L, Zhang Q, Yin Y, Wang QY, Kang J and Hou G: GHK peptide inhibits bleo-mycin-induced pulmonary fibrosis in mice by suppressing TGFbeta1/Smad-mediated epithelial-to-mesenchymal transition. Front Pharmacol. 8:9042017. View Article : Google Scholar

31 

Wynn TA and Ramalingam TR: Mechanisms of fibrosis: Therapeutic translation for fibrotic disease. Nat Med. 18:1028–1040. 2012. View Article : Google Scholar : PubMed/NCBI

32 

Uhal BD, Nguyen H, Dang M, Gopallawa I, Jiang J, Dang V, Ono S and Morimoto K: Abrogation of ER stress-induced apoptosis of alveolar epithelial cells by angiotensin 1–7. Am J Physiol Lung Cell Mol Physiol. 305:L33–L41. 2013. View Article : Google Scholar : PubMed/NCBI

33 

Winters CJ, Koval O, Murthy S, Allamargot C, Sebag SC, Paschke JD, Jaffer OA, Carter AB and Grumbach IM: CaMKII inhibition in type II pneumocytes protects from bleomycin-induced pulmonary fibrosis by preventing Ca2+-dependent apoptosis. Am J Physiol Lung Cell Mol Physiol. 310:L86–L94. 2016. View Article : Google Scholar

34 

Wang YC, Dong J, Nie J, Zhu JX, Wang H, Chen Q, Chen JY, Xia JM and Shuai W: Amelioration of bleomycin-induced pulmonary fibrosis by chlorogenic acid through endoplasmic reticulum stress inhibition. Apoptosis. 22:1147–1156. 2017. View Article : Google Scholar : PubMed/NCBI

35 

PLOS ONE Staff: Correction: Melatonin inhibits endoplasmic reticulum stress and epithelial-mesenchymal transition during bleomycin-induced pulmonary fibrosis in mice. PLoS One. 10:e1193812015.

Related Articles

  • Abstract
  • View
  • Download
  • Twitter
Copy and paste a formatted citation
Spandidos Publications style
Zheng Q, Tong M, Ou B, Liu C, Hu C and Yang Y: Isorhamnetin protects against bleomycin-induced pulmonary fibrosis by inhibiting endoplasmic reticulum stress and epithelial-mesenchymal transition. Int J Mol Med 43: 117-126, 2019.
APA
Zheng, Q., Tong, M., Ou, B., Liu, C., Hu, C., & Yang, Y. (2019). Isorhamnetin protects against bleomycin-induced pulmonary fibrosis by inhibiting endoplasmic reticulum stress and epithelial-mesenchymal transition. International Journal of Molecular Medicine, 43, 117-126. https://doi.org/10.3892/ijmm.2018.3965
MLA
Zheng, Q., Tong, M., Ou, B., Liu, C., Hu, C., Yang, Y."Isorhamnetin protects against bleomycin-induced pulmonary fibrosis by inhibiting endoplasmic reticulum stress and epithelial-mesenchymal transition". International Journal of Molecular Medicine 43.1 (2019): 117-126.
Chicago
Zheng, Q., Tong, M., Ou, B., Liu, C., Hu, C., Yang, Y."Isorhamnetin protects against bleomycin-induced pulmonary fibrosis by inhibiting endoplasmic reticulum stress and epithelial-mesenchymal transition". International Journal of Molecular Medicine 43, no. 1 (2019): 117-126. https://doi.org/10.3892/ijmm.2018.3965
Copy and paste a formatted citation
x
Spandidos Publications style
Zheng Q, Tong M, Ou B, Liu C, Hu C and Yang Y: Isorhamnetin protects against bleomycin-induced pulmonary fibrosis by inhibiting endoplasmic reticulum stress and epithelial-mesenchymal transition. Int J Mol Med 43: 117-126, 2019.
APA
Zheng, Q., Tong, M., Ou, B., Liu, C., Hu, C., & Yang, Y. (2019). Isorhamnetin protects against bleomycin-induced pulmonary fibrosis by inhibiting endoplasmic reticulum stress and epithelial-mesenchymal transition. International Journal of Molecular Medicine, 43, 117-126. https://doi.org/10.3892/ijmm.2018.3965
MLA
Zheng, Q., Tong, M., Ou, B., Liu, C., Hu, C., Yang, Y."Isorhamnetin protects against bleomycin-induced pulmonary fibrosis by inhibiting endoplasmic reticulum stress and epithelial-mesenchymal transition". International Journal of Molecular Medicine 43.1 (2019): 117-126.
Chicago
Zheng, Q., Tong, M., Ou, B., Liu, C., Hu, C., Yang, Y."Isorhamnetin protects against bleomycin-induced pulmonary fibrosis by inhibiting endoplasmic reticulum stress and epithelial-mesenchymal transition". International Journal of Molecular Medicine 43, no. 1 (2019): 117-126. https://doi.org/10.3892/ijmm.2018.3965
Follow us
  • Twitter
  • LinkedIn
  • Facebook
About
  • Spandidos Publications
  • Careers
  • Cookie Policy
  • Privacy Policy
How can we help?
  • Help
  • Live Chat
  • Contact
  • Email to our Support Team