Spandidos Publications Logo
  • About
    • About Spandidos
    • Aims and Scopes
    • Abstracting and Indexing
    • Editorial Policies
    • Reprints and Permissions
    • Job Opportunities
    • Terms and Conditions
    • Contact
  • Journals
    • All Journals
    • Oncology Letters
      • Oncology Letters
      • Information for Authors
      • Editorial Policies
      • Editorial Board
      • Aims and Scope
      • Abstracting and Indexing
      • Bibliographic Information
      • Archive
    • International Journal of Oncology
      • International Journal of Oncology
      • Information for Authors
      • Editorial Policies
      • Editorial Board
      • Aims and Scope
      • Abstracting and Indexing
      • Bibliographic Information
      • Archive
    • Molecular and Clinical Oncology
      • Molecular and Clinical Oncology
      • Information for Authors
      • Editorial Policies
      • Editorial Board
      • Aims and Scope
      • Abstracting and Indexing
      • Bibliographic Information
      • Archive
    • Experimental and Therapeutic Medicine
      • Experimental and Therapeutic Medicine
      • Information for Authors
      • Editorial Policies
      • Editorial Board
      • Aims and Scope
      • Abstracting and Indexing
      • Bibliographic Information
      • Archive
    • International Journal of Molecular Medicine
      • International Journal of Molecular Medicine
      • Information for Authors
      • Editorial Policies
      • Editorial Board
      • Aims and Scope
      • Abstracting and Indexing
      • Bibliographic Information
      • Archive
    • Biomedical Reports
      • Biomedical Reports
      • Information for Authors
      • Editorial Policies
      • Editorial Board
      • Aims and Scope
      • Abstracting and Indexing
      • Bibliographic Information
      • Archive
    • Oncology Reports
      • Oncology Reports
      • Information for Authors
      • Editorial Policies
      • Editorial Board
      • Aims and Scope
      • Abstracting and Indexing
      • Bibliographic Information
      • Archive
    • Molecular Medicine Reports
      • Molecular Medicine Reports
      • Information for Authors
      • Editorial Policies
      • Editorial Board
      • Aims and Scope
      • Abstracting and Indexing
      • Bibliographic Information
      • Archive
    • World Academy of Sciences Journal
      • World Academy of Sciences Journal
      • Information for Authors
      • Editorial Policies
      • Editorial Board
      • Aims and Scope
      • Abstracting and Indexing
      • Bibliographic Information
      • Archive
    • International Journal of Functional Nutrition
      • International Journal of Functional Nutrition
      • Information for Authors
      • Editorial Policies
      • Editorial Board
      • Aims and Scope
      • Abstracting and Indexing
      • Bibliographic Information
      • Archive
    • International Journal of Epigenetics
      • International Journal of Epigenetics
      • Information for Authors
      • Editorial Policies
      • Editorial Board
      • Aims and Scope
      • Abstracting and Indexing
      • Bibliographic Information
      • Archive
    • Medicine International
      • Medicine International
      • Information for Authors
      • Editorial Policies
      • Editorial Board
      • Aims and Scope
      • Abstracting and Indexing
      • Bibliographic Information
      • Archive
  • Articles
  • Information
    • Information for Authors
    • Information for Reviewers
    • Information for Librarians
    • Information for Advertisers
    • Conferences
  • Language Editing
Spandidos Publications Logo
  • About
    • About Spandidos
    • Aims and Scopes
    • Abstracting and Indexing
    • Editorial Policies
    • Reprints and Permissions
    • Job Opportunities
    • Terms and Conditions
    • Contact
  • Journals
    • All Journals
    • Biomedical Reports
      • Information for Authors
      • Editorial Policies
      • Editorial Board
      • Aims and Scope
      • Abstracting and Indexing
      • Bibliographic Information
      • Archive
    • Experimental and Therapeutic Medicine
      • Information for Authors
      • Editorial Policies
      • Editorial Board
      • Aims and Scope
      • Abstracting and Indexing
      • Bibliographic Information
      • Archive
    • International Journal of Epigenetics
      • Information for Authors
      • Editorial Policies
      • Editorial Board
      • Aims and Scope
      • Abstracting and Indexing
      • Bibliographic Information
      • Archive
    • International Journal of Functional Nutrition
      • Information for Authors
      • Editorial Policies
      • Editorial Board
      • Aims and Scope
      • Abstracting and Indexing
      • Bibliographic Information
      • Archive
    • International Journal of Molecular Medicine
      • Information for Authors
      • Editorial Policies
      • Editorial Board
      • Aims and Scope
      • Abstracting and Indexing
      • Bibliographic Information
      • Archive
    • International Journal of Oncology
      • Information for Authors
      • Editorial Policies
      • Editorial Board
      • Aims and Scope
      • Abstracting and Indexing
      • Bibliographic Information
      • Archive
    • Medicine International
      • Information for Authors
      • Editorial Policies
      • Editorial Board
      • Aims and Scope
      • Abstracting and Indexing
      • Bibliographic Information
      • Archive
    • Molecular and Clinical Oncology
      • Information for Authors
      • Editorial Policies
      • Editorial Board
      • Aims and Scope
      • Abstracting and Indexing
      • Bibliographic Information
      • Archive
    • Molecular Medicine Reports
      • Information for Authors
      • Editorial Policies
      • Editorial Board
      • Aims and Scope
      • Abstracting and Indexing
      • Bibliographic Information
      • Archive
    • Oncology Letters
      • Information for Authors
      • Editorial Policies
      • Editorial Board
      • Aims and Scope
      • Abstracting and Indexing
      • Bibliographic Information
      • Archive
    • Oncology Reports
      • Information for Authors
      • Editorial Policies
      • Editorial Board
      • Aims and Scope
      • Abstracting and Indexing
      • Bibliographic Information
      • Archive
    • World Academy of Sciences Journal
      • Information for Authors
      • Editorial Policies
      • Editorial Board
      • Aims and Scope
      • Abstracting and Indexing
      • Bibliographic Information
      • Archive
  • Articles
  • Information
    • For Authors
    • For Reviewers
    • For Librarians
    • For Advertisers
    • Conferences
  • Language Editing
Login Register Submit
  • This site uses cookies
  • You can change your cookie settings at any time by following the instructions in our Cookie Policy. To find out more, you may read our Privacy Policy.

    I agree
Search articles by DOI, keyword, author or affiliation
Search
Advanced Search
presentation
International Journal of Molecular Medicine
Join Editorial Board Propose a Special Issue
Print ISSN: 1107-3756 Online ISSN: 1791-244X
Journal Cover
February-2019 Volume 43 Issue 2

Full Size Image

Sign up for eToc alerts
Recommend to Library

Journals

International Journal of Molecular Medicine

International Journal of Molecular Medicine

International Journal of Molecular Medicine is an international journal devoted to molecular mechanisms of human disease.

International Journal of Oncology

International Journal of Oncology

International Journal of Oncology is an international journal devoted to oncology research and cancer treatment.

Molecular Medicine Reports

Molecular Medicine Reports

Covers molecular medicine topics such as pharmacology, pathology, genetics, neuroscience, infectious diseases, molecular cardiology, and molecular surgery.

Oncology Reports

Oncology Reports

Oncology Reports is an international journal devoted to fundamental and applied research in Oncology.

Experimental and Therapeutic Medicine

Experimental and Therapeutic Medicine

Experimental and Therapeutic Medicine is an international journal devoted to laboratory and clinical medicine.

Oncology Letters

Oncology Letters

Oncology Letters is an international journal devoted to Experimental and Clinical Oncology.

Biomedical Reports

Biomedical Reports

Explores a wide range of biological and medical fields, including pharmacology, genetics, microbiology, neuroscience, and molecular cardiology.

Molecular and Clinical Oncology

Molecular and Clinical Oncology

International journal addressing all aspects of oncology research, from tumorigenesis and oncogenes to chemotherapy and metastasis.

World Academy of Sciences Journal

World Academy of Sciences Journal

Multidisciplinary open-access journal spanning biochemistry, genetics, neuroscience, environmental health, and synthetic biology.

International Journal of Functional Nutrition

International Journal of Functional Nutrition

Open-access journal combining biochemistry, pharmacology, immunology, and genetics to advance health through functional nutrition.

International Journal of Epigenetics

International Journal of Epigenetics

Publishes open-access research on using epigenetics to advance understanding and treatment of human disease.

Medicine International

Medicine International

An International Open Access Journal Devoted to General Medicine.

Journal Cover
February-2019 Volume 43 Issue 2

Full Size Image

Sign up for eToc alerts
Recommend to Library

  • Article
  • Citations
    • Cite This Article
    • Download Citation
    • Create Citation Alert
    • Remove Citation Alert
    • Cited By
  • Similar Articles
    • Related Articles (in Spandidos Publications)
    • Similar Articles (Google Scholar)
    • Similar Articles (PubMed)
  • Download PDF
  • Download XML
  • View XML
Article Open Access

Melatonin restricts the viability and angiogenesis of vascular endothelial cells by suppressing HIF-1α/ROS/VEGF

  • Authors:
    • Jiao Cheng
    • Hui‑Li Yang
    • Chun‑Jie Gu
    • Yu‑Kai Liu
    • Jun Shao
    • Rui Zhu
    • Yin‑Yan He
    • Xiao‑Yong Zhu
    • Ming‑Qing Li
  • View Affiliations / Copyright

    Affiliations: Laboratory for Reproductive Immunology, Key Laboratory of Reproduction Regulation of NPFPC, SIPPR, IRD, Hospital of Obstetrics and Gynecology, Fudan University Shanghai Medical College, Shanghai 200011, P.R. China, Center for Human Reproduction and Genetics, Suzhou Municipal Hospital, Suzhou, Jiangsu 215008, P.R. China, Department of Obstetrics and Gynecology, Shanghai General Hospital, Shanghai Jiao Tong University School of Medicine, Shanghai 200080, P.R. China, Department of Gynecology, Hospital of Obstetrics and Gynecology, Fudan University, Shanghai 200011, P.R. China
    Copyright: © Cheng et al. This is an open access article distributed under the terms of Creative Commons Attribution License.
  • Pages: 945-955
    |
    Published online on: December 10, 2018
       https://doi.org/10.3892/ijmm.2018.4021
  • Expand metrics +
Metrics: Total Views: 0 (Spandidos Publications: | PMC Statistics: )
Metrics: Total PDF Downloads: 0 (Spandidos Publications: | PMC Statistics: )
Cited By (CrossRef): 0 citations Loading Articles...

This article is mentioned in:



Abstract

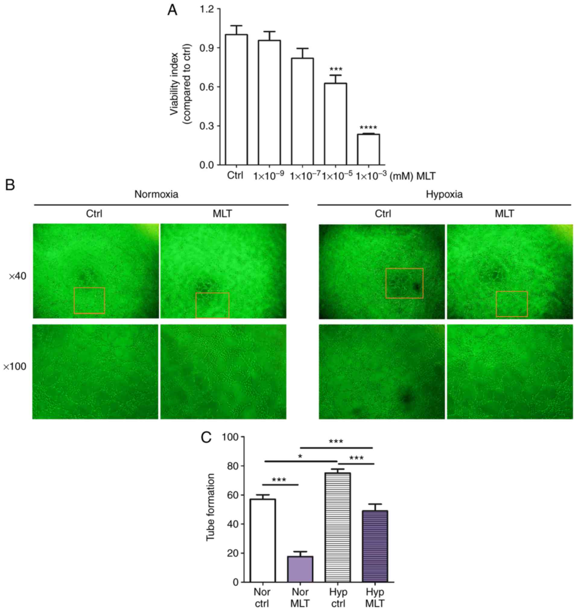
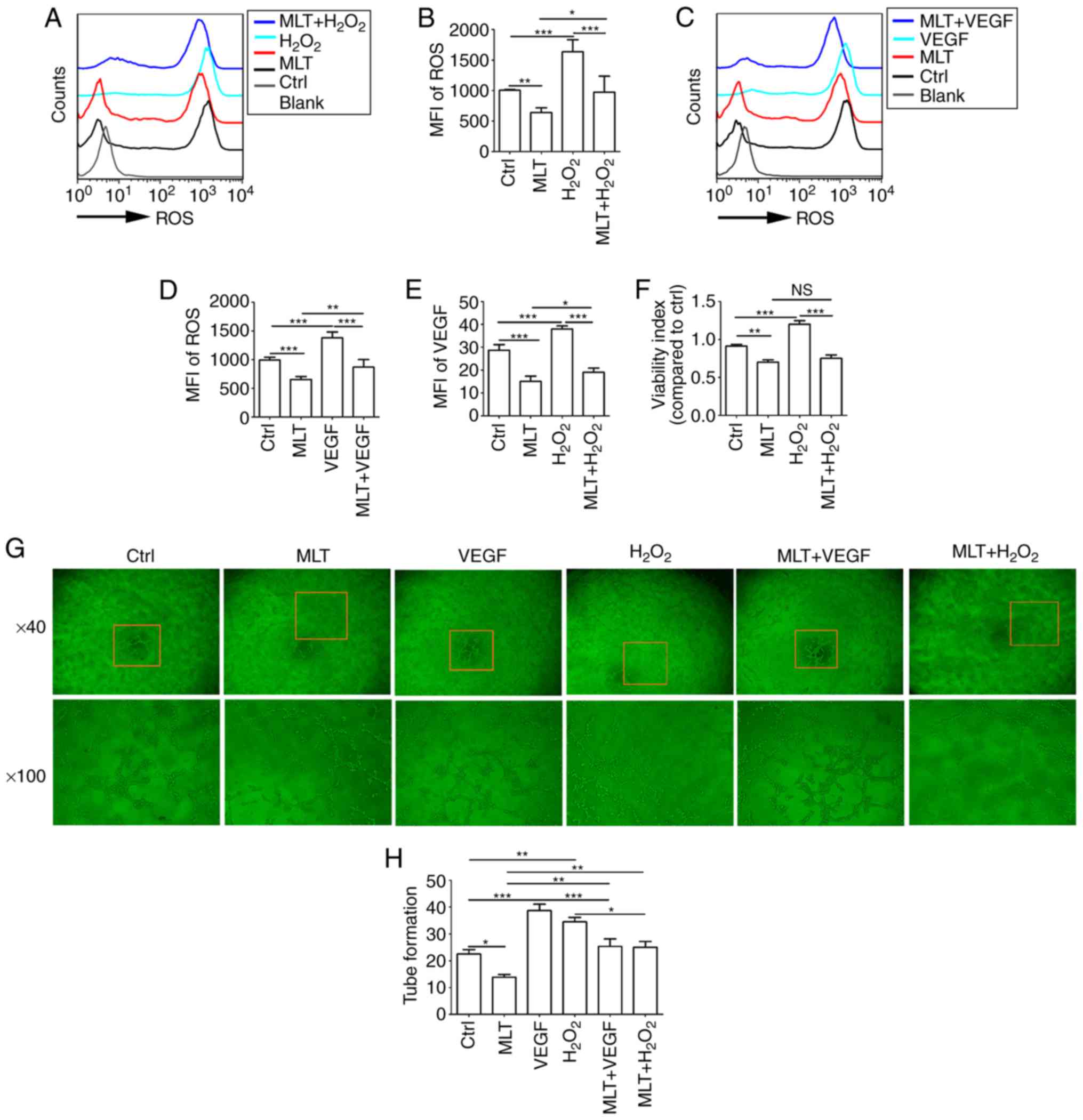
Angiogenesis is an essential process involved in various physiological, including placentation, and pathological, including cancer and endometriosis, processes. Melatonin (MLT), a well‑known natural hormone secreted primarily in the pineal gland, is involved in regulating neoangiogenesis and inhibiting the development of a variety of cancer types, including lung and breast cancer. However, the specific mechanism of its anti‑angiogenesis activity has not been systematically elucidated. In the present study, the effect of MLT on viability and angiogenesis of human umbilical vein endothelial cells (HUVECs), and the production of vascular endothelial growth factor (VEGF) and reactive oxygen species (ROS), under normoxia or hypoxia was analyzed using Cell Counting kit 8, tube formation, flow cytometry, ELISA and western blot assays. It was determined that the secretion of VEGF by HUVECs was significantly increased under hypoxia, while MLT selectively obstructed VEGF release as well as the production of ROS under hypoxia. Furthermore, MLT inhibited the viability of HUVECs in a dose‑dependent manner and reversed the increase in cell viability and tube formation that was induced by hypoxia/VEGF/H2O2. Additionally, treatment with an inhibitor of hypoxia inducible factor (HIF)‑1α (KC7F2) and MLT synergistically reduced the release of ROS and VEGF, and inhibited cell viability and tube formation of HUVECs. These observations demonstrate that MLT may serve dual roles in the inhibition of angiogenesis, as an antioxidant and a free radical scavenging agent. MLT suppresses the viability and angiogenesis of HUVECs through the downregulation of HIF‑1α/ROS/VEGF. In summary, the present data indicate that MLT may be a potential anticancer agent in solid tumors with abundant blood vessels, particularly combined with KC7F2.
View Figures

Figure 1

Figure 2

Figure 3

Figure 4

Figure 5

Figure 6

Figure 7

Figure 8

View References

1 

Ushio-Fukai M and Alexander RW: Reactive oxygen species as mediators of angiogenesis signaling-Role of NAD(P)H oxidase. Mol Cell Biochem. 264:85–97. 2004. View Article : Google Scholar : PubMed/NCBI

2 

Gacche RN and Meshram RJ: Targeting tumor micro-environment for design and development of novel anti-angiogenic agents arresting tumor growth. Prog Biophys Mol Biol. 113:333–354. 2013. View Article : Google Scholar : PubMed/NCBI

3 

Park JH, Yoon J and Park B: Pomolic acid suppresses HIF1 α/VEGF-mediated angiogenesis by targeting p38-MAPK and mTOR signaling cascades. Phytomedicine. 23:1716–1726. 2016. View Article : Google Scholar : PubMed/NCBI

4 

Ushio-Fukai M and Nakamura Y: Reactive oxygen species and angiogenesis: NADPH oxidase as target for cancer therapy. Cancer Lett. 266:37–52. 2008. View Article : Google Scholar : PubMed/NCBI

5 

Frezzetti D, Gallo M, Maiello MR, D’Alessio A, Esposito C, Chicchinelli N, Normanno N and De Luca A: VEGF as a potential target in lung cancer. Expert Opin Ther Targets. 21:959–966. 2017. View Article : Google Scholar : PubMed/NCBI

6 

Wang Z, Dabrosin C, Yin X, Fuster MM, Arreola A, Rathmell WK, Generali D, Nagaraju GP, El-Rayes B, Ribatti D, et al: Broad targeting of angiogenesis for cancer prevention and therapy. Semin Cancer Biol. 35(Suppl): S224–S243. 2015. View Article : Google Scholar : PubMed/NCBI

7 

Lee SH, Jeong D, Han YS and Baek MJ: Pivotal role of vascular endothelial growth factor pathway in tumor angiogenesis. Ann Surg Treat Res. 89:1–8. 2015. View Article : Google Scholar : PubMed/NCBI

8 

Delli Carpini J, Karam AK and Montgomery L: Vascular endothelial growth factor and its relationship to the prognosis and treatment of breast, ovarian, and cervical cancer. Angiogenesis. 13:43–58. 2010. View Article : Google Scholar : PubMed/NCBI

9 

Park WH: Effects of antioxidants and MAPK inhibitors on cell death and reactive oxygen species levels in H2O2-treated human pulmonary fibroblasts. Oncol Lett. 5:1633–1638. 2013. View Article : Google Scholar : PubMed/NCBI

10 

Blaser H, Dostert C, Mak TW and Brenner D: TNF and ROS crosstalk in inflammation. Trends Cell Biol. 26:249–261. 2016. View Article : Google Scholar : PubMed/NCBI

11 

Redza-Dutordoir M and Averill-Bates DA: Activation of apoptosis signalling pathways by reactive oxygen species. Biochim Biophys Acta. 1863:2977–2992. 2016. View Article : Google Scholar : PubMed/NCBI

12 

Tapeinos C, Larranaga A, Sarasua JR and Pandit A: Functionalised collagen spheres reduce H2O2 mediated apoptosis by scavenging overexpressed ROS. Nanomedicine. 14:2397–2405. 2018. View Article : Google Scholar

13 

Chandel NS, Maltepe E, Goldwasser E, Mathieu CE, Simon MC and Schumacker PT: Mitochondrial reactive oxygen species trigger hypoxia-induced transcription. Proc Natl Acad Sci USA. 95:11715–11720. 1998. View Article : Google Scholar : PubMed/NCBI

14 

Pearlstein DP, Ali MH, Mungai PT, Hynes KL, Gewertz BL and Schumacker PT: Role of mitochondrial oxidant generation in endothelial cell responses to hypoxia. Arterioscler Thromb Vasc Biol. 22:566–573. 2002. View Article : Google Scholar : PubMed/NCBI

15 

Maraldi T, Prata C, Caliceti C, Vieceli Dalla, Sega F, Zambonin L, Fiorentini D and Hakim G: VEGF-induced ROS generation from NAD(P)H oxidases protects human leukemic cells from apoptosis. Int J Oncol. 36:1581–1589. 2010.PubMed/NCBI

16 

Colavitti R, Pani G, Bedogni B, Anzevino R, Borrello S, Waltenberger J and Galeotti T: Reactive oxygen species as downstream mediators of angiogenic signaling by vascular endothelial growth factor receptor-2/KDR. J Biol Chem. 277:3101–3108. 2002. View Article : Google Scholar

17 

Oshikawa J, Kim SJ, Furuta E, Caliceti C, Chen GF, McKinney RD, Kuhr F, Levitan I, Fukai T and Ushio-Fukai M: Novel role of p66Shc in ROS-dependent VEGF signaling and angiogenesis in endothelial cells. Am J Physiol Heart Circ Physiol. 302:H724–H732. 2012. View Article : Google Scholar :

18 

Ushio-Fukai M: VEGF signaling through NADPH oxidase-derived ROS. Antioxid Redox Signal. 9:731–739. 2007. View Article : Google Scholar : PubMed/NCBI

19 

Chen S, Zhou Y, Zhou L, Guan Y, Zhang Y and Han X: Anti-neovascularization effects of DMBT in age-related macular degeneration by inhibition of VEGF secretion through ROS-dependent signaling pathway. Mol Cell Biochem. 448:225–235. 2018. View Article : Google Scholar : PubMed/NCBI

20 

Jing Y, Liu LZ, Jiang Y, Zhu Y, Guo NL, Barnett J, Rojanasakul Y, Agani F and Jiang BH: Cadmium increases HIF-1 and VEGF expression through ROS, ERK, and AKT signaling pathways and induces malignant transformation of human bronchial epithelial cells. Toxicol Sci. 125:10–19. 2012. View Article : Google Scholar

21 

Narita T, Yin S, Gelin CF, Moreno CS, Yepes M, Nicolaou KC and Van Meir EG: Identification of a novel small molecule HIF-1alpha translation inhibitor. Clin Cancer Res. 15:6128–6136. 2009. View Article : Google Scholar : PubMed/NCBI

22 

Guan G, Zhang Y, Lu Y, Liu L, Shi D, Wen Y, Yang L, Ma Q, Liu T, Zhu X, et al: The HIF-1α/CXCR4 pathway supports hypoxia-induced metastasis of human osteosarcoma cells. Cancer Lett. 357:254–264. 2015. View Article : Google Scholar

23 

Zhou H, Chen J, Lu X, Shen C, Zeng J, Chen L and Pei Z: Melatonin protects against rotenone-induced cell injury via inhibition of Omi and Bax-mediated autophagy in Hela cells. J Pineal Res. 52:120–127. 2012. View Article : Google Scholar

24 

Goradel NH, Asghari MH, Moloudizargari M, Negahdari B, Haghi-Aminjan H and Abdollahi M: Melatonin as an angiogenesis inhibitor to combat cancer: Mechanistic evidence. Toxicol Appl Pharmacol. 335:56–63. 2017. View Article : Google Scholar : PubMed/NCBI

25 

Su SC, Hsieh MJ, Yang WE, Chung WH, Reiter RJ and Yang SF: Cancer metastasis: Mechanisms of inhibition by melatonin. J Pineal Res. 62:e123702017. View Article : Google Scholar

26 

Reiter RJ, Rosales-Corral SA, Tan DX, Acuna-Castroviejo D, Qin L, Yang SF and Xu K: Melatonin, a full service anti-cancer agent: Inhibition of initiation, progression and metastasis. Int J Mol Sci. 18:E8432017. View Article : Google Scholar : PubMed/NCBI

27 

Carbajo-Pescador S, Ordonez R, Benet M, Jover R, García-Palomo A, Mauriz JL and González-Gallego J: Inhibition of VEGF expression through blockade of Hif1alpha and STAT3 signalling mediates the anti-angiogenic effect of melatonin in HepG2 liver cancer cells. Br J Cancer. 109:83–91. 2013. View Article : Google Scholar : PubMed/NCBI

28 

Wang TH, Wu CH, Yeh CT, Su SC, Hsia SM, Liang KH, Chen CC, Hsueh C and Chen CY: Melatonin suppresses hepato-cellular carcinoma progression via lncRNA-CPS1-IT-mediated HIF-1 α inactivation. Oncotarget. 8:82280–82293. 2017.PubMed/NCBI

29 

Xu Pi H, Reiter S, Guo RJ, Zhang P, Li L, Li Y, Cao M, Tian Z, Xie LJ, et al: SIRT3-SOD2-mROS-dependent autophagy in cadmium-induced hepatotoxicity and salvage by melatonin. Autophagy. 11:1037–1051. 2015. View Article : Google Scholar : PubMed/NCBI

30 

Ma Z, Yang Y, Fan C, Han J, Wang D, Di S, Hu W, Liu D, Li X, Reiter RJ and Yan X: Melatonin as a potential anticarcinogen for non-small-cell lung cancer. Oncotarget. 7:46768–46784. 2016.PubMed/NCBI

31 

Plaimee P, Weerapreeyakul N, Barusrux S and Johns NP: Melatonin potentiates cisplatin-induced apoptosis and cell cycle arrest in human lung adenocarcinoma cells. Cell Prolif. 48:67–77. 2015. View Article : Google Scholar : PubMed/NCBI

32 

Proietti S, Cucina A, Reiter RJ and Bizzarri M: Molecular mechanisms of melatonin’s inhibitory actions on breast cancers. Cell Mol Life Sci. 70:2139–2157. 2013. View Article : Google Scholar

33 

Proietti S, Catizone A, Masiello MG, Dinicola S, Fabrizi G, Minini M, Ricci G, Verna R, Reiter RJ, Cucina A and Bizzarri M: Increase in motility and invasiveness of MCF7 cancer cells induced by nicotine is abolished by melatonin through inhibition of ERK phosphorylation. J Pineal Res. 64:e124672018. View Article : Google Scholar : PubMed/NCBI

34 

Gonzalez-Gonzalez A, Gonzalez A, Alonso-Gonzalez C, Menéndez-Menéndez J, Martínez-Campa C and Cos S: Complementary actions of melatonin on angiogenic factors, the angiopoietin/Tie2 axis and VEGF, in co-cultures of human endothelial and breast cancer cells. Oncol Rep. 39:433–441. 2018.

35 

Lee H, Lee HJ, Jung JH, Shin EA and Kim SH: Melatonin disturbs SUMOylation-mediated crosstalk between c-Myc and nestin via MT1 activation and promotes the sensitivity of paclitaxel in brain cancer stem cells. J Pineal Res. 65:e124962018. View Article : Google Scholar : PubMed/NCBI

36 

Hill SM, Frasch T, Xiang S, Yuan L, Duplessis T and Mao L: Molecular mechanisms of melatonin anticancer effects. Integr Cancer Ther. 8:337–346. 2009. View Article : Google Scholar

37 

Lai YH, Hu DN, Rosen R, Sassoon J, Chuang LY, Wu KY and Wu WC: Hypoxia-induced vascular endothelial growth factor secretion by retinal pigment epithelial cells is inhibited by melatonin via decreased accumulation of hypoxia-inducible factors-1α protein. Clin Exp Ophthalmol. 45:182–191. 2017. View Article : Google Scholar

38 

Park SY, Jang WJ, Yi EY, Jang JY, Jung Y, Jeong JW and Kim YJ: Melatonin suppresses tumor angiogenesis by inhibiting HIF-1 alpha stabilization under hypoxia. J Pineal Res. 48:178–184. 2010. View Article : Google Scholar : PubMed/NCBI

39 

Park JW, Hwang MS, Suh SI and Baek WK: Melatonin downregulates HIF-1 alpha expression through inhibition of protein translation in prostate cancer cells. J Pineal Res. 46:415–421. 2009. View Article : Google Scholar : PubMed/NCBI

40 

Cui P, Luo Z, Zhang H, Su Y, Li A, Li H, Zhang J, Yang Z and Xiu R: Effect and mechanism of melatonin’s action on the proliferation of human umbilical vein endothelial cells. J Pineal Res. 41:358–362. 2006. View Article : Google Scholar : PubMed/NCBI

41 

González A, González-González A, Alonso-González C, Menéndez-Menéndez J, Martínez-Campa C and Cos S: Melatonin inhibits angiogenesis in SH-SY5Y human neuroblastoma cells by downregulation of VEGF. Oncol Rep. 37:2433–2440. 2017. View Article : Google Scholar : PubMed/NCBI

42 

Vriend J and Reiter RJ: Melatonin and the von Hippel-Lindau/HIF-1 oxygen sensing mechanism: A review. Biochim Biophys Acta. 1865:176–183. 2016.PubMed/NCBI

43 

Livak KJ and Schmittgen TD: Analysis of relative gene expression data using real-time quantitative PCR and the 2(-Delta Delta C(T)) method. Methods. 25:402–408. 2001. View Article : Google Scholar

44 

Pan B, Zhong W, Deng Z, Lai C, Chu J, Jiao G, Liu J and Zhou Q: Inhibition of prostate cancer growth by solanine requires the suppression of cell cycle proteins and the activation of ROS/P38 signaling pathway. Cancer Med. 5:3214–3222. 2016. View Article : Google Scholar : PubMed/NCBI

45 

Alvarez-García V, González A, Alonso-González C, Martínez-Campa C and Cos S: Antiangiogenic effects of melatonin in endothelial cell cultures. Microvasc Res. 87:25–33. 2013. View Article : Google Scholar : PubMed/NCBI

46 

Vijayalaxmi, Thomas CR Jr, Reiter RJ and Herman TS: Melatonin: From basic research to cancer treatment clinics. J Clin Oncol. 20:2575–2601. 2002. View Article : Google Scholar : PubMed/NCBI

47 

Dai M, Cui P, Yu M, Han J, Li H and Xiu R: Melatonin modulates the expression of VEGF and HIF-1 alpha induced by CoCl2 in cultured cancer cells. J Pineal Res. 44:121–126. 2008. View Article : Google Scholar : PubMed/NCBI

48 

Colombo J, Maciel JM, Ferreira LC, Da Silva RF and Zuccari DA: Effects of melatonin on HIF-1 α and VEGF expression and on the invasive properties of hepatocarcinoma cells. Oncol Lett. 12:231–237. 2016. View Article : Google Scholar : PubMed/NCBI

49 

Zhang Y, Liu Q, Wang F, Ling EA, Liu S, Wang L, Yang Y, Yao L, Chen X, Wang F, et al: Melatonin antagonizes hypoxia-mediated glioblastoma cell migration and invasion via inhibition of HIF-1 α. J Pineal Res. 55:21–130. 2013. View Article : Google Scholar

50 

Guzy RD and Humacker PT: Oxygen sensing by mitochondria at complex III: The paradox of increased reactive oxygen species during hypoxia. Exp Physiol. 91:807–819. 2006. View Article : Google Scholar : PubMed/NCBI

51 

Scherz-Shouval R and Elazar Z: Regulation of autophagy by ROS: Physiology and pathology. Trends Biochem Sci. 36:30–38. 2011. View Article : Google Scholar

52 

D’Autréaux B and Toledano MB: ROS as signalling molecules: Mechanisms that generate specificity in ROS homeostasis. Nat Rev Mol Cell Biol. 8:813–824. 2007. View Article : Google Scholar

53 

Zhang Y, Choksi S, Chen K, Pobezinskaya Y, Linnoila I and Liu ZG: ROS play a critical role in the differentiation of alternatively activated macrophages and the occurrence of tumor-associated macrophages. Cell Res. 23:898–914. 2013. View Article : Google Scholar : PubMed/NCBI

54 

Diebold L and Chandel NS: Mitochondrial ROS regulation of proliferating cells. Free Radic Biol Med. 100:86–93. 2016. View Article : Google Scholar : PubMed/NCBI

55 

Xia C, Meng Q, Lin LZ, Rojanasakul Y, Wang XR and Jiang BH: Reactive oxygen species regulate angiogenesis and tumor growth through vascular endothelial growth factor. Cancer Res. 67:10823–10830. 2007. View Article : Google Scholar : PubMed/NCBI

56 

Li Z, Xu X, Leng X, He M, Wang J, Cheng S and Wu H: Roles of reactive oxygen species in cell signaling pathways and immune responses to viral infections. Arch Virol. 162:603–610. 2017. View Article : Google Scholar

57 

Morgan MJ and Liu ZG: Crosstalk of reactive oxygen species and NF-κB signaling. Cell Res. 21:103–115. 2011. View Article : Google Scholar

58 

Liu J, Chang F, Li F, Fu H, Wang J, Zhang S, Zhao J and Yin D: Palmitate promotes autophagy and apoptosis through ROS-dependent JNK and p38 MAPK. Biochem Biophys Res Commun. 463:262–267. 2015. View Article : Google Scholar : PubMed/NCBI

59 

Prasad S, Gupta SC and Tyagi AK: Reactive oxygen species (ROS) and cancer: Role of antioxidative nutraceuticals. Cancer Lett. 387:95–105. 2017. View Article : Google Scholar

60 

Wang RX, Liu H, Xu L, Zhang H and Zhou RX: Melatonin downregulates nuclear receptor RZR/RORγ expression causing growth-inhibitory and anti-angiogenesis activity in human gastric cancer cells in vitro an in vivo. Oncol Lett. 12:897–903. 2016. View Article : Google Scholar : PubMed/NCBI

61 

You BR, Shin HR and Park WH: PX-12 inhibits the growth of A549 lung cancer cells via G2/M phase arrest and ROS-dependent apoptosis. Int J Oncol. 44:301–308. 2014. View Article : Google Scholar

62 

Bauer G: Central signaling elements of intercellular reactive oxygen/nitrogen species-dependent induction of apoptosis in malignant cells. Anticancer Res. 37:499–513. 2017. View Article : Google Scholar : PubMed/NCBI

Related Articles

  • Abstract
  • View
  • Download
  • Twitter
Copy and paste a formatted citation
Spandidos Publications style
Cheng J, Yang HL, Gu CJ, Liu YK, Shao J, Zhu R, He YY, Zhu XY and Li MQ: Melatonin restricts the viability and angiogenesis of vascular endothelial cells by suppressing HIF-1α/ROS/VEGF. Int J Mol Med 43: 945-955, 2019.
APA
Cheng, J., Yang, H., Gu, C., Liu, Y., Shao, J., Zhu, R. ... Li, M. (2019). Melatonin restricts the viability and angiogenesis of vascular endothelial cells by suppressing HIF-1α/ROS/VEGF. International Journal of Molecular Medicine, 43, 945-955. https://doi.org/10.3892/ijmm.2018.4021
MLA
Cheng, J., Yang, H., Gu, C., Liu, Y., Shao, J., Zhu, R., He, Y., Zhu, X., Li, M."Melatonin restricts the viability and angiogenesis of vascular endothelial cells by suppressing HIF-1α/ROS/VEGF". International Journal of Molecular Medicine 43.2 (2019): 945-955.
Chicago
Cheng, J., Yang, H., Gu, C., Liu, Y., Shao, J., Zhu, R., He, Y., Zhu, X., Li, M."Melatonin restricts the viability and angiogenesis of vascular endothelial cells by suppressing HIF-1α/ROS/VEGF". International Journal of Molecular Medicine 43, no. 2 (2019): 945-955. https://doi.org/10.3892/ijmm.2018.4021
Copy and paste a formatted citation
x
Spandidos Publications style
Cheng J, Yang HL, Gu CJ, Liu YK, Shao J, Zhu R, He YY, Zhu XY and Li MQ: Melatonin restricts the viability and angiogenesis of vascular endothelial cells by suppressing HIF-1α/ROS/VEGF. Int J Mol Med 43: 945-955, 2019.
APA
Cheng, J., Yang, H., Gu, C., Liu, Y., Shao, J., Zhu, R. ... Li, M. (2019). Melatonin restricts the viability and angiogenesis of vascular endothelial cells by suppressing HIF-1α/ROS/VEGF. International Journal of Molecular Medicine, 43, 945-955. https://doi.org/10.3892/ijmm.2018.4021
MLA
Cheng, J., Yang, H., Gu, C., Liu, Y., Shao, J., Zhu, R., He, Y., Zhu, X., Li, M."Melatonin restricts the viability and angiogenesis of vascular endothelial cells by suppressing HIF-1α/ROS/VEGF". International Journal of Molecular Medicine 43.2 (2019): 945-955.
Chicago
Cheng, J., Yang, H., Gu, C., Liu, Y., Shao, J., Zhu, R., He, Y., Zhu, X., Li, M."Melatonin restricts the viability and angiogenesis of vascular endothelial cells by suppressing HIF-1α/ROS/VEGF". International Journal of Molecular Medicine 43, no. 2 (2019): 945-955. https://doi.org/10.3892/ijmm.2018.4021
Follow us
  • Twitter
  • LinkedIn
  • Facebook
About
  • Spandidos Publications
  • Careers
  • Cookie Policy
  • Privacy Policy
How can we help?
  • Help
  • Live Chat
  • Contact
  • Email to our Support Team