Spandidos Publications Logo
  • About
    • About Spandidos
    • Aims and Scopes
    • Abstracting and Indexing
    • Editorial Policies
    • Reprints and Permissions
    • Job Opportunities
    • Terms and Conditions
    • Contact
  • Journals
    • All Journals
    • Oncology Letters
      • Oncology Letters
      • Information for Authors
      • Editorial Policies
      • Editorial Board
      • Aims and Scope
      • Abstracting and Indexing
      • Bibliographic Information
      • Archive
    • International Journal of Oncology
      • International Journal of Oncology
      • Information for Authors
      • Editorial Policies
      • Editorial Board
      • Aims and Scope
      • Abstracting and Indexing
      • Bibliographic Information
      • Archive
    • Molecular and Clinical Oncology
      • Molecular and Clinical Oncology
      • Information for Authors
      • Editorial Policies
      • Editorial Board
      • Aims and Scope
      • Abstracting and Indexing
      • Bibliographic Information
      • Archive
    • Experimental and Therapeutic Medicine
      • Experimental and Therapeutic Medicine
      • Information for Authors
      • Editorial Policies
      • Editorial Board
      • Aims and Scope
      • Abstracting and Indexing
      • Bibliographic Information
      • Archive
    • International Journal of Molecular Medicine
      • International Journal of Molecular Medicine
      • Information for Authors
      • Editorial Policies
      • Editorial Board
      • Aims and Scope
      • Abstracting and Indexing
      • Bibliographic Information
      • Archive
    • Biomedical Reports
      • Biomedical Reports
      • Information for Authors
      • Editorial Policies
      • Editorial Board
      • Aims and Scope
      • Abstracting and Indexing
      • Bibliographic Information
      • Archive
    • Oncology Reports
      • Oncology Reports
      • Information for Authors
      • Editorial Policies
      • Editorial Board
      • Aims and Scope
      • Abstracting and Indexing
      • Bibliographic Information
      • Archive
    • Molecular Medicine Reports
      • Molecular Medicine Reports
      • Information for Authors
      • Editorial Policies
      • Editorial Board
      • Aims and Scope
      • Abstracting and Indexing
      • Bibliographic Information
      • Archive
    • World Academy of Sciences Journal
      • World Academy of Sciences Journal
      • Information for Authors
      • Editorial Policies
      • Editorial Board
      • Aims and Scope
      • Abstracting and Indexing
      • Bibliographic Information
      • Archive
    • International Journal of Functional Nutrition
      • International Journal of Functional Nutrition
      • Information for Authors
      • Editorial Policies
      • Editorial Board
      • Aims and Scope
      • Abstracting and Indexing
      • Bibliographic Information
      • Archive
    • International Journal of Epigenetics
      • International Journal of Epigenetics
      • Information for Authors
      • Editorial Policies
      • Editorial Board
      • Aims and Scope
      • Abstracting and Indexing
      • Bibliographic Information
      • Archive
    • Medicine International
      • Medicine International
      • Information for Authors
      • Editorial Policies
      • Editorial Board
      • Aims and Scope
      • Abstracting and Indexing
      • Bibliographic Information
      • Archive
  • Articles
  • Information
    • Information for Authors
    • Information for Reviewers
    • Information for Librarians
    • Information for Advertisers
    • Conferences
  • Language Editing
Spandidos Publications Logo
  • About
    • About Spandidos
    • Aims and Scopes
    • Abstracting and Indexing
    • Editorial Policies
    • Reprints and Permissions
    • Job Opportunities
    • Terms and Conditions
    • Contact
  • Journals
    • All Journals
    • Biomedical Reports
      • Information for Authors
      • Editorial Policies
      • Editorial Board
      • Aims and Scope
      • Abstracting and Indexing
      • Bibliographic Information
      • Archive
    • Experimental and Therapeutic Medicine
      • Information for Authors
      • Editorial Policies
      • Editorial Board
      • Aims and Scope
      • Abstracting and Indexing
      • Bibliographic Information
      • Archive
    • International Journal of Epigenetics
      • Information for Authors
      • Editorial Policies
      • Editorial Board
      • Aims and Scope
      • Abstracting and Indexing
      • Bibliographic Information
      • Archive
    • International Journal of Functional Nutrition
      • Information for Authors
      • Editorial Policies
      • Editorial Board
      • Aims and Scope
      • Abstracting and Indexing
      • Bibliographic Information
      • Archive
    • International Journal of Molecular Medicine
      • Information for Authors
      • Editorial Policies
      • Editorial Board
      • Aims and Scope
      • Abstracting and Indexing
      • Bibliographic Information
      • Archive
    • International Journal of Oncology
      • Information for Authors
      • Editorial Policies
      • Editorial Board
      • Aims and Scope
      • Abstracting and Indexing
      • Bibliographic Information
      • Archive
    • Medicine International
      • Information for Authors
      • Editorial Policies
      • Editorial Board
      • Aims and Scope
      • Abstracting and Indexing
      • Bibliographic Information
      • Archive
    • Molecular and Clinical Oncology
      • Information for Authors
      • Editorial Policies
      • Editorial Board
      • Aims and Scope
      • Abstracting and Indexing
      • Bibliographic Information
      • Archive
    • Molecular Medicine Reports
      • Information for Authors
      • Editorial Policies
      • Editorial Board
      • Aims and Scope
      • Abstracting and Indexing
      • Bibliographic Information
      • Archive
    • Oncology Letters
      • Information for Authors
      • Editorial Policies
      • Editorial Board
      • Aims and Scope
      • Abstracting and Indexing
      • Bibliographic Information
      • Archive
    • Oncology Reports
      • Information for Authors
      • Editorial Policies
      • Editorial Board
      • Aims and Scope
      • Abstracting and Indexing
      • Bibliographic Information
      • Archive
    • World Academy of Sciences Journal
      • Information for Authors
      • Editorial Policies
      • Editorial Board
      • Aims and Scope
      • Abstracting and Indexing
      • Bibliographic Information
      • Archive
  • Articles
  • Information
    • For Authors
    • For Reviewers
    • For Librarians
    • For Advertisers
    • Conferences
  • Language Editing
Login Register Submit
  • This site uses cookies
  • You can change your cookie settings at any time by following the instructions in our Cookie Policy. To find out more, you may read our Privacy Policy.

    I agree
Search articles by DOI, keyword, author or affiliation
Search
Advanced Search
presentation
International Journal of Molecular Medicine
Join Editorial Board Propose a Special Issue
Print ISSN: 1107-3756 Online ISSN: 1791-244X
Journal Cover
April-2019 Volume 43 Issue 4

Full Size Image

Sign up for eToc alerts
Recommend to Library

Journals

International Journal of Molecular Medicine

International Journal of Molecular Medicine

International Journal of Molecular Medicine is an international journal devoted to molecular mechanisms of human disease.

International Journal of Oncology

International Journal of Oncology

International Journal of Oncology is an international journal devoted to oncology research and cancer treatment.

Molecular Medicine Reports

Molecular Medicine Reports

Covers molecular medicine topics such as pharmacology, pathology, genetics, neuroscience, infectious diseases, molecular cardiology, and molecular surgery.

Oncology Reports

Oncology Reports

Oncology Reports is an international journal devoted to fundamental and applied research in Oncology.

Experimental and Therapeutic Medicine

Experimental and Therapeutic Medicine

Experimental and Therapeutic Medicine is an international journal devoted to laboratory and clinical medicine.

Oncology Letters

Oncology Letters

Oncology Letters is an international journal devoted to Experimental and Clinical Oncology.

Biomedical Reports

Biomedical Reports

Explores a wide range of biological and medical fields, including pharmacology, genetics, microbiology, neuroscience, and molecular cardiology.

Molecular and Clinical Oncology

Molecular and Clinical Oncology

International journal addressing all aspects of oncology research, from tumorigenesis and oncogenes to chemotherapy and metastasis.

World Academy of Sciences Journal

World Academy of Sciences Journal

Multidisciplinary open-access journal spanning biochemistry, genetics, neuroscience, environmental health, and synthetic biology.

International Journal of Functional Nutrition

International Journal of Functional Nutrition

Open-access journal combining biochemistry, pharmacology, immunology, and genetics to advance health through functional nutrition.

International Journal of Epigenetics

International Journal of Epigenetics

Publishes open-access research on using epigenetics to advance understanding and treatment of human disease.

Medicine International

Medicine International

An International Open Access Journal Devoted to General Medicine.

Journal Cover
April-2019 Volume 43 Issue 4

Full Size Image

Sign up for eToc alerts
Recommend to Library

  • Article
  • Citations
    • Cite This Article
    • Download Citation
    • Create Citation Alert
    • Remove Citation Alert
    • Cited By
  • Similar Articles
    • Related Articles (in Spandidos Publications)
    • Similar Articles (Google Scholar)
    • Similar Articles (PubMed)
  • Download PDF
  • Download XML
  • View XML
Article Open Access

Nrdp1 is involved in hippocampus apoptosis in cardiopulmonary bypass-induced cognitive dysfunction via the regulation of ErbB3 protein levels

  • Authors:
    • Jie Zheng
    • Su Min
    • Bin Hu
    • Qin Liu
    • Yunqiang Wan
  • View Affiliations / Copyright

    Affiliations: Department of Anesthesiology, The First Affiliated Hospital of Chongqing Medical University, Chongqing 400016, P.R. China, Department of Anesthesiology, Traditional Chinese Medicine Hospital Affiliated to Southwest Medical University, Luzhou, Sichuan 640000, P.R. China, Department of Anesthesiology, The First Affiliated Hospital of Southwest Medical University, Luzhou, Sichuan 646000, P.R. China
    Copyright: © Zheng et al. This is an open access article distributed under the terms of Creative Commons Attribution License.
  • Pages: 1747-1757
    |
    Published online on: January 28, 2019
       https://doi.org/10.3892/ijmm.2019.4080
  • Expand metrics +
Metrics: Total Views: 0 (Spandidos Publications: | PMC Statistics: )
Metrics: Total PDF Downloads: 0 (Spandidos Publications: | PMC Statistics: )
Cited By (CrossRef): 0 citations Loading Articles...

This article is mentioned in:



Abstract

The cardiopulmonary bypass (CPB) is an important risk factor for the development of postoperative cognitive dysfunction (POCD). The pathological mechanism of the neuro‑modulation receptor degradation protein ring finger protein 41 (Nrdp1) in CPB‑induced cognitive dysfunction remains unclear. In the present study, aged Sprague‑Dawley male rats and CPB treatment were selected to duplicate the POCD model. A hypoxia/reoxygeneration (H/R) model was established to evaluate the effect of Nrdp1 in vitro. Apoptosis in the hippocampus regions were measured using a terminal deoxynucleotidyl‑transferase‑mediated dUTP nick end labelling assay, the viability and apoptosis level of the cells were measured via an MTT assay and flow cytometry, respectively, and the expression levels of Nrdp1, erb‑b2 receptor tyrosine kinase 3 (ErbB3), phosphorylated‑protein kinase B (p‑AKT) and cleaved (c‑) caspase‑3 were detected using western blot analysis. Then, Nrdp1 was upregulated and downregulated in vitro and in vivo through lentivirus infection to further investigate the effect of Nrdp1 in the rats following CPB. The results revealed that Nrdp1 is associated with hippocampus neuronal apoptosis and POCD following CPB in rats. The overexpression of Nrdp1 altered the cognitive function of the rats which was inhibited by CPB, and additionally inhibited the viability and increased the apoptosis of primary hippocampus neuron cells under H/R treatment. Furthermore, knockdown of Nrdp1 promoted the viability of primary hippocampus neuron cells and decreased the apoptosis of cells under H/R treatment. Further study indicated that Nrdp1 regulates the protein expression of ErbB3, p‑AKT, cytochrome c, BCL2-associated X, apoptosis regulator, BCL2, apoptosis regulator and c‑caspase‑3. The results of the present study suggested that CPB may induce apoptosis in the hippocampus of aged rats. Nrdp1 serves an important role in regulating the apoptosis induced by CPB in vivo and in vitro through regulating ErbB3 and p‑AKT protein levels.

Introduction

Postoperative cognitive dysfunction (POCD) is a postoperative complication in the central nervous system, characterized by disorders including anxiety, personality changes and impaired memory (1,2). For patients who undergo heart surgery, the occurrence of POCD was 59 and 21% at 1 and 3 months subsequent to undergoing surgery with anesthesia, respectively (3,4). The incidence and course of POCD is different depending on the age of the patient. Symptoms of patients over 15 years old last for weeks to months, and the incidence of POCD is higher compared with those younger than 15 (5). POCD delays recovery time and prolongs hospitalization, and patients may even develop permanent cognitive impairment and decreased quality of life following anesthesia and surgery (6).

Currently, the pathological mechanism of POCD remains unclear. A number of studies have reported that the central inflammatory response, apoptosis-associated initiation factors, neuronal apoptosis and a decrease in the total number of neurons serve an important role in the occurrence and development of POCD (7,8). Previously, one study demonstrated that the ubiquitin proteasome system (UPS), a class of specific proteins and protein degradation pathways in cells, serves a notable function in memory (9). In addition, UPS inhibitors may increase the number of acetylcholine receptors (neurotransmitters that exist widely in the central nervous system) in the neuronal cell membrane and affect cognitive function (10). The mechanisms of POCD have been indicated to be involved in excessive neuroapoptosis. Therefore, a hypoxia/reoxygeneration (H/R) model was established in the present study to evaluate the effect of ring finger protein 41 (Nrdp1) on hippocampus neuron apoptosis.

Nrdp1, a newly discovered ubiquitin ligase, has a ubiquitination function for a variety of substrates including erb-b2 receptor tyrosine kinase (ErbB)3 and is involved in numerous physiological and pathological processes that regulate cell proliferation, inflammation and apoptosis (11,12). ErbB2, ErbB3 and ErbB4 mRNA transcripts were identified throughout the cortical, hippocampal and subcortical areas of the primate brain (13). It was reported that the Nrdp1/ErbB3 signaling pathway regulated cognitive function and the suicidal tendency of depression (14,15). However, the function and mechanism of Nrdp1 in cardiopulmonary bypass operation (CPB)-induced cognitive dysfunction remains unclear.

Therefore, in the present study, whether Nrdp1 was involved in CPB-induced cognitive dysfunction in vivo and in vitro was investigated. In addition, the present study investigated the pathological mechanisms of Nrdp1 in this process. This may identify a novel target for the prevention and treatment of POCD.

Materials and methods

Animals

Sprague-Dawley (SD) male rats (n=30), 18 months old, weighing 700-800 g, were purchased from the Chongqing Medical University (Chongqing, China) and randomly divided into the control group, sham group and model group (n=10 for each group). Rats were kept in rooms maintained at 22±1°C and 55% humidity in a 12 h light/dark cycle with access to food and water ad libitum. Male newborn SD rats (n=20; age, <24 h; weighing 5-10 g) were purchased from Chongqing Medical University and kept in the same environment as described above. All experiments involving animals were approved by the Animal Care Committee of Chongqing Medical University and were performed according to the guidelines of the National Institutes of Health on Animal Care (16). The protocol was ethically approved by the Ethics Committee of Chongqing Medical University. All aged rats were assessed for baseline measurements (using a Morris water maze test) prior to the experiment, and the Morris water maze test was measured following the experiment to evaluate the rat behavior.

CPB model

A total of 60 rats were randomly divided into 6 groups including control, sham, model, model+normal control (NC), model+Nrdp1 overexpression and CPB+Nrdp1 knockdown groups. Rats in the model, model+NC, model+Nrdp1 overexpression and CPB+Nrdp1 knockdown groups were subjected to the CPB operation. Briefly, rats were anesthetized using a intraperitoneal injection with 50 mg/kg pentobarbital. The abdominal wall medial anterior artery, caudal artery and right jugular vein were isolated. The abdominal wall medial anterior artery was used to monitor arterial blood pressure, while the caudal artery and right jugular vein were used to establish CPB. The CPB mainly consisted of a blood reservoir, roll pump and experimental animal membrane lung and vein. The pre-charge liquid was 4 ml, composed of ringer lactate solution: 6% hydroxyethyl starch: Mannitol: Sodium bicarbonate in a 11:7:1:1 ratio. When the activated clotting time (ACT) time was >480 sec, CPB began. The starting perfusion flow was 20-40 ml/kg/min and gradually increased to 160-180 ml/kg/min. The mean flow remained at 100-120 ml/kg/min, and the mean arterial pressure was maintained at 60-100 mmHg. Following 90 min of flow, the CPB was stopped, and the residual machine pre-congestion or colloidal fluid was returned. Then, 1 mg protamine was injected, the catheter was removed and the blood vessel and incision were sutured. Subsequent to the operation, a heating pad and a temperature control lamp were used to maintain the body temperature of the rat at ~37°C (17). The rats from the sham-operation group were anesthetized using pentobarbital, and then the abdominal wall medial anterior artery, caudal artery and right jugular vein were isolated, but not subjected to CPB operation. Control rats received no treatment.

For lentivirus treatment, the rats received an intracerebral ventricular injection of 5 µl 1×109 TU/ml lentivirus in each side of the hippocampus. Len-Nrdp1 was administrated to the H/R+Nrdp1 group, len-control (ctrl) RNA was administered to the H/R+NC group and len-shNrdp1 to the H/R+shNrdp1 group, which were all produced as described below (Tianjin Bioco Biotechnology Co., Ltd., Tianjin, China). After 10 days, the model was established.

Morris water-maze test

A Morris water-maze test was performed. The stainless steel pool was divided into 4 quadrants, and the movable platform was located in the first quadrant. Each rat was trained 4 times a day for 5 days to record the mean daily escape latency. On the first day, the rats were placed on the platform for 30 sec. All rats (8 in each group) were allowed to adapt to the environment subsequent to the completion of the formal experiment. If the rat did not reach the platform in 120 sec, they would be guided onto the platform and remained on the platform for 10 sec. The training record of the rats was 120 sec. Following training, the platform was removed. Rats were placed in the opposite quadrant from the location of the original platform as the point of entry, and the swimming speed, platform quadrant latency distance and time percentage were recorded in a 120 sec time frame. ANY-maze system 5.26 (Stoelting Co., Wood Dale, IL, USA) was used to analyze the behavioral indicators running on a computer that automatically recorded the time and movement route data in real time.

Terminal deoxynucleotidyl-transferase-mediated dUTP nick end labelling (TUNEL) staining

The aged rats in each group were anesthetized using an intraperitoneal injection of 1% phenobarbital sodium (40 mg/kg) and sacrificed by decapitation. The brain tissue was then isolated and fixed in 4% paraformaldehyde for 24 h at room temperature, soaked with 100% ethanol and xylene at room temperature for 24 h and embedded in paraffin at 65°C for 2 h. Brain paraffin sections were washed and rehydrated, washed with phosphate-buffered saline (PBS) and incubated with 50 µl TUNEL reaction mixture for 1 h at 37°C in the dark. Sections were also incubated with 50 µl converter-peroxidase at 37°C for 30 min. Finally, the sections were rinsed with PBS and stained with DAB substrate at room temperature for 10 min. The In situ Cell Death Detection kit (Roche Diagnostics GmbH, Mannheim, Germany) was used for TUNEL staining, according to the manufacturer’s protocol. A light microscope and LEICA QWin Plus software version 2.0 (Leica Microsystems GmbH, Wetzlar, Germany) were used to analyze TUNEL staining.

Primary hippocampus neuron cells cultures

A total of 20 male newborn SD rats (age <24 h old, weighing 5-10 g) were purchased from Chongqing Medical University. Primary hippocampus neuron cells were separated from the hippocampus of the newborn SD rats, and the cells from 20 rats were selected. In brief, the newborn SD rats were decapitated, and subsequently the skull was removed carefully and the brain was extracted. The entire hippocampus was isolated and sliced into 1 mm3 thick sections. These sections were placed in a 10 cm dish and dissociated using 0.25% trypsin solution at 37°C for 10 min. Then, 10% fetal bovine serum (Gibco; Thermo Fisher Scientific, Inc., MA, USA) was used to culture the cells. Subsequent to centrifugation (1,000 × g for 5 min at 37°C), hippocampus neuron cells were resuspended and plated in 6-well plates with cell culture medium, containing poly-D-lysine (Sigma-Aldrich; Merck KGaA, Darmstadt, Germany), neurobasal media (Gibco; Thermo Fisher Scientific, Inc.), 500 µM glutamine and 2% B27 supplement (Gibco; Thermo Fisher Scientific, Inc.) in 5% CO2 at 37°C. Following culturing for 15 days, the hippocampus neuron cells were used for the following experiments. The cell culture medium was replaced on days 3 and 5 in vitro.

H/R model establishment

In brief, neuron cells were cultured in hypoxic conditions for 2 h in a hypoxic chamber (1% O2, 5%CO2 and 94%N2; Biospherix, Ltd., Parish, NY, USA) and then reoxygenated by incubation in a standard 5% CO2 incubator at 37°C for 4 h. The cells in the control group were incubated in a standard 5% CO2 incubator for 4 h as previously described (18).

Overexpression or knockdown of Nrdp1 expression in primary hippocampus neuron cells

The Nrdp1 coding fragment was cloned using a reverse transcription-polymerase chain reaction with EcoRI and BamHI sites. RNA was extracted using TRIzol® reagent and reverse transcribed with a PrimeScript RT kit (Takara Biotechnology Co., Ltd., Dalian, China), according to the manufacturer’s instructions. The primers used in gene amplification were as follows: Nrdp1 sense, 5′-CGG AAT TCA TGG GGT ATG ATG TAA CCC GGT-3′ and antisense, 5′-CGG GAT CCA ATC TCC TCC ACA CCA TGT GCA-3′. Nrdp1 was inserted into the lentivirus expression vector, pLVX-IRES-Puro (Invitrogen; Thermo Fisher Scientific, Inc.), forming a recombinant plasmid named pLVX-nrdp1-puro, which was verified by sequencing. Overexpression of Nrdp1 in primary neuron cells was achieved through lentivirus infection. 293 cells were obtained from the American Type Culture Collection (Manassas, VA, USA) and cultured in Dulbecco’s modified Eagle’s medium (Invitrogen; Thermo Fisher Scientific, Inc.) containing 10% fetal bovine serum (Gibco; Thermo Fisher Scientific, Inc.) with 5% CO2 at 37°C. Cells (2×105) were resuspended and plated in 6-well plates with cell culture medium. The lentiviral plasmids pLVX-nrdp1-Puro or pLVX-IRES-Puro, pLP/VSVG, and pCMV-dR8.2 dvpr (Hanbio Technology Co., Ltd., Shanghai, China) were co-transfected for 48 h at 37°C into 293 cells using Lipofectamine® 2000 (Invitrogen; Thermo Fisher Scientific, Inc.). Lentivirus supernatant was collected at 48 and 72 h after transfection. Primary hippocampus neurons were infected via lentivirus supernatant for 48 h.

To obtain Nrdp1-deficient primary hippocampus neuron cells, two Nrdp1-specific shRNAs as follows: 5′-GGT ATG ATG TAA CCC GGT TCC-3′ and 5′-GGA TCA TGC GGA ACA TGT TGT-3′, were designed to block Nrdp1 mRNA, and a scrambled shRNA as follows: 5′-GCG ATG GGC GAA CTG ACA CG-3′, was used as a negative control. The shRNA and scrambled shRNA were cloned into plasmid pLKO.1, forming pLKO.1-shRNA or pLKO.1-shNC. Neurons (5×105) were seeded in 6-well plates. Knockdown of Nrdp1 expression in neuron cells was induced through transfection using Lipofectamine® 2000 (Invitrogen; Thermo Fisher Scientific, Inc.) for 48 h at 37°C.

MTT assay

The viability of the neuronal cells was determined using an MTT assay. Hippocampus neurons were seeded into 96-well plates (1×104 cells/well). Then, 0.2 mg/ml MTT salt (Sigma-Aldrich; Merck KGaA) was added into each well, and the cells were incubated in 5% CO2 for 4 h at 37°C. Then, dimethyl sulfoxide was used to dissolve the formazan crystals for 20 min. Finally, the Safire 2 microplate reader (Tecan Group, Ltd., Mannedorf, Switzerland) was used to measure the number of viable hippocampus neuron cells by the absorbance at 490 nm. Each experiment was repeated 6 times.

Flow cytometry

The fluorescein isothiocyanate (FITC)-Annexin V and propidium iodide (PI) double staining were used to examine the apoptosis of the neuron cells. A FITC-Annexin V/PI apoptosis detection kit (Invitrogen; Thermo Fisher Scientific, Inc.) was used according to the manufacturer’s protocol. In brief, neuron cells were cultured in 6-well plates (1×106 cells/well) and treated with the above mentioned detection kit. The neuronal cells were collected, and flow cytometry was conducted to assess the apoptosis level of the cells. Each experiment was repeated 6 times.

Western blot analysis

The hippocampal tissues and neurons were collected and proteins were extracted with radioimmunoprecipitation assay lysis buffer (Beyotime Institute of Biotechnology, Shanghai, China). Protein concentration was determined with a bicinchoninic acid protein assay. Subsequently, 40 µg proteins were separated by 10% SDS-PAGE. The PageRuler™ Plus Prestained Protein Ladder (Thermo Fisher Scientific, Inc.) was used for loading as a protein marker and to estimate the molecular weight of the samples. Protein was transferred to a polyvinylidene fluoride (PVDF) membrane. Following blocking with 5% non-fat milk at room temperature for 2 h, the PVDF membranes were incubated with the following primary antibodies: Cytochrome c (cyto c; 1:500; cat. no. ab110325; Abcam, Cambridge, MA, USA), BCL2-associated X, apoptosis regulator (Bax; 1:500; cat. no. ab77566; Abcam), cleaved caspase-3 (1:500; cat. no. ab2302; Abcam), BCL2, apoptosis regulator (Bcl-2; 1:500; cat. no. ab194583; Abcam), Nrdp1 (1:300; cat. no. ab235336; Abcam), ErbB3 (1:500; cat. no. ab5470; Abcam), protein kinase B (Akt; 1:500; cat. no. ab18785; Abcam), phosphorylated (p)-Akt (1:400; cat. no. ab183556; Abcam), β-actin (1:800; cat. no. ab227387; Abcam) at 4°C overnight. The membranes were then incubated with appropriate horseradish peroxidase (HRP)-conjugated goat anti-rabbit secondary antibodies (1:1,000; cat. no. ab205718; Abcam) at room temperature for 1 h. Finally, the bands were visualized using chemiluminescence. Each experiment was repeated 6 times.

Statistical analysis

The experimental data were assessed using SPSS 19 statistical software (SPSS, Inc., Chicago, IL, USA). The data were expressed as the mean ± standard deviation. Multiple samples data were compared using analysis of variance, comparisons among groups were made using least significant difference post hoc tests, and data between groups were compared using a χ2 test including platform quadrant latency distance and time percentage. P<0.05 was considered to indicate a statistically significant difference.

Results

Cognitive function in aged rats prior to and following CPB

Prior to the establishment of CPB, a Morris water-maze test was performed. The results indicated that the escape latency for 5 continuous days, swimming speed, platform quadrant latency distance and quadrant latency time percentage were not significantly different among the groups as presented in Fig. 1A–D. However, following the CPB, the escape latency was significantly increased (P<0.05), while the platform quadrant latency distance and time percentage were significantly decreased (P<0.05) in the model group compared with the control and sham-operation as presented in Fig. 1E–H.

Figure 1

Cognitive function in aged rats prior to and following a CPB experiment. A Morris water-maze test was used to analyze the behavioral indicators. Cognitive function was analyzed 5 continual days prior to the CPB experiment, measuring (A) escape latency, (B) swimming speed, (C) platform quadrant latency distance and (D) platform quadrant latency time. Cognitive function was analyzed 3 continual days following the CPB experiment, measuring (E) escape latency, (F) swimming speed, (G) platform quadrant latency distance and (H) platform quadrant latency time. C group, control group; S group, sham-operation group; M group, model group; CPB, cardiopulmonary bypass operation. *P<0.05 vs. sham group.

Apoptosis in the hippocampus of aged rats following CPB

Following CPB, TUNEL staining was used to detect the apoptosis level in the hippocampus. The results revealed that apoptosis in the hippocampus was significantly increased (P<0.05) in the model group compared with the control and sham-operation groups as presented in Fig. 2A and B. Furthermore, apoptosis relative protein levels were investigated by western blot analysis. The expression of cyto c, Bax and c-caspase-3 were notably increased in the model group, while the expression of Bcl-2 was decreased in the model group compared with the control group (Fig. 2C).

Figure 2

Apoptosis in hippocampus of aged rats following a cardiopulmonary bypass operation. (A) A TUNEL assay was used to detect the apoptosis in the hippocampus (the green dots indicate the positive apoptotic cell) and (B) the results were quantified. (C) Western blot analysis was used to evaluate the protein expression level including cyto c, Bax, Bcl-2 and c-caspase-3. C group, control group; S group, sham-operation group; M group, model group; cyto c, cytochrome c; Bax, BCL2-associated X, apoptosis regulator; Bcl-2, BCL2, apoptosis regulator; c-, cleaved. *P<0.05 vs. sham group.

Expression of Nrdp1, ErbB3 and p-AKT in hippocampus of aged rats following CPB

Western blot analyses were used to detect the expression of Nrdp1 and ErbB3 in the hippocampus of aged rats subsequent to CPB (Fig. 3A). No significant difference was identified between the control and the sham group. The protein expression levels of Nrdp1were significantly increased in the hippocampus following CPB compared with that in the control and sham-operation group (P<0.05; Fig. 3B). However, the expression level of ErbB3 and the phosphorylation of AKT was significantly decreased in the model group following CPB compared with the control and sham group (P<0.05; Fig. 3C-E).

Figure 3

Protein expression of Nrdp1 and ErbB3 in the hippocampus of aged rats. (A) Protein expression of Nrdp1, ErbB3, AKT and p-AKT in the hippo-campus of aged rats as assessed using western blot analysis in different groups. Quantified protein levels of (B) Nrdp1, (C) ErbB3, (D) p-AKT and (E) AKT. C group, control group; S group, sham-operation group; M group, model group; Nrdp1, ring finger protein 41; ErbB3, erb-b2 receptor tyrosine kinase 3; p-, phosphorylated; AKT, protein kinase B. *P<0.05 vs. sham group.

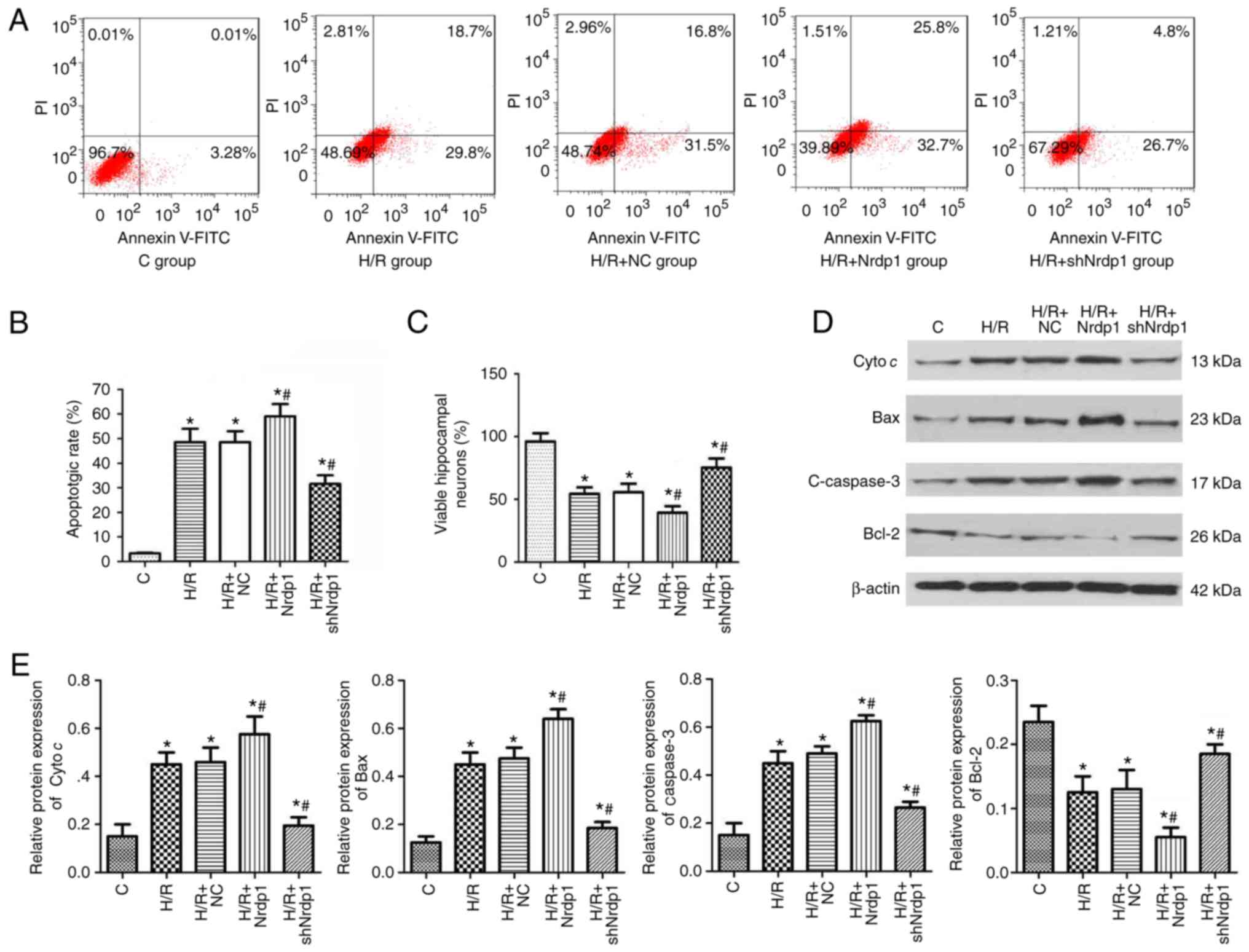
Nrdp1 regulated the viability and apoptosis of primary hippocampus neuron cells under H/R

To investigate the effect of Nrdp1 in the hippocampus neuron cells, loss and gain of function studies were performed and a H/R model was established. Primary hippocampus neuronal cells were infected with overexpressing and knockdown Nrdp1 lentivirus, and MTT and flow cytometry were used to detect the cell viability and cell apoptosis. As shown in Fig. 4A and B, H/R treatment significantly induced cell apoptosis, compared with the control group (P<0.05). Nrdp1 overexpression significantly increased cell apoptosis, while Nrdp1 knockdown significantly reduced apoptosis, compared with the H/R group (P<0.05). H/R treatment significantly inhibited cell viability compared with the control group (P<0.05). Nrdp1 overexpression significantly reduced the cell viability (P<0.05) while Nrdp1 knockdown significantly increased the viability (P<0.05) compared with that in the H/R group (Fig. 4C). Furthermore, H/R treatment significantly increased the expression levels of apoptotic proteins including cyto c, Bax and c-caspase-3 compared with the control group (P<0.05), and simultaneously significantly decreased the expression levels of Bcl-2 compared with the control group (P<0.05). Nrdp1 overexpression significantly increased the expression levels of cyto c, Bax, c-caspase-3 and significantly decreased Bcl-2 expression levels compared with that in the H/R group (P<0.05). Nrdp1 knockdown significantly decreased the level of cyto c, Bax, c-caspase-3 and significantly increased Bcl-2 level compared with that in the H/R group (P<0.05; Fig. 4D and E).

Figure 4

Nrdp1 regulated the viability and apoptosis of primary hippocampus neuron cells. (A) Apoptosis of the hippocampus neuron cells was detected using Annexin V-FITC/PI staining and flow cytometry, and (B) quantified. (C) Subsequent to treatment with H/R along with shNrdp1 or Nrdp1 overexpression lentivirus infection, the hippocampus neuron cell viability was detected using an MTT assay. (D) Western blot analysis was used to evaluate the protein expression levels of cyto c, Bax, Bcl-2 and c-caspase3, and (E) quantified. *P<0.05 vs. control group, #P<0.05 vs. H/R+NC group. FITC, fluorescein isothiocyanate; PI, propidium iodide; sh-, short hairpin RNA; Nrdp1, ring finger protein 41; H/R, hypoxia/reoxygeneration; NC, negative control; C, control group; cyto c, cytochrome c; Bax, BCL2-associated X, apoptosis regulator; Bcl-2, BCL2, apoptosis regulator; c-, cleaved.

Nrdp1 regulated the protein expression in hippocampus neuron cells subjected to H/R

Initially the present study evaluated the effect of lentivirus infection. The western blot analysis results indicated that Nrdp1 overexpression significantly elevated the expression levels of Nrdp1 and shNrdp1 significantly reduced the levels of Nrdp1 compared with the control (P<0.05; Fig. 5A and B). H/R treatment significantly promoted the expression levels of Nrdp1 and also significantly inhibited the levels of ErbB3 and the phosphorylation of AKT compared with the control group (P<0.05). Nrdp1 overexpression significantly inhibited the expression levels of ErbB3 and the phosphorylation of AKT, meanwhile promoting the expression levels of Nrdp1compared with the control group (P<0.05). Furthermore, knockdown of Nrdp1 significantly promoted the levels of ErbB3 and the phosphorylation of AKT, meanwhile significantly inhibiting the expression of Nrdp1 (P<0.05; Fig. 5C-G).

Figure 5

Protein expression of Nrdp1 and ErbB3 in the hippocampus of primary hippocampus neuron cells. (A and B) Subsequent to treatment with H/R along with shNrdp1 or Nrdp1 overexpression lentivirus in addition to the control lentivirus infection, the protein expression of (A) Nrdp1 was assessed and (B) quantified. (C and D) Western blot analysis was further used to determine the protein expression levels of (C) ErbB3 and p-AKT in the hippocampus neuron cell of primary hippocampus neuron cells and (D) quantified. *P<0.05 vs. control group, #P<0.05 vs. H/R+NC group, &P<0.05 vs. H/R+shNC group. Nrdp1, ring finger protein 41; ErbB3, erb-b2 receptor tyrosine kinase 3; p-, phosphorylated; AKT, protein kinase B; H/R, hypoxia/reoxygeneration; sh-, short hairpin RNA; C, control; NC, negative control.

Nrdp1 regulated the cognitive function and hippocampus neuron cell apoptosis

In order to investigate whether Nrdp1 expression change results in cognitive function and cell apoptosis alteration, lentivirus infection (lenti-Nrdp1 and lenti-shNrdp1) was used in a Morris water-maze test. The results indicated that the overexpression of Nrdp1 significantly increased the hippocampus neuron cell apoptosis induced by CPB treatment compared with that in the model groups (P<0.05). Additionally, the knockdown of Nrdp1 significantly decreased the hippo-campus neuron cell apoptosis compared with that in the model groups (P<0.05; Fig. 6A and B). Overexpression of Nrdp1 significantly increased the escape latency and decreased the platform quadrant latency distance and time percentage in the lenti-Nrdp1 treatment group compared with that in the model groups (P<0.05). Correspondingly, the knockdown of Nrdp1 significantly decreased the escape latency and increased the platform quadrant latency distance and time percentage in the lenti-shNrdp1 treatment group (P<0.05; Fig. 6C-F).

Figure 6

Cognitive function and hippocampus neuron apoptosis in aged rats. (A) Following treatment with CPB along with shNrdp1 or Nrdp1 overexpression lentivirus infection, the apoptosis rate of the cells was detected using a TUNEL assay and (B) quantified. (C-F) Cognitive function was detected following lentivirus infection and CPB treatment. *P<0.05 vs. control group, #P<0.05 vs. M+NC group. C group, control group; M group, model group; TUNEL, terminal deoxynucleotidyl-transferase-mediated dUTP nick end labelling; CPB, cardiopulmonary bypass operation; NC, negative control; Nrdp1, ring finger protein 41.

Nrdp1 regulated protein expression in the hippocampus following CPB

To further investigate the mechanism, the present study assessed the expression levels of apoptosis-associated proteins. ACPB experiment significantly promoted the expression levels of Nrdp1 and apoptotic proteins including cyto c, Bax and c-caspase-3 and significantly inhibited the levels of ErbB3, Bcl-2 and the phosphorylation of AKT compared with the control group (P<0.05). Nrdp1 overexpression significantly inhibited the expression of ErbB3, Bcl-2 and the phosphorylation of AKT, and significantly promoted the expression of cyto c, Bax and c-caspase-3 compared with that in the model group (P<0.05). Knockdown of Nrdp1 significantly increased the levels of ErbB3, Bcl-2 and the phosphorylation of AKT, and significantly decreased the expression levels of cyto c, Bax and c-caspase-3 compared with that in the model group (P<0.05; Fig. 7A and B).

Figure 7

Protein expression of Nrdp1 and ErbB3 in the hippocampus of aged rats. (A) Subsequent to treatment with a cardiopulmonary bypass operation along with shNrdp1 or Nrdp1 overexpression lentivirus infection, the protein expression of Nrdp1, ErbB3, p-AKT, cyto c, Bax, Bcl-2 and c-caspase3 in the hippo-campus neuron cells of aged rats was assessed using western blot analysis and (B) quantified. *P<0.05 vs. control group, #P<0.05 vs. M+NC group. C group, control group; M group, model group; NC, negative control; Nrdp1, ring finger protein 41; sh-, short hairpin RNA; ErbB3, erb-b2 receptor tyrosine kinase 3; p-, phosphorylated; AKT, protein kinase B; cyto c, cytochrome c; Bax, BCL2-associated X, apoptosis regulator; Bcl-2, BCL2, apoptosis regulator; c-, cleaved.

Discussion

A number of studies have reported that when POCD occurs, apoptosis is observed in the hippocampus; this serves an important role in occurrence and development of POCD (19,20). In the present study, the results demonstrated that a CPB operation altered the cognitive function in aged rats and resulted in apoptosis in the hippocampus. Certain studies have demonstrated that the information from vertebral cells in the hippocampus region may be projected into the cerebral cortex through the cerebral foot and fimbria of the fornix, forming connections among the neurons and a closed loop for learning and memory (21,22). In addition, cell proliferation, migration and differentiation in hippocampus were revealed to be closely associated with spatial and associative learning and memory (23). Apoptosis is a complex intracellular cascade, with multiple signals and pathways involved in the initiation of cellular apoptosis. However, the upstream mechanism of neuronal apoptosis remains unclear.

Emerging evidence suggests that neuronal cell apoptosis is a predominant pathological issue in numerous neurological disorders, including Alzheimer’s disease and Parkinson’s disease (24-26). Under various stimuli, mature neurons are involved in neurodegeneration through the apoptosis pathway (27). Certain studies have indicated that neuronal death and decreased hippocampus size result in cognitive dysfunction, and corresponding drug therapy may improve cognitive function by reducing the levels of hippocampus apoptosis (28,29). For example, Lycium barbarum polysaccharides may improve cognitive function following traumatic stress by regulating the regeneration and apoptosis balance of neurons in the hippocampus (30), and dexmedetomidine may improve the cognitive function in aged rats by inhibiting the excessive excitability of neurons and decreasing the apoptosis of hippocampus neurons (31). Therefore, apoptosis in the hippocampus serves a notable function in the development and progression of cognitive dysfunction. Hypoxia/reoxygenation serve a crucial function in physiological and psychological disorders including dizziness, insomnia, nausea and retrograde cognitive function deficits. In the present study, a hippocampus neuron cell H/R model was established and used to simulate the condition of the neuron cells in the POCD brain.

In addition, Nrdp1 is involved in numerous physiological and pathological processes and regulates cell proliferation, inflammation and apoptosis (32). At present, a number of studies have confirmed that in tumor cells and myocardial ischemia-reperfusion animal models, Nrdp1 promotes the ubiquitination of the substrate protein ErbB3, reduces the expression of ErbB3, inhibits downstream signaling pathways including those of signal transducer and activator of transcription 3, mitogen-activated protein kinases and AKT, and promotes the occurrence of apoptosis (33-35). Additionally, in an animal model of inflammation induced by lipopolysaccharides, Nrdp1 was revealed to be associated with the apoptosis of cortical neurons (36). When the expression of Nrdp1 was decreased using small interfering RNA, neuronal apoptosis in the cortical areas was decreased (37).

In the present study, it was revealed that in the hippocampus neuron cells of aged rats following CPB, the apoptosis and the expression of Nrdp1 were increased. Additionally, the expression of ErbB3 protein was decreased. In vitro and in vivo studies indicated that Nrdp1 was involved in regulating the cell viability and apoptosis of hippocampus neuron cells. Furthermore, alterations in the cognitive function of aged rats following CPB were observed. Mechanism studies demonstrated that Nrdp1 decreased the expression of ErbB3 and p-AKT while increasing the expression of c-caspase-3. Therefore, Nrdp1was determined to be involved in hippocampus apoptosis in CPB-induced cognitive dysfunction by regulating the ErbB3 protein level. The results of the present study may provide a novel target for the prevention and treatment of POCD.

The results of the present study demonstrated that a cardiopulmonary CPB may induce apoptosis in the hippocampus by causing POCD, and Nrdp1 served an important function in this process by regulating the ErbB3 protein level.

Funding

The present study was supported by the Joint Research Project of Southwest Medical University (grant no. 2016LZXNYD-J15).

Availability of data and materials

The datasets used and/or analyzed during the current study are available from the corresponding author on reasonable request.

Authors’ contributions

JZ performed the western blotting and flow cytometry experiments, and wrote the manuscript. SM conceived and designed the research. BH and QL performed the in vivo experiments. YW performed the TUNEL assays.

Ethics approval and consent to participate

All experiments involving animals were approved by the Animal Care Committee of Chongqing Medical University and were performed according to the guidelines of the National Institutes of Health on Animal Care.

Patient consent for publication

Not applicable.

Competing interests

All authors declare that they have no competing interests.

Acknowledgments

Not applicable.

References

1 

Benson RA, Ozdemir BA, Matthews D and Loftus IM: A systematic review of postoperative cognitive decline following open and endovascular aortic aneurysm surgery. Ann R Coll Surg Engl. 99:97–100. 2017. View Article : Google Scholar :

2 

Bilotta F, Qeva E and Matot I: Anesthesia and cognitive disorders: A systematic review of the clinical evidence. Expert Rev Neurother. 16:1311–1320. 2016. View Article : Google Scholar : PubMed/NCBI

3 

Funder KS, Steinmetz J and Rasmussen LS: Cognitive dysfunction after cardiovascular surgery. Minerva Anestesiol. 75:329–332. 2009.PubMed/NCBI

4 

Liu C and Han JG: Advances in the mechanisms and early warning indicators of the postoperative cognitive dysfunction after the extracorporeal circulation. Zhongguo Yi Xue Ke Xue Yuan Xue Bao. 37:101–107. 2015.PubMed/NCBI

5 

Newman MF, Kirchner JL, Phillips-Bute B, Gaver V, Grocott H, Jones RH, Mark DB, Reves JG and Blumenthal JA; Neurological Outcome Research Group and the Cardiothoracic Anesthesiology Research Endeavors Investigators: Longitudinal assessment of neurocognitive function after coronary-artery bypass surgery. N Engl J Med. 344:395–402. 2001. View Article : Google Scholar : PubMed/NCBI

6 

Steinmetz J, Christensen KB, Lund T, Lohse N and Rasmussen LS; ISPOCD Group: Long-term consequences of postoperative cognitive dysfunction. Anesthesiology. 110:548–555. 2009. View Article : Google Scholar : PubMed/NCBI

7 

Qian XL, Zhang W, Liu MZ, Zhou YB, Zhang JM, Han L, Peng YM, Jiang JH and Wang QD: Dexmedetomidine improves early postoperative cognitive dysfunction in aged mice. Eur J Pharmacol. 746:206–212. 2015. View Article : Google Scholar

8 

Zhang X, Dong H, Li N, Zhang S, Sun J, Zhang S and Qian Y: Activated brain mast cells contribute to postoperative cognitive dysfunction by evoking microglia activation and neuronal apoptosis. J Neuroinflammation. 13:1272016. View Article : Google Scholar : PubMed/NCBI

9 

Gong B, Radulovic M, Figueiredo-Pereira ME and Cardozo C: The ubiquitin-proteasome system: Potential therapeutic targets for Alzheimer’s disease and spinal cord injury. Front Mol Neurosci. 9:42016. View Article : Google Scholar

10 

Lip PZ, Demasi M and Bonatto D: The role of the ubiquitin proteasome system in the memory process. Neurochem Int. 102:57–65. 2017. View Article : Google Scholar

11 

Diamonti AJ, Guy PM, Ivanof C, Wong K, Sweeney C and Carraway KL III: An RBCC protein implicated in maintenance of steady-state neuregulin receptor levels. Proc Natl Acad Sci USA. 99:2866–2871. 2002. View Article : Google Scholar : PubMed/NCBI

12 

Wang C, Chen T, Zhang J, Yang M, Li N, Xu X and Cao X: The E3 ubiquitin ligase Nrdp1 ‘preferentially’ promotes TLR-mediated production of type I interferon. Nat Immunol. 10:744–752. 2009. View Article : Google Scholar : PubMed/NCBI

13 

Mahar I, MacIsaac A, Kim JJ, Qiang C, Davoli MA, Turecki G and Mechawar N: Effects of neuregulin-1 administration on neurogenesis in the adult mouse hippocampus, and characterization of immature neurons along the septotemporal axis. Sci Rep. 6:304672016. View Article : Google Scholar : PubMed/NCBI

14 

Mahar I, Labonte B, Yogendran S, Isingrini E, Perret L, Davoli MA, Rachalski A, Giros B, Turecki G and Mechawar N: Disrupted hippocampal neuregulin-1/ErbB3 signaling and dentate gyrus granule cell alterations in suicide. Transl Psychiatry. 7:e11612017. View Article : Google Scholar : PubMed/NCBI

15 

Thompson M, Lauderdale S, Webster MJ, Chong VZ, McClintock B, Saunders R and Weickert CS: Widespread expression of ErbB2, ErbB3 and ErbB4 in non-human primate brain. Brain Res. 1139:95–109. 2007. View Article : Google Scholar : PubMed/NCBI

16 

Shen Y, Qin H, Chen J, Mou L, He Y, Yan Y, Zhou H, Lv Y, Chen Z, Wang J, et al: Postnatal activation of TLR4 in astrocytes promotes excitatory synaptogenesis in hippocampal neurons. J Cell Biol. 215:719–734. 2016. View Article : Google Scholar : PubMed/NCBI

17 

Lee GM, Welsby IJ, Phillips-Bute B, Ortel TL and Arepally GM: High incidence of antibodies to protamine and protamine/heparin complexes in patients undergoing cardiopulmonary bypass. Blood. 121:2828–2835. 2013. View Article : Google Scholar : PubMed/NCBI

18 

Qian Wu QF, Zhao C, Dong N, Li Q, Wang J, Chen BB, Yu L, Han L, Du YM B, et al: Activation of transient receptor potential vanilloid 4 involves in hypoxia/reoxygenation injury in cardio-myocytes. Cell Death Dis. 8:e28282017. View Article : Google Scholar

19 

Qi Z, Tianbao Y, Yanan L, Xi X, Jinhua H and Qiujun W: Pre-treatment with nimodipine and 7.5% hypertonic saline protects aged rats against postoperative cognitive dysfunction via inhibiting hippocampal neuronal apoptosis. Behav Brain Res. 321:1–7. 2017. View Article : Google Scholar

20 

Tian A, Ma H, Zhang R, Cui Y and Wan C: Edaravone improves spatial memory and modulates endoplasmic reticulum stress-mediated apoptosis after abdominal surgery in mice. Exp Ther Med. 14:355–360. 2017. View Article : Google Scholar : PubMed/NCBI

21 

Ho N, Sommers MS and Lucki I: Effects of diabetes on hippocampal neurogenesis: Links to cognition and depression. Neurosci Biobehav Rev. 37:1346–1362. 2013. View Article : Google Scholar : PubMed/NCBI

22 

Zhao C, Deng W and Gage FH: Mechanisms and functional implications of adult neurogenesis. Cell. 132:645–660. 2008. View Article : Google Scholar : PubMed/NCBI

23 

Machado VM, Lourenco AS, Florindo C, Fernandes R, Carvalho CM and Araujo IM: Calpastatin overexpression preserves cognitive function following seizures, while maintaining post-injury neurogenesis. Front Mol Neurosci. 10:602017. View Article : Google Scholar : PubMed/NCBI

24 

Dong RF, Zhang B, Tai LW, Liu HM, Shi FK and Liu NN: The neuroprotective role of miR-124-3p in a 6-hydroxy-dopamine-induced cell model of parkinson’s disease via the regulation of ANAX5. J Cell Biochem. 119:269–277. 2018. View Article : Google Scholar

25 

Malik B, Currais A and Soriano S: Cell cycle-driven neuronal apoptosis specifically linked to amyloid peptide Aβ1-42 exposure is not exacerbated in a mouse model of presenilin-1 familial Alzheimer’s disease. J Neurochem. 106:912–916. 2008. View Article : Google Scholar : PubMed/NCBI

26 

Xing HY, Li B, Peng D, Wang CY, Wang GY, Li P, Le YY, Wang JM, Ye G and Chen JH: A novel monoclonal antibody against the N-terminus of Aβ1–42 reduces plaques and improves cognition in a mouse model of Alzheimer’s disease. PLoS One. 12:e1800762017. View Article : Google Scholar

27 

Cordeiro MF, Normando EM, Cardoso MJ, Miodragovic S, Jeylani S, Davis BM, Guo L, Ourselin S, A’Hern R and Bloom PA: Real-time imaging of single neuronal cell apoptosis in patients with glaucoma. Brain. 140:1757–1767. 2017. View Article : Google Scholar : PubMed/NCBI

28 

Li H, Saucedo-Cuevas L, Shresta S and Gleeson JG: The neurobiology of zika virus. Neuron. 92:949–958. 2016. View Article : Google Scholar : PubMed/NCBI

29 

Schallner N, Pandit R, LeBlanc R III, Thomas AJ, Ogilvy CS, Zuckerbraun BS, Gallo D, Otterbein LE and Hanafy KA: Microglia regulate blood clearance in subarachnoid hemorrhage by heme oxygenase-1. J Clin Invest. 125:2609–2625. 2015. View Article : Google Scholar : PubMed/NCBI

30 

Gao J, Chen C, Liu Y, Li Y, Long Z, Wang H, Zhang Y, Sui J, Wu Y, Liu L, et al: Lycium barbarum polysaccharide improves traumatic cognition via reversing imbalance of apoptosis/regeneration in hippocampal neurons after stress. Life Sci. 121:124–134. 2015. View Article : Google Scholar

31 

Xiong B, Shi Q and Fang H: Dexmedetomidine alleviates postoperative cognitive dysfunction by inhibiting neuron excitation in aged rats. Am J Transl Res. 8:70–80. 2016.PubMed/NCBI

32 

Hamburger AW: The role of ErbB3 and its binding partners in breast cancer progression and resistance to hormone and tyrosine kinase directed therapies. J Mammary Gland Biol Neoplasia. 13:225–233. 2008. View Article : Google Scholar : PubMed/NCBI

33 

Shi H, Gong H, Cao K, Zou S, Zhu B, Bao H, Wu Y, Gao Y, Tang Y and Yu R: Nrdp1-mediated ErbB3 degradation inhibits glioma cell migration and invasion by reducing cytoplasmic localization of p27Kip1. J Neurooncol. 124:357–364. 2015. View Article : Google Scholar : PubMed/NCBI

34 

Wu Y, Wang L, Bao H, Zou S, Fu C, Gong H, Gao Y, Tang Y, Yu R and Shi H: Nrdp1S, short variant of Nrdp1, inhibits human glioma progression by increasing Nrdp1-mediated ErbB3 ubiquitination and degradation. J Cell Mol Med. 20:422–429. 2016. View Article : Google Scholar

35 

Zhang Y, Zeng Y, Wang M, Tian C, Ma X, Chen H, Fang Q, Jia L, Du J and Li H: Cardiac-specific overexpression of E3 ligase Nrdp1 increases ischemia and reperfusion-induced cardiac injury. Basic Res Cardiol. 106:371–383. 2011. View Article : Google Scholar : PubMed/NCBI

36 

Zhang Y, Yang K, Wang T, Li W, Jin X and Liu W: Nrdp1 increases ischemia induced primary rat cerebral cortical neurons and pheochromocytoma cells apoptosis via downregulation of HIF-1α protein. Front Cell Neurosci. 11:2932017. View Article : Google Scholar

37 

Shen J, Song Y, Lin Y, Wu X, Yan Y, Niu M, Zhou L, Huang Y, Gao Y and Liu Y: Nrdp1 is associated with neuronal apoptosis in lipopolysaccharide-induced neuroinflammation. Neurochem Res. 40:971–979. 2015. View Article : Google Scholar : PubMed/NCBI

Related Articles

  • Abstract
  • View
  • Download
  • Twitter
Copy and paste a formatted citation
Spandidos Publications style
Zheng J, Min S, Hu B, Liu Q and Wan Y: Nrdp1 is involved in hippocampus apoptosis in cardiopulmonary bypass-induced cognitive dysfunction via the regulation of ErbB3 protein levels. Int J Mol Med 43: 1747-1757, 2019.
APA
Zheng, J., Min, S., Hu, B., Liu, Q., & Wan, Y. (2019). Nrdp1 is involved in hippocampus apoptosis in cardiopulmonary bypass-induced cognitive dysfunction via the regulation of ErbB3 protein levels. International Journal of Molecular Medicine, 43, 1747-1757. https://doi.org/10.3892/ijmm.2019.4080
MLA
Zheng, J., Min, S., Hu, B., Liu, Q., Wan, Y."Nrdp1 is involved in hippocampus apoptosis in cardiopulmonary bypass-induced cognitive dysfunction via the regulation of ErbB3 protein levels". International Journal of Molecular Medicine 43.4 (2019): 1747-1757.
Chicago
Zheng, J., Min, S., Hu, B., Liu, Q., Wan, Y."Nrdp1 is involved in hippocampus apoptosis in cardiopulmonary bypass-induced cognitive dysfunction via the regulation of ErbB3 protein levels". International Journal of Molecular Medicine 43, no. 4 (2019): 1747-1757. https://doi.org/10.3892/ijmm.2019.4080
Copy and paste a formatted citation
x
Spandidos Publications style
Zheng J, Min S, Hu B, Liu Q and Wan Y: Nrdp1 is involved in hippocampus apoptosis in cardiopulmonary bypass-induced cognitive dysfunction via the regulation of ErbB3 protein levels. Int J Mol Med 43: 1747-1757, 2019.
APA
Zheng, J., Min, S., Hu, B., Liu, Q., & Wan, Y. (2019). Nrdp1 is involved in hippocampus apoptosis in cardiopulmonary bypass-induced cognitive dysfunction via the regulation of ErbB3 protein levels. International Journal of Molecular Medicine, 43, 1747-1757. https://doi.org/10.3892/ijmm.2019.4080
MLA
Zheng, J., Min, S., Hu, B., Liu, Q., Wan, Y."Nrdp1 is involved in hippocampus apoptosis in cardiopulmonary bypass-induced cognitive dysfunction via the regulation of ErbB3 protein levels". International Journal of Molecular Medicine 43.4 (2019): 1747-1757.
Chicago
Zheng, J., Min, S., Hu, B., Liu, Q., Wan, Y."Nrdp1 is involved in hippocampus apoptosis in cardiopulmonary bypass-induced cognitive dysfunction via the regulation of ErbB3 protein levels". International Journal of Molecular Medicine 43, no. 4 (2019): 1747-1757. https://doi.org/10.3892/ijmm.2019.4080
Follow us
  • Twitter
  • LinkedIn
  • Facebook
About
  • Spandidos Publications
  • Careers
  • Cookie Policy
  • Privacy Policy
How can we help?
  • Help
  • Live Chat
  • Contact
  • Email to our Support Team