Spandidos Publications Logo
  • About
    • About Spandidos
    • Aims and Scopes
    • Abstracting and Indexing
    • Editorial Policies
    • Reprints and Permissions
    • Job Opportunities
    • Terms and Conditions
    • Contact
  • Journals
    • All Journals
    • Oncology Letters
      • Oncology Letters
      • Information for Authors
      • Editorial Policies
      • Editorial Board
      • Aims and Scope
      • Abstracting and Indexing
      • Bibliographic Information
      • Archive
    • International Journal of Oncology
      • International Journal of Oncology
      • Information for Authors
      • Editorial Policies
      • Editorial Board
      • Aims and Scope
      • Abstracting and Indexing
      • Bibliographic Information
      • Archive
    • Molecular and Clinical Oncology
      • Molecular and Clinical Oncology
      • Information for Authors
      • Editorial Policies
      • Editorial Board
      • Aims and Scope
      • Abstracting and Indexing
      • Bibliographic Information
      • Archive
    • Experimental and Therapeutic Medicine
      • Experimental and Therapeutic Medicine
      • Information for Authors
      • Editorial Policies
      • Editorial Board
      • Aims and Scope
      • Abstracting and Indexing
      • Bibliographic Information
      • Archive
    • International Journal of Molecular Medicine
      • International Journal of Molecular Medicine
      • Information for Authors
      • Editorial Policies
      • Editorial Board
      • Aims and Scope
      • Abstracting and Indexing
      • Bibliographic Information
      • Archive
    • Biomedical Reports
      • Biomedical Reports
      • Information for Authors
      • Editorial Policies
      • Editorial Board
      • Aims and Scope
      • Abstracting and Indexing
      • Bibliographic Information
      • Archive
    • Oncology Reports
      • Oncology Reports
      • Information for Authors
      • Editorial Policies
      • Editorial Board
      • Aims and Scope
      • Abstracting and Indexing
      • Bibliographic Information
      • Archive
    • Molecular Medicine Reports
      • Molecular Medicine Reports
      • Information for Authors
      • Editorial Policies
      • Editorial Board
      • Aims and Scope
      • Abstracting and Indexing
      • Bibliographic Information
      • Archive
    • World Academy of Sciences Journal
      • World Academy of Sciences Journal
      • Information for Authors
      • Editorial Policies
      • Editorial Board
      • Aims and Scope
      • Abstracting and Indexing
      • Bibliographic Information
      • Archive
    • International Journal of Functional Nutrition
      • International Journal of Functional Nutrition
      • Information for Authors
      • Editorial Policies
      • Editorial Board
      • Aims and Scope
      • Abstracting and Indexing
      • Bibliographic Information
      • Archive
    • International Journal of Epigenetics
      • International Journal of Epigenetics
      • Information for Authors
      • Editorial Policies
      • Editorial Board
      • Aims and Scope
      • Abstracting and Indexing
      • Bibliographic Information
      • Archive
    • Medicine International
      • Medicine International
      • Information for Authors
      • Editorial Policies
      • Editorial Board
      • Aims and Scope
      • Abstracting and Indexing
      • Bibliographic Information
      • Archive
  • Articles
  • Information
    • Information for Authors
    • Information for Reviewers
    • Information for Librarians
    • Information for Advertisers
    • Conferences
  • Language Editing
Spandidos Publications Logo
  • About
    • About Spandidos
    • Aims and Scopes
    • Abstracting and Indexing
    • Editorial Policies
    • Reprints and Permissions
    • Job Opportunities
    • Terms and Conditions
    • Contact
  • Journals
    • All Journals
    • Biomedical Reports
      • Information for Authors
      • Editorial Policies
      • Editorial Board
      • Aims and Scope
      • Abstracting and Indexing
      • Bibliographic Information
      • Archive
    • Experimental and Therapeutic Medicine
      • Information for Authors
      • Editorial Policies
      • Editorial Board
      • Aims and Scope
      • Abstracting and Indexing
      • Bibliographic Information
      • Archive
    • International Journal of Epigenetics
      • Information for Authors
      • Editorial Policies
      • Editorial Board
      • Aims and Scope
      • Abstracting and Indexing
      • Bibliographic Information
      • Archive
    • International Journal of Functional Nutrition
      • Information for Authors
      • Editorial Policies
      • Editorial Board
      • Aims and Scope
      • Abstracting and Indexing
      • Bibliographic Information
      • Archive
    • International Journal of Molecular Medicine
      • Information for Authors
      • Editorial Policies
      • Editorial Board
      • Aims and Scope
      • Abstracting and Indexing
      • Bibliographic Information
      • Archive
    • International Journal of Oncology
      • Information for Authors
      • Editorial Policies
      • Editorial Board
      • Aims and Scope
      • Abstracting and Indexing
      • Bibliographic Information
      • Archive
    • Medicine International
      • Information for Authors
      • Editorial Policies
      • Editorial Board
      • Aims and Scope
      • Abstracting and Indexing
      • Bibliographic Information
      • Archive
    • Molecular and Clinical Oncology
      • Information for Authors
      • Editorial Policies
      • Editorial Board
      • Aims and Scope
      • Abstracting and Indexing
      • Bibliographic Information
      • Archive
    • Molecular Medicine Reports
      • Information for Authors
      • Editorial Policies
      • Editorial Board
      • Aims and Scope
      • Abstracting and Indexing
      • Bibliographic Information
      • Archive
    • Oncology Letters
      • Information for Authors
      • Editorial Policies
      • Editorial Board
      • Aims and Scope
      • Abstracting and Indexing
      • Bibliographic Information
      • Archive
    • Oncology Reports
      • Information for Authors
      • Editorial Policies
      • Editorial Board
      • Aims and Scope
      • Abstracting and Indexing
      • Bibliographic Information
      • Archive
    • World Academy of Sciences Journal
      • Information for Authors
      • Editorial Policies
      • Editorial Board
      • Aims and Scope
      • Abstracting and Indexing
      • Bibliographic Information
      • Archive
  • Articles
  • Information
    • For Authors
    • For Reviewers
    • For Librarians
    • For Advertisers
    • Conferences
  • Language Editing
Login Register Submit
  • This site uses cookies
  • You can change your cookie settings at any time by following the instructions in our Cookie Policy. To find out more, you may read our Privacy Policy.

    I agree
Search articles by DOI, keyword, author or affiliation
Search
Advanced Search
presentation
International Journal of Molecular Medicine
Join Editorial Board Propose a Special Issue
Print ISSN: 1107-3756 Online ISSN: 1791-244X
Journal Cover
September-2019 Volume 44 Issue 3

Full Size Image

Sign up for eToc alerts
Recommend to Library

Journals

International Journal of Molecular Medicine

International Journal of Molecular Medicine

International Journal of Molecular Medicine is an international journal devoted to molecular mechanisms of human disease.

International Journal of Oncology

International Journal of Oncology

International Journal of Oncology is an international journal devoted to oncology research and cancer treatment.

Molecular Medicine Reports

Molecular Medicine Reports

Covers molecular medicine topics such as pharmacology, pathology, genetics, neuroscience, infectious diseases, molecular cardiology, and molecular surgery.

Oncology Reports

Oncology Reports

Oncology Reports is an international journal devoted to fundamental and applied research in Oncology.

Experimental and Therapeutic Medicine

Experimental and Therapeutic Medicine

Experimental and Therapeutic Medicine is an international journal devoted to laboratory and clinical medicine.

Oncology Letters

Oncology Letters

Oncology Letters is an international journal devoted to Experimental and Clinical Oncology.

Biomedical Reports

Biomedical Reports

Explores a wide range of biological and medical fields, including pharmacology, genetics, microbiology, neuroscience, and molecular cardiology.

Molecular and Clinical Oncology

Molecular and Clinical Oncology

International journal addressing all aspects of oncology research, from tumorigenesis and oncogenes to chemotherapy and metastasis.

World Academy of Sciences Journal

World Academy of Sciences Journal

Multidisciplinary open-access journal spanning biochemistry, genetics, neuroscience, environmental health, and synthetic biology.

International Journal of Functional Nutrition

International Journal of Functional Nutrition

Open-access journal combining biochemistry, pharmacology, immunology, and genetics to advance health through functional nutrition.

International Journal of Epigenetics

International Journal of Epigenetics

Publishes open-access research on using epigenetics to advance understanding and treatment of human disease.

Medicine International

Medicine International

An International Open Access Journal Devoted to General Medicine.

Journal Cover
September-2019 Volume 44 Issue 3

Full Size Image

Sign up for eToc alerts
Recommend to Library

  • Article
  • Citations
    • Cite This Article
    • Download Citation
    • Create Citation Alert
    • Remove Citation Alert
    • Cited By
  • Similar Articles
    • Related Articles (in Spandidos Publications)
    • Similar Articles (Google Scholar)
    • Similar Articles (PubMed)
  • Download PDF
  • Download XML
  • View XML
Article Open Access

miR-92a-3p promotes the proliferation, migration and invasion of esophageal squamous cell cancer by regulating PTEN

Retraction in: /10.3892/ijmm.2024.5453
  • Authors:
    • Xin Li
    • Shuilong Guo
    • Li Min
    • Qingdong Guo
    • Shutian Zhang
  • View Affiliations / Copyright

    Affiliations: Department of Gastroenterology, Beijing Friendship Hospital, Capital Medical University, Beijing 100050, P.R. China, Department of Gastroenterology, Beijing Friendship Hospital, Capital Medical University, National Clinical Research Center for Digestive Disease, Beijing Digestive Disease Center, Beijing Key Laboratory for Precancerous Lesion of Digestive Disease, Beijing 100050, P.R. China, Department of Gastroenterology, Beijing Friendship Hospital, Capital Medical University, National Clinical Research Center for Digestive Disease, Beijing Digestive Disease Center, Beijing Key Laboratory for Precancerous Lesion of Digestive Disease, Beijing 100050, P.R. China,
    Copyright: © Li et al. This is an open access article distributed under the terms of Creative Commons Attribution License.
  • Pages: 973-981
    |
    Published online on: June 27, 2019
       https://doi.org/10.3892/ijmm.2019.4258
  • Expand metrics +
Metrics: Total Views: 0 (Spandidos Publications: | PMC Statistics: )
Metrics: Total PDF Downloads: 0 (Spandidos Publications: | PMC Statistics: )
Cited By (CrossRef): 0 citations Loading Articles...

This article is mentioned in:



Abstract

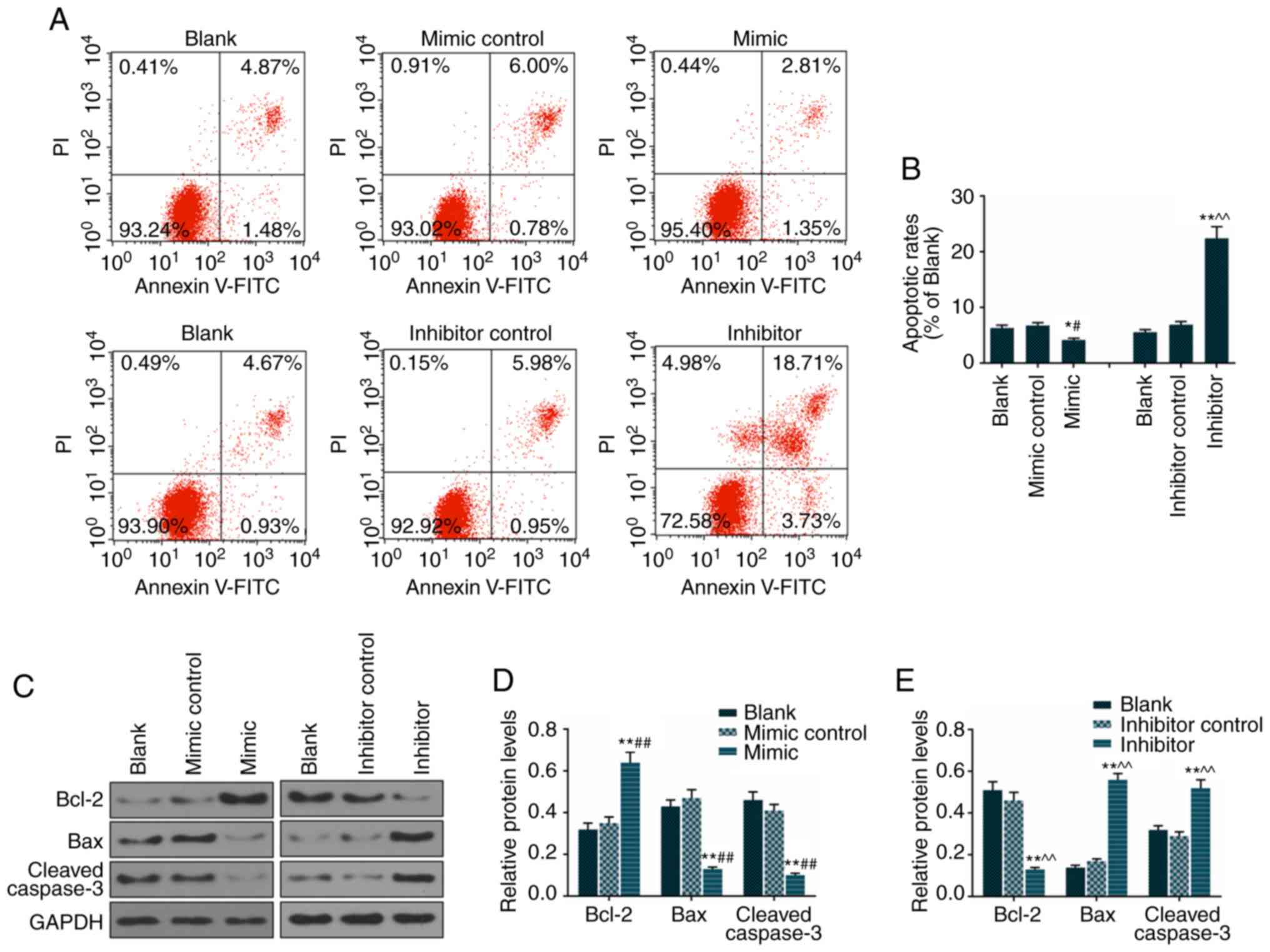
Esophageal squamous cell cancer (ESCC) has a high mortality rate. MicroRNA (miR)‑92a‑3p is considered to be a tumor promotor and an oncomiR. The aim of the present study was to investigate the effect of miR‑92a‑3p and its target gene on ESCC in terms of proliferation, migration and invasion. Higher expression of miR‑92a‑3p was detected in the tissues of patients with ESCC, compared with that in normal tissues. In addition, ESCC cell lines had a higher expression of miR‑92a‑3p compared with normal esophageal cells. A miR‑92a‑3p mimic was found to promote ESCC cell proliferation and a miR‑92a‑3p inhibitor was found to reduce ESCC cell proliferation. miR‑92a‑3p mimic transfection accelerated ESCC cell migration and invasion and decreased ESCC cell apoptosis via the Bax/Bcl‑2 pathway and cleaved caspase‑3. Phosphatase and tensin homolog deleted on chromosome 10 (PTEN) was detected as a target of miR‑92a‑3p by a dual luciferase reporter assay. The overexpression of PTEN not only inhibited ESCC proliferation, migration and invasion, but also promoted ESCC cell apoptosis. PTEN and the miR‑92a‑3p mimic inhibited and promoted ESCC proliferation, respectively, which may be associated with the PI3K/Akt pathway. The results of the study revealed that miR‑92a‑3p promoted the proliferation, migration and invasion of ESCC, and the effect of miR‑92a‑3p on ESCC was realized by regulating PTEN.
View Figures

Figure 1

Figure 2

Figure 3

Figure 4

Figure 5

Figure 6

View References

1 

Enzinger PC and Mayer RJ: Esophageal cancer. N Engl J Med. 349:2241–2252. 2003. View Article : Google Scholar : PubMed/NCBI

2 

Short MW, Burgers KG and Fry VT: Esophageal cancer. Am Fam Physician. 95:22–28. 2017.PubMed/NCBI

3 

Daly JM, Fry WA, Little AG, Winchester DP, McKee RF, Stewart AK and Fremgen AM: Esophageal cancer: Results of an American college of surgeons patient care evaluation study. J Am Coll Surg. 190:562–563. 2000. View Article : Google Scholar : PubMed/NCBI

4 

Siewert JR, Stein HJ, Feith M, Bruecher BL, Bartels H and Fink U: Histologic tumor type is an independent prognostic parameter in esophageal cancer: Lessons from more than 1,000 consecutive resections at a single center in the Western world. Ann Surg. 234:360–369. 2001. View Article : Google Scholar : PubMed/NCBI

5 

Rice TW, Apperson-Hansen C, DiPaola LM, Semple ME, Lerut TE, Orringer MB, Chen LQ, Hofstetter WL, Smithers BM, Rusch VW, et al: Worldwide esophageal cancer collaboration: Clinical staging data. Dis Esophagus. 29:707–714. 2016. View Article : Google Scholar : PubMed/NCBI

6 

Kaz AM and Grady WM: Epigenetic biomarkers in esophageal cancer. Cancer Lett. 342:193–199. 2014. View Article : Google Scholar

7 

Bartel DP: MicroRNAs: Genomics, biogenesis, mechanism, and function. Cell. 116:281–297. 2004. View Article : Google Scholar : PubMed/NCBI

8 

Cui J, Zhou B, Ross SA and Zempleni J: Nutrition, microRNAs, and human health. Adv Nutr. 8:105–112. 2017. View Article : Google Scholar : PubMed/NCBI

9 

Hayes J, Peruzzi PP and Lawler S: MicroRNAs in cancer: Biomarkers, functions and therapy. Trends Mol Med. 20:460–469. 2014. View Article : Google Scholar : PubMed/NCBI

10 

Di Leva G, Garofalo M and Croce CM: MicroRNAs in cancer. Annu Rev Pathol. 9:287–314. 2014. View Article : Google Scholar :

11 

Feng QQ, Dong ZQ, Zhou Y, Zhang H and Long C: miR-16-1-3 ptargets TWIST1 to inhibit cell proliferation and invasion in NSCLC. Bratisl Lek Listy. 119:60–65. 2018.

12 

Li H, Bian C, Liao L, Li J and Zhao RC: miR-17-5p promotes human breast cancer cell migration and invasion through suppression of HBP1. Breast Cancer Res Treat. 126:565–575. 2011. View Article : Google Scholar

13 

Cun J and Yang Q: Bioinformatics-based interaction analysis of miR-92a-3p and key genes in tamoxifen-resistant breast cancer cells. Biomed Pharmacother. 107:117–128. 2018. View Article : Google Scholar : PubMed/NCBI

14 

Ke TW, Wei PL, Yeh KT, Chen WT and Cheng YW: miR-92a promotes cell metastasis of colorectal cancer through PTEN-Mediated PI3K/AKT pathway. Ann Surg Oncol. 22:2649–2655. 2015. View Article : Google Scholar

15 

Shen Y, Ding Y, Ma Q, Zhao L, Guo X, Shao Y, Niu C, He Y, Zhang F, Zheng D, et al: Identification of novel circulating MicroRNA biomarkers for the diagnosis of esophageal squamous cell carcinoma and squamous dysplasia. Cancer Epidemiol Biomarkers Prev. Apr 15–2019, Epub ahead of print. View Article : Google Scholar

16 

Liu MX, Liao J, Xie M, Gao ZK, Wang XH, Zhang Y, Shang MH, Yin LH, Pu YP and Liu R: miR-93-5p transferred by exosomes promotes the proliferation of esophageal cancer cells via inter-cellular communication by targeting PTEN. Biomed Environ Sci. 31:171–185. 2018.PubMed/NCBI

17 

Tullius BP, Shankar SP, Cole S, Triano V, Aradhya S, Huang EC, Sanchez T and Pawar A: Novel heterozygous mutation in the PTEN gene associated with ovarian germ cell tumor complicated by growing teratoma syndrome and overgrowth in a two-year-old female. Pediatr Blood Cancer. e277882019. View Article : Google Scholar : PubMed/NCBI

18 

Yan Y, Li Z, Zeng S, Wang X, Gong Z and Xu Z: FGFR2-mediated phosphorylation of PTEN at tyrosine 240 contributes to the radioresistance of glioma. J Cell Commun Signal. Apr 25–2019, Epub ahead of print. View Article : Google Scholar : PubMed/NCBI

19 

Zhao MY, Wang LM, Liu J, Huang X, Liu J and Zhang YF: miR-21 Suppresses Anoikis through targeting PDCD4 and PTEN in human esophageal adenocarcinoma. Curr Med Sci. 38:245–251. 2018. View Article : Google Scholar : PubMed/NCBI

20 

Tutar L, Tutar E and Tutar Y: MicroRNAs and cancer; an overview. Curr Pharm Biotechnol. 15:430–437. 2014. View Article : Google Scholar : PubMed/NCBI

21 

Livak KJ and Schmittgen TD: Analysis of relative gene expression data using real-time quantitative PCR and the 2(-Delta Delta C(T)) method. Methods. 25:402–408. 2001. View Article : Google Scholar

22 

Jacobson MD, Weil M and Raff MC: Programmed cell death in animal development. Cell. 88:347–354. 1997. View Article : Google Scholar : PubMed/NCBI

23 

Fuchs Y and Steller H: Programmed cell death in animal development and disease. Cell. 147:742–758. 2011. View Article : Google Scholar : PubMed/NCBI

24 

Kerr JF, Wyllie AH and Currie AR: Apoptosis: A basic biological phenomenon with wide-ranging implications in tissue kinetics. Br J Cancer. 26:239–257. 1972. View Article : Google Scholar : PubMed/NCBI

25 

Tang HL, Tang HM, Mak KH, Hu S, Wang SS, Wong KM, Wong CS, Wu HY, Law HT, Liu K, et al: Cell survival, DNA damage, and oncogenic transformation after a transient and reversible apoptotic response. Mol Biol Cell. 23:2240–2252. 2012. View Article : Google Scholar : PubMed/NCBI

26 

Joshi GN and Knecht DA: Multi-parametric analysis of cell death pathways using live-cell microscopy. Curr Protoc Toxicol. 58:Unit 4.40. 2013. View Article : Google Scholar

27 

Dietrich JB: Apoptosis and anti-apoptosis genes in the Bcl-2 family. Arch Physiol Biochem. 105:125–135. 1997.In French. View Article : Google Scholar : PubMed/NCBI

28 

Kvansakul M, Caria S and Hinds MG: The Bcl-2 family in Host-Virus interactions. Viruses. 9:E2902017. View Article : Google Scholar : PubMed/NCBI

29 

Crowley LC and Waterhouse NJ: Detecting cleaved caspase-3 in apoptotic cells by flow cytometry. Cold Spring Harbor Protocols. Nov 1–2016, Epub ahead of print. View Article : Google Scholar

30 

Han T, Kang D, Ji D, Wang X, Zhan W, Fu M, Xin HB and Wang JB: How does cancer cell metabolism affect tumor migration and invasion? Cell Adh Migr. 7:395–403. 2013. View Article : Google Scholar : PubMed/NCBI

31 

Chambers AF, Groom AC and MacDonald IC: Dissemination and growth of cancer cells in metastatic sites. Nat Rev Cancer. 2:563–572. 2002. View Article : Google Scholar : PubMed/NCBI

32 

Duff D and Long A: Roles for RACK1 in cancer cell migration and invasion. Cell Signal. 35:250–255. 2017. View Article : Google Scholar : PubMed/NCBI

33 

Tungsukruthai S, Sritularak B and Chanvorachote P: Cycloarto-biloxanthone inhibits migration and invasion of lung cancer cells. Anticancer Res. 37:6311–6319. 2017.PubMed/NCBI

34 

Yang X, Xu Y, Wang T, Shu D, Guo P, Miskimins K and Qian SY: Inhibition of cancer migration and invasion by knocking down delta-5-desaturase in COX-2 overexpressed cancer cells. Redox Biol. 11:653–662. 2017. View Article : Google Scholar : PubMed/NCBI

35 

Zhang N, Fu H, Song L, Ding Y, Wang X, Zhao C and Zhao Y, Jiao F and Zhao Y: MicroRNA-100 promotes migration and invasion through mammalian target of rapamycin in esophageal squamous cell carcinoma. Oncol Rep. 32:1409–1418. 2014. View Article : Google Scholar : PubMed/NCBI

36 

Li J, Yen C, Liaw D, Podsypanina K, Bose S, Wang SI, Puc J, Miliaresis C, Rodgers L, McCombie R, et al: PTEN, a putative protein tyrosine phosphatase gene mutated in human brain, breast, and prostate cancer. Science. 275:1943–1947. 1997. View Article : Google Scholar : PubMed/NCBI

37 

Steck PA, Pershouse MA, Jasser SA, Yung WK, Lin H, Ligon AH, Langford LA, Baumgard ML, Hattier T, Davis T, et al: Identification of a candidate tumour suppressor gene, MMAC1, at chromosome 10q23.3 that is mutated in multiple advanced cancers. Nat Genet. 15:356–362. 1997. View Article : Google Scholar : PubMed/NCBI

38 

Malaney P, Uversky VN and Davé V: PTEN proteoforms in biology and disease. Cell Mol Life Sci. 74:2783–2794. 2017. View Article : Google Scholar : PubMed/NCBI

39 

Guo H, German P, Bai S, Barnes S, Guo W, Qi X, Lou H, Liang J, Jonasch E, Mills GB and Ding Z: The PI3K/AKT pathway and renal cell carcinoma. J Genet Genomics. 42:343–353. 2015. View Article : Google Scholar : PubMed/NCBI

40 

Chen H, Zhou L, Wu X, Li R, Wen J, Sha J and Wen X: The PI3K/AKT pathway in the pathogenesis of prostate cancer. Front Biosci (Landmark Ed). 21:1084–1091. 2016. View Article : Google Scholar

41 

Mayer IA and Arteaga CL: The PI3K/AKT pathway as a target for cancer treatment. Annu Rev Med. 67:11–28. 2016. View Article : Google Scholar

42 

Yu M, Wang H, Xu Y, Yu D, Li D, Liu X and Du W: Insulin-like growth factor-1 (IGF-1) promotes myoblast proliferation and skeletal muscle growth of embryonic chickens via the PI3K/Akt signalling pathway. Cell Biol Int. 39:910–922. 2015. View Article : Google Scholar : PubMed/NCBI

Related Articles

  • Abstract
  • View
  • Download
  • Twitter
Copy and paste a formatted citation
Spandidos Publications style
Li X, Guo S, Min L, Guo Q and Zhang S: miR-92a-3p promotes the proliferation, migration and invasion of esophageal squamous cell cancer by regulating PTEN Retraction in /10.3892/ijmm.2024.5453. Int J Mol Med 44: 973-981, 2019.
APA
Li, X., Guo, S., Min, L., Guo, Q., & Zhang, S. (2019). miR-92a-3p promotes the proliferation, migration and invasion of esophageal squamous cell cancer by regulating PTEN Retraction in /10.3892/ijmm.2024.5453. International Journal of Molecular Medicine, 44, 973-981. https://doi.org/10.3892/ijmm.2019.4258
MLA
Li, X., Guo, S., Min, L., Guo, Q., Zhang, S."miR-92a-3p promotes the proliferation, migration and invasion of esophageal squamous cell cancer by regulating PTEN Retraction in /10.3892/ijmm.2024.5453". International Journal of Molecular Medicine 44.3 (2019): 973-981.
Chicago
Li, X., Guo, S., Min, L., Guo, Q., Zhang, S."miR-92a-3p promotes the proliferation, migration and invasion of esophageal squamous cell cancer by regulating PTEN Retraction in /10.3892/ijmm.2024.5453". International Journal of Molecular Medicine 44, no. 3 (2019): 973-981. https://doi.org/10.3892/ijmm.2019.4258
Copy and paste a formatted citation
x
Spandidos Publications style
Li X, Guo S, Min L, Guo Q and Zhang S: miR-92a-3p promotes the proliferation, migration and invasion of esophageal squamous cell cancer by regulating PTEN Retraction in /10.3892/ijmm.2024.5453. Int J Mol Med 44: 973-981, 2019.
APA
Li, X., Guo, S., Min, L., Guo, Q., & Zhang, S. (2019). miR-92a-3p promotes the proliferation, migration and invasion of esophageal squamous cell cancer by regulating PTEN Retraction in /10.3892/ijmm.2024.5453. International Journal of Molecular Medicine, 44, 973-981. https://doi.org/10.3892/ijmm.2019.4258
MLA
Li, X., Guo, S., Min, L., Guo, Q., Zhang, S."miR-92a-3p promotes the proliferation, migration and invasion of esophageal squamous cell cancer by regulating PTEN Retraction in /10.3892/ijmm.2024.5453". International Journal of Molecular Medicine 44.3 (2019): 973-981.
Chicago
Li, X., Guo, S., Min, L., Guo, Q., Zhang, S."miR-92a-3p promotes the proliferation, migration and invasion of esophageal squamous cell cancer by regulating PTEN Retraction in /10.3892/ijmm.2024.5453". International Journal of Molecular Medicine 44, no. 3 (2019): 973-981. https://doi.org/10.3892/ijmm.2019.4258
Follow us
  • Twitter
  • LinkedIn
  • Facebook
About
  • Spandidos Publications
  • Careers
  • Cookie Policy
  • Privacy Policy
How can we help?
  • Help
  • Live Chat
  • Contact
  • Email to our Support Team