Spandidos Publications Logo
  • About
    • About Spandidos
    • Aims and Scopes
    • Abstracting and Indexing
    • Editorial Policies
    • Reprints and Permissions
    • Job Opportunities
    • Terms and Conditions
    • Contact
  • Journals
    • All Journals
    • Oncology Letters
      • Oncology Letters
      • Information for Authors
      • Editorial Policies
      • Editorial Board
      • Aims and Scope
      • Abstracting and Indexing
      • Bibliographic Information
      • Archive
    • International Journal of Oncology
      • International Journal of Oncology
      • Information for Authors
      • Editorial Policies
      • Editorial Board
      • Aims and Scope
      • Abstracting and Indexing
      • Bibliographic Information
      • Archive
    • Molecular and Clinical Oncology
      • Molecular and Clinical Oncology
      • Information for Authors
      • Editorial Policies
      • Editorial Board
      • Aims and Scope
      • Abstracting and Indexing
      • Bibliographic Information
      • Archive
    • Experimental and Therapeutic Medicine
      • Experimental and Therapeutic Medicine
      • Information for Authors
      • Editorial Policies
      • Editorial Board
      • Aims and Scope
      • Abstracting and Indexing
      • Bibliographic Information
      • Archive
    • International Journal of Molecular Medicine
      • International Journal of Molecular Medicine
      • Information for Authors
      • Editorial Policies
      • Editorial Board
      • Aims and Scope
      • Abstracting and Indexing
      • Bibliographic Information
      • Archive
    • Biomedical Reports
      • Biomedical Reports
      • Information for Authors
      • Editorial Policies
      • Editorial Board
      • Aims and Scope
      • Abstracting and Indexing
      • Bibliographic Information
      • Archive
    • Oncology Reports
      • Oncology Reports
      • Information for Authors
      • Editorial Policies
      • Editorial Board
      • Aims and Scope
      • Abstracting and Indexing
      • Bibliographic Information
      • Archive
    • Molecular Medicine Reports
      • Molecular Medicine Reports
      • Information for Authors
      • Editorial Policies
      • Editorial Board
      • Aims and Scope
      • Abstracting and Indexing
      • Bibliographic Information
      • Archive
    • World Academy of Sciences Journal
      • World Academy of Sciences Journal
      • Information for Authors
      • Editorial Policies
      • Editorial Board
      • Aims and Scope
      • Abstracting and Indexing
      • Bibliographic Information
      • Archive
    • International Journal of Functional Nutrition
      • International Journal of Functional Nutrition
      • Information for Authors
      • Editorial Policies
      • Editorial Board
      • Aims and Scope
      • Abstracting and Indexing
      • Bibliographic Information
      • Archive
    • International Journal of Epigenetics
      • International Journal of Epigenetics
      • Information for Authors
      • Editorial Policies
      • Editorial Board
      • Aims and Scope
      • Abstracting and Indexing
      • Bibliographic Information
      • Archive
    • Medicine International
      • Medicine International
      • Information for Authors
      • Editorial Policies
      • Editorial Board
      • Aims and Scope
      • Abstracting and Indexing
      • Bibliographic Information
      • Archive
  • Articles
  • Information
    • Information for Authors
    • Information for Reviewers
    • Information for Librarians
    • Information for Advertisers
    • Conferences
  • Language Editing
Spandidos Publications Logo
  • About
    • About Spandidos
    • Aims and Scopes
    • Abstracting and Indexing
    • Editorial Policies
    • Reprints and Permissions
    • Job Opportunities
    • Terms and Conditions
    • Contact
  • Journals
    • All Journals
    • Biomedical Reports
      • Information for Authors
      • Editorial Policies
      • Editorial Board
      • Aims and Scope
      • Abstracting and Indexing
      • Bibliographic Information
      • Archive
    • Experimental and Therapeutic Medicine
      • Information for Authors
      • Editorial Policies
      • Editorial Board
      • Aims and Scope
      • Abstracting and Indexing
      • Bibliographic Information
      • Archive
    • International Journal of Epigenetics
      • Information for Authors
      • Editorial Policies
      • Editorial Board
      • Aims and Scope
      • Abstracting and Indexing
      • Bibliographic Information
      • Archive
    • International Journal of Functional Nutrition
      • Information for Authors
      • Editorial Policies
      • Editorial Board
      • Aims and Scope
      • Abstracting and Indexing
      • Bibliographic Information
      • Archive
    • International Journal of Molecular Medicine
      • Information for Authors
      • Editorial Policies
      • Editorial Board
      • Aims and Scope
      • Abstracting and Indexing
      • Bibliographic Information
      • Archive
    • International Journal of Oncology
      • Information for Authors
      • Editorial Policies
      • Editorial Board
      • Aims and Scope
      • Abstracting and Indexing
      • Bibliographic Information
      • Archive
    • Medicine International
      • Information for Authors
      • Editorial Policies
      • Editorial Board
      • Aims and Scope
      • Abstracting and Indexing
      • Bibliographic Information
      • Archive
    • Molecular and Clinical Oncology
      • Information for Authors
      • Editorial Policies
      • Editorial Board
      • Aims and Scope
      • Abstracting and Indexing
      • Bibliographic Information
      • Archive
    • Molecular Medicine Reports
      • Information for Authors
      • Editorial Policies
      • Editorial Board
      • Aims and Scope
      • Abstracting and Indexing
      • Bibliographic Information
      • Archive
    • Oncology Letters
      • Information for Authors
      • Editorial Policies
      • Editorial Board
      • Aims and Scope
      • Abstracting and Indexing
      • Bibliographic Information
      • Archive
    • Oncology Reports
      • Information for Authors
      • Editorial Policies
      • Editorial Board
      • Aims and Scope
      • Abstracting and Indexing
      • Bibliographic Information
      • Archive
    • World Academy of Sciences Journal
      • Information for Authors
      • Editorial Policies
      • Editorial Board
      • Aims and Scope
      • Abstracting and Indexing
      • Bibliographic Information
      • Archive
  • Articles
  • Information
    • For Authors
    • For Reviewers
    • For Librarians
    • For Advertisers
    • Conferences
  • Language Editing
Login Register Submit
  • This site uses cookies
  • You can change your cookie settings at any time by following the instructions in our Cookie Policy. To find out more, you may read our Privacy Policy.

    I agree
Search articles by DOI, keyword, author or affiliation
Search
Advanced Search
presentation
International Journal of Molecular Medicine
Join Editorial Board Propose a Special Issue
Print ISSN: 1107-3756 Online ISSN: 1791-244X
Journal Cover
July-2021 Volume 48 Issue 1

Full Size Image

Sign up for eToc alerts
Recommend to Library

Journals

International Journal of Molecular Medicine

International Journal of Molecular Medicine

International Journal of Molecular Medicine is an international journal devoted to molecular mechanisms of human disease.

International Journal of Oncology

International Journal of Oncology

International Journal of Oncology is an international journal devoted to oncology research and cancer treatment.

Molecular Medicine Reports

Molecular Medicine Reports

Covers molecular medicine topics such as pharmacology, pathology, genetics, neuroscience, infectious diseases, molecular cardiology, and molecular surgery.

Oncology Reports

Oncology Reports

Oncology Reports is an international journal devoted to fundamental and applied research in Oncology.

Experimental and Therapeutic Medicine

Experimental and Therapeutic Medicine

Experimental and Therapeutic Medicine is an international journal devoted to laboratory and clinical medicine.

Oncology Letters

Oncology Letters

Oncology Letters is an international journal devoted to Experimental and Clinical Oncology.

Biomedical Reports

Biomedical Reports

Explores a wide range of biological and medical fields, including pharmacology, genetics, microbiology, neuroscience, and molecular cardiology.

Molecular and Clinical Oncology

Molecular and Clinical Oncology

International journal addressing all aspects of oncology research, from tumorigenesis and oncogenes to chemotherapy and metastasis.

World Academy of Sciences Journal

World Academy of Sciences Journal

Multidisciplinary open-access journal spanning biochemistry, genetics, neuroscience, environmental health, and synthetic biology.

International Journal of Functional Nutrition

International Journal of Functional Nutrition

Open-access journal combining biochemistry, pharmacology, immunology, and genetics to advance health through functional nutrition.

International Journal of Epigenetics

International Journal of Epigenetics

Publishes open-access research on using epigenetics to advance understanding and treatment of human disease.

Medicine International

Medicine International

An International Open Access Journal Devoted to General Medicine.

Journal Cover
July-2021 Volume 48 Issue 1

Full Size Image

Sign up for eToc alerts
Recommend to Library

  • Article
  • Citations
    • Cite This Article
    • Download Citation
    • Create Citation Alert
    • Remove Citation Alert
    • Cited By
  • Similar Articles
    • Related Articles (in Spandidos Publications)
    • Similar Articles (Google Scholar)
    • Similar Articles (PubMed)
  • Download PDF
  • Download XML
  • View XML

  • Supplementary Files
    • Supplementary_Data.pdf
Article

IL13Rα2‑ and EGFR‑targeted pseudomonas exotoxin potentiates the TRAIL‑mediated death of GBM cells

  • Authors:
    • Nihal Karakaş
    • Daniel Stuckey
    • Esther Revai‑Lechtich
    • Khalid Shah
  • View Affiliations / Copyright

    Affiliations: Center for Stem Cell Therapeutics and Imaging, Massachusetts General Hospital, Harvard Medical School, Boston, MA 02115, USA
  • Article Number: 145
    |
    Published online on: June 3, 2021
       https://doi.org/10.3892/ijmm.2021.4978
  • Expand metrics +
Metrics: Total Views: 0 (Spandidos Publications: | PMC Statistics: )
Metrics: Total PDF Downloads: 0 (Spandidos Publications: | PMC Statistics: )
Cited By (CrossRef): 0 citations Loading Articles...

This article is mentioned in:



Abstract

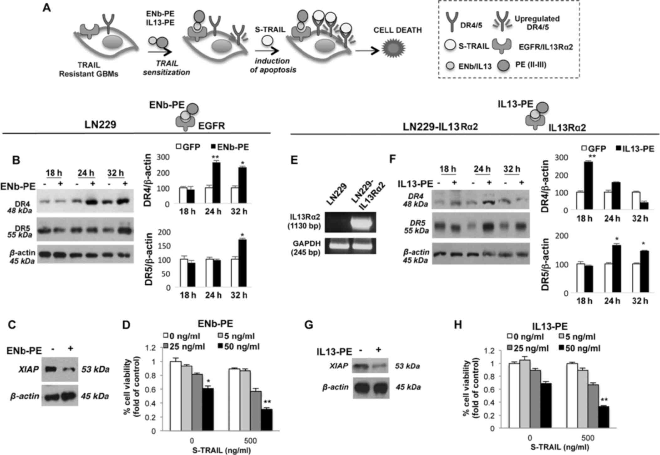
Glioblastomas (GBMs) are refractory to current treatments and novel therapeutic approaches need to be explored. Pro‑apoptotic tumor necrosis factor‑related apoptosis‑inducing ligand (TRAIL) is tumor‑specific and has been shown to induce apoptosis and subsequently kill GBM cells. However, approximately 50% of GBM cells are resistant to TRAIL and a combination of TRAIL with other therapeutics is necessary to induce mechanism‑based cell death in TRAIL‑resistant GBMs. The present study examined the ability of the tumor cell surface receptor, interleukin (IL)‑13 receptor α2 (IL13Rα2)‑ and epidermal growth factor receptor (EGFR)‑targeted pseudomonas exotoxin (PE) to sensitize TRAIL‑resistant GBM cells and assessed the dual effects of interleukin 13‑PE (IL13‑PE) or EGFR nanobody‑PE (ENb‑PE) and TRAIL for the treatment of a broad range of brain tumors with a distinct TRAIL therapeutic response. Receptor targeted toxins upregulated TRAIL death receptors (DR4 and DR5) and suppressed the expression of anti‑apoptotic FLICE‑inhibitory protein (FLIP) and X‑linked inhibitor of apoptosis protein (XIAP). This also led to the induction of the cleavage of caspase‑8 and caspase‑9 and resulted in the sensitization of highly resistant established GBM and patient‑derived GBM stem cell (GSC) lines to TRAIL‑mediated apoptosis. These findings provide a mechanism‑based strategy that may provide options for the cell‑mediated delivery of bi‑functional therapeutics to target a wide spectrum of TRAIL‑resistant GBMs.
View Figures

Figure 1

Figure 2

Figure 3

Figure 4

Figure 5

View References

1 

Su Z, Zang T, Liu ML, Wang LL, Niu W and Zhang CL: Reprogramming the fate of human glioma cells to impede brain tumor development. Cell Death Dis. 5:e14632014. View Article : Google Scholar : PubMed/NCBI

2 

Stupp R, Hegi ME, Mason WP, van den Bent MJ, Taphoorn MJ, Janzer RC, Ludwin SK, Allgeier A, Fisher B, Belanger K, et al: Effects of radiotherapy with concomitant and adjuvant temozolomide versus radiotherapy alone on survival in glioblastoma in a randomised phase III study: 5-year analysis of the EORTC-NCIC trial. Lancet Oncol. 10:459–466. 2009. View Article : Google Scholar : PubMed/NCBI

3 

Hegi ME, Diserens AC, Gorlia T, Hamou MF, de Tribolet N, Weller M, Kros JM, Hainfellner JA, Mason W, Mariani L, et al: MGMT gene silencing and benefit from temozolomide in glioblastoma. N Engl J Med. 352:997–1003. 2005. View Article : Google Scholar : PubMed/NCBI

4 

Martinez R, Rohde V and Schackert G: Different molecular patterns in glioblastoma multiforme subtypes upon recurrence. J Neurooncol. 96:321–329. 2010. View Article : Google Scholar :

5 

Bastien JI, McNeill KA and Fine HA: Molecular characterizations of glioblastoma, targeted therapy, and clinical results to date. Cancer. 121:502–516. 2015. View Article : Google Scholar

6 

Karsy M, Gelbman M, Shah P, Balumbu O, Moy F and Arslan E: Established and emerging variants of glioblastoma multiforme: Review of morphological and molecular features. Folia Neuropathol. 50:301–321. 2012. View Article : Google Scholar

7 

Cuddapah VA, Robel S, Watkins S and Sontheimer H: A neurocentric perspective on glioma invasion. Nat Rev Neurosci. 15:455–465. 2014. View Article : Google Scholar : PubMed/NCBI

8 

Carlsson SK, Brothers SP and Wahlestedt C: Emerging treatment strategies for glioblastoma multiforme. EMBO Mol Med. 6:1359–1370. 2014. View Article : Google Scholar : PubMed/NCBI

9 

Fialho AM, Salunkhe P, Manna S, Mahali S and Chakrabarty AM: Glioblastoma multiforme: Novel therapeutic approaches. ISRN Neurol. 2012:6423452012. View Article : Google Scholar : PubMed/NCBI

10 

Kim K, Fisher MJ, Xu SQ and el-Deiry WS: Molecular determinants of response to TRAIL in killing of normal and cancer cells. Clin Cancer Res. 6:335–346. 2000.PubMed/NCBI

11 

Suliman A, Lam A, Datta R and Srivastava RK: Intracellular mechanisms of TRAIL: apoptosis through mitochondrial-dependent and -independent pathways. Oncogene. 20:2122–2133. 2001. View Article : Google Scholar : PubMed/NCBI

12 

Stuckey DW and Shah K: TRAIL on trial: Preclinical advances in cancer therapy. Trends Mol Med. 19:685–694. 2013. View Article : Google Scholar : PubMed/NCBI

13 

Bagci-Onder T, Agarwal A, Flusberg D, Wanningen S, Sorger P and Shah K: Real-time imaging of the dynamics of death receptors and therapeutics that overcome TRAIL resistance in tumors. Oncogene. 32:2818–2827. 2013. View Article : Google Scholar :

14 

Deng Y, Lin Y and Wu X: TRAIL-induced apoptosis requires Bax-dependent mitochondrial release of Smac/DIABLO. Genes Dev. 16:33–45. 2002. View Article : Google Scholar : PubMed/NCBI

15 

Kauer TM, Figueiredo JL, Hingtgen S and Shah K: Encapsulated therapeutic stem cells implanted in the tumor resection cavity induce cell death in gliomas. Nat Neurosci. 15:197–204. 2011. View Article : Google Scholar : PubMed/NCBI

16 

Bagci-Onder T, Wakimoto H, Anderegg M, Cameron C and Shah K: A dual PI3K/mTOR inhibitor, PI-103, cooperates with stem cell-delivered TRAIL in experimental glioma models. Cancer Res. 71:154–163. 2011. View Article : Google Scholar

17 

Zhang L and Fang B: Mechanisms of resistance to TRAIL-induced apoptosis in cancer. Cancer Gene Ther. 12:228–237. 2005. View Article : Google Scholar

18 

Du W, Uslar L, Sevala S and Shah K: Targeting c-Met receptor overcomes TRAIL-resistance in brain tumors. PLoS One. 9:e954902014. View Article : Google Scholar : PubMed/NCBI

19 

Finlay D, Richardson RD, Landberg LK, Howes AL and Vuori K: Novel HTS strategy identifies TRAIL-sensitizing compounds acting specifically through the caspase-8 apoptotic axis. PLoS One. 5:e133752010. View Article : Google Scholar : PubMed/NCBI

20 

Zhou X, Qiu J, Wang Z, Huang N, Li X, Li Q, Zhang Y, Zhao C, Luo C, Zhang N, et al: In vitro and in vivo anti-tumor activities of anti-EGFR single-chain variable fragment fused with recombinant gelonin toxin. J Cancer Res Clin Oncol. 138:1081–1090. 2012. View Article : Google Scholar : PubMed/NCBI

21 

Horita H, Thorburn J, Frankel AE and Thorburn A: EGFR-targeted diphtheria toxin stimulates TRAIL killing of glioblastoma cells by depleting anti-apoptotic proteins. J Neurooncol. 95:175–184. 2009. View Article : Google Scholar : PubMed/NCBI

22 

Stuckey DW, Hingtgen SD, Karakas N, Rich BE and Shah K: Engineering toxin-resistant therapeutic stem cells to treat brain tumors. Stem Cells. 33:589–600. 2015. View Article : Google Scholar :

23 

Thaci B, Brown CE, Binello E, Werbaneth K, Sampath P and Sengupta S: Significance of interleukin-13 receptor alpha 2-targeted glioblastoma therapy. Neuro Oncol. 16:1304–1312. 2014. View Article : Google Scholar : PubMed/NCBI

24 

Heimberger AB, Suki D, Yang D, Shi W and Aldape K: The natural history of EGFR and EGFRvIII in glioblastoma patients. J Transl Med. 3:382005. View Article : Google Scholar : PubMed/NCBI

25 

Terabe M, Park JM and Berzofsky JA: Role of IL-13 in regulation of anti-tumor immunity and tumor growth. Cancer Immunol Immunother. 53:79–85. 2004. View Article : Google Scholar

26 

Maletinska L, Blakely EA, Bjornstad KA, Deen DF, Knoff LJ and Forte TM: Human glioblastoma cell lines: Levels of low-density lipoprotein receptor and low-density lipoprotein receptor-related protein. Cancer Res. 60:2300–2303. 2000.PubMed/NCBI

27 

Wolf P and Elsasser-Beile U: Pseudomonas exotoxin A: From virulence factor to anti-cancer agent. Int J Med Microbiol. 299:161–176. 2009. View Article : Google Scholar

28 

Weldon JE and Pastan I: A guide to taming a toxin-recombinant immunotoxins constructed from Pseudomonas exotoxin A for the treatment of cancer. FEBS J. 278:4683–4700. 2011. View Article : Google Scholar : PubMed/NCBI

29 

Kunwar S, Chang S, Westphal M, Vogelbaum M, Sampson J, Barnett G, Shaffrey M, Ram Z, Piepmeier J, Prados M, et al: Phase III randomized trial of CED of IL13-PE38QQR vs Gliadel wafers for recurrent glioblastoma. Neuro Oncol. 12:871–881. 2010. View Article : Google Scholar : PubMed/NCBI

30 

Auffinger B, Thaci B, Nigam P, Rincon E, Cheng Y and Lesniak MS: New therapeutic approaches for malignant glioma: In search of the Rosetta stone. F1000 Med Rep. 4:182012. View Article : Google Scholar : PubMed/NCBI

31 

van de Water JA, Bagci-Onder T, Agarwal AS, Wakimoto H, Roovers RC, Zhu Y, Kasmieh R, Bhere D, Van Bergen en Henegouwen PM and Shah K: Therapeutic stem cells expressing variants of EGFR-specific nanobodies have antitumor effects. Proc Natl Acad Sci USA. 109:16642–16647. 2012. View Article : Google Scholar : PubMed/NCBI

32 

Shah K, Hingtgen S, Kasmieh R, Figueiredo JL, Garcia-Garcia E, Martinez-Serrano A, Breakefield X and Weissleder R: Bimodal viral vectors and in vivo imaging reveal the fate of human neural stem cells in experimental glioma model. J Neurosci. 28:4406–4413. 2008. View Article : Google Scholar : PubMed/NCBI

33 

Shah K, Tang Y, Breakefield X and Weissleder R: Real-time imaging of TRAIL-induced apoptosis of glioma tumors in vivo. Oncogene. 22:6865–6872. 2003. View Article : Google Scholar : PubMed/NCBI

34 

Wakimoto H, Kesari S, Farrell CJ, Curry WT Jr, Zaupa C, Aghi M, Kuroda T, Stemmer-Rachamimov A, Shah K, Liu TC, et al: Human glioblastoma-derived cancer stem cells: Establishment of invasive glioma models and treatment with oncolytic herpes simplex virus vectors. Cancer Res. 69:3472–3481. 2009. View Article : Google Scholar : PubMed/NCBI

35 

Bao S, Wu Q, McLendon RE, Hao Y, Shi Q, Hjelmeland AB, Dewhirst MW, Bigner DD and Rich JN: Glioma stem cells promote radioresistance by preferential activation of the DNA damage response. Nature. 444:756–760. 2006. View Article : Google Scholar : PubMed/NCBI

36 

Gimple RC, Bhargava S, Dixit D and Rich JN: Glioblastoma stem cells: Lessons from the tumor hierarchy in a lethal cancer. Genes Dev. 33:591–609. 2019. View Article : Google Scholar : PubMed/NCBI

37 

Liu G, Yuan X, Zeng Z, Tunici P, Ng H, Abdulkadir IR, Lu L, Irvin D, Black KL and Yu JS: Analysis of gene expression and chemoresistance of CD133+ cancer stem cells in glioblastoma. Mol Cancer. 5:672006. View Article : Google Scholar : PubMed/NCBI

38 

Singh SK, Hawkins C, Clarke ID, Squire JA, Bayani J, Hide T, Henkelman RM, Cusimano MD and Dirks PB: Identification of human brain tumour initiating cells. Nature. 432:396–401. 2004. View Article : Google Scholar : PubMed/NCBI

39 

Reinshagen C, Bhere D, Choi SH, Hutten S, Nesterenko I, Wakimoto H, Le Roux E, Rizvi A, Du W, Minicucci C and Shah K: CRISPR-enhanced engineering of therapy-sensitive cancer cells for self-targeting of primary and metastatic tumors. Sci Trans Med. 10:eaao32402018. View Article : Google Scholar

40 

Dilshara MG, Jayasooriya RGPT, Molagoda IMN, Jeong JW, Lee S, Park SR, Kim GY and Choi YH: Silibinin sensitizes TRAIL-mediated apoptosis by upregulating DR5 through ROS-induced endoplasmic reticulum stress-Ca(2+)-CaMKII-Sp1 pathway. Oncotarget. 9:10324–10342. 2018. View Article : Google Scholar : PubMed/NCBI

Related Articles

  • Abstract
  • View
  • Download
  • Twitter
Copy and paste a formatted citation
Spandidos Publications style
Karakaş N, Stuckey D, Revai‑Lechtich E and Shah K: IL13Rα2‑ and EGFR‑targeted pseudomonas exotoxin potentiates the TRAIL‑mediated death of GBM cells. Int J Mol Med 48: 145, 2021.
APA
Karakaş, N., Stuckey, D., Revai‑Lechtich, E., & Shah, K. (2021). IL13Rα2‑ and EGFR‑targeted pseudomonas exotoxin potentiates the TRAIL‑mediated death of GBM cells. International Journal of Molecular Medicine, 48, 145. https://doi.org/10.3892/ijmm.2021.4978
MLA
Karakaş, N., Stuckey, D., Revai‑Lechtich, E., Shah, K."IL13Rα2‑ and EGFR‑targeted pseudomonas exotoxin potentiates the TRAIL‑mediated death of GBM cells". International Journal of Molecular Medicine 48.1 (2021): 145.
Chicago
Karakaş, N., Stuckey, D., Revai‑Lechtich, E., Shah, K."IL13Rα2‑ and EGFR‑targeted pseudomonas exotoxin potentiates the TRAIL‑mediated death of GBM cells". International Journal of Molecular Medicine 48, no. 1 (2021): 145. https://doi.org/10.3892/ijmm.2021.4978
Copy and paste a formatted citation
x
Spandidos Publications style
Karakaş N, Stuckey D, Revai‑Lechtich E and Shah K: IL13Rα2‑ and EGFR‑targeted pseudomonas exotoxin potentiates the TRAIL‑mediated death of GBM cells. Int J Mol Med 48: 145, 2021.
APA
Karakaş, N., Stuckey, D., Revai‑Lechtich, E., & Shah, K. (2021). IL13Rα2‑ and EGFR‑targeted pseudomonas exotoxin potentiates the TRAIL‑mediated death of GBM cells. International Journal of Molecular Medicine, 48, 145. https://doi.org/10.3892/ijmm.2021.4978
MLA
Karakaş, N., Stuckey, D., Revai‑Lechtich, E., Shah, K."IL13Rα2‑ and EGFR‑targeted pseudomonas exotoxin potentiates the TRAIL‑mediated death of GBM cells". International Journal of Molecular Medicine 48.1 (2021): 145.
Chicago
Karakaş, N., Stuckey, D., Revai‑Lechtich, E., Shah, K."IL13Rα2‑ and EGFR‑targeted pseudomonas exotoxin potentiates the TRAIL‑mediated death of GBM cells". International Journal of Molecular Medicine 48, no. 1 (2021): 145. https://doi.org/10.3892/ijmm.2021.4978
Follow us
  • Twitter
  • LinkedIn
  • Facebook
About
  • Spandidos Publications
  • Careers
  • Cookie Policy
  • Privacy Policy
How can we help?
  • Help
  • Live Chat
  • Contact
  • Email to our Support Team