Spandidos Publications Logo
  • About
    • About Spandidos
    • Aims and Scopes
    • Abstracting and Indexing
    • Editorial Policies
    • Reprints and Permissions
    • Job Opportunities
    • Terms and Conditions
    • Contact
  • Journals
    • All Journals
    • Oncology Letters
      • Oncology Letters
      • Information for Authors
      • Editorial Policies
      • Editorial Board
      • Aims and Scope
      • Abstracting and Indexing
      • Bibliographic Information
      • Archive
    • International Journal of Oncology
      • International Journal of Oncology
      • Information for Authors
      • Editorial Policies
      • Editorial Board
      • Aims and Scope
      • Abstracting and Indexing
      • Bibliographic Information
      • Archive
    • Molecular and Clinical Oncology
      • Molecular and Clinical Oncology
      • Information for Authors
      • Editorial Policies
      • Editorial Board
      • Aims and Scope
      • Abstracting and Indexing
      • Bibliographic Information
      • Archive
    • Experimental and Therapeutic Medicine
      • Experimental and Therapeutic Medicine
      • Information for Authors
      • Editorial Policies
      • Editorial Board
      • Aims and Scope
      • Abstracting and Indexing
      • Bibliographic Information
      • Archive
    • International Journal of Molecular Medicine
      • International Journal of Molecular Medicine
      • Information for Authors
      • Editorial Policies
      • Editorial Board
      • Aims and Scope
      • Abstracting and Indexing
      • Bibliographic Information
      • Archive
    • Biomedical Reports
      • Biomedical Reports
      • Information for Authors
      • Editorial Policies
      • Editorial Board
      • Aims and Scope
      • Abstracting and Indexing
      • Bibliographic Information
      • Archive
    • Oncology Reports
      • Oncology Reports
      • Information for Authors
      • Editorial Policies
      • Editorial Board
      • Aims and Scope
      • Abstracting and Indexing
      • Bibliographic Information
      • Archive
    • Molecular Medicine Reports
      • Molecular Medicine Reports
      • Information for Authors
      • Editorial Policies
      • Editorial Board
      • Aims and Scope
      • Abstracting and Indexing
      • Bibliographic Information
      • Archive
    • World Academy of Sciences Journal
      • World Academy of Sciences Journal
      • Information for Authors
      • Editorial Policies
      • Editorial Board
      • Aims and Scope
      • Abstracting and Indexing
      • Bibliographic Information
      • Archive
    • International Journal of Functional Nutrition
      • International Journal of Functional Nutrition
      • Information for Authors
      • Editorial Policies
      • Editorial Board
      • Aims and Scope
      • Abstracting and Indexing
      • Bibliographic Information
      • Archive
    • International Journal of Epigenetics
      • International Journal of Epigenetics
      • Information for Authors
      • Editorial Policies
      • Editorial Board
      • Aims and Scope
      • Abstracting and Indexing
      • Bibliographic Information
      • Archive
    • Medicine International
      • Medicine International
      • Information for Authors
      • Editorial Policies
      • Editorial Board
      • Aims and Scope
      • Abstracting and Indexing
      • Bibliographic Information
      • Archive
  • Articles
  • Information
    • Information for Authors
    • Information for Reviewers
    • Information for Librarians
    • Information for Advertisers
    • Conferences
  • Language Editing
Spandidos Publications Logo
  • About
    • About Spandidos
    • Aims and Scopes
    • Abstracting and Indexing
    • Editorial Policies
    • Reprints and Permissions
    • Job Opportunities
    • Terms and Conditions
    • Contact
  • Journals
    • All Journals
    • Biomedical Reports
      • Information for Authors
      • Editorial Policies
      • Editorial Board
      • Aims and Scope
      • Abstracting and Indexing
      • Bibliographic Information
      • Archive
    • Experimental and Therapeutic Medicine
      • Information for Authors
      • Editorial Policies
      • Editorial Board
      • Aims and Scope
      • Abstracting and Indexing
      • Bibliographic Information
      • Archive
    • International Journal of Epigenetics
      • Information for Authors
      • Editorial Policies
      • Editorial Board
      • Aims and Scope
      • Abstracting and Indexing
      • Bibliographic Information
      • Archive
    • International Journal of Functional Nutrition
      • Information for Authors
      • Editorial Policies
      • Editorial Board
      • Aims and Scope
      • Abstracting and Indexing
      • Bibliographic Information
      • Archive
    • International Journal of Molecular Medicine
      • Information for Authors
      • Editorial Policies
      • Editorial Board
      • Aims and Scope
      • Abstracting and Indexing
      • Bibliographic Information
      • Archive
    • International Journal of Oncology
      • Information for Authors
      • Editorial Policies
      • Editorial Board
      • Aims and Scope
      • Abstracting and Indexing
      • Bibliographic Information
      • Archive
    • Medicine International
      • Information for Authors
      • Editorial Policies
      • Editorial Board
      • Aims and Scope
      • Abstracting and Indexing
      • Bibliographic Information
      • Archive
    • Molecular and Clinical Oncology
      • Information for Authors
      • Editorial Policies
      • Editorial Board
      • Aims and Scope
      • Abstracting and Indexing
      • Bibliographic Information
      • Archive
    • Molecular Medicine Reports
      • Information for Authors
      • Editorial Policies
      • Editorial Board
      • Aims and Scope
      • Abstracting and Indexing
      • Bibliographic Information
      • Archive
    • Oncology Letters
      • Information for Authors
      • Editorial Policies
      • Editorial Board
      • Aims and Scope
      • Abstracting and Indexing
      • Bibliographic Information
      • Archive
    • Oncology Reports
      • Information for Authors
      • Editorial Policies
      • Editorial Board
      • Aims and Scope
      • Abstracting and Indexing
      • Bibliographic Information
      • Archive
    • World Academy of Sciences Journal
      • Information for Authors
      • Editorial Policies
      • Editorial Board
      • Aims and Scope
      • Abstracting and Indexing
      • Bibliographic Information
      • Archive
  • Articles
  • Information
    • For Authors
    • For Reviewers
    • For Librarians
    • For Advertisers
    • Conferences
  • Language Editing
Login Register Submit
  • This site uses cookies
  • You can change your cookie settings at any time by following the instructions in our Cookie Policy. To find out more, you may read our Privacy Policy.

    I agree
Search articles by DOI, keyword, author or affiliation
Search
Advanced Search
presentation
International Journal of Molecular Medicine
Join Editorial Board Propose a Special Issue
Print ISSN: 1107-3756 Online ISSN: 1791-244X
Journal Cover
April-2023 Volume 51 Issue 4

Full Size Image

Sign up for eToc alerts
Recommend to Library

Journals

International Journal of Molecular Medicine

International Journal of Molecular Medicine

International Journal of Molecular Medicine is an international journal devoted to molecular mechanisms of human disease.

International Journal of Oncology

International Journal of Oncology

International Journal of Oncology is an international journal devoted to oncology research and cancer treatment.

Molecular Medicine Reports

Molecular Medicine Reports

Covers molecular medicine topics such as pharmacology, pathology, genetics, neuroscience, infectious diseases, molecular cardiology, and molecular surgery.

Oncology Reports

Oncology Reports

Oncology Reports is an international journal devoted to fundamental and applied research in Oncology.

Experimental and Therapeutic Medicine

Experimental and Therapeutic Medicine

Experimental and Therapeutic Medicine is an international journal devoted to laboratory and clinical medicine.

Oncology Letters

Oncology Letters

Oncology Letters is an international journal devoted to Experimental and Clinical Oncology.

Biomedical Reports

Biomedical Reports

Explores a wide range of biological and medical fields, including pharmacology, genetics, microbiology, neuroscience, and molecular cardiology.

Molecular and Clinical Oncology

Molecular and Clinical Oncology

International journal addressing all aspects of oncology research, from tumorigenesis and oncogenes to chemotherapy and metastasis.

World Academy of Sciences Journal

World Academy of Sciences Journal

Multidisciplinary open-access journal spanning biochemistry, genetics, neuroscience, environmental health, and synthetic biology.

International Journal of Functional Nutrition

International Journal of Functional Nutrition

Open-access journal combining biochemistry, pharmacology, immunology, and genetics to advance health through functional nutrition.

International Journal of Epigenetics

International Journal of Epigenetics

Publishes open-access research on using epigenetics to advance understanding and treatment of human disease.

Medicine International

Medicine International

An International Open Access Journal Devoted to General Medicine.

Journal Cover
April-2023 Volume 51 Issue 4

Full Size Image

Sign up for eToc alerts
Recommend to Library

  • Article
  • Citations
    • Cite This Article
    • Download Citation
    • Create Citation Alert
    • Remove Citation Alert
    • Cited By
  • Similar Articles
    • Related Articles (in Spandidos Publications)
    • Similar Articles (Google Scholar)
    • Similar Articles (PubMed)
  • Download PDF
  • Download XML
  • View XML

  • Supplementary Files
    • Supplementary_Data1.pdf
    • Supplementary_Data2.pdf
Article Open Access

Free fatty acids induce coronary microvascular dysfunction via inhibition of the AMPK/KLF2/eNOS signaling pathway

  • Authors:
    • Yanda Zhang
    • Jian Zhao
    • Changzhen Ren
    • Bowen Hu
    • Ru Ding
    • Zhiqing He
    • Chun Liang
  • View Affiliations / Copyright

    Affiliations: Department of Cardiology, Second Affiliated Hospital of Naval Medical University, Shanghai 200003, P.R. China
    Copyright: © Zhang et al. This is an open access article distributed under the terms of Creative Commons Attribution License.
  • Article Number: 34
    |
    Published online on: March 13, 2023
       https://doi.org/10.3892/ijmm.2023.5237
  • Expand metrics +
Metrics: Total Views: 0 (Spandidos Publications: | PMC Statistics: )
Metrics: Total PDF Downloads: 0 (Spandidos Publications: | PMC Statistics: )
Cited By (CrossRef): 0 citations Loading Articles...

This article is mentioned in:



Abstract

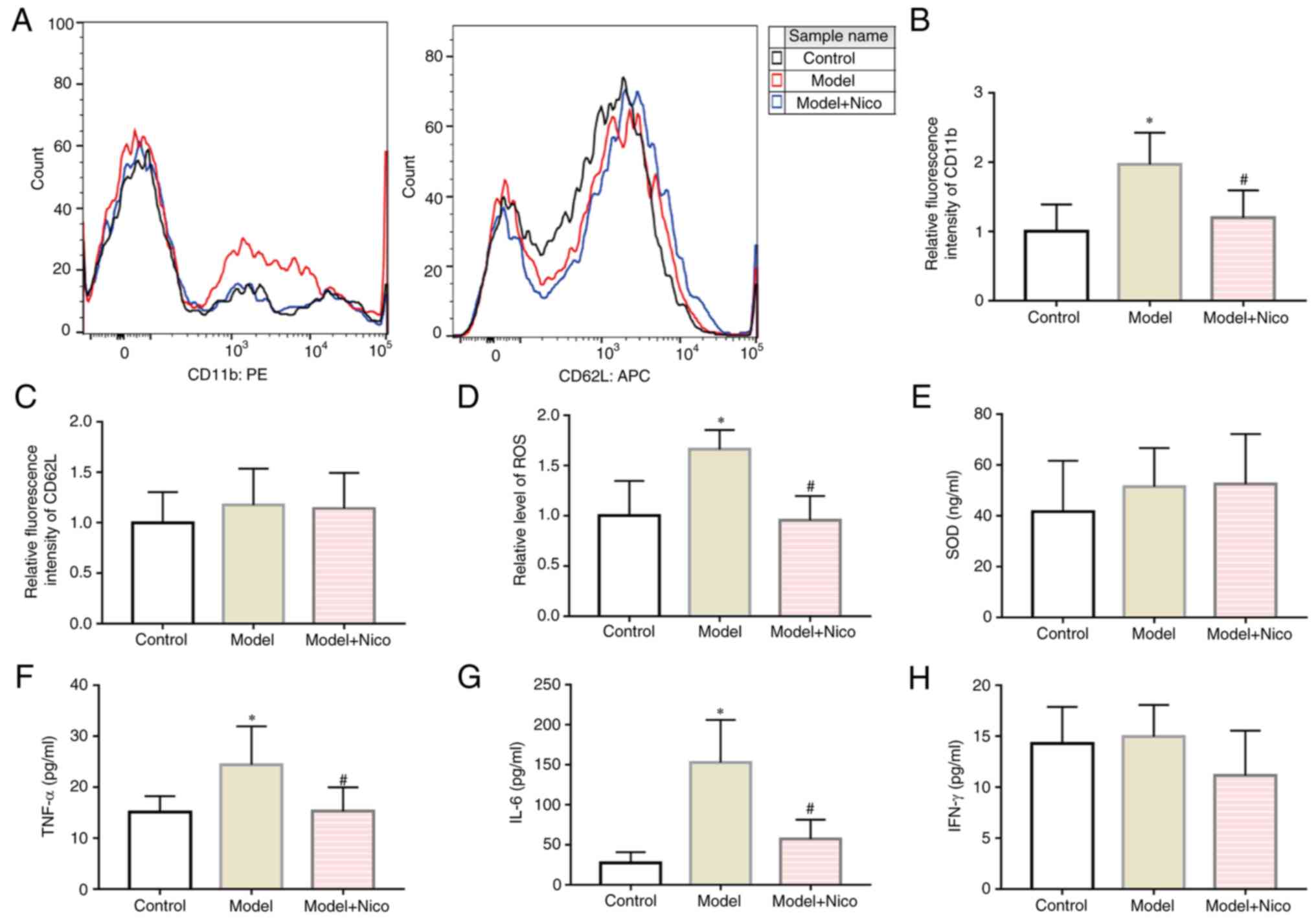
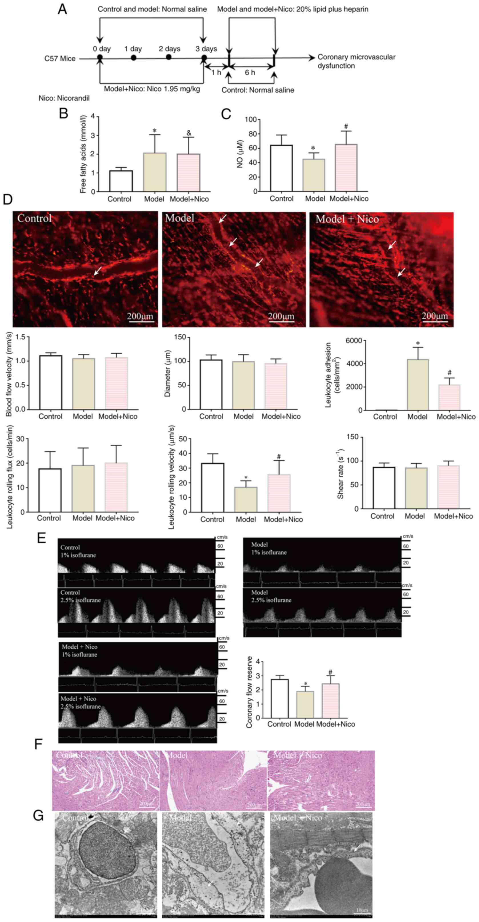
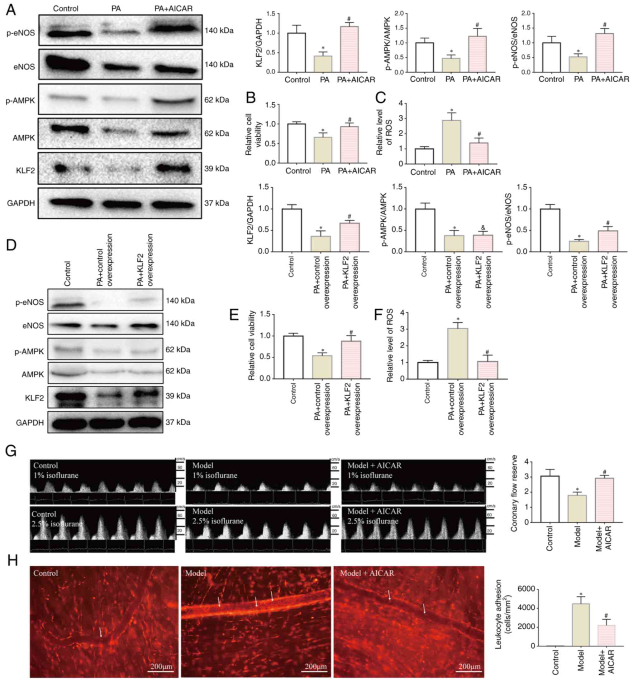
Increased levels of serum free fatty acids (FFAs) are closely associated with microvascular dysfunction. In our previous study, a coronary microvascular dysfunction (CMD) model was successfully established via lipid infusion to increase the levels of serum FFAs in mice. However, the underlying mechanisms remained poorly understood. Therefore, the aim of the present study was to explore the mechanism underlying FFA‑induced CMD. A CMD mouse model was established via lipid combined with heparin infusion for 6 h to increase the concentration of serum FFAs. Following the establishment of the model, the coronary flow reserve (CFR), extent of leukocyte activation and cardiac microvascular structures were assessed in the mice. Cardiac microvascular endothelial cells (CMECs) were treated with different concentrations of palmitic acid and cell viability was evaluated. Changes in the expression levels of AMP‑activated protein kinase (AMPK), Krüppel‑like factor 2 (KLF2) and endothelial nitric oxide synthase (eNOS) were identified by immunohistochemical and western blot analyses. Experiments using AMPK activator, KLF2 overexpression plasmid, small interfering RNAs and nicorandil were subsequently designed to investigate the potential involvement of the AMPK/KLF2/eNOS signaling pathway. These experiments revealed that FFAs could induce CMD in mice, which was characterized by reduced CFR (1.89±0.37 vs. 2.74±0.30) and increased leukocyte adhesion (4,350±1,057.5 vs. 11.8±5.4 cells/mm2) compared with the control mice. CD11b expression and intracellular reactive oxygen species (ROS) levels were increased in CMD model mice compared with control mice. Serum TNF‑α and IL‑6 levels were higher in the model group than in the control group. Transmission electron microscopy revealed that CMECs in heart tissues of model mice were severely swollen. In addition, palmitic acid decreased CMEC viability and increased ROS production in a dose‑dependent manner. Notably, the AMPK/KLF2/eNOS signaling pathway was demonstrated to be suppressed by FFAs both in vivo and in vitro. Activation of this axis with AMPK activator, KLF2 overexpression plasmid or nicorandil restored the CFR in CMD model mice, inhibited oxidative stress and increased CMEC viability. Taken together, the results of the present study demonstrated that FFAs could induce CMD via inhibition of the AMPK/KLF2/eNOS signaling pathway, whereas activation of this pathway led to the alleviation of FFA‑induced CMD, which may be a therapeutic option for CMD.
View Figures

Figure 1

Figure 2

Figure 3

Figure 4

Figure 5

View References

1 

GBD 2015 Mortality and Causes of Death Collaborators: Global, regional, and national life expectancy, all-cause mortality, and cause-specific mortality for 249 causes of death, 1980-2015: A systematic analysis for the global burden of disease study 2015. Lancet. 388:1459–1544. 2016. View Article : Google Scholar : PubMed/NCBI

2 

Vancheri F, Longo G, Vancheri S and Henein M: Coronary microvascular dysfunction. J Clin Med. 9:28802020. View Article : Google Scholar : PubMed/NCBI

3 

Murthy VL, Naya M, Taqueti VR, Foster CR, Gaber M, Hainer J, Dorbala S, Blankstein R, Rimoldi O, Camici PG and Di Carli MF: Effects of sex on coronary microvascular dysfunction and cardiac outcomes. Circulation. 129:2518–2527. 2014. View Article : Google Scholar : PubMed/NCBI

4 

Del BM, Montone RA, Camilli M, Carbone S, Narula J, Lavie CJ, Niccoli G and Crea F: Coronary microvascular dysfunction across the spectrum of cardiovascular diseases: JACC state-of-the-art review. J Am Coll Cardiol. 78:1352–1371. 2021. View Article : Google Scholar

5 

Thakker RA, Rodriguez Lozano J, Rodriguez Lozano P, Motiwala A, Rangasetty U, Khalife W and Chatila K: Coronary microvascular disease. Cardiol Ther. 11:23–31. 2022. View Article : Google Scholar : PubMed/NCBI

6 

Niu Z, Hu H and Tang F: High free fatty acid levels are associated with stroke recurrence and poor functional outcome in Chinese patients with ischemic stroke. J Nutr Health Aging. 21:1102–1106. 2017. View Article : Google Scholar : PubMed/NCBI

7 

Jung Y, Cho Y, Kim N, Oh IY, Kang SW, Choi EK and Hwang GS: Lipidomic profiling reveals free fatty acid alterations in plasma from patients with atrial fibrillation. PLoS One. 13:e1967092018. View Article : Google Scholar

8 

Skidmore PML, Woodside JV, Mc Master C, Bingham A, Mercer C, Evans A, Young IS and Yarnell JW: Plasma free fatty acid patterns and their relationship with CVD risk in a male middle-aged population. Eur J Clin Nutr. 64:239–244. 2010. View Article : Google Scholar : PubMed/NCBI

9 

Khawaja O, Maziarz M, Biggs ML, Longstreth WT Jr, Ix JH, Kizer JR, Zieman S, Tracy RP, Mozaffarian D, Mukamal KJ, et al: Plasma free fatty acids and risk of stroke in the cardiovascular health study. Int J Stroke. 9:917–920. 2014. View Article : Google Scholar : PubMed/NCBI

10 

Pilz S and März W: Free fatty acids as a cardiovascular risk factor. Clin Chem Lab Med. 46:429–434. 2008. View Article : Google Scholar : PubMed/NCBI

11 

Hu T, Zhang W, Han F, Zhao R, Liu L and An Z: Plasma fingerprint of free fatty acids and their correlations with the traditional cardiac biomarkers in patients with type 2 diabetes complicated by coronary heart disease. Front Cardiovasc Med. 9:9034122022. View Article : Google Scholar : PubMed/NCBI

12 

Lopaschuk GD, Ussher JR, Folmes CD, Jaswal JS and Stanley WC: Myocardial fatty acid metabolism in health and disease. Physiol Rev. 90:207–258. 2010. View Article : Google Scholar : PubMed/NCBI

13 

Fillmore N, Mori J and Lopaschuk GD: Mitochondrial fatty acid oxidation alterations in heart failure, ischaemic heart disease and diabetic cardiomyopathy. Br J Pharmacol. 171:2080–2090. 2014. View Article : Google Scholar :

14 

Goldberg IJ, Trent CM and Schulze PC: Lipid metabolism and toxicity in the heart. Cell Metab. 15:805–812. 2012. View Article : Google Scholar : PubMed/NCBI

15 

Wende AR and Abel ED: Lipotoxicity in the heart. Biochim Biophys Acta. 1801:311–319. 2010. View Article : Google Scholar :

16 

Zhang Y, Zhao J, Ding R, Niu W, He Z and Liang C: Pre-treatment with compound Danshen dripping pills prevents lipid infusion-induced microvascular dysfunction in mice. Pharm Biol. 58:701–706. 2020. View Article : Google Scholar : PubMed/NCBI

17 

Niu Y, Li S, Na L, Feng R, Liu L, Li Y and Sun C: Mangiferin decreases plasma free fatty acids through promoting its catabolism in liver by activation of AMPK. PLoS One. 7:e307822012. View Article : Google Scholar : PubMed/NCBI

18 

Qi D and Young LH: AMPK: Energy sensor and survival mechanism in the ischemic heart. Trends Endocrinol Metab. 26:422–429. 2015. View Article : Google Scholar : PubMed/NCBI

19 

Baltgalvis KA, White K, Li W, Claypool MD, Lang W, Alcantara R, Singh BK, Friera AM, McLaughlin J, Hansen D, et al: Exercise performance and peripheral vascular insufficiency improve with AMPK activation in high-fat diet-fed mice. Am J Physiol Heart Circ Physiol. 306:H1128–H1145. 2014. View Article : Google Scholar : PubMed/NCBI

20 

Atkins GB and Jain MK: Role of Krüppel-like transcription factors in endothelial biology. Circ Res. 100:1686–1695. 2007. View Article : Google Scholar : PubMed/NCBI

21 

Chatauret N, Coudroy R, Delpech PO, Vandebrouck C, Hosni S, Scepi M and Hauet T: Mechanistic analysis of nonoxygenated hypothermic machine perfusion's protection on warm ischemic kidney uncovers greater eNOS phosphorylation and vasodilation. Am J Transplant. 14:2500–2514. 2014. View Article : Google Scholar : PubMed/NCBI

22 

Hong FF, Liang XY, Liu W, Lv S, He SJ, Kuang HB and Yang SL: Roles of eNOS in atherosclerosis treatment. Inflamm Res. 68:429–441. 2019. View Article : Google Scholar : PubMed/NCBI

23 

Yan J, Wang A, Cao J and Chen L: Apelin/APJ system: An emerging therapeutic target for respiratory diseases. Cell Mol Life Sci. 77:2919–2930. 2020. View Article : Google Scholar : PubMed/NCBI

24 

Lee GH, Park JS, Jin SW, Pham TH, Thai TN, Kim JY, Kim CY, Choi JH, Han EH and Jeong HG: Betulinic acid induces eNOS expression via the AMPK-dependent KLF2 signaling pathway. J Agric Food Chem. 68:14523–14530. 2020. View Article : Google Scholar : PubMed/NCBI

25 

Chen GH, Li XL, Deng YQ, Zhou FM, Zou WQ, Jiang WX, Shangguan SQ and Lu ZN: The molecular mechanism of EPO regulates the angiogenesis after cerebral ischemia through AMPK-KLF2 signaling pathway. Crit Rev Eukaryot Gene Expr. 29:105–112. 2019. View Article : Google Scholar : PubMed/NCBI

26 

Segers VFM, Brutsaert DL and De Keulenaer GW: Cardiac remodeling: endothelial cells have more to say than just NO. Front Physiol. 9:3822018. View Article : Google Scholar : PubMed/NCBI

27 

Jiang P, Ren L, Zhi L, Yu Z, Lv F, Xu F, Peng W, Bai X, Cheng K, Quan L, et al: Negative regulation of AMPK signaling by high glucose via E3 ubiquitin ligase MG53. Mol Cell. 81:629–637.e5. 2021. View Article : Google Scholar : PubMed/NCBI

28 

Percie du Sert N, Hurst V, Ahluwalia A, Alam S, Avey MT, Baker M, Browne WJ, Clark A, Cuthill IC, Dirnagl U, et al: The ARRIVE guidelines 2.0: Updated guidelines for reporting animal research. Br J Pharmacol. 177:3617–3624. 2020. View Article : Google Scholar : PubMed/NCBI

29 

Zhan B, Xu Z, Zhang Y, Wan K, Deng H, Wang D, Bao H, Wu Q, Hu X, Wang H, et al: Nicorandil reversed homocysteine-induced coronary microvascular dysfunction via regulating PI3K/Akt/eNOS pathway. Biomed Pharmacother. 127:1101212020. View Article : Google Scholar : PubMed/NCBI

30 

Chang WT, Fisch S, Chen M, Qiu Y, Cheng S and Liao R: Ultrasound based assessment of coronary artery flow and coronary flow reserve using the pressure overload model in mice. J Vis Exp. e525982015.PubMed/NCBI

31 

Wang Y, Du F, Hawez A, Mörgelin M and Thorlacius H: Neutrophil extracellular trap-microparticle complexes trigger neutrophil recruitment via high-mobility group protein 1 (HMGB1)-toll-like receptors (TLR2)/TLR4 signalling. Br J Pharmacol. 176:3350–3363. 2019.PubMed/NCBI

32 

House SD and Lipowsky HH: Leukocyte-endothelium adhesion: Microhemodynamics in mesentery of the cat. Microvasc Res. 34:363–379. 1987. View Article : Google Scholar : PubMed/NCBI

33 

McDonald CA, Payne NL, Sun G, Moussa L, Siatskas C, Lim R, Wallace EM, Jenkin G and Bernard CC: Immunosuppressive potential of human amnion epithelial cells in the treatment of experimental autoimmune encephalomyelitis. J Neuroinflammation. 12:1122015. View Article : Google Scholar : PubMed/NCBI

34 

Johnson EK, Schelling ME, Quitadamo IJ, Andrew S and Johnson EC: Cultivation and characterization of coronary microvascular endothelial cells: A novel porcine model using micropigs. Microvasc Res. 64:278–288. 2002. View Article : Google Scholar : PubMed/NCBI

35 

Wang C, He H, Liu G, Ma H, Li L, Jiang M, Lu Q, Li P and Qi H: DT-13 induced apoptosis and promoted differentiation of acute myeloid leukemia cells by activating AMPK-KLF2 pathway. Pharmacol Res. 158:1048642020. View Article : Google Scholar : PubMed/NCBI

36 

Roy VK, Kumar A, Joshi P, Arora J and Ahanger AM: Plasma free fatty acid concentrations as a marker for acute myocardial infarction. J Clin Diagn Res. 7:2432–2434. 2013.

37 

Hendrickson SC, St Louis JD, Lowe JE and Abdel-aleem S: Free fatty acid metabolism during myocardial ischemia and reperfusion. Mol Cell Biochem. 166:85–94. 1997. View Article : Google Scholar : PubMed/NCBI

38 

Manzella D, Barbieri M, Rizzo MR, Ragno E, Passariello N, Gambardella A, Marfella R, Giugliano D and Paolisso G: Role of free fatty acids on cardiac autonomic nervous system in noninsulin-dependent diabetic patients: Effects of metabolic control. J Clin Endocrinol Metab. 86:2769–2774. 2001. View Article : Google Scholar : PubMed/NCBI

39 

Knuuti MJ, Mäki M, Yki-Järvinen H, Voipio-Pulkki LM, Härkönen R, Haaparanta M and Nuutila P: The effect of insulin and FFA on myocardial glucose uptake. J Mol Cell Cardiol. 27:1359–1367. 1995. View Article : Google Scholar : PubMed/NCBI

40 

Lopaschuk GD: Metabolic modulators in heart disease: Past, present, and future. Can J Cardiol. 33:838–849. 2017. View Article : Google Scholar : PubMed/NCBI

41 

I S Sobczak A, A Blindauer C and J Stewart A: Changes in plasma free fatty acids associated with type-2 diabetes. Nutrients. 11:20222019. View Article : Google Scholar : PubMed/NCBI

42 

Ko HJ, Zhang Z, Jung DY, Jun JY, Ma Z, Jones KE, Chan SY and Kim JK: Nutrient stress activates inflammation and reduces glucose metabolism by suppressing AMP-activated protein kinase in the heart. Diabetes. 58:2536–2546. 2009. View Article : Google Scholar : PubMed/NCBI

43 

Han L, Liu J, Zhu L, Tan F, Qin Y, Huang H and Yu Y: Free fatty acid can induce cardiac dysfunction and alter insulin signaling pathways in the heart. Lipids Health Dis. 17:1852018. View Article : Google Scholar : PubMed/NCBI

44 

Chai W, Liu J, Jahn LA, Fowler DE, Barrett EJ and Liu Z: Salsalate attenuates free fatty acid-induced microvascular and metabolic insulin resistance in humans. Diabetes Care. 34:1634–1638. 2011. View Article : Google Scholar : PubMed/NCBI

45 

Tripathy D, Mohanty P, Dhindsa S, Syed T, Ghanim H, Aljada A and Dandona P: Elevation of free fatty acids induces inflammation and impairs vascular reactivity in healthy subjects. Diabetes. 52:2882–2887. 2003. View Article : Google Scholar : PubMed/NCBI

46 

Turpin SM, Ryall JG, Southgate R, Darby I, Hevener AL, Febbraio MA, Kemp BE, Lynch GS and Watt MJ: Examination of 'lipotoxicity' in skeletal muscle of high-fat fed and ob/ob mice. J Physiol. 587:1593–1605. 2009. View Article : Google Scholar : PubMed/NCBI

47 

Boden G, She P, Mozzoli M, Cheung P, Gumireddy K, Reddy P, Xiang X, Luo Z and Ruderman N: Free fatty acids produce insulin resistance and activate the proinflammatory nuclear factor-kappaB pathway in rat liver. Diabetes. 54:3458–3465. 2005. View Article : Google Scholar : PubMed/NCBI

48 

Yasu T, Mutoh A, Wada H, Kobayashi M, Kikuchi Y, Momomura S and Ueda S: Renin-angiotensin system inhibitors can prevent intravenous lipid infusion-induced myocardial microvascular dysfunction and leukocyte activation. Circ J. 82:494–501. 2018. View Article : Google Scholar

49 

Umpierrez GE, Smiley D, Robalino G, Peng L, Kitabchi AE, Khan B, Le A, Quyyumi A, Brown V and Phillips LS: Intravenous intralipid-induced blood pressure elevation and endothelial dysfunction in obese African-Americans with type 2 diabetes. J Clin Endocrinol Metab. 94:609–614. 2009. View Article : Google Scholar :

50 

Wang H, Li H, Hou Z, Pan L, Shen X and Li G: Role of oxidative stress in elevated blood pressure induced by high free fatty acids. Hypertens Res. 32:152–158. 2009. View Article : Google Scholar : PubMed/NCBI

51 

Guerra BA and Otton R: Impact of the carotenoid astaxanthin on phagocytic capacity and ROS/RNS production of human neutrophils treated with free fatty acids and high glucose. Int Immunopharmacol. 11:2220–2226. 2011. View Article : Google Scholar : PubMed/NCBI

52 

Mah E, Noh SK, Ballard KD, Matos ME, Volek JS and Bruno RS: Postprandial hyperglycemia impairs vascular endothelial function in healthy men by inducing lipid peroxidation and increasing asymmetric dimethylarginine:arginine. J Nutr. 141:1961–1968. 2011. View Article : Google Scholar : PubMed/NCBI

53 

Dong G, Song L, Tian C, Wang Y, Miao F, Zheng J, Lu C, Alsadun S and Graves DT: FOXO1 regulates bacteria-induced neutrophil activity. Front Immunol. 8:10882017. View Article : Google Scholar : PubMed/NCBI

54 

Gomes NE, Brunialti MK, Mendes ME, Freudenberg M, Galanos C and Salomão R: Lipopolysaccharide-induced expression of cell surface receptors and cell activation of neutrophils and monocytes in whole human blood. Braz J Med Biol Res. 43:853–858. 2010. View Article : Google Scholar : PubMed/NCBI

55 

Zhang H, Wang Y, Qu M, Li W, Wu D, Cata JP and Miao C: Neutrophil, neutrophil extracellular traps and endothelial cell dysfunction in sepsis. Clin Transl Med. 13:e11702023. View Article : Google Scholar : PubMed/NCBI

56 

Ridker PM, Libby P, MacFadyen JG, Thuren T, Ballantyne C, Fonseca F, Koenig W, Shimokawa H, Everett BM and Glynn RJ: Modulation of the interleukin-6 signalling pathway and incidence rates of atherosclerotic events and all-cause mortality: Analyses from the canakinumab anti-inflammatory thrombosis outcomes study (CANTOS). Eur Heart J. 39:3499–3507. 2018. View Article : Google Scholar : PubMed/NCBI

57 

Jiang T, Zhang W and Wang Z: Laquinimod protects Against TNF-α-induced attachment of monocytes to human aortic endothelial cells (HAECs) by increasing the expression of KLF2. Drug Des Devel Ther. 14:1683–1691. 2020. View Article : Google Scholar :

58 

Wang Y, Zhang J, Wang Z, Wang C and Ma D: Endothelial-cell-mediated mechanism of coronary microvascular dysfunction leading to heart failure with preserved ejection fraction. Heart Fail Rev. 28:169–178. 2023. View Article : Google Scholar :

59 

Hardie DG and Carling D: The AMP-activated protein kinase-fuel gauge of the mammalian cell? Eur J Biochem. 246:259–273. 1997. View Article : Google Scholar : PubMed/NCBI

60 

Coughlan KA, Valentine RJ, Ruderman NB and Saha AK: Nutrient excess in AMPK downregulation and insulin resistance. J Endocrinol Diabetes Obes. 1:10082013.PubMed/NCBI

61 

Wang Q, Wang Z, Xu M, Tu W, Hsin IF, Stotland A, Kim JH, Liu P, Naiki M, Gottlieb RA and Seki E: Neurotropin inhibits lipid accumulation by maintaining mitochondrial function in hepatocytes via AMPK activation. Front Physiol. 11:9502020. View Article : Google Scholar : PubMed/NCBI

62 

Saum K, Campos B, Celdran-Bonafonte D, Nayak L, Sangwung P, Thakar C, Roy-Chaudhury P and Owens AP: Iii PhD: Uremic advanced glycation end products and protein-bound solutes induce endothelial dysfunction through suppression of Krüppel-like factor 2. J Am Heart Assoc. 7:e0075662018. View Article : Google Scholar

63 

SenBanerjee S, Lin Z, Atkins GB, Greif DM, Rao RM, Kumar A, Feinberg MW, Chen Z, Simon DI, Luscinskas FW, et al: KLF2 is a novel transcriptional regulator of endothelial proinflammatory activation. J Exp Med. 199:1305–1315. 2004. View Article : Google Scholar : PubMed/NCBI

64 

Guo D, Hildebrandt IJ, Prins RM, Soto H, Mazzotta MM, Dang J, Czernin J, Shyy JY, Watson AD, Phelps M, et al: The AMPK agonist AICAR inhibits the growth of EGFRvIII-expressing glioblastomas by inhibiting lipogenesis. Proc Natl Acad Sci USA. 106:12932–12937. 2009. View Article : Google Scholar : PubMed/NCBI

65 

Viglino C, Foglia B and Montessuit C: Chronic AICAR treatment prevents metabolic changes in cardiomyocytes exposed to free fatty acids. Pflugers Arch. 471:1219–1234. 2019. View Article : Google Scholar : PubMed/NCBI

66 

Hu L, Su L, Dong Z, Wu Y, Lv Y, George J and Wang J: AMPK agonist AICAR ameliorates portal hypertension and liver cirrhosis via NO pathway in the BDL rat model. J Mol Med (Berl). 97:423–434. 2019. View Article : Google Scholar : PubMed/NCBI

67 

Yu H, Liu Q, Chen G, Huang L, Luo M, Lv D and Luo S: SIRT3-AMPK signaling pathway as a protective target in endothelial dysfunction of early sepsis. Int Immunopharmacol. 106:1086002022. View Article : Google Scholar : PubMed/NCBI

68 

Li JM, Lu W, Ye J, Han Y, Chen H and Wang LS: Association between expression of AMPK pathway and adiponectin, leptin, and vascular endothelial function in rats with coronary heart disease. Eur Rev Med Pharmacol Sci. 24:905–914. 2020.PubMed/NCBI

69 

Jia Q, Shi S, Yuan G, Shi J, Shi S, Wei Y and Hu Y: The effect of nicorandil in patients with cardiac syndrome X: A meta-analysis of randomized controlled trials. Medicine (Baltimore). 99:e221672020. View Article : Google Scholar : PubMed/NCBI

70 

Zhu H, Xu X, Fang X, Zheng J, Zhao Q, Chen T and Huang J: Effects of the antianginal drugs ranolazine, nicorandil, and ivabradine on coronary microvascular function in patients with nonobstructive coronary artery disease: A meta-analysis of randomized controlled trials. Clin Ther. 41:2137–2152.e12. 2019. View Article : Google Scholar : PubMed/NCBI

71 

Abdelzaher WY, Khalaf HM, El-Hussieny M, Bayoumi A, Shehata S and Refaie M: Role of nitric oxide donor in methotrexate-induced testicular injury via modulation of pro-inflammatory mediators, eNOS and P-glycoprotein. Hum Exp Toxicol. 39:1700–1709. 2020. View Article : Google Scholar : PubMed/NCBI

72 

Harb IA, Ashour H, Sabry D, El-Yasergy DF, Hamza WM and Mostafa A: Nicorandil prevents the nephrotoxic effect of cyclosporine-A in albino rats through modulation of HIF-1α/VEGF/eNOS signaling. Can J Physiol Pharmacol. 99:411–417. 2021. View Article : Google Scholar

73 

Ishibashi Y, Takahashi N, Tokumaru A, Karino K, Sugamori T, Sakane T, Yoshitomi H, Sato H, Oyake N, Murakami Y and Shimada T: Effects of long-term nicorandil administration on endothelial function, inflammation, and oxidative stress in patients without coronary artery disease. J Cardiovasc Pharmacol. 51:311–316. 2008. View Article : Google Scholar : PubMed/NCBI

74 

Refaie MMM, Shehata S, El-Hussieny M, Abdelraheem WM and Bayoumi AMA: Role of ATP-sensitive potassium channel (KATP) and eNOS in mediating the protective effect of nicorandil in cyclophosphamide-induced cardiotoxicity. Cardiovasc Toxicol. 20:71–81. 2020. View Article : Google Scholar

75 

Sun X, Pan H, Tan H and Yu Y: High free fatty acids level related with cardiac dysfunction in obese rats. Diabetes Res Clin Pract. 95:251–259. 2012. View Article : Google Scholar

76 

Fatahi S, Kord-Varkaneh H, Talaei S, Mardali F, Rahmani J, Ghaedi E, Tan SC and Shidfar F: Impact of phytosterol supplementation on plasma lipoprotein(a) and free fatty acid (FFA) concentrations: A systematic review and meta-analysis of randomized controlled trials. Nutr Metab Cardiovasc Dis. 29:1168–1175. 2019. View Article : Google Scholar : PubMed/NCBI

77 

Smart NA, King N, McFarlane JR, Graham PL and Dieberg G: Effect of exercise training on liver function in adults who are overweight or exhibit fatty liver disease: A systematic review and meta-analysis. Br J Sports Med. 52:834–843. 2018. View Article : Google Scholar

78 

Henderson GC: Plasma free fatty acid concentration as a modifiable risk factor for metabolic disease. Nutrients. 13:25902021. View Article : Google Scholar : PubMed/NCBI

Related Articles

  • Abstract
  • View
  • Download
  • Twitter
Copy and paste a formatted citation
Spandidos Publications style
Zhang Y, Zhao J, Ren C, Hu B, Ding R, He Z and Liang C: Free fatty acids induce coronary microvascular dysfunction via inhibition of the AMPK/KLF2/eNOS signaling pathway. Int J Mol Med 51: 34, 2023.
APA
Zhang, Y., Zhao, J., Ren, C., Hu, B., Ding, R., He, Z., & Liang, C. (2023). Free fatty acids induce coronary microvascular dysfunction via inhibition of the AMPK/KLF2/eNOS signaling pathway. International Journal of Molecular Medicine, 51, 34. https://doi.org/10.3892/ijmm.2023.5237
MLA
Zhang, Y., Zhao, J., Ren, C., Hu, B., Ding, R., He, Z., Liang, C."Free fatty acids induce coronary microvascular dysfunction via inhibition of the AMPK/KLF2/eNOS signaling pathway". International Journal of Molecular Medicine 51.4 (2023): 34.
Chicago
Zhang, Y., Zhao, J., Ren, C., Hu, B., Ding, R., He, Z., Liang, C."Free fatty acids induce coronary microvascular dysfunction via inhibition of the AMPK/KLF2/eNOS signaling pathway". International Journal of Molecular Medicine 51, no. 4 (2023): 34. https://doi.org/10.3892/ijmm.2023.5237
Copy and paste a formatted citation
x
Spandidos Publications style
Zhang Y, Zhao J, Ren C, Hu B, Ding R, He Z and Liang C: Free fatty acids induce coronary microvascular dysfunction via inhibition of the AMPK/KLF2/eNOS signaling pathway. Int J Mol Med 51: 34, 2023.
APA
Zhang, Y., Zhao, J., Ren, C., Hu, B., Ding, R., He, Z., & Liang, C. (2023). Free fatty acids induce coronary microvascular dysfunction via inhibition of the AMPK/KLF2/eNOS signaling pathway. International Journal of Molecular Medicine, 51, 34. https://doi.org/10.3892/ijmm.2023.5237
MLA
Zhang, Y., Zhao, J., Ren, C., Hu, B., Ding, R., He, Z., Liang, C."Free fatty acids induce coronary microvascular dysfunction via inhibition of the AMPK/KLF2/eNOS signaling pathway". International Journal of Molecular Medicine 51.4 (2023): 34.
Chicago
Zhang, Y., Zhao, J., Ren, C., Hu, B., Ding, R., He, Z., Liang, C."Free fatty acids induce coronary microvascular dysfunction via inhibition of the AMPK/KLF2/eNOS signaling pathway". International Journal of Molecular Medicine 51, no. 4 (2023): 34. https://doi.org/10.3892/ijmm.2023.5237
Follow us
  • Twitter
  • LinkedIn
  • Facebook
About
  • Spandidos Publications
  • Careers
  • Cookie Policy
  • Privacy Policy
How can we help?
  • Help
  • Live Chat
  • Contact
  • Email to our Support Team