Spandidos Publications Logo
  • About
    • About Spandidos
    • Aims and Scopes
    • Abstracting and Indexing
    • Editorial Policies
    • Reprints and Permissions
    • Job Opportunities
    • Terms and Conditions
    • Contact
  • Journals
    • All Journals
    • Oncology Letters
      • Oncology Letters
      • Information for Authors
      • Editorial Policies
      • Editorial Board
      • Aims and Scope
      • Abstracting and Indexing
      • Bibliographic Information
      • Archive
    • International Journal of Oncology
      • International Journal of Oncology
      • Information for Authors
      • Editorial Policies
      • Editorial Board
      • Aims and Scope
      • Abstracting and Indexing
      • Bibliographic Information
      • Archive
    • Molecular and Clinical Oncology
      • Molecular and Clinical Oncology
      • Information for Authors
      • Editorial Policies
      • Editorial Board
      • Aims and Scope
      • Abstracting and Indexing
      • Bibliographic Information
      • Archive
    • Experimental and Therapeutic Medicine
      • Experimental and Therapeutic Medicine
      • Information for Authors
      • Editorial Policies
      • Editorial Board
      • Aims and Scope
      • Abstracting and Indexing
      • Bibliographic Information
      • Archive
    • International Journal of Molecular Medicine
      • International Journal of Molecular Medicine
      • Information for Authors
      • Editorial Policies
      • Editorial Board
      • Aims and Scope
      • Abstracting and Indexing
      • Bibliographic Information
      • Archive
    • Biomedical Reports
      • Biomedical Reports
      • Information for Authors
      • Editorial Policies
      • Editorial Board
      • Aims and Scope
      • Abstracting and Indexing
      • Bibliographic Information
      • Archive
    • Oncology Reports
      • Oncology Reports
      • Information for Authors
      • Editorial Policies
      • Editorial Board
      • Aims and Scope
      • Abstracting and Indexing
      • Bibliographic Information
      • Archive
    • Molecular Medicine Reports
      • Molecular Medicine Reports
      • Information for Authors
      • Editorial Policies
      • Editorial Board
      • Aims and Scope
      • Abstracting and Indexing
      • Bibliographic Information
      • Archive
    • World Academy of Sciences Journal
      • World Academy of Sciences Journal
      • Information for Authors
      • Editorial Policies
      • Editorial Board
      • Aims and Scope
      • Abstracting and Indexing
      • Bibliographic Information
      • Archive
    • International Journal of Functional Nutrition
      • International Journal of Functional Nutrition
      • Information for Authors
      • Editorial Policies
      • Editorial Board
      • Aims and Scope
      • Abstracting and Indexing
      • Bibliographic Information
      • Archive
    • International Journal of Epigenetics
      • International Journal of Epigenetics
      • Information for Authors
      • Editorial Policies
      • Editorial Board
      • Aims and Scope
      • Abstracting and Indexing
      • Bibliographic Information
      • Archive
    • Medicine International
      • Medicine International
      • Information for Authors
      • Editorial Policies
      • Editorial Board
      • Aims and Scope
      • Abstracting and Indexing
      • Bibliographic Information
      • Archive
  • Articles
  • Information
    • Information for Authors
    • Information for Reviewers
    • Information for Librarians
    • Information for Advertisers
    • Conferences
  • Language Editing
Spandidos Publications Logo
  • About
    • About Spandidos
    • Aims and Scopes
    • Abstracting and Indexing
    • Editorial Policies
    • Reprints and Permissions
    • Job Opportunities
    • Terms and Conditions
    • Contact
  • Journals
    • All Journals
    • Biomedical Reports
      • Information for Authors
      • Editorial Policies
      • Editorial Board
      • Aims and Scope
      • Abstracting and Indexing
      • Bibliographic Information
      • Archive
    • Experimental and Therapeutic Medicine
      • Information for Authors
      • Editorial Policies
      • Editorial Board
      • Aims and Scope
      • Abstracting and Indexing
      • Bibliographic Information
      • Archive
    • International Journal of Epigenetics
      • Information for Authors
      • Editorial Policies
      • Editorial Board
      • Aims and Scope
      • Abstracting and Indexing
      • Bibliographic Information
      • Archive
    • International Journal of Functional Nutrition
      • Information for Authors
      • Editorial Policies
      • Editorial Board
      • Aims and Scope
      • Abstracting and Indexing
      • Bibliographic Information
      • Archive
    • International Journal of Molecular Medicine
      • Information for Authors
      • Editorial Policies
      • Editorial Board
      • Aims and Scope
      • Abstracting and Indexing
      • Bibliographic Information
      • Archive
    • International Journal of Oncology
      • Information for Authors
      • Editorial Policies
      • Editorial Board
      • Aims and Scope
      • Abstracting and Indexing
      • Bibliographic Information
      • Archive
    • Medicine International
      • Information for Authors
      • Editorial Policies
      • Editorial Board
      • Aims and Scope
      • Abstracting and Indexing
      • Bibliographic Information
      • Archive
    • Molecular and Clinical Oncology
      • Information for Authors
      • Editorial Policies
      • Editorial Board
      • Aims and Scope
      • Abstracting and Indexing
      • Bibliographic Information
      • Archive
    • Molecular Medicine Reports
      • Information for Authors
      • Editorial Policies
      • Editorial Board
      • Aims and Scope
      • Abstracting and Indexing
      • Bibliographic Information
      • Archive
    • Oncology Letters
      • Information for Authors
      • Editorial Policies
      • Editorial Board
      • Aims and Scope
      • Abstracting and Indexing
      • Bibliographic Information
      • Archive
    • Oncology Reports
      • Information for Authors
      • Editorial Policies
      • Editorial Board
      • Aims and Scope
      • Abstracting and Indexing
      • Bibliographic Information
      • Archive
    • World Academy of Sciences Journal
      • Information for Authors
      • Editorial Policies
      • Editorial Board
      • Aims and Scope
      • Abstracting and Indexing
      • Bibliographic Information
      • Archive
  • Articles
  • Information
    • For Authors
    • For Reviewers
    • For Librarians
    • For Advertisers
    • Conferences
  • Language Editing
Login Register Submit
  • This site uses cookies
  • You can change your cookie settings at any time by following the instructions in our Cookie Policy. To find out more, you may read our Privacy Policy.

    I agree
Search articles by DOI, keyword, author or affiliation
Search
Advanced Search
presentation
International Journal of Molecular Medicine
Join Editorial Board Propose a Special Issue
Print ISSN: 1107-3756 Online ISSN: 1791-244X
Journal Cover
April-2023 Volume 51 Issue 4

Full Size Image

Sign up for eToc alerts
Recommend to Library

Journals

International Journal of Molecular Medicine

International Journal of Molecular Medicine

International Journal of Molecular Medicine is an international journal devoted to molecular mechanisms of human disease.

International Journal of Oncology

International Journal of Oncology

International Journal of Oncology is an international journal devoted to oncology research and cancer treatment.

Molecular Medicine Reports

Molecular Medicine Reports

Covers molecular medicine topics such as pharmacology, pathology, genetics, neuroscience, infectious diseases, molecular cardiology, and molecular surgery.

Oncology Reports

Oncology Reports

Oncology Reports is an international journal devoted to fundamental and applied research in Oncology.

Experimental and Therapeutic Medicine

Experimental and Therapeutic Medicine

Experimental and Therapeutic Medicine is an international journal devoted to laboratory and clinical medicine.

Oncology Letters

Oncology Letters

Oncology Letters is an international journal devoted to Experimental and Clinical Oncology.

Biomedical Reports

Biomedical Reports

Explores a wide range of biological and medical fields, including pharmacology, genetics, microbiology, neuroscience, and molecular cardiology.

Molecular and Clinical Oncology

Molecular and Clinical Oncology

International journal addressing all aspects of oncology research, from tumorigenesis and oncogenes to chemotherapy and metastasis.

World Academy of Sciences Journal

World Academy of Sciences Journal

Multidisciplinary open-access journal spanning biochemistry, genetics, neuroscience, environmental health, and synthetic biology.

International Journal of Functional Nutrition

International Journal of Functional Nutrition

Open-access journal combining biochemistry, pharmacology, immunology, and genetics to advance health through functional nutrition.

International Journal of Epigenetics

International Journal of Epigenetics

Publishes open-access research on using epigenetics to advance understanding and treatment of human disease.

Medicine International

Medicine International

An International Open Access Journal Devoted to General Medicine.

Journal Cover
April-2023 Volume 51 Issue 4

Full Size Image

Sign up for eToc alerts
Recommend to Library

  • Article
  • Citations
    • Cite This Article
    • Download Citation
    • Create Citation Alert
    • Remove Citation Alert
    • Cited By
  • Similar Articles
    • Related Articles (in Spandidos Publications)
    • Similar Articles (Google Scholar)
    • Similar Articles (PubMed)
  • Download PDF
  • Download XML
  • View XML

  • Supplementary Files
    • Supplementary_Data.pdf
Article Open Access

Metformin reverses oxidative stress‑induced mitochondrial dysfunction in pre‑osteoblasts via the EGFR/GSK‑3β/calcium pathway

  • Authors:
    • Fangming Cao
    • Keda Yang
    • Shui Qiu
    • Jie Li
    • Wen Jiang
    • Lin Tao
    • Yue Zhu
  • View Affiliations / Copyright

    Affiliations: Department of Orthopedics, First Hospital of China Medical University, Shenyang, Liaoning 110001, P.R. China
    Copyright: © Cao et al. This is an open access article distributed under the terms of Creative Commons Attribution License.
  • Article Number: 36
    |
    Published online on: March 27, 2023
       https://doi.org/10.3892/ijmm.2023.5239
  • Expand metrics +
Metrics: Total Views: 0 (Spandidos Publications: | PMC Statistics: )
Metrics: Total PDF Downloads: 0 (Spandidos Publications: | PMC Statistics: )
Cited By (CrossRef): 0 citations Loading Articles...

This article is mentioned in:



Abstract

Oxidative stress is one of the main causes of osteoblast apoptosis induced by post‑menopausal osteoporosis. The authors previously found that metformin can reverse the loss of bone mass in post‑menopausal osteoporosis. The present study aimed to further clarify the effects and mechanisms of action of metformin in post‑menopausal osteoporosis under conditions of oxidative stress. Combined with an in‑depth investigation using the transcriptome database, the association between oxidative stress and mitochondrial dysfunction in post‑menopausal osteoporosis was confirmed. A pre‑osteoblast model of oxidative stress was constructed, and the apoptotic rate following the addition of hydrogen peroxide and metformin was detected using CCK‑8 assay and Annexin V‑FITC/PI staining. Mitochondrial membrane potential was detected using the JC‑1 dye, the intracellular calcium concentration was detected using Fluo‑4 AM, the intracellular reactive oxygen species (ROS) level was observed using DCFH‑DA, and the mitochondrial superoxide level was observed using MitoSOX Red. Bay K8644 was used to increase the level of intracellular calcium. siRNA was used to interfere with the expression of glycogen synthase kinase (GSK)‑3β. Western blot analysis was used to detect the expression of mitochondrial dysfunction‑related proteins. The results revealed that oxidative stress decreased mitochondrial membrane potential and increased intracellular ROS, mitochondrial superoxide and cytoplasmic calcium levels in pre‑osteoblasts; however, metformin improved mitochondrial dysfunction and reversed oxidative stress‑induced injury. Metformin inhibited mitochondrial permeability transition pore opening, suppressed the cytoplasmic calcium influx and reversed pre‑osteoblast apoptosis by promoting GSK‑3β phosphorylation. Moreover, it was found that EGFR was the cell membrane receptor of metformin in pre‑osteoblasts, and the EGFR/GSK‑3β/calcium axis played a key role in metformin reversing the oxidative stress response of pre‑osteoblasts in post‑menopausal osteoporosis. On the whole, these findings provide a pharmacological basis for the use of metformin for the treatment of post‑menopausal osteoporosis.

Introduction

Osteoporosis is a systemic bone disease characterized by a low bone mass and the deterioration of bone tissue microstructure (1). With the aging population, osteoporosis has become one of the major public health concerns worldwide, and osteoporotic fractures have become a main cause of mortality and disability among the elderly (2,3). The maintenance of bone homeostasis requires the balance between bone resorption and bone formation. After the loss of estrogen, this balance is broken, resulting in bone loss, which is the pathogenic mechanism of osteoporosis (4,5). This imbalance may be due to the anti-apoptosis of osteoclasts and the pro-apoptosis of osteoblasts caused by oxidative stress, which is induced by estrogen deficiency, accelerating the rate of bone remodeling (6). Recent research has demonstrated that oxidative stress plays a critical role in the progression of osteoporosis (7). It has been shown that estrogen is an anti-oxidant, and the increase in oxidation-related biomarkers in post-menopausal women has proven that post-menopausal women with osteoporosis are in a state of oxidative stress (8). Reactive oxygen species (ROS) were previously considered to be exclusively toxic, causing oxidative stress and tissue damage (9). However, it has been proven that a low level of ROS has a signal transduction effect (10). Excessive and abnormal levels of ROS cause molecular damage and initiate the apoptotic process, which is produced mainly due to mitochondrial dysfunction (11). Therefore, the study of osteoporotic drugs targeting mitochondrial dysfunction induced by oxidative stress has promising application prospects.

Over the past 30 years, a range of drugs for the treatment of post-menopausal osteoporosis have been developed and shown to be effective (12). At present, the first-line treatment drugs include bisphosphonates, denosumab, raloxifene and teriparatide (13). However, the rare, yet severe side-effects of bisphosphonates and denosumab are atypical femoral fractures and osteonecrosis of the jaw, which limit their application (14). The long-term use of raloxifene increases the incidence of thromboembolism, and teriparatide can be used for up to 2 years due to its cerebrovascular and central nervous side-effects (3,15). New drug therapies are still being explored (16). Metformin has been used for the treatment of type 2 diabetes for >60 years and is characterized by its safety and low cost (17). At present, the application of metformin in other fields is also being explored, such as for cardiovascular disease, tumors and even aging, with its application involving different mechanisms roles through various signaling pathways (18). It has been demonstrated that metformin exerts a therapeutic effect on osteoporosis induced by diabetes; however, this has focused on the effects of metformin on bone metabolism in a high glucose state (19). However, to date, at least to the best of our knowledge, there are few studies available on whether metformin can reverse post-menopausal osteoporosis induced by oxidative stress (20). At the same time, it is unclear whether metformin can improve pre-osteoblast oxidative stress by reversing mitochondrial dysfunction.

In the present study, a pre-osteoblast model of oxidative stress was constructed to explore the therapeutic effects and mechanisms of action of metformin in post-menopausal osteoporosis. A previous study demonstrated that glycogen synthase kinase (GSK)-3β improved cardiac toxicity caused by ROS and calcium ions (Ca2+) by regulating the mitochondrial permeability transition pore (mPTP) (21). Under conditions of oxidative stress, GSK-3β activates and opens the mPTP, thus inducing calcium overload. It was hypothesized that metformin inactivates GSK-3β via EGFR, which decreases the intracellular Ca2+ concentration to attenuate pre-osteoblast apoptosis induced by oxidative stress. To the best of our knowledge, through bioinformatics analyses and experimental verification, the present study, for the first time, examined the entire treatment axis of metformin in post-menopausal osteoporosis. The findings presented herein demonstrate that metformin has potential for use as a safe and effective drug for the treatment of osteoporosis.

Materials and methods

Reagents, cells and cell culture

The MC3T3-E1 cells (GNM15), mouse pre-osteoblast precursors, were obtained The Cell Bank of Type Culture Collection of The Chinese Academy of Sciences. Metformin was obtained from Dalian Meilun Biotechnology Co., Ltd. Primary antibodies against caspase-3 (cat. no. ab184787), Bcl-2 (cat. no. ab182858), BAX (cat. no. ab32503), EGFR (cat. no. ab52894), phosphorylated (p-)EGFR (cat. no. ab52894) and horseradish peroxidase-conjugated anti-rabbit secondary antibodies (cat. no. ab288151) were obtained from Abcam. Primary antibodies against GSK-3β (cat. no. 12456), p-GSK-3β (cat. no. 5558), cleaved caspase-3 (cat. no. 9661), and β-actin (cat. no. 4970) were obtained from Cell Signaling Technology, Inc.

The MC3T3-E1 cells were maintained in α-MEM (HyClone; USA) supplemented with 10% fetal bovine serum (HyClone; Cytiva), 100 U/ml penicillin and 100 mg/ml streptomycin (Corning, Inc.). The cells were cultured in a humidified incubator with 5% CO2 at 37°C.

Oxidative damage was induced with 0.2 mM hydrogen peroxide (H2O2; 7722-84-1, MilliporeSigma) added to the medium. Following 6 h of treatment, metformin at a concentration of 0.2 mM was added to achieve the optimal effects on the reversal of apoptosis.

Cell viability assay

A Cell Counting Kit-8 (CCK-8) colorimetric assay (APExBIO Technology LLC) was applied to measure cell proliferation and viability. MC3T3-E1 Subclone 14 growth medium (Procell Life Science & Technology Co., Ltd.) containing 89% MEM, 10% FBS, 1% P/S solution. The MC3T3-E1 cells were plated in 100 µl of growth medium/well in 96-well plates (Corning, Inc.) at 5×103 cells/well. The cells were exposed to 0.2 mM H2O2 for 6 h and then treated with metformin at 0.2 mM for 48 h at 37°C. CCK-8 reagent (10 µl/well) was then added to the supernatant followed by incubation for 1 h at 37°C. The optical density (OD) representing cell viability was measured at 450 nm using an absorbance microplate reader (BioTek Instruments, Inc.).

Apoptosis assay

The apoptosis assay of the MC3T3-E1 cells was performed using a FITC Annexin V Apoptosis Detection kit I (BD Biosciences). A total of 2×105 cells were harvested following treatment with metformin, washed with pre-cooled PBS and centrifuged at 200 × g for 5 min at 4°C. The cells were resuspended in binding buffer and incubated at room temperature with 5 µl of Annexin V-FITC for 15 min and then with 5 µl of PI for 15 min. Finally, the sample was detected using a flow cytometer, CytoFLEX, (Beckman Coulter, Inc.) and analyzed using CytExpert 2.3 software (Beckman Coulter, Inc.).

Fluorescence inverted microscopy and flow cytometry

JC-1, Fluo-4, DCFH-DA and MitoSOX Red staining (as described below) was examined using a fluorescence inverted microscope (Nikon Eclipse Ti, Nikon Corporation) and a FACScan flow cytometer (Beckman Coulter, Inc.), respectively. A fluorescence inverted microscope was used to observe the intracellular localization and relative qualitative analysis of the markers. Subsequently, flow cytometry was used to detect the average fluorescence intensity of the fluorescence channel where the marker was located via absolute quantitative analysis.

Measurement of mitochondrial membrane potential

The mitochondrial membrane potential of the MC3T3-E1 cells was examined using a mitochondrial membrane potential assay kit with JC-1 (Beyotime Institute of Biotechnology). A total of 2×105 cells were mixed well with 1 ml of JC-1 dye working solution and then incubated at 37°C for 20 min. After washing twice with JC-1 dyeing buffer, the sample was detected using a FACScan flow cytometer. The red fluorescence at 590 nm was accepted via the PE channel, while the green fluorescence at 520 nm was accepted via the FITC channel. The red/green fluorescence ratio was used to represent the mitochondrial membrane potential level. The decrease in the red/green ratio indicated the openness of the mPTP.

Detection of the intracellular calcium concentration

The concentration of intracellular Ca2+ in the MC3T3-E1 cells was examined using Fluo-4 AM (Beyotime Institute of Biotechnology). The cells inoculated in 24-well plates were washed three times with PBS to ensure that the medium was completely removed. Subsequently, the cells were completely covered with 300 µl Fluo-4 AM working solution and incubated at 37°C for 30 min. After washing twice with PBS, the cells were incubated for a further 30 min to ensure that the Fluo-4 AM in the cells was completely transformed into Fluo-4 with fluorescence. The fluorescence intensity of intracellular Fluo-4 was measured, which represented the concentration of Ca2+. Bay K8644 (Dalian Meilun Biology Technology Co., Ltd.), as a highly selective L-type calcium channel agonist, was used to increase cytoplasmic calcium concentration. Bay K8644 at a concentration of 10 µM was added to the MC3T3-E1 cells with metformin and incubated for 48 h at 37°C.

Detection of ROS

The MC3T3-E1 cells were inoculated in 24-well plates and examined using a ROS assay kit (Beyotime Institute of Biotechnology) following exposure to H2O2 and treatment with metformin. DCFH-DA was diluted with serum-free culture medium at a 1:1,000 ratio to prepare the working solution. The cells to be tested were covered with diluted DCFH-DA and incubated in a cell incubator at 37°C for 30 min. The fluorescence intensity of DCFH-DA was measured to represent the content of intracellular ROS.

Detection of mitochondrial superoxide

Superoxide in the mitochondria was detected using the MitoSOX Red mitochondrial superoxide indicator (Shanghai Yeasen Biotechnology Co., Ltd.). The dry powder of the probe was diluted with DMSO as the storage solution, which was diluted 1,000-fold with PBS to yield a 5-µm MitoSOX Red working solution. The MC3T3-E1 cells were inoculated in a 24-well plate and washed with PBS at 37°C. Subsequently, 300 µl of working solution were added to each well and incubated at 37°C away from light for 10 min. The fluorescence intensity of MitoSOX Red was measured to represent the content of superoxide in the mitochondria.

Cellular immunochemical analysis

The MC3T3-E1 cells were first treated with 0.1% Triton X-100 (Beyotime Institute of Biotechnology) to increase the cell membrane permeability and then fixed with 4% paraformaldehyde at room temperature for 30 min. The fixed cell climbing tablets were covered by sufficient primary antibody of GSK-3β diluted at 1/200 and incubated at 4°C away from light overnight. Following thorough cleaning with PBST, the cells were incubated in fluorescently labeled secondary antibody (Alexa Fluor® 594, cat. no. ab150080, Abcam) diluted at 1/200 for 1 h in the dark. Finally, the cells were treated with DAPI (Beyotime Institute of Biotechnology) to stain the nuclei for 5 min at room temperature and observed under a fluorescence microscope (Nikon Eclipse Ti, Nikon Corporation).

Enrichment analysis of Gene Ontology (GO) and Kyoto Encyclopedia of Genes and Genes (KEGG) pathways

The present study analyzed the transcriptome data (GSE198254) of metformin reversing osteoporosis in pre-osteoblasts (22). Gene Set Enrichment Analysis (GSEA) of differentially expressed genes (DEGs) was carried out using clusterProfiler R statistical software (R, ×64, 4.1.3). The GO database was used to annotate genes from three aspects: Biological process (BP), molecular function (MF) and cellular component (CC). At the same time, the KEGG database was used to analyze the top enrichment pathway involved in the effects of metformin against osteoporosis induced by oxidative stress. The ggplot2 package (http://ggplot2.tidyverse.org) was used to visualize the results.

Western blot analysis

The cells to be tested were treated with radioimmunoprecipitation assay (RIPA) buffer (Beyotime Institute of Biotechnology) on ice for 30 min and then lysed under ultrasound to obtain complete lysate. The pyrolysis product was centrifuged at 4°C for 10 min at 10,000 × g, and the supernatant was then collected. A BCA assay kit (Beyotime Institute of Biotechnology) was used to detect the protein concentration. Electrophoresis was performed using 10% SDS-PAGE and the proteins were then transferred onto polyvinylidene difluoride membranes (PVDF). After blocking with 5% BSA on a shaking table at room temperature for 1 h, the membranes were incubated with the primary antibodies overnight. After cleaning with TBST, the membranes were incubated with the secondary antibody for 1 h at 4°C. Primary antibodies against GSK-3β, p-GSK-3β, cleaved caspase-3, caspase-3, Bcl-2, BAX, EGFR, p-EGFR, β-actin were diluted at 1/3,000. Horseradish peroxidase-conjugated anti-rabbit secondary antibodies was diluted at 1/2,000. β-actin (43 kDa) was used as the standard for protein levels. The protein bands that were fully immersed in the enhanced chemiluminescence (ECL) were visualized using the chemiluminescence imaging system (Analytik Jena Ag). Finally, the quantified optical density was calculated using ImageJ v1.8.0 software (National Institutes of Health).

siRNA transfection

GSK-3β-small interfering RNAs (siRNAs) were purchased from Synbio-tech Suzhou Co., Ltd. Three siRNAs were transfected at the same time, and the content of GSK-3β was detected using western blot analysis to reflect the transfection efficiency. MC3T3-E1 cells transfected with negative siRNAs was as a negative control. GSK-3β-si-1 was selected for use in subsequent experiments as the content of GSK-3β was the lowest. The MC3T3-E1 cells were inoculated into six-well plates at a cell density of 50% when transfected 24 h later. siRNA at 50 nM and Lipofectamine™ 3000 reagent (Thermo Fisher Scientific, Inc.) were prepared in antibiotic-free Opti-MEM (Thermo Fisher Scientific, Inc.) and then mixed at room temperature for 20 min. Finally, the cells were treated with siRNA transfection reagent for 6 h, then change fresh medium for incubation for 48 h in the 37°C incubator. The siRNA sequences are listed in Table I.

Table I

RNA interference sequences used for transfection.

Table I

RNA interference sequences used for transfection.

NameForward (5′-3′)Reverse (5′-3′)
GSK-3β-si-1 GAAAGUUAGCAGAGAUAAATT UUUAUCUCUGCUAACUUUUCTT
GSK-3β-si-2 AGAAAGUUCUACAGGACAATT UUGUCCUGUAGAACUUUCUTT
GSK-3β-si-3 C AAAUUAUACAGAAUUCAATT UUGAAUUCUGUAUAAUUUGTT

[i] GSK-3β, glycogen synthase kinase 3β.

Statistical analysis

An unpaired Student's t-test was used to examine relative protein expression in cells transfected with siRNA against GSK-3β and one-way ANOVA followed by Tukey's post hoc test was used to determine significant differences between multiple treatment groups. P<0.05 was considered to indicate a statistically significant difference. All experiments were repeated three times and analyzed using SPSS 19.0 software (IBM Corp).

Results

Metformin reverses pre-osteoblast mitochondrial dysfunction by attenuating mPTP opening

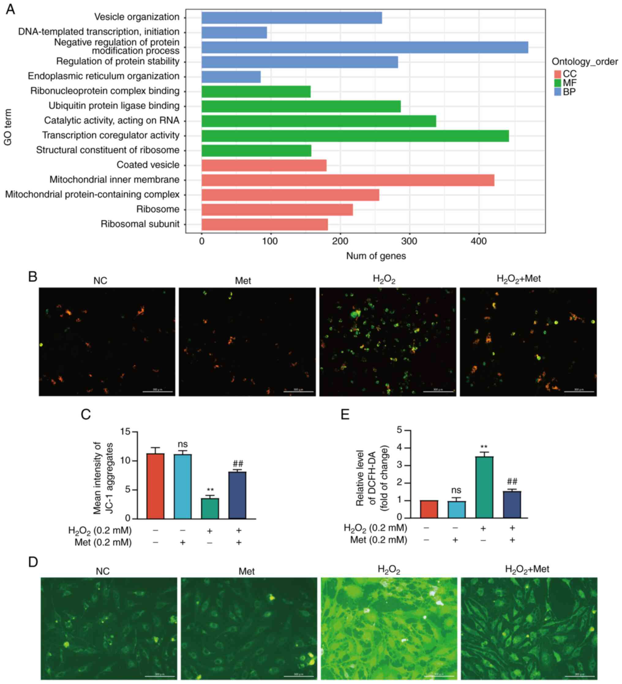
Based on a previous study by the authors, 0.2 mM was determined to be the optimal concentration of H2O2 to induce oxidative stress in pre-osteoblasts, which reached the maximum apoptotic rate (22). In addition, 0.2 mM metformin was shown to have the strongest ability to reverse oxidative apoptosis (22). The present study first examined the mechanisms by which metformin prevents pre-osteoblast apoptosis. The transcriptome data (GSE198254) of ovariectomized (OVX) mice treated with and without metformin were analyzed and GSEA was performed using the R software package (clusterProfiler) (23). Functional enrichment (GO) analysis revealed that in the CC category, DEGs were mainly enriched in mitochondrial components (mitochondrial inner membrane and mitochondrial protein-containing complex). In the MF category, DEGs were closely related to transcriptional regulation (transcription coregulator activity and catalytic activity, acting on RNA). In the BP category, DEGs were mainly enriched in protein modification (negative regulation of protein modification process and regulation of protein stability) (Fig. 1A). To further examine the effects and pathways through which metformin affects mitochondrial function, the openness of the mPTP was examined. With a decrease in mitochondrial membrane potential, the JC-1 monomer enters the cytoplasm through the open mPTP, while it exists in the form of a polymer within healthy mitochondria (24). JC-1 was observed in the cytoplasm using fluorescence microscopy and it was found that the ratio of red/green fluorescence was decreased in MC3T3-E1 cells exposed to H2O2. Similarly, this effect was attenuated by metformin, suggesting that metformin prevented mitochondrial dysfunction by controlling mPTP opening (Fig. 1B and C). During this process, the level of intracellular ROS was consistent with the opening of the mPTP (Fig. 1D and E).

Figure 1

Metformin reverses pre-osteoblast mitochondrial apoptosis by attenuating mitochondrial permeability transition pore opening. (A) Metformin in the process of cytological components, molecular biological functions and biological processes through GO analysis. (B) The number of JC-1 monomers and JC-1 aggregates in MC3T3-E1 cells with or without metformin treatment was observed. (C) The fluorescence intensity of JC-1 aggregates was detected using a full-wavelength multifunctional microplate reader. The fluorescence intensity decreased in the H2O2 group, and metformin group reversed this process. (D) The intracellular ROS level was observed using a fluorescence electron microscope. (E) The average fluorescence intensity was detected using flow cytometry. ROS generation increased in H2O2 group and decreased in the metformin group. The experiment was conducted three times. The data are expressed as the mean ± SD. **P<0.01, compared with the control cells; ##P<0.01, compared with the H2O2 group. ns, not significant; GO, Gene Ontology; CC, cellular component; MF, molecular function; BP, biological process; ROS, reactive oxygen species; Met, metformin; H2O2, hydrogen peroxide.

Metformin reverses pre-osteoblast mitochondrial apoptosis by reducing the cytoplasmic calcium concentration through the mPTP

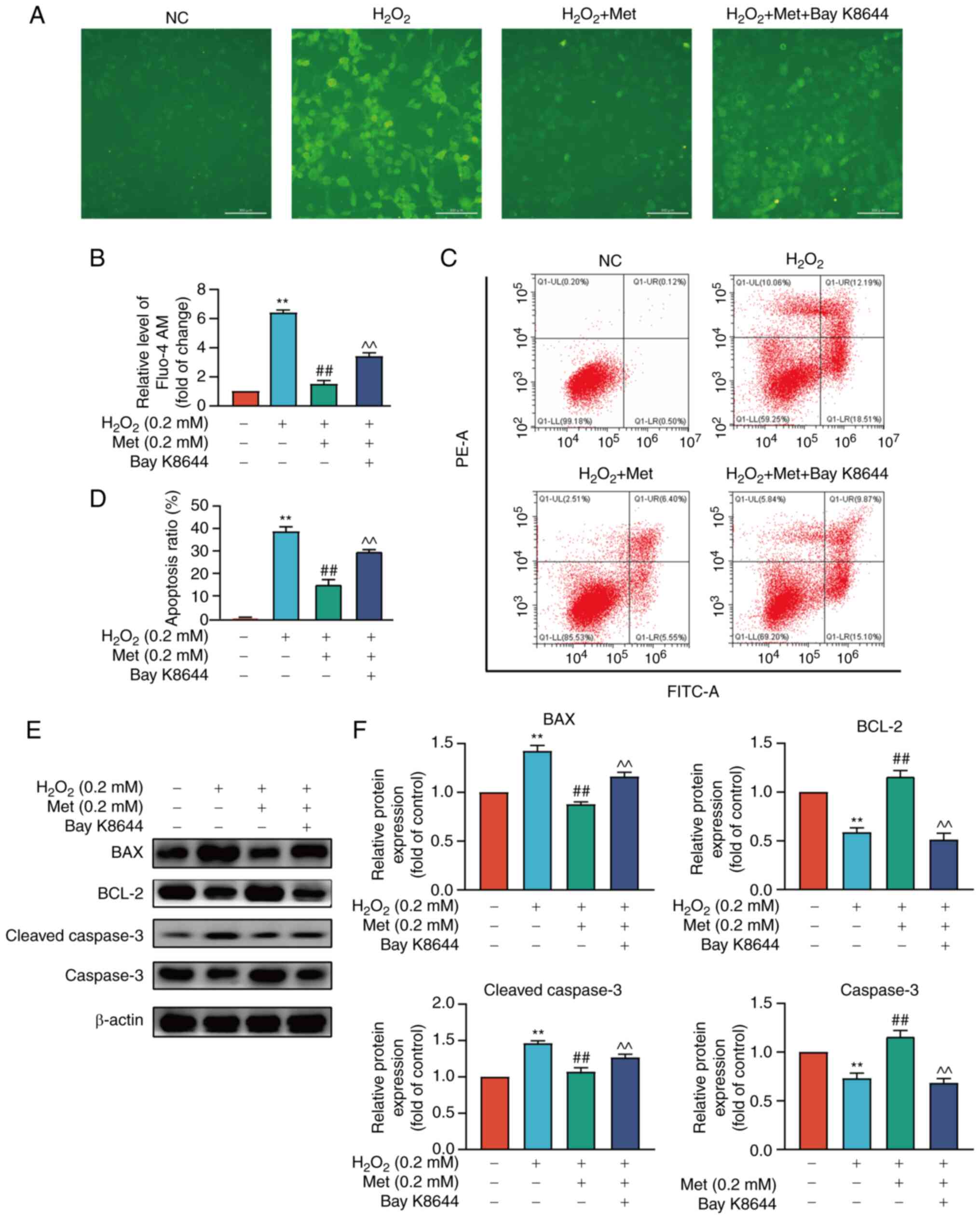
The present study further examined whether metformin regulates apoptosis through calcium. It was found that in the H2O2 group, the concentration of Ca+ increased significantly, and metformin reversed this effect. Following the addition of the calcium channel agonist, Bay K8644, the calcium concentration increased compared with that in the H2O2 + metformin group (Fig. 2A and B). Furthermore, the apoptotic rate of MC3T3-E1 cells was measured during this process. In the H2O2 group, the apoptotic rate increased, metformin reversed pre-osteoblast apoptosis, and Bay K8644 attenuated the protective effects of metformin (Fig. 2C and D). The results of western blot analysis also revealed that the levels of mitochondrial apoptosis-related proteins were altered: The levels of BAX and cleaved caspase-3 were increased, while those of BCL-2 were decreased in the cell model of oxidative stress induced by H2O2. These changes were reversed by metformin and Bay K8644 attenuated the effects of metformin (Fig. 2E and F).

Figure 2

Metformin reverses pre-osteoblast mitochondrial apoptosis by reducing the cytoplasmic calcium concentration through the mitochondrial permeability transition pore. (A) The intracellular calcium was observed using a fluorescence electron microscope. (B) The average fluorescence intensity was detected using flow cytometry. (C) The apoptotic rate was detected using flow cytometry. The apoptotic rate of the H2O2 group was 30.70%, that of the H2O2 + metformin group was 11.95%, and that of the H2O2 + metformin + Bay K8644 group was 24.97%. (D) Apoptotic rate of MC3T3-E1 cells exposed to by H2O2 and treated with metformin. (E) The expression of mitochondrial apoptosis-related proteins was detected using western blot analysis. (F) The protein expression of BAX/BCL-2/cleaved caspase-3/caspase-3 compared with the control group was examined. The experiments were performed three times. Data are presented as the mean ± SD. **P<0.01, compared with the control cells; ##P<0.01, compared with the H2O2 group; ^^P<0.01, compared with the H2O2 + Met group. Met, metformin; H2O2, hydrogen peroxide.

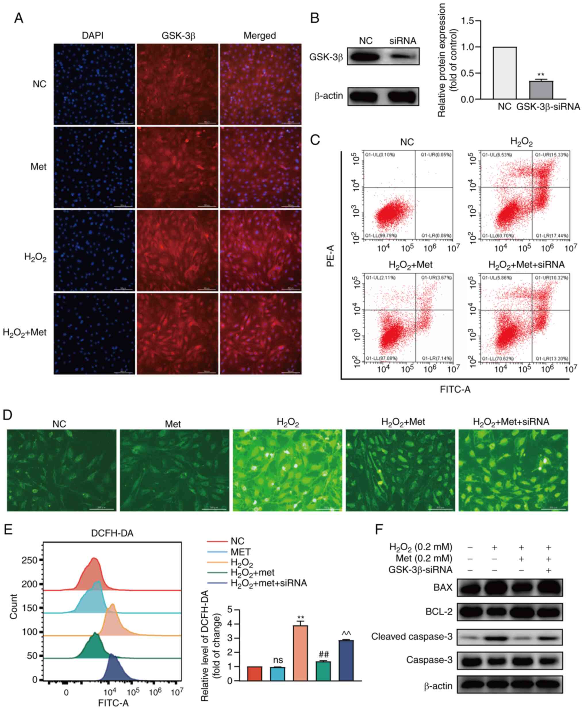
Metformin attenuates pre-osteoblast apoptosis induced by oxidative stress through GSK-3β

To examine the mechanisms through which metformin ameliorates mitochondrial dysfunction and attenuates apoptosis, GSK-3β was selected from the genes involved in the negative regulation of protein modification, as determined using GO enrichment analysis; GSK-3β is involved in regulating the mPTP in mitochondria (25). GSEA revealed that metformin promoted the negative regulation of protein modification (Fig. S1). The expression of GSK-3β was observed using fluorescence inverted microscopy. Contrary what was initially expected, metformin and oxidative stress did not markedly increase the levels of GSK-3β. However, it was found that the fluorescence in the control group was evenly distributed, while there was localized fluorescence in the H2O2 and metformin groups (Fig. 3A). It was hypothesized that GSK-3β may accumulate in organelles under conditions of oxidative stress. To further clarify the role of GSK-3β in the metformin-mediated reversal of pre-osteoblast apoptosis induced by oxidative stress, GSK-3β was knocked down using siRNA (Fig. 3B). It was found that the knockdown of GSK-3β prevented metformin from reversing apoptosis (Fig. 3C). The levels of ROS in the cytoplasm were also measured (Fig. 3D and E), which confirmed the reversal of oxidative stress by metformin and the loss of the antioxidant effects following the knockdown of GSK-3β. Finally, the expression of mitochondrial apoptosis marker proteins was detected using western blot analysis (Fig. 3F). The results revealed that the BAX and cleaved caspase-3 expression levels were higher in the metformin treatment group following GSK-3β knockdown than in the group treated with metformin and not subjected to GSK-3β knockdown, while BCL-2 expression was lower. These results thus revealed that GSK-3β was involved in the anti-apoptotic effects of metformin by improving mitochondrial dysfunction, although this effect was not related to the expression of GSK-3β. It was hypothesized that metformin may protect pre-osteoblast mitochondria and may prevent apoptosis by regulating the activity of GSK-3β.

Figure 3

Metformin improves pre-osteoblast apoptosis induced by oxidative stress through GSK-3β. (A) The localization and expression of GSK-3β was observed in MC3T3-E1 cells and GSK-3β was in a more aggregated state. (B) The silencing efficiency of GSK-3β was detected at the protein level. (C) The apoptotic rate after the silencing of GSK-3β was detected. The apoptotic rate of the H2O2 group was 32.77%, that of the H2O2 + metformin group was 10.81%, and that of the H2O2 + metformin + siRNA group was 23.52%. (D) The level of ROS in the cytoplasm was detected before and after treatment with metformin and siRNA-GSK-3β. (E) The fluorescence intensity of ROS was detected using flow cytometry. (F) The expression of mitochondrial apoptosis-related proteins after the silencing of GSK-3β was detected again. The experiments were performed three times. Data are presented as the mean ± SD. **P<0.01, compared with the control cells; ##P<0.01, compared with the H2O2 group; ^^P<0.01, compared with the H2O2 + Met group. ns, not significant; ROS, reactive oxygen species; Met, metformin; H2O2, hydrogen peroxide; GSK-3β, glycogen synthase kinase 3β.

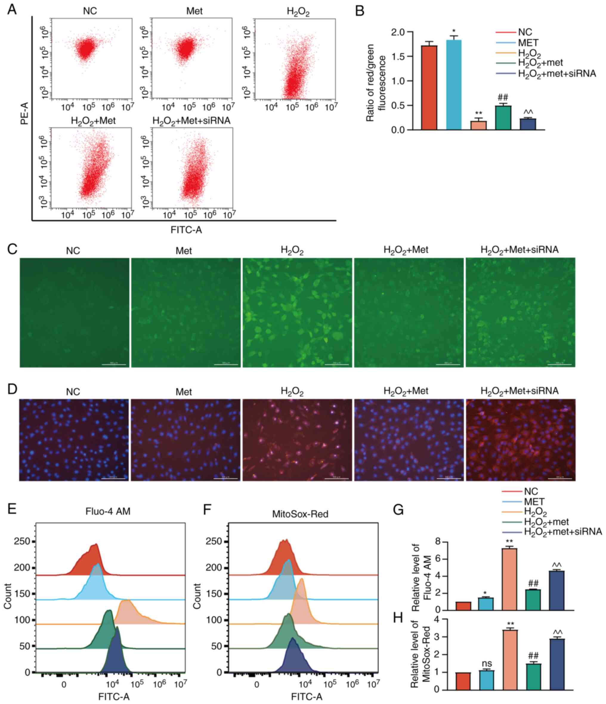
Metformin inhibits mPTP opening and Ca2+-mediated mitochondrial dysfunction through GSK-3β

Subsequently, the present study observed changes in mitochondrial membrane potential to determine the openness of the mPTP (Fig. 4A and B). Furthermore, changes in the Ca2+ concentration in the cytoplasm during this process were measured (Fig. 4C, E and G). The results revealed that H2O2 induced oxidative stress, mPTP opening and an increase in the Ca2+ concentration in MC3T3-E1 cells; these effects were reversed by metformin. Following the knockdown of GSK-3β, metformin could not reverse mPTP opening or the increase in Ca2+ concentrations. Furthermore, the level of superoxide in mitochondria was measured to determine mitochondrial dysfunction (Fig. 4D, F and H). It was found that H2O2 increased the mitochondrial superoxide levels and metformin decreased the superoxide levels; the superoxide levels increased following the knockdown of GSK-3β. This finding was consistent with the hypothesis that metformin inhibited mPTP opening, weakened the cytoplasmic calcium influx, attenuated mitochondrial superoxide damage to the mitochondria and reversed apoptosis via GSK-3β.

Figure 4

Metformin inhibits mPTP opening and Ca2+-mediated mitochondrial dysfunction via GSK-3β. (A) The effect of Met on mitochondrial membrane potential in MC3T3-E1 cells was detected. (B) The ratio of red/green fluorescence representing mitochondrial membrane potential was quantitatively analyzed using flow cytometry. (C) Intracellular calcium was observed using a fluorescence electron microscope. (D) Mitochondrial superoxide was observed using a fluorescence electron microscope. Blue fluorescence indicates DAPI, and red fluorescence indicates mitochondrial superoxide. (E) Quantitative analysis of calcium fluorescence intensity using flow cytometry. (F) Quantitative analysis of fluorescence intensity of mitochondrial superoxide using flow cytometry. (G) Quantitative analysis of the levels of calcium. (H) Quantitative analysis of the levels of mitochondrial superoxide. The experiments were performed three times. Data are presented as the mean ± SD. *P<0.05 and **P<0.01, compared with the control cells; ##P<0.01, compared with the H2O2 group; ^^P<0.01, compared with the H2O2 + Met group. ns, not significant; Met, metformin; H2O2, hydrogen peroxide; GSK-3β, glycogen synthase kinase 3β.

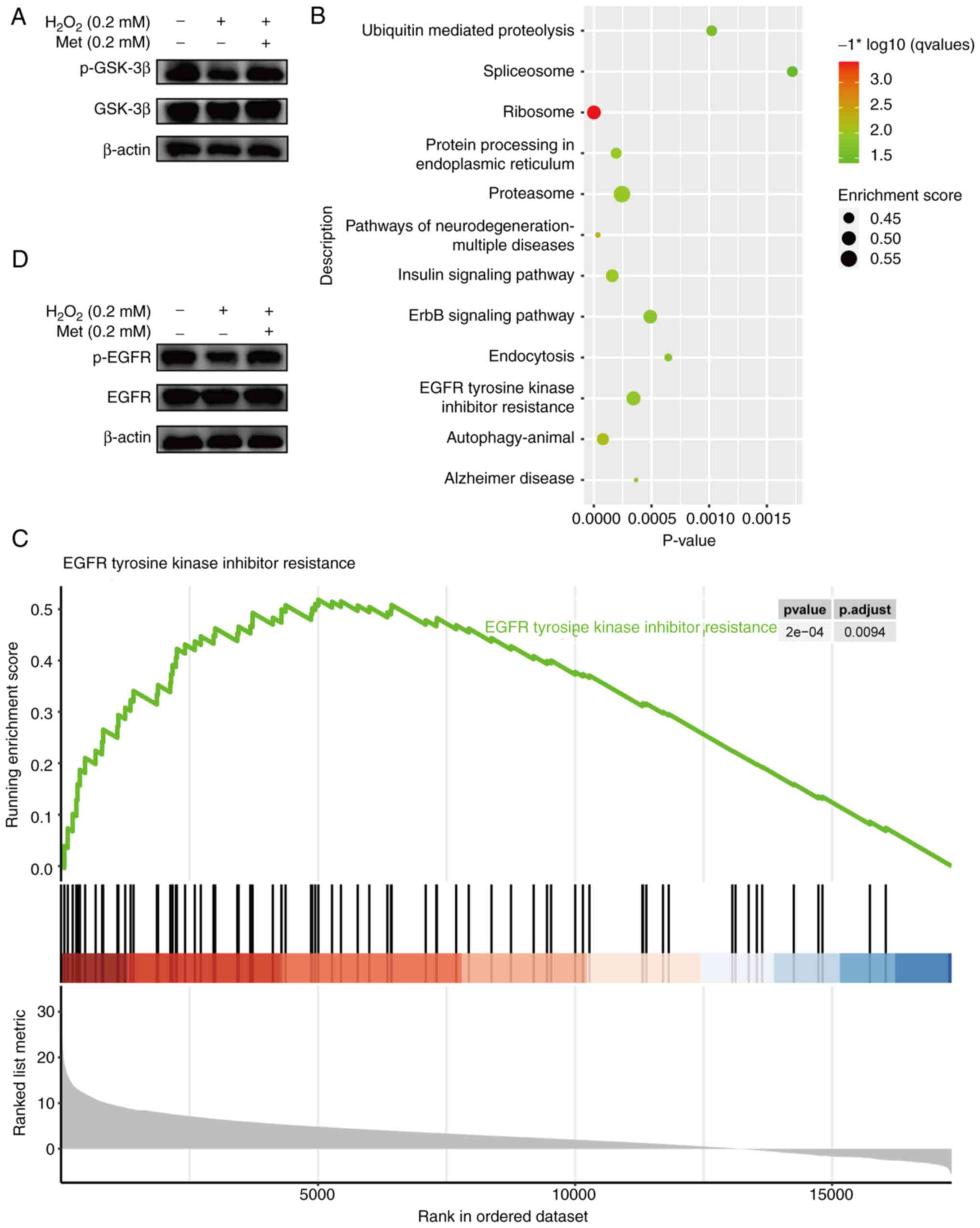
Metformin reverses pre-osteoblast apoptosis induced by oxidative stress by phosphorylating GSK-3β via the EGFR pathway

Finally, the present study examined whether the regulation of GSK-3β by metformin was mediated by the level of phosphorylation. The results of western blot analysis revealed that metformin markedly increased GSK-3β phosphorylation, which was consistent with the antioxidant level (Fig. 5A). The results of pathway enrichment analysis (KEGG) revealed that the DEGs were closely related to the ErbB signaling pathway and EGFR tyrosine kinase inhibitor resistance (Fig. 5B). It was found that the metformin group had an upregulated EGFR tyrosine kinase inhibitor resistance pathway (Fig. 5C). ErbB is a member of the EGFR family (26). Moreover, some studies have shown that EGFR is involved in the regulation of GSK-3β activity in tumors (27). Therefore, it was hypothesized that metformin can affect pre-osteoblast apoptosis through the EGFR pathway. The present study measured the expression of EGFR and p-EGFR in each group using western blot analysis. The results revealed that oxidative stress inhibited the phosphorylation of EGFR, while metformin reversed this change (Fig. 5D). These results indicate that metformin affects the activity of GSK-3β through the EGFR pathway and improves mitochondrial dysfunction to prevent MC3T3-E1 apoptosis caused by oxidative stress.

Figure 5

Metformin reverses pre-osteoblast apoptosis induced by oxidative stress by phosphorylating GSK-3β via the EGFR pathway. (A) The effect of metformin on the phosphorylation level of GSK-3β was detected at the protein level. (B) The KEGG pathway of differentially expressed genes in OVX vs. OVX + Met. The EGFR pathway has a lower P-value and better enrichment. OVX represents post-menopausal osteoporosis mice. (C) The expression and regulation of EGFR was examined using gene set enrichment analysis. (D) The phosphorylation level of EGFR was detected at the protein level. GSK-3β, glycogen synthase kinase 3β.

Discussion

Metformin is one of the most widely used oral hypoglycemic drugs in clinic practice, and its safety has been verified (28). At the same time, metformin exhibits prominent anti-inflammatory potential and regulates cell aging, apoptosis and macromolecular damage (29). Following menopause, the body is in a state of high oxidation, which is the main factor leading to bone aging and osteoporosis (30). Through the construction of a pre-osteoblast oxidative stress model, the present study confirmed that metformin improved the oxidation state of MC3T3-E1 cells and reversed the occurrence of apoptosis by reversing mitochondrial dysfunction, clarifying the underlying mechanisms. Metformin has been shown to be beneficial in attenuating the hallmarks of aging (31). Mitochondria are the key organelles regulating cellular life and participate in the functional regulation of energy metabolism, calcium signal transduction, cell homeostasis and apoptosis (32). An increasing number of studies have proven that apoptosis is attributed to the internal killing mechanism of mitochondria and is the key factor in osteoporosis (33). The present study further proposed that the mPTP plays a major role. mPTP is a group of non-specific pores formed by protein complexes between the inner and outer membranes of the mitochondria, which maintains the proton barrier and energy metabolism balance of the mitochondria (34). At the same time, calcium, as a second messenger, plays a precise regulatory role in pre-osteoblast apoptosis induced by oxidative stress (35). During oxidative stress, calcium accumulates in the cytoplasmic matrix from the endoplasmic reticulum or extracellular matrix, causing calcium overload (36,37). The present study found that calcium overload occurred during oxidative stress, while metformin decreased the calcium levels. The addition of Bay K8644 increased the level of intracellular calcium and attenuated the ability of metformin to reverse pre-osteoblast apoptosis. It was suggested that metformin regulates apoptosis by regulating mPTP opening and controlling the Ca2+ influx in MC3T3-E1 cells.

The present study then investigated the mechanism through which metformin regulates mPTP opening. GSK-3β is a Ser/Thr kinase widely present in the cytoplasmic matrix, nucleus and mitochondria. Originally, it was identified as a rate-limiting enzyme for glycogen synthesis. Subsequently, it was found to affect a variety of cellular processes, including embryonic development, cell growth, differentiation, apoptosis and the stress response (38,39). The mPTP is composed of the ion channel VDAC of the mitochondrial outer membrane, the mitochondrial inner membrane transporter (ANT) and cyclophilin D (CypD) (40). Among these, CypD is a functional regulator of mPTP, which triggers the conformational change of mPTP by combining with ANT (41). Recent research has found that CypD is also a phosphorylation substrate of GSK-3β. The phosphorylation of CypD increases binding with ANT, which increases the sensitivity of mPTP to Ca2+ and reduces the threshold of mPTP opening (42). The present study found that in pre-osteoblasts exposed to H2O2, the total amount of GSK-3β remained unaltered, although the level of p-GSK-3β decreased, accompanied by the opening of the mPTP and increases in Ca2+, intracellular ROS and mitochondrial superoxide. It has been shown that GSK-3β is active in the physiological state and inactivated following phosphorylation (43). This is consistent with the results obtained herein, in that following treatment with metformin, GSK-3β phosphorylation increased, and inactivated GSK-3β decreased the binding ability of CypD to ANT, thereby inhibiting mPTP opening.

Although GSK-3β plays a role in the intracellular mitochondria, the mechanisms through which metformin communicates extracellular signals to GSK-3β warrants further clarification (44). The present study further explored the enzyme-mediated pathway by which metformin regulates GSK-3β from the extracellular space to the mitochondria. GSEA of GO and KEGG was carried out on the transcriptome data of OVX and (OVX + Met) osteoporosis model mice. It was found that metformin was related to the composition of the mitochondria (mitochondrial inner membrane, mitochondrial protein-containing complex) in the cytological components. GSK-3β was involved in upregulating the negative expression of protein modification in biological processes, which also suggest that metformin might have inhibited the opening of mPTP by modifying CypD. It was found that DEGs were highly enriched in the EGFR signaling pathway and upregulated the phosphorylation of EGFR by tyrosine kinase in KEGG. EGFR signaling is closely related to life processes, such as angiogenesis, tumor invasion, metastasis and apoptosis (45). At the same time, it has been found that EGFR-specific inhibitors reduce the number of bone marrow mesenchymal progenitor cells and lead to cortical bone degeneration (46). The present study further confirmed that metformin significantly increased EGFR phosphorylation in pre-osteoblasts exposed to oxidative stressed and that EGFR was the membrane receptor of metformin on pre-osteoblasts. It is suggested that metformin can regulate the mPTP of MC3T3-E1 through the EGFR/GSK-3β/calcium axis and reverse osteoporosis induced by oxidative stress (Fig. 6).

Figure 6

Flow chart of metformin regulating the mPTP of MC3T3-E1 cells through the EGFR/GSK-3β/calcium axis and reversing osteoporosis caused by oxidative stress. ROS, reactive oxygen species; GSK-3β, glycogen synthase kinase 3β; mPTP, mitochondrial permeability transition pore.

The present study first proposed the therapeutic effects of GSK-3β on osteoporosis induced by oxidative stress by regulating mPTP. At the same time, the EGFR/GSK-3β/calcium axis plays a crucial role in this process. As the direct use of mPTP inhibitors will produce various side-effects in patients (47), GSK-3β will be another target for the treatment of osteoporosis in the future. However, a limitation of the present study is that GSK-3β has a wide range of substrates and targeting only the mitochondria can reduce side-effects and improve the effects. It was found that GSK-3β in the cytoplasm underwent mitochondrial translocation in response to oxidative stress and metformin treatment. This may be related to the N-terminal domain of GSK-3β, which may be used as a target sequence of the mitochondria (48). In the future, further research on the structure of GSK-3β is required to realize the targeted inhibition of the mitochondria, which will be the key to the treatment of diseases caused by oxidative stress.

In conclusion, the present study demonstrated that metformin reversed oxidative stress-induced mitochondrial dysfunction in pre-osteoblasts via the EGFR/GSK-3β/calcium pathway. Moreover, GSK-3β has potential for use as a key target for the treatment of osteoporosis in the future. A limitation of the present study however, was that although the concentration of 0.2 mM H2O2 was too high for clinical use, MC3T3-E1 cells reached the maximum apoptotic rate at the concentration. Herein, 0.2 mM was used to establish the osteoporosis model at the cellular level.

Supplementary Data

Availability of data and materials

The datasets used and/or analyzed during the current study are available from the corresponding author on reasonable request.

Authors' contributions

FC was involved in data curation and in the study methodology, as well as in the writing of the original draft. KY was involved in data curation and in the study methodology, as well as in the provision of software. SQ was involved in the conceptualization of the study, and in the writing of the original draft. JL was involved in the investigative aspects of the study and in data curation. WJ was involved in the investigative aspects of the study and in the provision of software. LT was involved in the conceptualization of the study, as well as in data validation, and in the writing, reviewing and editing of the manuscript. YZ was involved in funding acquisition, in the provision of resources, project administration, in the writing of the manuscript, and in the conception and design of the study. All authors have approved the final manuscript and confirm the authenticity of all the raw data.

Ethics approval and consent to participate

Not applicable.

Patient consent for publication

Not applicable.

Competing interests

The authors declare that they have no competing interests.

Acknowledgments

Not applicable.

Funding

The present study was supported by the National Natural Science Foundation of China (grant no. 81472044) and the Science and Technology Planning Project in Shenyang (grant no. 20-205-2-045).

Abbreviations:

ROS

reactive oxygen species

GSK-3β

glycogen synthase kinase 3β

mPTP

mitochondrial permeability transition pore

References

1 

Bandeira L and Bilezikian JP: Novel therapies for postmenopausal osteoporosis. Endocrinol Metab Clin North Am. 46:207–219. 2017. View Article : Google Scholar : PubMed/NCBI

2 

Kanis JA, Cooper C, Rizzoli R and Reginster JY; Scientific Advisory Board of the European Society for Clinical and Economic Aspects of Osteoporosis (ESCEO) and the Committees of Scientific Advisors and National Societies of the International Osteoporosis Foundation (IOF): European guidance for the diagnosis and management of osteoporosis in postmenopausal women. Osteoporos Int. 30:3–44. 2019. View Article : Google Scholar

3 

Black DM and Rosen CJ: Clinical practice. Postmenopausal osteoporosis. N Engl J Med. 374:254–262. 2016. View Article : Google Scholar : PubMed/NCBI

4 

Kespohl B, Schumertl T, Bertrand J, Lokau J and Garbers C: The cytokine interleukin-11 crucially links bone formation, remodeling and resorption. Cytokine Growth Factor Rev. 60:18–27. 2021. View Article : Google Scholar : PubMed/NCBI

5 

Appelman-Dijkstra NM and Papapoulos SE: Modulating bone resorption and bone formation in opposite directions in the treatment of postmenopausal osteoporosis. Drugs. 75:1049–1058. 2015. View Article : Google Scholar : PubMed/NCBI

6 

Li J, Li X, Liu D, Hamamura K, Wan Q, Na S, Yokota H and Zhang P: eIF2α signaling regulates autophagy of osteoblasts and the development of osteoclasts in OVX mice. Cell Death Dis. 10:9212019. View Article : Google Scholar

7 

Zhao F, Guo L, Wang X and Zhang Y: Correlation of oxidative stress-related biomarkers with postmenopausal osteoporosis: A systematic review and meta-analysis. Arch Osteoporos. 16:42021. View Article : Google Scholar : PubMed/NCBI

8 

Mohamad NV, Ima-Nirwana S and Chin KY: Are oxidative stress and inflammation mediators of bone loss due to estrogen deficiency? A review of current evidence. Endocr Metab Immune Disord Drug Targets. 20:1478–1487. 2020. View Article : Google Scholar : PubMed/NCBI

9 

Vatner SF, Zhang J, Oydanich M, Berkman T, Naftalovich R and Vatner DE: Healthful aging mediated by inhibition of oxidative stress. Ageing Res Rev. 64:1011942020. View Article : Google Scholar : PubMed/NCBI

10 

Sies H and Jones DP: Reactive oxygen species (ROS) as pleiotropic physiological signalling agents. Nat Rev Mol Cell Biol. 21:363–383. 2020. View Article : Google Scholar : PubMed/NCBI

11 

Wang FS, Wu RW, Chen YS, Ko JY, Jahr H and Lian WS: Biophysical modulation of the mitochondrial metabolism and redox in bone homeostasis and osteoporosis: How biophysics converts into bioenergetics. Antioxidants (Basel). 10:13942021. View Article : Google Scholar : PubMed/NCBI

12 

Khosla S and Hofbauer LC: Osteoporosis treatment: Recent developments and ongoing challenges. Lancet Diabetes Endocrinol. 5:898–907. 2017. View Article : Google Scholar : PubMed/NCBI

13 

Arceo-Mendoza RM and Camacho PM: Postmenopausal osteoporosis: Latest guidelines. Endocrinol Metab Clin North Am. 50:167–178. 2021. View Article : Google Scholar : PubMed/NCBI

14 

Ensrud KE: Bisphosphonates for postmenopausal osteoporosis. JAMA. 325:962021. View Article : Google Scholar : PubMed/NCBI

15 

Buckley L, Guyatt G, Fink HA, Cannon M, Grossman J, Hansen KE, Humphrey MB, Lane NE, Magrey M, Miller M, et al: 2017 American college of rheumatology guideline for the prevention and treatment of glucocorticoid-induced osteoporosis. Arthritis Rheumatol. 69:1521–1537. 2017. View Article : Google Scholar : PubMed/NCBI

16 

Reid IR: A broader strategy for osteoporosis interventions. Nat Rev Endocrinol. 16:333–339. 2020. View Article : Google Scholar : PubMed/NCBI

17 

Lv Z and Guo Y: Metformin and its benefits for various diseases. Front Endocrinol (Lausanne). 11:1912020. View Article : Google Scholar : PubMed/NCBI

18 

Foretz M, Guigas B, Bertrand L, Pollak M and Viollet B: Metformin: From mechanisms of action to therapies. Cell Metab. 20:953–966. 2014. View Article : Google Scholar : PubMed/NCBI

19 

Tseng CH: Metformin use is associated with a lower risk of osteoporosis/vertebral fracture in Taiwanese patients with type 2 diabetes mellitus. Eur J Endocrinol. 184:299–310. 2021. View Article : Google Scholar

20 

Jiating L, Buyun J and Yinchang Z: Role of metformin on osteoblast differentiation in type 2 diabetes. Biomed Res Int. 2019:92039342019. View Article : Google Scholar : PubMed/NCBI

21 

Wang X, Sun Q, Jiang Q, Jiang Y, Zhang Y, Cao J, Lu L, Li C, Wei P, Wang Q and Wang Y: Cryptotanshinone ameliorates doxorubicin-induced cardiotoxicity by targeting Akt-GSK-3β-mPTP pathway in vitro. Molecules. 26:14602021. View Article : Google Scholar

22 

Yang K, Cao F, Qiu S, Jiang W, Tao L and Zhu Y: Metformin promotes differentiation and attenuates H2O2-induced oxidative damage of osteoblasts via the PI3K/AKT/Nrf2/HO-1 pathway. Front Pharmacol. 13:8298302022. View Article : Google Scholar :

23 

Yang K, Pei L, Zhou S, Tao L and Zhu Y: Metformin attenuates H2O2-induced osteoblast apoptosis by regulating SIRT3 via the PI3K/AKT pathway. Exp Ther Med. 22:13162021. View Article : Google Scholar

24 

Bai J, Xie N, Hou Y, Chen X, Hu Y, Zhang Y, Meng X, Wang X and Tang C: The enhanced mitochondrial dysfunction by cantleyoside confines inflammatory response and promotes apoptosis of human HFLS-RA cell line via AMPK/Sirt 1/NF-κB pathway activation. Biomed Pharmacother. 149:1128472022. View Article : Google Scholar

25 

Zhang R, Li G, Zhang Q, Tang Q, Huang J, Hu C, Liu Y, Wang Q, Liu W, Gao N and Zhou S: Hirsutine induces mPTP-dependent apoptosis through ROCK1/PTEN/PI3K/GSK3β pathway in human lung cancer cells. Cell Death Dis. 9:5982018. View Article : Google Scholar

26 

Roskoski R Jr: Small molecule inhibitors targeting the EGFR/ErbB family of protein-tyrosine kinases in human cancers. Pharmacol Res. 139:395–411. 2019. View Article : Google Scholar

27 

Wang S, Zhang Y, Wang Y, Ye P, Li J, Li H, Ding Q and Xia J: Amphiregulin confers regulatory T cell suppressive function and tumor invasion via the EGFR/GSK-3β/Foxp3 axis. J Biol Chem. 291:21085–21095. 2016. View Article : Google Scholar : PubMed/NCBI

28 

Sanchez-Rangel E and Inzucchi SE: Metformin: Clinical use in type 2 diabetes. Diabetologia. 60:1586–1593. 2017. View Article : Google Scholar : PubMed/NCBI

29 

Cameron AR, Morrison VL, Levin D, Mohan M, Forteath C, Beall C, McNeilly AD, Balfour DJ, Savinko T, Wong AK, et al: Anti-inflammatory effects of metformin irrespective of diabetes status. Circ Res. 119:652–665. 2016. View Article : Google Scholar : PubMed/NCBI

30 

Yang TC, Duthie GG, Aucott LS and Macdonald HM: Vitamin E homologues α- and γ-tocopherol are not associated with bone turnover markers or bone mineral density in peri-menopausal and post-menopausal women. Osteoporos Int. 27:2281–2290. 2016. View Article : Google Scholar : PubMed/NCBI

31 

Kulkarni AS, Gubbi S and Barzilai N: Benefits of metformin in attenuating the hallmarks of aging. Cell Metab. 32:15–30. 2020. View Article : Google Scholar : PubMed/NCBI

32 

Zhang T, Liu Q, Gao W, Sehgal SA and Wu H: The multifaceted regulation of mitophagy by endogenous metabolites. Autophagy. 18:1216–1239. 2022. View Article : Google Scholar :

33 

Abate M, Festa A, Falco M, Lombardi A, Luce A, Grimaldi A, Zappavigna S, Sperlongano P, Irace C, Caraglia M and Misso G: Mitochondria as playmakers of apoptosis, autophagy and senescence. Semin Cell Dev Biol. 98:139–153. 2020. View Article : Google Scholar

34 

Panel M, Ghaleh B and Morin D: Mitochondria and aging: A role for the mitochondrial transition pore? Aging Cell. 17:e127932018. View Article : Google Scholar : PubMed/NCBI

35 

Wu Y, Yang M, Fan J, Peng Y, Deng L, Ding Y, Yang R, Zhou J, Miao D and Fu Q: Deficiency of osteoblastic Arl6ip5 impaired osteoblast differentiation and enhanced osteoclastogenesis via disturbance of ER calcium homeostasis and induction of ER stress-mediated apoptosis. Cell Death Dis. 5:e14642014. View Article : Google Scholar : PubMed/NCBI

36 

Zhu P, Hu S, Jin Q, Li D, Tian F, Toan S, Li Y, Zhou H and Chen Y: Ripk3 promotes ER stress-induced necroptosis in cardiac IR injury: A mechanism involving calcium overload/XO/ROS/mPTP pathway. Redox Biol. 16:157–168. 2018. View Article : Google Scholar : PubMed/NCBI

37 

NavaneethaKrishnan S, Rosales JL and Lee KY: mPTP opening caused by Cdk5 loss is due to increased mitochondrial Ca2+ uptake. Oncogene. 39:2797–2806. 2020. View Article : Google Scholar : PubMed/NCBI

38 

Nagini S, Sophia J and Mishra R: Glycogen synthase kinases: Moonlighting proteins with theranostic potential in cancer. Semin Cancer Biol. 56:25–36. 2019. View Article : Google Scholar

39 

Lal H, Ahmad F, Woodgett J and Force T: The GSK-3 family as therapeutic target for myocardial diseases. Circ Res. 116:138–149. 2015. View Article : Google Scholar : PubMed/NCBI

40 

Morciano G, Naumova N, Koprowski P, Valente S, Sardão VA, Potes Y, Rimessi A, Wieckowski MR and Oliveira PJ: The mitochondrial permeability transition pore: An evolving concept critical for cell life and death = The GSK-3 family as therapeutic target for myocardial diseases. Biol Rev Camb Philos Soc. 96:2489–2521. 2021. View Article : Google Scholar : PubMed/NCBI

41 

Karch J, Bround MJ, Khalil H, Sargent MA, Latchman N, Terada N, Peixoto PM and Molkentin JD: Inhibition of mitochondrial permeability transition by deletion of the ANT family and CypD. Sci Adv. 5:eaaw45972019. View Article : Google Scholar : PubMed/NCBI

42 

Wang H, Ai J, Shopit A, Niu M, Ahmed N, Tesfaldet T, Tang Z, Li X, Jamalat Y, Chu P, et al: Protection of pancreatic β-cell by phosphocreatine through mitochondrial improvement via the regulation of dual AKT/IRS-1/GSK-3β and STAT3/Cyp-D signaling pathways. Cell Biol Toxicol. 38:531–551. 2022. View Article : Google Scholar

43 

Hu Z, Crump SM, Zhang P and Abbott GW: Kcne2 deletion attenuates acute post-ischaemia/reperfusion myocardial infarction. Cardiovasc Res. 110:227–237. 2016. View Article : Google Scholar : PubMed/NCBI

44 

Ding L and Billadeau DD: Glycogen synthase kinase-3β: A novel therapeutic target for pancreatic cancer. Expert Opin Ther Targets. 24:417–426. 2020. View Article : Google Scholar : PubMed/NCBI

45 

Kim DH, Triet HM and Ryu SH: Regulation of EGFR activation and signaling by lipids on the plasma membrane. Prog Lipid Res. 83:1011152021. View Article : Google Scholar : PubMed/NCBI

46 

Liu G, Xie Y, Su J, Qin H, Wu H, Li K, Yu B and Zhang X: The role of EGFR signaling in age-related osteoporosis in mouse cortical bone. FASEB J. 33:11137–11147. 2019. View Article : Google Scholar : PubMed/NCBI

47 

Phukan S, Babu VS, Kannoji A, Hariharan R and Balaji VN: GSK3beta: Role in therapeutic landscape and development of modulators. Br J Pharmacol. 160:1–19. 2010. View Article : Google Scholar : PubMed/NCBI

48 

Zhang Z, Lv Z, Zhang W, Guo M and Li C: A novel β-catenin from Apostichopus japonicus mediates Vibrio splendidus-induced inflammatory-like response. Int J Biol Macromol. 156:730–739. 2020. View Article : Google Scholar : PubMed/NCBI

Related Articles

  • Abstract
  • View
  • Download
  • Twitter
Copy and paste a formatted citation
Spandidos Publications style
Cao F, Yang K, Qiu S, Li J, Jiang W, Tao L and Zhu Y: Metformin reverses oxidative stress‑induced mitochondrial dysfunction in pre‑osteoblasts via the EGFR/GSK‑3β/calcium pathway. Int J Mol Med 51: 36, 2023.
APA
Cao, F., Yang, K., Qiu, S., Li, J., Jiang, W., Tao, L., & Zhu, Y. (2023). Metformin reverses oxidative stress‑induced mitochondrial dysfunction in pre‑osteoblasts via the EGFR/GSK‑3β/calcium pathway. International Journal of Molecular Medicine, 51, 36. https://doi.org/10.3892/ijmm.2023.5239
MLA
Cao, F., Yang, K., Qiu, S., Li, J., Jiang, W., Tao, L., Zhu, Y."Metformin reverses oxidative stress‑induced mitochondrial dysfunction in pre‑osteoblasts via the EGFR/GSK‑3β/calcium pathway". International Journal of Molecular Medicine 51.4 (2023): 36.
Chicago
Cao, F., Yang, K., Qiu, S., Li, J., Jiang, W., Tao, L., Zhu, Y."Metformin reverses oxidative stress‑induced mitochondrial dysfunction in pre‑osteoblasts via the EGFR/GSK‑3β/calcium pathway". International Journal of Molecular Medicine 51, no. 4 (2023): 36. https://doi.org/10.3892/ijmm.2023.5239
Copy and paste a formatted citation
x
Spandidos Publications style
Cao F, Yang K, Qiu S, Li J, Jiang W, Tao L and Zhu Y: Metformin reverses oxidative stress‑induced mitochondrial dysfunction in pre‑osteoblasts via the EGFR/GSK‑3β/calcium pathway. Int J Mol Med 51: 36, 2023.
APA
Cao, F., Yang, K., Qiu, S., Li, J., Jiang, W., Tao, L., & Zhu, Y. (2023). Metformin reverses oxidative stress‑induced mitochondrial dysfunction in pre‑osteoblasts via the EGFR/GSK‑3β/calcium pathway. International Journal of Molecular Medicine, 51, 36. https://doi.org/10.3892/ijmm.2023.5239
MLA
Cao, F., Yang, K., Qiu, S., Li, J., Jiang, W., Tao, L., Zhu, Y."Metformin reverses oxidative stress‑induced mitochondrial dysfunction in pre‑osteoblasts via the EGFR/GSK‑3β/calcium pathway". International Journal of Molecular Medicine 51.4 (2023): 36.
Chicago
Cao, F., Yang, K., Qiu, S., Li, J., Jiang, W., Tao, L., Zhu, Y."Metformin reverses oxidative stress‑induced mitochondrial dysfunction in pre‑osteoblasts via the EGFR/GSK‑3β/calcium pathway". International Journal of Molecular Medicine 51, no. 4 (2023): 36. https://doi.org/10.3892/ijmm.2023.5239
Follow us
  • Twitter
  • LinkedIn
  • Facebook
About
  • Spandidos Publications
  • Careers
  • Cookie Policy
  • Privacy Policy
How can we help?
  • Help
  • Live Chat
  • Contact
  • Email to our Support Team