Spandidos Publications Logo
  • About
    • About Spandidos
    • Aims and Scopes
    • Abstracting and Indexing
    • Editorial Policies
    • Reprints and Permissions
    • Job Opportunities
    • Terms and Conditions
    • Contact
  • Journals
    • All Journals
    • Oncology Letters
      • Oncology Letters
      • Information for Authors
      • Editorial Policies
      • Editorial Board
      • Aims and Scope
      • Abstracting and Indexing
      • Bibliographic Information
      • Archive
    • International Journal of Oncology
      • International Journal of Oncology
      • Information for Authors
      • Editorial Policies
      • Editorial Board
      • Aims and Scope
      • Abstracting and Indexing
      • Bibliographic Information
      • Archive
    • Molecular and Clinical Oncology
      • Molecular and Clinical Oncology
      • Information for Authors
      • Editorial Policies
      • Editorial Board
      • Aims and Scope
      • Abstracting and Indexing
      • Bibliographic Information
      • Archive
    • Experimental and Therapeutic Medicine
      • Experimental and Therapeutic Medicine
      • Information for Authors
      • Editorial Policies
      • Editorial Board
      • Aims and Scope
      • Abstracting and Indexing
      • Bibliographic Information
      • Archive
    • International Journal of Molecular Medicine
      • International Journal of Molecular Medicine
      • Information for Authors
      • Editorial Policies
      • Editorial Board
      • Aims and Scope
      • Abstracting and Indexing
      • Bibliographic Information
      • Archive
    • Biomedical Reports
      • Biomedical Reports
      • Information for Authors
      • Editorial Policies
      • Editorial Board
      • Aims and Scope
      • Abstracting and Indexing
      • Bibliographic Information
      • Archive
    • Oncology Reports
      • Oncology Reports
      • Information for Authors
      • Editorial Policies
      • Editorial Board
      • Aims and Scope
      • Abstracting and Indexing
      • Bibliographic Information
      • Archive
    • Molecular Medicine Reports
      • Molecular Medicine Reports
      • Information for Authors
      • Editorial Policies
      • Editorial Board
      • Aims and Scope
      • Abstracting and Indexing
      • Bibliographic Information
      • Archive
    • World Academy of Sciences Journal
      • World Academy of Sciences Journal
      • Information for Authors
      • Editorial Policies
      • Editorial Board
      • Aims and Scope
      • Abstracting and Indexing
      • Bibliographic Information
      • Archive
    • International Journal of Functional Nutrition
      • International Journal of Functional Nutrition
      • Information for Authors
      • Editorial Policies
      • Editorial Board
      • Aims and Scope
      • Abstracting and Indexing
      • Bibliographic Information
      • Archive
    • International Journal of Epigenetics
      • International Journal of Epigenetics
      • Information for Authors
      • Editorial Policies
      • Editorial Board
      • Aims and Scope
      • Abstracting and Indexing
      • Bibliographic Information
      • Archive
    • Medicine International
      • Medicine International
      • Information for Authors
      • Editorial Policies
      • Editorial Board
      • Aims and Scope
      • Abstracting and Indexing
      • Bibliographic Information
      • Archive
  • Articles
  • Information
    • Information for Authors
    • Information for Reviewers
    • Information for Librarians
    • Information for Advertisers
    • Conferences
  • Language Editing
Spandidos Publications Logo
  • About
    • About Spandidos
    • Aims and Scopes
    • Abstracting and Indexing
    • Editorial Policies
    • Reprints and Permissions
    • Job Opportunities
    • Terms and Conditions
    • Contact
  • Journals
    • All Journals
    • Biomedical Reports
      • Information for Authors
      • Editorial Policies
      • Editorial Board
      • Aims and Scope
      • Abstracting and Indexing
      • Bibliographic Information
      • Archive
    • Experimental and Therapeutic Medicine
      • Information for Authors
      • Editorial Policies
      • Editorial Board
      • Aims and Scope
      • Abstracting and Indexing
      • Bibliographic Information
      • Archive
    • International Journal of Epigenetics
      • Information for Authors
      • Editorial Policies
      • Editorial Board
      • Aims and Scope
      • Abstracting and Indexing
      • Bibliographic Information
      • Archive
    • International Journal of Functional Nutrition
      • Information for Authors
      • Editorial Policies
      • Editorial Board
      • Aims and Scope
      • Abstracting and Indexing
      • Bibliographic Information
      • Archive
    • International Journal of Molecular Medicine
      • Information for Authors
      • Editorial Policies
      • Editorial Board
      • Aims and Scope
      • Abstracting and Indexing
      • Bibliographic Information
      • Archive
    • International Journal of Oncology
      • Information for Authors
      • Editorial Policies
      • Editorial Board
      • Aims and Scope
      • Abstracting and Indexing
      • Bibliographic Information
      • Archive
    • Medicine International
      • Information for Authors
      • Editorial Policies
      • Editorial Board
      • Aims and Scope
      • Abstracting and Indexing
      • Bibliographic Information
      • Archive
    • Molecular and Clinical Oncology
      • Information for Authors
      • Editorial Policies
      • Editorial Board
      • Aims and Scope
      • Abstracting and Indexing
      • Bibliographic Information
      • Archive
    • Molecular Medicine Reports
      • Information for Authors
      • Editorial Policies
      • Editorial Board
      • Aims and Scope
      • Abstracting and Indexing
      • Bibliographic Information
      • Archive
    • Oncology Letters
      • Information for Authors
      • Editorial Policies
      • Editorial Board
      • Aims and Scope
      • Abstracting and Indexing
      • Bibliographic Information
      • Archive
    • Oncology Reports
      • Information for Authors
      • Editorial Policies
      • Editorial Board
      • Aims and Scope
      • Abstracting and Indexing
      • Bibliographic Information
      • Archive
    • World Academy of Sciences Journal
      • Information for Authors
      • Editorial Policies
      • Editorial Board
      • Aims and Scope
      • Abstracting and Indexing
      • Bibliographic Information
      • Archive
  • Articles
  • Information
    • For Authors
    • For Reviewers
    • For Librarians
    • For Advertisers
    • Conferences
  • Language Editing
Login Register Submit
  • This site uses cookies
  • You can change your cookie settings at any time by following the instructions in our Cookie Policy. To find out more, you may read our Privacy Policy.

    I agree
Search articles by DOI, keyword, author or affiliation
Search
Advanced Search
presentation
International Journal of Molecular Medicine
Join Editorial Board Propose a Special Issue
Print ISSN: 1107-3756 Online ISSN: 1791-244X
Journal Cover
August-2023 Volume 52 Issue 2

Full Size Image

Sign up for eToc alerts
Recommend to Library

Journals

International Journal of Molecular Medicine

International Journal of Molecular Medicine

International Journal of Molecular Medicine is an international journal devoted to molecular mechanisms of human disease.

International Journal of Oncology

International Journal of Oncology

International Journal of Oncology is an international journal devoted to oncology research and cancer treatment.

Molecular Medicine Reports

Molecular Medicine Reports

Covers molecular medicine topics such as pharmacology, pathology, genetics, neuroscience, infectious diseases, molecular cardiology, and molecular surgery.

Oncology Reports

Oncology Reports

Oncology Reports is an international journal devoted to fundamental and applied research in Oncology.

Experimental and Therapeutic Medicine

Experimental and Therapeutic Medicine

Experimental and Therapeutic Medicine is an international journal devoted to laboratory and clinical medicine.

Oncology Letters

Oncology Letters

Oncology Letters is an international journal devoted to Experimental and Clinical Oncology.

Biomedical Reports

Biomedical Reports

Explores a wide range of biological and medical fields, including pharmacology, genetics, microbiology, neuroscience, and molecular cardiology.

Molecular and Clinical Oncology

Molecular and Clinical Oncology

International journal addressing all aspects of oncology research, from tumorigenesis and oncogenes to chemotherapy and metastasis.

World Academy of Sciences Journal

World Academy of Sciences Journal

Multidisciplinary open-access journal spanning biochemistry, genetics, neuroscience, environmental health, and synthetic biology.

International Journal of Functional Nutrition

International Journal of Functional Nutrition

Open-access journal combining biochemistry, pharmacology, immunology, and genetics to advance health through functional nutrition.

International Journal of Epigenetics

International Journal of Epigenetics

Publishes open-access research on using epigenetics to advance understanding and treatment of human disease.

Medicine International

Medicine International

An International Open Access Journal Devoted to General Medicine.

Journal Cover
August-2023 Volume 52 Issue 2

Full Size Image

Sign up for eToc alerts
Recommend to Library

  • Article
  • Citations
    • Cite This Article
    • Download Citation
    • Create Citation Alert
    • Remove Citation Alert
    • Cited By
  • Similar Articles
    • Related Articles (in Spandidos Publications)
    • Similar Articles (Google Scholar)
    • Similar Articles (PubMed)
  • Download PDF
  • Download XML
  • View XML
Article Open Access

Inflammation and coagulation abnormalities via the activation of the HMGB1‑RAGE/NF‑κB and F2/Rho pathways in lung injury induced by acute hypoxia

  • Authors:
    • Jing Gao
    • Zhuo Zhang
    • Jia-Yi Yan
    • Yun-Xuan Ge
    • Yue Gao
  • View Affiliations / Copyright

    Affiliations: Department of Pharmaceutical Sciences, Beijing Institute of Radiation Medicine, Beijing 100850, P.R. China
    Copyright: © Gao et al. This is an open access article distributed under the terms of Creative Commons Attribution License.
  • Article Number: 67
    |
    Published online on: June 20, 2023
       https://doi.org/10.3892/ijmm.2023.5270
  • Expand metrics +
Metrics: Total Views: 0 (Spandidos Publications: | PMC Statistics: )
Metrics: Total PDF Downloads: 0 (Spandidos Publications: | PMC Statistics: )
Cited By (CrossRef): 0 citations Loading Articles...

This article is mentioned in:



Abstract

High‑altitude acute hypoxia is commonly associated with respiratory cardiovascular diseases. The inability to adapt to acute hypoxia may lead to cardiovascular dysfunction, lung injury and even death. Therefore, understanding the molecular basis of the adaptation to high‑altitude acute hypoxia may reveal novel therapeutic approaches with which to counteract the detrimental consequences of hypoxia. In the present study, a high‑altitude environment was simulated in a rat model in order to investigate the role of the high mobility group protein‑1 (HMGB1)/receptor for advanced glycation end products (RAGE)/NF‑κB and F2/Rho signaling pathways in lung injury induced by acute hypoxia. It was found that acute hypoxia caused inflammation through the HMGB1/RAGE/NF‑κB pathway and coagulation dysfunction through the F2/Rho pathway, both of which may be key processes in acute hypoxia‑induced lung injury. The present study provides new insight into the molecular basis of lung injury induced by acute hypoxia. The simultaneous activation of the HMGB1/RAGE/NF‑κB and F2/Rho signaling pathways plays a critical role in hypoxia‑induced inflammatory responses and coagulation abnormalities, and provides a theoretical basis for the development of potential therapeutic strategies.

Introduction

The receptor for advanced glycation end products (RAGE) protein is a type of innate immune receptor protein, which is encoded by the advanced glycosylation end-product specific receptor (AGER) gene and plays a crucial role in a number of inflammatory diseases. For example, RAGE is involved in the inflammatory response during acute respiratory distress syndrome (ARDS) (1). RAGE is a type 1 transmembrane glycoprotein, belonging to the Ig receptor superfamily due to the existence of multiple immunoglobulins (Ig)-like domains in the extracellular domain. The extracellular domain contains three Ig domains, including the V-type domain, the C1 domain and the C2 domain. It has been shown that ligand binding mainly occurs in the V-type domain (2). The V-shaped structure of its extracellular ligand binding part can bind to the Gla domain of prothrombin (F2) under normal physiological conditions (3,4). Under normal physiological conditions, the expression level of RAGE is low; however, due to the accumulation of RAGE ligands, the expression of RAGE is upregulated under inflammatory conditions (5). A normal RAGE expression is critical for maintaining a normal cell phenotype and tissue structure, ensuring efficient gas exchange function (diffusion of oxygen and carbon dioxide) in alveolar cells (6). RAGE is widely expressed on various cell surfaces; however, the expression level of RAGE is low in normal tissues. In adults, RAGE is mainly expressed in ATI cells and exists in the form of sRAGE in gas exchange in the interstitial space of capillary alveolar membrane (7,8). In the case of severe lung injury, manifested as acute lung injury or ARDS, the loss of alveolar-capillary membrane integrity, or changes in capillary permeability, resulting a massive outflow of protein-rich edematous fluid from the alveolar cavity. RAGE is a key mediator of lung oxidative stress, the activation of alveolar macrophages and emphysema following cigarette smoke stimulation (9). Macrophages release cytokines, tumor necrosis factor A and interleukin, and trigger MAPK cascade reaction, leading to alveolar coagulation induction and pulmonary coagulopathy (10-12). High mobility group protein-1 (HMGB1), also known as amphoteric protein, is a highly conserved nuclear protein. Consisting of two DNA associative domains (a-box and B-box) and A negatively charged C-terminal (13,14), HMGB1 is an inflammatory-related protein that plays a critical role in numerous diseases (15,16). Although the list of HMGB1 receptors is extensive, there are only two receptor systems, and RAGE has been fully identified as one of the HMGB1 receptors (17). HMGB1 can function both inside and outside the cell. Under pathological conditions, HMGB1 is passively released from infected, injured and necrotic cells or is actively released from activated immune cells (18,19), and HMGB1 released into the extracellular tissues functions as a damage-associated molecular pattern protein (DAMP) by binding to its receptors (20). In vitro cell studies have demonstrated that extracellular HMGB1 binds to receptors to produce inflammatory cytokines mainly mediated by RAGE (21). It has been suggested that HMGB1 binding with RAGE can mediate the production of various inflammatory mediators, such as tumor necrosis factor α (TNF-α) and interleukin (IL)-1β, by activating the downstream inflammatory pathways, MAPK and NF-кB (22). The phosphorylation of IкB is a key regulator of the NF-кB pathway during mechanical reactions, which enables NF-кB to be transferred to the nucleus and activate target genes (23). In addition, the p65 protein is one of the transcription factors in the NF-кB/Rel family and contains a C-terminal activation domain, which is crucial for inducing the expression of target genes in the NF-кB pathway (24). These data indicated that the activation of the HMGB1/RAGE pathway amplifies the inflammatory response in vivo and plays a critical role in the pathogenesis of inflammatory diseases.

Prothrombin (also known as coagulation factor II, F2) is a multifunctional serine protease and a well-known clotting factor. The Gla domain of human F2 is an N-terminal region composed of 46 amino acids, with 10 G-carboxyl glutamate residues (Gla). The Gla domain is highly conserved among species and is present at the N-terminus of proteins that undergo the vitamin K-dependent g-carboxylation of glutamate residues (25,26). It is produced at the site of vascular injury and plays a key role in tissue repair and lung inflammation (27). It has been demonstrated that the levels of thrombin are increased in the bronchoalveolar lavage fluid of patients with ARDS and pneumonia (28). F2 can induce neutrophil migration and accumulation in mouse airways (29). It has been suggested that thrombin activates protease-activated receptor (PAR)1, PAR3 and PAR4, activating g-protein-coupled signaling pathways by cleaving extracellular N-terminal domains and subsequently inducing cellular responses (30) It has been demonstrated that the RAGE ligand-binding domains, VC1 and sRAGE, bind to F2 through the Gla domain (4). In lung and airway chambers, thrombin regulates tissue repair by altering vascular permeability, stimulating protease secretion, and promoting fibroblast and smooth muscle cell adhesion, diffusion and proliferation (31,32).

It has been demonstrated that in in vivo models, exposure to chronic hypoxia upregulates RAGE expression (33). However, in another study, in an in vitro model of acute hypoxia in a cancer-derived lung epithelial cell line, hypoxia increased the expression of total genes and RAGE genes (34). In an in vitro model using pancreatic tumor cells, RAGE expression was found to be independent of hypoxia regulation by hypoxia-inducible factor (HIF)-1α; instead, the role of NF-κB was identified (35). In addition, HMGB1 has been confirmed to participate in tissue inflammation in a hypoxic environment, resulting in the release of various inflammatory mediators and the recruitment of macrophages. HMGB1 is transferred from the nucleus to the cytoplasm and secreted to the extracellular space to participate in the process of angiogenesis. In vitro experiments have demonstrated that HMGB1 stimulates the expression of HIF-1α and VEGF in perforated intervertebral disc cells, and promotes endothelial cell migration and tube formation. It is suggested that the HMGB1/HIF-1α/VEGF pathway may be involved (36).

Plateau pulmonary dysfunction and plateau pulmonary edema and lung injury are inseparable from the respiratory system, and studies on the respiratory system are mainly concentrated on different causes of acute lung injury (such as high oxygen, low oxygen, smoke, etc.) and asthma, pulmonary fibrosis and other diseases. Studies have suggested that the association between acute lung injury, pulmonary edema, asthma and pulmonary cystic fibrosis may be related to the abnormal expression and function of HMGB1-RAGE (37,38). Currently, there are limited studies available on lung injury induced by altitude hypoxia through the HMGB1/RAGE pathway (5,39), and only a previous study demonstrated that the HMGB1/RAGE pathway may be involved in hypoxia-induced kidney injury (40). Some studies have demonstrated that RAGE and F2 may be closely combined, which is closely related to the coagulation process and related diseases (3,4). In the altitude environment, low pressure and low oxygen can lead to local hemorrhaging, including the capillary congestion of the alveolar interstitium and abnormal vasoconstriction, etc. Therefore, the present study examined whether F2 may be involved in lung injury induced by high-altitude hypoxia. In the present study, pathological analysis, immunofluorescence staining, western blot analysis and other experimental methods were used to observe a rat model of lung injury and a NR8383 (rat alveolar macrophage) in vitro model exposed to hypoxia (altitude of 6,000 m) for 3 days. The aim was to investigate the effects of the F2/Rho and HMGB1/RAGE/NF-кB pathways on high-altitude hypoxia-induced lung injury in rats, and to provide a theoretical basis for the clinical intervention of the F2/Rho and HMGB1/RAGE/NF-кB pathways in the treatment of hypoxia-induced lung injury. The findings presented herein provide insight into the pathogenesis of high-altitude hypoxia-induced lung injury at the level of signal transduction pathways, and provide new hypotheses and perspectives for the diagnosis and treatment of high-altitude hypoxia-induced lung injury in the future.

Materials and methods

Chemicals, reagents and antibodies

The rat TNF-α ELISA kit (cat. no. MM-0180R1), rat IL-6 ELISA kit (cat. no. MM-0190R1), rat IL-1β ELISA kit (cat. no. MM-0047R1), rat FII ELISA kit (cat. no. MM-0366R1) and rat RAGE ELISA kit (cat. no. MM-70614R1) were obtained from Jiangsu Meimian Industrial Co., Ltd.

Anti-HMGB1 (cat. no. ab190377) and anti-mouse IgG H&L (Alexa Fluor 647) (cat. no. ab150115) antibodies were obtained from Abcam. Anti-RAGE (cat. no. orb622096), anti-F2 (cat. no. orb539413) and anti-rabbit IgG (H&L; CF488A; cat. no. orb216207-CF488A) were from Biorbyt, Ltd.; anti-p38 (cat. no. R25239), anti-phosphorylated (p-) p38 (cat. no. 310091), anti-NF-κB-p65 (cat. no. 340830), anti-p-NF-κBp-p65 (cat. no. 340830), anti-IκBα (cat. no. 380682), anti-p-IκBα (cat. no. R24672), anti-RhoA (cat. no. 346086), anti-ROCK1 (cat. no. R25607), anti-β-actin (cat. no. 380624) and anti-rabbit IgG (H&L; HRP-conjugated; cat. no. 511203) were from Chengdu Zen Bioscience Co., Ltd. The p38MAPK inhibitor, SB203580 (cat. no. HY-10256), was obtained from MedChemExpress.

Animal experiments

A total of 16 healthy male Sprague-Dawley (SD) rats weighing 200-220 g (8 weeks old) were provided by the Beijing Weitonglihua Experimental Animal Center (animal production license no. SCXK-2021-0011). The animal experiments were approved by the Ethics Committee of Beijing Institute of Radiation Medicine Animal Center (approval no. IACUC-DWZX-2021-605). All animal studies complied with the ARRIVE guidelines and the AVMA euthanasia guidelines 2020. The rats in the normal control group (n=8) were raised under normal temperature (~25°C) and normal oxygen conditions (the oxygen content was about ~21%). The rats in the model group were placed in a low-pressure oxygen chamber simulating a plateau environment at an altitude of 6,000 m (the oxygen concentration was maintained at 10±0.5%, n=8); the altitude was increased to 6,000 m above sea level at a uniform speed of 10 m/sec, the ambient temperature was maintained at 20-24°C, the relative humidity was ~40%, and the light/dark cycle was alternated for 12/12 h. During this time period, the animals were provided with free access to water and food. Following 72 h of continuous exposure to hypoxia, the altitude was decreased to plain height at a uniform speed of 10 m/sec. The rats in each group were anesthetized intraperitoneally with 1% pentobarbital sodium at a dose of 40 mg/kg (the anesthetic took effect at ~10-15 min. The rats did not move, and the respiration was stable and even. The four toes of the rats were lightly clamped with tweezers, and there was no reaction); blood was obtained from the abdominal aorta, part of the blood was placed in the vacuum blood collection vessel containing EDTA for peripheral blood detection, and the target molecules were detected after the serum was separated from the rest of the blood; Part of the blood was placed in an EP tube containing sodium citrate anticoagulant. The URIT-610 Coagulation Analyzer (URIT Medical Electronic Co., Ltd.) was used to measure the four coagulation factors: PT, TT, APTT and FIB. Part of the blood was placed in an EP tube containing EDTA anticoagulant, and the white blood cells, red blood cells, hemoglobin and hematocrit in peripheral blood images were measured using a blood cell analyzer (XN-1000V, Sysmex). the left lungs were fixed with 4% paraformaldehyde for subsequent pathological detection; The remaining lung tissues were placed into the cryopreservation tube, placed in liquid nitrogen, and then transferred to the refrigerator at -80°C for freezing, followed by analyses using ELISA, western blot analysis and other experiments.

Hematoxylin and eosin (H&E) staining

Briefly, the lung tissues were fixed in 4% paraformaldehyde for 24 h and then embedded in paraffin. The embedded tissues were cut into 4-µm-thick sections, dewaxed and dehydrated and stained with H&E. The sections were fixed in 4% paraformaldehyde (G0002; Wuhan Servicebio Technology Co., Ltd.) and 3pc hydrogen peroxide was used as a disinfectant (G1101; Wuhan Servicebio Technology Co., Ltd.). The sections were then stained with hematoxylin dye solution (G1004; Wuhan Servicebio Technology Co., Ltd.) and the dye solution was discarded after 2 min. The sections were then rinsed with water and % hydrochloric ethanol (PH1813; PHYGENE Ltd.) was added for 2 min. The sections were rinsed with water for 30 sec and 0.5% eosin dye solution was then added for 3 min followed by rinsing with water. The sections were observed under a light microscope (Olympus Corporation).

Immunohistochemistry

In brief, rat lung tissue was fixed in 4% paraformaldehyde (G0002, Wuhan Servicebio Technology Co., Ltd.) at 25°C for 1 week, paraffin-embedded sections were dehydrated (G1128, Wuhan Servicebio Technology Co., Ltd.), antigen repair was performed, endogenous peroxidase was blocked, serum was sealed: The sections were placed in citric acid antigenic repair buffer [citric acid (pH 6.0) Antigen Repair Solution G1202, Wuhan Servicebio Technology Co., Ltd.] for antigenic repair. After natural cooling, the slides were placed in PBS (C10010500BT, Gibco; Thermo Fisher Scientific, Inc.; pH 7.4) and washed by shaking on a decolorizing shaker three times, 5 min each time. The slices were then placed in 3% hydrogen peroxide solution (G1101, Wuhan Servicebio Technology Co., Ltd.) and incubated at room temperature and away from light for 25 min. The slides were placed in PBS (pH 7.4) and washed three times on a decolorizing shakable bed, 5 min each time. The tissue was uniformly covered with 3% BSA (G5001, Wuhan Servicebio Technology Co., Ltd.) in the chemical ring and closed at room temperature for 30 min. The primary antibodies [HMGB1 (cat. no. R22773, Zen-Bio, Inc.; 1:1,000), RAGE (cat. no. ab216329, Abcam (1:1,000:)] were then added followed by incubation in a wet box at 4°C overnight. The secondary antibody [goat anti-rabbit IgG H&L (HRP); cat. no. 511203, Zen-Bio, Inc.] was then added followed by incubation at room temperature for 50 min, color staining with DAB (Histochemistry kit DAB color developing agent; cat. no. G1211, Wuhan Servicebio Technology Co., Ltd.; washing three times at room temperature for 5 min each time), the cell nuclei were re-stained with hematoxylin, and the sections were then dehydrated and sealed (Super Clean Fast Drying Tablet Sealing Glue; cat. no. G1404, Wuhan Servicebio Technology Co., Ltd.). Finally, microscopic examination (Imaging system Nikon DS-U3 Nikon, Microscope Nikon E100; Nikon Corporation) and image collection and analysis using ImageJ software (V1.8.0; National Institutes of Health) were carried out.

Immunoprecipitation

The immunoprecipitation method was used to examine whether F2 and RAGE protein can produce immunoprecipitation. The Abbkine universal immunocoprecipitation kit (Abbkine Scientific Co., Ltd. KTD104-CN) was used to perform the experiments. Lung tissue proteins were first extracted and homogenized using a high-throughput ball mill. Following homogenization, the protein concentrations were determined using the BCA method, followed by the steps provided with the immunoprecipitation kit, denaturing elution method, and finally western blot analysis.

ELISA

These experiments were performed according to the protocols provided by the kit manufacturers. All reagents and working fluids were prepared and maintained at room temperature. The 96-well enzyme-labeled plates were prepared. The standard solution and samples were added, with three repeated wells for each sample. HRP was added, mixed and incubated at 37°C for 30 min. The plates were washed and dried. The color reagent was added to each well. The termination fluid (included in the ELISA kit) was then added. The optical density value of each well was measured at 450 nm (Multi-label enzyme marker VICTOR X PerkinElmer, Inc.). A standard curve was calculated and the concentration of each specimen was calculated.

Cells, cell culture and exposure to hypoxia

Rat pulmonary macrophages were cultured in F12k medium (Procell Life Science & Technology Co., Ltd.) at 37°C and a 5% CO2 saturation humidity. When the cell density reached 80%, it was sub-cultured. The cells in the logarithmic growth stage were prepared into a single cell suspension, and the cells were then divided into the normal control group (C) and hypoxia group (H). CCK-8 assay [CK04; Dongren chemical technology (Shanghai) Co. Ltd.] was used to detect the cell viability after 12, 24 and 48 h of hypoxia. The cells at 24 h were more stable; thus, a hypoxia incubator (Bugbox M, Baker Ruskinn) was used, and the hypoxia culture gas was set to 5% CO2, 1% O2, 94% N2, and the time was set to continuous hypoxia for 24 h in a Bugbox M anaerobic/microaerobic workstation. In order to confirm the effects of hypoxia, ELISA was used to detect the content of certain inflammatory factors in the culture medium of cells in each group following 24 h of culture under different conditions, such as TNF-α, IL-6 and IL-1β. The expression levels of HMGB1, RAGE, p38MAPK and (NF-кB) p65 were detected using western blot analysis, and RAGE and HMGB1 were detected using the immunofluorescence single labeling method.

Immunofluorometric assay

In brief, the NR8383 cells were fixed with 4% paraformaldehyde, infiltrated with 1% Triton X-100 for 20 min, and then incubated at room temperature for 1 h with sufficient blocking solution [QuickBlock™ Blocking Buffer for Immunol Staining (P0260), Beyotime Institute of Biotechnology]. The blocking solution was then discarded, and the primary antibodies (HMGB1, cat. no. ab190377 Abcam; 1:200; RAGE, cat. no. AF309, Affinity Biosciences; 1:200) were added followed by overnight incubation at 4°C. After washing off the primary antibody with Immunol Staining Wash Buffer (P0106, Beyotime Institute of Biotechnology), the secondary antibodies [goat anti-rabbit IgG (H+L) Fluor 594-conjugated antibody, cat. no. S0006, Affinity Biosciences, 1:500; goat anti-mouse IgG H&L (Alexa Fluor 647), cat. no. ab150115, Abcam 1:500] were added, followed by incubation at room temperature for 1 h. After washing off the secondary antibody, the nuclei were stained with DAPI (Beyotime Institute of Biotechnology) at room temperature for 15 min and anti-fluorescence quenching agent was then added. The sections were then observed and images were collected under a fluorescence microscope (Ts2R, Nikon Corporation). The results of immunofluorescence staining were evaluated using ImageJ software (V1.8.0; National Institutes of Health).

Transfection

The NR8383 cells in good growth state were digested [Pancreatic Enzyme with Phenol Red with EDTA 0.25% 500 ml cell digestive juice (25200056, Gibco; Thermo Fisher Scientific, Inc.] and collected. After counting, 8×105 cells/well were absorbed and inoculated into six-well plate. Each group had three multiple wells. Following culture for 24 h, transfection with siRAGE (Tsingke Biotechnology Co., Ltd.; concentration of 20 nM) was performed. The cells were randomly divided into four groups as follows: The control group, control + siRAGE group, hypoxia + siRAGE group and the hypoxia group. The siRNA was diluted using Opti-MEM, the transfection reagent [LabFect SP suspension cell small nucleic acid transfection reagent (T1024, Beijing Lablead Biotech Co., Ltd.)] was mixed upside down, the siRNA and the transfection reagent were mixed, and the transfection compound was added into the six-well plate. After 24 h, western blot analysis was performed to detect the transfection efficiency of siRAGE, and to detect whether the knockdown of RAGE had any effect on the expression of other related proteins. The siRNA sequences were as follows: Target sequence sense, 5′-GAC CAA CUC UCU CCU GUA UTT-3′ and antisense, 5′-AUA CAG GAG AGU UGG UCT T-3′; and negative control sense, 5′-UUC UCC GAA CGU GUC ACG UTT-3′ and antisense, ACG UGA CAC GUU CGG AAT T-3′.

Pre-treatment with p38MAPK inhibitor

In order to investigate the association between the p38MAPK and NF-κB signaling pathways following the exposure of NR8383 cells to anoxia, the NR8383 rat lung macrophages were cultured with F12k at 37°C and 5% CO2 saturation and humidity. The NR8383 cells were transferred to a 15-ml centrifuge tube and centrifuged at 1,000 rpm for 5 min at 37°C, and the supernatant was discarded. The cells were inoculated into six-well plates and divided into the control group, hypoxia group and the normal inhibition group (control + SB203580) and hypoxia inhibition group (hypoxia + SB203580). The cells were pre-treated with the p38MAPK inhibitor, SB203580 (10 µM), for 2 h, and the normal control and normal inhibition groups were cultured under normal oxygen conditions for 24 h. The expression levels of RAGE, p38MAPK, p-p38MAPK, IκBα, p-IκBα, (NF-κB) p65 and p-(NF-κB) p65 were examined using western blot analysis in the cells in the hypoxia group and hypoxia inhibition group cultured at 1% O2 for 24 h.

Western blot analysis

RIPA buffer (CW2333, CWBio) was used to lyse total proteins from lung or cells that had been frozen in liquid nitrogen (Thermo Fisher Scientific, Inc.). Tissue/cell debris was removed following a brief centrifugation at 13,000 rpm, and the supernatant was collected. Total protein was examined using a BCA Protein Assay kit as per the manufacturer's guidelines (Thermo Fisher Scientific, Inc.). The protein (30 µg) was then separated using sodium dodecyl sulfate-polyacrylamide gel electrophoresis in a 10% polyacrylamide gel and electrotransferred onto polyvinylidene difluoride membranes. The membranes were then incubated in a blocking solution (5% skim milk powder) at room temperature for 1 h. This was followed by incubation with primary antibodies [RAGE (1:1,000), HMGB1 (1:1,000), NF-κB-p65 (1:1,000), p38MAPK (1:1,000), prothrombin (F2) (1:1,000), ROCK1 (1:2,000), RhoA (1:2,000), IKBα (1:2,000) and β-actin (1:3,000)] overnight at 4°C. The membranes were incubated with goat anti-rabbit or goat anti-mouse immunoglobulin peroxidase conjugated secondary antibodies for 1 h at room temperature. The membranes were developed using an enhanced chemiluminescence detection system (ImageQuant™ 500 imaging system; Cytiva). Data analysis was performed using ImageJ software (V1.8.0; National Institutes of Health).

CCK-8 assay

The NR8383 cells were seeded directly into 96-well culture plates at 8×103 cells/well and cultured in 100 µl complete DMEM (CL-0172, Procell Life Science & Technology Co., Ltd.) with hypoxia for 12, 24 and 48 h. After 2 h, 10 µl CCK-8 solution [cat. no. 40203ES76, Yeasen Biotechnology (Shanghai) Co., Ltd.] were added to each well and incubated at 37°C for 1.5 h. By using an ELX-800 spectrometer reader (BioTek Instruments, Inc.), the absorbance was measured at 450 nm.

Statistical analysis

One-way ANOVA was used with Tukey's post hoc test for parametric data and the Kruskal-Wallis test with Dunn's multiple comparisons for non-parametric tubular damage data. For continuous variables, parametric variables are expressed as the mean ± SD, and non-parametric variables are expressed as the median and interquartile (25 and 75th percentile) range. P-values <0.05 were considered to indicate statistically significant differences. GraphPad Prism 9 was used for all statistical analyses (GraphPad Software, Inc.).

Results

Routine blood testing and blood coagulation tests

The white blood cell count (WBC), red blood cell count (RBC), hemoglobin (HGB) and hematocrit (HCT) levels of the rats in the model of hypoxia were significantly increased compared with those of the control group (Fig. 1A-D).

Figure 1

WBC, RBC, HGB and HCT levels in the hypoxia and control groups, and time changes of PT, APTT, FIB and TT. (A) WBC; (B) RBC; (C) HGB; (D) HCT; (E) PT; (F) APTT; (G) FIB, fibrinogen; (H) TT. Data are presented as the mean ± standard deviation. *P<0.05, **P<0.01 and ***P<0.001, vs. the control group. WBC, white blood cell count; RBC, red blood cell count; HGB, hemoglobin; HCT, hematocrit; PT, prothrombin time; APTT, activated partial thromboplastin time; FIB, fibrinogen; TT, thrombin time; C, control; H, hypoxia.

The four coagulation tests, including prothrombin time (PT), activated partial thromboplastin time (APTT), thrombin time (TT) and fibrinogen (FIB), were used to determine normal coagulation functions. PT mainly reflects the status of the exogenous coagulation system. APTT mainly reflects the status of the endogenous coagulation system. TT mainly reflects the time of conversion of fibrinogen to fibrin and FIB mainly reflects the amount of fibrinogen. The results of the four coagulation indices are presented in Fig. 1E-H. The PT, APTT and TT of the hypoxia group was significantly prolonged, and the content of FIB was significantly decreased. The abnormal coagulation function of the hypoxia group was affected by PT, APTT, TT and FIB, which may indicate that SD rats exposed to hypoxia exhibit bleeding phenomena and abnormal coagulation.

Ecchymosis and bleeding appear in the lungs of rats following acute hypoxia; acute hypoxia can lead to lung injury

The anatomical functions of the rats in the two groups were recorded in real-time. During the dissection of rats in the hypoxia group, congestion and bleeding of internal organs was common, and ecchymosis occurred in the lungs of the rats in the hypoxia group compared with the control group (Fig. 2A). In general, H&E staining revealed that compared with the control group, the rats in the hypoxia group had lung injury. The lung tissue of the rats in the hypoxia group exhibited the watery degeneration of bronchial epithelial cells, loose cytoplasm and light staining; perivascular edema was observed, with a small amount of lymphocyte infiltration. Emphysema was also observed locally, and the alveolar wall became narrow and broken, forming a large cystic cavity. H&E staining revealed a certain degree of lung injury in the hypoxia group, as illustrated in Fig. 2B.

Figure 2

Anatomy of rat lungs and microscopy image of H&E staining of lung tissue in the different groups. (A) Anatomy of rat lungs in the control and hypoxia groups. (B) Histological changes were assessed using H&E staining in the control and hypoxia groups. Magnification, ×20 and scale bar, 200 µm; magnification, ×200 and scale bar, 100 µm; and magnification, ×400 and scale bar, 50 µm. H&E, hematoxylin and eosin.

The F2/Rho and HMGB1/RAGE/NF-кB signaling pathways may be involved in hypoxia-induced lung injury in rats

It has been shown that the combination of HMGB1 and RAGE can stimulate the downstream signaling pathways, p38MAPK and ERK. p38MAPK plays a crucial role in the regulation of stress, hypoxia and inflammation, and is considered to be the meeting point and common channel of multiple signaling pathways (41); the binding of the extracellular ligand HMGB1 to the RAGE receptor, in turn activates the NF-κB pathway and leads to the production of related proinflammatory cytokines, such as TNF-α (42). The present study demonstrated that the rats in the hypoxia group exposed to hypoxia simulation at an altitude of 6,000 m exhibited inflammatory injury in the lung tissue. The results of ELISA of rat serum and lung tissue are presented in Figs. 3 and 4. Compared with the control group, the levels of F2, RAGE and TNF-α in serum in the hypoxia group were increased, with a highly significant difference; the levels of IL-1β and IL-6 were also significantly increased (Fig. 3). The contents of F2, RAGE, TNF-α, IL-1β and IL-6 in the lung tissue of rats in the hypoxia group were also significantly higher than those in the control group (Fig. 4). The lung tissues of the rats were used for western blot analysis. The levels of HMGB1/RAGE and F2/Rho pathway-related proteins and p38 MAPK/NF-кB pathway-related proteins were detected. When comparing protein expression of in the lung tissue in the two groups, the levels of F2, ROCK1 and RhoA were found to be increased in the hypoxia group (Fig. 5A and B). The Rho/ROCK pathway is related to a number of physiological functions, such as vascular and tissue permeability, tissue contraction and growth (43). It has been shown that RAGE/ROCK1 pathway can play a role in the early changes of human pulmonary microvascular endothelial cell barrier permeability induced by HMGB1 (44). After HMGB1 activates the RhoA/ROCK1 pathway through RAGE, it can participate in the mechanism of early microvascular endothelial cell barrier permeability disorder (44).

Figure 3

Contents of F2, RAGE, TNF-α, IL-1β and IL-6 in the serum of rats in the control and hypoxia groups. (A) The content of F2; (B) the content of RAGE; (C) the content of TNF-α; (D) the content of IL-1β; (E) the content of IL-6. Data are presented as the mean ± standard deviation. *P<0.05 and **P<0.01, vs. the control group. C, control; H, hypoxia; F2, prothrombin; RAGE, receptor for advanced glycation end products; TNF-α, tumor necrosis factor α; IL, interleukin.

Figure 4

Contents of F2, RAGE, TNF-α, IL-1β and IL-6 in the lungs of rats in the control and hypoxia groups. (A) The content of F2; (B) the content of RAGE; (C) the contents of TNF-α; (D) the content of IL-1β; (E) the contents of IL-6. Data are presented as the mean ± standard deviation. **P<0.01, vs. the control group. C, control; H, hypoxia; F2, prothrombin; RAGE, receptor for advanced glycation end products; TNF-α, tumor necrosis factor α; IL, interleukin.

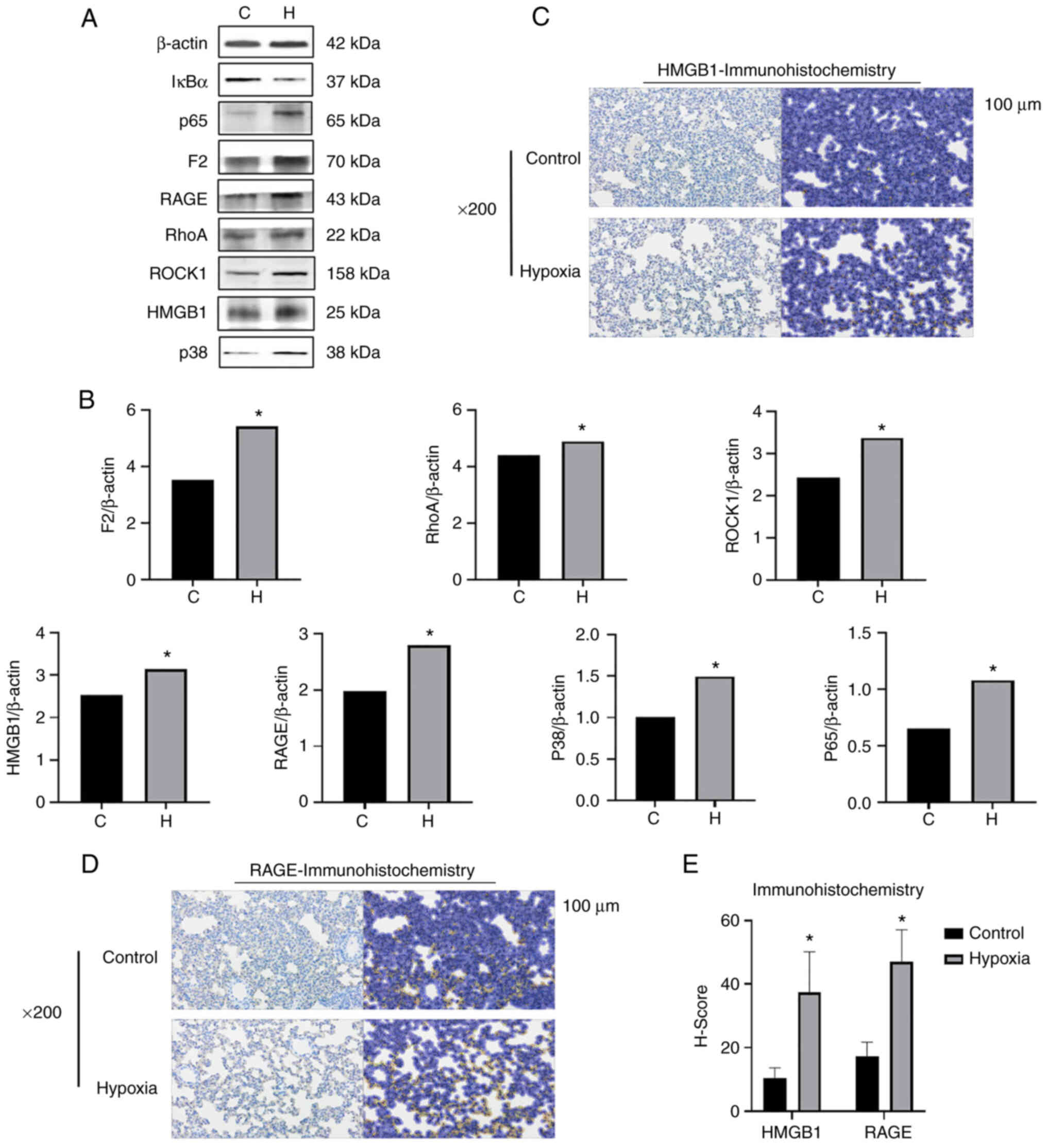
Figure 5

The expression of F2/Rho, HMGB1/RAGE/p38MAPK/NF-κB signal pathway-related proteins increases in the lung tissues of rats simulated high-altitude hypoxia. (A) Western blot analysis was performed to examined the protein expression levels of F2, ROCK1, RhoA, HMGB1, RAGE, p38 MAPK and (NF-κB) p65 in the rat lung tissue. (B) Relative protein expression was normalized to that of the respective control, β-actin. (C-E) Immunohistochemistry of RAGE and HMGB1 in lung tissues of rats. The staining results of the images revealed that the expression of RAGE and HMGB1 in the lung tissues of rats exposed to hypoxia was significantly increased compared with that of the control rats. The left and right dark and bright images in each group is the comparison of the results before and after molecular staining. The positive results in the bright pictures refer to the immunostaining of HMGB1 and RAGE. *P<0.05 vs. the control group. F2, prothrombin; RAGE, receptor for advanced glycation end products; HMGB1, high mobility group protein-1; C, control; H, hypoxia.

In addition, it has been shown that RAGE and F2 can closely bind under normal physiological conditions, participate in coagulation and complement processes, and play a role in certain inflammatory and coagulation disorders (4). In the present study, the expression of F2, RhoA, ROCK1 and HMGB1/RAGE in the lung tissue of rats in the hypoxia group was found to be increased (Fig. 5A and B), which may indicate that high-altitude hypoxia can increase vascular permeability in rat lung tissue. The activation of HMGB1/RAGE may trigger an immune response and a pulmonary inflammatory response that causes the pulmonary microvascular endothelial cells to maintain the endothelial barrier between the microvascular lumen and the lung matrix, resulting in abnormal permeability and contraction of pulmonary microvessels. The abnormal increase in the expression of F2, ROCK1 and RhoA, combined with the lung pathological results of the present study, suggest that hypoxia can lead to pulmonary microvascular permeability and endothelial dysfunction, resulting in local exudative bleeding in the lungs. The protein expression levels of HMGB1, RAGE, p38MAPK and (NF-кB) p65 were significantly increased in the lung tissue of rats in the hypoxia group (Fig. 5A and B). Moreover, the results of the immunohistochemical analyses of RAGE and HMGB1 in the rat lung tissues revealed that the expression of RAGE and HMGB1 in the lung tissues of rats in the hypoxia group was significantly increased compared with those of the control group, indicating that the HMGB1/RAGE inflammatory axis in the rat lung tissues was activated and was involved in their inflammatory responses under hypoxic conditions (Fig. 5C-E). The abnormal increase in the expression of p38 and p65, as well as the abnormal increase in the levels of the proinflammatory factors, TNF-α, IL-1β and IL-6, in the aforementioned ELISA experiments, suggest that the HMGB1/RAGE and p38MAPK/NF-κB signaling pathways are associated with hypoxia-induced inflammatory injury in rat lung tissue.

The F2/Rho and HMGB1/RAGE/NF-кB signaling pathways may be involved in the hypoxia-induced inflammatory injury to NR8383 cells

HMGB1 is considered a DAMP, which is passively leaked by cells or actively secreted by stimulated macrophages and monocytes due to its loose binding to chromatin. The detection of RAGE in immune cells suggested the biological function of RAGE in the occurrence and development of inflammation (45). Alveolar macrophages play a crucial role in the innate immune response as the first line of defense against external stimuli and the invasion of pathogenic microorganisms in lung tissue and coordinate other immune cells (46). Thus, to further determine whether HMGB1-RAGE/NF-кB is involved in pulmonary inflammatory injury during hypoxia, in the present study, rat alveolar macrophage NR8383 cells were cultured and exposed to hypoxia. The NR8383 cells were randomly divided into two groups as follows: The control group and 1% O2 hypoxia group. An immunofluorescence single-labeling experiment was performed on cells in each group, and the content of pro-inflammatory factors (TNF-α, IL-1β and IL-6) in the culture medium was detected after 24 h of cell culture using ELISA and the protein expression level of HMGB1-RAGE, F2/Rho, p38MAPK and (NF-кB) p65 were detected using western blot analysis. The viability of macrophages under hypoxic conditions at different time points was examined synchronously. It was found that the viability of the macrophages in the hypoxia group decreased compared with the control group at 24 h, and the cells did not appear polarized at this time. The results immunofluorescence staining revealed that following exposure to hypoxia, compared with the control group, the cells in the hypoxia group exhibited an increased fluorescence intensity of HMGB1 and RAGE (Fig. 6B-D). The results of ELISA revealed that there was a significant increase in the content of TNF-α, IL-1β and IL-6 in the hypoxia group compared with the control group (Fig. 6E-G). The results of western blot analysis also demonstrated that the expression levels of F2, ROCK1, RhoA, HMGB1, RAGE, p38MAPK and (NF-κB) p65 in hypoxia group were significantly higher than those in the control group, and the expression of p65 and other proteins significantly increased in the hypoxia group (Fig. 7). The results of the cell hypoxia experiment in the present study are consistent with those obtained for the animal experiments, indicating that the F2/Rho, HMGB1/RAGE/p38MAPK/NF-кB signaling pathways play a role in lung injury induced by hypoxia.

Figure 6

Results of immunofluorescence staining of HMGB1/RAGE and ELISA of the inflammatory factors, TNF-α, IL-1β and IL-6, in the two groups of NR8383 cells. (A) From 0 to 24 h, cells in both the control and the anoxic group exhibited an increasing trend in viability; from 24 to 48 h, the cells in the control and the model group continued to exhibit cell growth, although the growth of the cells in the anoxic group was slower, and using an image cell analyzer, the cells at 24 h were more stable than those at the other time points. Therefore, the final anoxic conditions of NR8383 cells were 1% oxygen, 5% carbon dioxide and 94% nitrogen for 24 h. (B) The fluorescence intensity of HMGB1 protein in the control and hypoxia group. (C) The fluorescence intensity of RAGE protein in the control and hypoxia group. HMGB1 staining is red, DAPI staining is blue, RAGE staining is green. (D) The mean fluorescence intensity of RAGE and HMGB1 is presented. (E-G) ELISA was used to assess the contents of (E) TNF-α, (F) IL-1β and (G) IL-6 in the control and hypoxia group (24 h of culture). Magnification, ×40 and scale bar, 200 µm. Data are presented as the mean ± standard deviation. *P<0.05, **P<0.01 and ***P<0.001, vs. the control group. C, control; H, hypoxia; RAGE, receptor for advanced glycation end products; HMGB1, high mobility group protein-1; TNF-α, tumor necrosis factor α; IL, interleukin.

Figure 7

The expression of F2/Rho, HMGB1/RAGE/p38MAPK/NF-κB signaling pathway-related proteins increased in the NR8383 cells with exposed to hypoxia. (A) Western blot analysis was performed to examine the protein expression levels of F2, ROCK1, RhoA, HMGB1, RAGE, p38MAPK and (NF-κB) p65. (B-H) Relative protein expression was normalized to that of the respective control, β-actin. Protein expression exhibited variable changes; *P<0.05, vs. the control group. C, control; H, hypoxia; RAGE, receptor for advanced glycation end products; HMGB1, high mobility group protein-1.

Immunoprecipitation of F2 and RAGE reveals a direct interaction between the two proteins

To confirm whether F2 interacts with RAGE, the present study performed an immunoprecipitation assay to detect the association between F2 and RAGE. The experimental procedure was performed according to the instructions provided with the respective the kit. Protein denaturation was carried out, and western blot analysis was then used to detect the expression levels of the F2 and RAGE proteins, and the results of interaction between the two proteins were obtained (Fig. 8). When comparing the western blot band positions of the control and hypoxia groups, the bands corresponding to the co-expression of the F2-RAGE interaction in the two-bead hypoxia and two-bead control groups were less prominent than those of F2 and more prominent than those of RAGE. Moreover, the expression of interacting co-expressed proteins in the two-bead hypoxia group was higher than that in the two-bead control group. This result also indicated that the protein expression levels of F2 and RAGE increased under hypoxic conditions (Fig. 8). The interaction between F2 and RAGE was confirmed by immunoprecipitation, which provides reliable evidence for the involvement of the F2/RhoA and RAGE/HMGB1 signaling pathways in the mechanisms of lung injury at a high altitude.

Figure 8

Immunoprecipitation of F2 and RAGE reveals a direct interaction between the two proteins. In whole cell lysate group, F2 and RAGE were expressed at the molecular weight of normal protein (F2, 72 kDa; in the immunoprecipitation group, F2 and RAGE were co-expressed at the same location (~55 kDa). Comparing the expression of F2 and RAGE proteins in the two groups, it was found that there was a direct interaction between the two proteins. IP, immunoprecipitation; WCL, whole cell lysate; C, control; H, hypoxia; RAGE, receptor for advanced glycation end products; HMGB1, high mobility group protein-1; F2, prothrombin.

Expression of HMGB1 and the phosphorylated protein of NF-кB are affected by hypoxia following RAGE gene knockdown

The cells were randomly divided into four groups as follows: The control, control + siRAGE, hypoxia + siRAGE and hypoxia groups, and cultured according to the culture conditions. First of all, according to the experimental results show in Fig. 9A and B, the control siRNA + hypoxia group and the siRAGE + hypoxia group were compared, and it was found that the control siRNA had no effect on RAGE expression following hypoxia; however, siRAGE decreased RAGE expression under hypoxic conditions. It was found that the expression levels of HMGB1, RAGE, p-NF-κB and p-p38 in the cells in the hypoxia group were significantly higher than those in the control group (Fig. 9C and D). The protein expression level of RAGE was significantly decreased in the cells exposed to hypoxia and RAGE gene knockdown, and the expression level of HMGB1 was also significantly decreased. Moreover, the protein expression levels of p38MAPK were also significantly affected. Therefore, the HMGB1/RAGE/p38MAPK/NF-кB inflammatory signaling pathway may be activated in cells exposed to hypoxia (Fig. 9).

Figure 9

The cells were randomly divided into four groups as follows: The control group, control + siRAGE group, hypoxia + siRAGE group and hypoxia group, and cultured according to the culture conditions (the concentration of siRAGE was 100 nM). (A) Western blot analysis was performed to examine the protein expression levels of RAGE in the different groups. (B) The relative protein expression gray scale statistics of RAGE. (C) Western blot analysis was performed to examine the protein expression levels of RAGE, HMGB1, p-p38, p-p65, HIF-1α and β-actin in NR8383 cells in the control, control + siRAGE, hypoxia + siRAGE and hypoxia groups. (D) The relative protein expression was normalized to that of the respective control, β-actin. Data are presented as the mean ± standard deviation. ***P<0.001 and ****P<0.0001, comparison between control group and hypoxia group; ###P<0.001 and ####P<0.0001, comparison between the hypoxia group and hypoxia + siRAGE group; ns, not significant; RAGE, receptor for advanced glycation end products; HMGB1, high mobility group protein-1.

Pre-treatment with p38MAPK inhibitor suppresses the phosphorylation of (NF-кB) p65 in NR8383 cells cultured under hypoxic conditions

Rat lung NR8383 macrophages were cultured with F12k at 37°C and 5%CO2 saturation and humidity. When the cell density reached 80%, the cells were sub-cultured. To explore the association between the p38MAPK and NF-κB signaling pathways, the cells were pre-treated with SB-203580 (10 µM), a p38MAPK inhibitor, for 2 h. The cells in the logarithmic growth stage were then prepared into cell suspension, and divided into the normal control, hypoxia, normal inhibition (control + SB203580 group) and the hypoxia inhibition group (hypoxia + SB203580 group) groups. The cells in the normal control and normal inhibition groups were cultured under normoxic conditions for 24 h, and those in the hypoxia and hypoxia inhibition groups were cultured under conditions of 1% O2 for 24 h. The expression levels of p38MAPK, p-p38MAPK, IκBα, p-IκBα, (NF-κB) p65 and p-(NF-κB) p65 were detected using western blot analysis (Fig. 10). As shown in Fig. 10, p38MAPK protein was inhibited after hypoxia in pretreated cells treated with p38MAPK inhibitor, and the protein expressions of p-p38MAPK, p-IKB α, and p-NF-κBp65 were also decreased. There was no significant difference in the protein expression of NF-κBp65

Figure 10

Pre-treatment with SB203580 inhibits the activation of the NF-кB signaling pathway. NR8383 cells were pre-treated with SB203580 (10 µM) for 1 h and then exposed to hypoxia for 24 h. Pre-treatment with SB203580 intercepted the phosphorylation of p65 protein. (A) Western blot analysis was performed to examine the protein expression levels of p38, p-p38, RhoA, IкBα, p-IкBα, p65 and p-p65 in NR8383 cells in the control and hypoxia groups. (B) The relative protein expression was normalized to that of the respective control, β-actin. Data are presented as the mean ± standard deviation. *P<0.05 and **P<0.01, comparison between control group and hypoxia group; #P<0.05, comparison between the hypoxia group and hypoxia + SB203580 group.

Discussion

Hypoxia is a potent pro-inflammatory stimulus in systemic organs (47). The responses to high altitude acute hypoxia in the lungs apparently allow for the development of an inflammatory phenotype. A key pathological feature of acute lung injury is local alveolar hypoxia, which leads to an inflammatory pulmonary phenotype in high altitude regions. Lung inflammation may actually contribute to the pathogenesis and progression of lung injury (48). Additional studies have demonstrated that alveolar hypoxia contributes to an inflammatory phenotype in the lungs, both in humans and in rodents exposed to hypoxia (49-51). These damaging inflammatory effects in the lungs may be not merely a consequence of the disease process, but may actively contribute to progressive lung injury after the disease process is initially established (49,52). A high altitude is a natural hypoxic chamber. Due to its unique geographical environment of low pressure and hypoxia, various diseases are caused under these conditions. Acute hypoxia may directly cause respiratory discomfort. In severe cases, it can result in profound lung injury, pulmonary edema and ARDS. Hypoxia-induced inflammatory responses lead to the recruitment of immune cells, the activation of downstream signaling pathways, and the induction of proinflammatory cytokines and chemokines (53,54). In addition, low concentrations of oxygen prolong neutrophil survival and increase the permeability of endothelial and vascular cells (55,56). It should be noted that inflammation is a main cause of hypoxia. Inflamed tissue is exacerbated by hypoxia due to cellular infiltration, edema formation and microthrombosis, which in combination, lengthen the diffusion distance between capillaries and metabolically active cells. The consequent reduction in oxygen delivery rate reduces cellular PO2, which induces inflammation and further promotes the spread of a destructive immune response (57). Hypoxia and inflammation are mutually causal, ultimately leading to lung damage.

Previous studies have demonstrated that the activation of the HMGB1/RAGE signaling pathway may be related to lung diseases. It has been found that RAGE knockdown, the exogenous administration of sRAGE and anti-HMGB1 antibody can alleviate lung injury in a mouse model of pulmonary ischemia/reperfusion (39). Following stimulation with hypoxia, RAGE and HMGB1 form the HMGB1/RAGE axis, which interacts with various molecules on the cell membrane to induce an inflammatory response (58). The released HMGB1 can mediate the release of a large number of pro-inflammatory mediators such as TNF-α, IL-6, IL-1β and IL8 through the activation of p38MAPKand NF-κB signaling pathways by RAGE, and promote the inflammatory response (59-61). Therefore, in the present study, western blot analysis was used to detect the proteins related to NF-κB and p38MAPK signaling pathways that may be activated by RAGE and HMGB1, and the protein expression levels of NF-κB p65 and p38MAPK in the hypoxia group were significantly increased (Fig. 5). In addition, in the present study, an in vitro cell hypoxia model was established by placing NR8383 cells in a Bugbox M anaerobic/microaerobic workstation under continuous hypoxia for 24 h. The expression levels of TNF-α, IL-6 and IL-1β were significantly increased following exposure to hypoxia. The results of the cellular immunofluorescence assay revealed that the fluorescence intensity of RAGE and HMGB1 increased in cells following exposure to hypoxia (Fig. 6). Western blot analysis revealed that the levels of RAGE, HMGB1, F2, RhoA, ROCK1, p38MAPK and NF-κBp65 were significantly increased in the cells following exposure to hypoxia (Fig. 7). The results of the in vitro experiments were consistent with those obtained for the animal experiments. Research has demonstrated that RAGE can directly activate p38MAPK and NF-κB upon binding to its ligands (62). Therefore, the present study examined whether there was a link between the p38MAPK and NF-κB pathways. With the aid of the p38MAPK inhibitor, SB203580, the protein expression levels of p38, p-p38, IкBα, p-IкBα, p65 and p-p65 were detected. It was found that the expression levels of p-IкBα, p38, p-p38 and p-p65 were upregulated, whereas the expression levels of p-IкBα, p38, p-p38, and p-p65 were downregulated (Fig. 10), indicating that the NF-κB and p38MAPK signaling pathways were activated following hypoxia and that there was an association between them. Following hypoxia, the signal of IκBα was weakened, which is due to the phosphorylation of IκBα under the stimulation of hypoxia. It has been demonstrated when stimulated by external factors, IKBα is phosphorylated, and NF-κB is dissociated from it and is transferred to the nucleus, where it acts as a transcription factor to regulate downstream genes (such as adhesion molecules, cytokines, etc.) and mediate signaling cascade (63).

Coagulation and inflammation are closely related to the development of vascular disease. Tissue factor is the primary initiator of the extrinsic pathway of blood coagulation, and it plays a central role by activating coagulation factors to induce a pro-inflammatory response, thereby initiating coagulation and downstream cellular signaling pathways. Not only does inflammation activate coagulation, but coagulation in turn perpetuates the inflammatory response (64). Research has indicated that anti-coagulation therapy not only reduces the activation of coagulation, but also inhibits inflammation, which underscores the interaction between coagulation activation and cytokine release in vivo (65). Inflammation can enhance blood coagulation through tissue factor-mediated thrombin production. These tissue factors are upregulated on monocytes, macrophages and endothelial cells (66). After cells are stimulated to induce hypoxia, they will selectively activate NF-κB p65, which further activates the transcription of pro-inflammatory factors (TNF-α, IL-1 and IL-6) genes, resulting in an uncontrolled inflammatory response in the lungs. The inflammatory response will increase the permeability of capillaries, damage the pulmonary air-blood barrier, cause pulmonary edema, and then lead to pathological changes such as pulmonary fibrosis (67).

In the present study, the results of the hemogram revealed that the red blood cells, hemoglobin and hematocrit in the blood of rats in the hypoxia group were significantly higher than those in the control group, suggesting that hypoxia may lead to hemorrhaging in the body. The number of white blood cells was significantly increased, which may be stimulated by hypoxia to produce inflammation or due to abnormal bleeding in vivo following hypoxia. Whether the inflammation and hemorrhage caused by hypoxia occur at the same time or exist in a sequence is not clear at present and requires further investigation. Coagulation indicators (PT, APTT, TT and FIB) reflect coagulation functions. The PT, APTT and TT of the rats in the hypoxia group was significantly prolonged, and blood coagulation disorders appeared, which may indicate that the microvessels and tissues in rats were bleeding under the hypoxic stimulation. After bleeding, the coagulation system in the body could not normally function on the bleeding point, resulting in abnormal coagulation functions. Prothrombin is synthesized in the liver and then reaches the whole body through the blood to be hydrolyzed into thrombin (F2), which exerts coagulation effects. In the ELISA of serum and lung tissue of the rats in the hypoxia group, the level of F2 was significantly increased. Combined with the results of coagulation index analysis, F2 could not be hydrolyzed properly under hypoxic stimulation due to coagulation disorders caused by abnormal bleeding in vivo, resulting in the abnormal increase of F2 in blood and lung tissue of the rats. Similarly, the expression of TNF-α, IL-1β and IL-6 in the blood and lung tissue of the rats in the hypoxia group was significantly increased, which further indicated that hypoxic stimulation led to the development of inflammation. Therefore, the present study considers whether inflammatory injury and coagulation disorders will occur in the body under hypoxic conditions, and whether there is an association between the two. The results of the present study prove that hypoxia can activate the inflammatory signaling pathways of HMGB1 and RAGE, thus activating the downstream signaling pathways, p38MAPK and NF-κB; in addition, the PT, APTT and TT in the coagulation test indexes increased, indicating that hypoxia can lead to coagulation abnormalities. The results of the immunoprecipitation experiment revealed the interaction between F2 and RAGE, which may indicate that the association between coagulation disorders and the inflammatory response can be derived from the association between F2 and RAGE.

On the whole, the present study explored some of the molecular mechanisms of lung injury due to hypoxia, and provides a new direction for the targeting of therapeutic interventions. However, the findings obtained herein need to be validated by further pharmacological intervention studies. In addition, the present study has some limitations. For example, the approach cannot exclude other possible molecular mechanisms of hypoxia-induced lung injury.

In conclusion, the present study explored the activation of related inflammatory pathways and coagulation function pathways in lung injury induced by acute hypoxia at high altitude using animal and cell models. The simultaneous activation of the HMGB1/RAGE/NF-κB and F2/Rho pathways, as well as the interaction of inflammation-related proteins and coagulation-related proteins play a critical role in lung injury induced by acute hypoxia at a high altitude. The results of the present study provide new insight into the molecular mechanisms of acute hypoxia at high altitude, and may aid the development of novel treatment strategies.

Availability of data and materials

The datasets used and/or analyzed during the current study are available from the corresponding author on reasonable request.

Authors' contributions

JG carried out the animal and cell experiments. ZZ designed the technical route and the study content, and was a major contributor to the writing of the manuscript. JYY and YXG analyzed the results of all the experiments. YG participated in the design of the whole research protocol and experimental methods, coordinated all the experimental programs and provided guidance. JG and ZZ confirm the authenticity of all the raw data. All authors have read and approved the final manuscript.

Ethics approval and consent to participate

The present study did not involve human subjects. The animals were provided by the Beijing Weitonglihua Experimental Animal Center (Beijing, China; animal production license no. SCXK-2021-0011). The animal experiments were approved by the Ethics Committee of the Animal Center (approval no. IACUC-DWZX-2021-605). All animal studies complied with the ARRIVE guidelines and the AVMA euthanasia guidelines 2020.

Patient consent for publication

Not applicable.

Competing interests

The authors declare that they have no competing interests.

Acknowledgments

Not applicable.

Funding

The present study was supported by the Logistics and Health Research Project (grant no. 2021ZY057) and the Innovation Team and Talents Cultivation Program of National Administration of Traditional Chinese Medicine (grant no. ZYYCXTD-D-202207).

References

1 

Yu SL, Wong CK, Szeto CC, Li EK, Cai Z and Tam LS: Members of the receptor for advanced glycation end products axis as potential therapeutic targets in patients with lupus nephritis. Lupus. 24:675–686. 2015. View Article : Google Scholar

2 

Hudson BI and Lippman ME: Targeting RAGE signaling in inflammatory disease. Ann Rev Med. 69:349–364. 2018. View Article : Google Scholar

3 

Rao NV, Argyle B, Xu X, Reynolds PR, Walenga JM, Prechel M, Prestwich GD, MacArthur RB, Walters BB, Hoidal JR and Kennedy TP: Low anticoagulant heparin targets multiple sites of inflammation, suppresses heparin-induced thrombocytopenia, and inhibits interaction of RAGE with its ligands. Am J Physiol Cell Physiol. 299:C97–C110. 2010. View Article : Google Scholar

4 

Degani G, Altomare A, Digiovanni S, Arosio B, Fritz G, Raucci A, Aldini G and Popolo L: Prothrombin is a binding partner of the human receptor of advanced glycation end products. J Biol Chem. 295:12498–12511. 2020. View Article : Google Scholar : PubMed/NCBI

5 

Zhang C, Dong H, Chen F, Wang Y, Ma J and Wang G: The HMGB1-RAGE/TLR-TNF-α signaling pathway may contribute to kidney injury induced by hypoxia. Exp Ther Med. 17:17–26. 2019.

6 

Sokolova E and Reiser G: A novel therapeutic target in various lung diseases: Airway proteases and protease-activated receptors. Pharmacol Ther. 115:70–83. 2007. View Article : Google Scholar : PubMed/NCBI

7 

Demling N, Ehrhardt C, Kasper M, Laue M, Knels L and Rieber EP: Promotion of cell adherence and spreading: A novel function of RAGE, the highly selective differentiation marker of human alveolar epithelial type I cells. Cell Tissue Res. 323:475–488. 2006. View Article : Google Scholar

8 

Lizotte PP, Hanford LE, Enghild JJ, Nozik-Grayck E, Giles BL and Oury TD: Developmental expression of the receptor for advanced glycation end-products (RAGE) and its response to hyperoxia in the neonatal rat lung. BMC Dev Biol. 7:152007. View Article : Google Scholar

9 

Gross CM, Kellner M, Wang T, Lu Q, Sun X, Zemskov EA, Noonepalle S, Kangath A, Kumar S, Gonzalez-Garay M, et al: LPS-induced acute lung injury involves NF-κB-mediated downregulation of SOX18. Am J Respir Cell Mol Biol. 58:614–624. 2018. View Article : Google Scholar

10 

Johnson ER and Matthay MA: Acute lung injury: Epidemiology, pathogenesis, and treatment. J Aerosol Med Pulm Drug Deliv. 23:243–252. 2010. View Article : Google Scholar : PubMed/NCBI

11 

Blank R and Napolitano LM: Epidemiology of ARDS and ALI. Crit Care Clin. 27:439–458. 2011. View Article : Google Scholar : PubMed/NCBI

12 

Camprubí-Rimblas M, Tantinyà N, Bringué J, Guillamat-Prats R and Artigas A: Anticoagulant therapy in acute respiratory distress syndrome. Ann Transl Med. 6:362018. View Article : Google Scholar : PubMed/NCBI

13 

Geering B, Gurzeler U, Federzoni E, Kaufmann T and Simon HU: A novel TNFR1-triggered apoptosis pathway mediated by class IA PI3Ks in neutrophils. Blood. 117:5953–5962. 2011. View Article : Google Scholar : PubMed/NCBI

14 

Itakura E, Huang RR, Wen DR, Paul E, Wünsch PH and Cochran AJ: IL-10 expression by primary tumor cells correlates with melanoma progression from radial to vertical growth phase and development of metastatic competence. Mod Pathol. 24:801–809. 2011. View Article : Google Scholar : PubMed/NCBI

15 

Gao XJ, Qu YY, Liu XW, Zhu M, Ma CY, Jiao YL, Cui B, Chen ZJ and Zhao YR: Immune complexes induce TNF-α and BAFF production from U937 cells by HMGB1 and RAGE. Eur Rev Med Pharmacol Sci. 21:1810–1819. 2017.PubMed/NCBI

16 

Fritz G: RAGE: A single receptor fits multiple ligands. Trends Biochem Sci. 36:625–632. 2011. View Article : Google Scholar

17 

Bangert A, Andrassy M, Müller AM, Bockstahler M, Fischer A, Volz CH, Leib C, Göser S, Korkmaz-Icöz S, Zittrich S, et al: Critical role of RAGE and HMGB1 in inflammatory heart disease. Proc Natl Acad Sci USA. 113:E155–E164. 2016. View Article : Google Scholar

18 

Scaffidi P, Misteli T and Bianchi ME: Release of chromatin protein HMGB1 by necrotic cells triggers inflammation. Nature. 418:191–195. 2002. View Article : Google Scholar : PubMed/NCBI

19 

Sanders A, Delker DA, Huecksteadt T, Beck E, Wuren T, Chen Y, Zhang Y, Hazel MW and Hoidal JR: RAGE is a critical mediator of pulmonary oxidative stress, alveolar macrophage activation and emphysema in response to cigarette smoke. Sci Rep. 9:2312019. View Article : Google Scholar : PubMed/NCBI

20 

Pilzweger C and Holdenrieder S: Circulating HMGB1 and RAGE as clinical biomarkers in malignant and autoimmune diseases. Diagnostics (Basel). 5:219–253. 2015. View Article : Google Scholar

21 

Zhang QY, Wu LQ, Zhang T, Han YF and Lin X: Autophagy-mediated HMGB1 release promotes gastric cancer cell survival via RAGE activation of extracellular signal-regulated kinases 1/2. Oncol Rep. 33:1630–1638. 2015. View Article : Google Scholar : PubMed/NCBI

22 

Ségal-Bendirdjian E and Geli V: Non-canonical roles of telomerase: Unraveling the imbroglio. Front Cell Dev Biol. 7:3322019. View Article : Google Scholar

23 

Ghosh S and Hayden M: New regulators of NF-kappa B in inflammation. Nat Rev Immunol. 8:837–848. 2008. View Article : Google Scholar

24 

Shen Y, Xie X, Li Z, Huang Y, Ma L, Shen X, Liu Y and Zhao Y: Interleukin-17-induced expression of monocyte chemoattractant protein-1 in cardiac myocytes requires nuclear factor κB through the phosphorylation of p65. Microbiol Immunol. 61:280–286. 2017. View Article : Google Scholar : PubMed/NCBI

25 

Zhu A, Sun H, Raymond RM Jr, Furie BC, Furie B, Bronstein M, Kaufman RJ, Westrick R and Ginsburg D: Fatal hemorrhage in mice lacking gamma-glutamyl carboxylase. Blood. 109:5270–5275. 2007. View Article : Google Scholar : PubMed/NCBI

26 

Innerhofer P and Kienast J: Principles of perioperative coagulopathy. Best Pract Res Clin Anaesthesiol. 24:1–14. 2010. View Article : Google Scholar : PubMed/NCBI

27 

Terada M, Kelly EA and Jarjour NN: Increased thrombin activity after allergen challenge: A potential link to airway remodeling? Am J Respir Crit Care Med. 169:373–377. 2004. View Article : Google Scholar

28 

Bartko J, Schoergenhofer C, Schwameis M, Buchtele N, Wojta J, Schabbauer G, Stiebellehner L and Jilma B: Dexamethasone inhibits endotoxin-induced coagulopathy in human lungs. J Thromb Haemost. 14:2471–2477. 2016. View Article : Google Scholar : PubMed/NCBI

29 

Stroo I, Ding C, Novak A, Yang J, Roelofs JJTH, Meijers JCM, Revenko AS, van't Veer C, Zeerleder S, Crosby JR and van der Poll T: Inhibition of the extrinsic or intrinsic coagulation pathway during pneumonia-derived sepsis. Am J Physiol Lung Cell Mol Physiol. 315:L799–L809. 2018. View Article : Google Scholar : PubMed/NCBI

30 

Steinhoff M, Buddenkotte J, Shpacovitch V, Rattenholl A, Moormann C, Vergnolle N, Luger TA and Hollenberg MD: Proteinase-activated receptors: Transducers of proteinase-mediated signaling in inflammation and immune response. Endocrine Rev. 26:1–43. 2005. View Article : Google Scholar

31 

Bar-Shavit R, Benezra M, Sabbah V, Bode W and Vlodavsky I: Thrombin as a multifunctional protein: Induction of cell adhesion and proliferation. Am J Respir Cell Mol Biol. 6:123–130. 1992. View Article : Google Scholar

32 

Ellis CA, Malik AB, Gilchrist A, Hamm H, Sandoval R, Voyno-Yasenetskaya T and Tiruppathi CP: Thrombin induces proteinase-activated receptor-1 gene expression in endothelial cells via activation of Gi-linked Ras/mitogen-activated protein kinase pathway. J Biol Chem. 274:13718–13727. 1999. View Article : Google Scholar : PubMed/NCBI

33 

Gopal P, Gosker HR, de Theije CC, Eurlings IM, Sell DR, Monnier VM and Reynaert P: Effect of chronic hypoxia on RAGE and its soluble forms in lungs and plasma of mice. Biochim Biophys Acta. 1852:992–1000. 2015. View Article : Google Scholar : PubMed/NCBI

34 

Li Y, Wu R, Zhao S, Cheng H, Ji P, Yu M and Tian Z: RAGE/NF-κB pathway mediates lipopolysaccharide-induced inflammation in alveolar type I epithelial cells isolated from neonate rats. Inflammation. 37:1623–1629. 2014. View Article : Google Scholar : PubMed/NCBI

35 

Alexiou P, Chatzopoulou M, Pegklidou K and Demopoulos VJ: A multi-ligand receptor unveiling novel insights in health and disease. Curr Med Chem. 17:2232–2252. 2010. View Article : Google Scholar

36 

Feng Y, Ke J, Cao P, Deng M, Li J, Cai H, Meng Q, Li Y and Long X: HMGB1-induced angiogenesis in perforated disc cells of human temporomandibular joint. J Cell Mol Med. 22:1283–1291. 2018.

37 

He F, Gu L, Cai N, Ni J, Liu Y, Zhang Q and Wu C: The HMGB1-RAGE axis induces apoptosis in acute respiratory distress syndrome through PERK/eIF2α/ATF4-mediated endoplasmic reticulum stress. Inflamm Res. 71:1245–1260. 2022. View Article : Google Scholar

38 

Sharma AK, LaPar DJ, Stone ML, Zhao Y, Kron IL and Laubach VE: Receptor for advanced glycation end products (RAGE) on iNKT cells mediates lung ischemia-reperfusion injury. Am J Transplant. 13:2255–2267. 2013. View Article : Google Scholar : PubMed/NCBI

39 

Mi L, Zhang Y, Xu Y, Zheng X, Zhang X, Wang Z, Xue M and Jin X: HMGB1/RAGE pro-inflammatory axis promotes vascular endothelial cell apoptosis in limb ischemia/reperfusion injury. Biomed Pharmacother. 116:1090052019. View Article : Google Scholar : PubMed/NCBI

40 

Andersson U, Yang H and Harris H: High-mobility group box 1 protein (HMGB1) operates as an alarmin outside as well as inside cells. Semin Immunol. 38:40–48. 2018. View Article : Google Scholar : PubMed/NCBI

41 

Cuenda A and Rousseau S: p38 MAP-kinases pathway regulation, function and role in human diseases. Biochim Biophys Acta. 1773:1358–1375. 2007. View Article : Google Scholar

42 

Heinbockel L, Sánchez-Gómez S, de Tejada GM, Dömming S, Brandenburg J, Kaconis Y, Hornef M, Dupont A, Marwitz S, Goldmann T, et al: Preclinical investigations reveal the broad-spectrum neutralizing activity of peptide Pep19-2.5 on bacterial pathogenicity factors. Antimicrob Agents Chemother. 57:1480–1487. 2013. View Article : Google Scholar :

43 

Entezari M, Javdan M, Antoine DJ, Morrow DM, Sitapara RA, Patel V, Wang M, Sharma L, Gorasiya S, Zur M, et al: Inhibition of extracellular HMGB1 attenuates hyperoxia-induced inflammatory acute lung injury. Redox Biol. 2:314–322. 2014. View Article : Google Scholar : PubMed/NCBI

44 

Zhao MJ, Jiang HR, Sun JW, Wang ZA, Hu B, Zhu CR, Yin XH, Chen MM, Ma XC, Zhao WD and Luan ZG: Roles of RAGE/ROCK1 pathway in HMGB1-induced early changes in barrier permeability of human pulmonary microvascular endothelial cell. Front Immunol. 12:6970712021. View Article : Google Scholar : PubMed/NCBI

45 

Paudel YN, Angelopoulou E, Piperi C, Balasubramaniam V, Othman I and Shaikh MF: Enlightening the role of high mobility group box 1 (HMGB1) in inflammation: Updates on receptor signalling. Eur J Pharmacol. 858:1724872019. View Article : Google Scholar : PubMed/NCBI

46 

Joshi N, Walter JM and Misharin AV: Alveolar macrophages. Cell Immunol. 330:86–90. 2018. View Article : Google Scholar : PubMed/NCBI

47 

Gonzalez NC and Wood JG: Alveolar hypoxia-induced systemic inflammation: What low PO(2) does and does not do. Adv Exp Med Biol. 662:27–32. 2010. View Article : Google Scholar : PubMed/NCBI

48 

Fröhlich S, Boylan J and McLoughlin P: Hypoxia-induced inflammation in the lung: A potential therapeutic target in acute lung injury? Am J Respir Cell Mol Biol. 48:271–279. 2013. View Article : Google Scholar

49 

Minamino T, Christou H, Hsieh CM, Liu Y, Dhawan V, Abraham NG, Perrella MA, Mitsialis SA and Kourembanas S: Targeted expression of heme oxygenase-1 prevents the pulmonary inflammatory and vascular responses to hypoxia. Proc Natl Acad Sci USA. 98:8798–8803. 2001. View Article : Google Scholar : PubMed/NCBI

50 

Vergadi E, Chang MS, Lee C, Liang OD, Liu X, Fernandez-Gonzalez A, Mitsialis SA and Kourembanas S: Early macrophage recruitment and alternative activation are critical for the later development of hypoxia-induced pulmonary hypertension. Circulation. 123:1986–1995. 2011. View Article : Google Scholar :

51 

Carpenter TC and Stenmark KR: Hypoxia decreases lung neprilysin expression and increases pulmonary vascular leak. Am J Physiol. 281:L941–L948. 2001.

52 

Wang M and Cheong KL: Preparation, structural characterisation, and bioactivities of fructans: A review. Molecules. 28:16132023. View Article : Google Scholar : PubMed/NCBI

53 

Chen GY and Nuñez G: Sterile inflammation: Sensing and reacting to damage. Nat Rev. 10:826–837. 2010.

54 

Eltzschig HK and Eckle T: Ischemia and reperfusion-from mechanism to translation. Nat Med. 17:1391–1401. 2011. View Article : Google Scholar

55 

Walmsley SR, Print C, Farahi N, Peyssonnaux C, Johnson RS, Cramer T, Sobolewski A, Condliffe AM, Cowburn AS, Johnson N and Chilvers ER: Hypoxia-induced neutrophil survival is mediated by HIF-1alpha-dependent NF-kappaB activity. J Exp Med. 201:105–115. 2005. View Article : Google Scholar : PubMed/NCBI

56 

Eckle T, Faigle M, Grenz A, Laucher S, Thompson LF and Eltzschig HK: A2B adenosine receptor dampens hypoxia-induced vascular leak. Blood. 111:2024–2035. 2008. View Article : Google Scholar

57 

Eltzschig HK and Carmeliet P: Hypoxia and inflammation. New Engl J Med. 364:656–665. 2011. View Article : Google Scholar : PubMed/NCBI

58 

Zhu S, Li W, Ward MF, Sama AE and Wang H: High mobility group box 1 protein as a potential drug target for infection- and injury-elicited inflammation. Inflamm Allergy Drug Targets. 9:60–72. 2010. View Article : Google Scholar :

59 

Smolarczyk R, Cichoń T, Jarosz M and Szala S: HMGB1-its role in tumor progression and anticancer therapy. Postepy Hig Med Dosw (Online). 66:913–920. 2012.In Polish. View Article : Google Scholar

60 

Yamada Y, Fujii T, Ishijima R, Tachibana H, Yokoue N, Takasawa R and Tanuma S: The release of high mobility group box 1 in apoptosis is triggered by nucleosomal DNA fragmentation. Arch Biochem Biophys. 506:188–193. 2011. View Article : Google Scholar

61 

Zhang Y, Zhang M, Wang CY and Shen A: Ketamine alleviates LPS induced lung injury by inhibiting HMGB1-RAGE level. Eur Rev Med Pharmacol Sci. 22:1830–1836. 2018.PubMed/NCBI

62 

Chavakis T, Bierhaus A and Nawroth PP: RAGE (receptor for advanced glycation end products): A central player in the inflammatory response. Microbes Infect. 6:1219–1225. 2004. View Article : Google Scholar : PubMed/NCBI

63 

Wang L, Li JY, Zhang XZ, Liu L, Wan ZM, Li RX and Guo Y: Involvement of p38mapk/nf-κb signaling pathways in osteoblasts differentiation in response to mechanical stretch. Ann Biomed Eng. 40:1884–1894. 2012. View Article : Google Scholar : PubMed/NCBI

64 

Ott I: Soluble tissue factor emerges from inflammation. Circ Res. 96:1217–1218. 2005. View Article : Google Scholar : PubMed/NCBI

65 

Erlich JH, Boyle EM, Labriola J, Kovacich JC, Santucci RA, Fearns C, Morgan EN, Yun W, Luther T, Kojikawa O, et al: Inhibition of the tissue factor-thrombin pathway limits infarct size after myocardial ischemia-reperfusion injury by reducing inflammation. Am J Pathol. 157:1849–1862. 2000. View Article : Google Scholar : PubMed/NCBI

66 

Carr C, Bild GS, Chang AC, Peer GT, Palmier MO, Frazier RB, Gustafson ME, Wun TC, Creasey AA and Hinshaw LB: Recombinant E. coli-derived tissue factor pathway inhibitor reduces coagulopathic and lethal effects in the baboon gram-negative model of septic shock. Circ Shock. 44:126–137. 1994.PubMed/NCBI

67 

Ware LB and Calfee CS: Biomarkers of ARDS: what's new? Intensive Care Med. 42:797–799. 2016. View Article : Google Scholar

Related Articles

  • Abstract
  • View
  • Download
  • Twitter
Copy and paste a formatted citation
Spandidos Publications style
Gao J, Zhang Z, Yan J, Ge Y and Gao Y: Inflammation and coagulation abnormalities via the activation of the HMGB1‑RAGE/NF‑κB and F2/Rho pathways in lung injury induced by acute hypoxia. Int J Mol Med 52: 67, 2023.
APA
Gao, J., Zhang, Z., Yan, J., Ge, Y., & Gao, Y. (2023). Inflammation and coagulation abnormalities via the activation of the HMGB1‑RAGE/NF‑κB and F2/Rho pathways in lung injury induced by acute hypoxia. International Journal of Molecular Medicine, 52, 67. https://doi.org/10.3892/ijmm.2023.5270
MLA
Gao, J., Zhang, Z., Yan, J., Ge, Y., Gao, Y."Inflammation and coagulation abnormalities via the activation of the HMGB1‑RAGE/NF‑κB and F2/Rho pathways in lung injury induced by acute hypoxia". International Journal of Molecular Medicine 52.2 (2023): 67.
Chicago
Gao, J., Zhang, Z., Yan, J., Ge, Y., Gao, Y."Inflammation and coagulation abnormalities via the activation of the HMGB1‑RAGE/NF‑κB and F2/Rho pathways in lung injury induced by acute hypoxia". International Journal of Molecular Medicine 52, no. 2 (2023): 67. https://doi.org/10.3892/ijmm.2023.5270
Copy and paste a formatted citation
x
Spandidos Publications style
Gao J, Zhang Z, Yan J, Ge Y and Gao Y: Inflammation and coagulation abnormalities via the activation of the HMGB1‑RAGE/NF‑κB and F2/Rho pathways in lung injury induced by acute hypoxia. Int J Mol Med 52: 67, 2023.
APA
Gao, J., Zhang, Z., Yan, J., Ge, Y., & Gao, Y. (2023). Inflammation and coagulation abnormalities via the activation of the HMGB1‑RAGE/NF‑κB and F2/Rho pathways in lung injury induced by acute hypoxia. International Journal of Molecular Medicine, 52, 67. https://doi.org/10.3892/ijmm.2023.5270
MLA
Gao, J., Zhang, Z., Yan, J., Ge, Y., Gao, Y."Inflammation and coagulation abnormalities via the activation of the HMGB1‑RAGE/NF‑κB and F2/Rho pathways in lung injury induced by acute hypoxia". International Journal of Molecular Medicine 52.2 (2023): 67.
Chicago
Gao, J., Zhang, Z., Yan, J., Ge, Y., Gao, Y."Inflammation and coagulation abnormalities via the activation of the HMGB1‑RAGE/NF‑κB and F2/Rho pathways in lung injury induced by acute hypoxia". International Journal of Molecular Medicine 52, no. 2 (2023): 67. https://doi.org/10.3892/ijmm.2023.5270
Follow us
  • Twitter
  • LinkedIn
  • Facebook
About
  • Spandidos Publications
  • Careers
  • Cookie Policy
  • Privacy Policy
How can we help?
  • Help
  • Live Chat
  • Contact
  • Email to our Support Team