Spandidos Publications Logo
  • About
    • About Spandidos
    • Aims and Scopes
    • Abstracting and Indexing
    • Editorial Policies
    • Reprints and Permissions
    • Job Opportunities
    • Terms and Conditions
    • Contact
  • Journals
    • All Journals
    • Oncology Letters
      • Oncology Letters
      • Information for Authors
      • Editorial Policies
      • Editorial Board
      • Aims and Scope
      • Abstracting and Indexing
      • Bibliographic Information
      • Archive
    • International Journal of Oncology
      • International Journal of Oncology
      • Information for Authors
      • Editorial Policies
      • Editorial Board
      • Aims and Scope
      • Abstracting and Indexing
      • Bibliographic Information
      • Archive
    • Molecular and Clinical Oncology
      • Molecular and Clinical Oncology
      • Information for Authors
      • Editorial Policies
      • Editorial Board
      • Aims and Scope
      • Abstracting and Indexing
      • Bibliographic Information
      • Archive
    • Experimental and Therapeutic Medicine
      • Experimental and Therapeutic Medicine
      • Information for Authors
      • Editorial Policies
      • Editorial Board
      • Aims and Scope
      • Abstracting and Indexing
      • Bibliographic Information
      • Archive
    • International Journal of Molecular Medicine
      • International Journal of Molecular Medicine
      • Information for Authors
      • Editorial Policies
      • Editorial Board
      • Aims and Scope
      • Abstracting and Indexing
      • Bibliographic Information
      • Archive
    • Biomedical Reports
      • Biomedical Reports
      • Information for Authors
      • Editorial Policies
      • Editorial Board
      • Aims and Scope
      • Abstracting and Indexing
      • Bibliographic Information
      • Archive
    • Oncology Reports
      • Oncology Reports
      • Information for Authors
      • Editorial Policies
      • Editorial Board
      • Aims and Scope
      • Abstracting and Indexing
      • Bibliographic Information
      • Archive
    • Molecular Medicine Reports
      • Molecular Medicine Reports
      • Information for Authors
      • Editorial Policies
      • Editorial Board
      • Aims and Scope
      • Abstracting and Indexing
      • Bibliographic Information
      • Archive
    • World Academy of Sciences Journal
      • World Academy of Sciences Journal
      • Information for Authors
      • Editorial Policies
      • Editorial Board
      • Aims and Scope
      • Abstracting and Indexing
      • Bibliographic Information
      • Archive
    • International Journal of Functional Nutrition
      • International Journal of Functional Nutrition
      • Information for Authors
      • Editorial Policies
      • Editorial Board
      • Aims and Scope
      • Abstracting and Indexing
      • Bibliographic Information
      • Archive
    • International Journal of Epigenetics
      • International Journal of Epigenetics
      • Information for Authors
      • Editorial Policies
      • Editorial Board
      • Aims and Scope
      • Abstracting and Indexing
      • Bibliographic Information
      • Archive
    • Medicine International
      • Medicine International
      • Information for Authors
      • Editorial Policies
      • Editorial Board
      • Aims and Scope
      • Abstracting and Indexing
      • Bibliographic Information
      • Archive
  • Articles
  • Information
    • Information for Authors
    • Information for Reviewers
    • Information for Librarians
    • Information for Advertisers
    • Conferences
  • Language Editing
Spandidos Publications Logo
  • About
    • About Spandidos
    • Aims and Scopes
    • Abstracting and Indexing
    • Editorial Policies
    • Reprints and Permissions
    • Job Opportunities
    • Terms and Conditions
    • Contact
  • Journals
    • All Journals
    • Biomedical Reports
      • Information for Authors
      • Editorial Policies
      • Editorial Board
      • Aims and Scope
      • Abstracting and Indexing
      • Bibliographic Information
      • Archive
    • Experimental and Therapeutic Medicine
      • Information for Authors
      • Editorial Policies
      • Editorial Board
      • Aims and Scope
      • Abstracting and Indexing
      • Bibliographic Information
      • Archive
    • International Journal of Epigenetics
      • Information for Authors
      • Editorial Policies
      • Editorial Board
      • Aims and Scope
      • Abstracting and Indexing
      • Bibliographic Information
      • Archive
    • International Journal of Functional Nutrition
      • Information for Authors
      • Editorial Policies
      • Editorial Board
      • Aims and Scope
      • Abstracting and Indexing
      • Bibliographic Information
      • Archive
    • International Journal of Molecular Medicine
      • Information for Authors
      • Editorial Policies
      • Editorial Board
      • Aims and Scope
      • Abstracting and Indexing
      • Bibliographic Information
      • Archive
    • International Journal of Oncology
      • Information for Authors
      • Editorial Policies
      • Editorial Board
      • Aims and Scope
      • Abstracting and Indexing
      • Bibliographic Information
      • Archive
    • Medicine International
      • Information for Authors
      • Editorial Policies
      • Editorial Board
      • Aims and Scope
      • Abstracting and Indexing
      • Bibliographic Information
      • Archive
    • Molecular and Clinical Oncology
      • Information for Authors
      • Editorial Policies
      • Editorial Board
      • Aims and Scope
      • Abstracting and Indexing
      • Bibliographic Information
      • Archive
    • Molecular Medicine Reports
      • Information for Authors
      • Editorial Policies
      • Editorial Board
      • Aims and Scope
      • Abstracting and Indexing
      • Bibliographic Information
      • Archive
    • Oncology Letters
      • Information for Authors
      • Editorial Policies
      • Editorial Board
      • Aims and Scope
      • Abstracting and Indexing
      • Bibliographic Information
      • Archive
    • Oncology Reports
      • Information for Authors
      • Editorial Policies
      • Editorial Board
      • Aims and Scope
      • Abstracting and Indexing
      • Bibliographic Information
      • Archive
    • World Academy of Sciences Journal
      • Information for Authors
      • Editorial Policies
      • Editorial Board
      • Aims and Scope
      • Abstracting and Indexing
      • Bibliographic Information
      • Archive
  • Articles
  • Information
    • For Authors
    • For Reviewers
    • For Librarians
    • For Advertisers
    • Conferences
  • Language Editing
Login Register Submit
  • This site uses cookies
  • You can change your cookie settings at any time by following the instructions in our Cookie Policy. To find out more, you may read our Privacy Policy.

    I agree
Search articles by DOI, keyword, author or affiliation
Search
Advanced Search
presentation
International Journal of Molecular Medicine
Join Editorial Board Propose a Special Issue
Print ISSN: 1107-3756 Online ISSN: 1791-244X
Journal Cover
October-2023 Volume 52 Issue 4

Full Size Image

Sign up for eToc alerts
Recommend to Library

Journals

International Journal of Molecular Medicine

International Journal of Molecular Medicine

International Journal of Molecular Medicine is an international journal devoted to molecular mechanisms of human disease.

International Journal of Oncology

International Journal of Oncology

International Journal of Oncology is an international journal devoted to oncology research and cancer treatment.

Molecular Medicine Reports

Molecular Medicine Reports

Covers molecular medicine topics such as pharmacology, pathology, genetics, neuroscience, infectious diseases, molecular cardiology, and molecular surgery.

Oncology Reports

Oncology Reports

Oncology Reports is an international journal devoted to fundamental and applied research in Oncology.

Experimental and Therapeutic Medicine

Experimental and Therapeutic Medicine

Experimental and Therapeutic Medicine is an international journal devoted to laboratory and clinical medicine.

Oncology Letters

Oncology Letters

Oncology Letters is an international journal devoted to Experimental and Clinical Oncology.

Biomedical Reports

Biomedical Reports

Explores a wide range of biological and medical fields, including pharmacology, genetics, microbiology, neuroscience, and molecular cardiology.

Molecular and Clinical Oncology

Molecular and Clinical Oncology

International journal addressing all aspects of oncology research, from tumorigenesis and oncogenes to chemotherapy and metastasis.

World Academy of Sciences Journal

World Academy of Sciences Journal

Multidisciplinary open-access journal spanning biochemistry, genetics, neuroscience, environmental health, and synthetic biology.

International Journal of Functional Nutrition

International Journal of Functional Nutrition

Open-access journal combining biochemistry, pharmacology, immunology, and genetics to advance health through functional nutrition.

International Journal of Epigenetics

International Journal of Epigenetics

Publishes open-access research on using epigenetics to advance understanding and treatment of human disease.

Medicine International

Medicine International

An International Open Access Journal Devoted to General Medicine.

Journal Cover
October-2023 Volume 52 Issue 4

Full Size Image

Sign up for eToc alerts
Recommend to Library

  • Article
  • Citations
    • Cite This Article
    • Download Citation
    • Create Citation Alert
    • Remove Citation Alert
    • Cited By
  • Similar Articles
    • Related Articles (in Spandidos Publications)
    • Similar Articles (Google Scholar)
    • Similar Articles (PubMed)
  • Download PDF
  • Download XML
  • View XML
Article Open Access

Fine particulate matter promotes airway inflammation and mucin production by activating endoplasmic reticulum stress and the IRE1α/NOD1/NF‑κB pathway

  • Authors:
    • Lihua Hu
    • Chaoqun Xu
    • Xiang Tang
    • Shanjun Yu
    • Lijun Wang
    • Qi Li
    • Xiangdong Zhou
  • View Affiliations / Copyright

    Affiliations: Department of Respiratory Medicine, The First Affiliated Hospital of Hainan Medical University, Haikou, Hainan 570102, P.R. China
    Copyright: © Hu et al. This is an open access article distributed under the terms of Creative Commons Attribution License.
  • Article Number: 96
    |
    Published online on: August 28, 2023
       https://doi.org/10.3892/ijmm.2023.5299
  • Expand metrics +
Metrics: Total Views: 0 (Spandidos Publications: | PMC Statistics: )
Metrics: Total PDF Downloads: 0 (Spandidos Publications: | PMC Statistics: )
Cited By (CrossRef): 0 citations Loading Articles...

This article is mentioned in:



Abstract

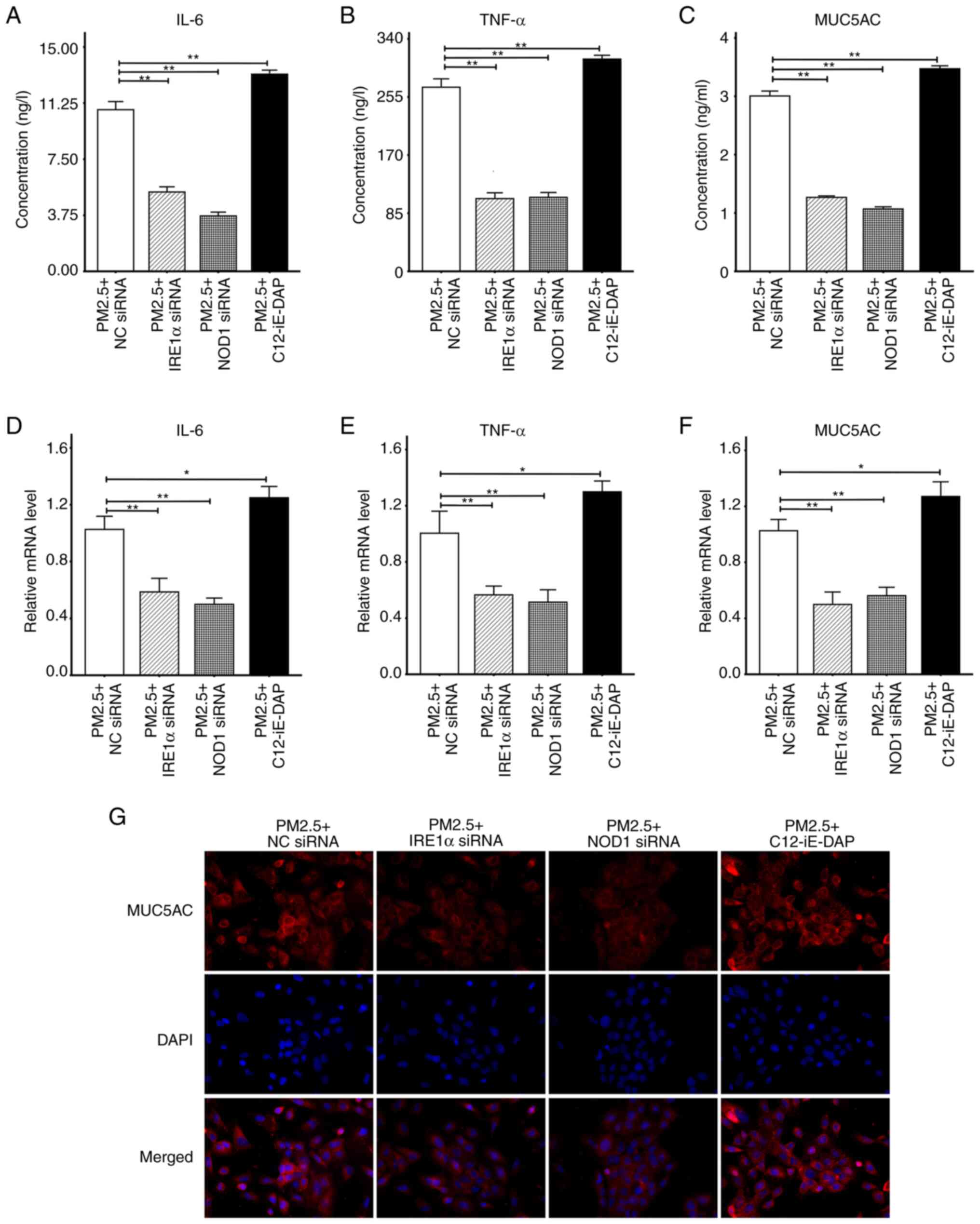
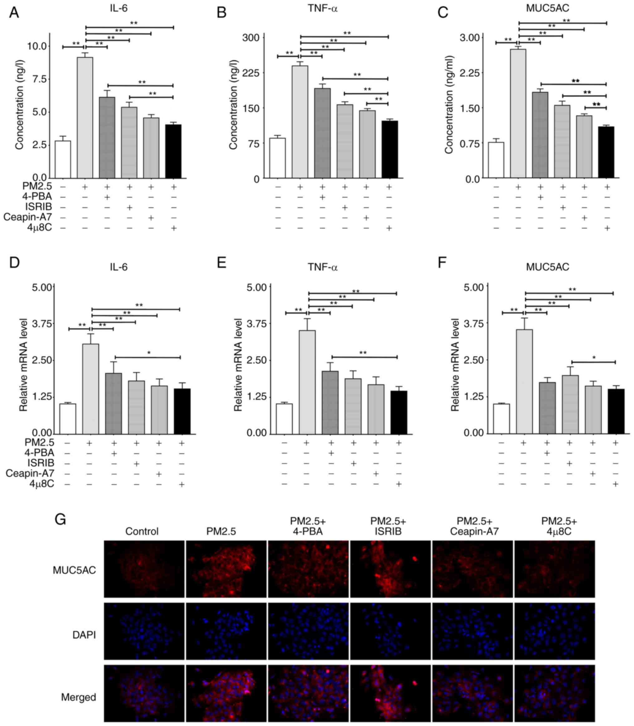
Fine particulate matter (PM2.5) is a type of small particle that is <2.5 µm in diameter that may cause airway inflammation. Thus, the present study aimed to explore the effects of PM2.5 on endoplasmic reticulum (ER) stress and airway inflammation in human airway epithelial cells. For this purpose, HBE135‑E6E7 airway epithelial cells were cultured and exposed to specific concentrations of PM2.5 for various periods of time, and cell viability was determined using a Cell Counting Kit‑8 assay. The results of the present study demonstrated that exposure to PM2.5 increased the mRNA and protein expression levels of interleukin (IL)‑6, tumor necrosis factor (TNF)‑α and mucin 5AC (MUC5AC). Moreover, the expression levels of ER stress‑related proteins, such as glucose‑regulated protein 78, CCAAT‑enhancer binding protein homologous protein, activating transcription factor 6, protein kinase R‑like ER kinase (PERK), phosphorylated (p‑)PERK, inositol‑requiring enzyme 1α (IRE1α) and p‑IRE1α, and nucleotide‑binding oligomerization domain 1 (NOD1) expression levels were increased following exposure to PM2.5. Transfection with IRE1α small interfering RNA (siRNA) led to the increased production of IL‑6, TNF‑α and MUC5AC. Moreover, the expression of NOD1 and the translocation of NF‑κB p65 were inhibited following transfection with IRE1α siRNA. In addition, the results of the present study demonstrated that transfection with NOD1 siRNA decreased the production of IL‑6, TNF‑α and MUC5AC, and decreased the translocation of NF‑κB p65. The expression levels of IL‑6, TNF‑α and MUC5AC were increased in the HBE135‑E6E7 cells following treatment with C12‑iE‑DAP, a NOD1 agonist. Moreover, treatment with C12‑iE‑DAP led to the activation of NF‑κB p65. Collectively, the results of the present study suggest that PM2.5 promotes airway inflammation and mucin production by activating ER stress in HBE135‑E6E7 airway epithelial cells, and that the IRE1α/NOD1/NF‑κB pathway may be involved in this process.
View Figures

Figure 1

Figure 2

Figure 3

Figure 4

Figure 5

Figure 6

Figure 7

View References

1 

Gleason JA, Bielory L and Fagliano JA: Associations between ozone, PM2.5, and four pollen types on emergency department pediatric asthma events during the warm season in New Jersey: A case-crossover study. Environ Res. 132:421–429. 2014. View Article : Google Scholar : PubMed/NCBI

2 

Montoya-Estrada A, Torres-Ramos YD, Flores-Pliego A, Ramirez-Venegas A, Ceballos-Reyes GM, Guzman-Grenfell AM and Hicks JJ: Urban PM2.5 activates GAPDH and induces RBC damage in COPD patients. Front Biosci (Schol Ed). 5:638–649. 2013. View Article : Google Scholar : PubMed/NCBI

3 

Davel AP, Lemos M, Pastro LM, Pedro SC, de André PA, Hebeda C, Farsky SH, Saldiva PH and Rossoni LV: Endothelial dysfunction in the pulmonary artery induced by concentrated fine particulate matter exposure is associated with local but not systemic inflammation. Toxicology. 295:39–46. 2012. View Article : Google Scholar : PubMed/NCBI

4 

Miller MR, Shaw CA and Langrish JP: From particles to patients: Oxidative stress and the cardiovascular effects of air pollution. Future Cardiol. 8:577–602. 2012. View Article : Google Scholar : PubMed/NCBI

5 

Brown DM, Donaldson K, Borm PJ, Schins RP, Dehnhardt M, Gilmour P, Jimenez LA and Stone V: Calcium and ROS-mediated activation of transcription factors and TNF-alpha cytokine gene expression in macrophages exposed to ultrafine particles. Am J Physiol Lung Cell Mol Physiol. 286:L344–L353. 2004. View Article : Google Scholar

6 

Liu K, Hua S and Song L: PM2.5 exposure and asthma development: The key role of oxidative stress. Oxid Med Cell Longev. 2022:36188062022.PubMed/NCBI

7 

Kim MH, Bae CH, Choi YS, Na HG, Song SY and Kim YD: Endoplasmic reticulum stress induces MUC5AC and MUC5B expression in human nasal airway epithelial cells. Clin Exp Otorhinolaryngol. 12:181–189. 2019. View Article : Google Scholar :

8 

Park SH, Gong JH, Choi YJ, Kang MK, Kim YH and Kang YH: Kaempferol inhibits endoplasmic reticulum stress-associated mucus hypersecretion in airway epithelial cells and ovalbumin-sensitized mice. PLos One. 10:e1435262015. View Article : Google Scholar

9 

Martino MB, Jones L, Brighton B, Ehre C, Abdulah L, Davis CW, Ron D, O'Neal WK and Ribeiro CMP: The ER stress transducer IRE1β is required for airway epithelial mucin production. Mucosal Immunol. 6:639–654. 2013. View Article : Google Scholar

10 

Urano F, Wang X, Bertolotti A, Zhang Y, Chung P, Harding HP and Ron D: Coupling of stress in the ER to activation of JNK protein kinases by transmembrane protein kinase IRE1. Science. 287:664–666. 2000. View Article : Google Scholar : PubMed/NCBI

11 

Hetz C: The unfolded protein response: Controlling cell fate decisions under ER stress and beyond. Nat Rev Mol Cell Bio. 13:89–102. 2012. View Article : Google Scholar

12 

Keestra-Gounder AM, Byndloss MX, Seyffert N, Young BM, Chávez-Arroyo A, Tsai AY, Cevallos SA, Winter MG, Pham OH, Tiffany CR, et al: NOD1 and NOD2 signalling links ER stress with inflammation. Nature. 532:394–397. 2016. View Article : Google Scholar : PubMed/NCBI

13 

Xu X, Li Q, Li L, Zeng M, Zhou X and Cheng Z: Endoplasmic reticulum stress/XBP1 promotes airway mucin secretion under the influence of neutrophil elastase. Int J Mol Med. 47:812021. View Article : Google Scholar : PubMed/NCBI

14 

Dai Y, Wang Y, Lu S, Deng X, Niu X, Guo Z, Qian R, Zhou M and Peng X: Autophagy attenuates particulate matter 2.5-induced damage in HaCaT cells. Ann Transl Med. 9:9782021. View Article : Google Scholar : PubMed/NCBI

15 

Iordache C and Duszyk M: Sodium 4-phenylbutyrate upregulates ENaC and sodium absorption in T84 cells. Exp Cell Res. 313:305–311. 2007. View Article : Google Scholar

16 

Yan C, Zhang L, Lu B, Lyu D, Chen H, Song F, Wang X, Chen Z, Fu Q and Yao K: Trans, trans-2,4-decadienal (tt-DDE), a composition of cooking oil fumes, induces oxidative stress and endoplasmic reticulum stress in human corneal epithelial cells. Toxicol In Vitro. 68:1049332020. View Article : Google Scholar : PubMed/NCBI

17 

Kubra K, Akhter MS, Saini Y, Kousoulas KG and Barabutis N: Activating transcription factor 6 protects against endothelial barrier dysfunction. Cell Signal. 99:1104322022. View Article : Google Scholar : PubMed/NCBI

18 

Pinto AR, Américo MF, Terenzi H and Silveira DB: Inhibiting IRE-1 RNase signaling decreases HIV-1 Tat-induced inflammatory M1 state in microglial cells. Biochim Biophys Acta Gen Subj. 1866:1302192022. View Article : Google Scholar

19 

Porcherie A, Cunha P, Trotereau A, Roussel P, Gilbert FB, Rainard P and Germon P: Repertoire of Escherichia coli agonists sensed by innate immunity receptors of the bovine udder and mammary epithelial cells. Vet Res. 43:142012. View Article : Google Scholar : PubMed/NCBI

20 

Scherbakov AM, Vorontsova SK, Khamidullina AI, Mrdjanovic J, Andreeva OE, Bogdanov FB, Salnikova DI, Jurisic V, Zavarzin IV and Shirinian VZ: Novel pentacyclic derivatives and benzylidenes of the progesterone series cause anti-estrogenic and antiproliferative effects and induce apoptosis in breast cancer cells. Invest New Drug. 41:142–152. 2023. View Article : Google Scholar

21 

Jurisic V, Srdic-Rajic T, Konjevic G, Bogdanovic G and Colic M: TNF-α induced apoptosis is accompanied with rapid CD30 and slower CD45 shedding from K-562 cells. J Membr Biol. 239:115–122. 2011. View Article : Google Scholar : PubMed/NCBI

22 

Jurisic V: Multiomic analysis of cytokines in immuno-oncology. Expert Rev Proteomic. 17:663–674. 2020. View Article : Google Scholar

23 

Livak KJ and Schmittgen TD: Analysis of relative gene expression data using real-time quantitative PCR and the 2(-Delta Delta C(T)) method. Methods. 25:402–408. 2001. View Article : Google Scholar

24 

Hetz C, Zhang K and Kaufman RJ: Mechanisms, regulation and functions of the unfolded protein response. Nat Rev Mol Cell Bio. 21:421–438. 2020. View Article : Google Scholar

25 

Cui X, Zhang Y, Lu Y and Xiang M: ROS and endoplasmic reticulum stress in pulmonary disease. Front Pharmacol. 13:8792042022. View Article : Google Scholar : PubMed/NCBI

26 

Wang Z, Yao N, Fu X, Wei L, Ding M, Pang Y, Liu D, Ren Y and Guo M: Butylphthalide ameliorates airway inflammation and mucus hypersecretion via NF-κB in a murine asthma model. Int Immunopharmacol. 76:1058732019. View Article : Google Scholar

27 

Ma B, Athari SS, Nasab EM and Zhao L: PI3K/AKT/mTOR and TLR4/MyD88/NF-κB signaling inhibitors attenuate pathological mechanisms of allergic asthma. Inflammation. 44:1895–1907. 2021. View Article : Google Scholar : PubMed/NCBI

28 

Jurisic V, Radenkovic S and Konjevic G: The actual role of LDH as tumor marker, biochemical and clinical aspects. Adv Exp Med Biol. 867:115–124. 2015. View Article : Google Scholar : PubMed/NCBI

29 

Jurisic V, Terzic T, Colic S and Jurisic M: The concentration of TNF-alpha correlate with number of inflammatory cells and degree of vascularization in radicular cysts. Oral Dis. 14:600–605. 2008. View Article : Google Scholar

30 

Shi Y, Ji Y, Sun H, Hui F, Hu J, Wu Y, Fang J, Lin H, Wang J, Duan H and Lanza M: Nanoscale characterization of PM2.5 airborne pollutants reveals high adhesiveness and aggregation capability of soot particles. Sci Rep. 5:112322015. View Article : Google Scholar : PubMed/NCBI

31 

Marshall J: PM 2.5. Proc Natl Acad Sci USA. 110:87562013. View Article : Google Scholar : PubMed/NCBI

32 

Cao SS, Luo KL and Shi L: Endoplasmic reticulum stress interacts with inflammation in human diseases. J Cell Physiol. 231:288–294. 2016. View Article : Google Scholar

33 

Hasnain SZ, Lourie R, Das I, Chen AC and McGuckin MA: The interplay between endoplasmic reticulum stress and inflammation. Immunol Cell Biol. 90:260–270. 2012. View Article : Google Scholar : PubMed/NCBI

34 

Walter P and Ron D: The unfolded protein response: From stress pathway to homeostatic regulation. Science. 334:1081–1086. 2011. View Article : Google Scholar : PubMed/NCBI

35 

Wei J, Rahman S, Ayaub EA, Dickhout JG and Ask K: Protein misfolding and endoplasmic reticulum stress in chronic lung disease. Chest. 143:1098–1105. 2013. View Article : Google Scholar : PubMed/NCBI

36 

Molagoda IMN, Kavinda MHD, Choi YH, Lee H, Kang CH, Lee MH, Lee CM and Kim GY: Fisetin protects HaCaT human keratinocytes from fine particulate matter (PM2.5)-induced oxidative stress and apoptosis by inhibiting the endoplasmic reticulum stress response. Antioxidants (Basel). 10:14922021. View Article : Google Scholar

37 

Kim SR, Kim HJ, Kim DI, Lee KB, Park HJ, Jeong JS, Cho SH and Lee YC: Blockade of interplay between IL-17A and endoplasmic reticulum stress attenuates LPS-induced lung injury. Theranostics. 5:1343–1362. 2015. View Article : Google Scholar : PubMed/NCBI

38 

Schroeder BW, Verhaeghe C, Park S, Nguyenvu LT, Huang X, Zhen G and Erle DJ: AGR2 is induced in asthma and promotes allergen-induced mucin overproduction. Am J Respir Cell Mol Biol. 47:178–185. 2012. View Article : Google Scholar : PubMed/NCBI

39 

Wang X, Yang X, Li Y, Wang X, Zhang Y, Dai X, Niu B, Wu J, Yuan X, Xiong A, et al: Lyn kinase represses mucus hypersecretion by regulating IL-13-induced endoplasmic reticulum stress in asthma. EBioMedicine. 15:137–149. 2017. View Article : Google Scholar :

40 

Ron D and Walter P: Signal integration in the endoplasmic reticulum unfolded protein response. Nat Rev Mol Cell Biol. 8:519–529. 2007. View Article : Google Scholar

41 

Mijošek V, Lasitschka F, Warth A, Zabeck H, Dalpke AH and Weitnauer M: Endoplasmic reticulum stress is a danger signal promoting innate inflammatory responses in bronchial epithelial cells. J Innate Immun. 8:464–478. 2016. View Article : Google Scholar

42 

Delmotte P and Sieck GC: Interaction between endoplasmic/sarcoplasmic reticulum stress (ER/SR stress), mitochondrial signaling and Ca(2+) regulation in airway smooth muscle (ASM). Can J Physiol Pharmacol. 93:97–110. 2015. View Article : Google Scholar

43 

Almanza A, Carlesso A, Chintha C, Creedican S, Doultsinos D, Leuzzi B, Luís A, McCarthy N, Montibeller L, More S, et al: Endoplasmic reticulum stress signalling - from basic mechanisms to clinical applications. FEBS J. 286:241–278. 2019. View Article : Google Scholar

44 

Laing S, Wang G, Briazova T, Zhang C, Wang A, Zheng Z, Gow A, Chen AF, Rajagopalan S, Chen LC, et al: Airborne particulate matter selectively activates endoplasmic reticulum stress response in the lung and liver tissues. Am J Physiol Cell Ph. 299:C736–C749. 2010. View Article : Google Scholar

45 

Urano F, Bertolotti A and Ron D: IRE1 and efferent signaling from the endoplasmic reticulum. J Cell Sci. 21:3697–3702. 2000. View Article : Google Scholar

46 

Duan Q, Zhou Y and Yang D: Endoplasmic reticulum stress in airway hyperresponsiveness. Biomed Pharmacother. 149:1129042022. View Article : Google Scholar : PubMed/NCBI

47 

Duvigneau JC, Luís A, Gorman AM, Samali A, Kaltenecker D, Moriggl R and Kozlov AV: Crosstalk between inflammatory mediators and endoplasmic reticulum stress in liver diseases. Cytokine. 124:1545772019. View Article : Google Scholar

48 

Lei Y, Wang S, Ren B, Wang J, Chen J, Lu J, Zhan S, Fu Y, Huang L and Tan J: CHOP favors endoplasmic reticulum stress-induced apoptosis in hepatocellular carcinoma cells via inhibition of autophagy. PLoS One. 12:e1836802017. View Article : Google Scholar

49 

Kropski JA and Blackwell TS: Endoplasmic reticulum stress in the pathogenesis of fibrotic disease. J Clin Invest. 128:64–73. 2018. View Article : Google Scholar : PubMed/NCBI

50 

Siddesha JM, Nakada EM, Mihavics BR, Hoffman SM, Rattu GK, Chamberlain N, Cahoon JM, Lahue KG, Daphtary N, Aliyeva M, et al: Effect of a chemical chaperone, tauroursodeoxycholic acid, on HDM-induced allergic airway disease. Am J Physiol Lung Cell Mol Physiol. 310:L1243–L1259. 2016. View Article : Google Scholar : PubMed/NCBI

51 

Aghapour M, Ubags ND, Bruder D, Hiemstra PS, Sidhaye V, Rezaee F and Heijink IH: Role of air pollutants in airway epithelial barrier dysfunction in asthma and COPD. Eur Respir Rev. 31:2101122022. View Article : Google Scholar : PubMed/NCBI

52 

Gon Y and Hashimoto S: Role of airway epithelial barrier dysfunction in pathogenesis of asthma. Allergol Int. 67:12–17. 2018. View Article : Google Scholar

53 

Bradley KL, Stokes CA, Marciniak SJ, Parker LC and Condliffe AM: Role of unfolded proteins in lung disease. Thorax. 76:92–99. 2021. View Article : Google Scholar

54 

Byndloss MX, Keestra-Gounder AM, Bäumler AJ and Tsolis RM: NOD1 and NOD2: New functions linking endoplasmic reticulum stress and inflammation. DNA Cell Biol. 35:311–313. 2016. View Article : Google Scholar : PubMed/NCBI

Related Articles

  • Abstract
  • View
  • Download
  • Twitter
Copy and paste a formatted citation
Spandidos Publications style
Hu L, Xu C, Tang X, Yu S, Wang L, Li Q and Zhou X: Fine particulate matter promotes airway inflammation and mucin production by activating endoplasmic reticulum stress and the IRE1α/NOD1/NF‑κB pathway. Int J Mol Med 52: 96, 2023.
APA
Hu, L., Xu, C., Tang, X., Yu, S., Wang, L., Li, Q., & Zhou, X. (2023). Fine particulate matter promotes airway inflammation and mucin production by activating endoplasmic reticulum stress and the IRE1α/NOD1/NF‑κB pathway. International Journal of Molecular Medicine, 52, 96. https://doi.org/10.3892/ijmm.2023.5299
MLA
Hu, L., Xu, C., Tang, X., Yu, S., Wang, L., Li, Q., Zhou, X."Fine particulate matter promotes airway inflammation and mucin production by activating endoplasmic reticulum stress and the IRE1α/NOD1/NF‑κB pathway". International Journal of Molecular Medicine 52.4 (2023): 96.
Chicago
Hu, L., Xu, C., Tang, X., Yu, S., Wang, L., Li, Q., Zhou, X."Fine particulate matter promotes airway inflammation and mucin production by activating endoplasmic reticulum stress and the IRE1α/NOD1/NF‑κB pathway". International Journal of Molecular Medicine 52, no. 4 (2023): 96. https://doi.org/10.3892/ijmm.2023.5299
Copy and paste a formatted citation
x
Spandidos Publications style
Hu L, Xu C, Tang X, Yu S, Wang L, Li Q and Zhou X: Fine particulate matter promotes airway inflammation and mucin production by activating endoplasmic reticulum stress and the IRE1α/NOD1/NF‑κB pathway. Int J Mol Med 52: 96, 2023.
APA
Hu, L., Xu, C., Tang, X., Yu, S., Wang, L., Li, Q., & Zhou, X. (2023). Fine particulate matter promotes airway inflammation and mucin production by activating endoplasmic reticulum stress and the IRE1α/NOD1/NF‑κB pathway. International Journal of Molecular Medicine, 52, 96. https://doi.org/10.3892/ijmm.2023.5299
MLA
Hu, L., Xu, C., Tang, X., Yu, S., Wang, L., Li, Q., Zhou, X."Fine particulate matter promotes airway inflammation and mucin production by activating endoplasmic reticulum stress and the IRE1α/NOD1/NF‑κB pathway". International Journal of Molecular Medicine 52.4 (2023): 96.
Chicago
Hu, L., Xu, C., Tang, X., Yu, S., Wang, L., Li, Q., Zhou, X."Fine particulate matter promotes airway inflammation and mucin production by activating endoplasmic reticulum stress and the IRE1α/NOD1/NF‑κB pathway". International Journal of Molecular Medicine 52, no. 4 (2023): 96. https://doi.org/10.3892/ijmm.2023.5299
Follow us
  • Twitter
  • LinkedIn
  • Facebook
About
  • Spandidos Publications
  • Careers
  • Cookie Policy
  • Privacy Policy
How can we help?
  • Help
  • Live Chat
  • Contact
  • Email to our Support Team