Spandidos Publications Logo
  • About
    • About Spandidos
    • Aims and Scopes
    • Abstracting and Indexing
    • Editorial Policies
    • Reprints and Permissions
    • Job Opportunities
    • Terms and Conditions
    • Contact
  • Journals
    • All Journals
    • Oncology Letters
      • Oncology Letters
      • Information for Authors
      • Editorial Policies
      • Editorial Board
      • Aims and Scope
      • Abstracting and Indexing
      • Bibliographic Information
      • Archive
    • International Journal of Oncology
      • International Journal of Oncology
      • Information for Authors
      • Editorial Policies
      • Editorial Board
      • Aims and Scope
      • Abstracting and Indexing
      • Bibliographic Information
      • Archive
    • Molecular and Clinical Oncology
      • Molecular and Clinical Oncology
      • Information for Authors
      • Editorial Policies
      • Editorial Board
      • Aims and Scope
      • Abstracting and Indexing
      • Bibliographic Information
      • Archive
    • Experimental and Therapeutic Medicine
      • Experimental and Therapeutic Medicine
      • Information for Authors
      • Editorial Policies
      • Editorial Board
      • Aims and Scope
      • Abstracting and Indexing
      • Bibliographic Information
      • Archive
    • International Journal of Molecular Medicine
      • International Journal of Molecular Medicine
      • Information for Authors
      • Editorial Policies
      • Editorial Board
      • Aims and Scope
      • Abstracting and Indexing
      • Bibliographic Information
      • Archive
    • Biomedical Reports
      • Biomedical Reports
      • Information for Authors
      • Editorial Policies
      • Editorial Board
      • Aims and Scope
      • Abstracting and Indexing
      • Bibliographic Information
      • Archive
    • Oncology Reports
      • Oncology Reports
      • Information for Authors
      • Editorial Policies
      • Editorial Board
      • Aims and Scope
      • Abstracting and Indexing
      • Bibliographic Information
      • Archive
    • Molecular Medicine Reports
      • Molecular Medicine Reports
      • Information for Authors
      • Editorial Policies
      • Editorial Board
      • Aims and Scope
      • Abstracting and Indexing
      • Bibliographic Information
      • Archive
    • World Academy of Sciences Journal
      • World Academy of Sciences Journal
      • Information for Authors
      • Editorial Policies
      • Editorial Board
      • Aims and Scope
      • Abstracting and Indexing
      • Bibliographic Information
      • Archive
    • International Journal of Functional Nutrition
      • International Journal of Functional Nutrition
      • Information for Authors
      • Editorial Policies
      • Editorial Board
      • Aims and Scope
      • Abstracting and Indexing
      • Bibliographic Information
      • Archive
    • International Journal of Epigenetics
      • International Journal of Epigenetics
      • Information for Authors
      • Editorial Policies
      • Editorial Board
      • Aims and Scope
      • Abstracting and Indexing
      • Bibliographic Information
      • Archive
    • Medicine International
      • Medicine International
      • Information for Authors
      • Editorial Policies
      • Editorial Board
      • Aims and Scope
      • Abstracting and Indexing
      • Bibliographic Information
      • Archive
  • Articles
  • Information
    • Information for Authors
    • Information for Reviewers
    • Information for Librarians
    • Information for Advertisers
    • Conferences
  • Language Editing
Spandidos Publications Logo
  • About
    • About Spandidos
    • Aims and Scopes
    • Abstracting and Indexing
    • Editorial Policies
    • Reprints and Permissions
    • Job Opportunities
    • Terms and Conditions
    • Contact
  • Journals
    • All Journals
    • Biomedical Reports
      • Information for Authors
      • Editorial Policies
      • Editorial Board
      • Aims and Scope
      • Abstracting and Indexing
      • Bibliographic Information
      • Archive
    • Experimental and Therapeutic Medicine
      • Information for Authors
      • Editorial Policies
      • Editorial Board
      • Aims and Scope
      • Abstracting and Indexing
      • Bibliographic Information
      • Archive
    • International Journal of Epigenetics
      • Information for Authors
      • Editorial Policies
      • Editorial Board
      • Aims and Scope
      • Abstracting and Indexing
      • Bibliographic Information
      • Archive
    • International Journal of Functional Nutrition
      • Information for Authors
      • Editorial Policies
      • Editorial Board
      • Aims and Scope
      • Abstracting and Indexing
      • Bibliographic Information
      • Archive
    • International Journal of Molecular Medicine
      • Information for Authors
      • Editorial Policies
      • Editorial Board
      • Aims and Scope
      • Abstracting and Indexing
      • Bibliographic Information
      • Archive
    • International Journal of Oncology
      • Information for Authors
      • Editorial Policies
      • Editorial Board
      • Aims and Scope
      • Abstracting and Indexing
      • Bibliographic Information
      • Archive
    • Medicine International
      • Information for Authors
      • Editorial Policies
      • Editorial Board
      • Aims and Scope
      • Abstracting and Indexing
      • Bibliographic Information
      • Archive
    • Molecular and Clinical Oncology
      • Information for Authors
      • Editorial Policies
      • Editorial Board
      • Aims and Scope
      • Abstracting and Indexing
      • Bibliographic Information
      • Archive
    • Molecular Medicine Reports
      • Information for Authors
      • Editorial Policies
      • Editorial Board
      • Aims and Scope
      • Abstracting and Indexing
      • Bibliographic Information
      • Archive
    • Oncology Letters
      • Information for Authors
      • Editorial Policies
      • Editorial Board
      • Aims and Scope
      • Abstracting and Indexing
      • Bibliographic Information
      • Archive
    • Oncology Reports
      • Information for Authors
      • Editorial Policies
      • Editorial Board
      • Aims and Scope
      • Abstracting and Indexing
      • Bibliographic Information
      • Archive
    • World Academy of Sciences Journal
      • Information for Authors
      • Editorial Policies
      • Editorial Board
      • Aims and Scope
      • Abstracting and Indexing
      • Bibliographic Information
      • Archive
  • Articles
  • Information
    • For Authors
    • For Reviewers
    • For Librarians
    • For Advertisers
    • Conferences
  • Language Editing
Login Register Submit
  • This site uses cookies
  • You can change your cookie settings at any time by following the instructions in our Cookie Policy. To find out more, you may read our Privacy Policy.

    I agree
Search articles by DOI, keyword, author or affiliation
Search
Advanced Search
presentation
International Journal of Molecular Medicine
Join Editorial Board Propose a Special Issue
Print ISSN: 1107-3756 Online ISSN: 1791-244X
Journal Cover
December-2024 Volume 54 Issue 6

Full Size Image

Sign up for eToc alerts
Recommend to Library

Journals

International Journal of Molecular Medicine

International Journal of Molecular Medicine

International Journal of Molecular Medicine is an international journal devoted to molecular mechanisms of human disease.

International Journal of Oncology

International Journal of Oncology

International Journal of Oncology is an international journal devoted to oncology research and cancer treatment.

Molecular Medicine Reports

Molecular Medicine Reports

Covers molecular medicine topics such as pharmacology, pathology, genetics, neuroscience, infectious diseases, molecular cardiology, and molecular surgery.

Oncology Reports

Oncology Reports

Oncology Reports is an international journal devoted to fundamental and applied research in Oncology.

Experimental and Therapeutic Medicine

Experimental and Therapeutic Medicine

Experimental and Therapeutic Medicine is an international journal devoted to laboratory and clinical medicine.

Oncology Letters

Oncology Letters

Oncology Letters is an international journal devoted to Experimental and Clinical Oncology.

Biomedical Reports

Biomedical Reports

Explores a wide range of biological and medical fields, including pharmacology, genetics, microbiology, neuroscience, and molecular cardiology.

Molecular and Clinical Oncology

Molecular and Clinical Oncology

International journal addressing all aspects of oncology research, from tumorigenesis and oncogenes to chemotherapy and metastasis.

World Academy of Sciences Journal

World Academy of Sciences Journal

Multidisciplinary open-access journal spanning biochemistry, genetics, neuroscience, environmental health, and synthetic biology.

International Journal of Functional Nutrition

International Journal of Functional Nutrition

Open-access journal combining biochemistry, pharmacology, immunology, and genetics to advance health through functional nutrition.

International Journal of Epigenetics

International Journal of Epigenetics

Publishes open-access research on using epigenetics to advance understanding and treatment of human disease.

Medicine International

Medicine International

An International Open Access Journal Devoted to General Medicine.

Journal Cover
December-2024 Volume 54 Issue 6

Full Size Image

Sign up for eToc alerts
Recommend to Library

  • Article
  • Citations
    • Cite This Article
    • Download Citation
    • Create Citation Alert
    • Remove Citation Alert
    • Cited By
  • Similar Articles
    • Related Articles (in Spandidos Publications)
    • Similar Articles (Google Scholar)
    • Similar Articles (PubMed)
  • Download PDF
  • Download XML
  • View XML

  • Supplementary Files
    • Supplementary_Data.pdf
Article Open Access

New insight for SS‑31 in treating diabetic cardiomyopathy: Activation of mitoGPX4 and alleviation of mitochondria‑dependent ferroptosis

  • Authors:
    • Lie Xiong
    • Huilin Hu
    • Fuxiang Zhu
    • Hanqiang Shi
    • Xiaoliang Fan
    • Sunfeng Pan
    • Feiye Zhu
    • Junyong Zhang
    • Zhongwei Yu
    • Yanbo Shi
  • View Affiliations / Copyright

    Affiliations: Central Laboratory of Molecular Medicine Center, Zhejiang Chinese Medical University Affiliated Jiaxing Traditional Chinese Medicine Hospital, Jiaxing, Zhejiang 314000, P.R. China, Department of Cardiology, Zhejiang Chinese Medical University Affiliated Jiaxing Traditional Chinese Medicine Hospital, Jiaxing, Zhejiang 314000, P.R. China, Jiaxing Key Laboratory of Diabetic Angiopathy Research, Jiaxing, Zhejiang 314000, P.R. China, Central Laboratory of Molecular Medicine Center, Zhejiang Chinese Medical University Affiliated Jiaxing Traditional Chinese Medicine Hospital, Jiaxing, Zhejiang 314000, P.R. China, Department of Clinical Pharmacy, Zhejiang Chinese Medical University Affiliated Jiaxing Traditional Chinese Medicine Hospital, Jiaxing, Zhejiang 314000, P.R. China, Jiaxing Key Laboratory of Diabetic Angiopathy Research, Jiaxing, Zhejiang 314000, P.R. China, Academy of Chinese Medical Sciences, Zhejiang Chinese Medical University, Hangzhou, Zhejiang 310053, P.R. China, College of Biological, Chemical Sciences and Engineering, Jiaxing University, Jiaxing, Zhejiang 314001, P.R. China
    Copyright: © Xiong et al. This is an open access article distributed under the terms of Creative Commons Attribution License.
  • Article Number: 112
    |
    Published online on: October 4, 2024
       https://doi.org/10.3892/ijmm.2024.5436
  • Expand metrics +
Metrics: Total Views: 0 (Spandidos Publications: | PMC Statistics: )
Metrics: Total PDF Downloads: 0 (Spandidos Publications: | PMC Statistics: )
Cited By (CrossRef): 0 citations Loading Articles...

This article is mentioned in:



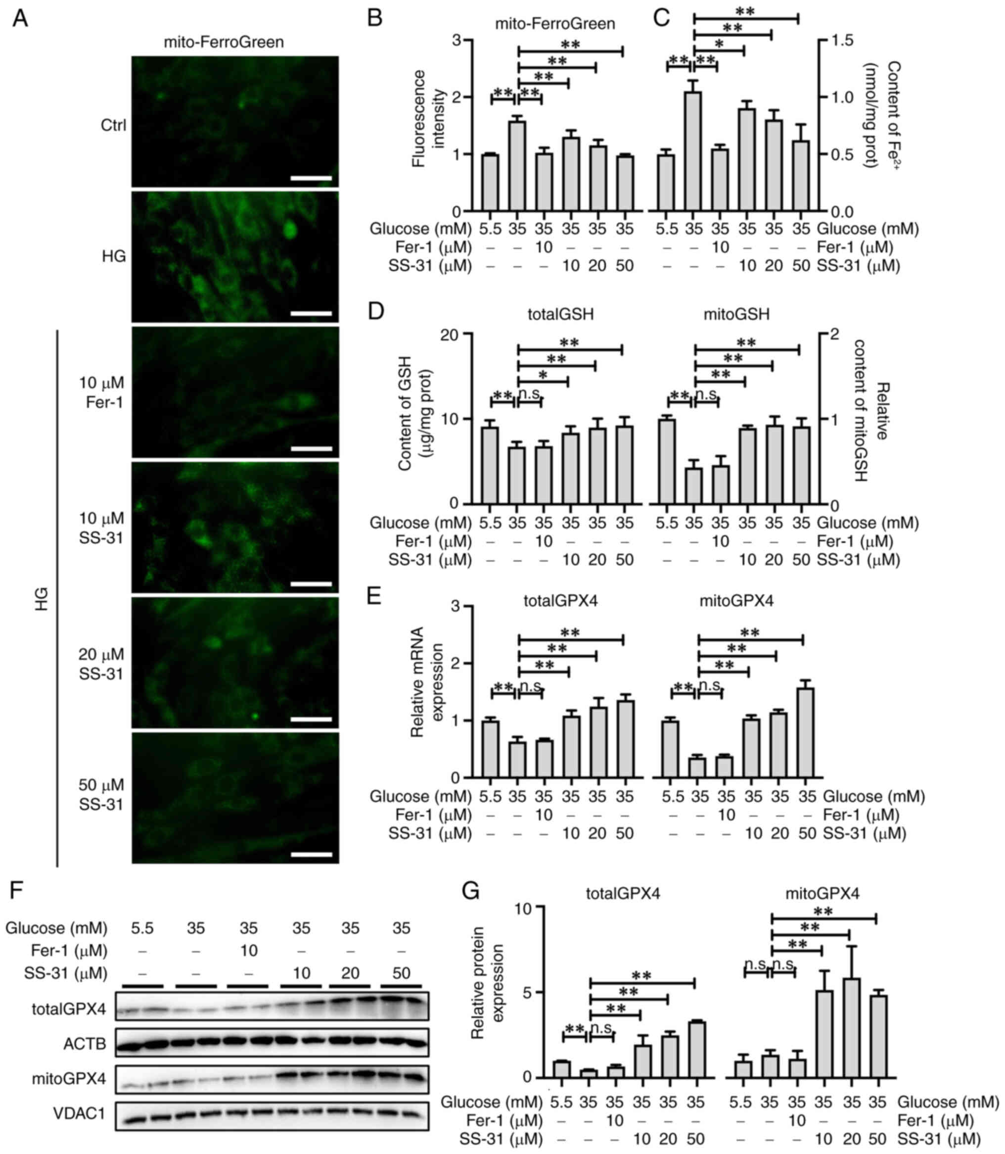
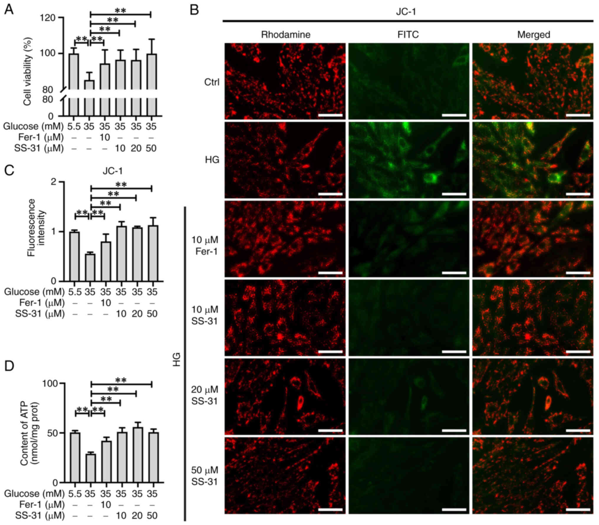
Abstract

SS‑31 is a mitochondria‑targeting antioxidant that exhibits promising therapeutic potential for various diseases; however, its protective effect on diabetic cardiomyopathy (DCM) remains to be elucidated. At present, SS‑31 is considered not only to mitigate cardiolipin oxidative damage, but also to alleviate ferroptosis. The present study aimed to explore SS‑31 as a potential therapeutic strategy for improving DCM by alleviating mitochondria‑dependent ferroptosis. In vitro, H9C2 cells were exposed to 35 mM glucose for 24 h to induce high glucose damage, then were simultaneously treated with 10, 20 or 50 µM SS‑31. In addition, in vivo studies were conducted on diabeticC57BL/6J mice, which were induced to develop DCM over 4 weeks, followed by intraperitoneal injections with 2.5 mg/kg/day SS‑31 for a further 4 weeks. The elevation of serum lactate dehydrogenase and creatine kinase isoenzymes, the reduction of fractional shortening and ejection fraction, the rupture of myocardial fibers and the deposition of collagen indicated the establishment of the DCM mouse model. The results of the present study indicated that SS‑31 effectively alleviated these pathological changes and exhibited significant efficacy in ameliorating mitochondrial dysfunction, such as by promoting adenosine triphosphate generation, improving mitochondrial membrane potential and restoring the mitochondrial ultrastructure. Further experiments suggested that activation of the mitochondrial glutathione (mitoGSH)/mitochondrial glutathione peroxidase 4 (mitoGPX4) pathway and the elimination of mitochondrial ferrous ions may constitute the mechanisms by which SS‑31 treats DCM. Therefore, the present study revealed that mitochondria‑dependent ferroptosis could serve as a pathogenic mechanism of DCM and highlighted that the cardioprotective effects of SS‑31 against DCM involves activation of the mitoGSH/mitoGPX4 pathway. Due to the safety profile and cardiac protective effects of SS‑31, SS‑31 was considered a promising strategy for treating DCM.
View Figures

Figure 1

Figure 2

Figure 3

Figure 4

Figure 5

Figure 6

View References

1 

Bhagani H, Nasser SA, Dakroub A, El-Yazbi AF, Eid AA, Kobeissy F, Pintus G and Eid AH: The mitochondria: A target of polyphenols in the treatment of diabetic cardiomyopathy. Int J Mol Sci. 21:49622020. View Article : Google Scholar : PubMed/NCBI

2 

Jia G, Hill MA and Sowers JR: Diabetic cardiomyopathy: An update of mechanisms contributing to this clinical entity. Circ Res. 122:624–638. 2018. View Article : Google Scholar : PubMed/NCBI

3 

Dillmann WH: Diabetic cardiomyopathy. Circ Res. 124:1160–1162. 2019. View Article : Google Scholar : PubMed/NCBI

4 

Zhao X, Liu S, Wang X, Chen Y, Pang P, Yang Q, Lin J, Deng S, Wu S, Fan and Wang B: Diabetic cardiomyopathy: Clinical phenotype and practice. Front Endocrinol (Lausanne). 13:10322682022. View Article : Google Scholar : PubMed/NCBI

5 

Fang X, Wang H, Han D, Xie E, Yang X, Wei J, Gu S, Gao F, Zhu N, Yin X, et al: Ferroptosis as a target for protection against cardiomyopathy. Proc Natl Acad Sci USA. 116:2672–2680. 2019. View Article : Google Scholar : PubMed/NCBI

6 

Dixon SJ, Lemberg KM, Lamprecht MR, Skouta R, Zaitsev EM, Gleason CE, Patel DN, Bauer AJ, Cantley AM, Yang WS, et al: Ferroptosis: An iron-dependent form of nonapoptotic cell death. Cell. 149:1060–72. 2012. View Article : Google Scholar : PubMed/NCBI

7 

Miotto G, Rossetto M, Di Paolo ML, Orian L, Venerando R, Roveri A, Vučković AM, Bosello Travain V, Zaccarin M, Zennaro L, et al: Insight into the mechanism of ferroptosis inhibition by ferrostatin-1. Redox Biol. 28:1013282020. View Article : Google Scholar

8 

Yang WS, SriRamaratnam R, Welsch ME, Shimada K, Skouta R, Viswanathan VS, Cheah JH, Clemons PA, Shamji AF, Clish CB, et al: Regulation of ferroptotic cancer cell death by GPX4. Cell. 156(1-2): 317–331. 2014. View Article : Google Scholar : PubMed/NCBI

9 

Du S, Shi H, Xiong L, Wang P and Shi Y: Canagliflozin mitigates ferroptosis and improves myocardial oxidative stress in mice with diabetic cardiomyopathy. Front Endocrinol (Lausanne). 13:10116692022. View Article : Google Scholar : PubMed/NCBI

10 

Anderson EJ, Rodriguez E, Anderson CA, Thayne K, Chitwood WR and Kypson AP: Increased propensity for cell death in diabetic human heart is mediated by mitochondrial-dependent pathways. Am J Physiol Heart Circ Physiol. 300:H118–H124. 2011. View Article : Google Scholar :

11 

Giacco F and Brownlee M: Oxidative stress and diabetic complications. Circ Res. 107:1058–70. 2010. View Article : Google Scholar : PubMed/NCBI

12 

Gao M, Yi J, Zhu J, Minikes AM, Monian P, Thompson CB and Jiang X: Role of mitochondria in ferroptosis. Mol Cell. 73:354–363.e3. 2019. View Article : Google Scholar :

13 

Imai H, Matsuoka M, Kumagai T, Sakamoto T and Koumura T: Lipid peroxidation-dependent cell death regulated by GPx4 and ferroptosis. Curr Top Microbiol Immunol. 403:143–170. 2017.PubMed/NCBI

14 

Tadokoro T, Ikeda M, Ide T, Deguchi H, Ikeda S, Okabe K, Ishikita A, Matsushima S, Koumura T, Yamada KI, et al: Mitochondria-dependent ferroptosis plays a pivotal role in doxorubicin cardiotoxicity. JCI Insigh. 5:e1327472020. View Article : Google Scholar

15 

Schiller PW, Nguyen TM, Berezowska I, Dupuis S, Weltrowska G, Chung NN and Lemieux C: Synthesis and in vitro opioid activity profiles of DALDA analogues. Eur J Med Chem. 35:895–901. 2000. View Article : Google Scholar : PubMed/NCBI

16 

Du X, Zeng Q, Luo Y, He L, Zhao Y, Li N, Han C, Zhang G and Liu W: Application research of novel peptide mitochondrial-targeted antioxidant SS-31 in mitigating mitochondrial dysfunction. Mitochondrion. 75:1018462024. View Article : Google Scholar : PubMed/NCBI

17 

Dai DF, Chen T, Szeto H, Nieves-Cintrón M, Kutyavin V, Santana LF and Rabinovitch PS: Mitochondrial targeted antioxidant peptide ameliorates hypertensive cardiomyopathy. J Am Coll Cardiol. 58:73–82. 2011. View Article : Google Scholar : PubMed/NCBI

18 

Machiraju P, Wang X, Sabouny R, Huang J, Zhao T, Iqbal F, King M, Prasher D, Lodha A, Jimenez-Tellez N, et al: SS-31 peptide reverses the mitochondrial fragmentation present in fibroblasts from patients with DCMA, a mitochondrial cardiomyopathy. Front Cardiovasc Med. 6:1672019. View Article : Google Scholar : PubMed/NCBI

19 

Zhang L, Feng M, Wang X, Zhang H, Ding J, Cheng Z and Qian L: Peptide Szeto-Schiller 31 ameliorates doxorubicin-induced cardiotoxicity by inhibiting the activation of the p38 MAPK signaling pathway. Int J Mol Med. 47:632021. View Article : Google Scholar :

20 

Zhang P, Chen Y, Zhang S and Chen G: Mitochondria-related ferroptosis drives cognitive deficits in neonatal mice following sevoflurane administration. Front Med (Lausanne). 9:8870622022. View Article : Google Scholar : PubMed/NCBI

21 

Liu X, Wang FY, Chi S, Liu T, Yang HL, Zhong RJ, Li XY and Gao J: Mitochondria-targeting peptide SS-31 attenuates ferroptosis via inhibition of the p38 MAPK signaling pathway in the hippocampus of epileptic rats. Brain Res. 1836:1488822024. View Article : Google Scholar : PubMed/NCBI

22 

Zacchigna S, Paldino A, Falcão-Pires I, Daskalopoulos EP, Dal Ferro M, Vodret S, Lesizza P, Cannatà A, Miranda-Silva D, Lourenço AP, et al: Towards standardization of echocardiography for the evaluation of left ventricular function in adult rodents: A position paper of the ESC Working Group on Myocardial Function. Cardiovasc Res. 117:43–59. 2021. View Article : Google Scholar

23 

Martinez AM, Kim A and Yang WS: Detection of ferroptosis by BODIPY™ 581/591 C11. Methods Mol Biol. 2108:125–130. 2020. View Article : Google Scholar

24 

Livak KJ and Schmittgen TD: Analysis of relative gene expression data using real-time quantitative PCR and the 2(-Delta Delta C(T)) method. Methods. 25:402–8. 2001. View Article : Google Scholar

25 

Zhao K, Luo G, Zhao GM, Schiller PW and Szeto HH: Transcellular transport of a highly polar 3+ net charge opioid tetrapeptide. J Pharmacol Exp Ther. 304:425–32. 2003. View Article : Google Scholar

26 

Zhao K, Zhao GM, Wu D, Soong Y, Birk AV, Schiller PW and Szeto HH: Cell-permeable peptide antioxidants targeted to inner mitochondrial membrane inhibit mitochondrial swelling, oxidative cell death, and reperfusion injury. J Biol Chem. 279:34682–34690. 2004. View Article : Google Scholar : PubMed/NCBI

27 

Birk AV, Liu S, Soong Y, Mills W, Singh P, Warren JD, Seshan SV, Pardee JD and Szeto HH: The mitochondrial-targeted compound SS-31 re-energizes ischemic mitochondria by interacting with cardiolipin. J Am Soc Nephrol. 24:1250–1261. 2013. View Article : Google Scholar : PubMed/NCBI

28 

Stockwell BR, Friedmann Angeli JP, Bayir H, Bush AI, Conrad M, Dixon SJ, Fulda S, Gascón S, Hatzios SK, Kagan VE, et al: Ferroptosis: A regulated cell death nexus linking metabolism, redox biology, and disease. Cell. 171:273–285. 2017. View Article : Google Scholar : PubMed/NCBI

29 

Park MW, Cha HW, Kim J, Kim JH, Yang H, Yoon S, Boonpraman N, Yi SS, Yoo ID and Moon JS: NOX4 promotes ferroptosis of astrocytes by oxidative stress-induced lipid peroxidation via the impairment of mitochondrial metabolism in Alzheimer's diseases. Redox Biol. 41:1019472021. View Article : Google Scholar : PubMed/NCBI

30 

Conrad M and Sato H: The oxidative stress-inducible cystine/glutamate antiporter, system x (c) (-): Cystine supplier and beyond. Amino Acids. 42:231–246. 2012. View Article : Google Scholar

31 

Imai H, Saito M, Kirai N, Hasegawa J, Konishi K, Hattori H, Nishimura M, Naito S and Nakagawa Y: Identification of the positive regulatory and distinct core regions of promoters, and transcriptional regulation in three types of mouse phospholipid hydroperoxide glutathione peroxidase. J Biochem. 140:573–590. 2006. View Article : Google Scholar : PubMed/NCBI

Related Articles

  • Abstract
  • View
  • Download
  • Twitter
Copy and paste a formatted citation
Spandidos Publications style
Xiong L, Hu H, Zhu F, Shi H, Fan X, Pan S, Zhu F, Zhang J, Yu Z, Shi Y, Shi Y, et al: New insight for SS‑31 in treating diabetic cardiomyopathy: Activation of mitoGPX4 and alleviation of mitochondria‑dependent ferroptosis. Int J Mol Med 54: 112, 2024.
APA
Xiong, L., Hu, H., Zhu, F., Shi, H., Fan, X., Pan, S. ... Shi, Y. (2024). New insight for SS‑31 in treating diabetic cardiomyopathy: Activation of mitoGPX4 and alleviation of mitochondria‑dependent ferroptosis. International Journal of Molecular Medicine, 54, 112. https://doi.org/10.3892/ijmm.2024.5436
MLA
Xiong, L., Hu, H., Zhu, F., Shi, H., Fan, X., Pan, S., Zhu, F., Zhang, J., Yu, Z., Shi, Y."New insight for SS‑31 in treating diabetic cardiomyopathy: Activation of mitoGPX4 and alleviation of mitochondria‑dependent ferroptosis". International Journal of Molecular Medicine 54.6 (2024): 112.
Chicago
Xiong, L., Hu, H., Zhu, F., Shi, H., Fan, X., Pan, S., Zhu, F., Zhang, J., Yu, Z., Shi, Y."New insight for SS‑31 in treating diabetic cardiomyopathy: Activation of mitoGPX4 and alleviation of mitochondria‑dependent ferroptosis". International Journal of Molecular Medicine 54, no. 6 (2024): 112. https://doi.org/10.3892/ijmm.2024.5436
Copy and paste a formatted citation
x
Spandidos Publications style
Xiong L, Hu H, Zhu F, Shi H, Fan X, Pan S, Zhu F, Zhang J, Yu Z, Shi Y, Shi Y, et al: New insight for SS‑31 in treating diabetic cardiomyopathy: Activation of mitoGPX4 and alleviation of mitochondria‑dependent ferroptosis. Int J Mol Med 54: 112, 2024.
APA
Xiong, L., Hu, H., Zhu, F., Shi, H., Fan, X., Pan, S. ... Shi, Y. (2024). New insight for SS‑31 in treating diabetic cardiomyopathy: Activation of mitoGPX4 and alleviation of mitochondria‑dependent ferroptosis. International Journal of Molecular Medicine, 54, 112. https://doi.org/10.3892/ijmm.2024.5436
MLA
Xiong, L., Hu, H., Zhu, F., Shi, H., Fan, X., Pan, S., Zhu, F., Zhang, J., Yu, Z., Shi, Y."New insight for SS‑31 in treating diabetic cardiomyopathy: Activation of mitoGPX4 and alleviation of mitochondria‑dependent ferroptosis". International Journal of Molecular Medicine 54.6 (2024): 112.
Chicago
Xiong, L., Hu, H., Zhu, F., Shi, H., Fan, X., Pan, S., Zhu, F., Zhang, J., Yu, Z., Shi, Y."New insight for SS‑31 in treating diabetic cardiomyopathy: Activation of mitoGPX4 and alleviation of mitochondria‑dependent ferroptosis". International Journal of Molecular Medicine 54, no. 6 (2024): 112. https://doi.org/10.3892/ijmm.2024.5436
Follow us
  • Twitter
  • LinkedIn
  • Facebook
About
  • Spandidos Publications
  • Careers
  • Cookie Policy
  • Privacy Policy
How can we help?
  • Help
  • Live Chat
  • Contact
  • Email to our Support Team