Spandidos Publications Logo
  • About
    • About Spandidos
    • Aims and Scopes
    • Abstracting and Indexing
    • Editorial Policies
    • Reprints and Permissions
    • Job Opportunities
    • Terms and Conditions
    • Contact
  • Journals
    • All Journals
    • Oncology Letters
      • Oncology Letters
      • Information for Authors
      • Editorial Policies
      • Editorial Board
      • Aims and Scope
      • Abstracting and Indexing
      • Bibliographic Information
      • Archive
    • International Journal of Oncology
      • International Journal of Oncology
      • Information for Authors
      • Editorial Policies
      • Editorial Board
      • Aims and Scope
      • Abstracting and Indexing
      • Bibliographic Information
      • Archive
    • Molecular and Clinical Oncology
      • Molecular and Clinical Oncology
      • Information for Authors
      • Editorial Policies
      • Editorial Board
      • Aims and Scope
      • Abstracting and Indexing
      • Bibliographic Information
      • Archive
    • Experimental and Therapeutic Medicine
      • Experimental and Therapeutic Medicine
      • Information for Authors
      • Editorial Policies
      • Editorial Board
      • Aims and Scope
      • Abstracting and Indexing
      • Bibliographic Information
      • Archive
    • International Journal of Molecular Medicine
      • International Journal of Molecular Medicine
      • Information for Authors
      • Editorial Policies
      • Editorial Board
      • Aims and Scope
      • Abstracting and Indexing
      • Bibliographic Information
      • Archive
    • Biomedical Reports
      • Biomedical Reports
      • Information for Authors
      • Editorial Policies
      • Editorial Board
      • Aims and Scope
      • Abstracting and Indexing
      • Bibliographic Information
      • Archive
    • Oncology Reports
      • Oncology Reports
      • Information for Authors
      • Editorial Policies
      • Editorial Board
      • Aims and Scope
      • Abstracting and Indexing
      • Bibliographic Information
      • Archive
    • Molecular Medicine Reports
      • Molecular Medicine Reports
      • Information for Authors
      • Editorial Policies
      • Editorial Board
      • Aims and Scope
      • Abstracting and Indexing
      • Bibliographic Information
      • Archive
    • World Academy of Sciences Journal
      • World Academy of Sciences Journal
      • Information for Authors
      • Editorial Policies
      • Editorial Board
      • Aims and Scope
      • Abstracting and Indexing
      • Bibliographic Information
      • Archive
    • International Journal of Functional Nutrition
      • International Journal of Functional Nutrition
      • Information for Authors
      • Editorial Policies
      • Editorial Board
      • Aims and Scope
      • Abstracting and Indexing
      • Bibliographic Information
      • Archive
    • International Journal of Epigenetics
      • International Journal of Epigenetics
      • Information for Authors
      • Editorial Policies
      • Editorial Board
      • Aims and Scope
      • Abstracting and Indexing
      • Bibliographic Information
      • Archive
    • Medicine International
      • Medicine International
      • Information for Authors
      • Editorial Policies
      • Editorial Board
      • Aims and Scope
      • Abstracting and Indexing
      • Bibliographic Information
      • Archive
  • Articles
  • Information
    • Information for Authors
    • Information for Reviewers
    • Information for Librarians
    • Information for Advertisers
    • Conferences
  • Language Editing
Spandidos Publications Logo
  • About
    • About Spandidos
    • Aims and Scopes
    • Abstracting and Indexing
    • Editorial Policies
    • Reprints and Permissions
    • Job Opportunities
    • Terms and Conditions
    • Contact
  • Journals
    • All Journals
    • Biomedical Reports
      • Information for Authors
      • Editorial Policies
      • Editorial Board
      • Aims and Scope
      • Abstracting and Indexing
      • Bibliographic Information
      • Archive
    • Experimental and Therapeutic Medicine
      • Information for Authors
      • Editorial Policies
      • Editorial Board
      • Aims and Scope
      • Abstracting and Indexing
      • Bibliographic Information
      • Archive
    • International Journal of Epigenetics
      • Information for Authors
      • Editorial Policies
      • Editorial Board
      • Aims and Scope
      • Abstracting and Indexing
      • Bibliographic Information
      • Archive
    • International Journal of Functional Nutrition
      • Information for Authors
      • Editorial Policies
      • Editorial Board
      • Aims and Scope
      • Abstracting and Indexing
      • Bibliographic Information
      • Archive
    • International Journal of Molecular Medicine
      • Information for Authors
      • Editorial Policies
      • Editorial Board
      • Aims and Scope
      • Abstracting and Indexing
      • Bibliographic Information
      • Archive
    • International Journal of Oncology
      • Information for Authors
      • Editorial Policies
      • Editorial Board
      • Aims and Scope
      • Abstracting and Indexing
      • Bibliographic Information
      • Archive
    • Medicine International
      • Information for Authors
      • Editorial Policies
      • Editorial Board
      • Aims and Scope
      • Abstracting and Indexing
      • Bibliographic Information
      • Archive
    • Molecular and Clinical Oncology
      • Information for Authors
      • Editorial Policies
      • Editorial Board
      • Aims and Scope
      • Abstracting and Indexing
      • Bibliographic Information
      • Archive
    • Molecular Medicine Reports
      • Information for Authors
      • Editorial Policies
      • Editorial Board
      • Aims and Scope
      • Abstracting and Indexing
      • Bibliographic Information
      • Archive
    • Oncology Letters
      • Information for Authors
      • Editorial Policies
      • Editorial Board
      • Aims and Scope
      • Abstracting and Indexing
      • Bibliographic Information
      • Archive
    • Oncology Reports
      • Information for Authors
      • Editorial Policies
      • Editorial Board
      • Aims and Scope
      • Abstracting and Indexing
      • Bibliographic Information
      • Archive
    • World Academy of Sciences Journal
      • Information for Authors
      • Editorial Policies
      • Editorial Board
      • Aims and Scope
      • Abstracting and Indexing
      • Bibliographic Information
      • Archive
  • Articles
  • Information
    • For Authors
    • For Reviewers
    • For Librarians
    • For Advertisers
    • Conferences
  • Language Editing
Login Register Submit
  • This site uses cookies
  • You can change your cookie settings at any time by following the instructions in our Cookie Policy. To find out more, you may read our Privacy Policy.

    I agree
Search articles by DOI, keyword, author or affiliation
Search
Advanced Search
presentation
International Journal of Molecular Medicine
Join Editorial Board Propose a Special Issue
Print ISSN: 1107-3756 Online ISSN: 1791-244X
Journal Cover
January-2025 Volume 55 Issue 1

Full Size Image

Sign up for eToc alerts
Recommend to Library

Journals

International Journal of Molecular Medicine

International Journal of Molecular Medicine

International Journal of Molecular Medicine is an international journal devoted to molecular mechanisms of human disease.

International Journal of Oncology

International Journal of Oncology

International Journal of Oncology is an international journal devoted to oncology research and cancer treatment.

Molecular Medicine Reports

Molecular Medicine Reports

Covers molecular medicine topics such as pharmacology, pathology, genetics, neuroscience, infectious diseases, molecular cardiology, and molecular surgery.

Oncology Reports

Oncology Reports

Oncology Reports is an international journal devoted to fundamental and applied research in Oncology.

Experimental and Therapeutic Medicine

Experimental and Therapeutic Medicine

Experimental and Therapeutic Medicine is an international journal devoted to laboratory and clinical medicine.

Oncology Letters

Oncology Letters

Oncology Letters is an international journal devoted to Experimental and Clinical Oncology.

Biomedical Reports

Biomedical Reports

Explores a wide range of biological and medical fields, including pharmacology, genetics, microbiology, neuroscience, and molecular cardiology.

Molecular and Clinical Oncology

Molecular and Clinical Oncology

International journal addressing all aspects of oncology research, from tumorigenesis and oncogenes to chemotherapy and metastasis.

World Academy of Sciences Journal

World Academy of Sciences Journal

Multidisciplinary open-access journal spanning biochemistry, genetics, neuroscience, environmental health, and synthetic biology.

International Journal of Functional Nutrition

International Journal of Functional Nutrition

Open-access journal combining biochemistry, pharmacology, immunology, and genetics to advance health through functional nutrition.

International Journal of Epigenetics

International Journal of Epigenetics

Publishes open-access research on using epigenetics to advance understanding and treatment of human disease.

Medicine International

Medicine International

An International Open Access Journal Devoted to General Medicine.

Journal Cover
January-2025 Volume 55 Issue 1

Full Size Image

Sign up for eToc alerts
Recommend to Library

  • Article
  • Citations
    • Cite This Article
    • Download Citation
    • Create Citation Alert
    • Remove Citation Alert
    • Cited By
  • Similar Articles
    • Related Articles (in Spandidos Publications)
    • Similar Articles (Google Scholar)
    • Similar Articles (PubMed)
  • Download PDF
  • Download XML
  • View XML

  • Supplementary Files
    • Supplementary_Data1.pdf
    • Supplementary_Data2.pdf
    • Supplementary_Data3.mp4
    • Supplementary_Data4.mp4
    • Supplementary_Data5.mp4
    • Supplementary_Data6.mp4
Article Open Access

Osteosarcoma stem cells resist chemotherapy by maintaining mitochondrial dynamic stability via DRP1

  • Authors:
    • Boren Tian
    • Yaxuan Wu
    • Xiaoyun Du
    • Yan Zhang
  • View Affiliations / Copyright

    Affiliations: MOE Key Laboratory of Gene Function and Regulation, School of Life Sciences, Sun Yat‑sen University, Guangzhou, Guangdong 510275, P.R. China, MOE Key Laboratory of Gene Function and Regulation, School of Life Sciences, Sun Yat‑sen University, Guangzhou, Guangdong 510275, P.R. China
    Copyright: © Tian et al. This is an open access article distributed under the terms of Creative Commons Attribution License.
  • Article Number: 10
    |
    Published online on: October 29, 2024
       https://doi.org/10.3892/ijmm.2024.5451
  • Expand metrics +
Metrics: Total Views: 0 (Spandidos Publications: | PMC Statistics: )
Metrics: Total PDF Downloads: 0 (Spandidos Publications: | PMC Statistics: )
Cited By (CrossRef): 0 citations Loading Articles...

This article is mentioned in:



Abstract

Osteosarcoma malignancy exhibits significant heterogeneity, comprising both osteosarcoma stem cells (OSCs) and non‑OSCs. OSCs demonstrate increased resistance to chemotherapy due to their distinctive cellular and molecular characteristics. Alterations in mitochondrial morphology and homeostasis may enhance chemoresistance by modulating metabolic and regulatory processes. However, the relationship between mitochondrial homeostasis and chemoresistance in OSCs remains to be elucidated. The present study employed high‑resolution microscopy to perform multi‑layered image reconstructions for a quantitative analysis of mitochondrial morphology. The results indicated that OSCs exhibited larger mitochondria in comparison with non‑OSCs. Furthermore, treatment of OSCs with cisplatin (CIS) or doxorubicin (DOX) resulted in preserved mitochondrial morphological stability, which was not observed in non‑OSCs. This finding suggested a potential association between mitochondrial homeostasis and chemoresistance. Further analysis indicated that dynamin‑related protein 1 (DRP1) might play a pivotal role in maintaining the stability of mitochondrial homeostasis in OSCs. Depletion of DRP1 resulted in the disruption of mitochondrial stability when OSCs were treated with CIS or DOX. Additionally, knocking out DRP1 in OSCs led to a reduction in chemoresistance. These findings unveil a novel mechanism underlying chemoresistance in osteosarcoma and suggest that targeting DRP1 could be a promising therapeutic strategy to overcome chemoresistance in OSCs. This provided valuable insights for enhancing treatment outcomes among patients with osteosarcoma.

Introduction

Mitochondria are known as the powerhouses of the cell and influence key signaling pathways related to cellular homeostasis, proliferation and apoptosis (1-3). The study of mitochondrial dynamics and biogenesis has attracted significant attention in recent years due to its vital role in elucidating diverse biological phenomena, including the process of apoptosis in cancer cells (4-7). Mitochondrial homeostasis is regulated by two opposing processes: Fusion and fission (8). Mitochondria can fuse to form larger networks or undergo fission into smaller mitochondria (1). These distinct alterations in mitochondrial morphology can trigger different metabolic and regulatory processes, thereby enhancing the chemoresistance of cancer cells (5,6,9).

Evidence suggests a close association between dysregulated mitochondrial homeostasis and tumorigenesis, offering a novel perspective for comprehending intricate oncogenic processes. Mitochondrial fission has been observed in neoplastic cells across various solid tumors. Research has demonstrated that dysregulated mitochondrial homeostasis, characterized by increased fission or weakened fusion, is commonly found in numerous types of cancer, resulting in mitochondrial fragmentation (10-13). The process of mitochondrial fusion, which involves the merging of mitochondrial membranes, is facilitated by mitofusin1 (MFN1), mitofusin2 (MFN2) and optic atrophy 1 (OPA1). By contrast, mitochondrial fission is regulated by DRP1, which forms a ring-like structure on the outer mitochondrial membrane to facilitate the constriction and division of mitochondria. Notably, in most types of cancer, the expression of the key mitochondrial fission gene DRP1 is upregulated, while the expression of the mitochondrial fusion gene MFN2 is downregulated (14-17). These finding suggest a potential role for mitochondrial homeostasis in tumor progression.

Dysregulated mitochondrial homeostasis may play a pivotal role in cancer chemoresistance. The mechanisms underlying chemoresistance in tumors are complex, involving multiple cellular processes and molecular pathways. One hypothesis suggests that mitochondrial homeostasis contributes to the acquisition of anti-apoptotic capabilities. The release of cytochrome c from the mitochondrial outer membrane, triggered by changes in membrane permeability, initiates a cascade leading to programmed cell death (18). Changes in mitochondrial homeostasis directly affect the permeability of the mitochondrial outer membrane, potentially inhibiting the shifts in membrane potential induced by chemotherapeutic agents and thereby granting cells anti-apoptotic properties (4).

In addition to mitochondrial homeostasis, cancer heterogeneity plays a crucial role in chemoresistance. In osteosarcoma, a highly heterogeneous malignant tumor that predominantly affects adolescents (19), its heterogeneity driven by the plasticity of osteosarcoma cells, contributes to the high chemoresistance observed in this disease. Osteosarcoma cells can be categorized into two subpopulations: osteosarcoma stem cells (OSCs) and non-osteosarcoma stem cells (non-OSCs). 'OSCs' refer to osteosarcoma cells that exhibit stem cell properties, such as self-renewal, differentiation capacity, chemoresistance and high tumorigenic potential (20). By contrast, 'non-OSCs' refers to osteosarcoma cells that do not possess these stem cell properties (20). The high chemoresistance exhibited by OSCs presents a significant challenge for eradication, complicating the clinical management behind osteosarcoma (21,22). However, the underlying mechanism of the difference in chemoresistance between OSCs and non-OSCs are still unknown remain to be elucidated.

Given the potential role of mitochondrial homeostasis in cancer chemoresistance, the present study aimed to investigate the disparities in mitochondrial dynamic changes between OSCs and non-OSCs and study the involvement of these alterations in mechanisms underlying chemoresistance. Exploring mitochondrial dynamics in osteosarcoma could elucidate chemoresistance mechanisms and enhance therapeutic strategies, potentially improving patient outcomes.

Materials and methods

Cell culture

The human osteosarcoma cell line MG-63 was obtained from the Cell Bank of the Chinese Academy of Sciences (cat. no. TCHu124) and maintained as monolayer cultures in Dulbecco's modified Eagle's medium/F12 (DF12; cat. no. D8900; MilliporeSigma) supplemented with 5% fetal bovine serum (FBS; MilliporeSigma), penicillin (100 U/ml) and streptomycin (100 U/ml) in an incubator at 37°C with 5% CO2. The human embryonic kidney cells 293T were obtained from the Cell Bank of the Chinese Academy of Sciences (cat. no. SCSP-502) and maintained as monolayer cultures in Dulbecco's modified Eagle's medium-high glucose (cat. no. D5648; MilliporeSigma) supplemented with 5% fetal bovine serum (FBS; MilliporeSigma), penicillin (100 U/ml) and streptomycin (100 U/ml) in an incubator at 37°C with 5% CO2. For OSCs, the MG-63 was cultured in serum-free DF12 supplemented with 5 factors (5F), including 10 μg/ml human insulin, 5 μg/ml human transferrin, 10 μM 2-aminoethanol, 10 nM sodium selenite, 10 μM mercaptoethanol, 5 mg/ml bovine serum albumin and 5 ng/ml transforming growth factor-β, as previously described (23,24).

Vectors and cell transfection

The knockout of DRP1 by CRISPR/Cas9 in the MG-63 cells was performed using the 2nd Lenti-Crispr-vector system (cat. no. 49535; Addgene, Inc.). Lentivirus (5 μg) was amplified from 293T packaging cells with pSPAX2 and pMD2G (cat. nos. 12260 and 12259; Addgene, Inc.) helper plasmids (quantity of plasmids ratio was pSPAX2:pMD2G:Lentivirus=3.75:1.25:5). The virus-containing supernatants were collected at 48 h following transfection. The supernatants, with 5% PEG8000 were centrifuged at 4,000 × g for 2 h at 4°C to concentrate the lentiviral particles, diluted in 200 μl PBS and then stored at -80°C. The MG-63 cells were then transfected with the lentivirus (40 μl lentivirus in 2 ml DF12; with a multiplicity of infection of 10 for lentiviral vectors) for 8 h at 37°C then selected with 1 μg/ml puromycin (cat. no. A1113803; Gibco; Thermo Fisher Scientific, Inc.). The time interval between transduction and subsequent experimentation was 48 h to allow sufficient expression of the transgene. The single guide (sg)RNA-DRP1 primers were as follows: Sequence 1, AUAUUCUGUUUUCAGAGCAG and sequence 2, GAGCUCAGUGCUAGAAAGCC.

RNA isolation and reverse transcription-quantitative (RT-q) PCR

Total RNA was extracted from the cells (1×106 cells per well in a 6-well plate) using an EZ-press RNA Purification kit (cat. no. B0004DP; EZBioscience) and equal amounts of RNA were reverse-transcribed into cDNA using the First Strand cDNA Synthesis kit, ReverTraAce (cat. no. FSQ-201; Toyobo Life Science). RNA extraction and cDNA synthesis were performed according to the manufacturer's protocols. RT-qPCR was performed using a LightCycler 480 SYBR-Green I Master (Roche Diagnostics) according to the manufacturer's instructions. The thermocycling conditions were applied at 95°C for 5 min, followed by 40 cycles of 95°C for 10 sec (denaturation), 60°C for 20 sec (annealing) and then at 72°C for 20 sec (extension). mRNA expression was normalized to GAPDH using the 2−ΔΔCq method (25). All the experiments were carried out at least three times independently. The primers used for RT-qPCR are listed in Table SI.

Western blot analysis

The cells were lysed by RIPA lysis buffer (cat. no. P0013K; Beyotime Institute of Biotechnology) containing a protease inhibitor cocktail (cat. no. 04693132001; Roche Diagnostics) on ice for 30 min. The protein concentration was determined using the BCA kit assay (cat. no. 23225; Thermo Fisher Scientific, Inc.). Total cellular proteins were extracted and analyzed by immunoblotting as described previously (23). In brief, a total of 30 μg of protein per lane were separated on 10% SDS-polyacrylamide gel and then transferred to PVDF membranes. Non-fat dried milk (5%; cat. no. 1172GR500; BioFroxx) dissolved in TBST (Tris-buffered saline with 0.5% Tween-20, cat. no. 1115GR500; BioFroxx) was used to block at room temperature for 1 h. The corresponding primary antibodies were incubated overnight at 4°C, followed by the addition of HRP-labeled secondary antibodies at room temperature for 1 h. Enhanced Chemiluminescence (ECL; cat. no. 34580; Thermo Fisher Scientific, Inc.) was employed for visualizing results Subsequently, images were acquired using a CCD system. Densitometry analysis was performed using ImageJ (Version v1.8.0; National Institutes of Health) software. The antibodies used for western blotting are listed in Table SII.

Chemoresistance assay

A CCK-8 assay was employed to evaluate the chemoresistance of non-OSCs and OSCs to doxorubicin (DOX) or cisplatin (CIS; cat. nos. HY-15142 and HY-17394; MedChemExpress). Cells were plated in 96-well plates at a density of 5,000 cells/well. Different concentrations (0-25 μM) of CIS or (0-100 μM) DOX were added to the medium for 24 h. After treatments, 10% CCK-8 solution was added into mediums incubated for 2 h and optical density (OD) values were evaluated at 450 nm using a microplate reader. CIS and DOX were dissolved in dimethyl sulfoxide (DMSO) and the equivalent amount of DMSO was added to the control group for consistency in the present study.

Flow cytometry assay

The intracellular reactive oxygen species (ROS) were detected by the Reactive Oxygen Species Assay kit (cat. no. S0033S; Beyotime Institute of Biotechnology) which includes 2′,7′-Dichlorodihydrofluorescein diacetate (DCFH-DA) detection. According to the kit protocol, cells were treated with 10 μM DCFH-DA diluted in DF12 for 20 min at 37°C. Fluorescence was detected at 488 nm excitation and 525 nm emission using a Beckman MoFlo Astrios EQs flow cytometer (Beckman Coulter, Inc.). The flow cytometry data were analyzed using FlowJo v10 software (FlowJo LLC).

Analysis of NADPH and ATP

The intracellular NADPH levels were determined using an NADP+/NADPH Assay kit with water-soluble tetrazolium salt 8 (cat. no. S0179; Beyotime Institute of Biotechnology). The absorbance values were measured at 450 nm by recording luminescence using a BioTek Synergy LX multimode reader (BioTek; Agilent Technologies, Inc.). The intracellular ATP levels were determined using an ATP assay kit (cat. no. S0026, Beyotime Institute of Biotechnology). Luminescence was recorded using the same multimode reader with an integration time of 10 sec per well. All the analyses were conducted according to the instructions of the manufacturer.

Fluorescent staining for mitochondria

Cells were seeded in glass-bottom dishes (Standard Imaging, Inc.) and treated with CIS or DOX. OSCs were initially cultured in normal petri dishes and then transferred to glass-bottom dishes for image capture. Cells were stained with PK Mito Red (PKMR) dye (cat. no. PKMR-2; GenVivo, Inc.) at 37°C for 15 min. Images were acquired using a Multimodality Structured Illumination Microscopy (Multi-SIM) imaging system (NanoInsights-Tech) equipped with a 100, 1.49NA oil objective and a Kinetix camera (Photometrics). The PKMR was excited at a wavelength of 561 nm and the resulting images were acquired in 3D-SIM mode with a laser power of 50 mW and an exposure time of either 1 msec (for OSCs) or 2 msec (for non-OSCs). Subsequently, the acquired images were reconstructed using SIM Imaging Analyser software (Version 2.23.9, NanoInsights-Tech). During image acquisition, cells were maintained in a humidified chamber at 37°C under 5% CO2.

3D rendering

The acquired images were reconstructed using Imaris v9.6.0 (Oxford Instruments plc). The original images were observed in 3D view mode and the surface module was used for 3D rendering. The rendering parameter surface detail was 0.0612. The background subtraction mode was selected and the diameter of the largest sphere was 1 μm (for OSCs)/4 μm (for non-OSCs). The threshold and filter surfaces were adjusted according to the actual conditions of each image. After rendering, mitochondrial parameters including length, volume and sphericity of the mitochondrial network were obtained in a single cell for drawing the density distribution map.

Statistical analysis

The data were presented as the mean ± standard deviation. A one-way analysis of variance (ANOVA) followed by Tukey's multiple comparisons test was conducted to analyze the among multiple groups. An unpaired two-tailed Student's t-test was used to compare the data between two groups. P<0.05 was considered to indicate a statistically significant difference.

Results

OSCs exhibit distinct mitochondrial morphology compared with non-OSCs

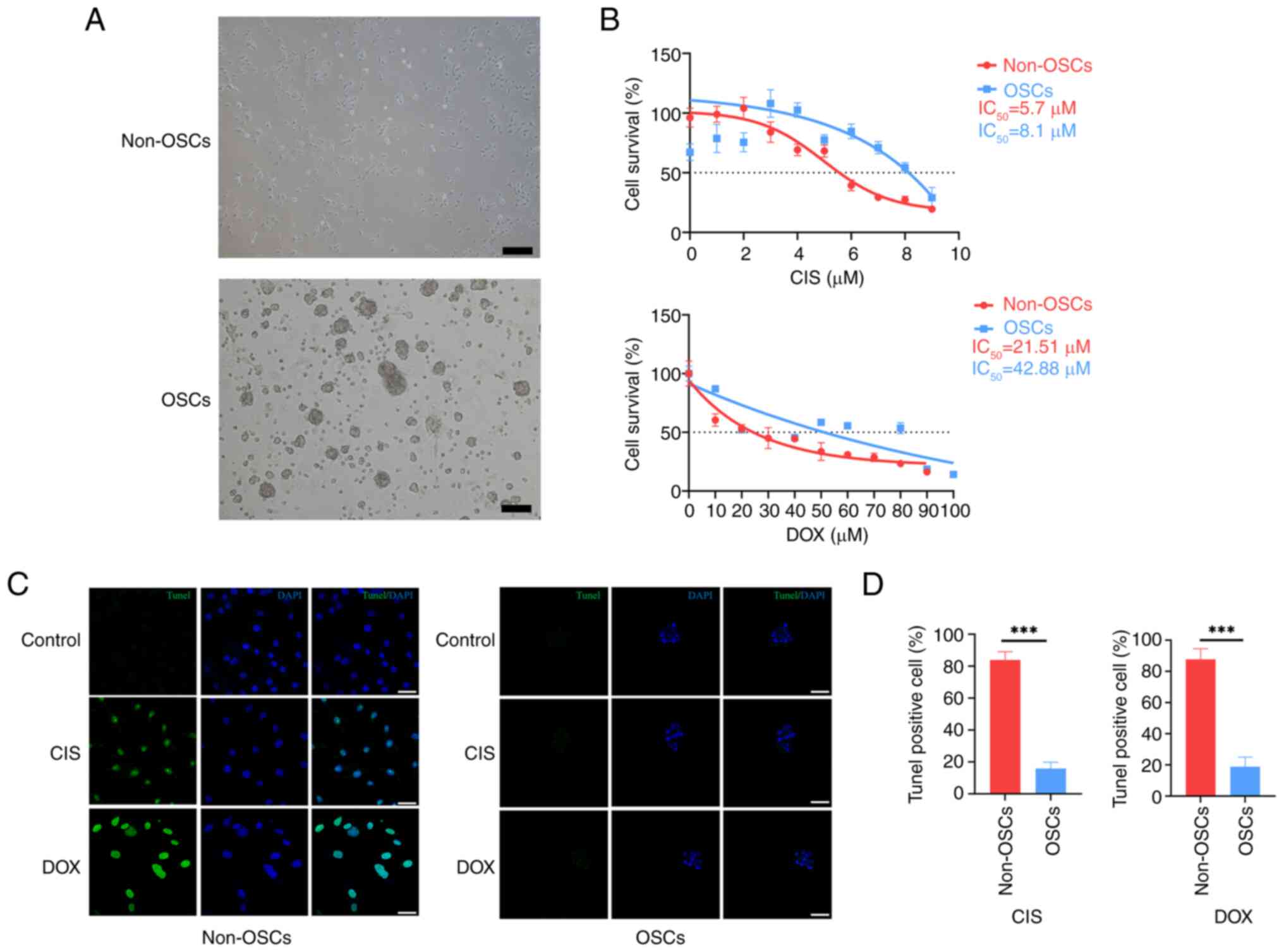
To investigate the mitochondrial morphology of OSCs, OSCs were cultured in a serum-free culture medium as previously described (23,24). When cultured in DF12 supplemented with 5% FBS, cells exhibited characteristics of non-OSCs and demonstrated a monolayer phenotype (Fig. 1A). By contrast, under serum-free conditions, these cells exhibited characteristics of OSCs and displayed a sphere phenotype (Fig. 1A). To assess the chemoresistance of OSCs compared with non-OSCs, the cells were treated with primary clinical chemotherapeutics CIS and DOX. The results indicated that OSCs exhibited a higher level of chemoresistance to CIS or DOX treatment compared with non-OSCs (Fig. 1B). TUNEL staining was employed to assess the apoptotic status of the cells. Non-OSCs exhibited significant apoptosis upon treatment with CIS or DOX compared with the untreated group (Fig. 1C). However, only a few apoptotic cells were detected in the OSCs compared with the non-OSCs group (Fig. 1C). Compared with non-OSCs, OSCs showed significantly increased resistance to apoptosis (Fig. 1D). Overall, these results indicated that the OSCs showed higher chemoresistance compared with non-OSCs.

Figure 1

OSCs exhibit more resistance to chemotherapy than non-OSCs. (A) Morphology of non-OSCs and OSCs (scale bar, 200 μm). (B) Non-OSCs and OSCs cell survival curves and IC50 statistics treated with CIS and DOX. (C) TUNEL staining of apoptosis in non-OSCs and OSCs treated with CIS and DOX (green: TUNEL, blue: DAPI; scale bar, 50 μm). (D) Statistics of TUNEL positive cells (%). Data are presented as the mean ± SD of three independent experiments (n=3); ***P<0.001. OSCs, osteosarcoma stem cells; IC50, half-maximal inhibitory concentration; CIS, cisplatin; DOX, doxorubicin.

For an improved characterization and quantitative analysis of mitochondrial morphology and dynamic alteration, particularly fusion and fission status, high-quality mitochondrial images are essential. A schematic illustrated the process of capturing and rendering 3D images of cells (Fig. 2A). The complete structure and network of mitochondria within non-OSCs were visualized (Fig. 2B). This revealed a diverse range of morphologies in non-OSCs, including punctate shapes, linear forms and interconnected networks. Additionally, OSCs exhibited mitochondrial morphologies distinct from those observed in non-OSCs (Fig. 2C). For an improved characterization and quantitative analysis of mitochondrial morphology, videos were created to show the full range of mitochondrial morphologies in both individual non-OSCs and OSCs (Videos S1-S4). To further elucidate the differences in mitochondrial morphologies between non-OSCs and OSCs, the present study analyzed and quantified 10-20 cells for each group, measuring various morphological parameters of whole mitochondria, including length, volume and sphericity. Mitochondria in OSCs exhibited a predominant fusion pattern and reduced sphericity. These findings indicated that mitochondria within OSCs were characterized by increased size and enhanced fusion compared with non-OSCs.

Figure 2

OSCs exhibit different mitochondrial morphologies compared with non-OSCs. (A) Schematic of the process used for capturing and rendering 3D images of cells. (B) Original mitochondrial images of non-OSCs obtained by Multi-SIM and their 3D reconstructions via software rendering, showing full view (right) and partial zoom-in (left). (C) Original mitochondrial images and 3D reconstructions of OSCs in XY view (right) and Z view (left). Density plot analyses of mitochondrial morphological parameters measuring (D) volume, (E) length and (F) sphericity (scale bar, 5 μm). OSCs, osteosarcoma stem cells; Multi-SIM, multimodality structured illumination microscopy.

OSCs exhibit stable mitochondrial homeostasis compared with non-OSCs upon chemotherapy

The diverse morphologies of mitochondria could influence mitochondrial functions, including cell survival, apoptosis, metabolism, ROS management and mitophagy (26,27). CIS or DOX triggers apoptosis through mitochondrial pathways involving the release of cytochrome c, generation of ROS and permeabilization mediated by Bax/Bak (28). Following treatment with CIS or DOX, non-OSCs showed higher levels of mitochondrial fragmentation and fission compared with the untreated group (Fig. 3A). Additionally, non-OSCs treated with CIS or DOX showed smaller mitochondrial volume and shorter length, with more homogeneous sphericity distribution compared with the untreated group (Fig. 3B and C). The mitochondrial networks of OSCs did not exhibit significant alterations and their overall morphology remained stable following CIS or DOX treatment (Fig. 3D). Moreover, CIS or DOX treatment did not affect the mitochondrial volume, length and sphericity distribution. These results suggested that CIS or DOX can induce mitochondrial fragmentation and fission in non-OSCs, while having no impact on OSCs. Mitochondria in OSCs exhibited more stable homeostasis compared with non-OSCs when exposed to chemotherapeutics.

Figure 3

OSCs resist drug-induced mitochondrial fission. (A) 3D rendered mitochondrial images of non-OSCs treated with CIS and DOX (scale bar, 5 μm). (B and C) Density plot analyses measuring mitochondrial volume and length in non-OSCs treated with CIS (B) and DOX (C). (D) 3D rendered mitochondrial images of OSCs treated with CIS and DOX (scale bar, 5 μm) (E-F) Density plot analyses measuring mitochondrial volume and length in OSCs treated with (E) CIS and (F) DOX. OSCs, osteosarcoma stem cells; CIS, cisplatin; DOX, doxorubicin.

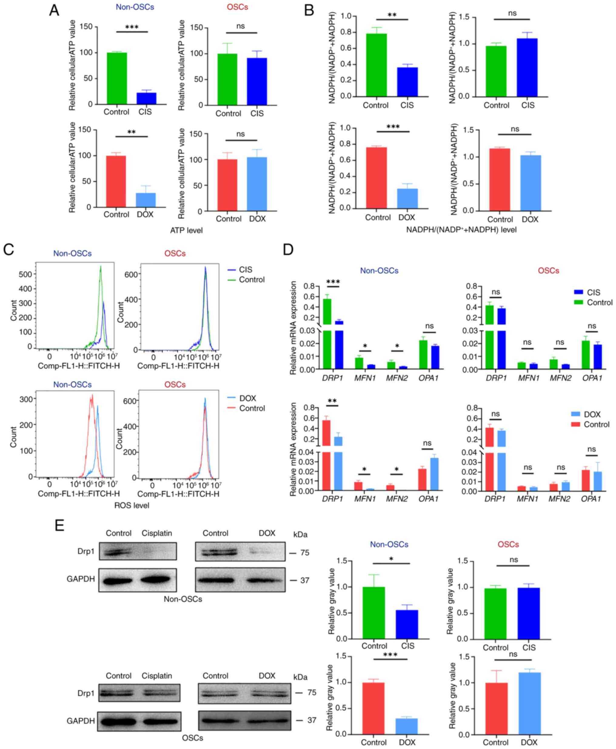
OSCs show mitochondrial functional homeostasis, compared with non-OSCs, under chemotherapy

Disruption of mitochondrial homeostasis impairs mitochondrial function, affects cellular metabolism and can potentially lead to apoptosis (29). Mitochondria play a crucial role in regulating the metabolism and bioenergetics of cancer cells and their dysfunction can disrupt the production of essential metabolites such as ATP and NADPH (14). To assess mitochondrial function, specific assays were used to measure parameters related to ATP production, NADPH levels and ROS levels. Non-OSCs exhibited significantly reduced intracellular ATP levels following CIS or DOX treatment compared with the untreated group (Fig. 4A). The intracellular ATP levels in OSCs were unaffected by CIS or DOX treatment, compared with the untreated group (Fig. 4A). NADPH/NADP directly affects the redox balance within cells (30). Non-OSCs after the treatment with CIS or DOX showed a significant downregulation of the intracellular NADPH/(NADP+ + NADPH) ratio compared with the untreated group (Fig. 4B). However, there was no significant decrease in the NADPH/(NADP+ + NADPH) ratio observed in OSCs following CIS or DOX treatment (Fig. 4B). Intracellular ROS was detected by flow cytometry using DCFH-DA staining. The results demonstrated a significant increase in intracellular ROS accumulation in non-OSCs following CIS and DOX treatment, whereas no substantial ROS accumulation was observed in OSCs following exposure to either CIS or DOX (Fig. 4D).

Figure 4

OSCs resist drug-induced mitochondrial functional damage. (A) Relative intracellular ATP generation per cell in non-OSCs and OSCs treated with CIS or DOX. (B) Relative intracellular NADPH/(NADP++NADPH) assay in non-OSCs and OSCs treated with CIS or DOX (C) ROS labeling with DCFH-DA in non-OSCs and OSCs treated with CIS or DOX. (D) Reverse transcription-quantitative PCR detecting the expression of mitochondrial fusion and fission-related genes (DRP1, MFN1, MFN2, OPA1) treated with CIS or DOX. (E) Western blot analysis showing DRP1 protein expression and relative gray value. Data are presented as the mean ± SD of three independent experiments (n=3); *P<0.05, **P<0.01, ***P<0.001, ns, not significance. OSCs, osteosarcoma stem cells; CIS, cisplatin; DOX, doxorubicin; ROS, reactive oxygen species; DCFH-DA, 2′,7′-Dichlorodihydrofluorescein diacetate; DRP1, dynamin-related protein 1.

The regulation of mitochondrial dynamics involves specific proteins, including MFN1, MFN2, OPA1 and DRP1. The results of the present study showed that non-OSCs treated with CIS or DOX exhibited significant downregulation of MFN1, MFN2 and DRP1 expression while showing no significant change in OPA1 expression. Conversely, in OSCs treated with CIS or DOX, the expression levels of MFN1, MFN2, DRP1 and OPA1 remained unchanged (Fig. 4D). Western blot analysis was used to detect the protein expression level of DRP1, which showed that non-OSCs had significantly downregulated DRP1 expression following CIS and DOX treatment, while OSCs showed no significant change in DRP1 expression (Fig. 4E). The results suggested that CIS or DOX can induce mitochondrial dysfunction in non-OSCs but not in OSCs. Meanwhile, the expression of MFN1, MFN2 and fission-related DRP1 was downregulated following CIS or DOX treatment; however, this suppression of these genes in OSCs was not observed.

In summary, under CIS or DOX treatment, OSCs maintained mitochondrial stability without significant alterations in ATP or NADPH levels, ROS accumulation, or gene expression. Conversely, non-OSCs exhibited impaired mitochondrial function, characterized by reduced levels of ATP and NADPH, elevated ROS accumulation and suppressed gene expression. These results indicated that OSCs can maintain mitochondrial functional homeostasis during chemotherapy, whereas non-OSCs lack this ability.

DRP1 regulates mitochondrial morphology in OSCs

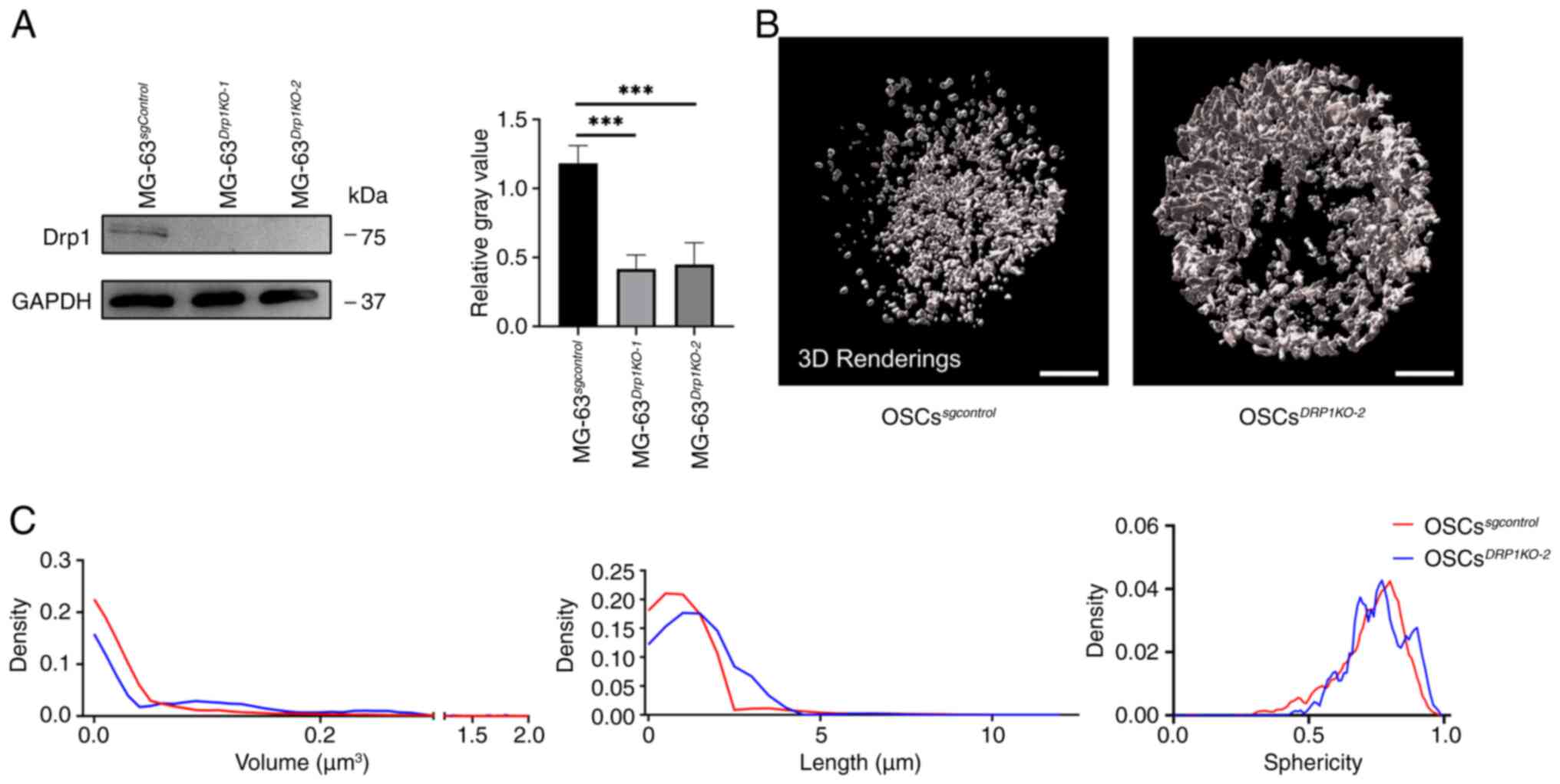
Changes in mitochondrial morphology are a continuous process, where mitochondria constantly undergo fusion and fission. Disruption of these processes can lead to dysregulated of mitochondrial homeostasis. The present study used two different sgRNA sequences to knock out DRP1 (OSCsDRP1-KO, and OSCsDRP1-KO2) and western blotting was employed to determine the knockout efficiency (Fig. 5A). The two sgRNA sequences demonstrated high knockdown efficiency and OSCsDRP1-KO2 was selected for further experiments. After sequencing MG-63DRP1-KO2, a 4-base pair deletion in exon 2 of the DRP1 gene was identified, which caused a frameshift mutation that led to the production of a premature stop codon in exon 5, truncating the protein. This mutation affected the GTPase domain, which is crucial for GTP binding and hydrolysis, both of which are essential for the protein's role in mitochondrial and peroxisomal fission (Fig. S1). The mitochondrial morphology in OSCsDRP1-KO2 showed increased fusion (Fig. 5B). Further quantitative analysis revealed an increase in mitochondrial volume and length in OSCsDRP1-KO2 compared with the OSCssgcontrol. Additionally, the cellular sphericity distribution did not show any significant change (Fig. 5C). These findings indicate that DRP1 is essential for regulating mitochondrial fission and fusion processes and knockdown of DRP1 leads to significant alterations in the morphology of the mitochondrial network.

Figure 5

Knockdown of DRP1 induces mitochondrial morphological fission in OSCs. (A) CRISPR/Cas9 was used to knock out DRP1 expression and western blotting was used to determine knockout efficiency. (B) Original mitochondrial images and 3D rendered mitochondrial images of MG-63sgcontrol and MG-63DRP1KO (scale bar, 5 μm). (C) Density plot analysis measuring mitochondrial volume and length in non-OSCs and OSCs. Data are presented as the mean ± SD of three independent experiments (n=3); ***P<0.001. DRP1, dynamin-related protein 1; OSCs, osteosarcoma stem cells.

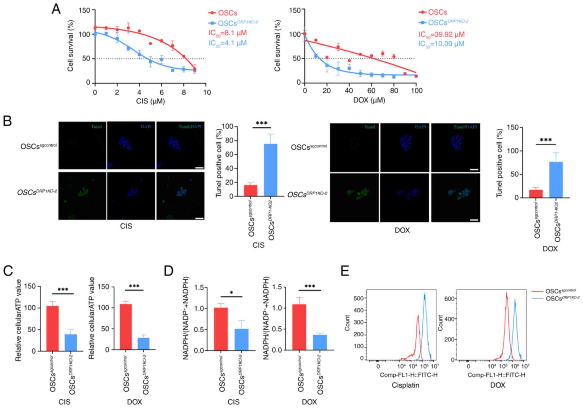
DRP1 affects OSC chemoresistance

To investigate the relationship between changes in mitochondrial morphology and chemoresistance, OSCsDRP1-KO2 and OSCssgcontrol were treated with CIS or DOX at various concentrations. The results indicated that half-maximal inhibitory concentration (IC50) was significantly decreased in OSCsDRP1-KO2 following the treatments with CIS or DOX (Fig. 6A). TUNEL staining for apoptosis revealed a significant increase in fluorescence in the OSCsDRP1-KO2 compared with the OSCssgcontrol treated with CIS or DOX (Fig. 6B). Furthermore, parameters representing mitochondrial function were assessed. OSCsDRP1-KO2 exhibited a significant decrease in average intracellular ATP production (Fig. 6C) following CIS or DOX treatment compared with the untreated group. Intracellular NADPH/(NADP++NADPH) in OSCsDrp-1KO2 showed a significant downregulation following CIS or DOX treatment compared with the untreated group (Fig. 6D). Additionally, knocking out DRP1 in OSCs led to significant intracellular ROS accumulation and reduced chemoresistance following CIS and DOX treatment compared with OSCssgcontrol (Fig. 6E). These results underscore the critical role of DRP1 in maintaining chemoresistance and mitochondrial function in OSCs.

Figure 6

DRP1 affects OSCs chemoresistance. (A) Survival curves and IC50 statistics for OSCs and OSCsDRP1KO-2 cells treated with CIS and DOX. (B) TUNEL staining of apoptosis in OSCs and OSCsDRP1KO-2 treated with CIS and DOX and statistics of TUNEL positive cells; green: TUNEL, blue: DAPI, scale bar, 50 μm). (C) Relative intracellular ATP generation per cell in OSCs and OSCsDRP1KO-2 treated with CIS or DOX. (D) Relative intracellular NADPH/(NADP++NADPH) assay in OSCs and OSCsDRP1KO-2 treated with CIS or DOX. (E) ROS labeling with DCFH-DA in OSCs and OSCsDRP1KO-2 treated with CIS or DOX. Data are presented as the mean ± SD of three independent experiments (n=3); *P<0.05, ***P<0.001. DRP1, dynamin-related protein 1; OSCs, osteosarcoma stem cells; IC50, half-maximal inhibitory concentration; CIS, cisplatin; DOX, doxorubicin; ROS, reactive oxygen species.

Discussion

Chemoresistance in cancer cells is a major cause of poor prognosis in patients. Our previous studies have shown that non-OSCs can be reprogrammed into OSCs, which subsequently acquire higher chemoresistance (23,24,31). However, the mechanisms underlying this increased chemoresistance in OSCs remain unclear. The present study discovered a potential mechanism of chemoresistance in osteosarcoma cells. OSCs counteract apoptosis and mitochondrial dysfunction induced by chemotherapy by maintaining mitochondrial homeostasis through the fission gene DRP1, suggesting a potential target for eliminating OSCs.

Cancer stem cells (CSCs) demonstrate significantly enhanced chemoresistance compared with non-CSCs, attributed to multiple complex mechanisms (32). Elevated expression of ATP-binding cassette (ABC) transporters (33) and augmented DNA damage repair capabilities were notable (34). Additionally, enhanced chemoresistance is attributed to alterations in the expression levels of anti-apoptotic proteins, such as Bcl-2 and BAX (35), along with the reprogramming of metabolic pathways (36). As well as these mechanisms, the present study investigated the mechanisms of chemoresistance in OSCs from the perspective of mitochondrial stability. OSCs exhibited more stable mitochondrial homeostasis compared with non-OSCs, both in terms of morphology and function. Cancer cells with enlarged and fused mitochondria typically demonstrate heightened chemoresistance through the maintenance of elevated ATP levels and the mitigation of oxidative stress (37). The present study demonstrated that OSCs were able to maintain stable ATP and NADPH production under CIS or DOX-induced stress, whereas non-OSCs could not. Vlashi et al (38) similarly demonstrated metabolic differences between CSCs and non-CSCs in glioma; CSCs were able to maintain higher ATP levels under stress and exhibited enhanced mitochondrial repair capabilities. The accumulation of ROS could induce apoptosis by causing a decrease in mitochondrial membrane potential, leading to the release of cytochrome c from the mitochondria into the cytosol, which then triggered a cascade of apoptotic events. Another study found that breast cancer CSCs could resist radiotherapy by clearing ROS through the synthesis of glutathione genes, thereby inhibiting apoptosis (39). The present study found that OSCs were able to resist chemotherapeutics by preventing the accumulation of ROS by maintaining mitochondrial homeostasis, which further elucidated the mechanism behind the difficulty of targeting CSCs for elimination in clinical settings.

Regarding mitochondrial morphology, there are few widely recognized conclusions about the differences between CSCs and non-CSCs and the results from various studies remained controversial. Civenni et al (40) indicated that BRD4 promotes mitochondrial fission and sustains the survival of CSCs by regulating the expression of the mitochondrial fission factor. Inhibiting BRD4 impedes mitochondrial fission, leading to mitochondrial dysfunction and the senescence and exhaustion of CSCs. The same conclusions were validated in brain tumor-initiating cells (BTICs), where BTICs exhibited a more fragmented mitochondrial morphology compared with non-BTICs, indicating increased mitochondrial fission within BTICs. DRP1, a key mediator protein of mitochondrial fission, was activated in BTICs but inhibited in non-BTICs (41). However, mitochondrial dynamics in breast cancer involve different mechanisms. Wu et al (42) indicate that epithelial-mesenchymal transition (EMT) promotes mitochondrial fusion by upregulating the expression of MFN1, enhancing antioxidant capacity and thus sustaining the self-renewal and expansion of CSCs. The study demonstrated that mitochondrial dynamics in breast CSCs tend towards fusion. Research in esophageal squamous cell carcinoma demonstrated that CSCs induced mitochondrial fission through the activation of the key autophagy protein Parkin, which is activated by EMT and leads to mitophagy (43). The aforementioned results indicate that mitochondrial morphology is complex in CSCs across different tissues and can be regulated by a variety of mechanisms. The findings of the present study revealed significant disparities in mitochondrial morphology between non-OSCs and OSCs. Notably, the mitochondria in OSCs exhibited a higher degree of fusion, resulting in a more interconnected mitochondrial network compared with non-OSCs. Notably, the mitochondrial network with more interconnection showed more stable homeostasis under the stress of chemotherapy CIS and DOX. This increased mitochondrial fusion helped reduce chemosensitivity in OSCs, thereby promoting chemoresistance. Moreover, the regulation of this mitochondrial network was facilitated by the expression of the mitochondrial fission protein DRP1. The present study revealed the critical role of DRP1 in OSCs, particularly in maintaining their chemoresistance through the regulation of mitochondrial dynamics. The high expression of DRP1 is crucial for sustaining the proliferation and survival of OSCs, making it a potential therapeutic target. These findings provide a significant basis for the future development of cancer treatment strategies targeting DRP1.

CIS and DOX can both induce DNA damage. CIS forms DNA cross-links, inhibiting DNA replication and transcription, while DOX intercalates into DNA, disrupting the function of topoisomerase II and leading to DNA strand breaks (44). In the present study, OSCs exhibited no differences in resistance to these two chemicals, suggesting that mitochondrial dynamics may involve a similar mechanism and resistance effect in countering chemotherapeutics that induce apoptosis through DNA damage. The results supplemented the finding on mitochondrial dynamics between OSCs and non-OSCs, offering a new direction for further research into the chemoresistance of OSCs. In fact, the role of MFN1 in the chemoresistance of OSCs was also detected. However, MFN1 was expressed at a very low level in osteosarcoma (data not shown).

Live-cell 3D imaging presented challenges due to various limitations, including probe photobleaching, rapid mitochondrial mobility and, most critically, phototoxicity, especially for suspension cells. Phototoxic effects accumulate from repeated scanning during Z-stacking, leading to continuous swelling artifacts. Moreover, the results displayed the 3D mitochondrial structure of OSCs, suspension cells, without any occurrence of phototoxicity or continuous swelling artifacts. Another classical approach to studying mitochondrial dynamics involves the use of electron microscopy, which, although offering high resolution, can only observe fixed cells and cannot replicate the mitochondrial state in living cells. By contrast, the method of the present study allowed for the observation of mitochondria in living cells and enabled continuous imaging to monitor dynamic changes in the mitochondrial network. The present study provided a new experimental approach for exploring changes in mitochondrial dynamics within live cells.

In conclusion, the present study showed a novel mechanism of chemoresistance in OSCs from a mitochondrial dynamics perspective. This provided new insights into chemoresistance in CSCs and suggested potential therapeutic targets for the elimination of OSCs in clinical settings.

Supplementary Data

Availability of data and materials

The datasets used and/or analyzed during the current study are available from the corresponding author on reasonable request.

Authors' contributions

BT performed the experiments, analyzed the data, conceived the study, wrote the original draft, reviewed and edited the manuscript. YW performed the experiments, analyzed the data, wrote the original draft, reviewed and edited the manuscript. XD performed the experiments. YZ wrote, reviewed and edited the manuscript, supervised and administered the project and was responsible for funding acquisition.

Ethics approval and consent to participate

Not applicable.

Patient consent for publication

Not applicable.

Competing interests

The authors declare that they have no conflicts of interest.

Acknowledgements

The authors appreciate the support of Ms. Jialing Xu (Core Facilities of Life Sciences, School of Life Sciences, Sun Yat-sen University, Guangdong, China) for equipment support and technical assistance.

Funding

The present study was supported by a grant from the Programs of Guangdong Science and Technology (grant no. 2019B1515210015), China Postdoctoral Science Foundation (grant no. 2023M744083) and National Natural Science Foundation of China (grant no. 31871413).

References

1 

Friedman JR and Nunnari J: Mitochondrial form and function. Nature. 505:335–343. 2014. View Article : Google Scholar : PubMed/NCBI

2 

Labbé K, Murley A and Nunnari J: Determinants and functions of mitochondrial behavior. Annu Rev Cell Dev Biol. 30:357–391. 2014. View Article : Google Scholar : PubMed/NCBI

3 

Xing J, Qi L, Liu X, Shi G, Sun X and Yang Y: Roles of mitochondrial fusion and fission in breast cancer progression: A systematic review. World J Surg Oncol. 20:3312022. View Article : Google Scholar : PubMed/NCBI

4 

Giacomello M, Pyakurel A, Glytsou C and Scorrano L: The cell biology of mitochondrial membrane dynamics. Nat Rev Mol Cell Biol. 21:204–224. 2020. View Article : Google Scholar : PubMed/NCBI

5 

Wai T and Langer T: Mitochondrial dynamics and metabolic regulation. Trends Endocrinol Metab. 27:105–117. 2016. View Article : Google Scholar : PubMed/NCBI

6 

Eisner V, Picard M and Hajnóczky G: Mitochondrial dynamics in adaptive and maladaptive cellular stress responses. Nat Cell Biol. 20:755–765. 2018. View Article : Google Scholar : PubMed/NCBI

7 

Vyas S, Zaganjor E and Haigis MC: Mitochondria and Cancer. Cell. 166:555–566. 2016. View Article : Google Scholar : PubMed/NCBI

8 

Boulton DP and Caino MC: Mitochondrial fission and fusion in tumor progression to metastasis. Front Cell Dev Biol. 10:8499622022. View Article : Google Scholar : PubMed/NCBI

9 

Quintana-Cabrera R and Scorrano L: Determinants and outcomes of mitochondrial dynamics. Mol Cell. 83:857–876. 2023. View Article : Google Scholar : PubMed/NCBI

10 

Chan DC: Mitochondrial dynamics and its involvement in disease. Annu Rev Pathol. 15:235–259. 2020. View Article : Google Scholar

11 

Rodrigues T and Ferraz LS: Therapeutic potential of targeting mitochondrial dynamics in cancer. Biochem Pharmacol. 182:1142822020. View Article : Google Scholar : PubMed/NCBI

12 

Zacharioudakis E and Gavathiotis E: Mitochondrial dynamics proteins as emerging drug targets. Trends Pharmacol Sci. 44:112–127. 2023. View Article : Google Scholar :

13 

Kumar S, Ashraf R and C KA: Mitochondrial dynamics regulators: Implications for therapeutic intervention in cancer. Cell Biol Toxicol. 38:377–406. 2022. View Article : Google Scholar

14 

Zeng X, Zhang YD, Ma RY, Chen YJ, Xiang XM, Hou DY, Li XH, Huang H, Li T and Duan CY: Activated Drp1 regulates p62-mediated autophagic flux and aggravates inflammation in cerebral ischemia-reperfusion via the ROS-RIP1/RIP3-exosome axis. Mil Med Res. 9:252022.PubMed/NCBI

15 

Chuang KC, Chang CR, Chang SH, Huang SW, Chuang SM, Li ZY, Wang ST, Kao JK, Chen YJ and Shieh JJ: Imiquimod-induced ROS production disrupts the balance of mitochondrial dynamics and increases mitophagy in skin cancer cells. J Dermatol Sci. 98:152–162. 2020. View Article : Google Scholar : PubMed/NCBI

16 

Jiang Y, Krantz S, Qin X, Li S, Gunasekara H, Kim YM, Zimnicka A, Bae M, Ma K, Toth PT, et al: Caveolin-1 controls mitochondrial damage and ROS production by regulating fission-fusion dynamics and mitophagy. Redox Biol. 52:1023042022. View Article : Google Scholar

17 

Wu Z, Xiao C, Long J, Huang W, You F and Li X: Mitochondrial dynamics and colorectal cancer biology: Mechanisms and potential targets. Cell Commun Signal. 22:912024. View Article : Google Scholar : PubMed/NCBI

18 

Harrington JS, Ryter SW, Plataki M, Price DR and Choi AMK: Mitochondria in health, disease and aging. Physiol Rev. 103:2349–2422. 2023. View Article : Google Scholar : PubMed/NCBI

19 

Zhang Y, Mai Q, Zhang X, Xie C and Zhang Y: Microenvironment signals and mechanisms in the regulation of osteosarcoma. Osteosarcoma-Biology, Behavior and Mechanisms. Honoki K and Weiss KR: InTech; 2017, View Article : Google Scholar

20 

Tian B, Du X, Zheng S and Zhang Y: The role of tumor microenvironment in regulating the plasticity of osteosarcoma cells. Int J Mol Sci. 23:161552022. View Article : Google Scholar : PubMed/NCBI

21 

Arima Y, Nobusue H and Saya H: Targeting of cancer stem cells by differentiation therapy. Cancer Sci. 111:2689–2695. 2020. View Article : Google Scholar : PubMed/NCBI

22 

Batlle E and Clevers H: Cancer stem cells revisited. Nat Med. 23:1124–1134. 2017. View Article : Google Scholar : PubMed/NCBI

23 

Zhang Y, Pan Y, Xie C and Zhang Y: miR-34a exerts as a key regulator in the dedifferentiation of osteosarcoma via PAI-1-Sox2 axis. Cell Death Dis. 9:7772018. View Article : Google Scholar : PubMed/NCBI

24 

Pan Y and Zhang Y, Tang W and Zhang Y: Interstitial serum albumin empowers osteosarcoma cells with FAIM2 transcription to obtain viability via dedifferentiation. In Vitro Cell Dev Biol Anim. 56:129–144. 2020. View Article : Google Scholar : PubMed/NCBI

25 

Livak KJ and Schmittgen TD: Analysis of relative gene expression data using real-time quantitative PCR and the 2(-Delta Delta C(T)) Method. Methods. 25:402–408. 2001. View Article : Google Scholar

26 

Youle RJ and Karbowski M: Mitochondrial fission in apoptosis. Nat Rev Mol Cell Biol. 6:657–663. 2005. View Article : Google Scholar : PubMed/NCBI

27 

Sheridan C and Martin SJ: Mitochondrial fission/fusion dynamics and apoptosis. Mitochondrion. 10:640–648. 2010. View Article : Google Scholar : PubMed/NCBI

28 

Fulda S: Regulation of apoptosis pathways in cancer stem cells. Cancer Lett. 338:168–173. 2013. View Article : Google Scholar

29 

Vasileiou PVS, Evangelou K, Vlasis K, Fildisis G, Panayiotidis MI, Chronopoulos E, Passias PG, Kouloukoussa M, Gorgoulis VG and Havaki S: Mitochondrial homeostasis and cellular senescence. Cells. 8:6862019. View Article : Google Scholar : PubMed/NCBI

30 

Lin W, Lu X, Yang H, Huang L, Huang W, Tang Y, Liu S, Wang H and Zhang Y: Metabolic heterogeneity protects metastatic mucosal melanomas cells from ferroptosis. Int J Mol Med. 50:1242022. View Article : Google Scholar : PubMed/NCBI

31 

Zhang H, Wu H, Zheng J, Yu P, Xu L, Jiang P, Gao J, Wang H and Zhang Y: Transforming growth factor β1 signal is crucial for dedifferentiation of cancer cells to cancer stem cells in osteosarcoma. Stem Cells. 31:433–446. 2013. View Article : Google Scholar

32 

Chu X, Tian W, Ning J, Xiao G, Zhou Y, Wang Z, Zhai Z, Tanzhu G, Yang J and Zhou R: Cancer stem cells: Advances in knowledge and implications for cancer therapy. Signal Transduct Target Ther. 9:1702024. View Article : Google Scholar : PubMed/NCBI

33 

Li Y, Wang Z, Ajani JA and Song S: Drug resistance and Cancer stem cells. Cell Commun Signal. 19:192021. View Article : Google Scholar : PubMed/NCBI

34 

Garcia-Mayea Y, Mir C, Masson F, Paciucci R and LLeonart ME: Insights into new mechanisms and models of cancer stem cell multidrug resistance. Semin Cancer Biol. 60:166–180. 2020. View Article : Google Scholar

35 

Zheng Q, Zhang M, Zhou F, Zhang L and Meng X: The breast cancer stem cells traits and drug resistance. Front Pharmacol. 11:5999652021. View Article : Google Scholar : PubMed/NCBI

36 

De Angelis ML, Francescangeli F, La Torre F and Zeuner A: Stem cell plasticity and dormancy in the development of cancer therapy resistance. Front Oncol. 9:6262019. View Article : Google Scholar : PubMed/NCBI

37 

Genovese I, Carinci M, Modesti L, Aguiari G, Pinton P and Giorgi C: Mitochondria: Insights into crucial features to overcome cancer chemoresistance. Int J Mol Sci. 22:47702021. View Article : Google Scholar : PubMed/NCBI

38 

Vlashi E, Lagadec C, Vergnes L, Matsutani T, Masui K, Poulou M, Popescu R, Della Donna L, Evers P, Dekmezian C, et al: Metabolic state of glioma stem cells and nontumorigenic cells. Proc Natl Acad Sci USA. 108:16062–16067. 2011. View Article : Google Scholar : PubMed/NCBI

39 

Diehn M, Cho RW, Lobo NA, Kalisky T, Dorie MJ, Kulp AN, Qian D, Lam JS, Ailles LE, Wong M, et al: Association of reactive oxygen species levels and radioresistance in cancer stem cells. Nature. 458:780–783. 2009. View Article : Google Scholar : PubMed/NCBI

40 

Civenni G, Bosotti R, Timpanaro A, Vàzquez R, Merulla J, Pandit S, Rossi S, Albino D, Allegrini S, Mitra A, et al: Epigenetic control of mitochondrial fission enables self-renewal of stem-like tumor cells in human prostate cancer. Cell Metab. 30:303–318.e6. 2019. View Article : Google Scholar : PubMed/NCBI

41 

Xie Q, Wu Q, Horbinski CM, Flavahan WA, Yang K, Zhou W, Dombrowski SM, Huang Z, Fang X, Shi Y, et al: Mitochondrial control by DRP1 in brain tumor initiating cells. Nat Neurosci. 18:501–510. 2015. View Article : Google Scholar : PubMed/NCBI

42 

Wu MJ, Chen YS, Kim MR, Chang CC, Gampala S, Zhang Y, Wang Y, Chang CY, Yang JY and Chang CJ: Epithelial-Mesenchymal transition directs stem cell polarity via regulation of mitofusin. Cell Metab. 29:993–1002 e6. 2019. View Article : Google Scholar

43 

Whelan KA, Chandramouleeswaran PM, Tanaka K, Natsuizaka M, Guha M, Srinivasan S, Darling DS, Kita Y, Natsugoe S, Winkler JD, et al: Autophagy supports generation of cells with high CD44 expression via modulation of oxidative stress and Parkin-mediated mitochondrial clearance. Oncogene. 36:4843–4858. 2017. View Article : Google Scholar : PubMed/NCBI

44 

Duyndam MC, van Berkel MP, Dorsman JC, Rockx DA, Pinedo HM and Boven E: Cisplatin and doxorubicin repress Vascular Endothelial Growth Factor expression and differentially down-regulate Hypoxia-inducible Factor I activity in human ovarian cancer cells. Biochem Pharmacol. 74:191–201. 2007. View Article : Google Scholar : PubMed/NCBI

Related Articles

  • Abstract
  • View
  • Download
  • Twitter
Copy and paste a formatted citation
Spandidos Publications style
Tian B, Wu Y, Du X and Zhang Y: Osteosarcoma stem cells resist chemotherapy by maintaining mitochondrial dynamic stability via DRP1. Int J Mol Med 55: 10, 2025.
APA
Tian, B., Wu, Y., Du, X., & Zhang, Y. (2025). Osteosarcoma stem cells resist chemotherapy by maintaining mitochondrial dynamic stability via DRP1. International Journal of Molecular Medicine, 55, 10. https://doi.org/10.3892/ijmm.2024.5451
MLA
Tian, B., Wu, Y., Du, X., Zhang, Y."Osteosarcoma stem cells resist chemotherapy by maintaining mitochondrial dynamic stability via DRP1". International Journal of Molecular Medicine 55.1 (2025): 10.
Chicago
Tian, B., Wu, Y., Du, X., Zhang, Y."Osteosarcoma stem cells resist chemotherapy by maintaining mitochondrial dynamic stability via DRP1". International Journal of Molecular Medicine 55, no. 1 (2025): 10. https://doi.org/10.3892/ijmm.2024.5451
Copy and paste a formatted citation
x
Spandidos Publications style
Tian B, Wu Y, Du X and Zhang Y: Osteosarcoma stem cells resist chemotherapy by maintaining mitochondrial dynamic stability via DRP1. Int J Mol Med 55: 10, 2025.
APA
Tian, B., Wu, Y., Du, X., & Zhang, Y. (2025). Osteosarcoma stem cells resist chemotherapy by maintaining mitochondrial dynamic stability via DRP1. International Journal of Molecular Medicine, 55, 10. https://doi.org/10.3892/ijmm.2024.5451
MLA
Tian, B., Wu, Y., Du, X., Zhang, Y."Osteosarcoma stem cells resist chemotherapy by maintaining mitochondrial dynamic stability via DRP1". International Journal of Molecular Medicine 55.1 (2025): 10.
Chicago
Tian, B., Wu, Y., Du, X., Zhang, Y."Osteosarcoma stem cells resist chemotherapy by maintaining mitochondrial dynamic stability via DRP1". International Journal of Molecular Medicine 55, no. 1 (2025): 10. https://doi.org/10.3892/ijmm.2024.5451
Follow us
  • Twitter
  • LinkedIn
  • Facebook
About
  • Spandidos Publications
  • Careers
  • Cookie Policy
  • Privacy Policy
How can we help?
  • Help
  • Live Chat
  • Contact
  • Email to our Support Team