Spandidos Publications Logo
  • About
    • About Spandidos
    • Aims and Scopes
    • Abstracting and Indexing
    • Editorial Policies
    • Reprints and Permissions
    • Job Opportunities
    • Terms and Conditions
    • Contact
  • Journals
    • All Journals
    • Oncology Letters
      • Oncology Letters
      • Information for Authors
      • Editorial Policies
      • Editorial Board
      • Aims and Scope
      • Abstracting and Indexing
      • Bibliographic Information
      • Archive
    • International Journal of Oncology
      • International Journal of Oncology
      • Information for Authors
      • Editorial Policies
      • Editorial Board
      • Aims and Scope
      • Abstracting and Indexing
      • Bibliographic Information
      • Archive
    • Molecular and Clinical Oncology
      • Molecular and Clinical Oncology
      • Information for Authors
      • Editorial Policies
      • Editorial Board
      • Aims and Scope
      • Abstracting and Indexing
      • Bibliographic Information
      • Archive
    • Experimental and Therapeutic Medicine
      • Experimental and Therapeutic Medicine
      • Information for Authors
      • Editorial Policies
      • Editorial Board
      • Aims and Scope
      • Abstracting and Indexing
      • Bibliographic Information
      • Archive
    • International Journal of Molecular Medicine
      • International Journal of Molecular Medicine
      • Information for Authors
      • Editorial Policies
      • Editorial Board
      • Aims and Scope
      • Abstracting and Indexing
      • Bibliographic Information
      • Archive
    • Biomedical Reports
      • Biomedical Reports
      • Information for Authors
      • Editorial Policies
      • Editorial Board
      • Aims and Scope
      • Abstracting and Indexing
      • Bibliographic Information
      • Archive
    • Oncology Reports
      • Oncology Reports
      • Information for Authors
      • Editorial Policies
      • Editorial Board
      • Aims and Scope
      • Abstracting and Indexing
      • Bibliographic Information
      • Archive
    • Molecular Medicine Reports
      • Molecular Medicine Reports
      • Information for Authors
      • Editorial Policies
      • Editorial Board
      • Aims and Scope
      • Abstracting and Indexing
      • Bibliographic Information
      • Archive
    • World Academy of Sciences Journal
      • World Academy of Sciences Journal
      • Information for Authors
      • Editorial Policies
      • Editorial Board
      • Aims and Scope
      • Abstracting and Indexing
      • Bibliographic Information
      • Archive
    • International Journal of Functional Nutrition
      • International Journal of Functional Nutrition
      • Information for Authors
      • Editorial Policies
      • Editorial Board
      • Aims and Scope
      • Abstracting and Indexing
      • Bibliographic Information
      • Archive
    • International Journal of Epigenetics
      • International Journal of Epigenetics
      • Information for Authors
      • Editorial Policies
      • Editorial Board
      • Aims and Scope
      • Abstracting and Indexing
      • Bibliographic Information
      • Archive
    • Medicine International
      • Medicine International
      • Information for Authors
      • Editorial Policies
      • Editorial Board
      • Aims and Scope
      • Abstracting and Indexing
      • Bibliographic Information
      • Archive
  • Articles
  • Information
    • Information for Authors
    • Information for Reviewers
    • Information for Librarians
    • Information for Advertisers
    • Conferences
  • Language Editing
Spandidos Publications Logo
  • About
    • About Spandidos
    • Aims and Scopes
    • Abstracting and Indexing
    • Editorial Policies
    • Reprints and Permissions
    • Job Opportunities
    • Terms and Conditions
    • Contact
  • Journals
    • All Journals
    • Biomedical Reports
      • Information for Authors
      • Editorial Policies
      • Editorial Board
      • Aims and Scope
      • Abstracting and Indexing
      • Bibliographic Information
      • Archive
    • Experimental and Therapeutic Medicine
      • Information for Authors
      • Editorial Policies
      • Editorial Board
      • Aims and Scope
      • Abstracting and Indexing
      • Bibliographic Information
      • Archive
    • International Journal of Epigenetics
      • Information for Authors
      • Editorial Policies
      • Editorial Board
      • Aims and Scope
      • Abstracting and Indexing
      • Bibliographic Information
      • Archive
    • International Journal of Functional Nutrition
      • Information for Authors
      • Editorial Policies
      • Editorial Board
      • Aims and Scope
      • Abstracting and Indexing
      • Bibliographic Information
      • Archive
    • International Journal of Molecular Medicine
      • Information for Authors
      • Editorial Policies
      • Editorial Board
      • Aims and Scope
      • Abstracting and Indexing
      • Bibliographic Information
      • Archive
    • International Journal of Oncology
      • Information for Authors
      • Editorial Policies
      • Editorial Board
      • Aims and Scope
      • Abstracting and Indexing
      • Bibliographic Information
      • Archive
    • Medicine International
      • Information for Authors
      • Editorial Policies
      • Editorial Board
      • Aims and Scope
      • Abstracting and Indexing
      • Bibliographic Information
      • Archive
    • Molecular and Clinical Oncology
      • Information for Authors
      • Editorial Policies
      • Editorial Board
      • Aims and Scope
      • Abstracting and Indexing
      • Bibliographic Information
      • Archive
    • Molecular Medicine Reports
      • Information for Authors
      • Editorial Policies
      • Editorial Board
      • Aims and Scope
      • Abstracting and Indexing
      • Bibliographic Information
      • Archive
    • Oncology Letters
      • Information for Authors
      • Editorial Policies
      • Editorial Board
      • Aims and Scope
      • Abstracting and Indexing
      • Bibliographic Information
      • Archive
    • Oncology Reports
      • Information for Authors
      • Editorial Policies
      • Editorial Board
      • Aims and Scope
      • Abstracting and Indexing
      • Bibliographic Information
      • Archive
    • World Academy of Sciences Journal
      • Information for Authors
      • Editorial Policies
      • Editorial Board
      • Aims and Scope
      • Abstracting and Indexing
      • Bibliographic Information
      • Archive
  • Articles
  • Information
    • For Authors
    • For Reviewers
    • For Librarians
    • For Advertisers
    • Conferences
  • Language Editing
Login Register Submit
  • This site uses cookies
  • You can change your cookie settings at any time by following the instructions in our Cookie Policy. To find out more, you may read our Privacy Policy.

    I agree
Search articles by DOI, keyword, author or affiliation
Search
Advanced Search
presentation
International Journal of Molecular Medicine
Join Editorial Board Propose a Special Issue
Print ISSN: 1107-3756 Online ISSN: 1791-244X
Journal Cover
April-2025 Volume 55 Issue 4

Full Size Image

Sign up for eToc alerts
Recommend to Library

Journals

International Journal of Molecular Medicine

International Journal of Molecular Medicine

International Journal of Molecular Medicine is an international journal devoted to molecular mechanisms of human disease.

International Journal of Oncology

International Journal of Oncology

International Journal of Oncology is an international journal devoted to oncology research and cancer treatment.

Molecular Medicine Reports

Molecular Medicine Reports

Covers molecular medicine topics such as pharmacology, pathology, genetics, neuroscience, infectious diseases, molecular cardiology, and molecular surgery.

Oncology Reports

Oncology Reports

Oncology Reports is an international journal devoted to fundamental and applied research in Oncology.

Experimental and Therapeutic Medicine

Experimental and Therapeutic Medicine

Experimental and Therapeutic Medicine is an international journal devoted to laboratory and clinical medicine.

Oncology Letters

Oncology Letters

Oncology Letters is an international journal devoted to Experimental and Clinical Oncology.

Biomedical Reports

Biomedical Reports

Explores a wide range of biological and medical fields, including pharmacology, genetics, microbiology, neuroscience, and molecular cardiology.

Molecular and Clinical Oncology

Molecular and Clinical Oncology

International journal addressing all aspects of oncology research, from tumorigenesis and oncogenes to chemotherapy and metastasis.

World Academy of Sciences Journal

World Academy of Sciences Journal

Multidisciplinary open-access journal spanning biochemistry, genetics, neuroscience, environmental health, and synthetic biology.

International Journal of Functional Nutrition

International Journal of Functional Nutrition

Open-access journal combining biochemistry, pharmacology, immunology, and genetics to advance health through functional nutrition.

International Journal of Epigenetics

International Journal of Epigenetics

Publishes open-access research on using epigenetics to advance understanding and treatment of human disease.

Medicine International

Medicine International

An International Open Access Journal Devoted to General Medicine.

Journal Cover
April-2025 Volume 55 Issue 4

Full Size Image

Sign up for eToc alerts
Recommend to Library

  • Article
  • Citations
    • Cite This Article
    • Download Citation
    • Create Citation Alert
    • Remove Citation Alert
    • Cited By
  • Similar Articles
    • Related Articles (in Spandidos Publications)
    • Similar Articles (Google Scholar)
    • Similar Articles (PubMed)
  • Download PDF
  • Download XML
  • View XML
Article Open Access

Liriodendrin alleviates myocardial ischemia‑reperfusion injury via partially attenuating apoptosis, inflammation and mitochondria damage in rats

  • Authors:
    • Bo Li
    • Wei-Wei Yang
    • Bo-Chen Yao
    • Qing-Liang Chen
    • Li-Li Zhao
    • Yan-Qiu Song
    • Nan Jiang
    • Zhi-Gang Guo
  • View Affiliations / Copyright

    Affiliations: Department of Intensive Care, Tianjin Chest Hospital, Tianjin 300001, P.R. China, Department of Clinical Laboratory, Tianjin Central Hospital of Gynecology Obstetrics, Nankai University Maternity Hospital, Tianjin 300100, P.R. China, Department of Cardiovascular Surgery, Tianjin Chest Hospital, Tianjin 300001, P.R. China, Tianjin Institute of Cardiovascular Diseases, Tianjin 300001, P.R. China
    Copyright: © Li et al. This is an open access article distributed under the terms of Creative Commons Attribution License.
  • Article Number: 65
    |
    Published online on: February 20, 2025
       https://doi.org/10.3892/ijmm.2025.5506
  • Expand metrics +
Metrics: Total Views: 0 (Spandidos Publications: | PMC Statistics: )
Metrics: Total PDF Downloads: 0 (Spandidos Publications: | PMC Statistics: )
Cited By (CrossRef): 0 citations Loading Articles...

This article is mentioned in:



Abstract

Myocardial ischemia‑reperfusion (I/R) injury may lead to dysfunction of signaling pathways related to cell apoptosis, inflammation, oxidative stress, and mitochondrial damage. The present study investigated the defensive effect of liriodendrin, as a natural product isolated from Linaria vulgaris, on reperfusion injury in rats and the underlying mechanisms involved in this process. An in vivo rat model of I/R constructed by ligation of the left anterior descending artery, as well as an in vitro model using H9C2 cells under hypoxic conditions, was established to assess the cardioprotective effects of liriodendrin. The biomarkers of myocardial damage, oxidative stress, and inflammatory response were measured with enzyme‑linked immunosorbent assay (ELISA). Gene and protein expression were detected by reverse transcription‑quantitative PCR (RT‑qPCR) and western blotting. Mitochondrial morphology was observed by electron microscopy. The levels of creatine kinase isoenzymes and cardiac troponin T were significantly elevated in the I/R compared with the sham group; liriodendrin mitigated this elevation. The liriodendrin group exhibited a significant reduction in myocardial tissue apoptosis, as indicated by immunohistochemical staining and western blotting. Additionally, ELISA indicated that the I/R group had higher levels of reactive oxygen species (ROS) compared with the liriodendrin group, while the liriodendrin group had higher levels of superoxide dismutase. The in vitro experiments demonstrated that liriodendrin ameliorated hypoxia‑induced injury to mitochondria and suppressed the activation of nuclear factor-κB and B-cell lymphoma-2 associated X protein (Bax). Therefore, the present study demonstrated that liriodendrin impeded ROS‑associated metabolic disorders, maintained mitochondrial homeostasis and partially alleviated cardiomyocyte apoptosis by inhibiting the Bax signaling pathway.

Introduction

Myocardial ischemia-reperfusion (I/R) injury is a progressive pathological tissue injury that arises as a consequence of acute ischemia and subsequent reperfusion of myocardial tissue (1). It has been previously reported that reperfusion injury can result in myocardial fibrosis, which contributes to heart failure and ventricular remodeling (2). Additionally, reperfusion injury can impact the electrophysiological function of the heart and myocardial metabolism. This phenomenon accounts for ~50% of acute myocardial injury in cases of myocardial infarction (1,3). The imbalance between the oxidant and antioxidant systems leads to oxidative stress, which is a key contributor to myocardial I/R injury (4). Reactive oxygen species (ROS) are byproducts of aerobic metabolism primarily generated in mitochondria and the cytoplasm. Under physiological conditions, antioxidant enzymes such as glutathione peroxidase, superoxide dismutase (SOD) and catalase, along with other small reducing molecules, scavenge ROS. Upon reperfusion of ischemic myocardial tissue, there is a surge in ROS levels. Accumulated ROS target unsaturated fatty acids present in cellular proteins, DNA and biofilm structures, generating substantial quantities of lipid peroxides (5). ROS can regulate the nuclear factor-κB (NF-κB) pathway by influencing upstream kinases, such as inhibitor of κB kinase (IKK), NF-κB inducing kinase (NIK), and protein kinase B (AKT), either promoting or hindering degradation of I-κB or modulating the nuclear translocation and DNA binding of the transcription factor by altering NF-κB heterodimers (6). The NF-κB pathway may serve a protective function in oxidative stress through various mechanisms. Activation of the NF-κB pathway may lead to induction of pro-oxidant genes such as the NADPH oxidase cytochrome B-245 heavy chain subunit gp91phox (6). Moreover, ROS mediates NF-κB/NLR family pyrin domain containing 3 in angiotensin II-treated cardiomyocytes by directly binding calcium/calmodulin-dependent protein kinase II δ (7). Furthermore, mitochondrial permeability is modified in response to excess of ROS, leading to the opening of the mitochondrial permeability transition pore (mPTP) (8). This causes an elevation in mitochondrial colloid osmotic pressure, resulting in mitochondrial swelling and further deterioration of mitochondrial functionality (8).

I/R promotes the mitochondria-mediated apoptosis pathway and B-cell lymphoma-2 (Bcl-2) and Bcl-2 associated X protein (Bax) are important regulators of this process (9,10). Decreased Bcl-2/Bax levels trigger downstream apoptotic signals and the caspase-3 cascade reaction is activated to initiate apoptosis (11). Bcl-2 family proteins promote mitochondrial membrane permeability and a large number of apoptosis-associated proteins are released into the cytoplasm, whereby cytochrome c forms apoptotic bodies with protein precursors of apoptotic protease activating factor-1 and caspase-9 after entering the cytoplasm (11). This activates caspase-9, which, with the aid of deoxyATP, initiates the downstream caspase-3 cascade apoptotic response and promotes the activation of the mitochondrial apoptosis pathway (11). During I/R injury, inflammatory factors, including tumor necrosis factor-α (TNF-α) and interleukin-6 (IL-6), and chemokines are released to recruit inflammatory cells to the site of injury, where they activate multiple local inflammatory signaling pathways and the inflammatory cascade reaction (12). The NF-κB pathway induces oxidative stress initiation and the inflammatory response in cardiomyocytes in I/R injury (12). Inactive NF-κB is located in the cytoplasm; when NF-κB is activated, IκB is phosphorylated by IKK and then degraded, which may cause transfer of NF-κB subunits from cytoplasm to the nucleus and complete transcription and translation of downstream inflammatory factors (13).

Previous studies have reported that preparations derived from natural product-associated compounds and active monomers enhance recovery from myocardial injury and cardiovascular disease (14-16). Liriodendrin is an active ingredient extracted from Sargentodoxae caulis that has various biological functions, including antitumor, anti-inflammatory, antioxidant and antiplatelet aggregation effects (17,18). By downregulating release of various inflammatory mediators, liriodendrin produces anti-inflammatory and antioxidant effects and protects organ function. Moreover, our previous study reported that liriodendrin effectively improves ventricular remodeling and cardiac function following myocardial infarction in rats (19). Liriodendrin regulates inflammation and I/R injury through multiple signaling pathways, including the arginine/nitric oxide metabolic, toll-like receptor 4 (TLR4)/NF-κB and the PI3K/Akt autophagy pathway (17,20,21). The potential protective effect of liriodendrin on myocardial I/R injury in rats may be due to its ability to inhibit the activity of the ROS and NF-κB signaling pathway, decrease the production of inflammatory factors and downregulate cardiomyocyte apoptosis. However, there is a lack of research on the therapeutic effect of liriodendrin in this context. Therefore, the aim of the present study was to investigate the underlying mechanisms by which liriodendrin exerts its protective effect on cardiac function in a rat model of I/R to provide a novel potential adjunctive therapy for the treatment of cardiomyocytes post-I/R. Moreover, the present study investigated the effect of liriodendrin on mitochondrial function in hypoxic injured myocardial cells.

Materials and methods

Experimental animals

A total of 30 SPF-class male Wistar rats (age, 8 weeks; weight, 200±10 g) were purchased from Beijing HFK Bioscience Co., Ltd. The rats were housed (temperature: 22±2°C; humidity: 50±5%) in Tianjin Chest Hospital Cardiovascular Institute (Tianjin, China) under a constant temperature of 25±1°C and ad libitum access to food and water, in accordance with the requirements of the Animal Research: Reporting of In Vivo Experiments guidelines (version 2.0) (22). All animal experiments were approved by the Animal Ethics Committee of Tianjin Chest Hospital (approval no. TJCH-2021-007).

Cell culture

H9C2 cardiomyocytes (cat. no. 3101RATGNR5; National Collection of Authenticated Cell Cultures) were cultured in DMEM (Gibco; Thermo Fisher Scientific, Inc.) containing 10% FBS (Beyotime Institute of Biotechnology), penicillin (100 U/ml) and streptomycin (100 µg/ml) at 37°C and 5% CO2. The culture medium was changed at every 48 h. Cells (2×105/well) were inoculated into 6-well plates and pretreated with liriodendrin (20, 50, 100 µM) for 24 h at 37°C. The cells were treated with hypoxia for 4 h at 37°C in glucose-free DMEM (Gibco; Thermo Fisher Scientific, Inc.) and placed in an anaerobic incubator (95% N2 and 5% CO2). Following hypoxia, the cells were reoxygenated in DMEM containing 4.5 mm glucose and placed in an incubator (95% air and 5% CO2) at 37 °C for 24 h. Dmethyl sulphoxide (DMSO; cat. no. ST038; Beyotime Institute of Biotechnology) was used as control with a final concentration of 0.1%.

Establishment of the in vivo myocardial infarction model

Wistar rats (matched for age, sex and body weight) were randomly divided into the sham operation, I/R and liriodendrin groups (n=10/group). Liriodendrin powder (cat. no. HY-N3377; MedChemExpress; purity >97%) was diluted with PBS to obtain 10 g/l solution. The liriodendrin group was treated with liriodendrin solution (10 ml/kg body weight, equivalent to 100 mg/kg body weight) by intragastric administration daily, from 5 days before surgery to 3 days after surgery. I/R and sham operation groups were intragastrically administered normal saline (10 ml/kg/body weight) daily. After 5 days, animals were anesthetized through inhalation of 3% sevoflurane (~1.3 minimum alveolar concentration [MAC]) and endotracheal intubation was used to assist respiration, with a tidal volume of 28-32 ml/kg, respiratory rate of 75 breaths/min and an inspiratory to expiratory ratio of 1:2. A thoracotomy was performed between the 3rd and 4th intercostal space on the left side of the sternum to expose the heart. The anterior descending coronary artery was ligated at the lower edge of the left atrial appendage. Pale myocardium in the anterior wall of the left ventricle and 0.2 mV ST-elevation in electrocardiograms I, II and augmented voltage left (aVL) were considered markers of successful ligation. Following 30 min assisted ventilation, the ligature was cut to restore the blood supply. In the sham group, the suture was threaded without ligation. The animals were anesthetized with 3% sevoflurane (~1.3 MAC) prior to blood collection or echocardiography. The humane endpoints for animal experiments followed the guidelines outlined in recommended industry standard (RB/T) 173-2018 (rbtest. cnca.cn/portal/stdDetail/500828). The humane endpoints were critical respiratory infections, respiratory distress and incapacity to autonomously ingest food and water. No rats have reached any of the humane endpoints. Animals were euthanized by intravenous administration of pentobarbital sodium (150 mg/kg).

Detection of myocardial injury markers

At 2 h after the operation, 1 ml venous blood was collected from the subclavian vein. Quantitative detection of creatine kinase isoenzymes (CKMB; cat. no. E-EL-R1327) and high-sensitivity cardiac troponin (cTn; cat. no. E-EL-R0151) T was conducted using ELISA kits (both Elabscience Biotechnology Co. Ltd.).

Echocardiography

Cardiac function was measured by echocardiography (cat. no. L15-7io; Philips Healthcare) 3 days after surgery. End-diastolic volume (EDV), left ventricular end-diastolic diameter (LVIDd), ejection fraction (EF), left ventricular end-systolic diameter (LVIDs), and end-systolic volume (ESV) were measured in the short axis of the papillary muscle. A total of three cardiac cycles was measured for each index and the mean was calculated.

Hematoxylin and eosin (H&E) staining

After rats were euthanized, the hearts were harvested and myocardial tissue was fixed in 10% neutral formalin for 24 h at room temperature. After dehydration, transparency, wax immersion and embedding, paraffin blocks were produced. Tissues were sliced in successive sections parallel to the long axis of the heart at a thickness of 4 µm. H&E staining was performed at room temperature for 1 min and visualized under a light microscope (BX53, Olympus Corporation) at a magnification of ×100 and ×400.

TUNEL staining

Apoptosis was detected by TUNEL staining (cat. no. G1507; Servicebio Technology, Inc.) in three fresh heart tissue samples from each group of animals and the mean proportion of TUNEL-positive cells in five randomly selected fields of view was calculated to determine the apoptosis index of the cardiomyocytes. In brief, heart tissue samples were fixed in 10% neutral formalin for 24 h at room temperature. Terminal deoxynucleotidyl transferase (TdT) incubation buffer (2 µl recombinant TdT enzyme, 5 µl biotin-dUTP labeling mix, 50 µl equilibration buffer) was added at 37°C for 1 h, and sections were washed 3 times with PBS. 0.5% streptavidin-HRP buffer was incubated at 37°C for 30 min and then washed 3 times with PBS, 5% DAB chromogenic solution was added at room temperature for 30 min and then washed 3 times with PBS, and 0.5% hematoxylin staining solution was stained at room temperature for 5 min. TUNEL staining was followed by nuclear staining with DAPI (1 µg/ml; cat. no. D106471-5 mg; Shanghai Aladdin Biochemical Technology Co., Ltd.) and incubated at room temperature for 10 min and then washed 3 times with PBS. The sections use neutral resin for mounting and visualize with light microscope (BX53, Olympus Corporation). The apoptotic index (AI) of the myocardial cell was calculated as the proportion of the apoptotic cells (brown-yellow granules in the nucleus) relative to the total number of the cells (23).

Immunohistochemical staining. Immunohistochemistry was used to stain myocardial tissues to determine the expression of cleaved caspase-3, Bcl-2 and Bax proteins. Myocardial tissue was fixed in 10% neutral formalin for 24 h at room temperature. After dehydration with descending alcohol series (95, 85, and 75%), transparency, wax immersion and embedding, paraffin blocks were produced. Tissues were sliced in successive sections parallel to the long axis of the heart at a thickness of 4 µm. The slices were boiled in an antigen retrieval solution (1.8% 0.1 M citrate buffer and 8.2% 0.1 M sodium citrate buffer) at 95°C for 10 min. The slices were washed in PBS buffer. Subsequently, slices were treated with 1% BSA) (cat. no. ST023; Beyotime Institute of Biotechnology, Haimen) for 15 min at room temperature. Slices were incubated at 4°C overnight with the following primary antibodies: cleaved caspase-3 (cat. no. #9664; dilution: 1:500; Cell Signaling Technology, Inc.), Bcl-2 (cat. no. sc-7382; dilution: 1:200; Santa Cruz Biotechnology, Inc.) and Bax (cat. no. sc-7480; dilution: 1:200; Santa Cruz Biotechnology, Inc.). Subsequently, the corresponding secondary antibody, SignalStain® Boost IHC Detection Reagent (HRP, Rabbit; cat. no. #9664; 1:1,000; Cell Signaling Technology) for cleaved caspase-3 and m-IgGκ BP-HRP (at. no: sc-516102; dilution: 1:1,000; Santa Cruz Biotechnology, Inc.) for Bcl-2 and Bax, with a streptavidin-HRP conjugate 1 h at room temperature. Moreover, the slices were stained with DAB kit and Haematoxylin. DAPI (cat. no. D106471-5 mg; Shanghai Aladdin Biochemical Technology Co., Ltd.) incubation for 10 min at room temperature was utilized as a nuclear staining. Brown-stained cells were considered positive cells. Finally, images were captured at ×400 magnification using an opticallight microscope (BX53, Olympus Corporation) and measured by Motic med 6.0 software (Motic China Group, Co., Ltd.).

Quantification of inflammatory factors

After rats were sacrificed, the hearts were harvested and myocardial tissue from the left ventricular myocardial injury site was obtained. Tissue was homogenized with PRO200 hand-held laboratory homogenizer (Bio-Gen PRO200, Genosys Tech-Trading Co., Ltd.) and centrifuged for 10 min at 3,000 × g and 4°C to obtain supernatant. IL-1β (cat. no. H002-1-1; Nanjing Jiancheng Bioengineering Institute), TNF-α (cat. no. H052-1-1; Nanjing Jiancheng Bioengineering Institute), C-C motif chemokine ligand 2 (MCP-1) (cat. no. H115-1-1; Nanjing Jiancheng Bioengineering Institute) and ROS (cat. no. E004-1-1; Nanjing Jiancheng Bioengineering Institute) levels were detected using ELISA kits according to the manufacturer's instructions. SOD (cat. no. A001-3-2; Nanjing Jiancheng Bioengineering Institute) levels in the peripheral venous blood of rats 2 h after the operation were also measured using an ELISA kit according to the manufacturer's instructions.

Detection of inflammatory pathway- and apoptosis-related proteins by western blotting

Total protein was extracted from myocardial tissue of rats or H9C2 cells and centrifuged at 4°C for 20 min at 10,000 × g with lysis buffer (cat. no. P0013; Beyotime Institute of Biotechnology) containing phenylmethanesulfonyl fluoride (cat. no. ST506; Beyotime Institute of Biotechnology) on ice for 5 min. The protein concentration was determined using the BCA method (cat. no. 5000002; Bio-Rad Laboratories, Inc.). The 30 µg protein samples were then separated using SDS-PAGE with gel (8-12%) and a 5% stacking gel, followed by transfer onto PVDF) membranes. The membranes were blocked using 5% BSA (cat. no. ST023; Beyotime Institute of Biotechnology) at room temperature for 2 h. and subsequently incubated overnight at 4°C with primary antibodies. Proteins were incubated with antibodies (1:1,000) as follows: NF-κB (cat. no. ab19870), phosphorylated (p)-NF-κB (cat. no. ab239882), IKKβ (cat. no. ab178870), IκBα (cat. no. ab178847), p-IκBα (cat. no. ab133462) (all Abcam), Bcl-2 (cat. no. sc-7382), Bax (cat. no. sc-7480; both Santa Cruz Biotechnology, Inc.) and cleaved caspase-3 (cat. no. #9664; Cell Signaling Technology). Subsequently, the corresponding secondary antibody, anti-Rabbit IgG H&L (HRP) (cat. no. ab205718; 1:10,000; Abcam) for cleaved caspase-3, NF-κB, p-NF-κB, IKKβ, IκBα, p-IκBα and m-IgGκ BP-HRP (at. no: sc-516102; dilution: 1:10,000; Santa Cruz Biotechnology, Inc.) for Bcl-2 and Bax, was incubated for 2 h at room temperature. Protein bands were visualized using an enhanced chemiluminescence kit (cat. no. 323106; Thermo Fisher Scientific, Inc.). The images were analyzed using ImageJ software (version 1.54; National Institutes of Health) and the relative content of the target protein was expressed as the gray value of the target protein/GAPDH gray value. A total of three biological replicates was performed for each treatment group. Certain target proteins and loading controls were screened from different integral membranes due to the similarities in molecular weight. Experimental conditions were consistent for protein detection. Anti-GAPDH (cat. no. sc-32233; 1:2,000; Santa Cruz Biotechnology, Inc.) was used to as the control antibody.

Reverse transcription-quantitative PCR (RT-qPCR)

Total RNA was extracted from rat cardiomyocytes or H9C2 cells using TRIzol (cat. no. 15596026; Thermo Fisher Scientific, Inc.) and the TaKaRa-RNA Quantification and Reverse Transcription kit (Takara Bio, Inc.). RT was performed using the BeyoRT II M-MLV reverse transcriptase (cat. no. D7160L; Beyotime Institute of Biotechnology) according to the manufacturer's protocol. The qPCR procedure was conducted with SYBR Green (cat. no. SY1020; Beijing Solarbio Science & Technology Co., Ltd.) and 2×Taq PCR MasterMix (cat. no. PC1150; Beijing Solarbio Science & Technology Co., Ltd.) using a fluorescent qPCR instrument (Exicycler 96; Bioneer Corporation). The following thermocycling conditions were used: 95°C for 5 min, followed by 95°C for 10 sec, 54~62°C (different genes use different annealing temperatures) for 10 sec and 72°C for 15 s. The 2−ΔΔCq method was used to analyze the target gene expression (24). The primer sequences were as follows: β-actin forward (F), 5′-TCA GGT CAT CAC TAT CGG CAAT-3′ and reverse (R), 5′-AAA GAA AGG GTG TAA AAC GCA-3′ (annealing temperature, 54°C); IL-1β F, 5′-CCT CTG TGA CTC GTG GGA TGA-3′ and R, 5′-CAC GAG CAT TTT TGT TGT TCA-3′ (annealing temperature, 56°C); TNF-α F, 5′-CTT CTC ATT CCT GCT CGT GG-3′ and R, 5′-TCA GCC ACT CCA GCT GCT C-3′ (annealing temperature, 55°C); Bcl-2 F, 5′-GGA GCG TCA ACA GGG AGA TG-3′ and R, 5′-GCA GGT CTG CTG ACC TCA CTTG-3′ (annealing temperature, 59°C); Bax F, 5′-CCA AGA AGC TGA GAG AGT GTC TC-3′ and R, 5′-AGT TGC CAT CAG CAA ACA TGT CA-3′ (annealing temperature, 58°C) and cleaved caspase-3 F, 5′-AGC ACT GGA ATG TCA GCT CGC-3′ and R, 5′-CAG GTC CAC AGG TCC GTTC-3′ (annealing temperature, 62°C).

Cell morphology by scanning electron microscope

Cells were harvested and fixed using 2.5% glutaraldehyde solution for 4 h at 4°C. The supernatant was discarded after 12 h and cells were rinsed in phosphate buffer (pH 7.0). Cells were fixed with 1% osmium acid solution for 2 h at 4°C and rinsed with an osmium acid solution. Samples were sliced into 70-90 nm sections after dehydration and embedded. Sections were stained using lead citrate (0.5%) and uranyl acetate (1%) for 30 min at room temperature and imaged using a scanning electron microscope with gold as a sputter coating.

Statistical analysis

Data from ≥3 independent experiments are presented as the mean ± SD. The t-test was used to analyze statistical differences following Shapiro-Wilk normality test and variance homogeneity testing using Levene's test. Inter-group differences were assessed using one-way ANOVA with Tukey's Honestly Significant Difference post hoc test. P<0.05 was considered to indicate a statistically significant difference. All statistical analyses were performed using SPSS (version 23.0; IBM Corp.) or GraphPad Prism software (version 5.02; Dotmatics).

Results

Liriodendrin decreases I/R-induced myocardial injury

To evaluate the success rate of I/R modeling in rats and the protective effect of liriodendrin on myocardial I/R injury, CKMB (Fig. 1A) and cTnT (Fig. 1B) levels were measured. Compared with the sham group, the CKMB levels in the I/R group were significantly increased, indicating successful establishment of the rat model of myocardial I/R injury. Moreover, the levels of CKMB in the liriodendrin group were significantly lower compared with those in I/R group, which indicated that myocardial injury induced by I/R in rats was alleviated by liriodendrin.

Figure 1

Liriodendrin decreases I/R-induced myocardial injury. Levels of (A) CKMB and (B) cTnT in blood from the subclavian vein of rats. CKMB and cTnT were the highest in the I/R group, indicating the successful establishment of a rat model of myocardial I/R injury. *P<0.05; **P<0.01. CKMB, creatine kinase isoenzyme; cTnT, cardiac troponin T; I/R, ischemia/reperfusion.

Liriodendrin has a potential protective effect on ventricular remodeling in I/R rats

Echocardiography showed significant changes of EDV (Fig. 2A and B) and LVIDd (Fig. 2A and C) in I/R compared to those of the normal rats, while liriodendrin administration significantly reversed I/R-induced the elevation of EDV and LVIDd in I/R rats. However, I/R operation had no obvious changes of EF (Fig. 2A and D), LVIDs (Fig. 2A and E), and ESV (Fig. 2A and F). Interestingly, liriodendrin administration significantly lowered EF (Fig. 2A and D), LVIDs (Fig. 2A and E), and ESV (Fig. 2A and F) in I/R rats compared with I/R operation alone.

Figure 2

Liriodendrin has a potential protective effect on ventricular remodeling in I/R rats. (A) Parameters of cardiac function obtained from echocardiography. (B) EDV. (C) LVIDd (+). (D) EF. (E) LVIDs (X). (F) ESV. *P<0.05; **P<0.01. ns, not significant; EDV, end-diastolic volume; LVIDd, left ventricular end-diastolic diameter; EF, ejection fraction; LVIDs, left ventricular end-systolic diameter; ESV, end-systolic volume; I/R, ischemia/reperfusion.

Myocardial tissue damage and inflammatory cell infiltration is alleviated by liriodendrin in I/R rats

In the sham group, the left ventricular myocardial fibers displayed a well-organized and structured arrangement, with normal morphology of myocardial cells. The H&E staining demonstrated that in the I/R group, cardiomyocytes exhibited an indistinct morphology, disorganized arrangement and pyknotic, lysed or absent nuclei, along with notable infiltration of inflammatory cells. Liriodendrin group exhibited markedly less severe pathological alterations compared with the I/R group, including a notable reduction in the degree of inflammatory cell infiltration (Fig. 3A).

Figure 3

Liriodendrin inhibits I/R-induced increases in myocardial inflammatory factors and oxidative stress injury. (A) Hematoxylin and eosin staining (magnification, ×100 and ×400). Protein expression levels of (B) IL-1β, (C) TNF-α, (D) MCP-1, (E) SOD and (F) ROS in cardiac tissue homogenate. Expression of (G) IL-6 and (H) IL-1β was evaluated using reverse transcription-quantitative PCR. *P<0.05; **P<0.01; ***P<0.001. ns, not significant; I/R, ischemia/reperfusion; TNF-α, tumor necrosis factor-α; MCP-1, CC-motif chemokine ligand 2; SOD, superoxide dismutase; ROS, reactive oxygen species; IL-6, interleukin-6.

Liriodendrin inhibits I/R-induced increases in myocardial inflammatory factors and oxidative stress injury

The inflammatory response cascade is initiated by IL-1β and TNF-α (25). Increased IL-1β levels were observed in the heart tissue of the I/R group when compared with the sham group (Fig. 3B). Conversely, no significant alteration in TNF-α levels were observed in response to I/R (Fig. 3C). MCP-1 serves a crucial role in the migration and infiltration of macrophages, facilitating their accumulation at the site of inflammation and exacerbating the inflammatory response (26). Increased expression of MCP-1 within the myocardium of the I/R group was observed compared with the sham operation group. Conversely, in rats treated with liriodendrin, there was a significant decrease in MCP-1 expression (Fig. 3D). SOD serves a crucial role in the elimination of ROS (27); there was a significant decrease in SOD levels in the peripheral blood of the I/R group at 2 h post-injury (Fig. 3E). Conversely, there was a notable increase in ROS levels in myocardial tissue of I/R rats, suggesting that I/R injury may intensify the oxidative stress response in cardiomyocytes (Fig. 3F). Compared with the I/R group, the liriodendrin group showed a significant increase in SOD (Fig. 3E) and a significant decrease in ROS levels (Fig. 3F), suggesting that liriodendrin may suppress tissue inflammation following I/R injury and counteract oxidative stress induced by I/R, thereby decreasing cardiomyocyte damage. However, there were no significant differences in the levels of IL-1β and IL-6 in the I/R compared with the liriodendrin group (Fig. 3G and H).

Myocardial apoptosis in I/R rats is decreased by liriodendrin

To investigate the protective effect of liriodendrin on cardiomyocytes, immunohistochemical staining was conducted. Semi-quantitative analysis of key proteins involved in the apoptosis pathway was performed and the AI was calculated. Compared with the sham group, a significant decrease in the anti-apoptotic protein marker Bcl-2 was observed in the I/R group, suggesting I/R injury may exert a pro-apoptotic influence on rat cardiomyocytes (Fig. 4A and B). Furthermore, a significant increase in Bax (Fig. 4A and C) and cleaved caspase-3 levels was observed in the I/R group (Fig. 4A and D). The liriodendrin group exhibited a significant decrease in expression levels of Bax and cleaved caspase-3 in cardiomyocytes, along with a significant increase in expression of the anti-apoptotic protein Bcl-2. The AI was significantly higher in the I/R compared with the sham group. The liriodendrin group exhibited a marked decrease in the apoptosis index but this was not significant (Fig. 4E). These findings suggested that liriodendrin effectively enhanced the anti-apoptotic capacity of cardiomyocytes subjected to I/R.

Figure 4

Myocardial apoptosis in I/R rats is decreased by liriodendrin. (A) Immunohistochemical staining and semiquantitative analysis of (B) Bcl-2, (C) Bax and (D) cleaved caspase-3 (magnification, ×400). (E) AI of cardiomyocytes was analyzed with TUNEL staining. *P<0.05; **P<0.01; ***P<0.001. ns, not significant; AI, apoptosis index; I/R, ischemia/reperfusion; MOD, mean optical density; Bcl-2, B-cell lymphoma-2; Bax, Bcl-2 associated X protein.

Liriodendrin inhibits the apoptosis pathway in I/R rats

To determine the impact of liriodendrin on the apoptosis pathway in rats subjected to I/R, western blotting (Fig. 5A) was used to measure protein expression levels of Bcl-2 (Fig. 5B), Bax (Fig. 5C) and cleaved caspase-3 (Fig. 5D), which are pivotal proteins involved in the apoptosis pathway induced by myocardial injury (28). In accordance with the findings of immunohistochemical staining, the liriodendrin group exhibited increased protein expression of Bcl-2 and decreased protein expression of Bax and cleaved caspase-3 compared with the I/R group. Furthermore, the liriodendrin group demonstrated a significant increase in transcriptional activity of Bcl-2 compared with the I/R group (Fig. 5E). These results suggested that liriodendrin decreased activation of the apoptosis pathway of cardiomyocytes in rats subjected to I/R.

Figure 5

Liriodendrin inhibits pro-apoptotic protein and up-regulates anti-apoptotic protein in I/R rats. (A) Protein expression levels of (B) Bcl-2, (C) Bax and (D) cleaved caspase-3 were detected by western blotting. (E) Gene expression of Bcl-2 was evaluated using reverse transcription-quantitative PCR. *P<0.05; **P<0.01; ***P<0.001 as compared to the control group. I/R, ischemia/reperfusion; Bcl-2, B-cell lymphoma-2; Bax, Bcl-2 associated X protein.

NF-κB signaling pathway-associated expression in myocardium of I/R rats treated with liriodendrin

Liriodendrin may impede the NF-κB signaling pathway, which is important in the inflammatory response subsequent to myocardial infarction (19). In the context of myocardial injury induced by I/R, liriodendrin inhibited the release of inflammatory factors. Consequently, the present study evaluated the protein expression of NF-κB pathway components, including NF-κB (Fig. 6A and B), p-NF-κB (Fig. 6C), IκBα (Fig. 6D), p-IκBα (Fig. 6E) and IKKβ (Fig. 6F). These results demonstrated a significant decrease in the expression of p-NF-κB and p-IκBα in the liriodendrin group compared with the I/R group. This suggested that liriodendrin effectively inhibited the NF-κB signaling pathway in myocardial I/R injury in rats, mitigating the release of inflammatory factors.

Figure 6

NF-κB signaling pathway-associated expression in myocardium of I/R rats treated with liriodendrin. (A) Protein expression of (B) NF-κB, (C) p-NF-κB, (D) IκBα, (E) p-IκBα and (F) IKKβ. *P<0.05; **P<0.01; ***P<0.001 as compared to the control group. ns, not significant; p, phosphorylated; NF-κB, nuclear factor-κB; IKK, inhibitor of kappa B kinase; I/R, ischemia/reperfusion.

Liriodendrin preserves mitochondrial morphology in cardiomyocytes

Mitochondria are key target organelles of I/R injury. ROS induce protein and lipid peroxidation, affect ATP synthesis, activate phospholipase and damage structure of mitochondria (29). To clarify the protective effect of liriodendrin, H9C2 cells were treated with 100 µM liriodendrin for 24 h, hypoxia was induced for 4 h and cells were cultured with normal medium for 24 h after reoxygenation to observe the differences in mitochondria. Compared with normal cells, the mitochondria of cells that underwent hypoxia/reoxygenation were swollen and demonstrated vacuolar degeneration, an absence of mitochondrial cristae and an incomplete outer membrane. A majority of the mitochondria in the liriodendrin-treated group exhibited normal morphology, with a few swollen and vacuolated mitochondria (Fig. 7). These results suggested that liriodendrin may serve a role in preserving the mitochondrial morphology of cells subjected to I/R.

Figure 7

Mitochondrial morphology observed via electron microscopy. Compared with I/R, most mitochondria in the liriodendrin-treated group retained their original morphology and showed less damage. I/R, ischemia/reperfusion. Arrows indicate altered mitochondrial morphology.

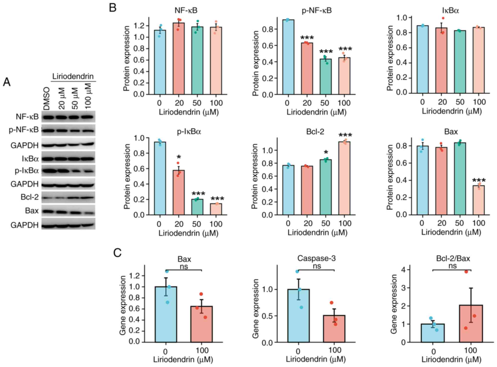
Inhibitory effect of liriodendrin on NF-κB and apoptotic signaling pathways in hypoxia/reoxygenation H9C2 cells is dose-dependent

A previous study reported that varying concentrations of liriodendrin exhibit distinct therapeutic effects on cardiomyocytes cultured under hypoxic conditions (19). To elucidate the impact of liriodendrin concentration on the therapeutic efficacy of hypoxia/reoxygenation in H9C2 cells, pretreatment of H9C2 cells with three concentrations of liriodendrin was performed. The protein expression of NF-κB, p-NF-κB, IκBα, p-IκBα, Bax and Bcl-2 was assessed across a range of liriodendrin concentrations (0-100 µM; Fig. 8A and B). All concentrations of liriodendrin caused a significant decrease in protein expression levels of p-NF-κB and p-IκBα (Fig. 8A and B). Furthermore, 100 µM liriodendrin caused a significant decrease in Bax protein expression levels and a significant increase in Bcl-2 protein expression. The transcriptional activity of genes related to apoptosis was measured. Transcriptional activity of Bax and caspase-3 demonstrated a marked decrease, while the ratio of Bcl-2/Bax showed a marked increase in cells treated with 100 µM liriodendrin; however, these results were not significant (Fig. 8C).

Figure 8

Inhibitory effect on NF-κB signaling and apoptosis pathway of liriodendrin concentrations. (A) Western blot analysis of (B) protein expression levels of NF-κB, p-NF-κB, IκBα, p-IκBα, Bax and Bcl-2. (C) Expression levels of Bax and caspase-3 and the ratio of Blc-2/Bax were measured using reverse transcription-quantitative PCR in H9C2 cardiomyocytes treated with liriodendrin. *P<0.05; ***P<0.001 as compared to the control group. ns, not significant; p, phosphorylated; NF-κB, nuclear factor-κB; Bcl-2, B-cell lymphoma-2; Bax, Bcl-2 associated X protein.

Discussion

Patients with heart failure are associated with exaggerated endothelial IR injury, which may contribute to poor clinical prognosis (30). However, I/R injury limits the efficacy of interventional therapy against myocardial injury caused by cardiovascular disease and may exacerbate the degree of myocardial injury (31). At present, there is a lack of pharmacotherapy options for treatment of myocardial injury resulting from I/R. The therapeutic efficacy of liriodendrin in myocardial infarction has been previously reported (19,21). However, the potential of liriodendrin for treating myocardial I/R injury remains largely uncertain. Rat and cell models of I/R injury have been previously established, showing liriodendrin exhibits ameliorative effects on I/R injury in a variety of models (19-21). In a myocardial I/R animal model, pharmacological pretreatment is a frequently employed experimental approach (32,33). Zhang et al (34) administered liriodendrin (100 mg/kg/day, intragastrically) for 3 days in a dextran sulfate sodium-induced ulcerative colitis mouse model. Here, liriodendrin pre-treatment for 5 days significantly improves I/R-induced apoptosis, inflammation, and mitochondrial damage in rats.

During I/R injury, abnormal metabolism of ROS leads to injury caused by oxidative stress (35,36). ROS damage cells by reacting with intracellular proteins, lipids and nucleic acids, resulting in lipid peroxidation, oxidative DNA damage and protein abnormal expression (35,36). ROS serve as intracellular messengers and activate a number of signaling pathways, including apoptosis pathways, causing cell damage and further ROS production (35). Mitochondria stimulated by ROS can generate large amounts of ROS, initiating a cycle of mitochondrial damage. mPTP increases permeability following I/R injury, which increases the osmolality of mitochondria (37). This causes mitochondrial swelling, disappearance of cristae and outer membrane rupture, releasing apoptosis-associated proteins into the cytoplasm and activating the apoptotic pathway. Therefore, maintaining integrity of mitochondrial morphology is key for reducing I/R injury (38). The present study demonstrated that ROS in the lesion area was significantly increased following myocardial I/R in rats. Furthermore, local ROS generation was significantly decreased in rats following liriodendrin treatment, while SOD levels in peripheral blood samples increased. SOD aids maintenance of the oxidative and antioxidant balance; SOD levels decreased after I/R injury but significantly increased in the liriodendrin group. This finding could potentially be attributed to excessive SOD consumption after reperfusion injury resulting in decreased SOD levels, while liriodendrin increased the production of SOD. However, increased SOD and decreased ROS levels may serve a key role in limiting I/R injury. Bhandary et al (39) performed in vivo and in vitro experiments, reporting that rutinum, a kind of flavonoid, could treat I/R injury, accompanied by the activation of SOD and 2,2-Diphenyl-1-picrylhydrazyl. In the present study, in vitro assays using I/R H9C2 cells showed that mitochondrial integrity increased in liriodendrin-treated cells, compared with the I/R group and mitochondrial swelling and fragmentation were more prevalent in the I/R group, which may be associated with decreased ROS levels. ROS can cause opening of mPTP channels and lead to mitochondrial swelling and rupture, while mitochondrial damage further stimulates production of ROS (40).

TUNEL staining showed that the apoptotic index in the I/R group was significantly higher compared with that in the liriodendrin group. Furthermore, in the I/R group, caspase-3 and Bax expression were significantly higher and Bcl-2 expression levels were significantly lower in the injured area compared with the liriodendrin group. These results suggested that liriodendrin may protect cardiomyocytes of I/R rats by inhibiting the apoptosis pathway to decrease cardiomyocyte apoptosis. Western blotting results showed that caspase-3 and Bax protein expression significantly increased and Bcl-2 protein expression levels decreased in the I/R group. These changes in protein expression of caspase-3, Bcl-2 and Bax following liriodendrin treatment may indicate that liriodendrin inhibited myocardial apoptosis in rats. The downregulation of apoptosis in reperfused cardiomyocytes following liriodendrin treatment was also validated at the transcriptional level using RT-qPCR. It has been previously reported that the inhibitory effect of liriodendrin on the apoptosis pathway is determined by its ability to protect mitochondrial integrity and avoid activation of the mitochondria-associated apoptosis pathway, although the exact mechanisms of action remain unclear and warrant further investigation (41). In the present study, echocardiographic measurement demonstrated that there was no significant effect of I/R injury on the cardiac function in the short term between the I/R and liriodendrin-treated groups. However, pathological examination showed damaged myocardial tissue caused by I/R injury and liriodendrin had a therapeutic effect on these tissues. H&E staining indicated increased levels of inflammatory cell infiltration around cardiomyocytes in the I/R group, while there was less inflammatory cell infiltration in myocardial tissue in the liriodendrin group. Moreover, the liriodendrin group exhibited a significant decrease in IL-1β, TNF-α and MCP-1 expression compared with the I/R group. Additionally, liriodendrin treatment resulted in a reduction in transcriptional activities of IL-6 and IL-1β, suggesting its potential for the protection of cardiomyocytes and maintaining viable myocardium in I/R rats through inhibition of the inflammatory response.

During oxidative stress injury, inflammatory injury may cause cardiomyocyte death; the NF-κB signaling pathway is involved in I/R injury (42,43). ROS can activate the NF-κB signaling pathway by promoting phosphorylation of IKK (44). Under physiological conditions, NF-κB is stably bound with IκB in the cytoplasm. The IKK complex can bind to IκB following phosphorylation to promote IκB phosphorylation and degradation by ubiquitination, which results in NF-κB dissociation from IκB and activation of the NF-κB signaling pathway (45). The IKK complex comprises three subunits: IKKα, IKKβ and IKKγ. IKKβ is the primary kinase that mediates activation of the NF-κB signaling pathway by pro-inflammatory factors (13). Stimulating IL-1 and TNF-α in IKKβ-deficient cells could not activate the NF-κB signaling pathway (46). Therefore, IKKβ was selected as the experimental index in the present study. IκBα combined with NF-κB is a better substrate for IKK enzyme action and its rapid degradation rate can ensure the swift activation of NF-κB dimers (13). In the present study, western blotting demonstrated that liriodendrin decreased protein expression of p-IKKβ, IKKβ, p-IκBα and IκBα, which indicated that liriodendrin may exert cardioprotective effects by negatively regulating the NF-κB signaling pathway to inhibit the inflammatory response. There was no significant difference in IκBα protein expression in the liriodendrin compared with the I/R group, which may be due to rapid degradation rate of IκBα. In theory, the protein levels of NF-κB, IκBα, and IKKβ should not exhibit significant discrepancies. Phosphorylation, being a swift post-translational modification, does not alter the overall protein quantity, yet variations in activity of phosphorylated localization as well as the employment of total protein polyclonal antibody detection result in minor dissimilarities in the total quantity of these proteins (13,47). Nevertheless, liriodendrin markedly inhibited expression of p-NF-κB and p-IκBα protein, indicating liriodendrin possessed partial anti-inflammatory activity. However, it may not influence all molecules within the inflammatory signaling pathway, including NF-kB, IκBα, and IKKβ. These findings suggested that liriodendrin possesses partial anti-inflammatory activity in I/R rat model.

Liriodendrin mitigates liver I/R injury to prevent apoptosis of murine hepatocytes, which is accompanied by a decrease in oxidative stress and production of pro-inflammatory cytokines (20). Liriodendrin decreases expression of TLR4 and NF-κB (20) and may be a potent suppressor of CaCl2-induced arrhythmia (48). Liriodendrin may mitigate fibrosis induced by myocardial infarction in rats by suppressing excessive myocardial autophagy, potentially via activation of the PI3K/Akt/mTOR pathway (21). The present study aimed to investigate the potential therapeutic effect of liriodendrin on myocardial I/R and its efficacy in vitro using H9C2 cells. Here, liriodendrin exerted a concentration-dependent inhibitory effect on the apoptosis and NF-κB signaling pathways in cardiomyocytes. The most significant inhibition of these pathways was observed at a dosage of 100 µM. Protein expression levels of p-NF-κB and p-IκBα were diminished in a concentration-dependent manner, expression of Bax was inhibited, while Bcl-2 expression was heightened. Liriodendrin protected against hypoxia-induced myocardial cell damage through anti-inflammatory and anti-apoptotic mechanisms. Future experiments should consider the influence of drug dosage on the efficacy of treatment. Our previous study also validated this conclusion (19). The present study demonstrated that liriodendrin served an important role in maintaining mitochondrial morphology in hypoxia/reoxygenation cells.

The present study had certain limitations. To confirm the disparities between the I/R and liriodendrin groups, it is imperative to conduct additional studies with increased sample sizes. Liriodendrin partially mitigated the metabolic disturbance of ROS by inhibiting the NF-κB and Bax signaling pathways, preserved mitochondrial equilibrium and diminished cardiomyocyte apoptosis. Furthermore, quantitative methodology was used to compare the mitochondrial morphology to determine its contribution to cardiomyocyte apoptosis. Future studies should address these issues to enhance the understanding of the therapeutic efficacy of liriodendrin in myocardial I/R injury. Additionally, the toxicity of liriodendrin in single and multiple doses was not measured in the present study. Furthermore, the interplay of ROS-mediated NF-κB in I/R injury and associated signaling pathways were not examined. Finally, research into the use of liriodendrin in the clinical environment is key. Prior to clinical studies, assessment of toxicology and pharmacokinetics of liriodendrin must be performed in animal and human pre-clinical trials.

In conclusion, the present study demonstrated abnormal metabolism of ROS, as well as mitochondrial swelling and rupture and increased myocardial apoptosis during myocardial I/R injury. Additionally, activation of the NF-κB signaling pathway and exacerbation of the inflammatory response were observed, leading to myocardial injury. However, liriodendrin inhibited ROS metabolism disorder, preserved mitochondrial homeostasis and mitigated myocardial apoptosis. Furthermore, NF-κB signaling was suppressed, leading to decreased inflammatory response, thereby attenuating severity of the I/R myocardial injury. Future studies should use network pharmacology to investigate the potential targets and signaling pathways of liriodendron.

Availability of data and materials

The data generated in the present study may be requested from the corresponding author.

Authors' contributions

BL, WY and ZG designed the study. BL, WY, BY, QC, LZ, YS, NJ and ZG performed the literature review, experiments and statistical analysis. BL, WY and BY edited the manuscript. All authors have read and approved the final manuscript. BL and ZG confirm the authenticity of all the raw data.

Ethics approval and consent to participate

Animal experiments were approved by the Ethics Committee of Tianjin Chest Hospital (approval no. TJCH-2021-007; Tianjin, China).

Patient consent for publication

Not applicable.

Competing interests

The authors declare they have no competing interests.

Acknowledgments

Not applicable.

Funding

The present study was supported by Tianjin Key Laboratory of Cardiovascular Emergency and Critical Care, Tianjin Municipal Science and Technology Bureau and Tianjin Key Medical Discipline (Cardiovascular Surgery) Construction Project (grant no. TJYXZDXK-042A).

References

1 

Algoet M, Janssens S, Himmelreich U, Gsell W, Pusovnik M, Van den Eynde J and Oosterlinck W: Myocardial ischemia-reperfusion injury and the influence of inflammation. Trends Cardiovasc Med. 33:357–366. 2023. View Article : Google Scholar

2 

Liu T, Hao Y, Zhang D, Zhou H, Peng S, Zhang D, Li K, Chen Y and Chen M: Advanced cardiac patches for the treatment of myocardial infarction. Circulation. 149:2002–2020. 2024. View Article : Google Scholar : PubMed/NCBI

3 

Yap J, Irei J, Lozano-Gerona J, Vanapruks S, Bishop T and Boisvert WA: Macrophages in cardiac remodelling after myocardial infarction. Nat Rev Cardiol. 20:373–385. 2023. View Article : Google Scholar : PubMed/NCBI

4 

Xie S, Xu SC, Deng W and Tang Q: Metabolic landscape in cardiac aging: insights into molecular biology and therapeutic implications. Signal Transduct Target Ther. 8:1142023. View Article : Google Scholar : PubMed/NCBI

5 

Shadel GS and Horvath TL: Mitochondrial ROS signaling in organismal homeostasis. Cell. 163:560–569. 2015. View Article : Google Scholar : PubMed/NCBI

6 

Lingappan K: NF-κB in oxidative stress. Curr Opin Toxicol. 7:81–86. 2018. View Article : Google Scholar : PubMed/NCBI

7 

Wang D, Yu X, Gao K, Li F, Li X, Pu H, Zhang P, Guo S and Wang W: Sweroside alleviates pressure overload-induced heart failure through targeting CaMKⅡδ to inhibit ROS-mediated NF-κB/NLRP3 in cardiomyocytes. Redox Biol. 74:1032232024. View Article : Google Scholar

8 

Robichaux DJ, Harata M, Murphy E and Karch J: Mitochondrial permeability transition pore-dependent necrosis. J Mol Cell Cardiol. 174:47–55. 2023. View Article : Google Scholar :

9 

Zhang X, Sun Y, Yang R, Liu B, Liu Y, Yang J and Liu W: An injectable mitochondria-targeted nanodrug loaded-hydrogel for restoring mitochondrial function and hierarchically attenuating oxidative stress to reduce myocardial ischemia-reperfusion injury. Biomaterials. 287:1216562022. View Article : Google Scholar : PubMed/NCBI

10 

Song JQ, Teng X, Cai Y, Tang CS and Qi YF: Activation of Akt/GSK-3beta signaling pathway is involved in intermedin(1-53) protection against myocardial apoptosis induced by ischemia/reperfusion. Apoptosis. 14:1061–1069. 2009. View Article : Google Scholar : PubMed/NCBI

11 

Korotkov SM: Mitochondrial oxidative stress is the general reason for apoptosis induced by different-valence heavy metals in cells and mitochondria. Int J Mol Sci. 24:144592023. View Article : Google Scholar : PubMed/NCBI

12 

Zhang Q, Wang L, Wang S, Cheng H, Xu L, Pei G, Wang Y, Fu C, Jiang Y, He C and Wei Q: Signaling pathways and targeted therapy for myocardial infarction. Signal Transduct Target Ther. 7:782022. View Article : Google Scholar : PubMed/NCBI

13 

Zhuang L, Zong X, Yang Q, Fan Q and Tao R: Interleukin-34-NF-κB signaling aggravates myocardial ischemic/reperfusion injury by facilitating macrophage recruitment and polarization. EBioMedicine. 95:1047442023. View Article : Google Scholar

14 

Yuan X, Liu K, Dong P and Han H: Protective effect and mechanism of different proportions of 'Danggui-Kushen' herb pair on ischemic heart disease. Heliyon. 9:e221502023. View Article : Google Scholar

15 

Lin H, Wang W, Peng M, Kong Y, Zhang X, Wei X and Shang H: Pharmacological properties of Polygonatum and its active ingredients for the prevention and treatment of cardiovascular diseases. Chin Med. 19:12024. View Article : Google Scholar : PubMed/NCBI

16 

Qi Q, Cai D, Yu X, Shi J, Bai W and Yan N: Anthocyanins in Subtropical Fruits. CRC Press; Boca Raton, FL: pp. 1–31. 2023

17 

Cheng F, Li D, Ma X, Wang Y, Lu L, Hu B and Cui S: Liriodendrin exerts protective effects against chronic endometritis in rats by modulating gut microbiota composition and the arginine/nitric oxide metabolic pathway. Int Immunopharmacol. 126:1112352024. View Article : Google Scholar

18 

Zhang S, Hu D, Zhuo Y, Cui L, Li D, Zhang L, Yang L and Wang X: Protective effect of liriodendrin on IgG immune complex-induced acute lung injury via inhibiting SRC/STAT3/MAPK signaling pathway: A network pharmacology research. Naunyn Schmiedebergs Arch Pharmacol. 396:3269–3283. 2023. View Article : Google Scholar : PubMed/NCBI

19 

Li B, Yao BC, Chen QL, Song YQ, Jiang N, Zhao LL and Guo ZG: The protective role and mechanism of liriodendrin in rats with myocardial infarction. J Thorac Dis. 14:135–146. 2022. View Article : Google Scholar : PubMed/NCBI

20 

Yu ZY and Cheng G: Protective effect of liriodendrin against liver ischaemia/reperfusion injury in mice via modulating oxidative stress, inflammation and nuclear factor kappa B/toll-like receptor 4 pathway. Folia Morphol (Warsz). 82:668–676. 2023. View Article : Google Scholar

21 

Zhang P, Liu X, Yu X, Zhuo Y, Li D, Yang L and Lu Y: Protective effects of liriodendrin on myocardial infarction-induced fibrosis in rats via the PI3K/Akt autophagy pathway: A network pharmacology study. Comb Chem High Throughput Screen. 27:1566–1575. 2024. View Article : Google Scholar

22 

Percie du Sert N, Hurst V, Ahluwalia A, Alam S, Avey MT, Baker M, Browne WJ, Clark A, Cuthill IC, Dirnagl U, et al: The ARRIVE guidelines 2.0: Updated guidelines for reporting animal research. J Cereb Blood Flow Metab. 40:1769–1777. 2020. View Article : Google Scholar : PubMed/NCBI

23 

Rashidi Z, Azadbakht M and Khazaei M: Hydrostatic pressure improves in-vitro maturation of oocytes derived from vitrified-warmed mouse ovaries. Iran J Reprod Med. 10:257–264. 2012.PubMed/NCBI

24 

Livak KJ and Schmittgen TD: Analysis of relative gene expression data using real-time quantitative PCR and the 2(-Delta Delta C(T)) Method. Methods. 25:402–408. 2001. View Article : Google Scholar

25 

Ge Y, Huang M and Yao YM: Autophagy and proinflammatory cytokines: Interactions and clinical implications. Cytokine Growth Factor Rev. 43:38–46. 2018. View Article : Google Scholar : PubMed/NCBI

26 

Wen J, Guan Y, Niu H, Dang Y and Guan J: Targeting cardiac resident CCR2+ macrophage-secreted MCP-1 to attenuate inflammation after myocardial infarction. Acta Biomater. Aug 23–2024.Epub ahead of print. View Article : Google Scholar

27 

Jomova K, Alomar SY, Alwasel SH, Nepovimova E, Kuca K and Valko M: Several lines of antioxidant defense against oxidative stress: Antioxidant enzymes, nanomaterials with multiple enzyme-mimicking activities, and low-molecular-weight antioxidants. Arch Toxicol. 98:1323–1367. 2024. View Article : Google Scholar : PubMed/NCBI

28 

Cheng Y, Yan M, He S, Xie Y, Wei L, Xuan B, Shang Z, Wu M, Zheng H, Chen Y, et al: Baicalin alleviates angiotensin II-induced cardiomyocyte apoptosis and autophagy and modulates the AMPK/mTOR pathway. J Cell Mol Med. 28:e183212024. View Article : Google Scholar : PubMed/NCBI

29 

Granger DN and Kvietys PR: Reperfusion injury and reactive oxygen species: The evolution of a concept. Redox Biol. 6:524–551. 2015. View Article : Google Scholar : PubMed/NCBI

30 

Seeger JP, Benda NM, Riksen NP, van Dijk AP, Bellersen L, Hopman MT, Cable NT and Thijssen DH: Heart failure is associated with exaggerated endothelial ischaemia-reperfusion injury and attenuated effect of ischaemic preconditioning. Eur J Prev Cardiol. 23:33–40. 2016. View Article : Google Scholar

31 

Sánchez-Hernández CD, Torres-Alarcón LA, González-Cortés A and Peón AN: Ischemia/reperfusion injury: pathophysiology, current clinical management, and potential preventive approaches. Mediators Inflamm. 2020:84053702020. View Article : Google Scholar : PubMed/NCBI

32 

Zeng JJ, Shi HQ, Ren FF, Zhao XS, Chen QY, Wang DJ, Wu LP, Chu MP, Lai TF and Li L: Notoginsenoside R1 protects against myocardial ischemia/reperfusion injury in mice via suppressing TAK1-JNK/p38 signaling. Acta Pharmacol Sin. 44:1366–1379. 2023. View Article : Google Scholar : PubMed/NCBI

33 

Ding S, Duanmu X, Xu L, Zhu L and Wu Z: Ozone pretreatment alleviates ischemiareperfusion injury-induced myocardial ferroptosis by activating the Nrf2/Slc7a11/Gpx4 axis. Biomed Pharmacother. 165:1151852023. View Article : Google Scholar : PubMed/NCBI

34 

Zhang Z, Yang L, Wang B, Zhang L, Zhang Q, Li D, Zhang S, Gao H and Wang X: Protective role of liriodendrin in mice with dextran sulphate sodium-induced ulcerative colitis. Int Immunopharmacol. 52:203–210. 2017. View Article : Google Scholar : PubMed/NCBI

35 

Xiang Q, Yi X, Zhu XH, Wei X and Jiang DS: Regulated cell death in myocardial ischemia-reperfusion injury. Trends Endocrinol Metab. 35:219–234. 2024. View Article : Google Scholar

36 

Lu Y, Chen K, Zhao W, Hua Y, Bao S, Zhang J, Wu T, Ge G, Yu Y, Sun J and Zhang F: Magnetic vagus nerve stimulation alleviates myocardial ischemia-reperfusion injury by the inhibition of pyroptosis through the M(2)AChR/OGDHL/ROS axis in rats. J Nanobiotechnology. 21:4212023. View Article : Google Scholar : PubMed/NCBI

37 

Bou-Teen D, Kaludercic N, Weissman D, Turan B, Maack C, Di Lisa F and Ruiz-Meana M: Mitochondrial ROS and mitochondria-targeted antioxidants in the aged heart. Free Radic Biol Med. 167:109–124. 2021. View Article : Google Scholar : PubMed/NCBI

38 

Jiang L, Yin X, Chen YH, Chen Y, Jiang W, Zheng H, Huang FQ, Liu B, Zhou W, Qi LW and Li J: Proteomic analysis reveals ginsenoside Rb1 attenuates myocardial ischemia/reperfusion injury through inhibiting ROS production from mitochondrial complex I. Theranostics. 11:1703–1720. 2021. View Article : Google Scholar : PubMed/NCBI

39 

Bhandary B, Piao CS, Kim DS, Lee GH, Chae SW, Kim HR and Chae HJ: The protective effect of rutin against ischemia/reperfusion-associated hemodynamic alteration through antioxidant activity. Arch Pharm Res. 35:1091–1097. 2012. View Article : Google Scholar : PubMed/NCBI

40 

Khalifa AR, Abdel-Rahman EA, Mahmoud AM, Ali MH, Noureldin M, Saber SH, Mohsen M and Ali SS: Sex-specific differences in mitochondria biogenesis, morphology, respiratory function, and ROS homeostasis in young mouse heart and brain. Physiol Rep. 5:e131252017. View Article : Google Scholar : PubMed/NCBI

41 

Pomerantz BJ, Reznikov LL, Harken AH and Dinarello CA: Inhibition of caspase 1 reduces human myocardial ischemic dysfunction via inhibition of IL-18 and IL-1beta. Proc Natl Acad Sci USA. 98:2871–2876. 2001. View Article : Google Scholar : PubMed/NCBI

42 

Hamid T, Guo SZ, Kingery JR, Xiang X, Dawn B and Prabhu SD: Cardiomyocyte NF-κB p65 promotes adverse remodelling, apoptosis, and endoplasmic reticulum stress in heart failure. Cardiovasc Res. 89:129–138. 2011. View Article : Google Scholar

43 

Zhang Z, Liu Y, Ren X, Zhou H, Wang K, Zhang H and Luo P: Caffeoylquinic acid derivatives extract of erigeron multiradiatus alleviated acute myocardial ischemia reperfusion injury in rats through inhibiting NF-KappaB and JNK activations. Mediators Inflamm. 2016:79619402016. View Article : Google Scholar : PubMed/NCBI

44 

Huang Q, Zhan L, Cao H, Li J, Lyu Y, Guo X, Zhang J, Ji L, Ren T, An J, et al: Increased mitochondrial fission promotes autophagy and hepatocellular carcinoma cell survival through the ROS-modulated coordinated regulation of the NFKB and TP53 pathways. Autophagy. 12:999–1014. 2016. View Article : Google Scholar : PubMed/NCBI

45 

Yu H, Lin L, Zhang Z, Zhang H and Hu H: Targeting NF-κB pathway for the therapy of diseases: Mechanism and clinical study. Signal Transduct Target Ther. 5:2092020. View Article : Google Scholar

46 

Sui Y, Park SH, Xu J, Monette S, Helsley RN, Han SS and Zhou C: IKKβ links vascular inflammation to obesity and atherosclerosis. J Exp Med. 211:869–886. 2014. View Article : Google Scholar : PubMed/NCBI

47 

Dong X, Jiang J, Lin Z, Wen R, Zou L, Luo T, Guan Z, Li X, Wang L, Lu L, et al: Nuanxinkang protects against ischemia/reperfusion-induced heart failure through regulating IKKβ/IκBα/NF-κB-mediated macrophage polarization. Phytomedicine. 101:1540932022. View Article : Google Scholar

48 

Feng C, Li BG, Gao XP, Qi HY and Zhang GL: A new triterpene and an antiarrhythmic liriodendrin from Pittosporum brevicalyx. Arch Pharm Res. 33:1927–1932. 2010. View Article : Google Scholar : PubMed/NCBI

Related Articles

  • Abstract
  • View
  • Download
  • Twitter
Copy and paste a formatted citation
Spandidos Publications style
Li B, Yang W, Yao B, Chen Q, Zhao L, Song Y, Jiang N and Guo Z: Liriodendrin alleviates myocardial ischemia‑reperfusion injury via partially attenuating apoptosis, inflammation and mitochondria damage in rats. Int J Mol Med 55: 65, 2025.
APA
Li, B., Yang, W., Yao, B., Chen, Q., Zhao, L., Song, Y. ... Guo, Z. (2025). Liriodendrin alleviates myocardial ischemia‑reperfusion injury via partially attenuating apoptosis, inflammation and mitochondria damage in rats. International Journal of Molecular Medicine, 55, 65. https://doi.org/10.3892/ijmm.2025.5506
MLA
Li, B., Yang, W., Yao, B., Chen, Q., Zhao, L., Song, Y., Jiang, N., Guo, Z."Liriodendrin alleviates myocardial ischemia‑reperfusion injury via partially attenuating apoptosis, inflammation and mitochondria damage in rats". International Journal of Molecular Medicine 55.4 (2025): 65.
Chicago
Li, B., Yang, W., Yao, B., Chen, Q., Zhao, L., Song, Y., Jiang, N., Guo, Z."Liriodendrin alleviates myocardial ischemia‑reperfusion injury via partially attenuating apoptosis, inflammation and mitochondria damage in rats". International Journal of Molecular Medicine 55, no. 4 (2025): 65. https://doi.org/10.3892/ijmm.2025.5506
Copy and paste a formatted citation
x
Spandidos Publications style
Li B, Yang W, Yao B, Chen Q, Zhao L, Song Y, Jiang N and Guo Z: Liriodendrin alleviates myocardial ischemia‑reperfusion injury via partially attenuating apoptosis, inflammation and mitochondria damage in rats. Int J Mol Med 55: 65, 2025.
APA
Li, B., Yang, W., Yao, B., Chen, Q., Zhao, L., Song, Y. ... Guo, Z. (2025). Liriodendrin alleviates myocardial ischemia‑reperfusion injury via partially attenuating apoptosis, inflammation and mitochondria damage in rats. International Journal of Molecular Medicine, 55, 65. https://doi.org/10.3892/ijmm.2025.5506
MLA
Li, B., Yang, W., Yao, B., Chen, Q., Zhao, L., Song, Y., Jiang, N., Guo, Z."Liriodendrin alleviates myocardial ischemia‑reperfusion injury via partially attenuating apoptosis, inflammation and mitochondria damage in rats". International Journal of Molecular Medicine 55.4 (2025): 65.
Chicago
Li, B., Yang, W., Yao, B., Chen, Q., Zhao, L., Song, Y., Jiang, N., Guo, Z."Liriodendrin alleviates myocardial ischemia‑reperfusion injury via partially attenuating apoptosis, inflammation and mitochondria damage in rats". International Journal of Molecular Medicine 55, no. 4 (2025): 65. https://doi.org/10.3892/ijmm.2025.5506
Follow us
  • Twitter
  • LinkedIn
  • Facebook
About
  • Spandidos Publications
  • Careers
  • Cookie Policy
  • Privacy Policy
How can we help?
  • Help
  • Live Chat
  • Contact
  • Email to our Support Team