Spandidos Publications Logo
  • About
    • About Spandidos
    • Aims and Scopes
    • Abstracting and Indexing
    • Editorial Policies
    • Reprints and Permissions
    • Job Opportunities
    • Terms and Conditions
    • Contact
  • Journals
    • All Journals
    • Oncology Letters
      • Oncology Letters
      • Information for Authors
      • Editorial Policies
      • Editorial Board
      • Aims and Scope
      • Abstracting and Indexing
      • Bibliographic Information
      • Archive
    • International Journal of Oncology
      • International Journal of Oncology
      • Information for Authors
      • Editorial Policies
      • Editorial Board
      • Aims and Scope
      • Abstracting and Indexing
      • Bibliographic Information
      • Archive
    • Molecular and Clinical Oncology
      • Molecular and Clinical Oncology
      • Information for Authors
      • Editorial Policies
      • Editorial Board
      • Aims and Scope
      • Abstracting and Indexing
      • Bibliographic Information
      • Archive
    • Experimental and Therapeutic Medicine
      • Experimental and Therapeutic Medicine
      • Information for Authors
      • Editorial Policies
      • Editorial Board
      • Aims and Scope
      • Abstracting and Indexing
      • Bibliographic Information
      • Archive
    • International Journal of Molecular Medicine
      • International Journal of Molecular Medicine
      • Information for Authors
      • Editorial Policies
      • Editorial Board
      • Aims and Scope
      • Abstracting and Indexing
      • Bibliographic Information
      • Archive
    • Biomedical Reports
      • Biomedical Reports
      • Information for Authors
      • Editorial Policies
      • Editorial Board
      • Aims and Scope
      • Abstracting and Indexing
      • Bibliographic Information
      • Archive
    • Oncology Reports
      • Oncology Reports
      • Information for Authors
      • Editorial Policies
      • Editorial Board
      • Aims and Scope
      • Abstracting and Indexing
      • Bibliographic Information
      • Archive
    • Molecular Medicine Reports
      • Molecular Medicine Reports
      • Information for Authors
      • Editorial Policies
      • Editorial Board
      • Aims and Scope
      • Abstracting and Indexing
      • Bibliographic Information
      • Archive
    • World Academy of Sciences Journal
      • World Academy of Sciences Journal
      • Information for Authors
      • Editorial Policies
      • Editorial Board
      • Aims and Scope
      • Abstracting and Indexing
      • Bibliographic Information
      • Archive
    • International Journal of Functional Nutrition
      • International Journal of Functional Nutrition
      • Information for Authors
      • Editorial Policies
      • Editorial Board
      • Aims and Scope
      • Abstracting and Indexing
      • Bibliographic Information
      • Archive
    • International Journal of Epigenetics
      • International Journal of Epigenetics
      • Information for Authors
      • Editorial Policies
      • Editorial Board
      • Aims and Scope
      • Abstracting and Indexing
      • Bibliographic Information
      • Archive
    • Medicine International
      • Medicine International
      • Information for Authors
      • Editorial Policies
      • Editorial Board
      • Aims and Scope
      • Abstracting and Indexing
      • Bibliographic Information
      • Archive
  • Articles
  • Information
    • Information for Authors
    • Information for Reviewers
    • Information for Librarians
    • Information for Advertisers
    • Conferences
  • Language Editing
Spandidos Publications Logo
  • About
    • About Spandidos
    • Aims and Scopes
    • Abstracting and Indexing
    • Editorial Policies
    • Reprints and Permissions
    • Job Opportunities
    • Terms and Conditions
    • Contact
  • Journals
    • All Journals
    • Biomedical Reports
      • Information for Authors
      • Editorial Policies
      • Editorial Board
      • Aims and Scope
      • Abstracting and Indexing
      • Bibliographic Information
      • Archive
    • Experimental and Therapeutic Medicine
      • Information for Authors
      • Editorial Policies
      • Editorial Board
      • Aims and Scope
      • Abstracting and Indexing
      • Bibliographic Information
      • Archive
    • International Journal of Epigenetics
      • Information for Authors
      • Editorial Policies
      • Editorial Board
      • Aims and Scope
      • Abstracting and Indexing
      • Bibliographic Information
      • Archive
    • International Journal of Functional Nutrition
      • Information for Authors
      • Editorial Policies
      • Editorial Board
      • Aims and Scope
      • Abstracting and Indexing
      • Bibliographic Information
      • Archive
    • International Journal of Molecular Medicine
      • Information for Authors
      • Editorial Policies
      • Editorial Board
      • Aims and Scope
      • Abstracting and Indexing
      • Bibliographic Information
      • Archive
    • International Journal of Oncology
      • Information for Authors
      • Editorial Policies
      • Editorial Board
      • Aims and Scope
      • Abstracting and Indexing
      • Bibliographic Information
      • Archive
    • Medicine International
      • Information for Authors
      • Editorial Policies
      • Editorial Board
      • Aims and Scope
      • Abstracting and Indexing
      • Bibliographic Information
      • Archive
    • Molecular and Clinical Oncology
      • Information for Authors
      • Editorial Policies
      • Editorial Board
      • Aims and Scope
      • Abstracting and Indexing
      • Bibliographic Information
      • Archive
    • Molecular Medicine Reports
      • Information for Authors
      • Editorial Policies
      • Editorial Board
      • Aims and Scope
      • Abstracting and Indexing
      • Bibliographic Information
      • Archive
    • Oncology Letters
      • Information for Authors
      • Editorial Policies
      • Editorial Board
      • Aims and Scope
      • Abstracting and Indexing
      • Bibliographic Information
      • Archive
    • Oncology Reports
      • Information for Authors
      • Editorial Policies
      • Editorial Board
      • Aims and Scope
      • Abstracting and Indexing
      • Bibliographic Information
      • Archive
    • World Academy of Sciences Journal
      • Information for Authors
      • Editorial Policies
      • Editorial Board
      • Aims and Scope
      • Abstracting and Indexing
      • Bibliographic Information
      • Archive
  • Articles
  • Information
    • For Authors
    • For Reviewers
    • For Librarians
    • For Advertisers
    • Conferences
  • Language Editing
Login Register Submit
  • This site uses cookies
  • You can change your cookie settings at any time by following the instructions in our Cookie Policy. To find out more, you may read our Privacy Policy.

    I agree
Search articles by DOI, keyword, author or affiliation
Search
Advanced Search
presentation
International Journal of Molecular Medicine
Join Editorial Board Propose a Special Issue
Print ISSN: 1107-3756 Online ISSN: 1791-244X
Journal Cover
September-2025 Volume 56 Issue 3

Full Size Image

Sign up for eToc alerts
Recommend to Library

Journals

International Journal of Molecular Medicine

International Journal of Molecular Medicine

International Journal of Molecular Medicine is an international journal devoted to molecular mechanisms of human disease.

International Journal of Oncology

International Journal of Oncology

International Journal of Oncology is an international journal devoted to oncology research and cancer treatment.

Molecular Medicine Reports

Molecular Medicine Reports

Covers molecular medicine topics such as pharmacology, pathology, genetics, neuroscience, infectious diseases, molecular cardiology, and molecular surgery.

Oncology Reports

Oncology Reports

Oncology Reports is an international journal devoted to fundamental and applied research in Oncology.

Experimental and Therapeutic Medicine

Experimental and Therapeutic Medicine

Experimental and Therapeutic Medicine is an international journal devoted to laboratory and clinical medicine.

Oncology Letters

Oncology Letters

Oncology Letters is an international journal devoted to Experimental and Clinical Oncology.

Biomedical Reports

Biomedical Reports

Explores a wide range of biological and medical fields, including pharmacology, genetics, microbiology, neuroscience, and molecular cardiology.

Molecular and Clinical Oncology

Molecular and Clinical Oncology

International journal addressing all aspects of oncology research, from tumorigenesis and oncogenes to chemotherapy and metastasis.

World Academy of Sciences Journal

World Academy of Sciences Journal

Multidisciplinary open-access journal spanning biochemistry, genetics, neuroscience, environmental health, and synthetic biology.

International Journal of Functional Nutrition

International Journal of Functional Nutrition

Open-access journal combining biochemistry, pharmacology, immunology, and genetics to advance health through functional nutrition.

International Journal of Epigenetics

International Journal of Epigenetics

Publishes open-access research on using epigenetics to advance understanding and treatment of human disease.

Medicine International

Medicine International

An International Open Access Journal Devoted to General Medicine.

Journal Cover
September-2025 Volume 56 Issue 3

Full Size Image

Sign up for eToc alerts
Recommend to Library

  • Article
  • Citations
    • Cite This Article
    • Download Citation
    • Create Citation Alert
    • Remove Citation Alert
    • Cited By
  • Similar Articles
    • Related Articles (in Spandidos Publications)
    • Similar Articles (Google Scholar)
    • Similar Articles (PubMed)
  • Download PDF
  • Download XML
  • View XML

  • Supplementary Files
    • Supplementary_Data.xlsx
Article Open Access

Integrated multi‑omics analysis of liver metabolic dysregulation in ACE2 knockout mice

  • Authors:
    • Shuai Xiao
    • Jinxiu Guo
    • Bo Yu
    • Shiyuan Zhao
    • Yicun Shang
    • Ni Li
    • Jiyao Cui
    • Fangqiang Song
    • Pei Jiang
  • View Affiliations / Copyright

    Affiliations: Department of Intensive Care Medicine, The Affiliated Tengzhou Central People's Hospital of Xuzhou Medical University, Tengzhou, Shandong 277500, P.R. China, Institute of Translational Pharmacy, Jining Medical Research Academy, Jining, Shandong 272000, P.R. China
    Copyright: © Xiao et al. This is an open access article distributed under the terms of Creative Commons Attribution License.
  • Article Number: 134
    |
    Published online on: July 3, 2025
       https://doi.org/10.3892/ijmm.2025.5575
  • Expand metrics +
Metrics: Total Views: 0 (Spandidos Publications: | PMC Statistics: )
Metrics: Total PDF Downloads: 0 (Spandidos Publications: | PMC Statistics: )
Cited By (CrossRef): 0 citations Loading Articles...

This article is mentioned in:



Abstract

The present study systematically investigated the impact of angiotensin‑converting enzyme 2‑knockout (ACE2KO) on hepatic metabolic homeostasis and its molecular mechanisms using integrated transcriptomic, proteomic and metabolomic profiling. ACE2KO exacerbated hepatic lipid accumulation, as evidenced by elevated total cholesterol and triglyceride levels, while disrupting the renin‑angiotensin system equilibrium via increased angiotensin II levels and reduced angiotensin‑(1‑7) levels. Histopathological analysis revealed hepatocyte edema, vacuolar degeneration and inflammatory infiltration in the ACE2KO mice. Multi‑omics integration revealed systemic metabolic dysregulation. Transcriptomics identified 1,004 differentially expressed genes, including lipid metabolism regulators (Scd1 and Fabp1) and circadian rhythm modulators (Arntl and Cry1), proteomics identified 191 differentially expressed proteins associated with interferon signaling activation (Oas1a and Rsad2) and lipid synthesis suppression (Scd1 and Fasn), and metabolomics highlighted 193 differentially expressed metabolites indicative of bile acid dysregulation, glutathione redox imbalance and amino acid metabolism anomalies. Cross‑omics analysis indicated that ACE2 is a key regulator of metabolic homeostasis. Its absence causes systematic metabolic disorders, including lipid metabolism disorder, amino acid metabolic imbalance and detoxification dysfunction. These findings comprehensively delineated the multifaceted role of ACE2 in hepatic metabolic homeostasis, and provided mechanistic insights into and therapeutic targets for ACE2‑associated liver diseases.
View Figures

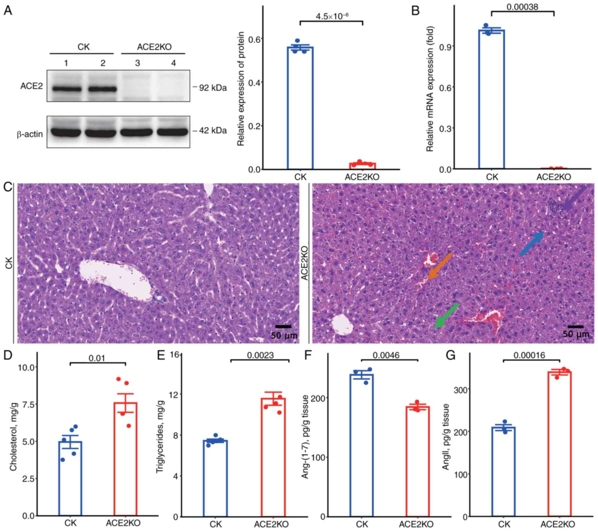
Figure 1

Hepatic injury, metabolic
dysregulation and renin-angiotensin system pathway imbalance in
ACE2KO mice. (A) Loss of ACE2 protein expression (western
blotting). (B) Reduced ACE2 mRNA levels (reverse
transcription-quantitative PCR). (C) Histopathological alterations
(hematoxylin and eosin staining). The green arrow indicates
hydropic degeneration with cytoplasmic pallor and rarefaction. The
blue arrow shows sporadic vacuolar degeneration with microvesicular
cytoplasmic inclusions. The purple arrow points to focal
lymphocytic infiltrates. The orange arrow denotes mild sinusoidal
stasis. Scale bar, 50 µm. (D) Increased hepatic total
cholesterol levels in ACE2KO vs. CK mice. (E) Increased hepatic
triglyceride levels in ACE2KO vs. CK mice. (F) Decreased
Ang-(1-7) levels. (G) Elevated AngII levels.
ACE2, angiotensin-converting enzyme 2; Ang-(1-7),
angiotensin-(1-7); AngII, angiotensin II; CK, control;
KO, knockout.

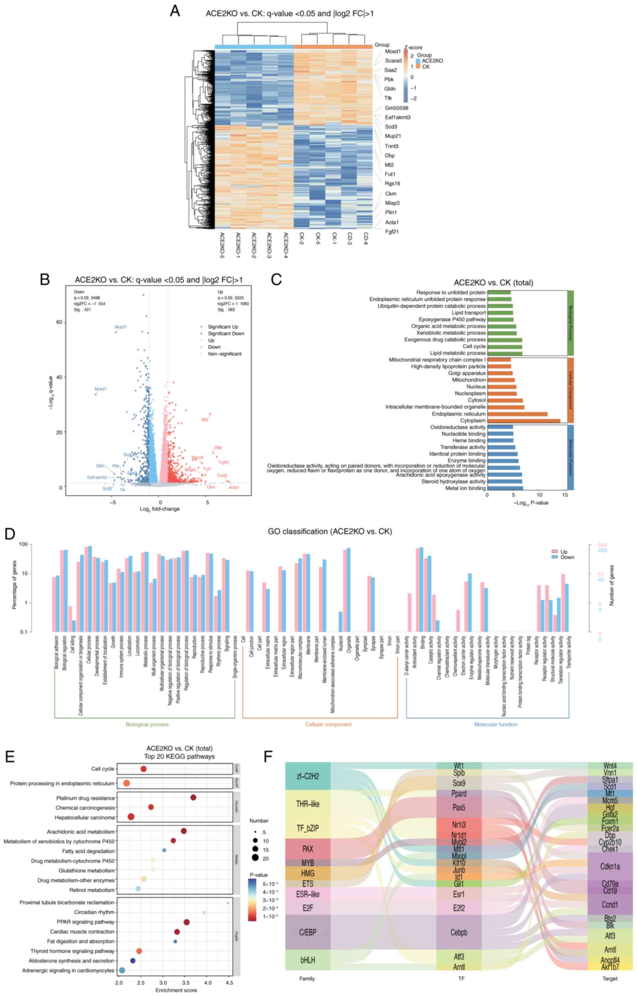
Figure 2

ACE2KO induces hepatic transcriptomic
alterations in mice. (A) Heatmap of DEGs in the ACE2KO group vs. CK
group. (B) Volcano plot of DEGs in the ACE2KO group vs. CK group
(red, upregulated; blue, downregulated). (C) GO enrichment analysis
of DEGs between the ACE2KO and CK (total) groups (top 30 terms).
(D) Hierarchical clustering of GO level 2 categories. (E) Top 20
enriched KEGG pathways. (F) Regulatory network between TFs and
target DEGs (Sankey diagram). Statistical thresholds: DEGs, q-value
<0.05; and GO/KEGG terms, P<0.05). ACE2,
angiotensin-converting enzyme 2; CK, control; DEG, differentially
expressed gene; FC, fold change; GO, Gene Ontology; KEGG, Kyoto
Encyclopedia of Genes and Genomes; KO, knockout; PPAR, peroxisome
proliferator-activated receptor; Sig, significance; CellP.,
cellular processes; GenlP., general processes; HumaD., human
diseases; Metab, metabolism; OrgaS., organismal systems; TF,
transcription factor.

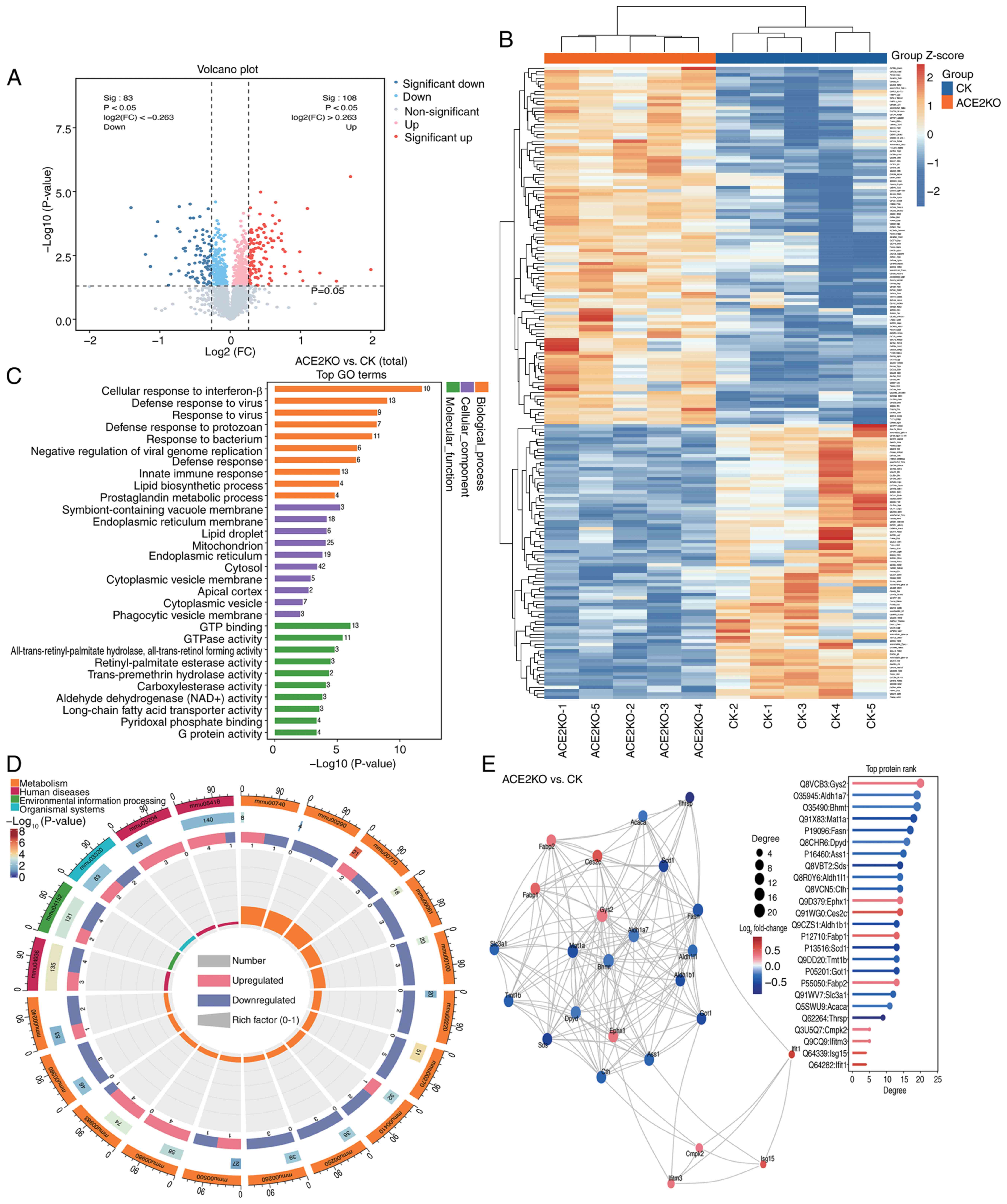
Figure 3

ACE2KO induces hepatic proteomic
alterations in mice. (A) Volcano plot of DEPs in the ACE2KO group
vs. CK group (red, upregulated; blue, downregulated). (B) Heatmap
of DEPs in the ACE2KO group vs. CK group. The scale of -2 to 2
indicates standardized data values, with red indicating high
expression (near 2) and blue indicating low expression (near-2).
(C) GO enrichment analysis of DEPs between the ACE2KO and CK
(total) groups (top 30 terms). (D) KEGG enrichment analysis. From
the outside inward: The first circle shows enriched
classifications, with the outer circle as a coordinate ruler for
protein counts; different colors represent various classifications.
The second circle displays protein counts within each
classification and the corresponding P-values, with longer bars and
redder color indicating higher counts and smaller P-values. The
third circle indicates the ratio of upregulated (light red) to
downregulated (light blue) proteins with specific values provided.
The fourth circle represents the rich factor for each
classification (foreground proteins divided by background
proteins), with each grid on the background auxiliary line
representing 0.2. (E) Protein-protein interaction network of DEPs,
where nodes represent DEPs. Red nodes indicate upregulation, blue
nodes indicate downregulation and the node size reflects
connectivity, with larger nodes indicating higher connectivity.
Statistical thresholds: DEPs, P<0.05; and GO/KEGG terms,
P<0.05. ACE2, angiotensin-converting enzyme 2; CK, control; DEP,
differentially expressed protein; FC, fold change; GO, Gene
Ontology; KEGG, Kyoto Encyclopedia of Genes and Genomes; KO,
knockout; Sig, significance.

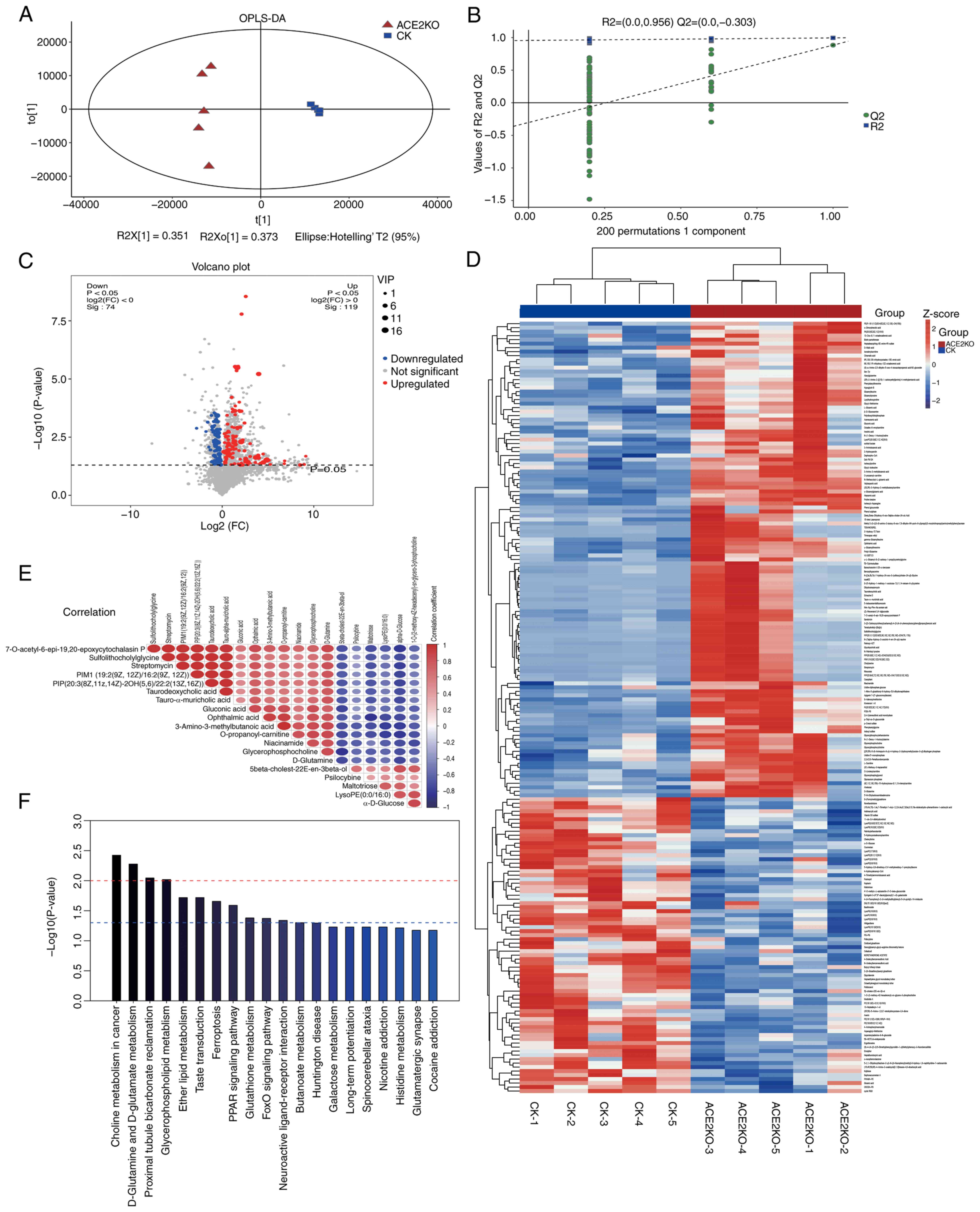
Figure 4

ACE2KO disrupts hepatic metabolomic
profiles in mice. (A) OPLS-DA plot illustrating sample clustering
and group separation. (B) Permutation plot validating the OPLS-DA
model. (C) Volcano plot of DEMs in the ACE2KO group vs. CK group.
(D) Heatmap of DEMs in the ACE2KO group vs. CK group. The scale of
-2 to 2 indicates standardized data values, with red meaning high
expression (near 2) and blue meaning low expression (near -2). (E)
Correlation analysis of DEMs. Red circles denote positive
correlation (values closer to 1 indicate stronger correlations),
blue circles represent negative correlation (values closer to -1
indicate stronger correlations) and the area of the circles is
proportional to the absolute value of the correlation coefficient.
(F) Top 20 enriched Kyoto Encyclopedia of Genes and Genomes
metabolic pathways. P-values reflect the significance of enrichment
within metabolic pathways. The red line represents a P-value
threshold of 0.01, and the blue line represents a P-value threshold
of 0.05. Statistical thresholds: DEMs, VIP >1 and P<0.05; and
pathways, P<0.05. ACE2, angiotensin-converting enzyme 2; CK,
control; DEM, differentially expressed metabolite; FC, fold change;
KO, knockout; OPLS-DA, orthogonal partial least
squares-discriminant analysis; PPAR, peroxisome
proliferator-activated receptor; Sig, significance; VIP, variable
importance in projection.

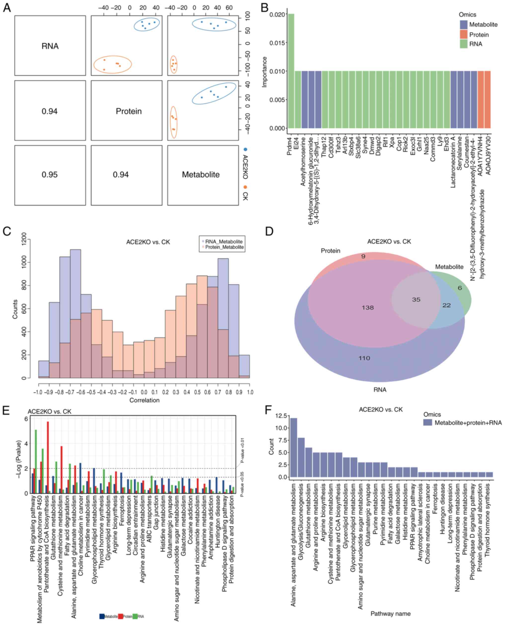
Figure 5

Multi-omics integration identifies
key biomarkers and pathway crosstalk in ACE2KO mice. (A) MixOmics
analysis of multi-omics data. The R package mixOmics was utilized
for integrated analysis of multi-omics data to illustrate the
correlation and discriminative capacity of different omics data on
their first principal components. The lower triangle shows the
Pearson correlation coefficients between the first principal
components of each pair of omics data, while the upper triangle
presents scatter plots of ACE2KO (blue) and CK (orange) groups on
the first principal component of each omics type, visually
reflecting the role of different omics in distinguishing between
the two groups. (B) Bar chart of the top 30 biomarkers
distinguishing the ACE2KO and CK groups. (C) Correlation
coefficient distribution plot, where the x-axis represents the
correlation coefficient, and the y-axis indicates the number of
coefficients within the corresponding bins. (D) Venn diagram
depicting the differential pathways mapped to genes, proteins and
metabolites. (E) Bar chart of common pathways mapped by
differentially expressed genes, proteins and metabolites, with the
x-axis representing pathways and the y-axis reflecting pathway
enrichment P-values. (F) Distribution diagram of associated
elements, where the x-axis represents pathway IDs and the y-axis
indicates the number of corresponding interaction pathways. ACE2,
angiotensin-converting enzyme 2; CK, control; KO, knockout; PPAR,
peroxisome proliferator-activated receptor.

Figure 6

KEGG Markup Language interaction
network. (A) Level 1 major pathway interaction network. This
network represents the classification of pathways into high-level
biological processes, highlighting global interaction patterns
among broad functional categories. (B) Level 2 subclass pathway
interaction network. This network further categorizes pathways into
specialized functional subclasses, delineating pathway coordination
within specific biological mechanisms or disease-related modules.
Node labels represent pathway names, node sizes indicate
connectivity (degree of interaction) and node colors correspond to
the KEGG classification levels. ACE2, angiotensin-converting enzyme
2; CK, control; KEGG, Kyoto Encyclopedia of Genes and Genomes; KO,
knockout; PPAR, peroxisome proliferator-activated receptor.
View References

1 

Wiese O, Zemlin AE and Pillay TS: Molecules in pathogenesis: Angiotensin converting enzyme 2 (ACE2). J Clin Pathol. 74:285–290. 2021.

2 

Santos RAS, Sampaio WO, Alzamora AC, Motta-Santos D, Alenina N, Bader M and Campagnole-Santos MJ: The ACE2/Angiotensin-(1-7)/MAS axis of the renin-angiotensin system: Focus on angiotensin-(1-7). Physiol Rev. 98:505–553. 2018.

3 

Verano-Braga T, Mar tins A LV, Motta-Santos D, Campagnole-Santos MJ and Santos RAS: ACE2 in the renin-angiotensin system. Clin Sci (Lond). 134:3063–3078. 2020.

4 

Abdel-Fattah MM, Elgendy A and Mohamed WR: Xanthenone, ACE2 activator, counteracted gentamicin-induced nephrotoxicity in rats: Impact on oxidative stress and ACE2/Ang-(1-7) signaling. Life Sci. 275:1193872021.

5 

Xue QQ, Liu CH, Zhang DY, Li MX and Li Y: α-Mangostin attenuates blood pressure and reverses vascular remodeling by balancing ACE/AT1R and ACE2/Ang-(1-7)/MasR axes in ang II-infused hypertensive mice. Phytother Res. 38:5918–5929. 2024.

6 

Nardo AD, Schneeweiss-Gleixner M, Bakail M, Dixon ED, Lax SF and Trauner M: Pathophysiological mechanisms of liver injury in COVID-19. Liver Int. 41:20–32. 2021.

7 

Prestes TR, Rocha NP, Miranda AS, Teixeira AL and Simoes ESAC: The anti-inf lammatory potential of ACE2/Angiotensin-(1-7)/Mas receptor axis: Evidence from basic and clinical research. Curr Drug Targets. 18:1301–1313. 2017.

8 

Pan H, Huang W, Wang Z, Ren F, Luo L, Zhou J, Tian M and Tang L: The ACE2-Ang-(1-7)-mas axis modulates M1/M2 macrophage polarization to relieve CLP-induced inflammation via TLR4-mediated NF-кb and MAPK pathways. J Inflamm Res. 14:2045–2060. 2021.

9 

Guo J, Zhao S, Chu X, Wang C, Meng J, Wei S, Wang J, Guo Y, Kong W, Sun W, et al: Angiotensin-converting enzyme 2 modulation of pyroptosis pathway in traumatic brain injury: A potential therapeutic target. Clin Transl Med. 15:e701672025.

10 

Mehrabadi ME, Hemmati R, Tashakor A, Homaei A, Yousefzadeh M, Hemati K and Hosseinkhani S: Induced dysregulation of ACE2 by SARS-CoV-2 plays a key role in COVID-19 severity. Biomed Pharmacother. 137:1113632021.

11 

Lennol MP, García-Ayllón MS, Avilés-Granados C, Trasciatti C, Tolassi C, Quaresima V, Arici D, Cristillo V, Volonghi I, Caprioli F, et al: Increased cerebrospinal fluid ACE2 fragments as a read-out of brain infection in COVID-19 encephalopathy patients. J Infect Dis. 231:e929–e940. 2025.

12 

Gao Y, Lin J, Ye C, Guo S and Jiang C: Microbial transformations of bile acids and their receptors in the regulation of metabolic dysfunction-associated steatotic liver disease. Liver Res. 7:165–176. 2023.

13 

Badmus OO, Hillhouse SA, Anderson CD, Hinds TD and Stec DE: Molecular mechanisms of metabolic associated fatty liver disease (MAFLD): Functional analysis of lipid metabolism pathways. Clin Sci (Lond). 136:1347–1366. 2022.

14 

Sundekilde UK, Kristensen CM, Olsen MA, Pilegaard H and Rasmussen MK: Time-dependent regulation of hepatic cytochrome P450 mRNA in male liver-specific PGC-1α knockout mice. Toxicology. 469:1531212022.

15 

Li Y, Yang P, Ye J, Xu Q, Wu J and Wang Y: Updated mechanisms of MASLD pathogenesis. Lipids Health Dis. 23:1172024.

16 

Zou X, Chen K, Zou J, Han P, Hao J and Han Z: Single-cell RNA-seq data analysis on the receptor ACE2 expression reveals the potential risk of different human organs vulnerable to 2019-nCoV infection. Front Med. 14:185–192. 2020.

17 

Baig AM, Khaleeq A, Ali U and Syeda H: Evidence of the COVID-19 virus targeting the CNS: Tissue distribution, host-virus interaction, and proposed neurotropic mechanisms. ACS Chem Neurosci. 11:995–998. 2020.

18 

Barone M: Angiotensin-converting enzyme 2 and AMPK/mTOR pathway in the treatment of liver fibrosis: Should we consider further implications? World J Gastroenterol. 30:2391–2396. 2024.

19 

Rajapaksha IG, Gunarathne LS, Asadi K, Cunningham SC, Sharland A, Alexander IE, Angus PW and Herath CB: Liver-Targeted angiotensin converting enzyme 2 therapy inhibits chronic biliary fibrosis in multiple drug-resistant gene 2-knockout mice. Hepatol Commun. 3:1656–1673. 2019.

20 

Liu L, Li Y, Li JX, Xiao X, Wan TT, Li HH and Guo SB: ACE2 expressed on myeloid cells alleviates sepsis-induced acute liver injury via the Ang-(1-7)-Mas receptor axis. Inflammation. 47:891–908. 2024.

21 

Cao X, Yang F, Shi T, Yuan M, Xin Z, Xie R, Li S, Li H and Yang J: Angiotensin-converting enzyme 2/angiotensin-(1-7)/Mas axis activates Akt signaling to ameliorate hepatic steatosis. Sci Rep. 6:215922016.

22 

Warner FJ, Rajapaksha H, Shackel N and Herath CB: ACE2: From protection of liver disease to propagation of COVID-19. Clin Sci (Lond). 134:3137–3158. 2020.

23 

Gao Y, Chen Q, Yang S, Cao J, Li F, Li R, Wu Z, Wang Y and Yuan L: Indole alleviates nonalcoholic fatty liver disease in an ACE2-dependent manner. FASEB J. 38:e700612024.

24 

Sanches PHG, de Melo NC, Porcari AM and de Carvalho LM: Integrating molecular perspectives: Strategies for comprehensive multi-omics integrative data analysis and machine learning applications in transcriptomics, proteomics, and metabolomics. Biology (Basel). 13:8482024.

25 

Zhao L, Yang W, Ji W, Pan Q, Yang J and Cao X: Untargeted metabolomics uncovers metabolic dysregulation and tissue sensitivity in ACE2 knockout mice. Heliyon. 10:e274722024.

26 

Reel PS, Reel S, Pearson E, Trucco E and Jefferson E: Using machine learning approaches for multi-omics data analysis: A review. Biotechnol Adv. 49:1077392021.

27 

Livak KJ and Schmittgen TD: Analysis of relative gene expression data using real-time quantitative PCR and the 2(-Delta Delta C(T)) method. Methods. 25:402–408. 2001.

28 

Bolger AM, Lohse M and Usadel B: Trimmomatic: A flexible trimmer for Illumina sequence data. Bioinformatics. 30:2114–2120. 2014.

29 

Kim D, Langmead B and Salzberg SL: HISAT: A fast spliced aligner with low memory requirements. Nat Methods. 12:357–360. 2015.

30 

Trapnell C, Williams BA, Pertea G, Mortazavi A, Kwan G, van Baren MJ, Salzberg SL, Wold BJ and Pachter L: Transcript assembly and quantification by RNA-Seq reveals unannotated transcripts and isoform switching during cell differentiation. Nat Biotechnol. 28:511–515. 2010.

31 

Chu X, Hou Y, Peng C, Li W, Liang M, Mei J, Qian M, Wang J, Xu S, Jiang Y, et al: Exosome-derived miR-548ag drives hepatic lipid accumulation via upregulating FASN through inhibition of DNMT3B. J Lipid Res. 66:1008182025.

32 

Luque-Urbano MR, Fernández-Ramos D, Lopitz-Otsoa F, Gutiérrez de Juan V, Bizkarguenaga M, Castro-Espadas L, Hermoso-Martínez U, Barbier-Torres L, Lu SC, Millet O and Mato JM: S-adenosylmethionine deficit disrupts very low-density lipoprotein metabolism promoting liver lipid accumulation in mice. J Lipid Res. 66:1007942025.

33 

Tsochantaridis I, Brisimis D, Tsifintaris M, Anastasiadou A, Lazos E, Ermogenous A, Christou S, Antonopoulou N, Panayiotidis MI, Koukourakis MI, et al: Exploring the role and pathophysiological significance of aldehyde dehydrogenase 1B1 (ALDH1B1) in human lung adenocarcinoma. Int J Mol Sci. 25:103012024.

34 

Song L, Guo X, Zhao F, Wang W, Zhao Z, Jin L, Wu C, Yao J and Ma Z: TTC36 inactivation induce malignant properties via Wnt-β-catenin pathway in gastric carcinoma. J Cancer. 12:2598–2609. 2021.

35 

Tian B, Yuan Y, Yang Y, Luo Z, Sui B, Zhou M, Fu ZF and Zhao L: Interferon-Inducible GTPase 1 impedes the dimerization of rabies virus phosphoprotein and restricts viral replication. J Virol. 94:e01203–e01220. 2020.

36 

Prakash P, Erdjument-Bromage H, O'Dea MR, Munson CN, Labib D, Fossati V, Neubert TA and Liddelow SA: Proteomic profiling of interferon-responsive reactive astrocytes in rodent and human. Glia. 72:625–642. 2024.

37 

Thibaut MM, Roumain M, Piron E, Gillard J, Loriot A, Neyrinck AM, Rodriguez J, Massart I, Thissen JP, Huot JR, et al: The microbiota-derived bile acid taurodeoxycholic acid improves hepatic cholesterol levels in mice with cancer cachexia. Gut Microbes. 17:24495862025.

38 

Ye X, Shen S, Xu Z, Zhuang Q, Xu J, Wang J, Dong Z and Wan X: Sodium butyrate alleviates cholesterol gallstones by regulating bile acid metabolism. Eur J Pharmacol. 908:1743412021.

39 

Yan T, Luo Y, Yan N, Hamada K, Zhao N, Xia Y, Wang P, Zhao C, Qi D, Yang S, et al: Intestinal peroxisome proliferator-activated receptor α-fatty acid-binding protein 1 axis modulates nonalcoholic steatohepatitis. Hepatology. 77:239–255. 2023.

40 

Xiao W, Wang RS, Handy DE and Loscalzo J: NAD(H) and NADP(H) redox couples and cellular energy metabolism. Antioxid Redox Signal. 28:251–272. 2018.

41 

Rui L: Energy metabolism in the liver. Compr Physiol. 4:177–197. 2014.

42 

Glatz JF, Luiken JJ and Bonen A: Membrane fatty acid transporters as regulators of lipid metabolism: Implications for metabolic disease. Physiol Rev. 90:367–417. 2010.

43 

Casas-Grajales S and Muriel P: Antioxidants in liver health. World J Gastrointest Pharmacol Ther. 6:59–72. 2015.

44 

Bigot A, Tchan MC, Thoreau B, Blasco H and Maillot F: Liver involvement in urea cycle disorders: A review of the literature. J Inherit Metab Dis. 40:757–769. 2017.

45 

Ding HR, Wang JL, Ren HZ and Shi XL: Lipometabolism and glycometabolism in liver diseases. Biomed Res Int. 2018:12871272018.

46 

Holeček M: Role of impaired glycolysis in perturbations of amino acid metabolism in diabetes mellitus. Int J Mol Sci. 24:17242023.

47 

Zhang M, Zhao Y, Li Z and Wang C: Pyruvate dehydrogenase kinase 4 mediates lipogenesis and contributes to the pathogenesis of nonalcoholic steatohepatitis. Biochem Biophys Res Commun. 495:582–586. 2018.

48 

Chen Q, Liu J, Wang W, Liu S, Yang X, Chen M, Cheng L, Lu J, Guo T and Huang F: Sini decoction ameliorates sepsis-induced acute lung injury via regulating ACE2-Ang (1-7)-Mas axis and inhibiting the MAPK signaling pathway. Biomed Pharmacother. 115:1089712019.

49 

Liu P, Liang WL, Huang RT, Chen XX, Zou DH, Kurihara H, Li YF, Xu YH, Ouyang SH and He RR: Hepatic microcirculatory disturbance in liver diseases: Intervention with traditional Chinese medicine. Front Pharmacol. 15:13995982024.

50 

Shim KY, Eom YW, Kim MY, Kang SH and Baik SK: Role of the renin-angiotensin system in hepatic fibrosis and portal hypertension. Korean J Intern Med. 33:453–461. 2018.

51 

Rajapaksha IG, Gunarathne LS, Angus PW and Herath CB: Update on new aspects of the renin-angiotensin system in hepatic fibrosis and portal hypertension: Implications for novel therapeutic options. J Clin Med. 10:7022021.

52 

Ahn YM, Kim HY, Yoon JJ, Kim HJ, Lee YJ, Yun YG, Shin HK, Cho KW, Kang DG and Lee HS: Amelioration of hypertension by oryeongsan through improvements of body fluid and sodium balance: Roles of the renin-angiotensin system and atrial natriuretic peptide system. Evid Based Complement Alternat Med. 2022:91592922022.

53 

Babaeenezhad E, Farahmandian N, Sotoudeheian M, Dezfoulian O, Askari E, Taghipour N and Yarahmadi S: Resveratrol relieves hepatic steatosis and enhances the effects of atorvastatin in a mouse model of NAFLD by regulating the renin-angiotensin system, oxidative stress, and inflammation. Food Sci Nutr. 13:e700732025.

54 

Delli Bovi AP, Marciano F, Mandato C, Siano MA, Savoia M and Vajro P: Oxidative stress in non-alcoholic fatty liver disease. An updated mini review. Front Med (Lausanne). 8:5953712021.

55 

Besse-Patin A and Estall JL: An intimate relationship between ROS and insulin signalling: Implications for antioxidant treatment of fatty liver disease. Int J Cell Biol. 2014:5191532014.

56 

Mercado-Gómez M, Prieto-Fernández E, Goikoetxea-Usandizaga N, Vila-Vecilla L, Azkargorta M, Bravo M, Serrano-Maciá M, Egia-Mendikute L, Rodríguez-Agudo R, Lachiondo-Ortega S, et al: The spike of SARS-CoV-2 promotes metabolic rewiring in hepatocytes. Commun Biol. 5:8272022.

57 

Wang L, Sun Y, Du L, Wang Q, Zhan M, Li S and Xiao X: Daily koumiss has positive regulatory effects on blood lipids and immune system: A metabolomics study. Heliyon. 10:e364292024.

58 

Liu T, Li R, Sun L, Xu Z, Wang S, Zhou J, Wu X and Shi K: Menin orchestrates hepatic glucose and fatty acid uptake via deploying the cellular translocation of SIRT1 and PPARγ. Cell Biosci. 13:1752023.

59 

Santacroce G, Gentile A, Soriano S, Novelli A, Lenti MV and Di Sabatino A: Glutathione: Pharmacological aspects and implications for clinical use in non-alcoholic fatty liver disease. Front Med (Lausanne). 10:11242752023.

60 

Rabelo LA, Todiras M, Nunes-Souza V, Qadri F, Szijártó IA, Gollasch M, Penninger JM, Bader M, Santos RA and Alenina N: Genetic deletion of ACE2 induces vascular dysfunction in C57BL/6 mice: Role of nitric oxide imbalance and oxidative stress. PLoS One. 11:e01502552016.

61 

Mundi MS, Velapati S, Patel J, Kellogg TA, Dayyeh BK and Hurt RT: Evolution of NAFLD and its management. Nutr Clin Pract. 35:72–84. 2020.

62 

Akkız H, Gieseler RK and Canbay A: Liver fibrosis: From basic science towards clinical progress, focusing on the central role of hepatic stellate cells. Int J Mol Sci. 25:78732024.

63 

Wagner N and Wagner KD: The role of PPARs in disease. Cells. 9:23672020.

64 

Dong J, Li M, Peng R, Zhang Y, Qiao Z and Sun N: ACACA reduces lipid accumulation through dual regulation of lipid metabolism and mitochondrial function via AMPK-PPARα-CPT1A axis. J Transl Med. 22:1962024.

65 

Kudo T, Zhao ML, Jeknić S, Kovary KM, LaGory EL, Covert MW and Teruel MN: Context-dependent regulation of lipid accumulation in adipocytes by a HIF1α-PPARγ feedback network. Cell Syst. 14:1074–1086.e7. 2023.

66 

Feldstein AE, Lopez R, Tamimi TA, Yerian L, Chung YM, Berk M, Zhang R, McIntyre TM and Hazen SL: Mass spectrometric profiling of oxidized lipid products in human nonalcoholic fatty liver disease and nonalcoholic steatohepatitis. J Lipid Res. 51:3046–3054. 2010.

67 

Xu Y, Han J, Dong J, Fan X, Cai Y, Li J, Wang T, Zhou J and Shang J: Metabolomics characterizes the effects and mechanisms of quercetin in nonalcoholic fatty liver disease development. Int J Mol Sci. 20:12202019.

68 

Afonso MB, Islam T, Magusto J, Amorim R, Lenoir V, Simões RF, Teixeira J, Silva LC, Wendum D, Jéru I, et al: RIPK3 dampens mitochondrial bioenergetics and lipid droplet dynamics in metabolic liver disease. Hepatology. 77:1319–1334. 2023.

69 

Choi J, Smith DM, Scafidi S, Riddle RC and Wolfgang MJ: Carnitine palmitoyltransferase 1 facilitates fatty acid oxidation in a non-cell-autonomous manner. Cell Rep. 43:1150062024.

70 

Chan JKW, Bittner S, Bittner A, Atwal S, Shen WJ, Inayathullah M, Rajada J, Nicolls MR, Kraemer FB and Azhar S: Nordihydroguaiaretic acid, a lignan from larrea tridentata (Creosote Bush), protects against american lifestyle-induced obesity syndrome diet-induced metabolic dysfunction in mice. J Pharmacol Exp Ther. 365:281–290. 2018.

71 

Hu Y, Lang Z, Li X, Lin L, Li Y, Zhang R, Zheng J and Yu Z: Ginsenoside Rg3 promotes hepatic stellate cell ferroptosis by epigenetically regulating ACSL4 to suppress liver fibrosis progression. Phytomedicine. 124:1552892024.

72 

Wang G, Bonkovsky HL, de Lemos A and Burczynski FJ: Recent insights into the biological functions of liver fatty acid binding protein 1. J Lipid Res. 56:2238–2247. 2015.

73 

Nunes-Souza V, Alenina N, Qadri F, Penninger JM, Santos RA, Bader M and Rabelo LA: CD36/Sirtuin 1 axis impairment contributes to hepatic steatosis in ACE2-deficient mice. Oxid Med Cell Longev. 2016:64875092016.

74 

Hardwick JP, Osei-Hyiaman D, Wiland H, Abdelmegeed MA and Song BJ: PPAR/RXR regulation of fatty acid metabolism and fatty acid omega-hydroxylase (CYP4) isozymes: Implications for prevention of lipotoxicity in fatty liver disease. PPAR Res. 2009:9527342009.

75 

Ogunsuyi OM, Fasakin PT, Ajibiye OP, Ogunsuyi OI and Adekoya KO: Perfluoroundecanoic acid induces DNA damage, reproductive and pathophysiological dysfunctions via oxidative stress in male Swiss mice. Chemosphere. 338:1394912023.

76 

Cebula M and Morgenstern R: Enzymology of reactive intermediate protection: Kinetic analysis and temperature dependence of the mesophilic membrane protein catalyst MGST1. FEBS J. 290:3448–3460. 2023.

77 

Raza H: Dual localization of glutathione S-transferase in the cytosol and mitochondria: Implications in oxidative stress, toxicity and disease. FEBS J. 278:4243–4251. 2011.

78 

Hayashi K and Anzai N: L-type amino acid transporter 1 as a target for inflammatory disease and cancer immunotherapy. J Pharmacol Sci. 148:31–40. 2022.

79 

Soria LR, Nitzahn M, De Angelis A, Khoja S, Attanasio S, Annunziata P, Palmer DJ, Ng P, Lipshutz GS and Brunetti-Pierri N: Hepatic glutamine synthetase augmentation enhances ammonia detoxification. J Inherit Metab Dis. 42:1128–1135. 2019.

80 

Frieg B, Görg B, Gohlke H and Häussinger D: Glutamine synthetase as a central element in hepatic glutamine and ammonia metabolism: Novel aspects. Biol Chem. 402:1063–1072. 2021.

81 

Voss CM, Arildsen L, Nissen JD, Waagepetersen HS, Schousboe A, Maechler P, Ott P, Vilstrup H and Walls AB: Glutamate dehydrogenase is important for ammonia fixation and amino acid homeostasis in brain during hyperammonemia. Front Neurosci. 15:6462912021.

82 

Liao Y, Chen Q, Liu L, Huang H, Sun J, Bai X, Jin C, Li H, Sun F, Xiao X, et al: Amino acid is a major carbon source for hepatic lipogenesis. Cell Metab. 36:2437–2448.e8. 2024.

83 

Jiménez-Torres C, El-Kehdy H, Hernández-Kelly LC, Sokal E, Ortega A and Najimi M: Acute liver toxicity modifies protein expression of glutamate transporters in liver and cerebellar tissue. Front Neurosci. 14:6132252020.

84 

Silberman A, Goldman O, Assayag O, Jacob A, Rabinovich S, Adler L, Lee JS, Keshet R, Sarver A, Frug J, et al: Acid-Induced downregulation of ASS1 contributes to the maintenance of intracellular pH in cancer. Cancer Res. 79:518–533. 2019.

85 

Xu HY, Jiao YH, Li SY, Zhu X, Wang S, Zhang YY, Wei YJ, Shen YJ, Wang W, Shen YX and Shao JT: Hepatocyte-derived MANF mitigates ethanol-induced liver steatosis in mice via enhancing ASS1 activity and activating AMPK pathway. Acta Pharmacol Sin. 44:157–168. 2023.

Related Articles

  • Abstract
  • View
  • Download
  • Twitter
Copy and paste a formatted citation
Spandidos Publications style
Xiao S, Guo J, Yu B, Zhao S, Shang Y, Li N, Cui J, Song F and Jiang P: Integrated multi‑omics analysis of liver metabolic dysregulation in ACE2 knockout mice. Int J Mol Med 56: 134, 2025.
APA
Xiao, S., Guo, J., Yu, B., Zhao, S., Shang, Y., Li, N. ... Jiang, P. (2025). Integrated multi‑omics analysis of liver metabolic dysregulation in ACE2 knockout mice. International Journal of Molecular Medicine, 56, 134. https://doi.org/10.3892/ijmm.2025.5575
MLA
Xiao, S., Guo, J., Yu, B., Zhao, S., Shang, Y., Li, N., Cui, J., Song, F., Jiang, P."Integrated multi‑omics analysis of liver metabolic dysregulation in ACE2 knockout mice". International Journal of Molecular Medicine 56.3 (2025): 134.
Chicago
Xiao, S., Guo, J., Yu, B., Zhao, S., Shang, Y., Li, N., Cui, J., Song, F., Jiang, P."Integrated multi‑omics analysis of liver metabolic dysregulation in ACE2 knockout mice". International Journal of Molecular Medicine 56, no. 3 (2025): 134. https://doi.org/10.3892/ijmm.2025.5575
Copy and paste a formatted citation
x
Spandidos Publications style
Xiao S, Guo J, Yu B, Zhao S, Shang Y, Li N, Cui J, Song F and Jiang P: Integrated multi‑omics analysis of liver metabolic dysregulation in ACE2 knockout mice. Int J Mol Med 56: 134, 2025.
APA
Xiao, S., Guo, J., Yu, B., Zhao, S., Shang, Y., Li, N. ... Jiang, P. (2025). Integrated multi‑omics analysis of liver metabolic dysregulation in ACE2 knockout mice. International Journal of Molecular Medicine, 56, 134. https://doi.org/10.3892/ijmm.2025.5575
MLA
Xiao, S., Guo, J., Yu, B., Zhao, S., Shang, Y., Li, N., Cui, J., Song, F., Jiang, P."Integrated multi‑omics analysis of liver metabolic dysregulation in ACE2 knockout mice". International Journal of Molecular Medicine 56.3 (2025): 134.
Chicago
Xiao, S., Guo, J., Yu, B., Zhao, S., Shang, Y., Li, N., Cui, J., Song, F., Jiang, P."Integrated multi‑omics analysis of liver metabolic dysregulation in ACE2 knockout mice". International Journal of Molecular Medicine 56, no. 3 (2025): 134. https://doi.org/10.3892/ijmm.2025.5575
Follow us
  • Twitter
  • LinkedIn
  • Facebook
About
  • Spandidos Publications
  • Careers
  • Cookie Policy
  • Privacy Policy
How can we help?
  • Help
  • Live Chat
  • Contact
  • Email to our Support Team