Spandidos Publications Logo
  • About
    • About Spandidos
    • Aims and Scopes
    • Abstracting and Indexing
    • Editorial Policies
    • Reprints and Permissions
    • Job Opportunities
    • Terms and Conditions
    • Contact
  • Journals
    • All Journals
    • Oncology Letters
      • Oncology Letters
      • Information for Authors
      • Editorial Policies
      • Editorial Board
      • Aims and Scope
      • Abstracting and Indexing
      • Bibliographic Information
      • Archive
    • International Journal of Oncology
      • International Journal of Oncology
      • Information for Authors
      • Editorial Policies
      • Editorial Board
      • Aims and Scope
      • Abstracting and Indexing
      • Bibliographic Information
      • Archive
    • Molecular and Clinical Oncology
      • Molecular and Clinical Oncology
      • Information for Authors
      • Editorial Policies
      • Editorial Board
      • Aims and Scope
      • Abstracting and Indexing
      • Bibliographic Information
      • Archive
    • Experimental and Therapeutic Medicine
      • Experimental and Therapeutic Medicine
      • Information for Authors
      • Editorial Policies
      • Editorial Board
      • Aims and Scope
      • Abstracting and Indexing
      • Bibliographic Information
      • Archive
    • International Journal of Molecular Medicine
      • International Journal of Molecular Medicine
      • Information for Authors
      • Editorial Policies
      • Editorial Board
      • Aims and Scope
      • Abstracting and Indexing
      • Bibliographic Information
      • Archive
    • Biomedical Reports
      • Biomedical Reports
      • Information for Authors
      • Editorial Policies
      • Editorial Board
      • Aims and Scope
      • Abstracting and Indexing
      • Bibliographic Information
      • Archive
    • Oncology Reports
      • Oncology Reports
      • Information for Authors
      • Editorial Policies
      • Editorial Board
      • Aims and Scope
      • Abstracting and Indexing
      • Bibliographic Information
      • Archive
    • Molecular Medicine Reports
      • Molecular Medicine Reports
      • Information for Authors
      • Editorial Policies
      • Editorial Board
      • Aims and Scope
      • Abstracting and Indexing
      • Bibliographic Information
      • Archive
    • World Academy of Sciences Journal
      • World Academy of Sciences Journal
      • Information for Authors
      • Editorial Policies
      • Editorial Board
      • Aims and Scope
      • Abstracting and Indexing
      • Bibliographic Information
      • Archive
    • International Journal of Functional Nutrition
      • International Journal of Functional Nutrition
      • Information for Authors
      • Editorial Policies
      • Editorial Board
      • Aims and Scope
      • Abstracting and Indexing
      • Bibliographic Information
      • Archive
    • International Journal of Epigenetics
      • International Journal of Epigenetics
      • Information for Authors
      • Editorial Policies
      • Editorial Board
      • Aims and Scope
      • Abstracting and Indexing
      • Bibliographic Information
      • Archive
    • Medicine International
      • Medicine International
      • Information for Authors
      • Editorial Policies
      • Editorial Board
      • Aims and Scope
      • Abstracting and Indexing
      • Bibliographic Information
      • Archive
  • Articles
  • Information
    • Information for Authors
    • Information for Reviewers
    • Information for Librarians
    • Information for Advertisers
    • Conferences
  • Language Editing
Spandidos Publications Logo
  • About
    • About Spandidos
    • Aims and Scopes
    • Abstracting and Indexing
    • Editorial Policies
    • Reprints and Permissions
    • Job Opportunities
    • Terms and Conditions
    • Contact
  • Journals
    • All Journals
    • Biomedical Reports
      • Information for Authors
      • Editorial Policies
      • Editorial Board
      • Aims and Scope
      • Abstracting and Indexing
      • Bibliographic Information
      • Archive
    • Experimental and Therapeutic Medicine
      • Information for Authors
      • Editorial Policies
      • Editorial Board
      • Aims and Scope
      • Abstracting and Indexing
      • Bibliographic Information
      • Archive
    • International Journal of Epigenetics
      • Information for Authors
      • Editorial Policies
      • Editorial Board
      • Aims and Scope
      • Abstracting and Indexing
      • Bibliographic Information
      • Archive
    • International Journal of Functional Nutrition
      • Information for Authors
      • Editorial Policies
      • Editorial Board
      • Aims and Scope
      • Abstracting and Indexing
      • Bibliographic Information
      • Archive
    • International Journal of Molecular Medicine
      • Information for Authors
      • Editorial Policies
      • Editorial Board
      • Aims and Scope
      • Abstracting and Indexing
      • Bibliographic Information
      • Archive
    • International Journal of Oncology
      • Information for Authors
      • Editorial Policies
      • Editorial Board
      • Aims and Scope
      • Abstracting and Indexing
      • Bibliographic Information
      • Archive
    • Medicine International
      • Information for Authors
      • Editorial Policies
      • Editorial Board
      • Aims and Scope
      • Abstracting and Indexing
      • Bibliographic Information
      • Archive
    • Molecular and Clinical Oncology
      • Information for Authors
      • Editorial Policies
      • Editorial Board
      • Aims and Scope
      • Abstracting and Indexing
      • Bibliographic Information
      • Archive
    • Molecular Medicine Reports
      • Information for Authors
      • Editorial Policies
      • Editorial Board
      • Aims and Scope
      • Abstracting and Indexing
      • Bibliographic Information
      • Archive
    • Oncology Letters
      • Information for Authors
      • Editorial Policies
      • Editorial Board
      • Aims and Scope
      • Abstracting and Indexing
      • Bibliographic Information
      • Archive
    • Oncology Reports
      • Information for Authors
      • Editorial Policies
      • Editorial Board
      • Aims and Scope
      • Abstracting and Indexing
      • Bibliographic Information
      • Archive
    • World Academy of Sciences Journal
      • Information for Authors
      • Editorial Policies
      • Editorial Board
      • Aims and Scope
      • Abstracting and Indexing
      • Bibliographic Information
      • Archive
  • Articles
  • Information
    • For Authors
    • For Reviewers
    • For Librarians
    • For Advertisers
    • Conferences
  • Language Editing
Login Register Submit
  • This site uses cookies
  • You can change your cookie settings at any time by following the instructions in our Cookie Policy. To find out more, you may read our Privacy Policy.

    I agree
Search articles by DOI, keyword, author or affiliation
Search
Advanced Search
presentation
International Journal of Molecular Medicine
Join Editorial Board Propose a Special Issue
Print ISSN: 1107-3756 Online ISSN: 1791-244X
Journal Cover
April-2026 Volume 57 Issue 4

Full Size Image

Sign up for eToc alerts
Recommend to Library

Journals

International Journal of Molecular Medicine

International Journal of Molecular Medicine

International Journal of Molecular Medicine is an international journal devoted to molecular mechanisms of human disease.

International Journal of Oncology

International Journal of Oncology

International Journal of Oncology is an international journal devoted to oncology research and cancer treatment.

Molecular Medicine Reports

Molecular Medicine Reports

Covers molecular medicine topics such as pharmacology, pathology, genetics, neuroscience, infectious diseases, molecular cardiology, and molecular surgery.

Oncology Reports

Oncology Reports

Oncology Reports is an international journal devoted to fundamental and applied research in Oncology.

Experimental and Therapeutic Medicine

Experimental and Therapeutic Medicine

Experimental and Therapeutic Medicine is an international journal devoted to laboratory and clinical medicine.

Oncology Letters

Oncology Letters

Oncology Letters is an international journal devoted to Experimental and Clinical Oncology.

Biomedical Reports

Biomedical Reports

Explores a wide range of biological and medical fields, including pharmacology, genetics, microbiology, neuroscience, and molecular cardiology.

Molecular and Clinical Oncology

Molecular and Clinical Oncology

International journal addressing all aspects of oncology research, from tumorigenesis and oncogenes to chemotherapy and metastasis.

World Academy of Sciences Journal

World Academy of Sciences Journal

Multidisciplinary open-access journal spanning biochemistry, genetics, neuroscience, environmental health, and synthetic biology.

International Journal of Functional Nutrition

International Journal of Functional Nutrition

Open-access journal combining biochemistry, pharmacology, immunology, and genetics to advance health through functional nutrition.

International Journal of Epigenetics

International Journal of Epigenetics

Publishes open-access research on using epigenetics to advance understanding and treatment of human disease.

Medicine International

Medicine International

An International Open Access Journal Devoted to General Medicine.

Journal Cover
April-2026 Volume 57 Issue 4

Full Size Image

Sign up for eToc alerts
Recommend to Library

  • Article
  • Citations
    • Cite This Article
    • Download Citation
    • Create Citation Alert
    • Remove Citation Alert
    • Cited By
  • Similar Articles
    • Related Articles (in Spandidos Publications)
    • Similar Articles (Google Scholar)
    • Similar Articles (PubMed)
  • Download PDF
  • Download XML
  • View XML

  • Supplementary Files
    • Supplementary_Data1.pdf
    • Supplementary_Data2.pdf
Article Open Access

miRNA‑378a‑5p attenuates the development of abdominal aortic aneurysm via ABLIM1‑MKL1 signaling pathways

  • Authors:
    • Jing Wang
    • Yujia Zou
    • Yani Wang
    • Zheming Yang
    • Daoshen Liu
    • Xiaolin Su
    • Haixu Song
    • Kai Xu
    • Chenghui Yan
    • Dan Liu
    • Yaling Han
  • View Affiliations / Copyright

    Affiliations: State Key Laboratory of Frigid Zone Cardiovascular Diseases, Department of Cardiology and Cardiovascular Research Institute, General Hospital of Northern Theater Command, Shenyang, Liaoning 110016, P.R. China
    Copyright: © Wang et al. This is an open access article distributed under the terms of Creative Commons Attribution License.
  • Article Number: 97
    |
    Published online on: February 16, 2026
       https://doi.org/10.3892/ijmm.2026.5768
  • Expand metrics +
Metrics: Total Views: 0 (Spandidos Publications: | PMC Statistics: )
Metrics: Total PDF Downloads: 0 (Spandidos Publications: | PMC Statistics: )
Cited By (CrossRef): 0 citations Loading Articles...

This article is mentioned in:


Abstract

Abdominal aortic aneurysm (AAA) is a fatal cardiovascular disease with no effective drug treatment currently available. The aberrant expression levels of microRNAs (miRNAs or miRs) contribute to AAA pathogenesis. In the present study, miRNA microarray analysis was performed to screen for differentially expressed miRNAs in the aortas of AAA mice compared with those in control mice, and to clarify the role and mechanism of miRNA‑378a‑5p (miR‑378a‑5p) in the AAA development. A comprehensive miRNA microarray analysis was conducted to screen for differentially expressed miRNAs in the aortas of AAA mice and control mice. Reverse transcription‑quantitative polymerase chain reaction (RT‑qPCR) was used to detect the expression levels of miR‑378a‑5p in the serum and aortas of patients with AAA and mice. To clarify the role of miR‑378a‑5p in the AAA development in vivo, miR‑378a‑5p antagomir and angomir were administered to ApoE‑/‑ mice using tail venous injection, followed by Angiotensin II (Ang II) infusion. Next, the role of miR‑378a‑5p in the phenotypic switching and migration of vascular smooth muscle cells (VSMCs) was examined in vivo and in vitro. Mechanistically, the targets of miR‑378a‑5p were identified by bioinformatics analysis, luciferase assay, RT‑qPCR and western blotting. Co‑immunoprecipitation assay combined with mass spectrometry were carried out for excavating potential downstream effectors. The expression of miR‑378a‑5p was decreased in the serum and aortas of patients with AAA (aortic dissection) and mice, and tumor necrosis factor‑α‑treated VSMCs. In vivo, the antagomir‑378a‑5p aggravated AAA formation, as evidenced by a larger maximal aortic diameter and greater medial elastin degradation than in control mice. miR‑378a‑5p angomir had the opposite effect. In vitro, miR‑378a‑5p overexpression significantly promoted the contraction ability and suppressed the migration of VSMCs, whereas miR‑378a‑5p knockdown inhibited the contraction ability and increased the migration of VSMCs. Mechanistically, it was identified that miR‑378a‑5p played a protective role in AAA development by regulating actin‑binding LIM protein 1 (ABLIM1)‑megakaryoblastic leukemia 1 (MKL1) pathway. miR‑378a‑5p exerts protective effects against AAA by maintaining VSMCs homeostasis via the ABLIM1‑MKL1 pathway. Therefore, targeting miR‑378a‑5p may be an attractive therapeutic strategy for AAA treatment.

Introduction

Abdominal aortic aneurysm (AAA) is a lethal degenerative vascular disease that mainly affects older adults and has a high mortality rate (>80%) upon rupture (1). The features of AAA include dilation of the aortic diameter to >30 mm or 50% (2), and repair by either open or minimally invasive surgery is performed for large, asymptomatic AAA or symptomatic or ruptured AAA of any size (3). Aortic rupture is not only associated with increasing aneurysm diameter but also results from characteristic changes that involve progressive expansion and weakening of the three layers of the aorta: The intima, media, and adventitia (4). Multiple pathological processes, including extracellular matrix (ECM) breakdown, inflammation, phenotype switching of vascular smooth muscle cells (VSMCs), oxidative stress, and neovascularization, contribute to the occurrence and development of AAA (5).

VSMCs are major components of the vessel wall and perform critical roles in maintaining vascular structure and homeostasis (6). Various changes involving phenotype switching, apoptosis and migration of VSMCs are important causes of AAA formation (7). In normal vasculature, VSMCs reside in the tunica media and were quiescent and contractile (8). Once vascular injury and repair occur, VSMCs dedifferentiate in response to pathophysiological stimuli (9). The homeostasis of VSMCs during AAA is disturbed, and VSMCs phenotypic switching-mediated vascular pathology contributed to AAA formation (10). The proteolytic enzymes degrade the ECM, facilitating the detachment of VSMCs from the ECM and promoting VSMCs migration (11). Therefore, identifying key molecules involved in phenotypic switching and migration of VSMCs may provide potential targets for AAA diagnosis and treatment.

MicroRNAs (miRNAs or miRs) are ~20-nucleotide, single-stranded RNA molecules that target mRNA through partial complementarity, thereby inhibiting translation or inducing mRNA degradation (12). miRNAs belong to a conserved class of endogenous, small, non-coding, single-stranded RNAs (13), and are involved in diverse cellular functions, including proliferation, differentiation, apoptosis, migration, invasion and angiogenesis (14,15). Furthermore, numerous miRNAs play important roles in the occurrence and development of AAA (16), including miRNA-29b (17), miRNA-33b (18), miRNA-21 (19), miRNA-24 (20), miRNA-194 (21) and miRNA-195 (22).

Previous studies revealed that miRNA-378a-5p (miR-378-5p) exerts broad biological effects. miR-378a-5p inhibits colorectal cancer (CRC) cell proliferation by targeting cell cycle-dependent protein kinase 1 (CDK1) (23), miRNA-378a-5p is also a key mediator in regulating VSMCs proliferation and migration by targeting the CDK1/cyclin-dependent kinase inhibitor 1A (p21) signaling pathway (24). However, whether miR-378a-5p is involved in the development of AAA remains unclear.

Actin-binding LIM protein 1 (ABLIM1), which contains four LIM domains, a coiled-coil domain, and an HP domain, belongs to the large LIM domain protein family (25). ABLIM1 modulates actin polymerization, which is essential for cell proliferation and migration (26). Additionally, ABLIM1 interacts with F-actin and colocalizes with F-actin in the retina, suggesting that ABLIM1 may regulate the actin cytoskeleton in the retina (27). A genetic study involving humans revealed abnormal splicing of ABLIM1 in the skeletal muscles of patients with myotonic dystrophy type 1 (DM1) characterized by muscle weakness and heart defects (28). However, its role of ABLIM1 in AAA development remains unknown.

VSMCs respond to vascular injury by regulating their phenotypes, from quiescent cells expressing high levels of genes encoding contractions and cytoskeletal proteins to proliferating cells expressing high levels of genes encoding cytokines, growth factors and the ECM. Most VSMCs marker genes, including α-smooth muscle actin (α-SMA), calponin 1 (CNN1) and smooth muscle 22α (SM22-α), contain multiple CArG [CC(AT-rich)6GG] elements in the promoter-enhancer regions, and expression of these genes was controlled by the ubiquitously expressed trans binding factor, serum response factor (SRF) and its coactivators (29). Megakaryoblastic leukemia 1 (MKL1, also referred to as MRTF-A) is a member of the myocardin-related transcription factor family (30) and induces the transcription of multiple CArG-containing smooth muscle cells (SMCs) marker genes, including α-SMA, CNN1 and SM22-α (31). Acts as a transcriptional co-activator of SRF, once released for nuclear translocation, MKL1 can bind and activate SRF (32). During MKL1−/− lactation/early lactation, differentiation defects in mammary myoepithelial cells were observed, manifested by severe reduction or loss of gene expression encoding SMCs restricted contractile proteins including actin, myosin heavy chain, calmodulin 1 and tropomyosin 2 (33).

In the present study, it was aimed to clarify the role and mechanism of miR-378a-5p in the AAA development in vivo and in vitro. It was found that miR-378a-5p exerted a critical protective effect against AAA and inhibited the phenotypic switching and migration of VSMCs, by directly targeting the ABLIM1-MKL1 pathway. The results of the present study may assist in the early diagnosis, prevention and treatment of AAA.

Materials and methods

Human specimen collection

Human serum and aortic tissue samples were collected at the General Hospital of Northern Theater Command (Shenyang, China) between January 20, 2021, and January 19, 2023. Serum samples were obtained from 40 participants, including 20 healthy individuals (aged 40±10 years) and 20 patients diagnosed with AAA (aged 50±10 years). During the same period, aortic tissue samples were collected from patients diagnosed with aortic dissection (AD) who underwent open surgical repair at the same hospital. Patients with valvular heart disease, chronic kidney disease, autoimmune disease, or other cardiopulmonary organic diseases were excluded. All participants were men, and there were no significant differences in age, diabetes mellitus, hypertension, or smoking between the control and AAA or AD groups. Blood samples were obtained from all participants; serum was obtained and stored at −80°C. The present study was conducted in accordance with the World Medical Association Code of Ethics (Declaration of Helsinki) [approval no. Y(2021)002] and was approved by the Ethics Committee of General Hospital of Northern Theater Command. Written informed consent was obtained from all individual participants included in the study. All participants consented to the use of their surgically resected tissue samples and anonymized clinical data for scientific research.

Animals

A total of 198 male 8-weeks-old ApoE−/− mice, with body weights ranging from 20- 25 g, were purchased from GemPharmatech Co., Ltd. The experiment started after 1 week of acclimatization. All mice were housed under temperature-controlled (22±1-2°C) and specific pathogen-free conditions on a 12/12-h day/night cycle with free access to food and water.

All experiments were approved by the Subcommittee on Animal Medical Research Ethics, General Hospital of Northern Theater Command (approval no. 2022-20; Shenyang, China) and conducted in accordance with the existing guidelines on the care and use of laboratory animals. All animal care and experimental protocols complied with the National Institute of Health Guide for the Care and Use of Laboratory Animals.

Animal experiments in the present study were divided into four parts. In the first part of the in vivo experiments, a total of 30 ApoE−/− mice were randomly divided into four groups: i) Angomir-negative control (NC) + saline (n=5); ii) Angomir-NC + Ang II (n=10); iii) Angomir-378a-5p + saline (n=5); iv) Angomir-378a-5p + Ang II (n=10). In the second part of the in vivo experiments, a total of 40 ApoE−/− mice were randomly divided into four groups: i) Antagomir-NC + saline (n=5); ii) Antagomir-NC + Ang II (n=15); iii) Antagomir-378a-5p + saline (n=5); iv) Antagomir-378a-5p + Ang II (n=15). In the third part of the in vivo experiments, a total of 60 ApoE−/− mice were randomly divided into four groups: i) AAV-SM22-shNC + saline (n=5); ii) AAV-SM22-short hairpin (sh)NC + Ang II (n=25); iii) AAV-SM22-sh Ablim1 + saline (n=5); iv) AAV-SM22-shAblim1 + Ang II (n=25). In the fourth part of the in vivo experiments, a total of 68 ApoE−/− mice were randomly divided into four groups: i) AAV-SM22-NC + saline (n=9); ii) AAV-SM22-NC + Ang II (n=25); iii) AAV-SM22 + Ablim1-saline (n=9); iv) AAV-SM22-Ablim1 + Ang II (n=25).

To minimize animal suffering, the following predefined humane endpoints were strictly observed, and any animal meeting one or more criteria was euthanized immediately: i) sustained weight loss exceeding 20% of baseline body weight within 72 h; ii) Impaired mobility or inability to access food or water autonomously; iii) Signs of severe distress or pain unrelieved by analgesia; iv) Ulceration, necrosis, or exceeding a tumor volume of 1.5 cm3 in any dimension in tumor-bearing models and v) Clinical signs indicating severe systemic illness. Animals were monitored daily, and any mouse reaching a predefined humane endpoint was euthanized humanely by CO2 inhalation. No animals in the present study reached the predefined humane endpoints prior to the scheduled experimental endpoint. All animals were euthanized at the planned conclusion of the study for tissue collection, in accordance with the approved protocol.

Angiotensin II (Ang II)-induced AAA mice model

ApoE−/− mice (8-week-old) were infused with saline (0.9% sodium chloride) or Ang II (1,000 ng/kg/min) using an osmotic pump (Alzet model 1004; AlzaCorp; https://alzet.com/products/alzet_pumps/) for 28 days. Ang II (A1042) was purchased from APeXBIO Technology LLC. Briefly, mice were anesthetized with 2-3% isoflurane (RWD Life Science) in oxygen. During surgery, anesthesia was maintained with 1.5-2% isoflurane. Minipumps were implanted into the subcutaneous space of the mice at the back of the neck. All surgeries were performed under aseptic conditions. Animals were monitored daily for signs of distress.

At the experimental endpoint (Day 28), mice were euthanized by CO2 inhalation at a flow rate displacing 30-70% of the chamber volume per min, followed by secondary cervical dislocation. Death was confirmed by the absence of heartbeat (via palpation), cessation of breathing, and fixed, dilated pupils. Aortic tissues were then harvested for subsequent analysis. The aortic diameters were measured using small animal ultrasound (Visual Sonics) at 28 days after Ang II infusion. Aortic tissues were harvested for RNA, protein, morphological and histological analyses. AAA incidence was defined as an increase in the external aortic diameter by 50% or greater than that in the aortas from saline-infused mice.

Blood pressure measurement

Blood pressure was measured in conscious mice using a non-invasive tail-sleeve system (CODA-6; Kent Scientific). The mice were placed in a holding tube within a heating chamber set at 37°C (Model LE5510; Panlab). All animals were acclimatized to the instrument for at least 1 week before baseline measurements and osmotic pump implantation. To avoid changes in blood pressure due to circadian cycles, all measurements were taken between 8 a.m. and 10 a.m. Each mouse received 10 initial pressure assessments so that they can adapt to the procedure, and then 10 additional readings were recorded to obtain average systolic and diastolic blood pressure. The acceptable standard was to consider at least 10 of the 20 acquired measurements and a standard deviation (SD) of <30 mmHg for each session (34).

miRNA microarray analysis

As previously described (35), miRNA expression in mouse aortas was analyzed by Bio-Miao Biological Technology Co., Ltd. using the Agilent Mouse miRNA Microarray Kit, Release 21.0,8×60 K (Design ID: 070,155; Agilent Technologies, Inc.), which contained 1,902 probes for mature miRNA (35). Tukey's bi-weight average (log2) intensity was analyzed using the analysis of variance (ANOVA). Differentially expressed miRNAs were defined as those exhibiting an absolute average log2 fold change of ≥2.0 and an adjusted P<0.05.

miRNA isolation from serum and reverse transcription-quantitative PCR (RT-qPCR)

Conditions of amplification reactions were as follows: 95°C for 15 min, followed by 40 cycles of 95°C for 30 sec, 55°C for 1 min, and 72°C for 30 sec. Peripheral venous blood was collected from patients into EDTA-containing tubes and centrifuged at 3,000 × g for 10 min at 4°C, and serum was stored at −80°C. Total RNA was extracted from 200 μl serum samples using the miRNeasy Serum/Plasma kit (Qiagen GmbH) and cDNA was synthesized using a reverse transcription kit (Guangzhou RiboBio Co., Ltd.) according to the manufacturer's instructions. After equal volume dilution of cDNA with DNase/RNase-free deionized water, the expression levels of miRNAs were evaluated by RT-qPCR using specific primers and the miRNA RT-qPCR kit (Guangzhou RiboBio Co., Ltd.) following the manufacturer's protocol. Reactions were performed on a CFX96 Touch™ Real-Time PCR Detection System (Bio-Rad Laboratories, Inc.). Each reaction was performed in triplicate, and the relative expression level of miRNAs were calculated based on cycle threshold (Ct) values using the following formula: 2-∆∆Cq (36). The expression levels of miRNAs in the tissues and cells were normalized to the expression levels of U6 snRNA, and those in the serum were normalized to the expression levels of the external reference cel-miR-39-3p.

Besides, total RNA from aortic tissues and VSMCs was extracted using TRIzol reagent (Qiagen). The isolated RNA was used to synthesize cDNA using PrimeScript RT with a gDNA Eraser kit (Takara), RT-qPCR was performed in triplicate using SYBR Premix Ex Taq II (Takara Bio, Inc.). The primer sequences are shown in Table SI.

RNA fluorescent in-situ hybridization (FISH)

The probe 5'-CUCCUGACUCCAGGUCCUGUGU'-3 was labeled by FAM and Cy3 and were synthesized from the sequence of hsa-miR-378a-5p. In situ hybridization was conducted according to the instructions of the FISH Detection Kit (Qiagen). In brief, 5-μm of human aorta tissue was digested with proteinase K and incubated in a blocking buffer for 30 min (37°C). The FAM and Cy3-labeled hsa-miR-378a-5p fluorescent probe working solutions were prepared at a volume ratio of 1:1. The aortic tissue slices were incubated for 14 h (37°C) using an in-situ hybridization instrument. The sections were then washed with deionized formamide at 43°C to denature the unhybridized probes. The sections were washed three times with sodium citrate buffer (60°C). FISH images were then captured by confocal microscopy.

In vivo administration of angomir-378a-5p or antagomir-378a-5p

Angomir-378a-5p and angomiR-NC were purchased from MedChemExpress. 8-week-old ApoE−/− mice were injected with angomir-378a-5p or angomiR-NC via the tail vein 3 times per week for 4 weeks (20 nmol each time). Additionally, antagomir-378a-5p and antagomir-NC were purchased from Guangzhou RiboBio Co., Ltd. 6-week-old ApoE−/− mice were injected with antagomir-378a-5p and antagomir-NC via the tail vein 3 times per week for 4 weeks (50 nmol each time).

AAV2/9 virus injection

Adeno-associated virus serotype 2/9 (AAV2/9) carrying the Ablim1 coding sequence (CDS) with a Sm22α promoter (AAV-SM22-Ablim1) or the control virus (AAV-SM22-NC) were constructed by OBiO Technology Corp., Ltd. 6-week-old ApoE−/− mice were injected with AAV-SM22-Ablim1 or the control virus (AAV-SM22-NC) via the tail vein at a dosage of 5×1011 vg per mouse. A total of 3 weeks later, aortas were collected to access overexpression performance.

To achieve VSMCs-specific knockdown of Ablim1, adeno-associated virus serotype 2/9 (AAV2/9) carrying mouse shAblim1 sequence with a Sm22α promoter (AAV-SM22-shAblim1) or the control virus (AAV-SM22-shNC) were constructed by OBiO Technology Corp., Ltd. 6-week-old ApoE−/− mice were injected with AAV-SM22-shAblim1 or the control virus (AAV-SM22-NC) via the tail vein at a dosage of 5×1011 vg per mouse. After 3 weeks of injection, aortas were harvested for evaluation of Ablim1 knockdown efficiency.

Small animal ultrasonography for AAA mice

To check the incidence of AAA, three representative parameters including the diameters of the aorta, superior renal artery and inferior renal artery were examined using a small animal ultrasound system (Vevo 2100 apparatus; Visual Sonics) equipped with a 30-MHz probe. Each mouse was anesthetized with 2% isoflurane throughout the ultrasonographic procedure. Arterial diameters were assessed by a blinded researcher.

Histomorphology analysis

Mice were euthanized and the whole aortas were perfused with saline and fixed with 4% paraformaldehyde for 24 h at room temperature. The aortas were isolated from the ascending aorta to the entrances of both iliac arteries for macroscopic analysis. The aortas were then segmented to obtain suprarenal abdominal aortas. The aortic samples were harvested, fixed for 24 h, and embedded in paraffin. Histology was examined in cross sections (5-μm) that were taken from these aortic samples. Paraffin-embedded sections were used for staining. Hematoxylin and eosin (H&E) staining was used for morphological evaluation. Sirius Red staining (Beijing Solarbio Science & Technology Co., Ltd.) was used to evaluate collagen deposition, and Verhoeff Van Gieson Elastic staining (MilliporeSigma) was used to evaluate elastin. Elastin degradation was scored as follows: 1, no degradation and well-organized lamina; 2, mild degradation with some interruptions or breaks in the lamina; 3, moderate degradation with multiple interruptions or breaks in the lamina; and 4, severe fragmentation, loss, or aortic rupture.

Immunofluorescence staining

Paraffin-embedded sections (5-μm) were deparaffinized in xylene and rehydrated through a graded ethanol series (100, 95, 70%) to distilled water and blocked with 5% goat serum (cat. no. X0907; Fuzhou Maixin Biotechnology Co., Ltd.) for 1 h at room temperature. The sections were incubated with anti-ABLIM1 (1:200; cat. no. PA5-70451; Thermo Fisher Scientific, Inc.), anti-α-SMA (1:200; cat. no. Ab7817; Abcam) primary antibodies overnight at 4°C. After washing with phosphate-buffered saline (PBS) 3 times, Alexa Fluor 488/594-conjugated secondary antibodies (1:200; cat. nos. A-11012 and A-11008; Thermo Fisher Scientific, Inc.) were applied for 1 h at 37°C in the dark. Sections were mounted using ProLong Gold anti-fade reagent with 4',6-diamidino-2-phenylindole (DAPI; cat. no. P36931; 1 μg/ml; Thermo Fisher Scientific, Inc.) for fluorescence microscopy (Carl Zeiss AG).

Cell culture and treatment

Primary mouse VSMCs were isolated from the freshly dissected aortas. Briefly, the tunica media were separated by peeling off the tunica intima from the aortic tissue in PBS. The tunica media were cut into ~2-mm pieces and digested with 0.15% type II collagenase (MilliporeSigma). VSMCs were seeded in 6-well plates and cultured in fresh Dulbecco's modified Eagle's medium (DMEM) containing 20% fetal bovine serum (FBS; Biochrom Ltd.). Positive immunofluorescence staining of α-SMA and SM22-α were used to confirm VSMCs. VSMCs were stimulated with different concentrations of tumor necrosis factor α (TNFα; MilliporeSigma) for 24 h.

RNA interference and cell transfection

miR-378a-5p mimics, miR-378a-5p inhibitor, and matched controls were purchased from Guangzhou RiboBio Co., Ltd. The concentration of miR-378a-5p mimics was 50 nM and miR-378a-5p inhibitor was 100 nM. Ablim1 and Mkl1 small interfering RNA (siRNA) and matched controls were purchased from Shanghai GenePharma Co., Ltd. The concentration of siRNA was 50 nM. Mouse Ablim1 overexpression plasmid (pcDNA3.1-Flag-Ablim1), cellular Myelocytomatosis oncogene (c-Myc) overexpression plasmid (pcDNA3.1-Flag-c-Myc), and Mkl1 overexpression plasmid (pcDNA3.1-His-Mkl1) were designed and constructed by the OBiO Technology Corp., Ltd. The quality of plasmids was 1 μg/ml. Lipofectamine 2000 (Thermo Fisher Scientific, Inc.) was mixed with 250 μl of serum- and antibiotic-free medium, and incubated for 5 min. The siRNA or plasmids and lipofectamine 2000 solutions were mixed and incubated at room temperature for 20 min. The transfection mixture was added to the cells in serum-free culture and incubated for 8 h and then replaced with normal serum and antibiotic-containing growth medium. The cells were incubated for 48 h before collection for testing. Sequences of miRNA mimic, miRNA inhibitor, and small interfering RNA are included in Table SII. It was first demonstrated that VSMCs could be successfully transfected with both siRNAs and overexpression plasmids, which resulted in effective gene silencing and overexpression of the targets (Fig. S1).

Western blotting

Cells and tissues were homogenized in ice-cold suspension buffer (RIPA Lysis Buffer) supplemented with a proteinase inhibitor cocktail (MilliporeSigma). Briefly, protein concentrations were determined using a BCA protein assay kit (Thermo Fisher Scientific, Inc.). Equal amounts (20 μg) of protein were fractionated on SDS polyacrylamide gels and transferred to a polyvinylidene fluoride (PVDF) membrane. The concentration of the acrylamide gel was chosen based on the size of the target proteins. Usually, proteins with a size range from 10 to 30, 30 to 100, and >100 kD are separated on 12, 10 and 8% gels, respectively. After blocking with 5 % non-fat milk at room temperature for 1 h, the membrane was incubated with primary antibodies at 4°C overnight. The membranes followed by immunoblotting with the primary antibodies: anti-α-SMA (1:1,000; cat. no. Ab7817; Abcam), anti-SM22-α (1:1,000; cat. no. Ab14016; Abcam), anti-CNN1 (1:1,000; cat. no. Ab46794; Abcam), anti-MMP2 (1:1,000; cat. no. Ab92536; Abcam), anti-ABLIM1 (1:1,000; cat. no. PA5-70451; Thermo Fisher Scientific, Inc.), anti-MKL1 (1:1,000; cat. no. Ab219981; Abcam), anti-Flag (1:1,000; cat. no. sc-166355; Santa Cruz Biotechnology, Inc.), anti-His (1:1,000; cat. no. 66005-1-Ig; Proteintech Group, Inc.), anti-c-MYC (1:1,000;. cat. no. 10828-1-AP; Proteintech Group, Inc.), anti-MYOD1 (1:1,000; cat. no. 18943-1-AP; Abcam) and anti-β-actin (1:100; cat. no. sc-517582; Santa Cruz Biotechnology, Inc.). The membranes were then incubated with mouse or rabbit appropriate peroxidase-conjugated secondary antibody (1:1,000; cat. no. 32460; Thermo Fisher Scientific, Inc.) for 1 h at room temperature. Specific protein bands were detected using ECL detection reagent (Beijing New Create Life Science Biotechnology Co., Ltd.) and specific protein bands were visualized by enhanced chemiluminescence using Amersham Imager 680 (Cytiva).

Transwell assay

The cells in each group were digested using trypsin, and were resuspended using DMEM without serum to adjust the cell density to 1×105 cells/ml, and 300 μl of cell suspension was added to the upper compartment of the 0.8-μm Transwell chamber (Corning, Inc.); meanwhile, 700 μl of DMEM containing 10% FBS was added to the bottom compartment and the cells were cultured at 37°C, 5% CO2 for 24 h. After the chamber was removed, the cells on the bottom of the membrane were fixed with 4% paraformaldehyde for 15 min at room temperature, stained with 0.1% crystal violet solution for 15 min, and the remaining crystal violet solution was washed off using PBS; the cells in the upper chamber were cleaned using a cotton swab. A total of five fields of the membrane were used to count the number of cells using an optical microscope, and the average was calculated to indicate the migration ability of the VSMCs.

Scratch wound healing assay

VSMCs were cultured in six-well plates. A scratch was made using 10-μl pipette tips. After washing to remove cell debris, the medium was replaced with FBS-free DMEM and incubated for 24 h at 37°C. Migratory cells were visualized using a phase-contrast microscope (Olympus Corporation).

Luciferase assay

The 3' untranslated region (3'UTR) of mouse Ablim1, Ddx5 (Dead-box helicase 5), Slc7a1(Cationic amino acid transporter 1) gene was amplified and cloned into the pMIR-REPORT Luciferase (OBiO Technology Company) to construct pMIR-REPORT Luciferase 3'UTR wild-type (WT) plasmids. A mutation was introduced at the seed sequence of miR-378a-5p to create pMIR-REPORT Luciferase-3'UTR mutated (MUT) plasmids. 293T cells were transfected with miR-378a-5p mimic or control (50 nM), together with pMIR-REPORT Luciferase-3'UTR (WT) (1,000 ng) or pMIR-REPORT Luciferase-3'UTR (MUT) (1,000 ng) and pRL (Renilla)-CMV (500 ng) for 48 h. Transfection was performed with Lipofectamine 2000. At 48 h after transfection, luciferase activity was measured using a dual-luciferase analysis system kit (Promega Corporation). The ratio of luciferase activity/Renilla Luciferase activity was normalized to the control and presented as the relative transcriptional activity.

Bioinformatic analysis

JASPAR (https://jaspar.elixir.no/) and TRANSMIR (http://cmbi.bjmu.edu.cn/transmir) were used to predict the upstream transcription factors of miR-378a-5p. TargetScan7.0 (http://www.targetscan.org/) and miRDB (http://www.mirdb.org) databases were used to predict the target genes of miR-378a-5p. Finally, intersecting genes were obtained from the two databases for subsequent analysis.

A total of 3 datasets of AAA and control aortic samples were obtained from the Gene Expression Omnibus (GEO) database (https://www.ncbi.nlm.nih.gov/geo/). GSE183464 is an RNA sequencing analysis of abdominal aorta tissues from 14 participants, including 7 patients with AAA and 7 control individuals. GSE237229 is an RNA sequencing dataset of human aortic SMCs isolated from 5 patients with AAA and 3 non-AAA donors. The human thoracic aortic aneurysm (TAA) single-cell RNA sequence (scRNA-seq) dataset (GSE155468) was also downloaded from the GEO database.

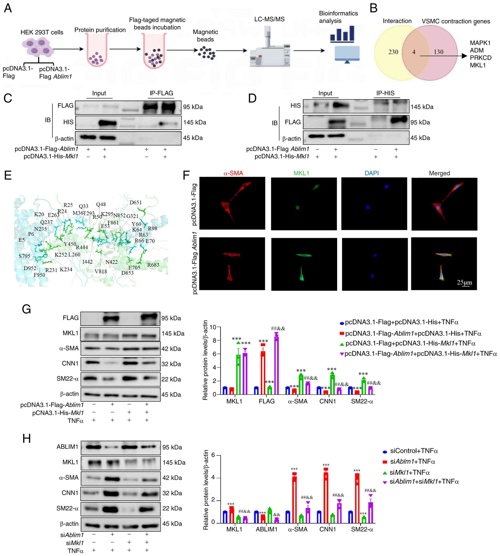
Co-immunoprecipitation (Co-IP)

Co-IP was performed to validate the interaction between ABLIM1 and MKL1. Briefly, 293T cells were transfected with pcDNA3.1-Flag-Ablim1 and pcDNA3.1-His-Mkl1 for 48 h and lysed in 1 ml IP lysis containing protease and phosphatase inhibitors. The cell lysate was collected and centrifuged at 12,000 × g for 15 min at 4°C, followed by incubation with 50 μl magnetic beads (MBL International Co.) as suggested at 4°C for 1 h. The tube was placed on a magnetic rack for a few sec, and the supernatant was removed. A total of 1 ml of cold wash buffer was added, and the magnetic beads were resuspended 3 times. The magnetic beads were resuspended in the loading buffer and heated for 5 min, and the tube was placed on a magnetic rack for a few sec. Total or separate cell contents and immunoprecipitants were separated using SDS-PAGE gels. Consistent with the aforementioned description, the concentration of the acrylamide gel was chosen based on the size of the target proteins. The proteins were transferred onto PVDF membranes and incubated with the corresponding primary antibodies at 4°C overnight. The primary antibodies were as follows: anti-FLAG (1:1,000; cat. no. sc-166355; Santa Cruz Biotechnology, Inc.), anti-HIS (1:1,000; cat. no. 66005-1-Ig; Proteintech Group, Inc.), anti-ADM (1:1,000; cat. no. Ab190819; Abcam), anti-LMOD1 (1:1,000; cat. no. 15117-1-AP; Proteintech Group, Inc.) and anti-PRKCD (1:100; cat. no. sc-365969; Santa Cruz Biotechnology, Inc.). HRP-conjugated secondary antibodies were added, and the proteins were examined using a chemiluminescence imaging system.

LC-MS/MS analysis

ABLIM1 antibody was added to 293T lysates for IP. Rabbit IgG was used as a negative control. Then, the LC-MS/MS analysis was carried out by PTM Bio Co., Ltd. Finally, the substrate proteins that could bind to ABLIM1 were screened out according to the score and the mass of detected proteins.

Statistical analysis

All data are presented as the mean ± standard error of the mean. P<0.05 was considered to indicate a statistically significant difference. Statistical analyses were performed using GraphPad Prism 9.3 (GraphPad Software Inc.; Dotmatics). For statistical comparisons, it was first evaluated whether the data were normally distributed using the Shapiro-Wilk normality test. Non-parametric tests were used when data were not normally distributed. Normality tests were performed using Shapiro-Wilk statistics. Differences between the two groups were compared using the unpaired Student's t-test. Differences between three or more groups were compared using one-way ANOVA, followed by Tukey's post-hoc test for multiple pairwise comparisons. The Kaplan-Meier survival curve was used to analyze the survival percentage of saline- or Ang II-infused mice.

Results

miR-378a-5p expression is reduced during the formation of AAA

To establish a mouse AAA model, 8-week-old ApoE−/− mice were infused with Ang II via an osmotic pump for 28 days. Mice infused with saline served as the control group. To identify miRNAs associated with AAA, the miRNA array was performed to determine the differentially expressed miRNAs in the aortas of AAA and control mice. Compared with the control group, 64 differentially expressed miRNAs were found in the aortas of AAA group mice, of which 27 miRNAs were upregulated, and 37 miRNAs were downregulated. The heatmap illustrated the top 10 miRNAs that exhibited the most significant decrease, with those highlighted in red indicating a high degree of homology between human and mice (miR-200b-3p, miR-200c-3p, miR-342-5p, miR-149-5p, miR-150-3p and miR-378a-5p) (Figs. 1A and B and S2A). The results of RT-qPCR demonstrated that miR-200b-3p, miR-200c-3p, miR-342-5p, miR-150-3p, and miR-378a-5p were significantly decreased in the aortas of AAA mice compared with control mice (Fig. 1C). To further clarify whether these miRNAs played a role in AAA, serum samples were collected from 20 patients with AAA and 20 healthy individuals. Compared with normal group, the expression of miR-378a-5p in the serum levels of patients with AAA were reduced; however, the expression levels of miR-200b-3p, miR-200c-3p, miR-342-5p and miR-150-3p were unchanged between the two groups (Fig. 1D). Furthermore, compared with the saline group, circulating miR-378a-5p level was significantly reduced in the serum of AAA mice (Fig. 1E).

miR-378a-5p is downregulated in mice
with Ang II-induced AAA and TNFα-induced VSMCs. (A) Volcano plot of
64 differential miRNA expression in the aortas of Ang II and
saline-treated mice. (B) Heatmap of differentially expressed miRNAs
in mice treated with Ang II compared with the saline group,
|log2(Fold change)|≥2, P<0.05. Blue indicated low relative
expression, while red indicated high relative expression. (C)
RT-qPCR analysis of miRNAs in the aortas of Ang II and
saline-treated mice (n=3 per group). (D) RT-qPCR analysis of miRNAs
in the serum of patients with AAA and normal individuals (n=20 per
group). (E) RT-qPCR analysis of miRNAs in the serum of Ang II and
saline-treated mice (n=20 per group). (F) RT-qPCR analysis of
miRNAs in the TNFα-treated VSMCs (n=3 per group). (G) Fluorescence
in situ hybridization was performed to detect the
miR-378a-5p expression in human aorta tissues. (H) The
GO-Biological Process signaling pathways of the target genes of
miR-378a-5p were analyzed using DIANA TOOLS-miRPath algorithm. (I)
The GO-Cellular Component signaling pathways of the target genes of
miR-378a-5p were analyzed using DIANA TOOLS-miRPath algorithm. (J)
The GO-Molecular Function signaling pathways of the target genes of
miR-378a-5p were analyzed using DIANA TOOLS-miRPath algorithm. Data
are presented as the mean±SEM. P-values were calculated by
Student's t test. *P<0.05, **P<0.01 and
***P<0.001 vs. saline, Normal or Control. miR or
miRNA, microRNA; Ang II, angiotensin-II; AAA, abdominal aortic
aneurysm; VSMCs, vascular smooth muscle cells; RT-qPCR, reverse
transcription-quantitative PCR; GO, Gene Ontology; ns, not
significant.

Figure 1

miR-378a-5p is downregulated in mice with Ang II-induced AAA and TNFα-induced VSMCs. (A) Volcano plot of 64 differential miRNA expression in the aortas of Ang II and saline-treated mice. (B) Heatmap of differentially expressed miRNAs in mice treated with Ang II compared with the saline group, |log2(Fold change)|≥2, P<0.05. Blue indicated low relative expression, while red indicated high relative expression. (C) RT-qPCR analysis of miRNAs in the aortas of Ang II and saline-treated mice (n=3 per group). (D) RT-qPCR analysis of miRNAs in the serum of patients with AAA and normal individuals (n=20 per group). (E) RT-qPCR analysis of miRNAs in the serum of Ang II and saline-treated mice (n=20 per group). (F) RT-qPCR analysis of miRNAs in the TNFα-treated VSMCs (n=3 per group). (G) Fluorescence in situ hybridization was performed to detect the miR-378a-5p expression in human aorta tissues. (H) The GO-Biological Process signaling pathways of the target genes of miR-378a-5p were analyzed using DIANA TOOLS-miRPath algorithm. (I) The GO-Cellular Component signaling pathways of the target genes of miR-378a-5p were analyzed using DIANA TOOLS-miRPath algorithm. (J) The GO-Molecular Function signaling pathways of the target genes of miR-378a-5p were analyzed using DIANA TOOLS-miRPath algorithm. Data are presented as the mean±SEM. P-values were calculated by Student's t test. *P<0.05, **P<0.01 and ***P<0.001 vs. saline, Normal or Control. miR or miRNA, microRNA; Ang II, angiotensin-II; AAA, abdominal aortic aneurysm; VSMCs, vascular smooth muscle cells; RT-qPCR, reverse transcription-quantitative PCR; GO, Gene Ontology; ns, not significant.

VSMCs were isolated and identified by immunofluorescence staining using SM22-α and α-SMA (Fig. S2B). TNFα is a well-established direct suppressor of VSMCs contractile phenotype, rapidly downregulating contractile genes and impairing function (37). To simulate the pathological process of AAA in vitro, TNFα was used to stimulate VSMCs. As shown in Fig. S2C and D, TNFα inhibited the protein expression levels of VSMCs differentiation markers (α-SMA, CNN1 and SM22-α) and increased the protein level of metal matrix degrading enzyme 2 (MMP2) in a dose dependent manner. TNFα also significantly decreased miR-378a-5p levels in VSMCs. However, the levels of miR-149-5P, miR-200b-3p, miR-200c-3p, miR-342-5p and miR-150-3p were unchanged in TNFα-treated VSMCs compared with control group (Fig. 1F). Besides, miR-378a-5p fluorescence was also decreased in human AD aortas by FISH analysis (Fig. 1G).

To identify the biological functions of miR-378a-5p and its target genes in AAA pathogenesis, miRNA-associated signaling pathways were analyzed using the DIANA TOOLS-miRPath algorithm (http://www.microrna.gr/miRPathv4) (38). For the target genes of miR-378-5p, most biological processes enriched in cell migration, differentiation, RNA synthesis and degradation (Fig. 1H-J). These findings suggested that miR-378a-5p may play a critical role in AAA pathogenesis.

miR-378a-5p is regulated by c-MYC in AAA

To clarify why miR-378a-5p was downregulated in AAA formation, two transcription factor prediction websites, JASPAR and TRANSMIR, were used to predict the transcription factors of miR-378a-5p. Two possible transcription factors were identified: c-MYC and myogenic differentiation 1 (MYOD1) (Fig. S2E). Next, upregulation of c-MYC protein expression was detected in TNFα-treated VSMCs, but the expression levels of MYOD1 had no significant changes (Fig. S2F). Besides, the increase of c-MYC was also detected in human AD tissues (Fig. S2G). Luciferase assays revealed that c-MYC-dependent miR-378a-5p suppression was maintained upon transfection with a luciferase vector containing the miR-378a-5p promoter, and this inhibitory effect was reversed by mutations in the miR-378a-5p promoter region (Fig. S2H). C-MYC knockdown resulted in a significant increase in miR-378a-5p levels in VSMCs, whereas c-MYC overexpression decreased miR-378a-5p levels in VSMCs (Fig. S2I and J). These results indicated that c-MYC directly bound to the promoter of miR-378a-5p and negatively regulated miR-378a-5p expression in VSMCs.

Overexpression of miR-378a-5p prevents Ang II-induced AAA formation

ApoE−/− mice were injected with angomir-NC or angomir-378a-5p for 4 weeks through tail vein before AAA modeling (Fig. S3A). No difference in body weight was observed between all the groups (Fig. S3B). Blood pressure increased similarly upon Ang II infusion in both angomir-NC and angomir-378a-5p-injected mice (Fig. S3C and D). Compared with the angomir-NC group, the expression of miR-378a-5p was significantly increased in the aortas of the angomir-378a-5p group (Fig. S3E).

In the presence of Ang II, mice in the angomir-NC and angomir-378a-5p groups developed aortic dilations and aneurysms, which were mitigated in the angomir-378a-5p group (Fig. 2A). miR-378a-5p overexpression blunted the AAA incidence induced by Ang II (Fig. 2B); however, there was no significant difference in the survival rates among all groups (Fig. S3F). All images of the abdominal aortic specimens were displayed (Fig. S3G). Compared with the angomir-NC group, miR-378a-5p overexpression inhibited the aortic enlargement at 28 days post-Ang II infusion (Fig. 2C and D). H&E staining indicated the alleviated aortic dilatation in angomir-378a-5p mice in response to Ang II. Concomitantly, the collagen deposition and media degeneration were significantly reduced in angomir-378a-5p mice in response to Ang II (Fig. 2E-G). The results of western blotting demonstrated that Ang II reduced the protein expression levels of contractile markers (α-SMA, CNN1 and SM22-α) and elevated protein expression of MMP2 in the aortas, indicating that VSMCs dedifferentiation occurred in AAA formation, and miR-378a-5p overexpression could inhibit the dedifferentiation of VSMCs (Fig. 2H and I). These results indicated that miR-378a-5p overexpression effectively alleviates Ang II-induced AAA formation.

Overexpression of miR-378a-5p
prevents Ang II-induced AAA formation in apolipoprotein E-deficient
mice. (A) Gross specimen image of aortas from AAA models treated
with angomir-NC or angomir-378a-5p, followed by Ang II infusion.
(B) The incidence of AAA in Ang II-infused mice treated with
angomir-NC or angomir-378a-5p (n=10 in Ang II groups and n=5 in
saline groups). (C and D) Ultrasound images and inner diameter
quantification of the suprarenal abdominal aorta (n=10 in Ang II
groups and n=5 in saline groups). (E) Representative H&E,
Sirius red and EVG staining of the abdominal aorta in different
groups. (F) Quantification of fibrosis in aorta tissues (n=3 per
group). (G) Quantification of the degree of elastic fiber
degradation levels in the abdominal aortic wall (n=3 per group). (H
and I) Representative western blots and quantification of the
protein levels of MMP2, CNN1, α-SMA and SM22-α in aortas from AAA
models treated with angomir-NC or angomir-378a-5p (n=3 per group).
Data are presented as the mean ± SEM. P-values were calculated by
Student's t test (for C), two-way ANOVA with Holm-Sidak multiple
comparisons test (for F, G and I), AAA incidence was analyzed with
the Fisher exact test (for B). *P<0.05 and
***P<0.001 vs. angomir-NC + saline;
#P<0.05 and ##P<0.01 vs. angomir-NC +
Ang II; &P<0.05 and
&&P<0.01 vs. angomir-378a-5p. miR or miRNA,
microRNA; Ang II, angiotensin-II; AAA, abdominal aortic aneurysm;
NC, negative control; EVG, Verhoeff-Van Gieson; α-SMA, α-smooth
muscle actin; SM22-α, smooth muscle 22α; MMP2, matrix
metalloproteinase 2; CNN1, calponin 1.

Figure 2

Overexpression of miR-378a-5p prevents Ang II-induced AAA formation in apolipoprotein E-deficient mice. (A) Gross specimen image of aortas from AAA models treated with angomir-NC or angomir-378a-5p, followed by Ang II infusion. (B) The incidence of AAA in Ang II-infused mice treated with angomir-NC or angomir-378a-5p (n=10 in Ang II groups and n=5 in saline groups). (C and D) Ultrasound images and inner diameter quantification of the suprarenal abdominal aorta (n=10 in Ang II groups and n=5 in saline groups). (E) Representative H&E, Sirius red and EVG staining of the abdominal aorta in different groups. (F) Quantification of fibrosis in aorta tissues (n=3 per group). (G) Quantification of the degree of elastic fiber degradation levels in the abdominal aortic wall (n=3 per group). (H and I) Representative western blots and quantification of the protein levels of MMP2, CNN1, α-SMA and SM22-α in aortas from AAA models treated with angomir-NC or angomir-378a-5p (n=3 per group). Data are presented as the mean ± SEM. P-values were calculated by Student's t test (for C), two-way ANOVA with Holm-Sidak multiple comparisons test (for F, G and I), AAA incidence was analyzed with the Fisher exact test (for B). *P<0.05 and ***P<0.001 vs. angomir-NC + saline; #P<0.05 and ##P<0.01 vs. angomir-NC + Ang II; &P<0.05 and &&P<0.01 vs. angomir-378a-5p. miR or miRNA, microRNA; Ang II, angiotensin-II; AAA, abdominal aortic aneurysm; NC, negative control; EVG, Verhoeff-Van Gieson; α-SMA, α-smooth muscle actin; SM22-α, smooth muscle 22α; MMP2, matrix metalloproteinase 2; CNN1, calponin 1.

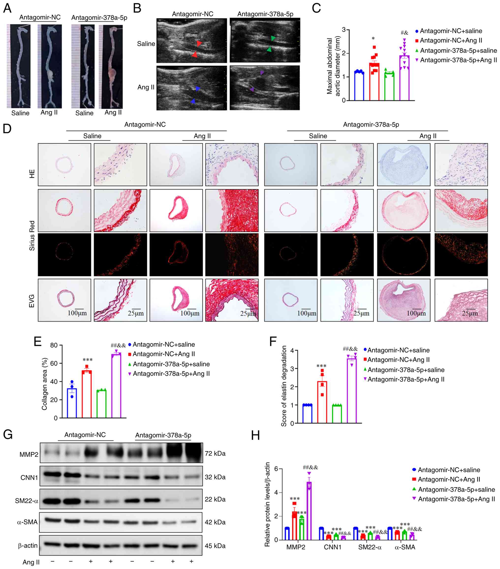
Knockdown of miR-378a-5p aggravates Ang II-induced AAA formation

Given the aforementioned data, male ApoE−/− mice were injected with a locked nucleic acid-modified antagomir-378a-5p or a scrambled mir control (antagomir-NC). At 4 weeks after the injection, the mice were treated with Ang II or saline for an additional 4 weeks (Fig. S4A). Body weight remained consistent across all groups (Fig. S4B). Ang II treatment group had a significant increase in blood pressure, but there was no significant difference between the antagomir-378a-5p + Ang II and antagomir-NC + Ang II groups (Fig. S3C and D). Antagomir-378a-5p significantly reduced the expression of miR-378a-5p in the aortas (Fig. S4E). The incidence of AAA in the antagomir-NC + Ang II group was 60%, and the incidence of AAA increased by 20% in antagomir-378a-5p + Ang II group (Fig. S4F). There was no significant difference in the survival rate or incidence of AAA between antagomir-NC + Ang II and antagomir-378a-5p + Ang II groups (Fig. S4G).

All images of the abdominal aortic specimens were displayed in Fig. S4H. Mice with antagomir-378a-5p treatment were susceptible to aortic dilation and exhibited severe aneurysms after Ang II treatment (Fig. 3A). Ultrasound images revealed that the maximum abdominal aortic diameter was increased by antagomir-378a-5p injection (Fig. 3B and C). Compared with the antagomir-NC + Ang II group, increased collagen disruption and elastin degradation were observed in the abdominal aortas of the antagomir-378a-5p + Ang II group (Fig. 3D-F).

Knockdown of miR-378a-5p promotes AAA
formation in Ang II-infused apolipoprotein E-deficient mice. (A)
Gross specimen image of aortas from AAA models treated with
antagomir-NC or antagomir-378a-5p. (B and C) Ultrasound images and
inner diameter quantification of the suprarenal abdominal aorta
(n=15 in Ang II groups and n=5 in saline groups). (D)
Representative H&E, Sirius red and EVG staining of the
abdominal aorta in different groups. (E) Quantification of fibrosis
in aorta tissues (n=3 per group). (F) Quantification of the degree
of elastic fiber degradation levels in the abdominal aortic wall
(n=4 per group). (G and H) Representative western blots and
quantification of the protein expression levels of MMP2, CNN1,
α-SMA and SM22-α in aortas from AAA models treated with
antagomir-NC or antagomir-378a-5p (n=3 per group). Data are
presented as the mean ± SEM. P-values were calculated by Student's
t test (for C), two-way ANOVA with Holm-Sidak multiple comparisons
test (for E, F and H), *P<0.05 and
***P<0.001 vs. antagomir-NC + saline;
#P<0.05 and ##P<0.01 vs. antagomir-NC +
Ang II; &P<0.05 and
&&P<0.01 vs. antagomir-378a-5p. miR or miRNA,
microRNA; Ang II, angiotensin-II; AAA, abdominal aortic aneurysm;
NC, negative control; EVG, Verhoeff-Van Gieson; α-SMA, α-smooth
muscle actin; SM22-α, smooth muscle 22α; MMP2, matrix
metalloproteinase 2; CNN1, calponin 1.

Figure 3

Knockdown of miR-378a-5p promotes AAA formation in Ang II-infused apolipoprotein E-deficient mice. (A) Gross specimen image of aortas from AAA models treated with antagomir-NC or antagomir-378a-5p. (B and C) Ultrasound images and inner diameter quantification of the suprarenal abdominal aorta (n=15 in Ang II groups and n=5 in saline groups). (D) Representative H&E, Sirius red and EVG staining of the abdominal aorta in different groups. (E) Quantification of fibrosis in aorta tissues (n=3 per group). (F) Quantification of the degree of elastic fiber degradation levels in the abdominal aortic wall (n=4 per group). (G and H) Representative western blots and quantification of the protein expression levels of MMP2, CNN1, α-SMA and SM22-α in aortas from AAA models treated with antagomir-NC or antagomir-378a-5p (n=3 per group). Data are presented as the mean ± SEM. P-values were calculated by Student's t test (for C), two-way ANOVA with Holm-Sidak multiple comparisons test (for E, F and H), *P<0.05 and ***P<0.001 vs. antagomir-NC + saline; #P<0.05 and ##P<0.01 vs. antagomir-NC + Ang II; &P<0.05 and &&P<0.01 vs. antagomir-378a-5p. miR or miRNA, microRNA; Ang II, angiotensin-II; AAA, abdominal aortic aneurysm; NC, negative control; EVG, Verhoeff-Van Gieson; α-SMA, α-smooth muscle actin; SM22-α, smooth muscle 22α; MMP2, matrix metalloproteinase 2; CNN1, calponin 1.

Western blot demonstrated that the protein expression levels of α-SMA, CNN1 and SM22-α were significnalty downregulated in the antagomir-378a-5p + Ang II group compared with the antagomir-NC + Ang II group, while the protein expression of MMP2 was significantly higher in the antagomir-378a-5p + Ang II group (Fig. 3G and H). These results revealed that the inhibition of miR-378a-5p aggravated Ang II-induced AAA.

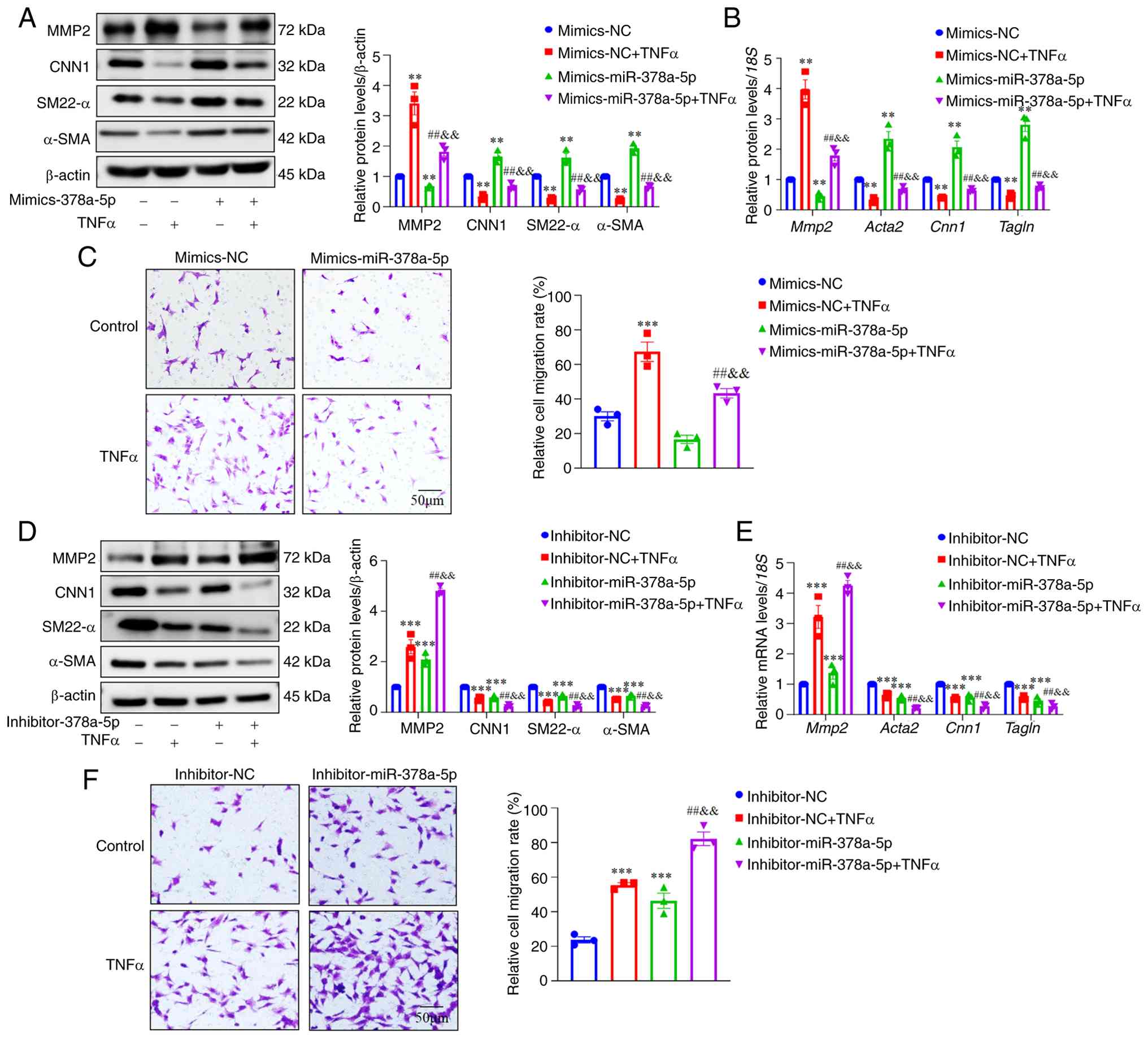
Overexpression of miR-378a-5p preserves the VSMCs contractile phenotype in vitro

The loss of VSMCs in the medial layer of the aortic wall is an early hallmark of AAA development (39). To further evaluate the cellular effects of miR-378a-5p on VSMCs function, miR-378a-5p mimics were transfected into mouse primary VSMCs. miR-378a-5p mimics significantly increased the expression of miR-378a-5p in VSMCs (Fig. S5A).

TNFα decreased the protein expression of the contractile genes including α-SMA, SM22-α and CNN1 in VSMCs, and increased the protein expression of MMP2. With or without TNFα stimulation, miR-378a-5p overexpression significantly increased the protein expression of VSMCs contractile markers, and decreased MMP2 protein expression (Fig. 4A). The results of RT-qPCR were consistent with those of western blotting (Fig. 4B).

miR-378a-5p inhibitor promotes VSMCs'
phenotypic transformation and migration, while miR-378a-5p mimics
inhibits VSMCs' phenotypic transformation and migration. (A) VSMCs
were transfected with mimics-miR-378a-5p or mimics-NC for 24 h,
followed by TNFα treatment (10 ng/ml) for additional 24 h.
Representative western blots and quantification of MMP2, CNN1,
α-SMA and SM22-α were shown. (B) The mRNA expression of
Mmp2, Cnn1, Acta2 and Tagln was
determined by RT-qPCR. (C) Cell migration was assessed using a
Transwell assay in mimics-miR-378a-5p or mimics-NC
transfected-VSMCs. (D) VSMCs were transfected with
inhibitor-miR-378a-5p or inhibitor-NC for 24 h, followed by TNFα
treatment (10 ng/ml) for additional 24 h. Representative western
blots and quantification of MMP2, CNN1, α-SMA and SM22-α were
shown. (E) The mRNA expression of Mmp2, Cnn1,
Acta2 and Tagln was determined by RT-qPCR. (F) Cell
migration was assessed using a Transwell assay in
inhibitor-miR-378a-5p and inhibitor-NC transfected-VSMCs. Data are
presented as the mean ± SEM (n=3 per group). P-values were
calculated by two-way ANOVA with Holm-Sidak multiple comparisons
test. **P<0.01 and ***P<0.001 vs.
mimics-NC or inhibitor-NC; ##P<0.01 vs. mimics-NC +
TNFα or inhibitor-NC + TNFα; &&P<0.01 vs.
mimics-miR-378a-5p or inhibitor-miR-378a-5p. miR or miRNA,
microRNA; VSMCs, vascular smooth muscle cells; α-SMA, α-smooth
muscle actin; SM22-α, smooth muscle 22α; MMP2, matrix
metalloproteinase 2; CNN1, calponin 1; RT-qPCR, reverse
transcription-quantitative PCR; NC, negative control.

Figure 4

miR-378a-5p inhibitor promotes VSMCs' phenotypic transformation and migration, while miR-378a-5p mimics inhibits VSMCs' phenotypic transformation and migration. (A) VSMCs were transfected with mimics-miR-378a-5p or mimics-NC for 24 h, followed by TNFα treatment (10 ng/ml) for additional 24 h. Representative western blots and quantification of MMP2, CNN1, α-SMA and SM22-α were shown. (B) The mRNA expression of Mmp2, Cnn1, Acta2 and Tagln was determined by RT-qPCR. (C) Cell migration was assessed using a Transwell assay in mimics-miR-378a-5p or mimics-NC transfected-VSMCs. (D) VSMCs were transfected with inhibitor-miR-378a-5p or inhibitor-NC for 24 h, followed by TNFα treatment (10 ng/ml) for additional 24 h. Representative western blots and quantification of MMP2, CNN1, α-SMA and SM22-α were shown. (E) The mRNA expression of Mmp2, Cnn1, Acta2 and Tagln was determined by RT-qPCR. (F) Cell migration was assessed using a Transwell assay in inhibitor-miR-378a-5p and inhibitor-NC transfected-VSMCs. Data are presented as the mean ± SEM (n=3 per group). P-values were calculated by two-way ANOVA with Holm-Sidak multiple comparisons test. **P<0.01 and ***P<0.001 vs. mimics-NC or inhibitor-NC; ##P<0.01 vs. mimics-NC + TNFα or inhibitor-NC + TNFα; &&P<0.01 vs. mimics-miR-378a-5p or inhibitor-miR-378a-5p. miR or miRNA, microRNA; VSMCs, vascular smooth muscle cells; α-SMA, α-smooth muscle actin; SM22-α, smooth muscle 22α; MMP2, matrix metalloproteinase 2; CNN1, calponin 1; RT-qPCR, reverse transcription-quantitative PCR; NC, negative control.

The balance between contractile and synthetic VSMCs shifts toward synthetic VSMCs, facilitating the detachment of VSMCs from the ECM and promoting VSMCs' migration (40). Therefore, it was also examined whether miR-378a-5p influenced VSMCs' migration. miR-378a-5p overexpression could inhibit migration of VSMCs induced by TNFα stimulation (Figs. 4C and S5B).

miR-378a-5p inhibitor destroys the VSMCs' contractile phenotype in vitro

To further evaluate the effects of miR-378a-5p inhibitor on VSMCs function, VSMCs were transfected with miR-378a-5p inhibitors. miR-378a-5p inhibitor significantly reduced the expression of miR-378a-5p in VSMCs (Fig. S5A).

With or without TNFα stimulation, the miR-378a-5p s inhibitor significantly reduced the mRNA and protein expression of VSMCs' contractile markers (α-SMA, SM22-α and CNN1) and increased the mRNA and protein expression of MMP2 (Fig. 4D and E). Transwell and wound healing assays confirmed that miR-378a-5p inhibitor promoted the migration of VSMCs induced by TNFα (Figs. 4F and S5C).

ABLIM1 is predicted as a target gene of miR-378a-5p

To elucidate the molecular mechanism by which miR-378a-5p regulated VSMCs' phenotypic transformation, the predicted target candidates of miR-378a-5p were screened in silico. The target genes of miR-378a-5p were predicted using miRDB and starBase. Moreover, two datasets of AAA and control aortic samples were obtained from the GEO database (GSE183464 and GSE237229). GEO2R was used to analyze differentially expressed genes (DEGs) in datasets, and 3,001 DEGs were revealed with the cut-off criterion of adjusted P≤0.05 and |log2 (fold change)≥1, containing 1,473 upregulated and 1,528 downregulated genes in GSE183464. There were 1,009 DEGs in GSE237229, which included 536 upregulated and 473 downregulated genes. A volcano plot was used to depict the expression patterns of DEGs in the dataset (Fig. 5A). The intersection of DEGs and predicted target genes are presented in a Venn diagram, which showed three intersecting genes: ABLIM1, DDX5 and SLC7A1 (Fig. 5A).

ABLIM1 is a downstream target of
miR-378a-5p and involves in abdominal aortic aneurysm development.
(A) Volcano plot of differently expressed genes in GSE183464 and
GSE237229 database. Venn diagram showed intersection of
differentially expressed genes and predicted target genes including
ABLIM1, DDX5 and SLC7A1. (B) RT-qPCR analysis
of target genes Ablim1, Ddx5 and Slc7a1 in the
TNFα-treated vascular smooth muscle cells (n=3 per group). RT-qPCR
analysis of Ablim1, Ddx5 and Slc7a1 in the
aortas of Ang II-treated mice (n=3 per group). (C) ABLIM1
expression in the aortas treated-with antagomir-NC or
antagomir-378a-5p was identified using by immunofluorescence
staining. ABLIM1 (red), α-SMA (green) and DAPI (blue). (D)
Representative images of immunofluorescence staining identified
ABLIM1 expression in aortas with angomir-NC or angomir-378a-5p.
ABLIM1 (red), α-SMA (green) and DAPI (blue). (E) Conservatism
analysis of the binding site for miR-378a-5p and ABLIM1 in in
humans, mice and rat. (F) Luciferase activity in 293T cells
transfected with mimics-miR-378a-5p together with
ABLIM1-3'UTR-wild type or mutant plasmid. Data are presented
as the mean ± SEM. P-values were calculated by Student's t test
(for B). **P<0.01 vs. Control or saline or
mimics-NC-ABLIM1-3'UTR-WT. ABLIM1, actin-binding LIM protein
1; miR or miRNA, microRNA; RT-qPCR, reverse
transcription-quantitative PCR; α-SMA, α-smooth muscle actin; NC,
negative control; UTR, untranslated region; WT, wild-type; MUT,
mutated.

Figure 5

ABLIM1 is a downstream target of miR-378a-5p and involves in abdominal aortic aneurysm development. (A) Volcano plot of differently expressed genes in GSE183464 and GSE237229 database. Venn diagram showed intersection of differentially expressed genes and predicted target genes including ABLIM1, DDX5 and SLC7A1. (B) RT-qPCR analysis of target genes Ablim1, Ddx5 and Slc7a1 in the TNFα-treated vascular smooth muscle cells (n=3 per group). RT-qPCR analysis of Ablim1, Ddx5 and Slc7a1 in the aortas of Ang II-treated mice (n=3 per group). (C) ABLIM1 expression in the aortas treated-with antagomir-NC or antagomir-378a-5p was identified using by immunofluorescence staining. ABLIM1 (red), α-SMA (green) and DAPI (blue). (D) Representative images of immunofluorescence staining identified ABLIM1 expression in aortas with angomir-NC or angomir-378a-5p. ABLIM1 (red), α-SMA (green) and DAPI (blue). (E) Conservatism analysis of the binding site for miR-378a-5p and ABLIM1 in in humans, mice and rat. (F) Luciferase activity in 293T cells transfected with mimics-miR-378a-5p together with ABLIM1-3'UTR-wild type or mutant plasmid. Data are presented as the mean ± SEM. P-values were calculated by Student's t test (for B). **P<0.01 vs. Control or saline or mimics-NC-ABLIM1-3'UTR-WT. ABLIM1, actin-binding LIM protein 1; miR or miRNA, microRNA; RT-qPCR, reverse transcription-quantitative PCR; α-SMA, α-smooth muscle actin; NC, negative control; UTR, untranslated region; WT, wild-type; MUT, mutated.

Furthermore, the mRNA levels of three intersecting genes were detected in TNFα-treated VSMCs. The results identified that the transcription level of Ablim1 was significantly increased in VSMCs after TNFα stimulation, and no change in the transcription levels of Ddx5 and Slc7a1 occurred in TNFα-treated VSMCs (Fig. 5B). Subsequently, the transcript levels of Ablim1, Ddx5 and Slc7a1 were measured in the aortic tissues of Ang II-treated and control mice. The results also revealed a significant increase in the transcript level of Ablim1 in the aortic tissues of Ang II-treated, however, no changes occurred in the transcript levels of Ddx5 and Slc7a1 (Fig. 5B). These results revealed that ABLIM1 may be a direct downstream of miR-378a-5p.

ABLIM1 expression is negatively regulated by miR-378a-5p

To test whether ABLIM1 was involved in the occurrence and development of AAA, the expression of ABLIM1 was first detected in the aortic tissues of patients with AD and normal individuals using immunofluorescence staining and western blotting. The expression of ABLIM1 were significantly increased in the aortic tissues of patients with AD (Fig. S6A and B). It was also found that the expression levels of Ablim1 were increased in the aortic tissue of AAA mice (Fig. S6C and D) and in TNFα-treated VSMCs (Fig. S6E and F).

To further validate the relationship between ABLIM1 and miR-378a-5p, the expression of Ablim1 was detected in the aortas of antagomir-378a-5p + Ang II and angomir-378a-5p + Ang II mice. Compared with the corresponding control group, Ablim1 expression was increased in the aortic tissue of the antagomir-378a-5p + Ang II group (Figs. 5C and S6G) and decreased in the aortic tissue of the angomir-378a-5p + Ang II group (Figs. 5D and S6H). It was also found that miR-378a-5p mimics significantly decreased Ablim1 expression levels (Fig. S6I and J), whereas the miR-378a-5p inhibitor increased Ablim1 expression levels (Fig. S6K and L).

Bioinformatic analysis suggested that the binding sites for miR-378a-5p and ABLIM1 were highly conserved in humans, mice and rats (Fig. 5E). The three predicted binding sites are shown in Fig. S7A. To determine whether miR-378a-5p could directly bind to the 3'UTR of ABLIM1, the WT ABLIM1 3'UTR and the MUT ABLIM1 3'UTR were reconstituted into the pMIR-REPORT Luciferase vector (Fig. S7B). Compared with the mimics-NC-ABLIM1-3'UTR-WT group, the luciferase activity in the mimics-miR-378a-5p-ABLIM1-3'UTR-WT group, mimics-miR-378a-5p-ABLIM11-3'UTR-MUT1 group, and mimics-miR-378a-5p-ABLIM1-3'UTR-MUT3 group was significantly decreased, but there was no difference in the mimics-miR-378a-5p-ABLIM1-3'UTR-MUT2 and mimics-m iR-378a-5p-ABLIM1-3'UTR-MUT1-3 groups (Fig. 5F). These results indicated the position 1403-1409 of ABLIM1-3' UTR was the binding site of miR-378a-5p.

miR-378a-5p regulates the contractile phenotype of VSMCs by targeting ABLIM1

To verify whether miR-378a-5p regulated the VSMCs biological effects by directly regulating the expression of ABLIM1, the role of ABLIM1 in the occurrence and development of AAA was firstly explored by re-analyzing the GSE155468 dataset, which contained high-quality single-cell transcriptome data from 8 patients with TAA and 3 healthy donor thoracic aortas. A total of 42,611 cells with 20,551 genes remained after the unqualified cells and genes were filtered. The unsupervised clustering algorithm clustered the 42,611 cells into 26 cell populations (Fig. S8A and B). These cells were divided into seven groups (Fig. S8C), and each group was identified and named according to the expression of biomarker genes, including B cells (CD69 and CCR7), blood cells (MZB1), endothelial cells (VWF and IFI27), macrophages (CD14, CD68 and S100A9), mast cells (CPA3 and HPGD), SMCs (MYL9, ACTA2, MYH11 and TAGLN) and T cells (NKG7 and ZGMA) (Fig. S8D). These cells exhibited consistently high biomarker expression, thereby validating the robustness of the categorization.

Given that VSMCs lesions were the main mechanism of AAA, VSMCs were categorized into eight subpopulations (Fig. S8E and F). Based on the expression of ABLIM1, VSMCs were divided into two subsets: ABLIM1 high expression (ABLIM1+) and low expression (ABLIM1-) (Fig. S8G-I). Gene Ontology and Kyoto Encyclopedia of Gens and Genomes analyses of DEGs in the ABLIM1+ and ABLIM1-groups showed that most of the DEGs were related to VSMCs' contraction (Fig. S8J and K). Subsequently, it was found that the expression of contractile marker ACTA2, CNN1 and TAGLN in ABLIM1+ subsets was reduced and MMP2 expression was increased (Fig. 6A), which supported the deleterious role for ABLIM1 in AAA pathophysiology.

miR-378a-5p regulates phenotypic
transformation and migration of VSMCs by targeting ABLIM1. (A)
Normalized expression of ACTA2, TAGLN, CNN1 and
MMP2 transcripts in aortic VSMCs expressing ABLIM1
(blue) or not (red). (B) Western blots and quantification to
evaluate the expression of MMP2, CNN1, α-SMA, SM22-α in the VSMCs
transfected with siAblim1 or siControl (n=3 per group). (C)
Western blots to evaluate the expression of MMP2, CNN1, α-SMA,
SM22-α in the VSMCs transfected with pcDNA3.1-Flag-Ablim1 or
pcDNA3.1-Flag. (D) VSMCs were transfected with
inhibitor-miR-378a-5p or inhibitor-NC and followed by
siAblim1 transfection. Representative western blots and
quantification of MMP2, CNN1, α-SMA and SM22-α are shown. (E) VSMCs
were transfected with mimics-miR-378a-5p or mimics-NC, followed by
pcDNA3.1-Flag-Ablim1 transfection. Representative western
blots and quantification of MMP2, CNN1, α-SMA and SM22-α are
presented. (F) VSMCs migration was assessed using a Transwell assay
in VSMCs transfected with inhibitor-miR-378a-5p or inhibitor-NC
together with siAblim1 transfection. (G) VSMCs migration was
assessed using a Transwell assay in VSMCs transfected with
mimics-miR-378a-5p or mimics-NC together with
pcDNA3.1-Flag-Ablim1 transfection. Data are presented as the
the mean±SEM (n=3 per group). P-values were calculated by two-way
ANOVA with Holm-Sidak multiple comparisons test.
***P<0.001 vs. siControl or pcDNA3.1-Flag,
mimics-NC+TNFα or inhibitor-NC + TNFα; ##P<0.01 vs
mimics-NC + pcDNA3.1-Flag1-Ablim1 + TNFα or
inhibitor-NC+siAblim1 + TNFα; &&P<0.01
vs. mimics-miR-378a-5p + TNFα or inhibitor-miR-378a-5p + TNFα. miR
or miRNA, microRNA; VSMCs, vascular smooth muscle cells; α-SMA,
α-smooth muscle actin; SM22α, smooth muscle 22α; MMP2, matrix
metalloproteinase 2; CNN1, calponin 1; si-, small interfering; NC,
negative control.

Figure 6

miR-378a-5p regulates phenotypic transformation and migration of VSMCs by targeting ABLIM1. (A) Normalized expression of ACTA2, TAGLN, CNN1 and MMP2 transcripts in aortic VSMCs expressing ABLIM1 (blue) or not (red). (B) Western blots and quantification to evaluate the expression of MMP2, CNN1, α-SMA, SM22-α in the VSMCs transfected with siAblim1 or siControl (n=3 per group). (C) Western blots to evaluate the expression of MMP2, CNN1, α-SMA, SM22-α in the VSMCs transfected with pcDNA3.1-Flag-Ablim1 or pcDNA3.1-Flag. (D) VSMCs were transfected with inhibitor-miR-378a-5p or inhibitor-NC and followed by siAblim1 transfection. Representative western blots and quantification of MMP2, CNN1, α-SMA and SM22-α are shown. (E) VSMCs were transfected with mimics-miR-378a-5p or mimics-NC, followed by pcDNA3.1-Flag-Ablim1 transfection. Representative western blots and quantification of MMP2, CNN1, α-SMA and SM22-α are presented. (F) VSMCs migration was assessed using a Transwell assay in VSMCs transfected with inhibitor-miR-378a-5p or inhibitor-NC together with siAblim1 transfection. (G) VSMCs migration was assessed using a Transwell assay in VSMCs transfected with mimics-miR-378a-5p or mimics-NC together with pcDNA3.1-Flag-Ablim1 transfection. Data are presented as the the mean±SEM (n=3 per group). P-values were calculated by two-way ANOVA with Holm-Sidak multiple comparisons test. ***P<0.001 vs. siControl or pcDNA3.1-Flag, mimics-NC+TNFα or inhibitor-NC + TNFα; ##P<0.01 vs mimics-NC + pcDNA3.1-Flag1-Ablim1 + TNFα or inhibitor-NC+siAblim1 + TNFα; &&P<0.01 vs. mimics-miR-378a-5p + TNFα or inhibitor-miR-378a-5p + TNFα. miR or miRNA, microRNA; VSMCs, vascular smooth muscle cells; α-SMA, α-smooth muscle actin; SM22α, smooth muscle 22α; MMP2, matrix metalloproteinase 2; CNN1, calponin 1; si-, small interfering; NC, negative control.

The results showed that Ablim1 knockdown led to suppress the protein expression of MMP2 and increased contractile markers (α-SMA, SM22-α and CNN1) (Fig. 6B), and overexpression of Ablim1 significantly increased the protein expression of MMP2 and suppressed expression of contractile markers (α-SMA, SM22-α and CNN1) in VSMCs (Fig. 6C). Under TNFα stimulation, the effects of miR-378a-5p inhibitor on the expression of VSMCs' contractile markers and MMP2 as well as migration were reversed by ABLIM1 knockdown. In addition, the protective role of the miR-378a-5p overexpression against VSMCs' contractile markers and migration was abolished by ABLIM1 overexpression (Fig. 6D-G). These aforementioned results indicated that miR-378a-5p regulates the phenotypic switching and secretion of MMP2 by attenuating the expression of ABLIM1 in VSMCs.

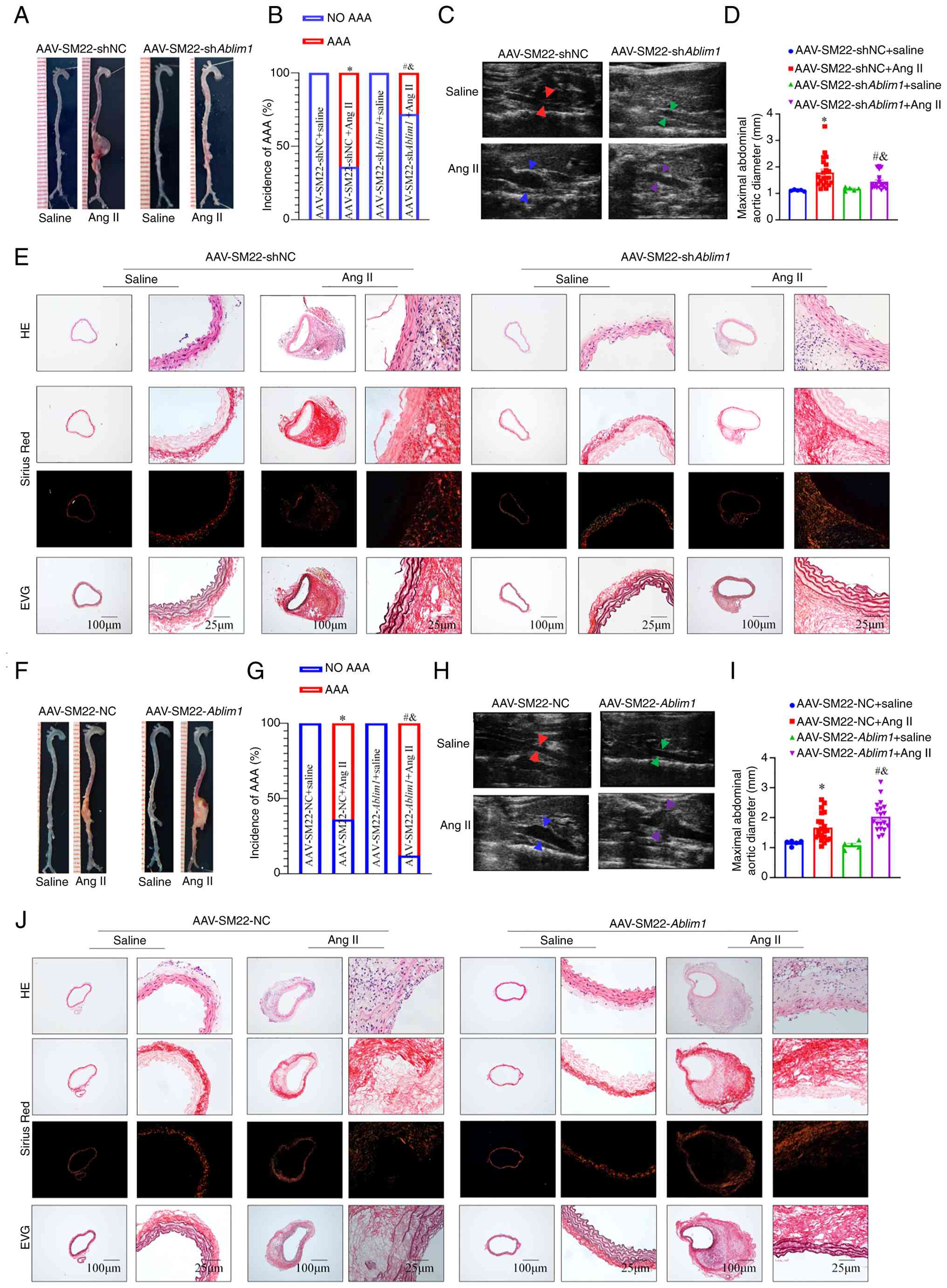
Knockdown of ABLIM1 prevents Ang II-induced AAA formation

The role of ABLIM1 in the development of AAA was investigated in vivo. ApoE−/− mice were injected with AAV-SM22-shNC or AAV-SM22-shAblim1 for 3 weeks through the tail vein before AAA modeling (Fig. S9A). It was found that Ablim1 was specifically knocked down in the aortas (Fig. S9B-D). There was no difference in body weight between the groups (Fig. S10A). After infusion of Ang II into AAV-SM22-shNC or AAV-SM22-shAblim1 mice, blood pressure was increased (Fig. S10B). There was no significant difference in survival rate between AAV-SM22-shNC + Ang II group and AAV-SM22-shAblim1 + Ang II group (Fig. S10C).

Compared with AAV-SM22-shNC + Ang II group, ABLIM1 knockdown reduced the incidence of AAA (40 vs. 74%, Fig. 7A and B). In the presence of Ang II, mice in the AAV-SM22-shNC and AAV-SM22-shAblim1 groups showed aortic dilation and aneurysms, whereas the symptoms in the AAV-SM22-shAblim1 treatment group were relieved (Fig. 7C and D). Moreover, histological analysis revealed that aortic dilatation, collagen deposition and medium degeneration were alleviated in AAV-SM22-shAblim1 mice in response to Ang II (Figs. 7E and S10D and E). All images of the abdominal aortic specimens were displayed in Fig. S11. These results indicated that ABLIM1 knockdown alleviated Ang II-induced AAA formation.

Knockdown of ABLIM1 prevents
Ang II-induced AAA formation, and overexpression of A BLIM1
aggravates Ang II-induced AAA formation. (A) Gross specimen image
of aortas from AAA models treated with AAV-SM22-shAblim1 or
AAV-SM22-shNC. (B) The incidence of AAA in Ang II-infused mice
treated with AAV-SM22-shAblim1 or AAV-SM22-shNC (n=25 in Ang
II groups and n=5 in saline groups). (C and D) Ultrasound images
and inner diameter quantification of the suprarenal abdominal aorta
(n=25 in Ang II groups and n=5 in saline groups). (E)
Representative H&E, Sirius red and EVG staining of the
abdominal aorta in different groups. (F) Gross specimen image of
aortas from AAA models treated with AAV-SM22-Ablim1 or
AAV-SM22-NC. (G) The incidence of AAA in Ang II-infused mice
treated with AAV-SM22-Ablim1 or AAV-SM22-NC (n=25 in Ang II
groups and n=9 in saline groups). (H and I) Ultrasound images and
inner diameter quantification of the suprarenal abdominal aorta
(n=25 in Ang II groups and n=5 in saline groups). (J)
Representative H&E, Sirius red and EVG staining of the
abdominal aorta in different groups. Data are presented as the mean
± SEM. P-values were calculated by two-way ANOVA with Holm-Sidak
multiple comparisons test (for B, D, G and I).
*P<0.05 vs. AAV-SM22-NC + saline or AAV-SM22-shNC +
saline; #P<0.05 vs. AAV-SM22-Ablim1 + saline
or AAV-SM22-shAblim1 + saline; &P<0.05 vs.
AAV-SM22-NC + Ang II or AAV-SM22-shNC + Ang II. ABLIM1,
actin-binding LIM protein 1; Ang II, angiotensin-II; AAA, abdominal
aortic aneurysm; sh-, short hairpin; NC, negative control; EVG,
Verhoeff-Van Gieson.

Figure 7

Knockdown of ABLIM1 prevents Ang II-induced AAA formation, and overexpression of A BLIM1 aggravates Ang II-induced AAA formation. (A) Gross specimen image of aortas from AAA models treated with AAV-SM22-shAblim1 or AAV-SM22-shNC. (B) The incidence of AAA in Ang II-infused mice treated with AAV-SM22-shAblim1 or AAV-SM22-shNC (n=25 in Ang II groups and n=5 in saline groups). (C and D) Ultrasound images and inner diameter quantification of the suprarenal abdominal aorta (n=25 in Ang II groups and n=5 in saline groups). (E) Representative H&E, Sirius red and EVG staining of the abdominal aorta in different groups. (F) Gross specimen image of aortas from AAA models treated with AAV-SM22-Ablim1 or AAV-SM22-NC. (G) The incidence of AAA in Ang II-infused mice treated with AAV-SM22-Ablim1 or AAV-SM22-NC (n=25 in Ang II groups and n=9 in saline groups). (H and I) Ultrasound images and inner diameter quantification of the suprarenal abdominal aorta (n=25 in Ang II groups and n=5 in saline groups). (J) Representative H&E, Sirius red and EVG staining of the abdominal aorta in different groups. Data are presented as the mean ± SEM. P-values were calculated by two-way ANOVA with Holm-Sidak multiple comparisons test (for B, D, G and I). *P<0.05 vs. AAV-SM22-NC + saline or AAV-SM22-shNC + saline; #P<0.05 vs. AAV-SM22-Ablim1 + saline or AAV-SM22-shAblim1 + saline; &P<0.05 vs. AAV-SM22-NC + Ang II or AAV-SM22-shNC + Ang II. ABLIM1, actin-binding LIM protein 1; Ang II, angiotensin-II; AAA, abdominal aortic aneurysm; sh-, short hairpin; NC, negative control; EVG, Verhoeff-Van Gieson.

Overexpression of ABLIM1 aggravates Ang II-induced AAA formation

ApoE−/− mice were injected with AAV-SM22-NC or AAV-SM22-Ablim1 for 3 weeks through the tail vein before AAA modeling (Fig. S12A). There was no difference in body weight between all the groups (Fig. S12B). Blood pressure was similarly increased following Ang II infusion in both AAV-SM22-NC and AAV-SM22-Ablim1 mice (Fig. S12C). There was no significant difference in survival rate between AAV-SM22-NC + Ang II and AAV-SM22-Ablim1 + Ang II group (Fig. S12D). As expected, the incidence of aortic aneurysms was significantly higher in Ang II-infused AAV-SM22-Ablim1 + Ang II mice compared with AAV-SM22-NC + Ang II mice (Fig. 7F and G). In vivo ultrasound showed that overexpression of ABLIM1 mice exhibited larger maximal internal diameters than control mice in response to Ang II (Fig. 7H and I). Furthermore, histological analysis revealed that exacerbated aortic dilatation, collagen deposition, and disruption of the medial architecture were aggravated in AAV-SM22-Ablim1 + Ang II mice compared with AAV-SM22-NC + Ang II mice (Figs. 7J and S12E and F). All images of the abdominal aortic specimens were displayed in Fig. S13. These results indicated that ABLIM1 overexpression aggravated Ang II-induced AAA formation.

ABLIM1 aggravates the VSMCs contractile phenotype through MKL1

To further investigate the potential mechanisms underlying ABLIM1-related VSMCs phenotypic switching, a Co-IP assay and mass spectrometry were performed to identify potential downstream effectors (Fig. 8A). A total of four proteins associated with VSMCs' contraction were validated: Mitogen-activated protein kinase 1 (MAPK1), adrenomedullin (ADM), protein kinase C delta (PRKCD) and MKL1 (Fig. 8B). It was found that ABLIM1 could interact with MKL1 (Fig. 8C and D). In addition, molecular docking predictions suggested that ABLIM1 bound to MKL1 (Fig. 8E). A total of 3 other proteins (ADM, PRKCD and MAPK1) did not interact with ABLIM1 (Fig. S14).

ABLIM1 regulates VSMCs' contractile
phenotype through interacting with MKL1. (A) Experimental flowchart
of Co-immunoprecipitation assay combined with mass spectrometry.
(B) Venn diagram showed the intersection of four proteins. (C) 293T
cells were transfected with pcDNA3.1-Flag-Ablim1 and
pcDNA3.1-His-Mkl1. Lysates were immunoprecipitated with
anti-Flag magnetic beads and blotted with anti-Flag and anti-His
antibodies. (D) 293T cells were transfected with
pcDNA3.1-Flag-Ablim1 and pcDNA3.1-His-Mkl1. Lysates
were immunoprecipitated with anti-His magnetic beads and blotted
with anti-Flag and anti-His antibodies. (E) Molecular docking mode
of ABLIM1 and MKL1. (F) Immunofluorescence images stained with
anti-α-SMA, anti-MKL1 antibody in the VSMCs transfected with
pcDNA3.1-Flag-Ablim1 and pcDNA3.1-Flag. (G) VSMCs were
transfected with pcDNA3.1-Flag-Ablim1 and
pcDNA3.1-His-Mkl1, followed by TNFα treatment.
Representative western blots and quantification of Flag, MKL1,
MMP2, CNN1, α-SMA and SM22-α were shown. (H) VSMCs were transfected
with siAblim1 and siMkl1, followed by TNFα treatment.
Representative western blots and quantification of ABLIM1, MKL1,
MMP2, CNN1, α-SMA and SM22-α were shown. Data are presented as the
mean ± SEM (n=3 per group). P-values were calculated by two-way
ANOVA with Holm-Sidak multiple comparisons test.
***P<0.001 vs. pcDNA3.1-Flag + pcDNA3.1-His + TNFα or
siControl + TNFα; ##P<0.01 vs. pcDNA3.
1-Flag-Ablim1 + pcDNA3.1-His + TNFα or siAblim1 +
TNFα, &&P<0.01 vs. pcDNA3.1-Flag +
pcDNA3.1-His-Mkl1 + TNFα or siMkl1 + TNFα. ABLIM1,
actin-binding LIM protein 1; VSMCs, vascular smooth muscle cells;
VSMCs, vascular smooth muscle cells; MKL1, megakaryoblastic
leukemia 1; α-SMA, α-smooth muscle actin; SM22α, smooth muscle 22α;
MMP2, matrix metalloproteinase 2; CNN1, calponin 1; si-, small
interfering.

Figure 8

ABLIM1 regulates VSMCs' contractile phenotype through interacting with MKL1. (A) Experimental flowchart of Co-immunoprecipitation assay combined with mass spectrometry. (B) Venn diagram showed the intersection of four proteins. (C) 293T cells were transfected with pcDNA3.1-Flag-Ablim1 and pcDNA3.1-His-Mkl1. Lysates were immunoprecipitated with anti-Flag magnetic beads and blotted with anti-Flag and anti-His antibodies. (D) 293T cells were transfected with pcDNA3.1-Flag-Ablim1 and pcDNA3.1-His-Mkl1. Lysates were immunoprecipitated with anti-His magnetic beads and blotted with anti-Flag and anti-His antibodies. (E) Molecular docking mode of ABLIM1 and MKL1. (F) Immunofluorescence images stained with anti-α-SMA, anti-MKL1 antibody in the VSMCs transfected with pcDNA3.1-Flag-Ablim1 and pcDNA3.1-Flag. (G) VSMCs were transfected with pcDNA3.1-Flag-Ablim1 and pcDNA3.1-His-Mkl1, followed by TNFα treatment. Representative western blots and quantification of Flag, MKL1, MMP2, CNN1, α-SMA and SM22-α were shown. (H) VSMCs were transfected with siAblim1 and siMkl1, followed by TNFα treatment. Representative western blots and quantification of ABLIM1, MKL1, MMP2, CNN1, α-SMA and SM22-α were shown. Data are presented as the mean ± SEM (n=3 per group). P-values were calculated by two-way ANOVA with Holm-Sidak multiple comparisons test. ***P<0.001 vs. pcDNA3.1-Flag + pcDNA3.1-His + TNFα or siControl + TNFα; ##P<0.01 vs. pcDNA3. 1-Flag-Ablim1 + pcDNA3.1-His + TNFα or siAblim1 + TNFα, &&P<0.01 vs. pcDNA3.1-Flag + pcDNA3.1-His-Mkl1 + TNFα or siMkl1 + TNFα. ABLIM1, actin-binding LIM protein 1; VSMCs, vascular smooth muscle cells; VSMCs, vascular smooth muscle cells; MKL1, megakaryoblastic leukemia 1; α-SMA, α-smooth muscle actin; SM22α, smooth muscle 22α; MMP2, matrix metalloproteinase 2; CNN1, calponin 1; si-, small interfering.

MKL1 (also known as MRTF-A) was a member of the myocardin-related transcription family. MKL1 transduce extracellular signals through the cytoskeleton that promote SMC differentiation and modulate SMC phenotype (31). MKL1 functions as a transcription cofactor through the nuclear cytoplasmic shuttle. It was found that ABLIM1 overexpression reduced nuclear MKL1 expression and increased cytoplasmic MKL1 expression (Fig. 8F). To further verify that whether the adverse effect of ABLIM1 on VSMCs phenotypic switching was dependent on MKL1, MKL1 overexpression was forced and the consequences of ABLIM1 overexpression on phenotypic switching of VSMCs were assessed. The results showed that MKL1 overexpression reversed the ABLIM1 overexpression-mediated phenotypic switching of VSMCs (Fig. 8G). Furthermore, MKL1 knockdown weakened the role of ABLIM1 knockdown-mediated phenotypic switching of VSMCs (Fig. 8H). These aforementioned results indicated that ABLIM1 regulates the VSMCs contractile phenotype by interacting with MKL1 and inhibiting the expression of MKL1.

Discussion

In the present study, a novel role for miR-378a-5p was identified in the pathogenesis of AAA. miR-378a-5p expression was reduced in the serum and aortas of patients with AAA and mice. Overexpression of miR-378a-5p prevented Ang II-induced AAA formation, while knockdown of miR-378a-5p aggravated Ang II-induced AAA formation. Moreover, miR-378a-5p overexpression promoted VSMCs' differentiation and inhibited the migration of VSMCs, miR-378a-5p knockdown played the opposite roles. Mechanistically, it was found that miR-378a-5p played a protective role in AAA development by regulating ABLIM1-MKL1 pathway. The mechanism diagram is shown in Fig. S15.

VSMCs are plastic and undergo reversible phenotypic changes in response to pathological stimulations. VSMCs' dedifferentiation is observed during the early onset of various vascular diseases including Marfan syndrome, AAA and AD (7,40-42). Weakness of the aortic wall is the most important factor in AAA pathogenesis. The loss of VSMCs in the aorta promotes AAA development. After converting from a contractile to a secretory phenotype, VSMCs secrete large amounts of MMPs, chemokines and pro-inflammatory cytokines, causing VSMCs apoptosis, ECM degradation and the recruitment and activation of white blood cells, eventually leading to aneurysm dilation and rupture. Furthermore, the apoptosis and migration of VSMCs in the aortic media further exacerbate the weakness of the aortic wall (6,9,43,44). Therefore, dysfunction of VSMCs is a critical for AAA development (45). In the current cytological experiments, TNF-α was utilized to simulate the pathological state of AAA. TNF-α is a pivotal cytokine upregulated in both human AAA and the Ang II-induced mouse model of the present study, where it drives critical pathological events such as VSMC apoptosis, phenotypic switching and matrix degradation.

While numerous miRNAs have been linked to AAA through effects on inflammation or matrix remodeling (16,19,22,46-48), the present results reveal a unique role for miR-378a-5p in preserving VSMCs' contractility, adding a new mechanistic dimension to miRNA-mediated regulation in AAA. miR-378a-5p mediates a wide range of biological processes involved in cancer and angiogenesis (49). miR-378a-5p is a suppressor of various cancers and serves as a serum biomarker for cancer (23,24,50,51). miR-378a-5p has anti-apoptotic functions and regulated SMCs' migration and invasion in breast cancer (52-54). Moreover, miR-378a-5p is a critical mediator of the regulation of VSMCs proliferation by targeting the CDK1/p21 signaling pathway (51-55). The present results showed that the expression of miR-378a-5p is reduced in the serum and aortas of patients with AAA and Ang II-induced AAA mice, and TNFα-induced VSMCs. Overexpression of miR-378a-5p prevented Ang II-induced AAA formation, while knockdown of miR-378a-5p aggravated Ang II-induced AAA formation. Moreover, overexpression of miR-378a-5p promoted VSMCs differentiation and inhibited the migration of VSMCs; knockdown of miR-378a-5p inhibited VSMCs differentiation and increased the migration of VSMCs. These aforementioned results showed that miR-378a-5p played a protective role in AAA development by regulating the differentiation and migration of VSMCs.

miRNAs play an important role in AAA development by directly regulating target genes (16). Bioinformatics prediction indicated that ABLIM1 may be a target gene of miR-378a-5p. ABLIM1 is a cytoskeletal actin-binding protein implicated in interactions between actin filaments and cytoplasmic targets (56). ABLIM1 splicing is abnormal in the heart of patients with DM1 (57). Another study indicates that abnormal splicing of ABLIM1 exon 11 occurred in the skeletal muscles of patients with DM1 (28). ABLIM1 negatively controls osteoclast differentiation by regulating cell migration and fusion mediated by actin formation (55). ABLIM1 is also a novel E3 ligase of IKBα (NF-kappa-B inhibitor alpha), and its abnormally high expression activated NF-ĸB (nuclear factor kappa B) signaling, thereby promoting CRC growth and metastasis in vitro and in vivo (25). ABLIM1 is also an F-actin crosslinking protein that ensures the formation of a dense cortical actin meshwork for cells to resist mechanical tension-induced blebbing (58) and can crosslink and bundle F-actin to induce dense F-actin network formation (59). However, the role of ABLIM1 in AAA and VSMCs' function has not been reported. In the experiments of the present study, it was found that overexpression of ABLIM1 inhibited differentiation of VSMCs, whereas interference with Ablim1 promoted differentiation in vitro. In addition, miR-378a-5p overexpression inhibited the phenotypic transformation and migration of VSMCs by inhibiting the expression of ABLIM1, whereas miR-378a-5p knockdown promoted the phenotypic transformation and migration of VSMCs by increasing the expression of ABLIM1. Moreover, the current results revealed that ABLIM1 knockdown mitigates AAA progression in vivo.

Interaction between SRF and coactivators was a critical determinant of VSMCs' development. MKL1 is a transcriptional co-activator of SRF which involved in a wide range of pathophysiological processes in the cardiovascular system (60,61). MKL1 induces transcription of multiple SMCs marker genes containing CArG, including α-SMA, CNN1 and SM22-α (60). Reduction of MKL1 in the nucleus suppressed the transcription of contraction genes in VSMCs activated by SRF. The current results indicated that ABLIM1 interacts with MKL1 and inhibits its nuclear translocation. MKL1 overexpression reversed the ABLIM1 overexpression-mediated phenotypic switching of VSMCs, and MKL1 knockdown weakened the role of ABLIM1 knockdown-mediated phenotypic switching of VSMCs. These aforementioned results indicated that miR-378a-5p plays a protective role in AAA development by regulating the ABLIM1-MKL1 pathway.

The present study has several limitations. In cellular assays, TNFα was only employed to model the inflammatory stress driving VSMC phenotypic switching; however, the direct effect of miR-378a-5p on inflammatory pathways was not examined. In future study, the potential effect of miR-378a-5p on VSMC inflammation should be carried out. Besides, VSMCs exhibit high phenotypic plasticity, and the present study focused only on the contractile phenotype. Other phenotypes of VSMCs and their roles in AAA remain unclear, which need to be further clarified.

In conclusion, it is noteworthy that the present study elucidates a previously unrecognized function of miR-378a-5p, delineating its dedicated role in preserving VSMCs contractility-a crucial yet underexplored mechanism in the pathogenesis of AAA. Mechanistically, miR-378a-5p governs AAA progression by targeting the ABLIM1-MKL1 axis, thereby regulating VSMCs' differentiation and migration. Therefore, targeting the miR-378a-5p/ABLIM1-MKL1 axis could inform new approaches for the prevention, early diagnosis and treatment of AAA.

Supplementary Data

Availability of data and materials

The data generated in the present study may be found in the Gene Expression Omnibus under accession number GSE280216 or at the following URL: https://www.ncbi.nlm.nih.gov/geo/query/acc.cgi?acc=GSE280216 and in the ProteomeXchange under accession number PXD073033 or at the following URL: https://proteomecentral.proteomexchange.org/?view=datasets&search=PXD073033. The data generated in the present study may be requested from the corresponding author.

Authors' contributions

YH, DL, JW and YZ contributed to experiments design, data analysis, and manuscript writing. YW, ZY, XS and DL contributed to reviewing the bioinformatics analysis. CY and KX contributed to experimental design and review of the manuscript. HS and CY contributed to data analysis, and review and revise of the manuscript. All authors read and approved the final version of the manuscript. YH and DL confirm the authenticity of all raw data.

Ethics approval and consent to participate

Human studies were conducted in accordance with the World Medical Association Code of Ethics (Declaration of Helsinki) [approval no. Y(2021)002] and was approved by the Ethics Committee of General Hospital of Northern Theater Command (Shenyang, China). All animal experiments were approved (approval no. 2022-20) by the Ethics Committee of the General Hospital of Northern Theater Command (Shenyang, China) and conducted in accordance with the existing guidelines on the care and use of laboratory animals. All animal care and experimental protocols complied with the National Institute of Health Guide for the Care and Use of Laboratory Animals.

Patient consent for publication

Not applicable.

Competing interests

The authors declare that they have no competing interests.

Abbreviations:

AAA

abdominal aortic aneurysm

Ang II

angiotensin-II

ApoE-/-

apolipoprotein E-deficient

MMP

matrix metalloproteinase

VSMCs

vascular smooth muscle cells

Tagln

transgelin

TNF-α

tumor necrosis factor-α

RT-qPCR

reverse transcription-quantitative PCR

miRNA or miR

microRNA

SRF

serum response factor

MKL1

megakaryoblastic leukemia 1

ABLIM1

actin-binding LIM protein 1

ECM

extracellular matrix

PBS

phosphate-buffered saline

α-SMA

α-smooth muscle actin

CNN1

calponin1

SM22-α

smooth muscle 22α

DMEM

Dulbecco's modified Eagle's medium

FBS

fetal bovine serum

AAV

adeno-associated virus

Acknowledgements

Not applicable.

Funding

The present study was supported by the National Natural Science Foundation of China (grant nos. 82270449 and 82200535), the China National Key R&D Project (grant no. 2022YFC2503403) and the Natural Science Foundation of Liaoning (grant no. 2025-MS-348).

References

1 

Pinard A, Jones GT and Milewicz DM: Genetics of thoracic and abdominal aortic diseases. Circ Res. 124:588–606. 2019. View Article : Google Scholar : PubMed/NCBI

2 

Wanhainen A, Van Herzeele I, Bastos Goncalves F, Bellmunt Montoya S, Berard X, Boyle JR, D'Oria M, Prendes CF, Karkos CD, Kazimierczak A, et al: Editor's choice-European society for vascular surgery (ESVS) 2024 clinical practice guidelines on the management of abdominal aortoiliac artery aneurysms. Eur J Vasc Endovasc Surg. 67:192–331. 2024. View Article : Google Scholar : PubMed/NCBI

3 

Golledge J, Thanigaimani S, Powell JT and Tsao PS: Pathogenesis and management of abdominal aortic aneurysm. Eur Heart J. 44:2682–2697. 2023. View Article : Google Scholar : PubMed/NCBI

4 

Golledge J: Abdominal aortic aneurysm: Update on pathogenesis and medical treatments. Nat Rev Cardiol. 16:225–242. 2019. View Article : Google Scholar

5 

Gao J, Cao H, Hu G, Wu Y, Xu Y, Cui H, Lu HS and Zheng L: The mechanism and therapy of aortic aneurysms. Signal Transduct Target Ther. 8:552023. View Article : Google Scholar : PubMed/NCBI

6 

Rombouts KB, van Merrienboer TAR, Ket JCF, Bogunovic N, van der Velden J and Yeung KK: The role of vascular smooth muscle cells in the development of aortic aneurysms and dissections. Eur J Clin Invest. 52:e136972022. View Article : Google Scholar :

7 

Zhuge Y, Zhang J, Qian F, Wen Z, Niu C, Xu K, Ji H, Rong X, Chu M and Jia C: Role of smooth muscle cells in cardiovascular disease. Int J Biol Sci. 16:2741–2751. 2020. View Article : Google Scholar : PubMed/NCBI

8 

Owens GK, Kumar MS and Wamhoff BR: Molecular regulation of vascular smooth muscle cell differentiation in development and disease. Physiol Rev. 84:767–801. 2004. View Article : Google Scholar : PubMed/NCBI

9 

Frismantiene A, Philippova M, Erne P and Resink TJ: Smooth muscle cell-driven vascular diseases and molecular mechanisms of VSMC plasticity. Cell Signal. 52:48–64. 2018. View Article : Google Scholar : PubMed/NCBI

10 

Tang HY, Chen AQ, Zhang H, Gao XF, Kong XQ and Zhang JJ: Vascular smooth muscle cells phenotypic switching in cardiovascular diseases. Cells. 11:40602022. View Article : Google Scholar : PubMed/NCBI

11 

Wang S, Liu D, Zhang X and Tian X: Regulation of matrix metalloproteinase-2 and matrix metalloproteinase-9 in abdominal aortic aneurysm. Cardiol Discov. 3:212–220. 2023.

12 

Chen H: microRNA-based cancer diagnosis and therapy. Int J Mol Sci. 25:2302023. View Article : Google Scholar

13 

Bhaskaran M and Mohan M: MicroRNAs: History, biogenesis, and their evolving role in animal development and disease. Vet Pathol. 51:759–774. 2024. View Article : Google Scholar

14 

Mohr AM and Mott JL: Overview of microRNA biology. Semin Liver Dis. 35:3–11. 2015. View Article : Google Scholar : PubMed/NCBI

15 

Wang G, Luo Y, Gao X, Liang Y, Yang F, Wu J, Fang D and Luo M: MicroRNA regulation of phenotypic transformations in vascular smooth muscle: Relevance to vascular remodeling. Cell Mol Life Sci. 80:1442023. View Article : Google Scholar : PubMed/NCBI

16 

Nguyen DND, Chilian WM, Zain SM, Daud MF and Pung YF: MicroRNA regulation of vascular smooth muscle cells and its significance in cardiovascular diseases. Can J Physiol Pharmacol. 99:827–838. 2021. View Article : Google Scholar : PubMed/NCBI

17 

Maegdefessel L, Azuma J, Toh R, Merk DR, Deng A, Chin JT, Raaz U, Schoelmerich AM, Raiesdana A, Leeper NJ, et al: Inhibition of microRNA-29b reduces murine abdominal aortic aneurysm development. J Clin Invest. 122:497–506. 2012. View Article : Google Scholar : PubMed/NCBI

18 

Yamasaki T, Horie T, Koyama S, Nakao T, Baba O, Kimura M, Sowa N, Sakamoto K, Yamazaki K, Obika S, et al: Inhibition of microRNA-33b specifically ameliorates abdominal aortic aneurysm formation via suppression of inflammatory pathways. Sci Rep. 12:119842022. View Article : Google Scholar : PubMed/NCBI

19 

Maegdefessel L, Azuma J, Toh R, Deng A, Merk DR, Raiesdana A, Leeper NJ, Raaz U, Schoelmerich AM, McConnell MV, et al: MicroRNA-21 blocks abdominal aortic aneurysm development and nicotine-augmented expansion. Sci Transl Med. 4:122ra222012. View Article : Google Scholar : PubMed/NCBI

20 

Maegdefessel L, Spin JM, Raaz U, Eken SM, Toh R, Azuma J, Adam M, Nakagami F, Heymann HM, Chernogubova E, et al: miR-24 limits aortic vascular inflammation and murine abdominal aneurysm development. Nat Commun. 5:52142014. View Article : Google Scholar : PubMed/NCBI

21 

Zhang H, Wang Y, Bian X and Yin H: MicroRNA-194 acts as a suppressor during abdominal aortic aneurysm via inhibition of KDM3A-mediated BNIP3. Life Sci. 277:1193092021. View Article : Google Scholar : PubMed/NCBI

22 

Ma X, Yao H, Yang Y, Jin L, Wang Y, Wu L, Yang S and Cheng K: miR-195 suppresses abdominal aortic aneurysm through the TNF-α/NF-κB and VEGF/PI3K/Akt pathway. Int J Mol Med. 41:2350–2358. 2018.PubMed/NCBI

23 

Li K, Zhang J, Zhang M, Wu Y, Lu X and Zhu Y: miR-378a-5p inhibits the proliferation of colorectal cancer cells by downregulating CDK1. World J Surg Oncol. 19:542021. View Article : Google Scholar : PubMed/NCBI

24 

Nadeem U, Ye G, Salem M and Peng C: MicroRNA-378a-5p targets cyclin G2 to inhibit fusion and differentiation in BeWo cells. Biol Reprod. 91:762014. View Article : Google Scholar : PubMed/NCBI

25 

He Y, Shi Q, Ling Y, Guo H, Fei Y, Wu R, Tang C, Zhang X and Yao L: ABLIM1, a novel ubiquitin E3 ligase, promotes growth and metastasis of colorectal cancer through targeting IĸBα ubiquitination and activating NF-ĸB signaling. Cell Death Differ. 31:203–216. 2024. View Article : Google Scholar : PubMed/NCBI

26 

Liu D, Wang X, Liu Y, Li C, Zhang Z and Lv P: Actin-Binding LIM 1 (ABLIM1) inhibits glioblastoma progression and serves as a novel prognostic biomarker. Dis Markers. 2022:95168082022. View Article : Google Scholar : PubMed/NCBI

27 

Roof DJ, Hayes A, Adamian M, Chishti AH and Li T: Molecular characterization of abLIM, a novel actin-binding and double zinc finger protein. J Cell Biol. 138:575–588. 1997. View Article : Google Scholar : PubMed/NCBI

28 

Ohsawa N, Koebis M, Mitsuhashi H, Nishino I and Ishiura S: ABLIM1 splicing is abnormal in skeletal muscle of patients with DM1 and regulated by MBNL, CELF and PTBP1. Genes Cells. 20:121–134. 2015. View Article : Google Scholar

29 

McDonald OG and Owens GK: Programming smooth muscle plasticity with chromatin dynamics. Circ Res. 100:1428–1441. 2007. View Article : Google Scholar : PubMed/NCBI

30 

Miralles F, Posern G, Zaromytidou AI and Treisman R: Actin dynamics control SRF activity by regulation of its coactivator MAL. Cell. 113:329–342. 2003. View Article : Google Scholar : PubMed/NCBI

31 

Cen B, Selvaraj A, Burgess RC, Hitzler JK, Ma Z, Morris SW and Prywes R: Megakaryoblastic leukemia 1, a potent transcriptional coactivator for serum response factor (SRF), is required for serum induction of SRF target genes. Mol Cell Biol. 23:6597–6608. 2003. View Article : Google Scholar : PubMed/NCBI

32 

Friedman RM, Truong HD, Aronson MR, Brown EA, Angelozzi M, Chen JF, Zur KB, Lefebvre V and Gottardi R: Inhibition of the MRTF-A/SRF signaling axis alleviates vocal fold scarring. Matrix Biol. 137:1–11. 2025. View Article : Google Scholar : PubMed/NCBI

33 

Sun Y, Boyd K, Xu W, Ma J, Jackson CW, Fu A, Shillingford JM, Robinson GW, Hennighausen L, Hitzler JK, et al: Acute myeloid leukemia-associated Mkl1 (Mrtf-a) is a key regulator of mammary gland function. Mol Cell Biol. 26:5809–5826. 2006. View Article : Google Scholar : PubMed/NCBI

34 

Wu H, Wang J, Bu Y, Li J, Li Y, Jing Q, Wang X, Yan C, Liu D and Han Y: Pentamethylquercetin attenuates angiotensin II-induced abdominal aortic aneurysm formation by blocking nuclear translocation of C/EBPβ at Lys253. Biochim Biophys Acta Mol Basis Dis. 1870:1672242024. View Article : Google Scholar

35 

Yang L, Sui HG, Wang MM, Li JY, He XF, Li JY and Wang XZ: MiR-30c-1-3p targets matrix metalloproteinase 9 involved in the rupture of abdominal aortic aneurysms. J Mol Med (Berl). 100:1209–1221. 2022. View Article : Google Scholar : PubMed/NCBI

36 

Livak KJ and Schmittgen TD: Analysis of relative gene expression data using real-time quantitative PCR and the 2(-delta delta C(T)) method. Methods. 25:402–408. 2001. View Article : Google Scholar

37 

Wen Y, Liu Y, Li Q, Tan J, Fu X, Liang Y, Tuo Y, Liu L, Zhou X, LiuFu D, et al: Spatiotemporal ATF3 expression determines VSMC fate in abdominal aortic aneurysm. Circ Res. 134:1495–1511. 2024. View Article : Google Scholar : PubMed/NCBI

38 

Tastsoglou S, Skoufos G, Miliotis M, Karagkouni D, Koutsoukos I, Karavangeli A, Kardaras FS and Hatzigeorgiou AG: DIANA-miRPath v4.0: Expanding target-based miRNA functional analysis in cell-type and tissue contexts. Nucleic Acids Res. 51:W154–W159. 2023. View Article : Google Scholar : PubMed/NCBI

39 

Hu Y, Cai Z and He B: Smooth muscle heterogeneity and plasticity in health and aortic aneurysmal disease. Int J Mol Sci. 24:117012023. View Article : Google Scholar : PubMed/NCBI

40 

Zhao G, Zhao Y, Lu H, Chang Z, Liu H, Wang H, Liang W, Liu Y, Zhu T, Rom O, et al: BAF60c prevents abdominal aortic aneurysm formation through epigenetic control of vascular smooth muscle cell homeostasis. J Clin Invest. 132:e1583092022. View Article : Google Scholar : PubMed/NCBI

41 

Chen M, Yang D, Zhou Y, Yang C, Lin W, Li J, Liu J, Ye J, Huang W, Ma W, et al: Colchicine blocks abdominal aortic aneurysm development by maintaining vascular smooth muscle cell homeostasis. Int J Biol Sci. 20:2092–2110. 2024. View Article : Google Scholar : PubMed/NCBI

42 

Nappi F: Current opinion in acute aortic dissection. Cardiol Discov. Jan 3–2025.Epub ahead of print.

43 

Lu H, Du W, Ren L, Hamblin MH, Becker RC, Chen YE and Fan Y: Vascular smooth muscle cells in aortic aneurysm: From genetics to mechanisms. J Am Heart Assoc. 10:e0236012021. View Article : Google Scholar : PubMed/NCBI

44 

Petsophonsakul P, Furmanik M, Forsythe R, Dweck M, Schurink GW, Natour E, Reutelingsperger C, Jacobs M, Mees B and Schurgers L: Role of vascular smooth muscle cell phenotypic switching and calcification in aortic aneurysm formation. Arterioscler Thromb Vasc Biol. 39:1351–1368. 2019. View Article : Google Scholar : PubMed/NCBI

45 

Ailawadi G, Moehle CW, Pei H, Walton SP, Yang Z, Kron IL, Lau CL and Owens GK: Smooth muscle phenotypic modulation is an early event in aortic aneurysms. J Thorac Cardiovasc Surg. 138:1392–1399. 2009. View Article : Google Scholar : PubMed/NCBI

46 

Li X, Yang Y, Wang Z, Jiang S, Meng Y, Song X, Zhao L, Zou L, Li M and Yu T: Targeting non-coding RNAs in unstable atherosclerotic plaques: Mechanism, regulation, possibilities, and limitations. Int J Biol Sci. 17:3413–3427. 2021. View Article : Google Scholar : PubMed/NCBI

47 

Zhou Y, Wang M, Zhang J, Xu P and Wang H: MicroRNA-29a-3p regulates abdominal aortic aneurysm development and progression via direct interaction with PTEN. J Cell Physiol. 235:9414–9423. 2020. View Article : Google Scholar : PubMed/NCBI

48 

Shi X, Ma W, Li Y, Wang H, Pan S, Tian Y, Xu C and Li L: MiR-144-5p limits experimental abdominal aortic aneurysm formation by mitigating M1 macrophage-associated inflammation: Suppression of TLR2 and OLR1. J Mol Cell Cardiol. 143:1–14. 2020. View Article : Google Scholar : PubMed/NCBI

49 

Machado IF, Teodoro JS, Palmeira CM and Rolo AP: miR-378a: A new emerging microRNA in metabolism. Cell Mol Life Sci. 77:1947–1958. 2020. View Article : Google Scholar

50 

Pan X, Zhao L, Quan J, Liu K, Lai Y, Li Z, Zhang Z, Xu J, Xu W, Guan X, et al: MiR-378a-5p acts as a tumor suppressor in renal cell carcinoma and is associated with the good prognosis of patients. Am J Transl Res. 11:2207–2218. 2019.PubMed/NCBI

51 

Zhang Y, Zhang P and Deng C: miR-378a-5p regulates CAMKK2/AMPK pathway to contribute to cerebral ischemia/reperfusion injury-induced neuronal apoptosis. Folia Histochem Cytobiol. 59:57–65. 2021. View Article : Google Scholar : PubMed/NCBI

52 

Sha T, Li J, Sun S, Li J, Zhao X, Li Z and Cui Z: YEATS domain-containing 2 (YEATS2), targeted by microRNA miR-378a-5p, regulates growth and metastasis in head and neck squamous cell carcinoma. Bioengineered. 12:7286–7296. 2021. View Article : Google Scholar : PubMed/NCBI

53 

Bhandari R, Shaikh II, Bhandari R and Chapagain S: LINC01023 promotes the hepatoblastoma tumorigenesis via miR-378a-5p/WNT3 axis. Mol Cell Biochem. 478:1867–1885. 2023. View Article : Google Scholar

54 

Yan C and Jin Y: Silencing of long noncoding RNA MIAT inhibits the viability and proliferation of breast cancer cells by promoting miR-378a-5p expression. Open Med (Wars). 18:202306762023. View Article : Google Scholar : PubMed/NCBI

55 

Liu S, Yang Y, Jiang S, Xu H, Tang N, Lobo A, Zhang R, Liu S, Yu T and Xin H: MiR-378a-5p regulates proliferation and migration in vascular smooth muscle cell by targeting CDK1. Front Genet. 10:222019. View Article : Google Scholar : PubMed/NCBI

56 

Narahara H, Sakai E, Yamaguchi Y, Narahara S, Iwatake M, Okamoto K, Yoshida N and Tsukuba T: Actin binding LIM 1 (abLIM1) negatively controls osteoclastogenesis by regulating cell migration and fusion. J Cell Physiol. 234:486–499. 2018. View Article : Google Scholar : PubMed/NCBI

57 

Koshelev M, Sarma S, Price RE, Wehrens XH and Cooper TA: Heart-specific overexpression of CUGBP1 reproduces functional and molecular abnormalities of myotonic dystrophy type 1. Hum Mol Genet. 19:1066–1075. 2010. View Article : Google Scholar : PubMed/NCBI

58 

Yang S, Liu C, Guo Y, Li G, Li D, Yan X and Zhu X: Self-construction of actin networks through phase separation-induced abLIM1 condensates. Proc Natl Acad Sci USA. 119:e21224201192022. View Article : Google Scholar : PubMed/NCBI

59 

Li G, Huang S, Yang S, Wang J, Cao J, Czajkowsky DM, Shao Z and Zhu X: abLIM1 constructs non-erythroid cortical actin networks to prevent mechanical tension-induced blebbing. Cell Discov. 4:422018. View Article : Google Scholar : PubMed/NCBI

60 

Zhou J, Zhang M, Fang H, El-Mounayri O, Rodenberg JM, Imbalzano AN and Herring BP: The SWI/SNF chromatin remodeling complex regulates myocardin-induced smooth muscle-specific gene expression. Arterioscler Thromb Vasc Biol. 29:921–928. 2009. View Article : Google Scholar : PubMed/NCBI

61 

Wang DZ, Li S, Hockemeyer D, Sutherland L, Wang Z, Schratt G, Richardson JA, Nordheim A and Olson EN: Potentiation of serum response factor activity by a family of myocardin-related transcription factors. Proc Natl Acad Sci USA. 99:14855–14860. 2002. View Article : Google Scholar : PubMed/NCBI

Related Articles

  • Abstract
  • View
  • Download
  • Twitter
Copy and paste a formatted citation
Spandidos Publications style
Wang J, Zou Y, Wang Y, Yang Z, Liu D, Su X, Song H, Xu K, Yan C, Liu D, Liu D, et al: <p>miRNA‑378a‑5p attenuates the development of abdominal aortic aneurysm via ABLIM1‑MKL1 signaling pathways</p>. Int J Mol Med 57: 97, 2026.
APA
Wang, J., Zou, Y., Wang, Y., Yang, Z., Liu, D., Su, X. ... Han, Y. (2026). <p>miRNA‑378a‑5p attenuates the development of abdominal aortic aneurysm via ABLIM1‑MKL1 signaling pathways</p>. International Journal of Molecular Medicine, 57, 97. https://doi.org/10.3892/ijmm.2026.5768
MLA
Wang, J., Zou, Y., Wang, Y., Yang, Z., Liu, D., Su, X., Song, H., Xu, K., Yan, C., Liu, D., Han, Y."<p>miRNA‑378a‑5p attenuates the development of abdominal aortic aneurysm via ABLIM1‑MKL1 signaling pathways</p>". International Journal of Molecular Medicine 57.4 (2026): 97.
Chicago
Wang, J., Zou, Y., Wang, Y., Yang, Z., Liu, D., Su, X., Song, H., Xu, K., Yan, C., Liu, D., Han, Y."<p>miRNA‑378a‑5p attenuates the development of abdominal aortic aneurysm via ABLIM1‑MKL1 signaling pathways</p>". International Journal of Molecular Medicine 57, no. 4 (2026): 97. https://doi.org/10.3892/ijmm.2026.5768
Copy and paste a formatted citation
x
Spandidos Publications style
Wang J, Zou Y, Wang Y, Yang Z, Liu D, Su X, Song H, Xu K, Yan C, Liu D, Liu D, et al: <p>miRNA‑378a‑5p attenuates the development of abdominal aortic aneurysm via ABLIM1‑MKL1 signaling pathways</p>. Int J Mol Med 57: 97, 2026.
APA
Wang, J., Zou, Y., Wang, Y., Yang, Z., Liu, D., Su, X. ... Han, Y. (2026). <p>miRNA‑378a‑5p attenuates the development of abdominal aortic aneurysm via ABLIM1‑MKL1 signaling pathways</p>. International Journal of Molecular Medicine, 57, 97. https://doi.org/10.3892/ijmm.2026.5768
MLA
Wang, J., Zou, Y., Wang, Y., Yang, Z., Liu, D., Su, X., Song, H., Xu, K., Yan, C., Liu, D., Han, Y."<p>miRNA‑378a‑5p attenuates the development of abdominal aortic aneurysm via ABLIM1‑MKL1 signaling pathways</p>". International Journal of Molecular Medicine 57.4 (2026): 97.
Chicago
Wang, J., Zou, Y., Wang, Y., Yang, Z., Liu, D., Su, X., Song, H., Xu, K., Yan, C., Liu, D., Han, Y."<p>miRNA‑378a‑5p attenuates the development of abdominal aortic aneurysm via ABLIM1‑MKL1 signaling pathways</p>". International Journal of Molecular Medicine 57, no. 4 (2026): 97. https://doi.org/10.3892/ijmm.2026.5768
Follow us
  • Twitter
  • LinkedIn
  • Facebook
About
  • Spandidos Publications
  • Careers
  • Cookie Policy
  • Privacy Policy
How can we help?
  • Help
  • Live Chat
  • Contact
  • Email to our Support Team