Spandidos Publications Logo
  • About
    • About Spandidos
    • Aims and Scopes
    • Abstracting and Indexing
    • Editorial Policies
    • Reprints and Permissions
    • Job Opportunities
    • Terms and Conditions
    • Contact
  • Journals
    • All Journals
    • Oncology Letters
      • Oncology Letters
      • Information for Authors
      • Editorial Policies
      • Editorial Board
      • Aims and Scope
      • Abstracting and Indexing
      • Bibliographic Information
      • Archive
    • International Journal of Oncology
      • International Journal of Oncology
      • Information for Authors
      • Editorial Policies
      • Editorial Board
      • Aims and Scope
      • Abstracting and Indexing
      • Bibliographic Information
      • Archive
    • Molecular and Clinical Oncology
      • Molecular and Clinical Oncology
      • Information for Authors
      • Editorial Policies
      • Editorial Board
      • Aims and Scope
      • Abstracting and Indexing
      • Bibliographic Information
      • Archive
    • Experimental and Therapeutic Medicine
      • Experimental and Therapeutic Medicine
      • Information for Authors
      • Editorial Policies
      • Editorial Board
      • Aims and Scope
      • Abstracting and Indexing
      • Bibliographic Information
      • Archive
    • International Journal of Molecular Medicine
      • International Journal of Molecular Medicine
      • Information for Authors
      • Editorial Policies
      • Editorial Board
      • Aims and Scope
      • Abstracting and Indexing
      • Bibliographic Information
      • Archive
    • Biomedical Reports
      • Biomedical Reports
      • Information for Authors
      • Editorial Policies
      • Editorial Board
      • Aims and Scope
      • Abstracting and Indexing
      • Bibliographic Information
      • Archive
    • Oncology Reports
      • Oncology Reports
      • Information for Authors
      • Editorial Policies
      • Editorial Board
      • Aims and Scope
      • Abstracting and Indexing
      • Bibliographic Information
      • Archive
    • Molecular Medicine Reports
      • Molecular Medicine Reports
      • Information for Authors
      • Editorial Policies
      • Editorial Board
      • Aims and Scope
      • Abstracting and Indexing
      • Bibliographic Information
      • Archive
    • World Academy of Sciences Journal
      • World Academy of Sciences Journal
      • Information for Authors
      • Editorial Policies
      • Editorial Board
      • Aims and Scope
      • Abstracting and Indexing
      • Bibliographic Information
      • Archive
    • International Journal of Functional Nutrition
      • International Journal of Functional Nutrition
      • Information for Authors
      • Editorial Policies
      • Editorial Board
      • Aims and Scope
      • Abstracting and Indexing
      • Bibliographic Information
      • Archive
    • International Journal of Epigenetics
      • International Journal of Epigenetics
      • Information for Authors
      • Editorial Policies
      • Editorial Board
      • Aims and Scope
      • Abstracting and Indexing
      • Bibliographic Information
      • Archive
    • Medicine International
      • Medicine International
      • Information for Authors
      • Editorial Policies
      • Editorial Board
      • Aims and Scope
      • Abstracting and Indexing
      • Bibliographic Information
      • Archive
  • Articles
  • Information
    • Information for Authors
    • Information for Reviewers
    • Information for Librarians
    • Information for Advertisers
    • Conferences
  • Language Editing
Spandidos Publications Logo
  • About
    • About Spandidos
    • Aims and Scopes
    • Abstracting and Indexing
    • Editorial Policies
    • Reprints and Permissions
    • Job Opportunities
    • Terms and Conditions
    • Contact
  • Journals
    • All Journals
    • Biomedical Reports
      • Information for Authors
      • Editorial Policies
      • Editorial Board
      • Aims and Scope
      • Abstracting and Indexing
      • Bibliographic Information
      • Archive
    • Experimental and Therapeutic Medicine
      • Information for Authors
      • Editorial Policies
      • Editorial Board
      • Aims and Scope
      • Abstracting and Indexing
      • Bibliographic Information
      • Archive
    • International Journal of Epigenetics
      • Information for Authors
      • Editorial Policies
      • Editorial Board
      • Aims and Scope
      • Abstracting and Indexing
      • Bibliographic Information
      • Archive
    • International Journal of Functional Nutrition
      • Information for Authors
      • Editorial Policies
      • Editorial Board
      • Aims and Scope
      • Abstracting and Indexing
      • Bibliographic Information
      • Archive
    • International Journal of Molecular Medicine
      • Information for Authors
      • Editorial Policies
      • Editorial Board
      • Aims and Scope
      • Abstracting and Indexing
      • Bibliographic Information
      • Archive
    • International Journal of Oncology
      • Information for Authors
      • Editorial Policies
      • Editorial Board
      • Aims and Scope
      • Abstracting and Indexing
      • Bibliographic Information
      • Archive
    • Medicine International
      • Information for Authors
      • Editorial Policies
      • Editorial Board
      • Aims and Scope
      • Abstracting and Indexing
      • Bibliographic Information
      • Archive
    • Molecular and Clinical Oncology
      • Information for Authors
      • Editorial Policies
      • Editorial Board
      • Aims and Scope
      • Abstracting and Indexing
      • Bibliographic Information
      • Archive
    • Molecular Medicine Reports
      • Information for Authors
      • Editorial Policies
      • Editorial Board
      • Aims and Scope
      • Abstracting and Indexing
      • Bibliographic Information
      • Archive
    • Oncology Letters
      • Information for Authors
      • Editorial Policies
      • Editorial Board
      • Aims and Scope
      • Abstracting and Indexing
      • Bibliographic Information
      • Archive
    • Oncology Reports
      • Information for Authors
      • Editorial Policies
      • Editorial Board
      • Aims and Scope
      • Abstracting and Indexing
      • Bibliographic Information
      • Archive
    • World Academy of Sciences Journal
      • Information for Authors
      • Editorial Policies
      • Editorial Board
      • Aims and Scope
      • Abstracting and Indexing
      • Bibliographic Information
      • Archive
  • Articles
  • Information
    • For Authors
    • For Reviewers
    • For Librarians
    • For Advertisers
    • Conferences
  • Language Editing
Login Register Submit
  • This site uses cookies
  • You can change your cookie settings at any time by following the instructions in our Cookie Policy. To find out more, you may read our Privacy Policy.

    I agree
Search articles by DOI, keyword, author or affiliation
Search
Advanced Search
presentation
International Journal of Molecular Medicine
Join Editorial Board Propose a Special Issue
Print ISSN: 1107-3756 Online ISSN: 1791-244X
Journal Cover
April-2026 Volume 57 Issue 4

Full Size Image

Sign up for eToc alerts
Recommend to Library

Journals

International Journal of Molecular Medicine

International Journal of Molecular Medicine

International Journal of Molecular Medicine is an international journal devoted to molecular mechanisms of human disease.

International Journal of Oncology

International Journal of Oncology

International Journal of Oncology is an international journal devoted to oncology research and cancer treatment.

Molecular Medicine Reports

Molecular Medicine Reports

Covers molecular medicine topics such as pharmacology, pathology, genetics, neuroscience, infectious diseases, molecular cardiology, and molecular surgery.

Oncology Reports

Oncology Reports

Oncology Reports is an international journal devoted to fundamental and applied research in Oncology.

Experimental and Therapeutic Medicine

Experimental and Therapeutic Medicine

Experimental and Therapeutic Medicine is an international journal devoted to laboratory and clinical medicine.

Oncology Letters

Oncology Letters

Oncology Letters is an international journal devoted to Experimental and Clinical Oncology.

Biomedical Reports

Biomedical Reports

Explores a wide range of biological and medical fields, including pharmacology, genetics, microbiology, neuroscience, and molecular cardiology.

Molecular and Clinical Oncology

Molecular and Clinical Oncology

International journal addressing all aspects of oncology research, from tumorigenesis and oncogenes to chemotherapy and metastasis.

World Academy of Sciences Journal

World Academy of Sciences Journal

Multidisciplinary open-access journal spanning biochemistry, genetics, neuroscience, environmental health, and synthetic biology.

International Journal of Functional Nutrition

International Journal of Functional Nutrition

Open-access journal combining biochemistry, pharmacology, immunology, and genetics to advance health through functional nutrition.

International Journal of Epigenetics

International Journal of Epigenetics

Publishes open-access research on using epigenetics to advance understanding and treatment of human disease.

Medicine International

Medicine International

An International Open Access Journal Devoted to General Medicine.

Journal Cover
April-2026 Volume 57 Issue 4

Full Size Image

Sign up for eToc alerts
Recommend to Library

  • Article
  • Citations
    • Cite This Article
    • Download Citation
    • Create Citation Alert
    • Remove Citation Alert
    • Cited By
  • Similar Articles
    • Related Articles (in Spandidos Publications)
    • Similar Articles (Google Scholar)
    • Similar Articles (PubMed)
  • Download PDF
  • Download XML
  • View XML

  • Supplementary Files
    • Supplementary_Data1.pdf
    • Supplementary_Data2.pdf
Article Open Access

Endothelial UNC5B regulates blood‑retinal barrier homeostasis

  • Authors:
    • Yujia Yao
    • Suyu Wang
    • Jiajun Li
    • Qianzi Jin
    • Ziyi Chen
    • Qin Jiang
    • Keran Li
  • View Affiliations / Copyright

    Affiliations: Department of Ophthalmology, The Affiliated Eye Hospital, Nanjing Medical University, Nanjing, Jiangsu 210029, P.R. China
    Copyright: © Yao et al. This is an open access article distributed under the terms of Creative Commons Attribution License.
  • Article Number: 100
    |
    Published online on: February 20, 2026
       https://doi.org/10.3892/ijmm.2026.5771
  • Expand metrics +
Metrics: Total Views: 0 (Spandidos Publications: | PMC Statistics: )
Metrics: Total PDF Downloads: 0 (Spandidos Publications: | PMC Statistics: )
Cited By (CrossRef): 0 citations Loading Articles...

This article is mentioned in:


Abstract

The blood‑retinal barrier (BRB), a critical component of the retinal neurovascular unit (NVU), is essential for maintaining retinal homeostasis. Dysfunction of the BRB contributes to vascular leakage, neuronal degeneration and gliosis, which are the core pathological hallmarks of diabetic retinopathy (DR) and retinal vein occlusion (RVO). Despite the importance of the BRB, the molecular mechanisms underlying the preservation of BRB integrity under pathological conditions remain unclear. The present study identified the endothelial receptor unc‑5 netrin receptor B (UNC5B) as a critical regulator of BRB and NVU homeostasis and a potential therapeutic target for neurovascular protection. Analysis of a public Gene Expression Omnibus single‑cell transcriptomic dataset, cell and animal models, and clinical samples revealed reduced UNC5B expression in the aqueous humor of patients and in the retinas of DR and RVO models. In vitro, endothelial knockdown of UNC5B increased apoptosis (assessed by PI/calcein‑AM staining), impaired barrier function (evaluated by BSA uptake and permeability of cell monolayer) and reduced pericyte recruitment, whereas UNC5B knockdown in pericytes had no detectable effects on pericyte proliferation, apoptosis or migration. In vivo, endothelial‑specific UNC5B deficiency markedly exacerbated retinal vascular leakage and structural damage in the DR model, as evidenced by Evans blue leakage, Periodic acid‑Schiff staining and immunofluorescence analyses. Furthermore, UNC5B knockdown abolished the protective effects of high‑dose netrin‑1 administration in DR mice. Endothelial UNC5B modulation, including knockdown and overexpression, affected not only the vascular integrity but also the neural components within the NVU, as evidenced by altered retinal ganglion cell degeneration and glial activation in the DR model, assessed using NeuN, β‑III tubulin and vimentin staining. In the RVO model, endothelial UNC5B deficiency aggravated retinal edema and thinning, as revealed by in vivo retinal imaging. Mechanistically, transcriptomic and protein analyses revealed that UNC5B downregulation was associated with increased extracellular matrix protein deposition and reduced Hippo pathway activity. Collectively, these findings established UNC5B as a key mediator of BRB and NVU stability, and highlighted its therapeutic potential in maintaining vascular integrity and protecting neural elements in retinal vascular diseases.

Introduction

Diabetic retinopathy (DR) and retinal vein occlusion (RVO) are the leading causes of preventable vision loss worldwide (1,2). Despite their differing etiologies, both disorders are fundamentally characterized by dysfunction of the blood-retinal barrier (BRB), which drives core pathological processes, including increased vascular permeability, retinal neurodegeneration and macular edema (3). In advanced stages, severe complications such as vitreous hemorrhage and neovascular glaucoma may emerge, culminating in irreversible visual impairment (4,5). The existing therapeutic strategies, including administration of intravitreal anti-VEGF agents and laser photocoagulation, are typically initiated at advanced disease stages and yield limited functional recovery (6,7). Therefore, elucidating the molecular mechanisms underlying BRB disruption and its effects on neurovascular homeostasis are crucial for the development of effective early interventions.

The neurovascular unit (NVU) is an intricate microanatomical and functional structure composed of vascular endothelial cells, the basement membrane, pericytes, astrocytes, neurons and microglia (8). Within this unit, the BRB is mainly formed by endothelial cells, the basement membrane and pericytes, which tightly regulate retinal blood flow and the transport of essential substances (9). Analogous to the blood-brain barrier, the BRB is a highly specialized structure that protects the neural retina from potentially harmful circulating substances (10). Anatomically, the BRB is composed of two layers: The outer BRB, which is formed by retinal pigment epithelial cells, and the inner BRB (iBRB), which is primarily composed of endothelial cells connected by tight junctions (11). Disruption of the iBRB, particularly under ischemic or inflammatory conditions, is a major contributor to disease progression (12). The functioning of the BRB relies on coordinated interactions among endothelial cells, pericytes, neurons and glial cells within the NVU, highlighting that vascular integrity and neural health are tightly linked (13,14). Endothelial cells govern vascular permeability and hemodynamic regulation, pericytes provide structural and functional support to the microvasculature, and the extracellular matrix (ECM) provides essential mechanical support and biochemical signaling cues (15). Perturbation of any of these constituent elements can precipitate neurovascular dysfunction and compromise both vascular integrity and neuronal viability (16,17). Under physiological conditions, endothelial permeability is tightly controlled; however, pathological stimuli induce junctional disassembly and subsequent vascular leakage (18). Furthermore, pericyte loss destabilizes the microvasculature, whereas ECM remodeling exacerbates BRB breakdown (19-21).

Unc-5 netrin receptor B (UNC5B), a member of the UNC5 family of netrin receptors, is predominantly expressed in endothelial cells and functions as a receptor for netrin-1, which regulates neuronal migration, apoptosis and vascular development (22-24). Notably, netrin-1 exerts concentration-dependent effects on vascular cells. At low concentrations, netrin-1 binds to CD146 to promote endothelial proliferation and VEGF expression, whereas at high concentrations, it preferentially interacts with UNC5B to inhibit proliferation and suppress VEGF production (25-27). Genetic ablation or functional impairment of UNC5B abolishes these regulatory actions, highlighting its indispensable role in maintaining vascular function and NVU homeostasis (28).

The BRB and the NVU serve essential roles in maintaining retinal homeostasis. Disruption of BRB integrity and NVU dysfunction are hallmarks of retinal vascular diseases such as DR and RVO (29,30). UNC5B, an endothelial receptor, has been implicated in vascular and neural regulation (31,32), but its role in BRB and NVU homeostasis in these disease contexts remains unclear. The present study aimed to investigate the function of endothelial UNC5B in maintaining BRB integrity and NVU homeostasis, using both in vitro cell cultures, and in vivo DR and RVO mouse models.

Materials and methods

Single-cell RNA sequencing (scRNA-seq) analysis

scRNA-seq data (GSE178121), including the raw count matrix and metadata with cell type annotations and experimental conditions, were downloaded from the Gene Expression Omnibus database (https://www.ncbi.nlm.nih.gov/geo/) (33). The dataset included one control retinal sample and one streptozotocin (STZ)-induced DR retinal sample, each of which was generated by pooling retinas from three mice. Data preprocessing was performed using the Seurat package (v4.1.1; https://satijalab.org/seurat/) in R software (v4.5.1; R Foundation for Statistical Computing). Low-quality cells and genes were filtered out on the basis of the gene count (200-2,500) and mitochondrial content (<5%). The data were log-normalized, and 2,000 highly variable genes were selected for principal component analysis. The top 50 principal components were used for clustering and t-distributed stochastic neighbor embedding visualization. Cell clusters were visualized using DimPlot, and DotPlot was used to show the expression of selected genes across clusters (both functions were provided in the Seurat package; v4.1.1). Clusters were annotated into retinal cell types based on the expression of known marker genes, by comparison with public databases, including PanglaoDB (https://panglaodb.se/) and the Mouse Cell Atlas (https://bis.zju.edu.cn/MCA/), as well as relevant published literature (33,34). Following cell type annotation, endothelial cells were selected and further divided into UNC5B-positive and UNC5B-negative groups on the basis of UNC5B expression (raw count >0). To assess differences in pathway activity, gene set variation analysis (GSVA; v1.44.5; https://bioconductor.org/packages/release/bioc/html/GSVA.html) was performed at the single-cell level using the Kyoto Encyclopedia of Genes and Genomes (KEGG; https://www.genome.jp/kegg/) and Gene Ontology (GO; https://geneontology.org/) Biological Process (BP) gene sets. Pathway-level enrichment scores were compared between groups using the Wilcoxon rank-sum test with the Benjamini-Hochberg correction for multiple testing. Significantly enriched pathways (adjusted P<0.05) were visualized using bubble plots.

Cell culture

Immortalized human retinal microvascular endothelial cells (HRMECs; cat. no. XY-H469; Shanghai Xinyu Biotechnology Co., Ltd.) were used for high-glucose stimulation and UNC5B knockdown experiments, while immortalized human retinal microvascular pericytes (HRMVPCs; cat. no. ZQY001; Shanghai Zhongqiao Xinzhou Biotechnology Co., Ltd.) were used for UNC5B knockdown experiments and co-culture experiments with endothelial cells. HRMECs and HRMVPCs were cultured in DMEM (cat. no. 11965092; Gibco; Thermo Fisher Scientific, Inc.) containing 10% FBS (cat. no. 10099141C; Gibco; Thermo Fisher Scientific, Inc.) and 1% antibiotic-antimycotic solution (penicillin-streptomycin; cat. no. 15140122; Gibco; Thermo Fisher Scientific, Inc.) at 37°C in a humidified atmosphere containing 5% CO2. For high-glucose treatment, HRMECs were exposed to 30 mM glucose for 24 or 48 h at 37°C to mimic hyperglycemic conditions. Cell function assays and reverse transcription-quantitative PCR (RT-qPCR) were performed using five biological replicates. Western blot experiments were conducted using four biological replicates. Transcriptome sequencing was performed in triplicates.

Transduction with UNC5B short hairpin RNA (shRNA) in vitro

The lentiviral expression vectors for human UNC5B shRNA were developed and produced by Shanghai GeneChem Co., Ltd. The shRNA targeting sequence for UNC5B was 5'-CTACGAGATGTATCTACTCAT-3', while the scrambled control sequence was 5'-TTCTCCGAACGTGTCACGT-3'. These sequences were cloned into the GV112 lentiviral vector. Lentiviral particles were generated using a three-plasmid, second-generation packaging system. Briefly, 293T cells used for viral packaging were provided by the manufacturer as part of this service, and were co-transfected with the transfer vector and two helper plasmids (pHelper 1.0 and pHelper 2.0) at a mass ratio of 4:3:2 (total 45 μg DNA per 10-cm dish). Transfection was carried out at 37°C for 6 h before the medium was replaced. Viral particles were harvested 48-72 h post-transfection and concentrated via ultracentrifugation. Briefly, the supernatant was cleared of debris by centrifugation at 4°C at 4,000 × g for 10 min, filtered through a 0.45-μm filter, and ultracentrifuged at 100,000 × g for 2 h at 4°C. The resulting viral pellet was resuspended in virus preservation solution and briefly centrifuged at 10,000 × g at 4°C for 5 min before use. HRMECs or HRMVPCs were seeded in six-well tissue culture plates at a subconfluent density of 60% and transduced with lentiviral particles at an MOI of 50. After incubation for 24 h at 37°C, the medium was refreshed. Stable cell lines were selected using puromycin (1.0 μg/ml; cat. no. ST551; Beyotime Biotechnology) for 7-8 days. Following the establishment of stable colonies, the cells were maintained in medium containing a maintenance concentration of 0.5 μg/ml puromycin. Successful transduction was confirmed by the observation of green fluorescence under a fluorescence microscope. The expression levels of UNC5B in the stably transduced cells were quantified by RT-qPCR. As a control, parallel cultures of cells were infected with nonsense-scrambled shRNA lentiviral particles.

Propidium iodide (PI) and calcein-AM double staining

HRMECs or HRMVPCs with or without UNC5B knockdown were seeded in 24-well plates and cultured at 37°C overnight in DMEM containing 10% FBS to allow cell attachment. The cells were stained with a 1:1 mixture of PI and calcein-AM dye (cat. no. C1371; Beyotime Biotechnology) at 37°C for 10 min. Fluorescence microscopy (Olympus Corporation) was then employed to visualize the staining patterns, with viable cells emitting green fluorescence under a 490-nm excitation filter and necrotic cells emitting red fluorescence under a 545-nm excitation filter.

Uptake of bovine serum albumin (BSA) in vitro

The albumin uptake assay was adapted from previously published protocols (35,36) with minor modifications. HRMECs were seeded in 24-well culture plates at a density of 5×104 cells per well in 500 μl medium. Subsequently, the cells were incubated with 50 μg/ml rhodamine B isothiocyanate-labeled BSA (cat. no. SR063; Beijing Solarbio Science & Technology Co., Ltd.) at 37°C for 6 h in a medium containing 10% FBS but without antibiotics to avoid interference. Following incubation, the culture medium was removed, and the cells were gently washed with cold PBS (cat. no. BL302A; Biosharp Life Sciences) to remove any unbound or excess BSA. Subsequently, the cells were fixed at room temperature for 15 min in 4% paraformaldehyde (PFA; cat. no. BL539A; Biosharp Life Sciences) to preserve their morphological integrity and fluorescence properties for fluorescence imaging. After fixation, the nuclei were stained with DAPI (cat. no. C1002; Beyotime Biotechnology) for 5 min at room temperature, followed by three washes with PBS before fluorescence imaging.

Permeability of HRMEC monolayers

Transwell multiplates containing cell culture inserts with a polycarbonate membrane at the lower aperture (pore size, 0.4 μm; diameter, 6.5 mm; cat. no. 353090; Corning, Inc.) were used. HRMECs with or without UNC5B knockdown were seeded at a density of 2.0×105 cells/cm2 on the membranes (upper chambers) in standard culture medium containing 10% FBS and 1% antibiotic-antimycotic solution. The lower chambers were filled with the same culture medium. The cells were cultured at 37°C to form a confluent monolayer within 2 days of seeding. On day 3 after seeding, 50 μg/ml FITC-conjugated dextran-40 kDa (cat. no. FD40S; MilliporeSigma) was added to the upper chamber. Dextran-40 kDa, a macromolecular tracer, was chosen because of its ability to approximate the size of macromolecules commonly encountered under physiological conditions (37). The cells were incubated with this tracer at 37°C for 6 h to allow sufficient time for permeation across the endothelial monolayer. Subsequently, the medium in the lower chambers was carefully collected, and its absorbance was measured using a microplate reader (Thermo Scientific Multiskan SkyHigh Microplate Spectrophotometer; Thermo Fisher Scientific, Inc.) as a quantitative indicator of monolayer permeability.

Matrigel co-culture assay

For the Matrigel co-culture assay, 24-well plates were primed with Matrigel (cat. no. 356234; Corning, Inc.) and subsequently incubated at 37°C for 30 min to facilitate the polymerization of Matrigel matrices. HRMECs (6×104 cells per well) and HRMVPCs (4×104 cells per well) were seeded onto the 24-well plates pre-coated with Matrigel and covered with DMEM supplemented with 10% FBS (38). After a culture period of 6 h at 37°C, the cells were fixed in 4% PFA at room temperature for 15 min. Subsequently, the endothelial cells were fluorescently labeled with isolectin B4 (IB4; 1:50; cat. no. I21411; Thermo Fisher Scientific, Inc.), whereas pericytes were stained with an anti-neuron-glial antigen 2 (NG2) antibody (1:200; cat. no. sc-53389; Santa Cruz Biotechnology, Inc.) at 4°C overnight. After washing using PBS, appropriate fluorescent secondary antibodies were applied at room temperature for 1 h. The antibodies used are listed in Table SI. The co-localization of these two fluorophores indicated the recruitment of pericytes to endothelial cells, and was visualized under a fluorescence microscope.

In vitro BRB permeability assay

An in vitro BRB model was established using Transwell inserts with 0.4-μm polycarbonate membranes (39). HRMVPCs were seeded at a density of 3.0×104 cells/cm2 on the underside of the membrane in inverted inserts and incubated for 1-2 h at 37°C to allow adhesion. The inserts were then returned to the upright position, and HRMECs were seeded on the upper side at a density of 9.0×104 cells/cm2. Co-cultures were maintained for 48-72 h at 37°C until confluent monolayers formed on both sides. To assess permeability, the upper chamber was washed using PBS, and standard culture medium containing 50 μg/ml FITC-dextran was added, while the lower chamber received medium without dye. After 6 h of incubation at 37°C, medium (100 μl) from the lower chamber was collected, and the fluorescence intensity was measured using a microplate reader to evaluate FITC-dextran diffusion across the BRB model.

5-Ethynyl-2'-deoxyuridine (EdU) staining

An EdU proliferation kit (cat. no. C0075; Beyotime Biotechnology) was used to assess cell proliferation. HRMVPCs were incubated with EdU solution (10 μM) at 37°C for 2 h. Subsequently, the cells were fixed with 4% PFA at room temperature for 15 min, washed using PBS, and co-stained with DAPI at room temperature for 10 min. Finally, the cells were visualized under a fluorescence microscope and analyzed using ImageJ software (v1.53; National Institutes of Health).

In vitro cell migration assays

HRMVPCs (with or without UNC5B knockdown) seeded at a density of 5×104 cells per chamber in serum-free DMEM were added to the apical compartment of Transwell inserts featuring a membrane with 8-μm pores (cat. no. 353097; Corning, Inc.). The basal chamber was filled with complete medium containing 10% FBS. Subsequently, the Transwell chambers were incubated in a humidified environment maintained at 37°C with 5% CO2. After 24 h, the migrated cells were fixed with 4% PFA for 15 min at room temperature, stained with crystal violet at room temperature for 1 min and imaged under a light microscope for quantitative analysis.

RT-qPCR

Total cellular and tissue RNA was extracted using the FastPure Cell/Tissue Total RNA Isolation Kit V2 (cat. no. RC112-01; Vazyme Biotech Co., Ltd.). HiScript IV RT SuperMix for qPCR (+gDNA wiper) (cat. no. R423-01; Vazyme Biotech Co., Ltd.) was used to transcribe cDNA. Reverse transcription was performed at 50°C for 5 min, followed by 85°C for 5 sec, according to the manufacturer's instructions. The reaction mixture contained 1 μl cDNA template, 1 μl of primers, 4 μl diethyl pyrocarbonate-treated water and 4 μl 2X SYBR Green PCR Mix (cat. no. Q711-02; Vazyme Biotech Co., Ltd.). RT-qPCR was performed using a real-time PCR system (Thermo Fisher Scientific, Inc.) with the following thermocycling conditions: Initial denaturation at 95°C for 30 sec, followed by 40 cycles of 95°C for 10 sec and 60°C for 30 sec. Melting curves were generated to verify the specificity. Relative mRNA expression levels were quantified using the comparative Ct method (2−ΔΔCq) (40), with β-actin tested as the reference gene. The primer sequences used for RT-qPCR are listed in Table SII.

Western blot analyses

Cellular and tissue lysates (20-30 μg per treatment) were prepared using RIPA lysis buffer (cat. no. P0013B; Beyotime Biotechnology) supplemented with protease inhibitor cocktail (cat. no. HY-K0011; MedChemExpress). Protein concentrations were determined using the BCA assay (cat. no. 23225; Thermo Fisher Scientific, Inc.). Equal amounts of protein (20-30 μg per lane) were separated by 6-15% SDS-PAGE and then transferred to a PVDF membrane. The membranes were blocked with 5% nonfat milk for 2 h at room temperature to prevent nonspecific binding. Primary antibodies were then applied, and the membranes were incubated overnight at 4°C to ensure optimal binding to target proteins. After thorough washing with 1X Tris-Buffered Saline with 0.5% Tween-20 (cat. no. T1085; Beijing Solarbio Science & Technology Co., Ltd.), the membranes were incubated with secondary antibodies for 1 h at room temperature. Protein bands were detected using an enhanced chemiluminescence substrate (cat. no. P0018AS; Beyotime Biotechnology). Protein bands were visualized using a Tanon 5200 series fully automated chemiluminescence imaging system (Tanon Science and Technology Co., Ltd.), which allowed a clear and quantifiable assessment of target protein expression. Band intensities were semi-quantified using ImageJ software. The antibodies used for western blotting are listed in Table SI.

Bulk RNA sequencing analysis

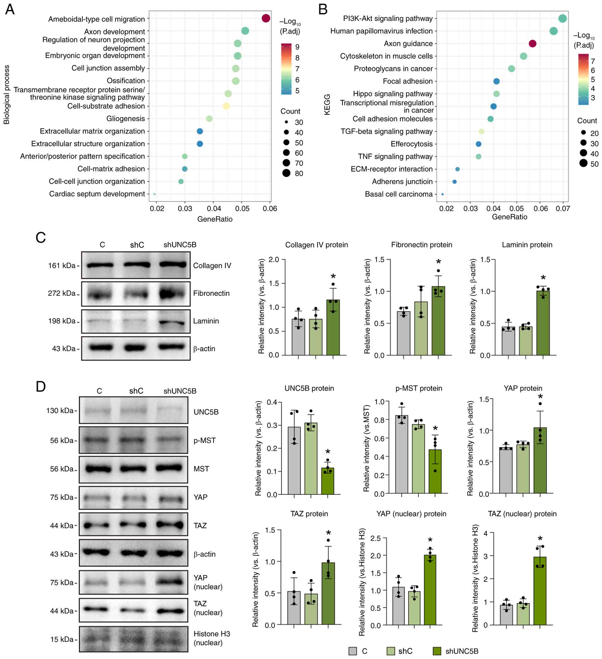
Bulk RNA sequencing analysis was performed using transcriptomic data obtained from HRMECs with and without UNC5B knockdown. HRMECs transduced with UNC5B shRNA (knockdown group) or scramble shRNA (control group) were harvested at 80-90% confluence. Cells were washed with cold PBS and lysed directly in TRIzol Reagent (cat. no. 15596026; Thermo Fisher Scientific, Inc.). Lysates were aliquoted into RNase-free tubes, snap-frozen in liquid nitrogen, and stored at −80°C until shipment on dry ice to HaploX Ltd. for library preparation and sequencing. RNA quality and integrity were assessed using a NanoDrop™ One/OneC (OD260/280 and OD260/230), Qubit® 3.0 Fluorometer (Thermo Fisher Scientific, Inc.) with the Qubit™ RNA HS Assay Kit (cat. no. Q32852; Thermo Fisher Scientific, Inc.) for precise quantification, and Agilent 4200 TapeStation (Agilent Technologies, Inc.) for RNA integrity number assessment. Libraries were prepared according to the manufacturer's instructions. Library quality was validated using an Agilent 2100 Bioanalyzer (Agilent Technologies, Inc.) to check the insert size, and quantified via RT-qPCR to ensure an effective concentration of >2 nM. Sequencing was performed on an Illumina, Inc., platform with paired-end 150-bp reads. Raw sequencing data were processed using HaploX Ltd.'s in-house open-source software fastp (v0.23.0; https://github.com/OpenGene/fastp) (41). Processing steps included adaptor removal, filtering of reads containing a high proportion of N bases (default, 5 bp), removal of reads with >40% low-quality bases (Phred score, ≤20) and sliding-window trimming (window size, 4 bp; average quality threshold, 20). Differential expression analysis was conducted using the limma package (v3.52.2; https://bioconductor.org/packages/release/bioc/html/limma.html) in R, with genes filtered on the basis of adjusted P<0.05 and |log2 fold change|>0.5. Significantly differentially expressed genes were further subjected to GO and KEGG enrichment analysis using clusterProfiler (v4.0.0; https://bioconductor.org/packages/release/bioc/html/clusterProfiler.html) and the enrichment results were visualized using ggplot2 (v3.3.5; https://cran.r-project.org/web/packages/ggplot2/index.html).

Animals

All animal experiments were approved by the Institutional Animal Care and Use Committee of Nanjing Medical University (approval no. IACUC-2407092; Nanjing, China), and conducted in accordance with the Association for Research in Vision and Ophthalmology Statement for the Use of Animals in Ophthalmic and Vision Research. A total of 200 C57BL/6J male mice, aged 6-8 weeks and weighing 20-25 g, were used in the present study. Mice were purchased from Nanjing Junke Biotechnology Co., Ltd. They were bred in an air-conditioned room maintained at 22±2°C with a relative humidity of 50-60%, under a 12-h light/dark cycle, with free access to standard laboratory chow and water. Mice were anesthetized with intraperitoneal injection of ketamine (90 mg/kg) and xylazine (7.5 mg/kg) prior to any invasive procedures. For terminal experiments, including enucleation of the eyes, mice were humanely euthanized by cervical dislocation under anesthesia as aforementioned. Mice were randomly assigned to experimental or control groups according to the specific study design. Animals were assigned to the following independent groups: Wild-type (20 mice), scramble control shRNA (shC; 10 mice), UNC5B shRNA (shUNC5B; 10 mice), negative control (NC; 5 mice), UNC5B overexpression (oeUNC5B; 5 mice), DR (20 mice), RVO (5 mice), DR + 5 ng/ml Netrin-1 (5 mice), DR + 50 ng/ml Netrin-1 (5 mice), DR + 500 ng/ml Netrin-1 (5 mice), DR + 1,000 ng/ml Netrin-1 (5 mice), DR + 5,000 ng/ml Netrin-1 (5 mice), DR + shC (20 mice), DR + shUNC5B (20 mice), DR + Netrin-1 (15 mice), DR + shUNC5B + Netrin-1 (15 mice), DR + NC (15 mice) and DR + oeUNC5B (15 mice). Unless otherwise specified, all animal experiments were performed using n=5 mice per group. For western blot analysis, each group consisted of n=4 biological replicates.

STZ-induced DR in mice

C57BL/6J mice were fasted overnight and intraperitoneally injected with STZ (50 mg/kg; cat. no. EZ66D1DFD8; BioFroxx; neoFroxx) for 5 consecutive days. Starting 1 week after the final STZ injection, blood glucose levels were measured using a portable blood glucose meter once weekly using a drop of blood collected from the tail tip. Mice with blood glucose levels ≥16.7 mmol/l were considered diabetic and were included in the study.

Endothelial-specific adeno-associated virus (AAV)-mediated knockdown and overexpression of retinal UNC5B

Endothelial-tropic recombinant AAV vectors (Shanghai GeneChem Co., Ltd.) were administered by retro-orbital intravenous injection to modulate UNC5B expression in the mouse retina. For knockdown, an AAV carrying an shRNA against Unc5b driven by the intercellular adhesion molecule 2 promoter (target sequence, 5'-GGATCATGAGGTCCTTCTGCA-3') with an enhanced green fluorescent protein reporter was used. A non-targeting scramble shRNA AAV (target sequence, 5'-TTCTCCGAACGTGTCACGT-3') with the same promoter and reporter was used as the control. For overexpression, full-length mouse Unc5b cDNA under the control of the tyrosine kinase with immunoglobulin-like and EGF-like domains 2 promoter was delivered in the same manner, with an empty vector as control. AAV vectors were administered via retro-orbital injection at a total dose of ~3×1011 viral genomes per mouse. Subsequent experiments were conducted ≥4 weeks post-injection. Endothelium-specific modulation of UNC5B expression was validated by western blotting and immunofluorescence staining (Fig. S1).

Intravitreal injection

Mice were anesthetized via intraperitoneal injection of ketamine (90 mg/kg) and xylazine (7.5 mg/kg). The pupils were dilated with 0.5% tropicamide (Santen Pharmaceutical Co., Ltd.), and 0.5% proparacaine (Alcon, Inc.) was used for topical anesthesia. A 33G needle (cat. no. 80300; Hamilton Company) was inserted through the inferotemporal sclera under a stereomicroscope. Mice received a single intravitreal injection of 2 μl Netrin-1 (cat. no. ALX-522-124; Enzo Life Sciences, Inc.) at various concentrations (5, 50, 500, 1,000 or 5,000 ng/ml), with 1,000 ng/ml as the primary concentration used for subsequent analyses. Control eyes received equal volumes of PBS as the vehicle solution. After the injection, 0.3% ofloxacin eye ointment (Shenyang Sinqi Pharmaceutical Co., Ltd.) was used to prevent infection. The recovery, respiration and activity of mice were monitored.

Retro-orbital venous injection

Mice were anesthetized via intraperitoneal injection of ketamine (90 mg/kg) and xylazine (7.5 mg/kg), and positioned with their eyes oriented upward. A microinjector needle was inserted at a 45° angle through the medial canthus into the retro-orbital venous sinus. The aforementioned AAVs were injected slowly to avoid vascular and ocular injuries. After needle withdrawal, gentle pressure was applied with a sterile gauze to achieve hemostasis. The mice were monitored for immediate post-procedure abnormalities before being returned to their cages.

Retinal vascular permeability assay

Adult C57BL/6J mice were anesthetized via intraperitoneal injection of ketamine (90 mg/kg) and xylazine (7.5 mg/kg). Subsequently, Evans Blue (EB; 2%; 45 mg/kg) dye (cat. no. E104208; Shanghai Aladdin Biochemical Technology Co., Ltd.) was injected into the femoral vein and allowed to circulate for 1 h (42). This was a terminal procedure; mice were euthanized immediately after EB circulation. The eyes were then gently enucleated, and the cornea, sclera, lens and vitreous humor were carefully removed to isolate the retina. The retinas were fixed in 4% PFA for 30 min at room temperature to preserve their structural integrity and ensure optimal staining conditions. Finally, the retinas were carefully separated and examined under a fluorescence microscope. This allowed the visualization and quantification of EB leakage from the vasculature, providing a direct assessment of retinal vascular permeability.

Periodic acid-Schiff (PAS) staining of retinal vasculature

The retinal vasculature was meticulously isolated using a standardized trypsin digestion protocol (43). Freshly excised eyes were promptly fixed in 10% buffered formalin overnight at 4°C to preserve delicate vascular structures. After fixation, the retinas were gently dissected and incubated in double-distilled water overnight at room temperature on a shaking table to ensure the thorough removal of any residual fixative or debris. Subsequently, the retinas were transferred to a 2% trypsin solution and incubated at 37°C for 1 h, allowing controlled enzymatic digestion to gently break down the surrounding tissue while preserving the vascular network. After digestion, the retinas were thoroughly washed with double-distilled water for 5 min to remove any residual trypsin. The isolated retinal vasculature was then air-dried in a well-ventilated environment to prevent unwanted morphological changes. Finally, the vasculature was stained with PAS and hematoxylin using a stain kit (cat. no. G1281; Beijing Solarbio Science & Technology Co., Ltd.) according to the manufacturer's instructions. Briefly, samples were incubated with periodic acid at room temperature for 5-10 min, followed by Schiff reagent for 15 min at room temperature, and counterstained with hematoxylin for 1-2 min at room temperature. Retinas were imaged under a light microscope, and quantitative analyses were performed using ImageJ software, revealing the intricate patterns of blood vessels within the retina.

Retinal whole-mount immunofluorescence staining

Mouse eyes were enucleated and fixed in 4% PFA for 2 h at room temperature. Subsequently, the eyes were dissected to isolate the retinas, which were carefully cut into four-leaf clover patterns to facilitate flat mounting. The retinas were fixed in 4% PFA for 15 min at room temperature. The tissues were permeabilized and blocked simultaneously in 1% Triton X-100 (cat. no. 9002-93-1; Shanghai Hushi Laboratory Equipment Co., Ltd.) and 5% BSA (cat. no. 4240; BioFroxx; neoFroxx) at 37°C for 1 h. The retinas were incubated with primary antibodies overnight at 4°C. The following day, the retinas were incubated with the appropriate fluorophore-conjugated secondary antibodies for 1 h at room temperature. The antibodies used in the present study are listed in Table SI. Fluorescence images were acquired using a fluorescence microscope. Quantitative analysis was performed using ImageJ software.

Retinal cryosection and immunofluorescence staining

Mouse eyes were immersed in 4% PFA and stored at 4°C for 2 h immediately after enucleation. After removal of the cornea and lens, the eyes were subjected to an additional fixation step in 4% PFA overnight at 4°C. Tissues were then dehydrated in 30% sucrose for 48 h and embedded in optimal cutting temperature compound (cat. no. 4583; Sakura Finetek USA, Inc.) for cryosectioning. Sagittal retinal sections (10 μm thick) were prepared using a cryostat and mounted onto microscope slides. The sections were permeabilized with 0.3% Triton X-100 and blocked with 5% BSA simultaneously at 37°C for 1 h. Subsequently, the sections were incubated overnight at 4°C with primary antibodies. After three washes with PBS, the sections were incubated with fluorophore-conjugated secondary antibodies appropriate for the host species of the primary antibodies for 1 h at room temperature, followed by counterstaining with DAPI for 5 min at room temperature. A list of the antibodies used is provided in Table SI. Fluorescence images were captured using a fluorescence microscope, and the fluorescence intensity and number of positive cells were quantified using ImageJ software.

Establishment of the RVO model

C57BL/6J mice received a tail-vein injection of 1% Rose Bengal solution (cat. no. A17053; Thermo Fisher Scientific, Inc.) prepared in saline (20 mg/kg) using an insulin syringe. The mice were then monitored for adverse reactions. Within 20 min of Rose Bengal injection, the mice were anesthetized via intraperitoneal injection of ketamine (90 mg/kg) and xylazine (7.5 mg/kg). Furthermore, 0.5% tropicamide eye drops (Santen Pharmaceutical Co., Ltd.) were used for pupil dilation and 0.5% levofloxacin eye drops (Santen Pharmaceutical Co., Ltd.) were administered to prevent infection. A 514-nm laser (100 mW; 0.1 sec pulse; 50 μm spot size) was directed at the retinal veins to induce RVO (44,45).

Optical coherence tomography (OCT) imaging in mice

OCT imaging (Saris; Nanjing Robotrak Technologies Co., Ltd.) was performed 1 h, 1 day and 8 days after laser treatment to assess retinal structural changes. The mice were anesthetized as described previously, and their pupils were dilated with 0.5% tropicamide (Santen Pharmaceutical Co., Ltd.). To prevent corneal dehydration, the ocular surface was lubricated throughout the procedure. The anesthetized mice were positioned on the OCT imaging platform to ensure proper eye alignment for retinal scans. Cross-sectional (B-scan) and facial images were acquired for each eye. Multiple scans were captured to ensure reproducibility, and the most focused images were selected for analysis. Retinal thickness and lesion morphology were quantified using the built-in analysis software provided by the manufacturer.

Patients used for aqueous humor (AH) study

All procedures involving human participants were approved by The Ethics Committee of The Affiliated Eye Hospital of Nanjing Medical University (approval no. 2023003; Nanjing, China) and conducted in accordance with The Declaration of Helsinki. AH samples were collected from patients diagnosed with non-proliferative DR (NPDR), proliferative DR (PDR) or RVO, and age-related cataract at The Affiliated Eye Hospital of Nanjing Medical University (Nanjing, China) between April 2023 and April 2024. A total of 32 patients were included: Patients with NPDR (n=8; age range, 61-75 years; mean age, 67.38±5.40 years; 3 male and 5 female patients), patients with PDR (n=8; age range, 62-68 years; mean age, 65.13±2.30 years; 4 male and 4 female patients), patients with RVO (n=8; age range, 62-69 years; mean age, 65.38±2.26 years; 4 male and 4 female patients) and cataract controls (n=8; age range, 61-76 years; mean age, 70.38±4.81 years; 4 male and 4 female patients). There were no statistically significant differences in age between the cataract control group and the disease groups (NPDR, PDR and RVO) (P>0.05). The inclusion criteria were as follows: A clinical diagnosis of NPDR, PDR or RVO based on fundus examination and imaging, and availability of intraocular samples. Patients with age-related cataract without retinal or systemic vascular diseases were enrolled as controls. The exclusion criteria included the presence of other retinal diseases, ocular inflammation, prior intraocular surgery or intravitreal injection within the past 6 months, and systemic inflammatory or autoimmune diseases. Using a precision 30-gauge needle, 30-50 μl of AH was gently aspirated from each patient, with the needle insertion performed through the peripheral cornea to avoid any contact with the iris or lens tissue. This procedure was conducted under meticulous observation under a surgical microscope before cataract surgery or anti-VEGF intravitreal injection. The AH samples were transferred into sterile tubes and centrifuged at 12,000 × g for 5 min at 4°C to separate the cellular components and clarify the supernatant. The expression levels of UNC5B in the AH samples were detected using a human UNC5B enzyme-linked immunosorbent assay kit (cat. no. MM-7554761; MEIMIAN) in accordance with the manufacturer's instructions.

Statistical analysis

All data are presented as the mean ± SD to provide a comprehensive and quantitative representation of the experimental outcomes. Statistical analyses were performed using GraphPad Prism 9 software (Dotmatics). Significant differences between groups were determined using the unpaired two-tailed Student's t-test for pairwise comparisons or one-way ANOVA followed by Tukey's or Dunnett's multiple comparisons test for multiple-group comparisons, depending on the specific experimental design. P<0.05 was considered to indicate a statistically significant difference.

Results

Bioinformatics analysis revealed downregulated UNC5B expression in the retina of DR model mice, predominantly in endothelial cells

Initial bioinformatics analysis was performed to determine the cellular localization and differential expression of UNC5B in the diabetic retina. Following normalization, dimensionality reduction and clustering of the scRNA-seq data, 19 distinct cell clusters were identified using the first 10 principal components (Fig. 1A). These clusters were annotated into 11 major retinal cell types (Fig. 1B and C). Subsequent analysis of the expression profile revealed that UNC5B was predominantly expressed in endothelial cells, and its expression in DR retinal endothelial cells was lower than that in controls (Fig. 1D and E).

Bioinformatics analysis reveals
downregulated UNC5B expression in the retina of DR model mice,
predominantly in endothelial cells. The DR mice retinal single-cell
sequencing dataset (GSE178121) was obtained from the Gene
Expression Omnibus database. (A-C) Single-cell RNA sequencing data
were processed with Seurat software, showing (A) the tSNE
visualization of cell clusters, (B) the initial subpopulation
annotation based on known cell markers and (C) the final
identification of 11 retinal cell types after marker-based
annotation. (D) tSNE plot illustrating the global expression
pattern of UNC5B across retinal cells. (E) Dot plots comparing
UNC5B expression between control and DR mouse retinas. (F) GSVA
enrichment analysis of endothelial cells classified as
UNC5B-positive and UNC5B-negative, showing differentially enriched
biological processes. (G) GSVA enrichment analysis of endothelial
cells classified as UNC5B-positive and UNC5B-negative, showing
differentially enriched KEGG pathways. DR, diabetic retinopathy;
GSVA, gene set variation analysis; KEGG, Kyoto Encyclopedia of
Genes and Genomes; NORM, normal; p_adj, adjusted P-value; RGC,
retinal ganglion cell; RPE, retinal pigment epithelium; STZ,
streptozotocin; tSNE, t-distributed stochastic neighbor embedding;
UNC5B, unc-5 netrin receptor B.

Figure 1

Bioinformatics analysis reveals downregulated UNC5B expression in the retina of DR model mice, predominantly in endothelial cells. The DR mice retinal single-cell sequencing dataset (GSE178121) was obtained from the Gene Expression Omnibus database. (A-C) Single-cell RNA sequencing data were processed with Seurat software, showing (A) the tSNE visualization of cell clusters, (B) the initial subpopulation annotation based on known cell markers and (C) the final identification of 11 retinal cell types after marker-based annotation. (D) tSNE plot illustrating the global expression pattern of UNC5B across retinal cells. (E) Dot plots comparing UNC5B expression between control and DR mouse retinas. (F) GSVA enrichment analysis of endothelial cells classified as UNC5B-positive and UNC5B-negative, showing differentially enriched biological processes. (G) GSVA enrichment analysis of endothelial cells classified as UNC5B-positive and UNC5B-negative, showing differentially enriched KEGG pathways. DR, diabetic retinopathy; GSVA, gene set variation analysis; KEGG, Kyoto Encyclopedia of Genes and Genomes; NORM, normal; p_adj, adjusted P-value; RGC, retinal ganglion cell; RPE, retinal pigment epithelium; STZ, streptozotocin; tSNE, t-distributed stochastic neighbor embedding; UNC5B, unc-5 netrin receptor B.

To further explore the potential functional role of UNC5B in endothelial cells, endothelial cells were stratified into UNC5B-positive and UNC5B-negative groups and subjected to GSVA using KEGG and GO BP pathways. Pathway enrichment analysis demonstrated that UNC5B expression in endothelial cells was associated with pathways such as 'cell adhesion', 'ECM-receptor interaction' and the 'Hippo signaling pathway' (Fig. 1F and G).

These findings suggested that UNC5B serves a crucial role in maintaining retinal vascular homeostasis during the pathological process of DR, particularly in preserving endothelial cell function, and potentially contributing to BRB integrity.

UNC5B expression is downregulated in DR and RVO models

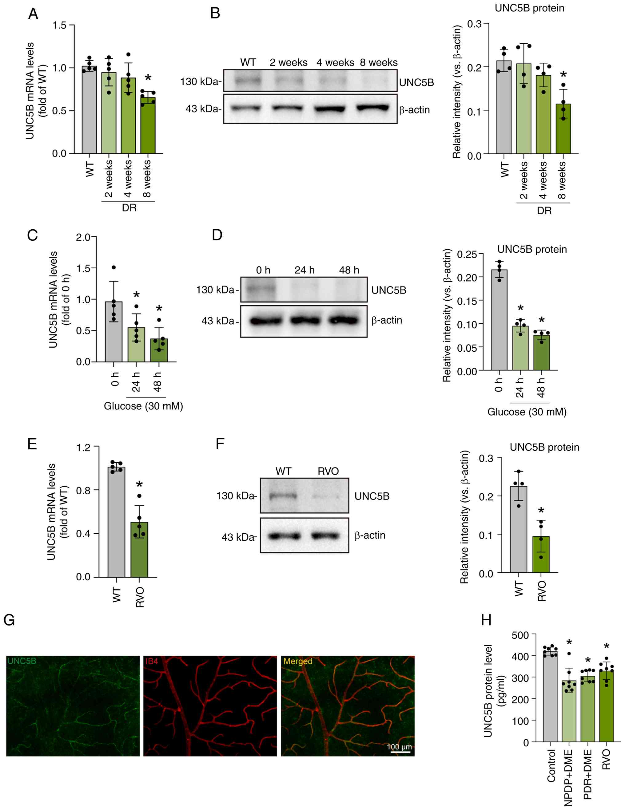
To validate the results of bioinformatics analysis, an STZ-induced DR mouse model was established using C57BL/6J mice. Retinal tissues were collected from different mice at 2, 4 and 8 weeks post-modeling for RT-qPCR and western blot analyses. UNC5B mRNA and protein levels in the retinas of 8-week DR mice were significantly lower than those in normal mice (mRNA, P<0.001; protein, P=0.004; Fig. 2A and B). Furthermore, in cultured endothelial cells, high-glucose stimulation significantly reduced UNC5B expression at 24 h (mRNA, P=0.039; protein, P=0.005) and 48 h (mRNA, P<0.001; protein, P<0.001) (Fig. 2C and D). Similarly, significant reductions in retinal UNC5B levels were observed in the RVO mouse model (mRNA, P=0.023; protein, P=0.003; Fig. 2E and F). Immunofluorescence staining of retinal whole mounts, using IB4 to label the retinal vasculature, further confirmed the close co-localization of UNC5B with the retinal vascular network (Fig. 2G), thereby supporting the scRNA-seq finding that UNC5B was predominantly expressed in endothelial cells.

UNC5B expression is downregulated in
DR and RVO models. Retinal tissues from DR model mice (DR) were
collected at 2, 4 and 8 weeks post-induction and compared with
those from age-matched untreated mice (WT). (A) RT-qPCR and (B)
western blot analysis of UNC5B expression in the retinas of both
groups. Endothelial cells were stimulated with 30 mM glucose for 24
and 48 h and compared with untreated cells from the same batch (0
h). (C) RT-qPCR and (D) western blot analysis of UNC5B expression
in these three groups. Retinal tissues were collected from RVO
model mice 1 day after successful induction (RVO) and compared with
those from age-matched untreated mice (WT). (E) RT-qPCR and (F)
western blot analysis of UNC5B expression in the retinas of both
groups. (G) Immunofluorescence staining of whole-mounted retinas
from untreated normal mice to show UNC5B localization (green) and
IB4-labeled vasculature (red). Scale bar, 100 μm. Aqueous
humor samples were collected from patients diagnosed with senile
cataract, DR and RVO, with 8 individuals per group. (H) UNC5B
expression was assayed by ELISA in aqueous humor samples from
patients with DR and RVO, and age-related cataract controls. Data
are presented as the mean ± SD. n=5 per group, except for western
blot experiments (n=4) and ELISA (n=8). Multi-group comparisons
between the WT/0 h/Control group and each of the other groups were
performed using one-way ANOVA followed by Dunnett's multiple
comparisons test, while two-group comparisons between the WT and
RVO groups were performed using two-tailed unpaired Student's
t-tests. *P<0.05 vs. WT/0 h/Control. DME, diabetic
macular edema; DR, diabetic retinopathy; IB4, isolectin B4; NPDR,
non-proliferative DR; PDR, proliferative DR; RT-qPCR, reverse
transcription-quantitative PCR; RVO, retinal vein occlusion; UNC5B,
unc-5 netrin receptor B; w, weeks; WT, wild-type.

Figure 2

UNC5B expression is downregulated in DR and RVO models. Retinal tissues from DR model mice (DR) were collected at 2, 4 and 8 weeks post-induction and compared with those from age-matched untreated mice (WT). (A) RT-qPCR and (B) western blot analysis of UNC5B expression in the retinas of both groups. Endothelial cells were stimulated with 30 mM glucose for 24 and 48 h and compared with untreated cells from the same batch (0 h). (C) RT-qPCR and (D) western blot analysis of UNC5B expression in these three groups. Retinal tissues were collected from RVO model mice 1 day after successful induction (RVO) and compared with those from age-matched untreated mice (WT). (E) RT-qPCR and (F) western blot analysis of UNC5B expression in the retinas of both groups. (G) Immunofluorescence staining of whole-mounted retinas from untreated normal mice to show UNC5B localization (green) and IB4-labeled vasculature (red). Scale bar, 100 μm. Aqueous humor samples were collected from patients diagnosed with senile cataract, DR and RVO, with 8 individuals per group. (H) UNC5B expression was assayed by ELISA in aqueous humor samples from patients with DR and RVO, and age-related cataract controls. Data are presented as the mean ± SD. n=5 per group, except for western blot experiments (n=4) and ELISA (n=8). Multi-group comparisons between the WT/0 h/Control group and each of the other groups were performed using one-way ANOVA followed by Dunnett's multiple comparisons test, while two-group comparisons between the WT and RVO groups were performed using two-tailed unpaired Student's t-tests. *P<0.05 vs. WT/0 h/Control. DME, diabetic macular edema; DR, diabetic retinopathy; IB4, isolectin B4; NPDR, non-proliferative DR; PDR, proliferative DR; RT-qPCR, reverse transcription-quantitative PCR; RVO, retinal vein occlusion; UNC5B, unc-5 netrin receptor B; w, weeks; WT, wild-type.

To assess the clinical relevance, UNC5B levels were analyzed in human AH samples. The AH was collected from patients with DR showing diabetic macular edema (DME) ('NPDR + DME' and 'PDR + DME') and RVO who had not undergone intravitreal anti-VEGF injection, using samples from patients with age-related cataract as controls. ELISA results showed that the UNC5B expression in the AH of patients with DR and RVO was significantly lower than that in the control group (P<0.001 for all comparisons; Fig. 2H). These findings strongly supported the crucial role of UNC5B in the maintenance of BRB integrity.

UNC5B maintains barrier function of endothelial cells

To further elucidate the role of UNC5B in maintaining endothelial barrier integrity, UNC5B was knocked down in HRMECs by transfection with lentivirus-encapsulated UNC5B shRNA. Successful transfection was verified by fluorescence imaging (Fig. 3A), and the knockdown efficiency was confirmed at both the mRNA (P<0.001) and protein levels (P=0.002) (Fig. 3B and C). PI/calcein-AM staining showed that cell death was significantly increased after UNC5B knockdown (P<0.001; Fig. 3D).

UNC5B maintains the normal barrier
function of endothelial cells. (A) Fluorescence microscopy image of
HRMECs transfected with green fluorescence-labeled
lentivirus-coated UNC5B shRNA. Scale bar, 100 μm. HRMECs
were transfected with lentiviral shUNC5B or shC, and puromycin was
used to select stably transfected HRMECs. UNC5B (B) mRNA and (C)
protein expression was examined by reverse
transcription-quantitative PCR and western blotting. (D) Live and
apoptotic cells were assessed using PI/Calcein-AM staining (green,
live cells; red, dead or dying cells). Scale bar, 100 μm.
(E) mRNA and (F) protein expression levels of barrier regulators
were examined. (G) HRMECs were incubated with RBITC-BSA for 6 h.
The internalized RBITC-BSA was imaged by microscopy and the
intensity of the internalized RBITC-BSA was quantitated using
ImageJ (red, RBITC-BSA; blue, DAPI). Scale bar, 20 μm. (H)
Schematic illustration of the experimental procedure for assessing
HRMEC monolayer permeability and the corresponding quantitative
results. Data are presented as the mean ± SD. n=5 per group, except
for western blot experiments (n=4). All statistical comparisons in
this figure were performed between the C group and each of the
other groups using one-way ANOVA followed by Dunnett's multiple
comparisons test. *P<0.05 vs. C. C, control; GFP,
green fluorescent protein; HRMEC, human retinal microvascular
endothelial cell; ns, not significant; OD, optical density; PLVAP,
plasmalemma vesicle-associated protein; RBITC, rhodamine B
isothiocyanate; shRNA, short hairpin RNA; shC, scramble control
shRNA; shUNC5B, UNC5B shRNA; UNC5B, unc-5 netrin receptor B; ZO-1,
zonula occludens 1.

Figure 3

UNC5B maintains the normal barrier function of endothelial cells. (A) Fluorescence microscopy image of HRMECs transfected with green fluorescence-labeled lentivirus-coated UNC5B shRNA. Scale bar, 100 μm. HRMECs were transfected with lentiviral shUNC5B or shC, and puromycin was used to select stably transfected HRMECs. UNC5B (B) mRNA and (C) protein expression was examined by reverse transcription-quantitative PCR and western blotting. (D) Live and apoptotic cells were assessed using PI/Calcein-AM staining (green, live cells; red, dead or dying cells). Scale bar, 100 μm. (E) mRNA and (F) protein expression levels of barrier regulators were examined. (G) HRMECs were incubated with RBITC-BSA for 6 h. The internalized RBITC-BSA was imaged by microscopy and the intensity of the internalized RBITC-BSA was quantitated using ImageJ (red, RBITC-BSA; blue, DAPI). Scale bar, 20 μm. (H) Schematic illustration of the experimental procedure for assessing HRMEC monolayer permeability and the corresponding quantitative results. Data are presented as the mean ± SD. n=5 per group, except for western blot experiments (n=4). All statistical comparisons in this figure were performed between the C group and each of the other groups using one-way ANOVA followed by Dunnett's multiple comparisons test. *P<0.05 vs. C. C, control; GFP, green fluorescent protein; HRMEC, human retinal microvascular endothelial cell; ns, not significant; OD, optical density; PLVAP, plasmalemma vesicle-associated protein; RBITC, rhodamine B isothiocyanate; shRNA, short hairpin RNA; shC, scramble control shRNA; shUNC5B, UNC5B shRNA; UNC5B, unc-5 netrin receptor B; ZO-1, zonula occludens 1.

The present study subsequently investigated the effects of UNC5B depletion on key regulators of the endothelial barrier. RT-qPCR analysis showed no significant changes in the expression of the paracellular junction proteins zonula occludens 1 and occludin, whereas the claudin-5 level was significantly decreased (P=0.001). Concurrently, the expression levels of caveolin-1, which is indicative of increased transcellular transport (46), were markedly upregulated (P<0.001) (Fig. 3E). Western blot analysis corroborated these findings, verifying increased caveolin-1 expression (P=0.002) and elevated levels of plasmalemma vesicle-associated protein (PLVAP), another transcellular transport marker (P=0.014) (Fig. 3F).

Functional assays demonstrated that transcellular transport, as assessed using labeled albumin, was elevated after UNC5B knockdown (P=0.002; Fig. 3G), and the paracellular leakage of monolayer endothelial cells was also increased (P=0.008; Fig. 3H). On the basis of these results, it was inferred that UNC5B serves a key role in maintaining endothelial cell barrier function.

UNC5B specifically regulates endothelium-pericyte interactions with no significant effect on pericyte function

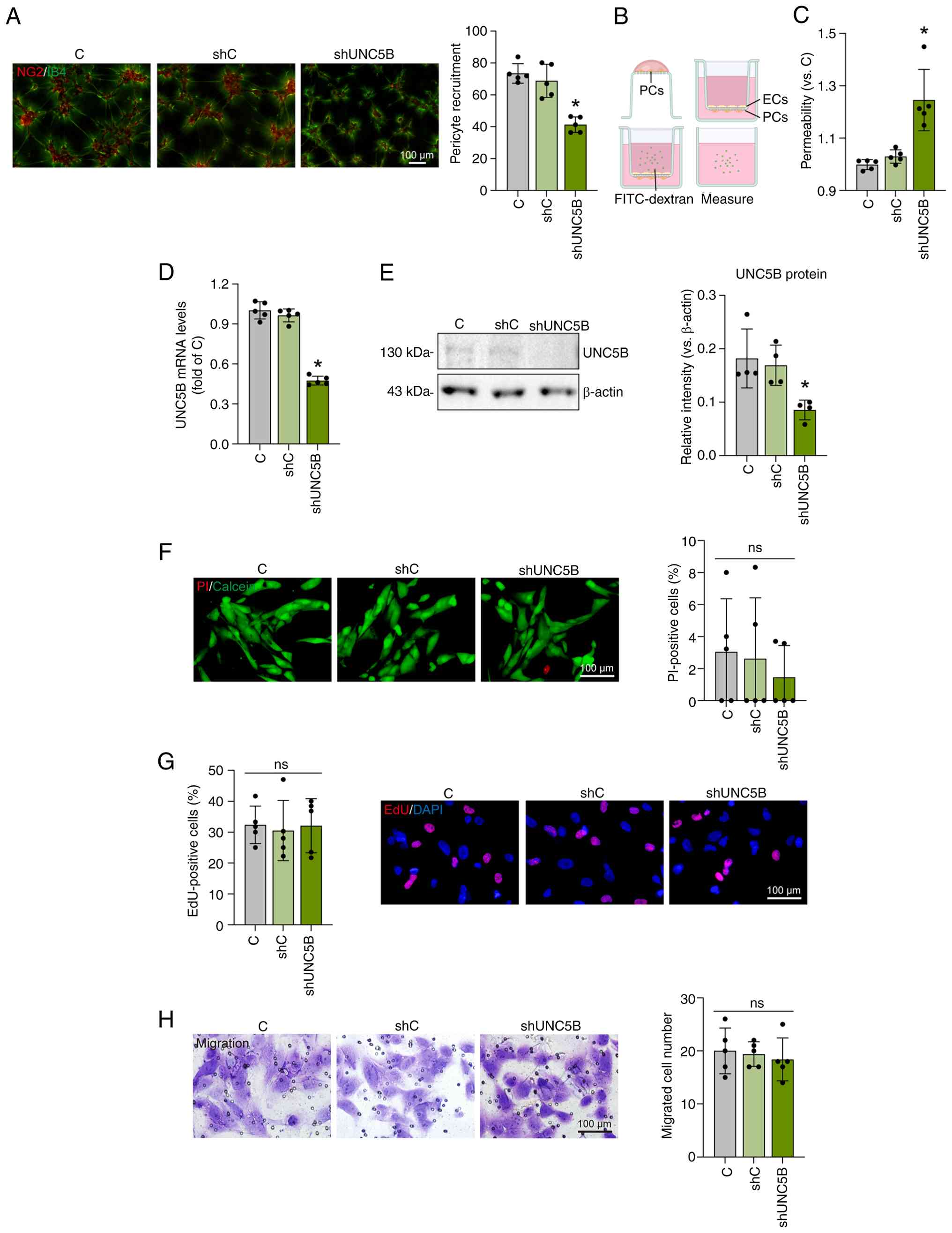
To investigate the role of UNC5B in regulating endothelium-pericyte crosstalk, the interactions between endothelial cells and pericytes were assessed following UNC5B knockdown in HRMECs. Immunofluorescence staining of IB4 and NG2 revealed a significant reduction in pericyte recruitment to the endothelial tubes after UNC5B knockdown (P<0.001; Fig. 4A). BRB formation was then simulated by co-culturing HRMECs with HRMVPCs (Fig. 4B). The results showed that UNC5B knockdown led to increased leakage of the fluorescent tracer (P<0.001; Fig. 4C). These findings suggested that reduced UNC5B levels in endothelial cells negatively affected pericyte function.

UNC5B specifically regulates
endothelium-pericyte interactions with no significant effect on
pericyte function. HRMECs were transfected with lentiviral shUNC5B
or shC and puromycin was used to select stably transfected HRMECs.
(A) Following transduction, HRMECs were co-cultured with HRMVPCs
for 6 h and then stained with NG2 (HRMVPCs) and IB4 (HRMECs) to
detect the recruitment of pericytes toward endothelial cells. Scale
bar, 100 μm. (B) For BRB model formation, HRMVPCs were
seeded in the lower compartment of the Transwell insert 1 h prior
to the addition of HRMECs. Co-cultures were maintained for 2 days
in complete DMEM. (C) Barrier properties of the BRB model were
assessed by permeability analysis. Subsequently, HRMVPCs were
transfected with lentiviral shUNC5B or shC, and puromycin was used
to select stably transfected HRMVPCs. UNC5B expression was examined
by (D) reverse transcription-quantitative PCR and (E) western
blotting. (F) Apoptosis (measured by PI incorporation), (G) cell
proliferation (measured by EdU incorporation) and (H) migration
were examined using the described assays, and the results were
quantified. Scale bar, 100 μm. Data are presented as the
mean ± SD. n=5 per group, except for western blot experiments
(n=4). All statistical comparisons in this figure were performed
between the C group and each of the other groups using one-way
ANOVA followed by Dunnett's multiple comparisons test.
*P<0.05 vs. C. BRB, blood-retinal barrier; C,
control; ECs, endothelial cells; EdU, 5-ethynyl-2'-deoxyuridine;
HRMEC, human retinal microvascular endothelial cell; HRMVPC, human
retinal microvascular pericyte; IB4, isolectin B4; NG2,
neuron-glial antigen 2; ns, not significant; PCs, pericytes; shRNA,
short hairpin RNA; shC, scramble control shRNA; shUNC5B, UNC5B
shRNA; UNC5B, unc-5 netrin receptor B.

Figure 4

UNC5B specifically regulates endothelium-pericyte interactions with no significant effect on pericyte function. HRMECs were transfected with lentiviral shUNC5B or shC and puromycin was used to select stably transfected HRMECs. (A) Following transduction, HRMECs were co-cultured with HRMVPCs for 6 h and then stained with NG2 (HRMVPCs) and IB4 (HRMECs) to detect the recruitment of pericytes toward endothelial cells. Scale bar, 100 μm. (B) For BRB model formation, HRMVPCs were seeded in the lower compartment of the Transwell insert 1 h prior to the addition of HRMECs. Co-cultures were maintained for 2 days in complete DMEM. (C) Barrier properties of the BRB model were assessed by permeability analysis. Subsequently, HRMVPCs were transfected with lentiviral shUNC5B or shC, and puromycin was used to select stably transfected HRMVPCs. UNC5B expression was examined by (D) reverse transcription-quantitative PCR and (E) western blotting. (F) Apoptosis (measured by PI incorporation), (G) cell proliferation (measured by EdU incorporation) and (H) migration were examined using the described assays, and the results were quantified. Scale bar, 100 μm. Data are presented as the mean ± SD. n=5 per group, except for western blot experiments (n=4). All statistical comparisons in this figure were performed between the C group and each of the other groups using one-way ANOVA followed by Dunnett's multiple comparisons test. *P<0.05 vs. C. BRB, blood-retinal barrier; C, control; ECs, endothelial cells; EdU, 5-ethynyl-2'-deoxyuridine; HRMEC, human retinal microvascular endothelial cell; HRMVPC, human retinal microvascular pericyte; IB4, isolectin B4; NG2, neuron-glial antigen 2; ns, not significant; PCs, pericytes; shRNA, short hairpin RNA; shC, scramble control shRNA; shUNC5B, UNC5B shRNA; UNC5B, unc-5 netrin receptor B.

To investigate whether UNC5B directly affects pericyte function, UNC5B was silenced in HRMVPCs using lentiviral shRNA and a stable UNC5B-knockdown HRMVPC cell line was established using puromycin selection. RT-qPCR and western blot analyses confirmed the knockdown efficiency (mRNA, P<0.001; protein, P=0.014; Fig. 4D and E). Assessment of pericyte apoptosis, proliferation and migration revealed no significant changes following UNC5B knockdown (Fig. 4F-H).

These results indicated that UNC5B served a crucial role in regulating endothelium-pericyte interactions and maintaining endothelial barrier function, with negligible direct effects on pericytes. Silencing UNC5B in endothelial cells simultaneously affected both transcellular and paracellular transport as well as interactions with pericytes, thereby disrupting BRB integrity.

UNC5B silencing in endothelial cells disrupts BRB homeostasis in DR model mice and abrogates the protective effect of high-concentration netrin-1

The concentration-dependent effects of netrin-1 on vascular permeability were evaluated in the DR mouse model. The results of EB staining showed that compared with DR mice, high concentrations of netrin-1 (≥1,000 ng/ml) protected retinal vascular integrity (1,000 ng/ml, P=0.016; 5,000 ng/ml, P<0.001), whereas lower concentrations (<500 ng/ml) promoted vascular leakage (5 ng/ml, P=0.038; 50 ng/ml, P<0.001) (Fig. 5A).

UNC5B silencing in endothelial cells
disrupts blood-retinal barrier homeostasis in DR model mice and
abrogates the protective effect of high-concentration netrin-1. At
week 4 after successful DR model induction, different
concentrations of netrin-1 (5, 50, 500, 1,000 and 5,000 ng/ml) were
injected intravitreally. Retinal tissues were collected after ≥12
weeks of DR model induction for subsequent analysis. (A) EB
staining was used to observe retinal vascular leakage in the
different groups. Scale bar, 500 μm. At week 4 after DR
model induction, control shRNA-AAV carrying an endothelial
cell-specific promoter sequence (DR + shC), 1,000 ng/ml netrin-1
(DR + Netrin-1), UNC5B shRNA-AAV carrying an endothelial
cell-specific promoter sequence (DR + shUNC5B) or a combination of
1,000 ng/ml netrin-1 and UNC5B shRNA-AAV (DR + shUNC5B + Netrin-1)
were injected. After ≥12 weeks of DR model induction, retinal
tissues were collected for analysis. (B) EB staining showed retinal
vascular leakage in the different groups. Scale bar, 500 μm.
(C) Periodic acid-Schiff staining revealed the formation of
acellular capillaries (arrows) and the number of pericytes ('P') in
the retinal tissues. Scale bar, 50 or 20 μm. (D) Whole-mount
retinal immunofluorescence staining showed the pericyte coverage in
the retinas of the different groups (red, NG2; green, IB4). Scale
bar, 200 μm. The data are presented as the mean ± SD. n=5
per group. All statistical comparisons in this figure were
performed among all groups using one-way ANOVA followed by Tukey's
multiple comparisons test. *P<0.05 vs. WT.
#P<0.05 vs. DR/DR + shC. AAV, adeno-associated virus;
DR, diabetic retinopathy; EB, Evans Blue; IB4, isolectin B4; NG2,
neuron-glial antigen 2; ns, not significant; shRNA, short hairpin
RNA; shC, scramble control shRNA; shUNC5B, UNC5B shRNA; UNC5B,
unc-5 netrin receptor B; WT, wild-type.

Figure 5

UNC5B silencing in endothelial cells disrupts blood-retinal barrier homeostasis in DR model mice and abrogates the protective effect of high-concentration netrin-1. At week 4 after successful DR model induction, different concentrations of netrin-1 (5, 50, 500, 1,000 and 5,000 ng/ml) were injected intravitreally. Retinal tissues were collected after ≥12 weeks of DR model induction for subsequent analysis. (A) EB staining was used to observe retinal vascular leakage in the different groups. Scale bar, 500 μm. At week 4 after DR model induction, control shRNA-AAV carrying an endothelial cell-specific promoter sequence (DR + shC), 1,000 ng/ml netrin-1 (DR + Netrin-1), UNC5B shRNA-AAV carrying an endothelial cell-specific promoter sequence (DR + shUNC5B) or a combination of 1,000 ng/ml netrin-1 and UNC5B shRNA-AAV (DR + shUNC5B + Netrin-1) were injected. After ≥12 weeks of DR model induction, retinal tissues were collected for analysis. (B) EB staining showed retinal vascular leakage in the different groups. Scale bar, 500 μm. (C) Periodic acid-Schiff staining revealed the formation of acellular capillaries (arrows) and the number of pericytes ('P') in the retinal tissues. Scale bar, 50 or 20 μm. (D) Whole-mount retinal immunofluorescence staining showed the pericyte coverage in the retinas of the different groups (red, NG2; green, IB4). Scale bar, 200 μm. The data are presented as the mean ± SD. n=5 per group. All statistical comparisons in this figure were performed among all groups using one-way ANOVA followed by Tukey's multiple comparisons test. *P<0.05 vs. WT. #P<0.05 vs. DR/DR + shC. AAV, adeno-associated virus; DR, diabetic retinopathy; EB, Evans Blue; IB4, isolectin B4; NG2, neuron-glial antigen 2; ns, not significant; shRNA, short hairpin RNA; shC, scramble control shRNA; shUNC5B, UNC5B shRNA; UNC5B, unc-5 netrin receptor B; WT, wild-type.

Subsequently, the present study focused on the role of UNC5B in mediating the protective effects of high-concentration netrin-1 (1,000 ng/ml) in DR mice. Endothelial-specific silencing of UNC5B was successfully achieved in vivo by AAV-mediated gene targeting, as confirmed by reporter fluorescence (P<0.001) and protein expression (P=0.003) (Fig. S1A and B). Compared with that in DR mice treated with scrambled shRNA, intravitreal injection of netrin-1 significantly reduced retinal vascular leakage (P<0.001). Crucially, UNC5B silencing in DR mice not only increased vascular leakage (P=0.042) but also prevented netrin-1 from exerting its protective effect (Fig. 5B).

Retinal vascular morphology was assessed by PAS staining. In comparison with DR mice treated with scrambled shRNA, mice that received netrin-1 treatment showed fewer acellular capillaries (P<0.001) and increased pericyte coverage (P=0.007). By contrast, endothelial UNC5B knockdown increased the number of acellular capillaries (P=0.006) and decreased pericyte numbers (P=0.026), preventing netrin-1 from exerting its protective effects (Fig. 5C). Similar findings were obtained using IB4 and NG2 immunofluorescence staining. Pericyte coverage was significantly increased in DR mice injected with netrin-1 compared with DR mice treated with scrambled shRNA (P<0.001). By contrast, UNC5B knockdown reduced pericyte coverage (P=0.022), and netrin-1 treatment did not improve coverage in mice receiving UNC5B shRNA (Fig. 5D).

UNC5B overexpression in endothelial cells maintains BRB homeostasis in DR model mice

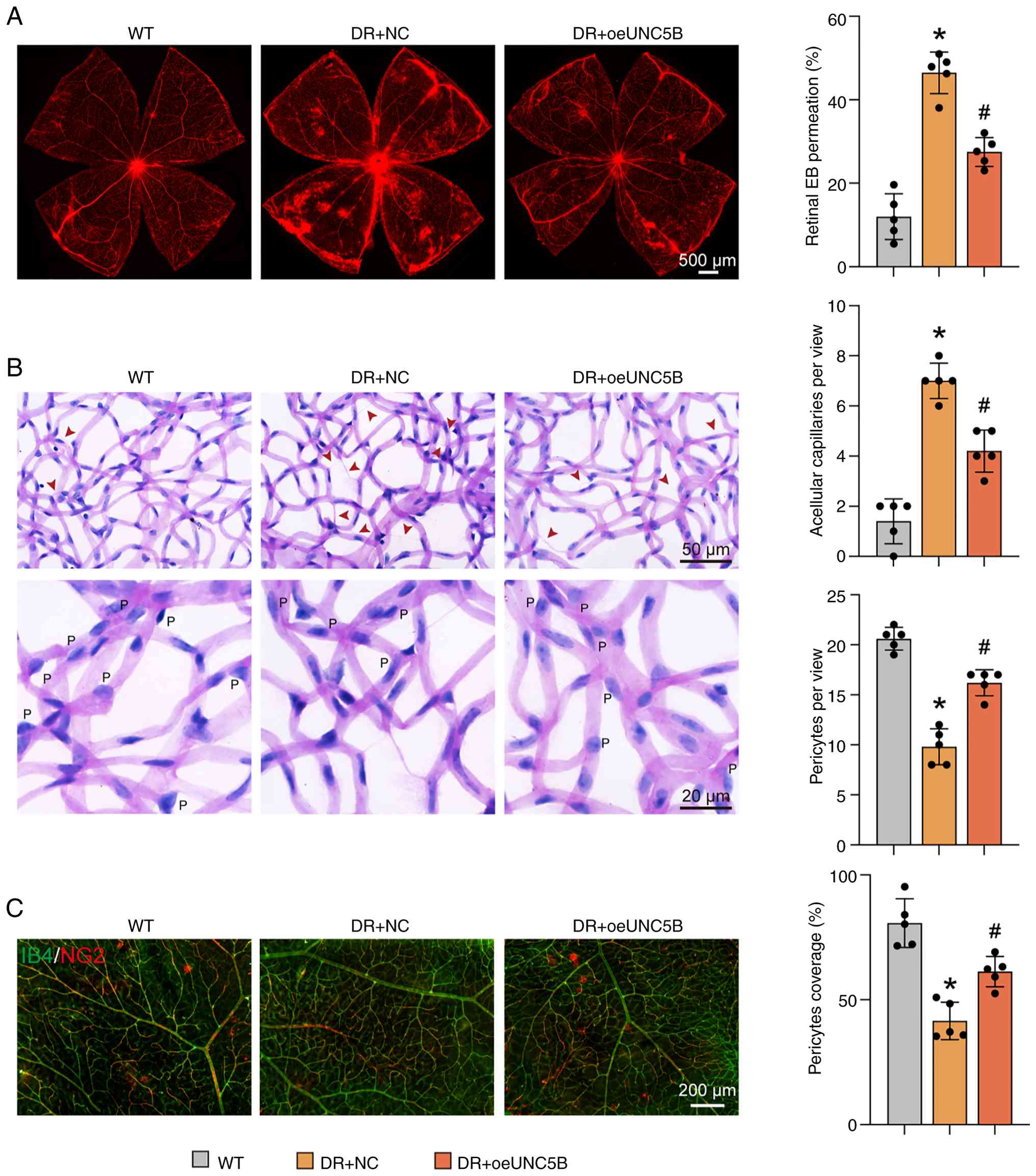
Given the protective role of UNC5B in retinal endothelial cells, it was evaluated whether endothelial-specific overexpression preserved the integrity of the BRB in DR mice. UNC5B overexpression was confirmed by immunofluorescence staining (P<0.001) and western blot analysis (P<0.001) (Fig. S1C and D). The results showed that specific UNC5B overexpression in the endothelial cells of DR mice significantly reduced retinal vascular leakage (P<0.001; Fig. 6A), alleviated the formation of acellular capillaries (P<0.001; Fig. 6B) and preserved pericyte number (P<0.001; Fig. 6B) and coverage (P=0.004; Fig. 6C). These findings highlighted the therapeutic potential of targeting endothelial-cell UNC5B to maintain the BRB integrity in DR.

UNC5B overexpression in endothelial
cells maintains blood-retinal barrier homeostasis in DR model mice.
At week 4 after successful DR model induction, DR mice received a
single retro-orbital injection of adeno-associated virus carrying
an endothelial cell-specific promoter. Mice were assigned to two
groups: One with overexpression of UNC5B (DR + oeUNC5B) and the
other receiving an empty vector as a control (DR + NC). Retinal
tissues were collected after ≥12 weeks of DR model induction for
subsequent analysis. (A) EB staining showed retinal vascular
leakage in the different groups. Scale bar, 500 μm. (B)
Periodic acid-Schiff staining revealed acellular capillary
formation (arrows) and pericyte numbers ('P') in the retinas of the
different groups. Scale bar, 50 or 20 μm. (C) Whole-mount
retinal immunofluorescence staining showed pericyte coverage in the
retinas of the different groups (red, NG2; green, IB4). Scale bar,
200 μm. The data are presented as the mean ± SD. n=5 per
group. All statistical comparisons in this figure were performed
among all groups using one-way ANOVA followed by Tukey's multiple
comparisons test. *P<0.05 vs. WT.
#P<0.05 vs. DR + NC. DR, diabetic retinopathy; EB,
Evans Blue; IB4, isolectin B4; NC, negative control; NG2,
neuron-glial antigen 2; oe, overexpression; UNC5B, unc-5 netrin
receptor B; WT, wild-type.

Figure 6

UNC5B overexpression in endothelial cells maintains blood-retinal barrier homeostasis in DR model mice. At week 4 after successful DR model induction, DR mice received a single retro-orbital injection of adeno-associated virus carrying an endothelial cell-specific promoter. Mice were assigned to two groups: One with overexpression of UNC5B (DR + oeUNC5B) and the other receiving an empty vector as a control (DR + NC). Retinal tissues were collected after ≥12 weeks of DR model induction for subsequent analysis. (A) EB staining showed retinal vascular leakage in the different groups. Scale bar, 500 μm. (B) Periodic acid-Schiff staining revealed acellular capillary formation (arrows) and pericyte numbers ('P') in the retinas of the different groups. Scale bar, 50 or 20 μm. (C) Whole-mount retinal immunofluorescence staining showed pericyte coverage in the retinas of the different groups (red, NG2; green, IB4). Scale bar, 200 μm. The data are presented as the mean ± SD. n=5 per group. All statistical comparisons in this figure were performed among all groups using one-way ANOVA followed by Tukey's multiple comparisons test. *P<0.05 vs. WT. #P<0.05 vs. DR + NC. DR, diabetic retinopathy; EB, Evans Blue; IB4, isolectin B4; NC, negative control; NG2, neuron-glial antigen 2; oe, overexpression; UNC5B, unc-5 netrin receptor B; WT, wild-type.

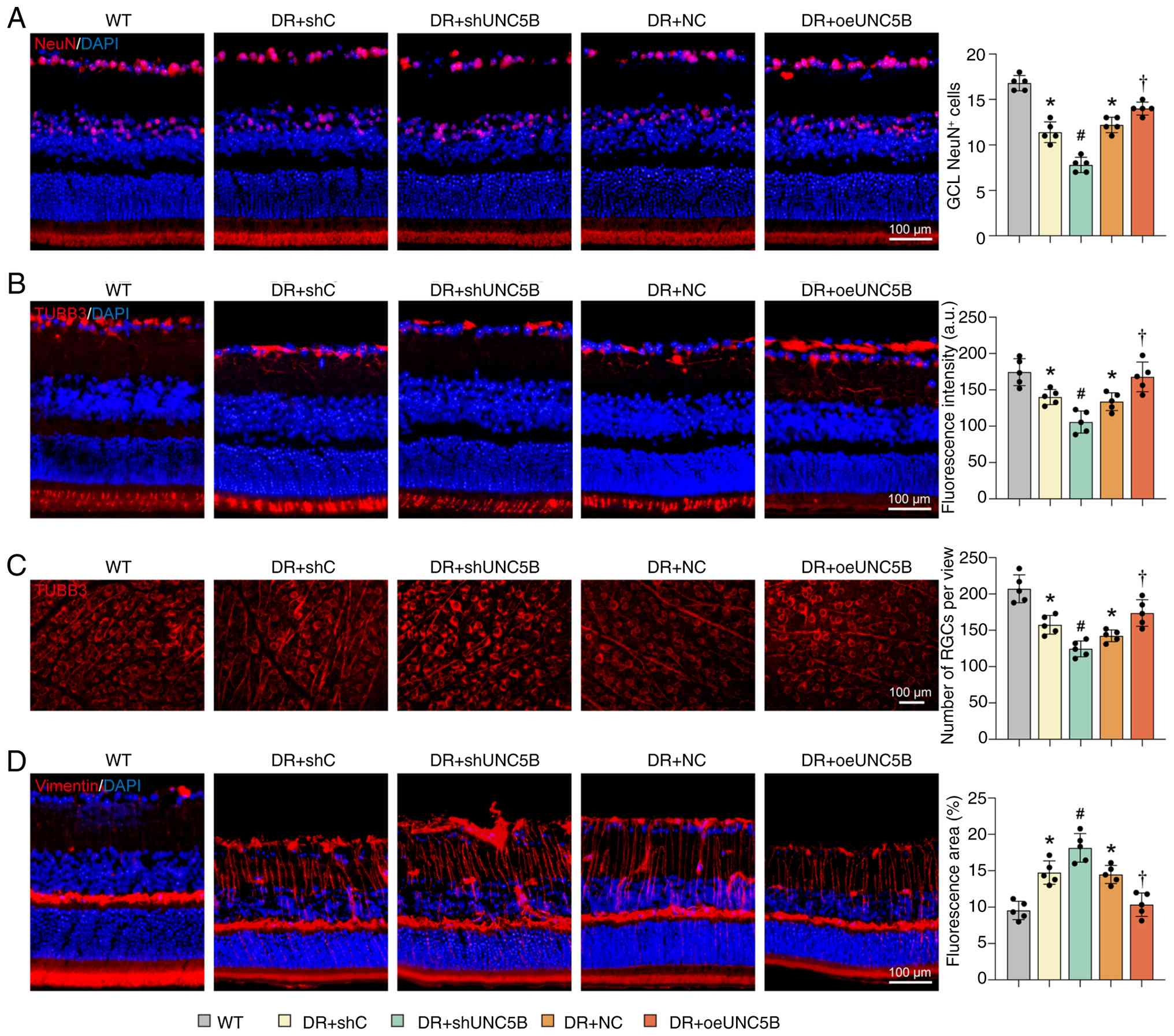
UNC5B affects neurodegeneration and glial activation in the DR mouse model

To assess the role of UNC5B in DR-associated neurodegeneration and gliosis, UNC5B was selectively silenced or overexpressed in retinal endothelial cells using AAV delivery as aforementioned (Fig. S1), and analyses were conducted 14 weeks post-DR induction. Immunofluorescence staining of retinal cryosections revealed a significant decrease in neuron-specific nuclear protein (NeuN)-positive ganglion cells and β-III tubulin (TUBB3) fluorescence intensity in DR mice in comparison with the corresponding findings in wild-type controls, confirming ganglion cell loss. Endothelial-specific silencing of UNC5B further exacerbated this neuronal loss (NeuN, P<0.001; TUBB3, P=0.031), whereas UNC5B overexpression partially mitigated ganglion cell degeneration (NeuN, P=0.020; TUBB3, P=0.022) (Fig. 7A and B). Retinal flat mounts stained with class III β-tubulin further confirmed that modulation of endothelial UNC5B expression influenced ganglion cell survival in the DR model (DR + shUNC5B, P=0.014; DR + overexpression of UNC5B, P=0.021; Fig. 7C). Vimentin staining of retinal cryosections demonstrated reactive gliosis in DR mice, with UNC5B silencing promoting glial proliferation (P=0.020), whereas UNC5B overexpression significantly attenuated this glial activation (P=0.004) (Fig. 7D). These findings suggested that endothelial UNC5B expression influenced neuronal and glial outcomes in DR by maintaining BRB integrity.

UNC5B affects neurodegeneration and
glial activation in the DR mouse model. After ≥14 weeks of DR model
induction, retinal tissues were collected for analysis. Mice were
divided into groups, including a WT group and four DR groups that
received different AAV treatments: DR + shC, DR + shUNC5B, DR + NC
and DR + oeUNC5B. Retinal cryosection immunofluorescence staining
showed (A) the number of NeuN-positive cells (red, NeuN; blue,
DAPI) and (B) TUBB3 fluorescence intensity (red, TUBB3; blue, DAPI)
in different groups. Scale bar, 100 μm. (C) Retinal
flat-mount TUBB3 immunofluorescence staining showed the number of
ganglion cells per field in different groups. Scale bar, 100
μm. (D) Retinal cryosection vimentin staining demonstrated
glial reactivity in different groups (red, vimentin; blue, DAPI).
Scale bar, 100 μm. The data are presented as the mean ± SD.
n=5 per group. All statistical comparisons in this figure were
performed among all groups using one-way ANOVA followed by Tukey's
multiple comparisons test. *P<0.05 vs. WT.
#P<0.05 vs. DR + shC. †P<0.05 vs. DR +
NC. DR, diabetic retinopathy; GCL, ganglion cell layer; NC,
negative control; NeuN, neuron-specific nuclear protein; oe,
overexpression; RGC, retinal ganglion cell; shRNA, short hairpin
RNA; shC, scramble control shRNA; shUNC5B, UNC5B shRNA; TUBB3,
β-III tubulin; UNC5B, unc-5 netrin receptor B; WT, wild-type.

Figure 7

UNC5B affects neurodegeneration and glial activation in the DR mouse model. After ≥14 weeks of DR model induction, retinal tissues were collected for analysis. Mice were divided into groups, including a WT group and four DR groups that received different AAV treatments: DR + shC, DR + shUNC5B, DR + NC and DR + oeUNC5B. Retinal cryosection immunofluorescence staining showed (A) the number of NeuN-positive cells (red, NeuN; blue, DAPI) and (B) TUBB3 fluorescence intensity (red, TUBB3; blue, DAPI) in different groups. Scale bar, 100 μm. (C) Retinal flat-mount TUBB3 immunofluorescence staining showed the number of ganglion cells per field in different groups. Scale bar, 100 μm. (D) Retinal cryosection vimentin staining demonstrated glial reactivity in different groups (red, vimentin; blue, DAPI). Scale bar, 100 μm. The data are presented as the mean ± SD. n=5 per group. All statistical comparisons in this figure were performed among all groups using one-way ANOVA followed by Tukey's multiple comparisons test. *P<0.05 vs. WT. #P<0.05 vs. DR + shC. †P<0.05 vs. DR + NC. DR, diabetic retinopathy; GCL, ganglion cell layer; NC, negative control; NeuN, neuron-specific nuclear protein; oe, overexpression; RGC, retinal ganglion cell; shRNA, short hairpin RNA; shC, scramble control shRNA; shUNC5B, UNC5B shRNA; TUBB3, β-III tubulin; UNC5B, unc-5 netrin receptor B; WT, wild-type.

UNC5B silencing in endothelial cells aggravates retinal edema in RVO model mice

Since both DR and RVO are characterized by BRB disruption, which leads to macular edema (12), the protective role of UNC5B was further investigated in an RVO mouse model. Endothelium-specific UNC5B knockdown was achieved by AAV-mediated targeting as aforementioned (Fig. S1A and B). At least 4 weeks after AAV injection, RVO was induced by tail-vein injection of Rose Bengal followed by laser treatment (47).

Retinal edema and atrophy were dynamically monitored using OCT 1 h, 1 day and 8 days after laser induction (Fig. 8A). The OCT results showed that after endothelial UNC5B silencing, the peak retinal edema thickness was significantly increased (day 1, P=0.015), and this subsequently led to greater thinning of the retina by day 8 (P=0.037) (Fig. 8B).

UNC5B silencing in endothelial cells
aggravates retinal edema in RVO model mice. In 6-8 week-old
wild-type mice, UNC5B shRNA-AAV (shUNC5B) or control shRNA-AAV
(shC), both carrying an endothelial cell-specific promoter
sequence, were administered via posterior orbital vein injection.
Following viral delivery, the mice were maintained for ≥4 weeks to
allow sufficient gene knockdown before subsequent procedures. (A)
Rose Bengal was injected via the tail vein, and retinal vein
occlusion was induced by laser treatment within 20 min
post-injection (created in BioRender; https://BioRender.com/g5aw0dv). (B) Optical coherence
tomography scans were performed 1 h, 1 day and 8 days after laser
induction to observe retinal edema and atrophy. The data are
presented as the mean ± SD. n=5 per group. Statistical comparisons
between the UNC5B knockdown and control groups at each time point
were performed using two-tailed unpaired Student's t-tests.
*P<0.05 vs. shC. AAV, adeno-associated virus; RVO,
retinal vein occlusion; shRNA, short hairpin RNA; shC, scramble
control shRNA; shUNC5B, UNC5B shRNA; UNC5B, unc-5 netrin receptor
B.

Figure 8

UNC5B silencing in endothelial cells aggravates retinal edema in RVO model mice. In 6-8 week-old wild-type mice, UNC5B shRNA-AAV (shUNC5B) or control shRNA-AAV (shC), both carrying an endothelial cell-specific promoter sequence, were administered via posterior orbital vein injection. Following viral delivery, the mice were maintained for ≥4 weeks to allow sufficient gene knockdown before subsequent procedures. (A) Rose Bengal was injected via the tail vein, and retinal vein occlusion was induced by laser treatment within 20 min post-injection (created in BioRender; https://BioRender.com/g5aw0dv). (B) Optical coherence tomography scans were performed 1 h, 1 day and 8 days after laser induction to observe retinal edema and atrophy. The data are presented as the mean ± SD. n=5 per group. Statistical comparisons between the UNC5B knockdown and control groups at each time point were performed using two-tailed unpaired Student's t-tests. *P<0.05 vs. shC. AAV, adeno-associated virus; RVO, retinal vein occlusion; shRNA, short hairpin RNA; shC, scramble control shRNA; shUNC5B, UNC5B shRNA; UNC5B, unc-5 netrin receptor B.

Silencing of UNC5B promotes ECM-related protein synthesis and inhibits the Hippo signaling pathway

To investigate the regulatory role of UNC5B in endothelial cells, transcriptome sequencing analysis of HRMECs transfected with UNC5B-shRNA lentivirus and control cells transfected with scrambled control lentivirus was performed. The volcano plot highlighted numerous significantly upregulated and downregulated genes, indicating that UNC5B silencing markedly altered the transcriptional landscape of endothelial cells (Fig. S2A). GO and KEGG enrichment analysis revealed that these differential genes were closely related to 'extracellular matrix organization', 'ECM-receptor interaction' and the 'Hippo signaling pathway' (Fig. 9A and B). Furthermore, the differential genes were enriched in cellular components such as 'collagen-containing extracellular matrix' and 'cell-substrate junction' (Fig. S2B). In terms of molecular function, these genes were primarily involved in 'extracellular matrix structural constituent' and the binding of key proteins such as integrin, fibronectin and laminin (Fig. S2C).

Silencing of UNC5B promotes
ECM-related protein synthesis and inhibits the Hippo signaling
pathway. HRMECs were transfected with lentiviral UNC5B shRNA, and
stable UNC5B-silenced cell lines (shUNC5B) were constructed using
puromycin selection. A control group was established by
transfection with negative control shRNA (shC). A total of three
samples from each group were used for transcriptome sequencing, and
differentially expressed genes were analyzed by Gene Ontology and
KEGG functional enrichment analysis. The lollipop plots displayed
the enrichment features of the two groups in terms of (A)
biological processes and (B) KEGG pathways. (C) Western blotting
was used to detect the expression of ECM-related proteins in HRMECs
after silencing of UNC5B. (D) Western blotting was also used to
assess the activation of the Hippo signaling pathway in HRMECs
after silencing of UNC5B. The data are presented as the mean ± SD.
n=4 per group. All statistical comparisons in this figure were
performed between the C group and each of the other groups using
one-way ANOVA followed by Dunnett's multiple comparisons test.
*P<0.05 vs. C. C, control; ECM, extracellular matrix;
HRMEC, human retinal microvascular endothelial cell; KEGG, Kyoto
Encyclopedia of Genes and Genomes; MST, mammalian Ste20-like
kinase; p-, phosphorylated; padj, adjusted P-value; shRNA, short
hairpin RNA; shC, scramble control shRNA; shUNC5B, UNC5B shRNA;
TAZ, transcriptional co-activator with PDZ-binding motif; UNC5B,
unc-5 netrin receptor B; YAP, yes-associated protein.

Figure 9

Silencing of UNC5B promotes ECM-related protein synthesis and inhibits the Hippo signaling pathway. HRMECs were transfected with lentiviral UNC5B shRNA, and stable UNC5B-silenced cell lines (shUNC5B) were constructed using puromycin selection. A control group was established by transfection with negative control shRNA (shC). A total of three samples from each group were used for transcriptome sequencing, and differentially expressed genes were analyzed by Gene Ontology and KEGG functional enrichment analysis. The lollipop plots displayed the enrichment features of the two groups in terms of (A) biological processes and (B) KEGG pathways. (C) Western blotting was used to detect the expression of ECM-related proteins in HRMECs after silencing of UNC5B. (D) Western blotting was also used to assess the activation of the Hippo signaling pathway in HRMECs after silencing of UNC5B. The data are presented as the mean ± SD. n=4 per group. All statistical comparisons in this figure were performed between the C group and each of the other groups using one-way ANOVA followed by Dunnett's multiple comparisons test. *P<0.05 vs. C. C, control; ECM, extracellular matrix; HRMEC, human retinal microvascular endothelial cell; KEGG, Kyoto Encyclopedia of Genes and Genomes; MST, mammalian Ste20-like kinase; p-, phosphorylated; padj, adjusted P-value; shRNA, short hairpin RNA; shC, scramble control shRNA; shUNC5B, UNC5B shRNA; TAZ, transcriptional co-activator with PDZ-binding motif; UNC5B, unc-5 netrin receptor B; YAP, yes-associated protein.

These ECM findings were further validated at the protein level. Western blotting confirmed that UNC5B knockdown increased the expression of several core ECM components such as collagen IV (P=0.034), fibronectin (P=0.019) and laminin (P<0.001), suggesting that UNC5B may regulate the integrity of the BRB by modulating ECM components (Fig. 9C).

The Hippo signaling pathway, which regulates cell proliferation and apoptosis, also maintains vascular stability by controlling the ECM composition and barrier protein expression (48-50). Dysregulation of this pathway can lead to excessive ECM accumulation, basement membrane thickening and subsequent BRB dysfunction, contributing to retinal diseases such as DR and RVO (51,52). Consistent with the observed increase in ECM components, UNC5B silencing inhibited the phosphorylation of the key Hippo signaling pathway kinase mammalian STE20-like kinase (MST; P=0.002), leading to elevated protein levels of the downstream effectors yes-associated protein (YAP; P=0.033) and transcriptional co-activator with PDZ-binding motif (TAZ; P=0.027). Analysis of nuclear protein extracts by western blotting demonstrated significant nuclear accumulation of YAP and TAZ in UNC5B-silenced cells compared with controls (P<0.001 for all comparisons; Fig. 9D).

Collectively, these results indicated that UNC5B influenced ECM synthesis and metabolism and inhibited the Hippo signaling pathway, thereby participating in the maintenance of endothelial cell homeostasis and vascular barrier function.

Discussion

Retinal vascular diseases, including DR and RVO, share a common and devastating pathological feature: Disruption of the BRB (53,54). Although this barrier is essential for maintaining immune privilege and homeostasis of the neural retina (55), earlier studies have primarily examined UNC5B in developmental angiogenesis (24,56). While more recent evidence has implicated UNC5B in maintaining the mature BRB through the regulation of barrier-associated proteins and Wnt signaling (57-59), a comprehensive understanding of its specific role in preserving vascular and neural homeostasis in the pathological retina remains largely undefined. The present study defined a previously unrecognized role of endothelial UNC5B in maintaining BRB integrity and the coordinated functioning of the NVU. By integrating cellular, animal and patient-derived data with transcriptomic profiling, it was demonstrated that UNC5B occupied a central position in the regulatory networks that preserve the stability of the retinal microenvironment. These findings extend the current understanding of barrier regulation in retinal vascular diseases, and identified UNC5B as a mechanistically relevant target for interventions aimed at sustaining vascular and neural homeostasis. As illustrated in Fig. 10, endothelial UNC5B helps maintain BRB and NVU integrity under normal conditions, while its downregulation in DR and RVO leads to Hippo signaling suppression, and barrier and NVU dysfunction.

Role of endothelial UNC5B in
maintaining BRB and NVU integrity under normal and pathological
conditions. Normal UNC5B expression sustains BRB and NVU stability,
whereas its downregulation in diabetic retinopathy and retinal vein
occlusion is linked to Hippo signaling suppression, and impairment
of both BRB and NVU integrity. Created in BioRender; https://BioRender.com/xp1oos1. BRB,
blood-retinal barrier; ECM, extracellular matrix; MST, mammalian
Ste20-like kinase; NVU, neurovascular unit; P, phosphorylated; TAZ,
transcriptional co-activator with PDZ-binding motif; UNC5B, unc-5
netrin receptor B; YAP, yes-associated protein.

Figure 10

Role of endothelial UNC5B in maintaining BRB and NVU integrity under normal and pathological conditions. Normal UNC5B expression sustains BRB and NVU stability, whereas its downregulation in diabetic retinopathy and retinal vein occlusion is linked to Hippo signaling suppression, and impairment of both BRB and NVU integrity. Created in BioRender; https://BioRender.com/xp1oos1. BRB, blood-retinal barrier; ECM, extracellular matrix; MST, mammalian Ste20-like kinase; NVU, neurovascular unit; P, phosphorylated; TAZ, transcriptional co-activator with PDZ-binding motif; UNC5B, unc-5 netrin receptor B; YAP, yes-associated protein.

The integrity of the BRB is maintained by a delicate balance between paracellular tight junctions and transcellular transport mechanisms (60). The present data indicated that UNC5B functioned as a central regulator of the normal low-permeability state of endothelial cells. By selectively modulating tight junction proteins such as claudin-5 and suppressing vesicle-associated proteins such as PLVAP and caveolin-1, UNC5B ensures a restrictive endothelial barrier. This dual-regulatory capacity is important because it suggests that UNC5B creates a comprehensive defense against vascular hyperpermeability, suppressing both intercellular gaps and unchecked transcytosis (57). This finding indicates that the loss of this single receptor is sufficient to trigger a broad breakdown of the endothelial barrier function, offering a molecular explanation for the widespread vascular leakage observed in ischemic retinopathies.

Furthermore, the present study advanced the understanding of endothelium-pericyte crosstalk, which is a cornerstone of vascular stability. Endothelium-pericyte interactions are essential for vascular stability (61). The present study demonstrated that endothelial UNC5B was essential for maintaining pericyte coverage, supporting an 'inside-out' signaling paradigm in which endothelial integrity governs pericyte retention. This implies that endothelial dysfunction is an upstream initiator of mural cell loss. Consequently, strategies aimed at preserving pericytes in DR or RVO may prove ineffective unless the underlying endothelial deficits, specifically the loss of UNC5B, are addressed concurrently. This highlights the need to target the endothelium to preserve the structural and functional coherence of the NVU.

Previous studies have reported that the netrin-1 signaling axis yields divergent vascular effects depending on context and concentration (27,62). The present study confirmed that the effect of netrin-1 on BRB integrity in the DR mouse model was dose-dependent; concentrations ≥1,000 ng/ml reduced vascular leakage, whereas lower concentrations exacerbated it, consistent with previous findings (26,63). Crucially, the present in vivo experiments established that this protective effect was UNC5B-dependent, since endothelial UNC5B knockdown abolished the stabilizing action of netrin-1, promoting DR-like pathology. This extends the results of previous studies on UNC5B (56-59), from physiological barrier maintenance to a definitive pathological context, thereby providing a molecular basis for optimizing netrin-1-based therapeutic interventions that maximize BRB protection. Consistent with this, the protective role of endothelial UNC5B was validated in two distinct retinal vascular pathologies. In DR and RVO model mice, in vivo silencing aggravated vascular leakage, edema and subsequent atrophy, whereas its overexpression in DR model mice mitigated these pathological changes. Together, these findings indicated that netrin-1-based therapies require careful dose optimization and may need to be tailored according to the UNC5B expression status. The findings further suggested that restoring UNC5B expression may be a prerequisite for reestablishing retinal responsiveness to ligand-based vascular protection.

The central mechanistic insight of the present study was the presence of concurrent alterations in Hippo pathway activity and ECM component expression after UNC5B silencing. Transcriptomic analysis revealed that UNC5B silencing profoundly altered the expression of genes associated with ECM organization and Hippo signaling. Functional validation showed that UNC5B knockdown was associated with increased deposition of core ECM components. Since pathological basement membrane thickening resulting from excessive ECM deposition is a classic histopathological feature of DR (64), the present data indicated that UNC5B deficiency may drive this pathological change. Furthermore, UNC5B deficiency was accompanied by reduced phosphorylation of the Hippo pathway kinase MST and increased nuclear accumulation of YAP and TAZ. The Hippo signaling pathway is increasingly being recognized as a critical regulator of vascular integrity and mechanotransduction (65-68). These observations indicated potential associations among UNC5B, Hippo signaling and ECM remodeling in the context of BRB disruption, although the precise causal relationships remain to be determined. Further studies are warranted to determine whether UNC5B directly modulates Hippo pathway components or ECM remodeling acts upstream to influence pathway activity, thus providing potential targets for therapeutic interventions.

Beyond vascular structural stability, the present findings underscored the critical role of endothelial UNC5B in preserving the functional integrity of the NVU. The retinal NVU operates as an interdependent cellular ensemble (16,69,70), and the neuronal loss and glial activation observed following endothelial-specific UNC5B depletion indicated that disturbances in endothelial signaling could propagate to neural components. Thus, neurodegeneration in ischemic retinopathies is, at least in part, precipitated by the loss of endothelial UNC5B and the subsequent breakdown of the homeostatic microenvironment. Although the present study identified an association between vascular dysfunction and neural stress, the findings did not clarify whether the altered endothelial secretome, driven by the Hippo/ECM axis, directly affects neuronal survival or if the damage is secondary to metabolic mismatch caused by barrier failure. Nevertheless, these data reinforce the idea that therapeutic strategies targeting endothelial UNC5B offer two benefits: Sealing the vasculature, and concurrently shielding the neural retina from secondary degeneration.

The present study had several limitations. First, the findings were primarily based on animal and cell models, and a comprehensive validation in human retinal tissues is lacking. Second, although the results suggested that UNC5B regulated ECM remodeling and Hippo pathway activity, the direct downstream effectors that mediate these processes remain unclear. Previous studies have revealed that netrin-1-UNC5B signaling interacts with the Hippo pathway in neuronal and tumor cells (71,72). However, whether and how this crosstalk contributes to retinal endothelial function and BRB homeostasis remains unclear. Further exploration of this interaction may help clarify how UNC5B maintains vascular stability and provide novel insights into barrier-protective strategies. Future research should aim to identify these molecular targets downstream of UNC5B that mediate ECM remodeling and Hippo pathway activity, and explore whether pharmacological activation of UNC5B or its signaling partners can be translated into clinical therapies. In summary, the present findings revealed that endothelial UNC5B was a key regulator of BRB integrity and neurovascular stability, and that restoring its function may represent a promising strategy for treating retinal vascular diseases.

In summary, the present study established endothelial UNC5B as a key regulator of BRB integrity and NVU homeostasis in retinal vascular diseases. The loss of UNC5B precipitated a cascade of pathological events, including barrier leakage, pericyte detachment and aberrant ECM remodeling, which were potentially linked to Hippo pathway dysregulation. Conversely, restoration of UNC5B function preserved vascular stability and mitigated neuroglial dysfunction. These findings deepen the mechanistic understanding of DR and RVO pathogenesis, and position UNC5B, together with its downstream signaling pathways, as a promising and context-dependent therapeutic axis for preserving retinal vascular and neural functions.

Supplementary Data

Availability of data and materials

The sequencing data generated in the present study may be found in the China National GeneBank DataBase under accession number CNP0008595 or at the following URL: https://db.cngb.org/data_resources/project/CNP0008595. The other data generated in the present study may be requested from the corresponding author.

Authors' contributions

YY, JL, QJia and KL designed the study. YY, SW, QJin and ZC conducted the experiments. YY and SW analyzed the data and wrote the manuscript. QJia, JL and KL supervised the research and revised the manuscript. QJia and KL confirm the authenticity of all the raw data. All authors read and approved the final version of the manuscript.

Ethics approval and consent to participate

All animal experiments were conducted according to the guidelines of the Association for Research in Vision and Ophthalmology Statement for the Use of Animals in Ophthalmic and Vision Research, and approved by the Institutional Animal Care and Use Committee of Nanjing Medical University (approval no. IACUC-2407092; Nanjing, China). All procedures involving human participants were conducted in accordance with The Declaration of Helsinki and were approved by The Ethics Committee of The Affiliated Eye Hospital of Nanjing Medical University (approval no. 2023003; Nanjing, China). Written informed consent was obtained from all patients for the use of their clinical samples and related data for scientific research. The Ethics Committee of The Affiliated Eye Hospital of Nanjing Medical University (Nanjing, China) confirmed that the in vitro experiments using commercially available human cells qualified for exemption from ethical review.

Patient consent for publication

Not applicable.

Competing interests

The authors declare that they have no competing interests.

Acknowledgements

Not applicable.

Funding

The present study was supported by the National Natural Science Foundation of China (grant nos. 82571232 and 82171080), the Science Fund for Excellent Young Scholars of Jiangsu Province (grant no. BK20240122), and the Lang Shi Jie & Mu Guang Ming-Ophthalmology Research Project for Young and Middle-Aged Scientists (grant no. BCF-KH-YK-20230803-07).

References

1 

Meng Y, Liu Y, Duan R, Liu B, Lin Z, Ma Y, Jiang L, Qin Z and Li T: Global, regional, and national epidemiology of vision impairment due to diabetic retinopathy among working-age population, 1990-2021. J Diabetes. 17:e701212025. View Article : Google Scholar : PubMed/NCBI

2 

Chen Y, Tang S, Huang Y, Deng J, Chen X, Qi Y, Xiao H, Li Y, Li H and Guan H: Global burden of blindness or visually impairment attributable to diabetic retinopathy in the adults aged 70 years and older, 1990-2021: Results from the global burden of disease study in 2021. Diabetes Res Clin Pract. 226:1123832025. View Article : Google Scholar

3 

Antonetti DA, Silva PS and Stitt AW: Current understanding of the molecular and cellular pathology of diabetic retinopathy. Nat Rev Endocrinol. 17:195–206. 2021. View Article : Google Scholar : PubMed/NCBI

4 

Tang Y, Shi Y and Fan Z: The mechanism and therapeutic strategies for neovascular glaucoma secondary to diabetic retinopathy. Front Endocrinol (Lausanne). 14:11023612023. View Article : Google Scholar : PubMed/NCBI

5 

Yue T, Shi Y, Luo S, Weng J, Wu Y and Zheng X: The role of inflammation in immune system of diabetic retinopathy: Molecular mechanisms, pathogenetic role and therapeutic implications. Front Immunol. 13:10550872022. View Article : Google Scholar : PubMed/NCBI

6 

Kuroiwa DAK, Malerbi FK and Regatieri CVS: New insights in resistant diabetic macular edema. Ophthalmologica. 244:485–494. 2021. View Article : Google Scholar : PubMed/NCBI

7 

Tatsumi T: Current treatments for diabetic macular edema. Int J Mol Sci. 24:95912023. View Article : Google Scholar : PubMed/NCBI

8 

Sweeney MD, Ayyadurai S and Zlokovic BV: Pericytes of the neurovascular unit: Key functions and signaling pathways. Nat Neurosci. 19:771–783. 2016. View Article : Google Scholar : PubMed/NCBI

9 

Zhou L, Xu Z, Lu H, Cho H, Xie Y, Lee G, Ri K and Duh EJ: Suppression of inner blood-retinal barrier breakdown and pathogenic Müller glia activation in ischemia retinopathy by myeloid cell depletion. J Neuroinflammation. 21:2102024. View Article : Google Scholar

10 

Bora K, Kushwah N, Maurya M, Pavlovich MC, Wang Z and Chen J: Assessment of inner blood-retinal barrier: Animal models and methods. Cells. 12:24432023. View Article : Google Scholar : PubMed/NCBI

11 

O'Leary F and Campbell M: The blood-retina barrier in health and disease. FEBS J. 290:878–891. 2023. View Article : Google Scholar

12 

Klaassen I, Van Noorden CJF and Schlingemann RO: Molecular basis of the inner blood-retinal barrier and its breakdown in diabetic macular edema and other pathological conditions. Prog Retin Eye Res. 34:19–48. 2013. View Article : Google Scholar : PubMed/NCBI

13 

Fletcher EL, Dixon MA, Mills SA and Jobling AI: Anomalies in neurovascular coupling during early diabetes: A review. Clin Exp Ophthalmol. 51:81–91. 2023. View Article : Google Scholar

14 

Kugler EC, Greenwood J and MacDonald RB: The 'neuro-glial-vascular' unit: The role of glia in neurovascular unit formation and dysfunction. Front Cell Dev Biol. 9:7328202021. View Article : Google Scholar

15 

Grimes WN, Berson DM, Sabnis A, Hoon M, Sinha R, Tian H and Diamond JS: Layer-specific anatomical and physiological features of the retina's neurovascular unit. Curr Biol. 35:109–120.e4. 2025. View Article : Google Scholar :

16 

Ivanova E, Alam NM, Prusky GT and Sagdullaev BT: Blood-retina barrier failure and vision loss in neuron-specific degeneration. JCI Insight. 5:e1267472019. View Article : Google Scholar : PubMed/NCBI

17 

Sheng X, Zhang C, Zhao J, Xu J, Zhang P, Ding Q and Zhang J: Microvascular destabilization and intricated network of the cytokines in diabetic retinopathy: From the perspective of cellular and molecular components. Cell Biosci. 14:852024. View Article : Google Scholar : PubMed/NCBI

18 

Rudraraju M, Narayanan SP and Somanath PR: Regulation of blood-retinal barrier cell-junctions in diabetic retinopathy. Pharmacol Res. 161:1051152020. View Article : Google Scholar : PubMed/NCBI

19 

Daneman R, Zhou L, Kebede AA and Barres BA: Pericytes are required for blood-brain barrier integrity during embryogenesis. Nature. 468:562–566. 2010. View Article : Google Scholar : PubMed/NCBI

20 

Resnikoff HA, Miller CG and Schwarzbauer JE: Implications of fibrotic extracellular matrix in diabetic retinopathy. Exp Biol Med (Maywood). 247:1093–1102. 2022. View Article : Google Scholar : PubMed/NCBI

21 

Park DY, Lee J, Kim J, Kim K, Hong S, Han S, Kubota Y, Augustin HG, Ding L, Kim JW, et al: Plastic roles of pericytes in the blood-retinal barrier. Nat Commun. 8:152962017. View Article : Google Scholar : PubMed/NCBI

22 

Leonardo ED, Hinck L, Masu M, Keino-Masu K, Ackerman SL and Tessier-Lavigne M: Vertebrate homologues of C. elegans UNC-5 are candidate netrin receptors. Nature. 386:833–838. 1997. View Article : Google Scholar : PubMed/NCBI

23 

Serafini T, Colamarino SA, Leonardo ED, Wang H, Beddington R, Skarnes WC and Tessier-Lavigne M: Netrin-1 is required for commissural axon guidance in the developing vertebrate nervous system. Cell. 87:1001–1014. 1996. View Article : Google Scholar : PubMed/NCBI

24 

Navankasattusas S, Whitehead KJ, Suli A, Sorensen LK, Lim AH, Zhao J, Park KW, Wythe JD, Thomas KR, Chien CB and Li D: The netrin receptor UNC5B promotes angiogenesis in specific vascular beds. Development. 135:659–667. 2008. View Article : Google Scholar : PubMed/NCBI

25 

Larrivée B, Freitas C, Trombe M, Lv X, Delafarge B, Yuan L, Bouvrée K, Bréant C, Del Toro R, Bréchot N, et al: Activation of the UNC5B receptor by netrin-1 inhibits sprouting angiogenesis. Genes Dev. 21:2433–2447. 2007. View Article : Google Scholar : PubMed/NCBI

26 

Tu T, Zhang C, Yan H, Luo Y, Kong R, Wen P, Ye Z, Chen J, Feng J, Liu F, et al: CD146 acts as a novel receptor for netrin-1 in promoting angiogenesis and vascular development. Cell Res. 25:275–287. 2015. View Article : Google Scholar : PubMed/NCBI

27 

Yu Y, Zou J, Han Y, Quyang L, He H, Hu P, Shao Y and Tu P: Effects of intravitreal injection of netrin-1 in retinal neovascularization of streptozotocin-induced diabetic rats. Drug Des Devel Ther. 9:6363–6377. 2015.PubMed/NCBI

28 

Yang Y, Zou L, Wang Y, Xu KS, Zhang JX and Zhang JH: Axon guidance cue netrin-1 has dual function in angiogenesis. Cancer Biol Ther. 6:743–748. 2007. View Article : Google Scholar : PubMed/NCBI

29 

Oshitari T: Neurovascular impairment and therapeutic strategies in diabetic retinopathy. Int J Environ Res Public Health. 19:4392021. View Article : Google Scholar

30 

Ma J, Liu X, Qin Y, Qu Y, Liu Q and Li J: Canagliflozin inhibits NLRP3 inflammasome activation to protect the retinal neurovascular unit in a mouse retinal vein occlusion model. Exp Eye Res. 263:1108032026. View Article : Google Scholar

31 

Lu X, Le Noble F, Yuan L, Jiang Q, De Lafarge B, Sugiyama D, Bréant C, Claes F, De Smet F, Thomas JL, et al: The netrin receptor UNC5B mediates guidance events controlling morphogenesis of the vascular system. Nature. 432:179–186. 2004. View Article : Google Scholar : PubMed/NCBI

32 

Kaur S, Abu-Asab MS, Singla S, Yeo SY and Ramchandran R: Expression pattern for unc5b, an axon guidance gene in embryonic zebrafish development. Gene Expr. 13:321–327. 2007. View Article : Google Scholar : PubMed/NCBI

33 

Sun L, Wang R, Hu G, Liu H, Lv K, Duan Y, Shen N, Wu J, Hu J, Liu Y, et al: Single cell RNA sequencing (scRNA-Seq) deciphering pathological alterations in streptozotocin-induced diabetic retinas. Exp Eye Res. 210:1087182021. View Article : Google Scholar : PubMed/NCBI

34 

Binet F, Cagnone G, Crespo-Garcia S, Hata M, Neault M, Dejda A, Wilson AM, Buscarlet M, Mawambo GT, Howard JP, et al: Neutrophil extracellular traps target senescent vasculature for tissue remodeling in retinopathy. Science. 369:eaay53562020. View Article : Google Scholar : PubMed/NCBI

35 

Siddiqui SS, Siddiqui ZK and Malik AB: Albumin endocytosis in endothelial cells induces TGF-beta receptor II signaling. Am J Physiol Lung Cell Mol Physiol. 286:L1016–L1026. 2004. View Article : Google Scholar : PubMed/NCBI

36 

Wang N, Zhang D, Sun G, Zhang H, You Q, Shao M and Yue Y: Lipopolysaccharide-induced caveolin-1 phosphorylation-dependent increase in transcellular permeability precedes the increase in paracellular permeability. Drug Des Devel Ther. 9:4965–4977. 2015.PubMed/NCBI

37 

Adzraku SY, Wang G, Cao C, Bao Y, Wang Y, Smith AO, Du Y, Wang H, Li Y, Xu K, et al: Robo4 inhibits gamma radiation-induced permeability of a murine microvascular endothelial cell by regulating the junctions. Cell Mol Biol Lett. 28:22023. View Article : Google Scholar : PubMed/NCBI

38 

Xia M, Jiao L, Wang XH, Tong M, Yao MD, Li XM, Yao J, Li D, Zhao PQ and Yan B: Single-cell RNA sequencing reveals a unique pericyte type associated with capillary dysfunction. Theranostics. 13:2515–2530. 2023. View Article : Google Scholar : PubMed/NCBI

39 

Fresta CG, Fidilio A, Caruso G, Caraci F, Giblin FJ, Leggio GM, Salomone S, Drago F and Bucolo C: A New human blood-retinal barrier model based on endothelial cells, pericytes, and astrocytes. Int J Mol Sci. 21:16362020. View Article : Google Scholar : PubMed/NCBI

40 

Livak KJ and Schmittgen TD: Analysis of relative gene expression data using real-time quantitative PCR and the 2(-Delta Delta C(T)) method. Methods. 25:402–408. 2001. View Article : Google Scholar

41 

Chen S, Zhou Y, Chen Y and Gu J: fastp: An ultra-fast all-in-one FASTQ preprocessor. Bioinformatics. 34:i884–i890. 2018. View Article : Google Scholar : PubMed/NCBI

42 

Oosuka S, Kida T, Oku H, Horie T, Morishita S, Fukumoto M, Sato T and Ikeda T: Effects of an aquaporin 4 inhibitor, TGN-020, on murine diabetic retina. Int J Mol Sci. 21:23242020. View Article : Google Scholar : PubMed/NCBI

43 

Chou JC, Rollins SD and Fawzi AA: Trypsin digest protocol to analyze the retinal vasculature of a mouse model. J Vis Exp. e504892013.PubMed/NCBI

44 

Zhao Y, Ge Z, Guo T, Liu H, Zhou Y, Chen J, Xu H and Chen Z: Complement C3/C3aR signaling pathway inhibition ameliorates retinal damage in experimental retinal vein occlusion. Invest Ophthalmol Vis Sci. 66:22025. View Article : Google Scholar : PubMed/NCBI

45 

Avrutsky MI, Chen CW, Lawson JM, Snipas SJ, Salvesen GS and Troy CM: Caspase-9 inhibition confers stronger neuronal and vascular protection compared to VEGF neutralization in a mouse model of retinal vein occlusion. Front Neurosci. 17:12095272023. View Article : Google Scholar : PubMed/NCBI

46 

Minshall RD, Sessa WC, Stan RV, Anderson RG and Malik AB: Caveolin regulation of endothelial function. Am J Physiol Lung Cell Mol Physiol. 285:L1179–L1183. 2003. View Article : Google Scholar : PubMed/NCBI

47 

Avrutsky MI, Ortiz CC, Johnson KV, Potenski AM, Chen CW, Lawson JM, White AJ, Yuen SK, Morales FN, Canepa E, et al: Endothelial activation of caspase-9 promotes neurovascular injury in retinal vein occlusion. Nat Commun. 11:31732020. View Article : Google Scholar : PubMed/NCBI

48 

Wei L, Gao J, Wang L, Tao Q and Tu C: Hippo/YAP signaling pathway: A new therapeutic target for diabetes mellitus and vascular complications. Ther Adv Endocrinol Metab. 14:204201882312201342023. View Article : Google Scholar : PubMed/NCBI

49 

Lei Y, Liu Q, Chen B, Wu F, Li Y, Dong X, Ma N, Wu Z, Zhu Y, Wang L, et al: Protein O-GlcNAcylation coupled to Hippo signaling drives vascular dysfunction in diabetic retinopathy. Nat Commun. 15:93342024. View Article : Google Scholar : PubMed/NCBI

50 

Chaqour B: CCN-Hippo YAP signaling in vision and its role in neuronal, glial and vascular cell function and behavior. J Cell Commun Signal. 17:255–262. 2023. View Article : Google Scholar : PubMed/NCBI

51 

Ahmad US, Uttagomol J and Wan H: The regulation of the Hippo pathway by intercellular junction proteins. Life (Basel). 12:17922022.PubMed/NCBI

52 

Park JA and Kwon YG: Hippo-YAP/TAZ signaling in angiogenesis. BMB Rep. 51:157–162. 2018. View Article : Google Scholar : PubMed/NCBI

53 

Gu Y, Hao S, Liu K, Gao M, Lu B, Sheng F, Zhang L, Xu Y, Wu D, Han Y, et al: Airborne fine particulate matter (PM2.5) damages the inner blood-retinal barrier by inducing inflammation and ferroptosis in retinal vascular endothelial cells. Sci Total Environ. 838:1565632022. View Article : Google Scholar

54 

Haydinger CD, Ferreira LB, Williams KA and Smith JR: Mechanisms of macular edema. Front Med (Lausanne). 10:11288112023. View Article : Google Scholar : PubMed/NCBI

55 

Zhou LY, Liu ZG, Sun YQ, Li YZ, Teng ZQ and Liu CM: Preserving blood-retinal barrier integrity: A path to retinal ganglion cell protection in glaucoma and traumatic optic neuropathy. Cell Regen. 14:132025. View Article : Google Scholar : PubMed/NCBI

56 

Raza Q, Nadeem T, Youn SW, Swaminathan B, Gupta A, Sargis T, Du J, Cuervo H, Eichmann A, Ackerman SL, et al: Notch signaling regulates UNC5B to suppress endothelial proliferation, migration, junction activity, and retinal plexus branching. Sci Rep. 14:136032024. View Article : Google Scholar : PubMed/NCBI

57 

Boyé K, Geraldo LH, Furtado J, Pibouin-Fragner L, Poulet M, Kim D, Nelson B, Xu Y, Jacob L, Maissa N, et al: Endothelial Unc5B controls blood-brain barrier integrity. Nat Commun. 13:11692022. View Article : Google Scholar : PubMed/NCBI

58 

Furtado J, Geraldo LH, Leser FS, Poulet M, Park H, Pibouin-Fragner L, Eichmann A and Boyé K: Netrin-1 binding to Unc5B regulates blood-retina barrier integrity. bioRxiv [Preprint]: 2023.01.21.525006. 2023.

59 

Furtado J, Geraldo LH, Leser FS, Bartkowiak B, Poulet M, Park H, Robinson M, Pibouin-Fragner L, Eichmann A and Boyé K: Interplay between netrin-1 and Norrin controls arteriovenous zonation of blood-retina barrier integrity. Proc Natl Acad Sci USA. 121:e24086741212024. View Article : Google Scholar : PubMed/NCBI

60 

Zhang CL, Ma JJ, Li X, Yan HQ, Gui YK, Yan ZX, You MF and Zhang P: The role of transcytosis in the blood-retina barrier: From pathophysiological functions to drug delivery. Front Pharmacol. 16:15653822025. View Article : Google Scholar : PubMed/NCBI

61 

Armulik A, Abramsson A and Betsholtz C: Endothelial/pericyte interactions. Circ Res. 97:512–523. 2005. View Article : Google Scholar : PubMed/NCBI

62 

Nabeel Mustafa A, Salih Mahdi M, Ballal S, Chahar M, Verma R, Ali Al-Nuaimi AM, Kumar MR, Kadhim A, Al-Hussein R, Adil M and Jasem Jawad M: Netrin-1: Key insights in neural development and disorders. Tissue Cell. 93:1026782025. View Article : Google Scholar

63 

Li Y, Chai JL, Shi X, Feng Y, Li JJ, Zhou LN, Cao C and Li KR: Gαi1/3 mediate netrin-1-CD146-activated signaling and angiogenesis. Theranostics. 13:2319–2336. 2023. View Article : Google Scholar

64 

Roy S and Kim D: Retinal capillary basement membrane thickening: Role in the pathogenesis of diabetic retinopathy. Prog Retin Eye Res. 82:1009032021. View Article : Google Scholar

65 

Boopathy GTK and Hong W: Role of Hippo pathway-YAP/TAZ signaling in angiogenesis. Front Cell Dev Biol. 7:492019. View Article : Google Scholar : PubMed/NCBI

66 

Islam MS, Afrin S, Singh B, Jayes FL, Brennan JT, Borahay MA, Leppert PC and Segars JH: Extracellular matrix and Hippo signaling as therapeutic targets of antifibrotic compounds for uterine fibroids. Clin Transl Med. 11:e4752021. View Article : Google Scholar : PubMed/NCBI

67 

Lv H and Ai D: Hippo/yes-associated protein signaling functions as a mechanotransducer in regulating vascular homeostasis. J Mol Cell Cardiol. 162:158–165. 2022. View Article : Google Scholar

68 

Weiss EL: Hippo unleashed! Proteome-scale analysis reveals new views of Hippo pathway biology. Sci Signal. 6:pe362013. View Article : Google Scholar : PubMed/NCBI

69 

Ji L, Tian H, Webster KA and Li W: Neurovascular regulation in diabetic retinopathy and emerging therapies. Cell Mol Life Sci. 78:5977–5985. 2021. View Article : Google Scholar : PubMed/NCBI

70 

Meng C, Gu C, He S, Su T, Lhamo T, Draga D and Qiu Q: Pyroptosis in the retinal neurovascular unit: New insights into diabetic retinopathy. Front Immunol. 12:7630922021. View Article : Google Scholar : PubMed/NCBI

71 

Ahn EH, Kang SS, Qi Q, Liu X and Ye K: Netrin1 deficiency activates MST1 via UNC5B receptor, promoting dopaminergic apoptosis in Parkinson's disease. Proc Natl Acad Sci USA. 117:24503–24513. 2020. View Article : Google Scholar : PubMed/NCBI

72 

Qi Q, Li DY, Luo HR, Guan KL and Ye K: Netrin-1 exerts oncogenic activities through enhancing Yes-associated protein stability. Proc Natl Acad Sci USA. 112:7255–7260. 2015. View Article : Google Scholar : PubMed/NCBI

Related Articles

  • Abstract
  • View
  • Download
  • Twitter
Copy and paste a formatted citation
Spandidos Publications style
Yao Y, Wang S, Li J, Jin Q, Chen Z, Jiang Q and Li K: <p>Endothelial UNC5B regulates blood‑retinal barrier homeostasis</p>. Int J Mol Med 57: 100, 2026.
APA
Yao, Y., Wang, S., Li, J., Jin, Q., Chen, Z., Jiang, Q., & Li, K. (2026). <p>Endothelial UNC5B regulates blood‑retinal barrier homeostasis</p>. International Journal of Molecular Medicine, 57, 100. https://doi.org/10.3892/ijmm.2026.5771
MLA
Yao, Y., Wang, S., Li, J., Jin, Q., Chen, Z., Jiang, Q., Li, K."<p>Endothelial UNC5B regulates blood‑retinal barrier homeostasis</p>". International Journal of Molecular Medicine 57.4 (2026): 100.
Chicago
Yao, Y., Wang, S., Li, J., Jin, Q., Chen, Z., Jiang, Q., Li, K."<p>Endothelial UNC5B regulates blood‑retinal barrier homeostasis</p>". International Journal of Molecular Medicine 57, no. 4 (2026): 100. https://doi.org/10.3892/ijmm.2026.5771
Copy and paste a formatted citation
x
Spandidos Publications style
Yao Y, Wang S, Li J, Jin Q, Chen Z, Jiang Q and Li K: <p>Endothelial UNC5B regulates blood‑retinal barrier homeostasis</p>. Int J Mol Med 57: 100, 2026.
APA
Yao, Y., Wang, S., Li, J., Jin, Q., Chen, Z., Jiang, Q., & Li, K. (2026). <p>Endothelial UNC5B regulates blood‑retinal barrier homeostasis</p>. International Journal of Molecular Medicine, 57, 100. https://doi.org/10.3892/ijmm.2026.5771
MLA
Yao, Y., Wang, S., Li, J., Jin, Q., Chen, Z., Jiang, Q., Li, K."<p>Endothelial UNC5B regulates blood‑retinal barrier homeostasis</p>". International Journal of Molecular Medicine 57.4 (2026): 100.
Chicago
Yao, Y., Wang, S., Li, J., Jin, Q., Chen, Z., Jiang, Q., Li, K."<p>Endothelial UNC5B regulates blood‑retinal barrier homeostasis</p>". International Journal of Molecular Medicine 57, no. 4 (2026): 100. https://doi.org/10.3892/ijmm.2026.5771
Follow us
  • Twitter
  • LinkedIn
  • Facebook
About
  • Spandidos Publications
  • Careers
  • Cookie Policy
  • Privacy Policy
How can we help?
  • Help
  • Live Chat
  • Contact
  • Email to our Support Team