Spandidos Publications Logo
  • About
    • About Spandidos
    • Aims and Scopes
    • Abstracting and Indexing
    • Editorial Policies
    • Reprints and Permissions
    • Job Opportunities
    • Terms and Conditions
    • Contact
  • Journals
    • All Journals
    • Oncology Letters
      • Oncology Letters
      • Information for Authors
      • Editorial Policies
      • Editorial Board
      • Aims and Scope
      • Abstracting and Indexing
      • Bibliographic Information
      • Archive
    • International Journal of Oncology
      • International Journal of Oncology
      • Information for Authors
      • Editorial Policies
      • Editorial Board
      • Aims and Scope
      • Abstracting and Indexing
      • Bibliographic Information
      • Archive
    • Molecular and Clinical Oncology
      • Molecular and Clinical Oncology
      • Information for Authors
      • Editorial Policies
      • Editorial Board
      • Aims and Scope
      • Abstracting and Indexing
      • Bibliographic Information
      • Archive
    • Experimental and Therapeutic Medicine
      • Experimental and Therapeutic Medicine
      • Information for Authors
      • Editorial Policies
      • Editorial Board
      • Aims and Scope
      • Abstracting and Indexing
      • Bibliographic Information
      • Archive
    • International Journal of Molecular Medicine
      • International Journal of Molecular Medicine
      • Information for Authors
      • Editorial Policies
      • Editorial Board
      • Aims and Scope
      • Abstracting and Indexing
      • Bibliographic Information
      • Archive
    • Biomedical Reports
      • Biomedical Reports
      • Information for Authors
      • Editorial Policies
      • Editorial Board
      • Aims and Scope
      • Abstracting and Indexing
      • Bibliographic Information
      • Archive
    • Oncology Reports
      • Oncology Reports
      • Information for Authors
      • Editorial Policies
      • Editorial Board
      • Aims and Scope
      • Abstracting and Indexing
      • Bibliographic Information
      • Archive
    • Molecular Medicine Reports
      • Molecular Medicine Reports
      • Information for Authors
      • Editorial Policies
      • Editorial Board
      • Aims and Scope
      • Abstracting and Indexing
      • Bibliographic Information
      • Archive
    • World Academy of Sciences Journal
      • World Academy of Sciences Journal
      • Information for Authors
      • Editorial Policies
      • Editorial Board
      • Aims and Scope
      • Abstracting and Indexing
      • Bibliographic Information
      • Archive
    • International Journal of Functional Nutrition
      • International Journal of Functional Nutrition
      • Information for Authors
      • Editorial Policies
      • Editorial Board
      • Aims and Scope
      • Abstracting and Indexing
      • Bibliographic Information
      • Archive
    • International Journal of Epigenetics
      • International Journal of Epigenetics
      • Information for Authors
      • Editorial Policies
      • Editorial Board
      • Aims and Scope
      • Abstracting and Indexing
      • Bibliographic Information
      • Archive
    • Medicine International
      • Medicine International
      • Information for Authors
      • Editorial Policies
      • Editorial Board
      • Aims and Scope
      • Abstracting and Indexing
      • Bibliographic Information
      • Archive
  • Articles
  • Information
    • Information for Authors
    • Information for Reviewers
    • Information for Librarians
    • Information for Advertisers
    • Conferences
  • Language Editing
Spandidos Publications Logo
  • About
    • About Spandidos
    • Aims and Scopes
    • Abstracting and Indexing
    • Editorial Policies
    • Reprints and Permissions
    • Job Opportunities
    • Terms and Conditions
    • Contact
  • Journals
    • All Journals
    • Biomedical Reports
      • Information for Authors
      • Editorial Policies
      • Editorial Board
      • Aims and Scope
      • Abstracting and Indexing
      • Bibliographic Information
      • Archive
    • Experimental and Therapeutic Medicine
      • Information for Authors
      • Editorial Policies
      • Editorial Board
      • Aims and Scope
      • Abstracting and Indexing
      • Bibliographic Information
      • Archive
    • International Journal of Epigenetics
      • Information for Authors
      • Editorial Policies
      • Editorial Board
      • Aims and Scope
      • Abstracting and Indexing
      • Bibliographic Information
      • Archive
    • International Journal of Functional Nutrition
      • Information for Authors
      • Editorial Policies
      • Editorial Board
      • Aims and Scope
      • Abstracting and Indexing
      • Bibliographic Information
      • Archive
    • International Journal of Molecular Medicine
      • Information for Authors
      • Editorial Policies
      • Editorial Board
      • Aims and Scope
      • Abstracting and Indexing
      • Bibliographic Information
      • Archive
    • International Journal of Oncology
      • Information for Authors
      • Editorial Policies
      • Editorial Board
      • Aims and Scope
      • Abstracting and Indexing
      • Bibliographic Information
      • Archive
    • Medicine International
      • Information for Authors
      • Editorial Policies
      • Editorial Board
      • Aims and Scope
      • Abstracting and Indexing
      • Bibliographic Information
      • Archive
    • Molecular and Clinical Oncology
      • Information for Authors
      • Editorial Policies
      • Editorial Board
      • Aims and Scope
      • Abstracting and Indexing
      • Bibliographic Information
      • Archive
    • Molecular Medicine Reports
      • Information for Authors
      • Editorial Policies
      • Editorial Board
      • Aims and Scope
      • Abstracting and Indexing
      • Bibliographic Information
      • Archive
    • Oncology Letters
      • Information for Authors
      • Editorial Policies
      • Editorial Board
      • Aims and Scope
      • Abstracting and Indexing
      • Bibliographic Information
      • Archive
    • Oncology Reports
      • Information for Authors
      • Editorial Policies
      • Editorial Board
      • Aims and Scope
      • Abstracting and Indexing
      • Bibliographic Information
      • Archive
    • World Academy of Sciences Journal
      • Information for Authors
      • Editorial Policies
      • Editorial Board
      • Aims and Scope
      • Abstracting and Indexing
      • Bibliographic Information
      • Archive
  • Articles
  • Information
    • For Authors
    • For Reviewers
    • For Librarians
    • For Advertisers
    • Conferences
  • Language Editing
Login Register Submit
  • This site uses cookies
  • You can change your cookie settings at any time by following the instructions in our Cookie Policy. To find out more, you may read our Privacy Policy.

    I agree
Search articles by DOI, keyword, author or affiliation
Search
Advanced Search
presentation
International Journal of Oncology
Join Editorial Board Propose a Special Issue
Print ISSN: 1019-6439 Online ISSN: 1791-2423
Journal Cover
September 2013 Volume 43 Issue 3

Full Size Image

Cover Legend PDF

Sign up for eToc alerts
Recommend to Library

Journals

International Journal of Molecular Medicine

International Journal of Molecular Medicine

International Journal of Molecular Medicine is an international journal devoted to molecular mechanisms of human disease.

International Journal of Oncology

International Journal of Oncology

International Journal of Oncology is an international journal devoted to oncology research and cancer treatment.

Molecular Medicine Reports

Molecular Medicine Reports

Covers molecular medicine topics such as pharmacology, pathology, genetics, neuroscience, infectious diseases, molecular cardiology, and molecular surgery.

Oncology Reports

Oncology Reports

Oncology Reports is an international journal devoted to fundamental and applied research in Oncology.

Experimental and Therapeutic Medicine

Experimental and Therapeutic Medicine

Experimental and Therapeutic Medicine is an international journal devoted to laboratory and clinical medicine.

Oncology Letters

Oncology Letters

Oncology Letters is an international journal devoted to Experimental and Clinical Oncology.

Biomedical Reports

Biomedical Reports

Explores a wide range of biological and medical fields, including pharmacology, genetics, microbiology, neuroscience, and molecular cardiology.

Molecular and Clinical Oncology

Molecular and Clinical Oncology

International journal addressing all aspects of oncology research, from tumorigenesis and oncogenes to chemotherapy and metastasis.

World Academy of Sciences Journal

World Academy of Sciences Journal

Multidisciplinary open-access journal spanning biochemistry, genetics, neuroscience, environmental health, and synthetic biology.

International Journal of Functional Nutrition

International Journal of Functional Nutrition

Open-access journal combining biochemistry, pharmacology, immunology, and genetics to advance health through functional nutrition.

International Journal of Epigenetics

International Journal of Epigenetics

Publishes open-access research on using epigenetics to advance understanding and treatment of human disease.

Medicine International

Medicine International

An International Open Access Journal Devoted to General Medicine.

Journal Cover
September 2013 Volume 43 Issue 3

Full Size Image

Cover Legend PDF

Sign up for eToc alerts
Recommend to Library

  • Article
  • Citations
    • Cite This Article
    • Download Citation
    • Create Citation Alert
    • Remove Citation Alert
    • Cited By
  • Similar Articles
    • Related Articles (in Spandidos Publications)
    • Similar Articles (Google Scholar)
    • Similar Articles (PubMed)
  • Download PDF
  • Download XML
  • View XML
Article

Trop2 regulates the proliferation and differentiation of murine compact-bone derived MSCs

  • Authors:
    • Jianye Yang
    • Zhaohui Zhu
    • Hongfei Wang
    • Feifei Li
    • Xinling Du
    • Runlin Z. Ma
  • View Affiliations / Copyright

    Affiliations: Department of Cardio-Thoracic Surgery, Tongji Hospital, Tongji Medical College, Huazhong University of Science and Technology, Wuhan, Hubei 430030, P.R. China, State Key Laboratory of Molecular and Developmental Biology, Institute of Genetics and Developmental Biology, Chinese Academy of Sciences, Beijing 100101, P.R. China, Department of Cardiovascular Surgery, Union Hospital, Tongji Medical College, Huazhong University of Science and Technology, Wuhan, Hubei 430022, P.R. China
  • Pages: 859-867
    |
    Published online on: June 19, 2013
       https://doi.org/10.3892/ijo.2013.1987
  • Expand metrics +
Metrics: Total Views: 0 (Spandidos Publications: | PMC Statistics: )
Metrics: Total PDF Downloads: 0 (Spandidos Publications: | PMC Statistics: )
Cited By (CrossRef): 0 citations Loading Articles...

This article is mentioned in:



Abstract

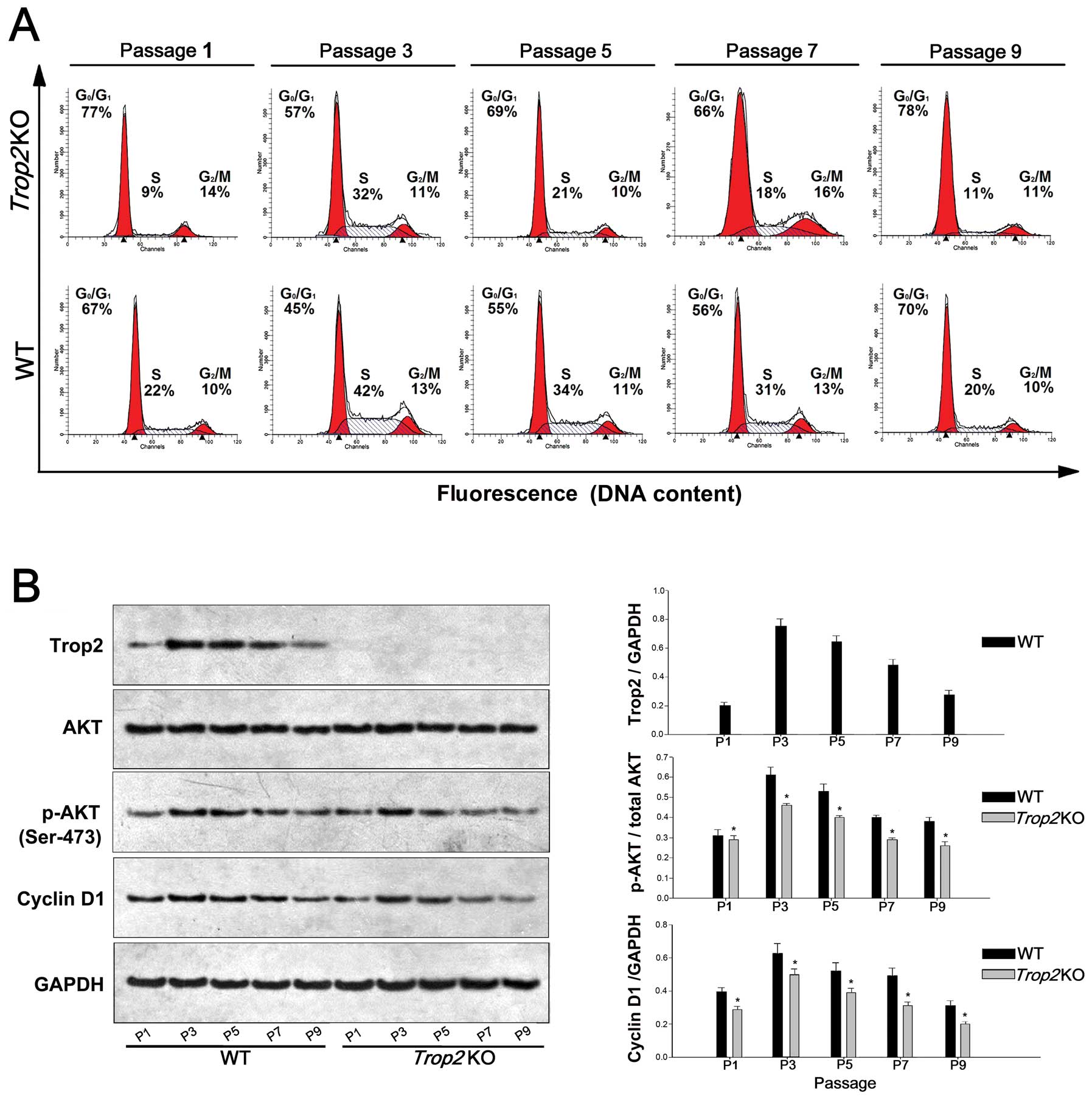
Mesenchymal stem cells (MSCs) show promising potential in cell-based therapies for wound repair and tissue engineering. However, their applications are hindered by our limited understanding of the detailed regulation of the cell fates in vitro and in vivo. To investigate the relationship between MSCs and Trop2, a protein overexpressed in cancer cells, we constructed a Trop2 gene knockout mouse by homologous recombination. Herein, we report that Trop2 is expressed exclusively on the MSC membrane and is involved in the regulation of proliferation and differentiation of MSCs. The proliferation of MSCs in Trop2 KO mice was significantly inhibited with prolonged cellular doubling time and reduced cell numbers entering the S phase. Trop2 deficiency impaired the differentiation of MSCs by significant reduction of adipogenesis and osteogenesis. AKT activation was impaired and cyclin D1 expression was downregulated in the Trop2-deficient MSCs, resulting in significant delay in cell cycle progression and inhibition of MSC self-renewal. Collectively, our findings help to establish a close functional link between Trop2 and MSCs, and to provide a tool for future investigation of Trop2 in other types of stem cells.
View Figures

Figure 1

Figure 2

Figure 3

Figure 4

Figure 5

Figure 6

View References

1 

Caplan AI: Mesenchymal stem cells. J Orthop Res. 9:641–650. 1991. View Article : Google Scholar : PubMed/NCBI

2 

Friedenstein AJ, Gorskaja JF and Kulagina NN: Fibroblast precursors in normal and irradiated mouse hematopoietic organs. Exp Hematol. 4:267–274. 1976.PubMed/NCBI

3 

Pittenger MF, Mackay AM, Beck SC, et al: Multilineage potential of adult human mesenchymal stem cells. Science. 284:143–147. 1999. View Article : Google Scholar : PubMed/NCBI

4 

Jiang Y, Jahagirdar BN, Reinhardt RL, et al: Pluripotency of mesenchymal stem cells derived from adult marrow. Nature. 418:41–49. 2002. View Article : Google Scholar : PubMed/NCBI

5 

Lee OK, Kuo TK, Chen WM, Lee KD, Hsieh SL and Chen TH: Isolation of multipotent mesenchymal stem cells from umbilical cord blood. Blood. 103:1669–1675. 2004. View Article : Google Scholar : PubMed/NCBI

6 

Song H, Song BW, Cha MJ, Choi IG and Hwang KC: Modification of mesenchymal stem cells for cardiac regeneration. Expert Opin Biol Ther. 10:309–319. 2010. View Article : Google Scholar : PubMed/NCBI

7 

Mizuno H: Adipose-derived stem cells for tissue repair and regeneration: ten years of research and a literature review. J Nippon Med Sch. 76:56–66. 2009.PubMed/NCBI

8 

Bianco P, Robey PG and Simmons PJ: Mesenchymal stem cells: revisiting history, concepts, and assays. Cell Stem Cell. 2:313–319. 2008. View Article : Google Scholar : PubMed/NCBI

9 

Fong D, Moser P, Krammel C, et al: High expression of TROP2 correlates with poor prognosis in pancreatic cancer. Br J Cancer. 99:1290–1295. 2008. View Article : Google Scholar : PubMed/NCBI

10 

Fong D, Spizzo G, Gostner JM, et al: TROP2: a novel prognostic marker in squamous cell carcinoma of the oral cavity. Mod Pathol. 21:186–191. 2008.PubMed/NCBI

11 

Muhlmann G, Spizzo G, Gostner J, et al: TROP2 expression as prognostic marker for gastric carcinoma. J Clin Pathol. 62:152–158. 2009. View Article : Google Scholar : PubMed/NCBI

12 

Nakashima K, Shimada H, Ochiai T, et al: Serological identification of TROP2 by recombinant cDNA expression cloning using sera of patients with esophageal squamous cell carcinoma. Int J Cancer. 112:1029–1035. 2004. View Article : Google Scholar : PubMed/NCBI

13 

Ohmachi T, Tanaka F, Mimori K, Inoue H, Yanaga K and Mori M: Clinical significance of TROP2 expression in colorectal cancer. Clin Cancer Res. 12:3057–3063. 2006. View Article : Google Scholar : PubMed/NCBI

14 

Wang J, Day R, Dong Y, Weintraub SJ and Michel L: Identification of Trop-2 as an oncogene and an attractive therapeutic target in colon cancers. Mol Cancer Ther. 7:280–285. 2008. View Article : Google Scholar : PubMed/NCBI

15 

Goldstein AS, Lawson DA, Cheng D, Sun W, Garraway IP and Witte ON: Trop2 identifies a subpopulation of murine and human prostate basal cells with stem cell characteristics. Proc Natl Acad Sci USA. 105:20882–20887. 2008. View Article : Google Scholar : PubMed/NCBI

16 

Okabe M, Tsukahara Y, Tanaka M, et al: Potential hepatic stem cells reside in EpCAM+ cells of normal and injured mouse liver. Development. 136:1951–1960. 2009. View Article : Google Scholar : PubMed/NCBI

17 

Hall B, Limaye A and Kulkarni AB: Overview: generation of gene knockout mice. Curr Protoc Cell Biol. Chapter 19(Unit 19.12): 19.12.1–17. 2009. View Article : Google Scholar

18 

Zhu H, Guo ZK, Jiang XX, et al: A protocol for isolation and culture of mesenchymal stem cells from mouse compact bone. Nat Protoc. 5:550–560. 2010. View Article : Google Scholar : PubMed/NCBI

19 

Sun S, Guo Z, Xiao X, et al: Isolation of mouse marrow mesenchymal progenitors by a novel and reliable method. Stem Cells. 21:527–535. 2003. View Article : Google Scholar : PubMed/NCBI

20 

Guo Z, Li H, Li X, et al: In vitro characteristics and in vivo immunosuppressive activity of compact bone-derived murine mesenchymal progenitor cells. Stem Cells. 24:992–1000. 2006. View Article : Google Scholar : PubMed/NCBI

21 

Maxson S, Lopez EA, Yoo D, Danilkovitch-Miagkova A and Leroux MA: Concise review: role of mesenchymal stem cells in wound repair. Stem Cells Transl Med. 1:142–149. 2012. View Article : Google Scholar : PubMed/NCBI

22 

Wu Y, Chen L, Scott PG and Tredget EE: Mesenchymal stem cells enhance wound healing through differentiation and angiogenesis. Stem Cells. 25:2648–2659. 2007. View Article : Google Scholar : PubMed/NCBI

23 

Cubas R, Li M, Chen C and Yao Q: Trop2: a possible therapeutic target for late stage epithelial carcinomas. Biochim Biophys Acta. 1796:309–314. 2009.PubMed/NCBI

24 

Yu FX, Sun HQ, Janmey PA and Yin HL: Identification of a polyphosphoinositide-binding sequence in an actin monomer-binding domain of gelsolin. J Biol Chem. 267:14616–14621. 1992.PubMed/NCBI

25 

Linnenbach AJ, Seng BA, Wu S, et al: Retroposition in a family of carcinoma-associated antigen genes. Mol Cell Biol. 13:1507–1515. 1993.PubMed/NCBI

26 

El Sewedy T, Fornaro M and Alberti S: Cloning of the murine TROP2 gene: conservation of a PIP2-binding sequence in the cytoplasmic domain of TROP-2. Int J Cancer. 75:324–330. 1998.PubMed/NCBI

27 

Taniguchi CM, Tran TT, Kondo T, et al: Phosphoinositide 3-kinase regulatory subunit p85alpha suppresses insulin action via positive regulation of PTEN. Proc Natl Acad Sci USA. 103:12093–12097. 2006. View Article : Google Scholar : PubMed/NCBI

28 

Wan X, Dennis AT, Obejero-Paz C, et al: Oxidative inactivation of the lipid phosphatase and tensin homolog on chromosome ten (PTEN) as a novel mechanism of acquired long QT syndrome. J Biol Chem. 286:2843–2852. 2011. View Article : Google Scholar : PubMed/NCBI

29 

Datta SR, Dudek H, Tao X, et al: Akt phosphorylation of BAD couples survival signals to the cell-intrinsic death machinery. Cell. 91:231–241. 1997. View Article : Google Scholar : PubMed/NCBI

30 

Brunet A, Bonni A, Zigmond MJ, et al: Akt promotes cell survival by phosphorylating and inhibiting a Forkhead transcription factor. Cell. 96:857–868. 1999. View Article : Google Scholar : PubMed/NCBI

31 

Song G, Ouyang G and Bao S: The activation of Akt/PKB signaling pathway and cell survival. J Cell Mol Med. 9:59–71. 2005. View Article : Google Scholar : PubMed/NCBI

32 

Re RN and Cook JL: Senescence, apoptosis, and stem cell biology: the rationale for an expanded view of intracrine action. Am J Physiol Heart Circ Physiol. 297:H893–H901. 2009. View Article : Google Scholar : PubMed/NCBI

33 

Sethe S, Scutt A and Stolzing A: Aging of mesenchymal stem cells. Ageing Res Rev. 5:91–116. 2006. View Article : Google Scholar : PubMed/NCBI

34 

Lindsley CW: The Akt/PKB family of protein kinases: a review of small molecule inhibitors and progress towards target validation: a 2009 update. Curr Top Med Chem. 10:458–477. 2010. View Article : Google Scholar : PubMed/NCBI

35 

Litvinov SV, Velders MP, Bakker HA, Fleuren GJ and Warnaar SO: Ep-CAM: a human epithelial antigen is a homophilic cell-cell adhesion molecule. J Cell Biol. 125:437–446. 1994. View Article : Google Scholar : PubMed/NCBI

36 

Maetzel D, Denzel S, Mack B, et al: Nuclear signalling by tumour-associated antigen EpCAM. Nat Cell Biol. 11:162–171. 2009. View Article : Google Scholar : PubMed/NCBI

37 

Wang J, Zhang K, Grabowska D, et al: Loss of Trop2 promotes carcinogenesis and features of epithelial to mesenchymal transition in squamous cell carcinoma. Mol Cancer Res. 9:1686–1695. 2011. View Article : Google Scholar : PubMed/NCBI

Related Articles

  • Abstract
  • View
  • Download
  • Twitter
Copy and paste a formatted citation
Spandidos Publications style
Yang J, Zhu Z, Wang H, Li F, Du X and Ma RZ: Trop2 regulates the proliferation and differentiation of murine compact-bone derived MSCs. Int J Oncol 43: 859-867, 2013.
APA
Yang, J., Zhu, Z., Wang, H., Li, F., Du, X., & Ma, R.Z. (2013). Trop2 regulates the proliferation and differentiation of murine compact-bone derived MSCs. International Journal of Oncology, 43, 859-867. https://doi.org/10.3892/ijo.2013.1987
MLA
Yang, J., Zhu, Z., Wang, H., Li, F., Du, X., Ma, R. Z."Trop2 regulates the proliferation and differentiation of murine compact-bone derived MSCs". International Journal of Oncology 43.3 (2013): 859-867.
Chicago
Yang, J., Zhu, Z., Wang, H., Li, F., Du, X., Ma, R. Z."Trop2 regulates the proliferation and differentiation of murine compact-bone derived MSCs". International Journal of Oncology 43, no. 3 (2013): 859-867. https://doi.org/10.3892/ijo.2013.1987
Copy and paste a formatted citation
x
Spandidos Publications style
Yang J, Zhu Z, Wang H, Li F, Du X and Ma RZ: Trop2 regulates the proliferation and differentiation of murine compact-bone derived MSCs. Int J Oncol 43: 859-867, 2013.
APA
Yang, J., Zhu, Z., Wang, H., Li, F., Du, X., & Ma, R.Z. (2013). Trop2 regulates the proliferation and differentiation of murine compact-bone derived MSCs. International Journal of Oncology, 43, 859-867. https://doi.org/10.3892/ijo.2013.1987
MLA
Yang, J., Zhu, Z., Wang, H., Li, F., Du, X., Ma, R. Z."Trop2 regulates the proliferation and differentiation of murine compact-bone derived MSCs". International Journal of Oncology 43.3 (2013): 859-867.
Chicago
Yang, J., Zhu, Z., Wang, H., Li, F., Du, X., Ma, R. Z."Trop2 regulates the proliferation and differentiation of murine compact-bone derived MSCs". International Journal of Oncology 43, no. 3 (2013): 859-867. https://doi.org/10.3892/ijo.2013.1987
Follow us
  • Twitter
  • LinkedIn
  • Facebook
About
  • Spandidos Publications
  • Careers
  • Cookie Policy
  • Privacy Policy
How can we help?
  • Help
  • Live Chat
  • Contact
  • Email to our Support Team