Spandidos Publications Logo
  • About
    • About Spandidos
    • Aims and Scopes
    • Abstracting and Indexing
    • Editorial Policies
    • Reprints and Permissions
    • Job Opportunities
    • Terms and Conditions
    • Contact
  • Journals
    • All Journals
    • Oncology Letters
      • Oncology Letters
      • Information for Authors
      • Editorial Policies
      • Editorial Board
      • Aims and Scope
      • Abstracting and Indexing
      • Bibliographic Information
      • Archive
    • International Journal of Oncology
      • International Journal of Oncology
      • Information for Authors
      • Editorial Policies
      • Editorial Board
      • Aims and Scope
      • Abstracting and Indexing
      • Bibliographic Information
      • Archive
    • Molecular and Clinical Oncology
      • Molecular and Clinical Oncology
      • Information for Authors
      • Editorial Policies
      • Editorial Board
      • Aims and Scope
      • Abstracting and Indexing
      • Bibliographic Information
      • Archive
    • Experimental and Therapeutic Medicine
      • Experimental and Therapeutic Medicine
      • Information for Authors
      • Editorial Policies
      • Editorial Board
      • Aims and Scope
      • Abstracting and Indexing
      • Bibliographic Information
      • Archive
    • International Journal of Molecular Medicine
      • International Journal of Molecular Medicine
      • Information for Authors
      • Editorial Policies
      • Editorial Board
      • Aims and Scope
      • Abstracting and Indexing
      • Bibliographic Information
      • Archive
    • Biomedical Reports
      • Biomedical Reports
      • Information for Authors
      • Editorial Policies
      • Editorial Board
      • Aims and Scope
      • Abstracting and Indexing
      • Bibliographic Information
      • Archive
    • Oncology Reports
      • Oncology Reports
      • Information for Authors
      • Editorial Policies
      • Editorial Board
      • Aims and Scope
      • Abstracting and Indexing
      • Bibliographic Information
      • Archive
    • Molecular Medicine Reports
      • Molecular Medicine Reports
      • Information for Authors
      • Editorial Policies
      • Editorial Board
      • Aims and Scope
      • Abstracting and Indexing
      • Bibliographic Information
      • Archive
    • World Academy of Sciences Journal
      • World Academy of Sciences Journal
      • Information for Authors
      • Editorial Policies
      • Editorial Board
      • Aims and Scope
      • Abstracting and Indexing
      • Bibliographic Information
      • Archive
    • International Journal of Functional Nutrition
      • International Journal of Functional Nutrition
      • Information for Authors
      • Editorial Policies
      • Editorial Board
      • Aims and Scope
      • Abstracting and Indexing
      • Bibliographic Information
      • Archive
    • International Journal of Epigenetics
      • International Journal of Epigenetics
      • Information for Authors
      • Editorial Policies
      • Editorial Board
      • Aims and Scope
      • Abstracting and Indexing
      • Bibliographic Information
      • Archive
    • Medicine International
      • Medicine International
      • Information for Authors
      • Editorial Policies
      • Editorial Board
      • Aims and Scope
      • Abstracting and Indexing
      • Bibliographic Information
      • Archive
  • Articles
  • Information
    • Information for Authors
    • Information for Reviewers
    • Information for Librarians
    • Information for Advertisers
    • Conferences
  • Language Editing
Spandidos Publications Logo
  • About
    • About Spandidos
    • Aims and Scopes
    • Abstracting and Indexing
    • Editorial Policies
    • Reprints and Permissions
    • Job Opportunities
    • Terms and Conditions
    • Contact
  • Journals
    • All Journals
    • Biomedical Reports
      • Information for Authors
      • Editorial Policies
      • Editorial Board
      • Aims and Scope
      • Abstracting and Indexing
      • Bibliographic Information
      • Archive
    • Experimental and Therapeutic Medicine
      • Information for Authors
      • Editorial Policies
      • Editorial Board
      • Aims and Scope
      • Abstracting and Indexing
      • Bibliographic Information
      • Archive
    • International Journal of Epigenetics
      • Information for Authors
      • Editorial Policies
      • Editorial Board
      • Aims and Scope
      • Abstracting and Indexing
      • Bibliographic Information
      • Archive
    • International Journal of Functional Nutrition
      • Information for Authors
      • Editorial Policies
      • Editorial Board
      • Aims and Scope
      • Abstracting and Indexing
      • Bibliographic Information
      • Archive
    • International Journal of Molecular Medicine
      • Information for Authors
      • Editorial Policies
      • Editorial Board
      • Aims and Scope
      • Abstracting and Indexing
      • Bibliographic Information
      • Archive
    • International Journal of Oncology
      • Information for Authors
      • Editorial Policies
      • Editorial Board
      • Aims and Scope
      • Abstracting and Indexing
      • Bibliographic Information
      • Archive
    • Medicine International
      • Information for Authors
      • Editorial Policies
      • Editorial Board
      • Aims and Scope
      • Abstracting and Indexing
      • Bibliographic Information
      • Archive
    • Molecular and Clinical Oncology
      • Information for Authors
      • Editorial Policies
      • Editorial Board
      • Aims and Scope
      • Abstracting and Indexing
      • Bibliographic Information
      • Archive
    • Molecular Medicine Reports
      • Information for Authors
      • Editorial Policies
      • Editorial Board
      • Aims and Scope
      • Abstracting and Indexing
      • Bibliographic Information
      • Archive
    • Oncology Letters
      • Information for Authors
      • Editorial Policies
      • Editorial Board
      • Aims and Scope
      • Abstracting and Indexing
      • Bibliographic Information
      • Archive
    • Oncology Reports
      • Information for Authors
      • Editorial Policies
      • Editorial Board
      • Aims and Scope
      • Abstracting and Indexing
      • Bibliographic Information
      • Archive
    • World Academy of Sciences Journal
      • Information for Authors
      • Editorial Policies
      • Editorial Board
      • Aims and Scope
      • Abstracting and Indexing
      • Bibliographic Information
      • Archive
  • Articles
  • Information
    • For Authors
    • For Reviewers
    • For Librarians
    • For Advertisers
    • Conferences
  • Language Editing
Login Register Submit
  • This site uses cookies
  • You can change your cookie settings at any time by following the instructions in our Cookie Policy. To find out more, you may read our Privacy Policy.

    I agree
Search articles by DOI, keyword, author or affiliation
Search
Advanced Search
presentation
International Journal of Oncology
Join Editorial Board Propose a Special Issue
Print ISSN: 1019-6439 Online ISSN: 1791-2423
Journal Cover
November-2014 Volume 45 Issue 5

Full Size Image

Cover Legend PDF

Sign up for eToc alerts
Recommend to Library

Journals

International Journal of Molecular Medicine

International Journal of Molecular Medicine

International Journal of Molecular Medicine is an international journal devoted to molecular mechanisms of human disease.

International Journal of Oncology

International Journal of Oncology

International Journal of Oncology is an international journal devoted to oncology research and cancer treatment.

Molecular Medicine Reports

Molecular Medicine Reports

Covers molecular medicine topics such as pharmacology, pathology, genetics, neuroscience, infectious diseases, molecular cardiology, and molecular surgery.

Oncology Reports

Oncology Reports

Oncology Reports is an international journal devoted to fundamental and applied research in Oncology.

Experimental and Therapeutic Medicine

Experimental and Therapeutic Medicine

Experimental and Therapeutic Medicine is an international journal devoted to laboratory and clinical medicine.

Oncology Letters

Oncology Letters

Oncology Letters is an international journal devoted to Experimental and Clinical Oncology.

Biomedical Reports

Biomedical Reports

Explores a wide range of biological and medical fields, including pharmacology, genetics, microbiology, neuroscience, and molecular cardiology.

Molecular and Clinical Oncology

Molecular and Clinical Oncology

International journal addressing all aspects of oncology research, from tumorigenesis and oncogenes to chemotherapy and metastasis.

World Academy of Sciences Journal

World Academy of Sciences Journal

Multidisciplinary open-access journal spanning biochemistry, genetics, neuroscience, environmental health, and synthetic biology.

International Journal of Functional Nutrition

International Journal of Functional Nutrition

Open-access journal combining biochemistry, pharmacology, immunology, and genetics to advance health through functional nutrition.

International Journal of Epigenetics

International Journal of Epigenetics

Publishes open-access research on using epigenetics to advance understanding and treatment of human disease.

Medicine International

Medicine International

An International Open Access Journal Devoted to General Medicine.

Journal Cover
November-2014 Volume 45 Issue 5

Full Size Image

Cover Legend PDF

Sign up for eToc alerts
Recommend to Library

  • Article
  • Citations
    • Cite This Article
    • Download Citation
    • Create Citation Alert
    • Remove Citation Alert
    • Cited By
  • Similar Articles
    • Related Articles (in Spandidos Publications)
    • Similar Articles (Google Scholar)
    • Similar Articles (PubMed)
  • Download PDF
  • Download XML
  • View XML
Article

Transforming growth factor-β-induced miR‑143 expression in regulation of non-small cell lung cancer cell viability and invasion capacity in vitro and in vivo

  • Authors:
    • Tianli Cheng
    • Chengping Hu
    • Huaping Yang
    • Liming Cao
    • Jian An
  • View Affiliations / Copyright

    Affiliations: Department of Respiratory Medicine, Xiangya Hospital, Central South University, Changsha 410008, P.R. China
  • Pages: 1977-1988
    |
    Published online on: August 27, 2014
       https://doi.org/10.3892/ijo.2014.2623
  • Expand metrics +
Metrics: Total Views: 0 (Spandidos Publications: | PMC Statistics: )
Metrics: Total PDF Downloads: 0 (Spandidos Publications: | PMC Statistics: )
Cited By (CrossRef): 0 citations Loading Articles...

This article is mentioned in:



Abstract

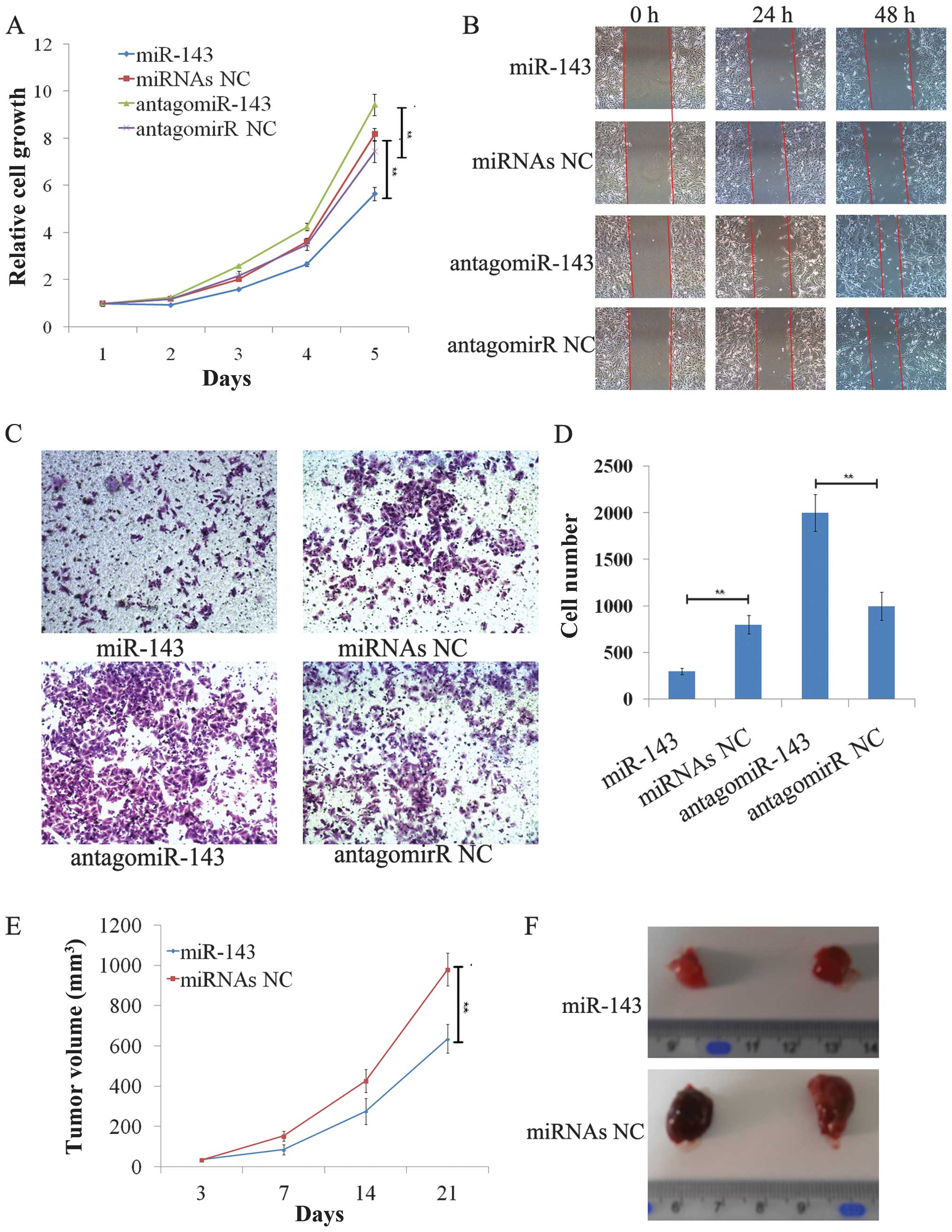
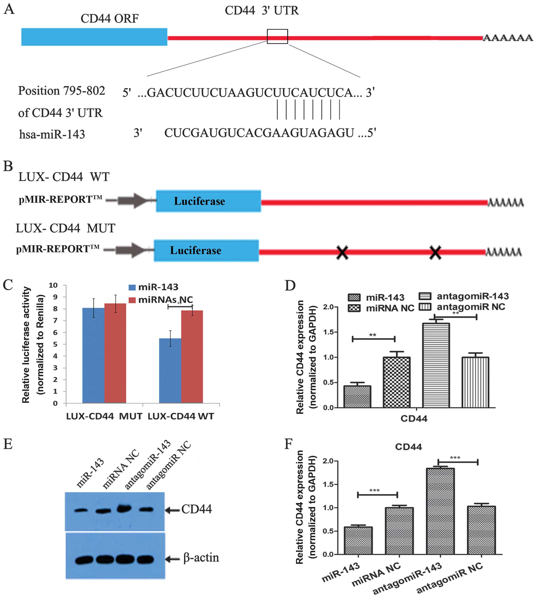
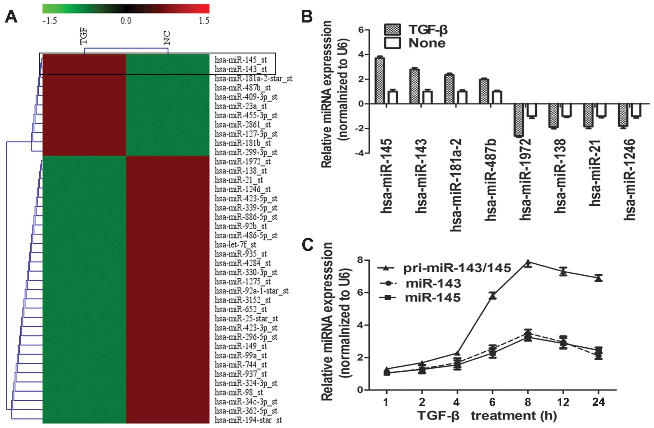
Altered expression of miRNAs contributes to development and progression of non-small cell lung cancer (NSCLC), while transforming growth factor-β (TGF-β) promotes NSCLC cell epithelial-mesenchymal transition. This study aimed to investigate the effects of TGF-β-induced miR‑143 expression in regulation of NSCLC cell viability, invasion capacity in vitro, and xenograft formation and growth in nude mice. NSCLC A549 cells treated with TGF-β were subjected to miRNA microarray analysis and miR‑143 was selected for further study of tumor cell viability, wound healing, invasion capacity in vitro, and tumor growth in nude mice. TGF-β treatment upregulated expression of 16 miRNAs and downregulated expression of 42 miRNAs in A549 cells. qRT-PCR and in situ hybridization data showed that miR‑143 was significantly downregulated in 24 NSCLC and lymph node metastatic tumor tissues, but upregulated by TGF-β treatment in A549 cells. In vitro experiments showed that miR‑143 expression could significantly suppress NSCLC cell viability and invasion capacity, and nude mouse experiments confirmed the in vitro data. Bioinformatic data predicted that Smad3, CD44 and K-Ras were the targeting genes of miR‑143. TGF-β-induced miR‑143 expression was associated with suppressed expression of Smad3, CD44, and K-Ras. This study sheds light on the role of TGF-β in upregulation of miR‑143 and the role of miR‑143 in NSCLC progression, indicating that the target of miR‑143 expression could be further studied as a novel therapeutic strategy for future control of NSCLC.
View Figures

Figure 1

Figure 2

Figure 3

Figure 4

Figure 5

Figure 6

Figure 7

Figure 8

Figure 9

Figure 10

View References

1 

Field JK, Oudkerk M, Pedersen JH and Duffy SW: Prospects for population screening and diagnosis of lung cancer. Lancet. 382:732–741. 2013. View Article : Google Scholar : PubMed/NCBI

2 

Curioni-Fontecedro A, Husmann L, Soldini D and Stahel RA: Primary non-small cell lung cancer response upon treatment with denosumab. Lung Cancer. 82:506–508. 2013. View Article : Google Scholar : PubMed/NCBI

3 

Navarro A, Diaz T, Gallardo E, et al: Prognostic implications of miR-16 expression levels in resected non-small-cell lung cancer. J Surg Oncol. 103:411–415. 2011. View Article : Google Scholar : PubMed/NCBI

4 

Vosa U, Vooder T, Kolde R, Vilo J, Metspalu A and Annilo T: Meta-analysis of microRNA expression in lung cancer. Int J Cancer. 132:2884–2893. 2013. View Article : Google Scholar : PubMed/NCBI

5 

Yates LA, Norbury CJ and Gilbert RJ: The long and short of microRNA. Cell. 153:516–519. 2013. View Article : Google Scholar : PubMed/NCBI

6 

Chitwood DH and Timmermans MC: Small RNAs are on the move. Nature. 467:415–419. 2010. View Article : Google Scholar : PubMed/NCBI

7 

Lujambio A and Lowe SW: The microcosmos of cancer. Nature. 482:347–355. 2012. View Article : Google Scholar : PubMed/NCBI

8 

Ebert MS and Sharp PA: Roles for microRNAs in conferring robustness to biological processes. Cell. 149:515–524. 2012. View Article : Google Scholar : PubMed/NCBI

9 

Bartel DP: MicroRNAs: target recognition and regulatory functions. Cell. 136:215–233. 2009. View Article : Google Scholar : PubMed/NCBI

10 

Bowen T, Jenkins RH and Fraser DJ: MicroRNAs, transforming growth factor beta-1, and tissue fibrosis. J Pathol. 229:274–285. 2013. View Article : Google Scholar : PubMed/NCBI

11 

Luo Z, Dai Y, Zhang L, et al: miR-18a promotes malignant progression by impairing microRNA biogenesis in nasopharyngeal carcinoma. Carcinogenesis. 34:415–425. 2013. View Article : Google Scholar : PubMed/NCBI

12 

Liu L, Yu X, Guo X, et al: miR-143 is downregulated in cervical cancer and promotes apoptosis and inhibits tumor formation by targeting Bcl-2. Mol Med Rep. 5:753–760. 2012.PubMed/NCBI

13 

Yoshida K, Saito T, Kamida A, et al: Transforming growth factor-beta transiently induces vimentin expression and invasive capacity in a canine mammary gland tumor cell line. Res Vet Sci. 94:539–541. 2013. View Article : Google Scholar : PubMed/NCBI

14 

Dong L, Ge XY, Wang YX, et al: Transforming growth factor-beta and epithelial-mesenchymal transition are associated with pulmonary metastasis in adenoid cystic carcinoma. Oral Oncol. 49:1051–1058. 2013. View Article : Google Scholar : PubMed/NCBI

15 

Tian M, Neil JR and Schiemann WP: Transforming growth factor-beta and the hallmarks of cancer. Cell Signal. 23:951–962. 2011. View Article : Google Scholar : PubMed/NCBI

16 

Choe C, Shin YS, Kim SH, et al: Tumor-stromal interactions with direct cell contacts enhance motility of non-small cell lung cancer cells through the hedgehog signaling pathway. Anticancer Res. 33:3715–3723. 2013.PubMed/NCBI

17 

Huang S, Holzel M, Knijnenburg T, et al: MED12 controls the response to multiple cancer drugs through regulation of TGF-beta receptor signaling. Cell. 151:937–950. 2012. View Article : Google Scholar : PubMed/NCBI

18 

Argast GM, Krueger JS, Thomson S, et al: Inducible expression of TGFbeta, snail and Zeb1 recapitulates EMT in vitro and in vivo in a NSCLC model. Clin Exp Metastasis. 28:593–614. 2011. View Article : Google Scholar : PubMed/NCBI

19 

Tai J, Xiao X, Huang ZG, et al: MicroRNAs regulate epithelial-mesenchymal transition of supraglottic laryngeal cancer. Zhonghua Er Bi Yan Hou Tou Jing Wai Ke Za Zhi. 48:499–503. 2013.(In Chinese).

20 

Peng X, Guo W, Liu T, et al: Identification of miRs-143 and -145 that is associated with bone metastasis of prostate cancer and involved in the regulation of EMT. PLoS One. 6:e203412011. View Article : Google Scholar : PubMed/NCBI

21 

Boominathan L: The tumor suppressors p53, p63, and p73 are regulators of microRNA processing complex. PLoS One. 5:e106152010. View Article : Google Scholar

22 

Davis-Dusenbery BN, Chan MC, Reno KE, et al: Down-regulation of Kruppel-like factor-4 (KLF4) by microRNA-143/145 is critical for modulation of vascular smooth muscle cell phenotype by transforming growth factor-beta and bone morphogenetic protein 4. J Biol Chem. 286:28097–28110. 2011. View Article : Google Scholar : PubMed/NCBI

23 

Wang YY, Ren T, Cai YY and He XY: MicroRNA let-7a inhibits the proliferation and invasion of nonsmall cell lung cancer cell line 95D by regulating K-Ras and HMGA2 gene expression. Cancer Biother Radiopharm. 28:131–137. 2013. View Article : Google Scholar : PubMed/NCBI

24 

Shi L, Campbell G, Jones WD, et al: The MicroArray Quality Control (MAQC)-II study of common practices for the development and validation of microarray-based predictive models. Nat Biotechnol. 28:827–838. 2010. View Article : Google Scholar : PubMed/NCBI

25 

Gordon KJ and Blobe GC: Role of transforming growth factor-beta superfamily signaling pathways in human disease. Biochim Biophys Acta. 1782:197–228. 2008. View Article : Google Scholar : PubMed/NCBI

26 

Blobe GC, Schiemann WP and Lodish HF: Role of transforming growth factor beta in human disease. N Engl J Med. 342:1350–1358. 2000. View Article : Google Scholar : PubMed/NCBI

27 

Yanaihara N, Caplen N, Bowman E, et al: Unique microRNA molecular profiles in lung cancer diagnosis and prognosis. Cancer Cell. 9:189–198. 2006. View Article : Google Scholar : PubMed/NCBI

28 

Gao W, Yu Y, Cao H, et al: Deregulated expression of miR-21, miR-143 and miR-181a in non small cell lung cancer is related to clinicopathologic characteristics or patient prognosis. Biomed Pharmacother. 64:399–408. 2010. View Article : Google Scholar : PubMed/NCBI

29 

Ma Q, Jiang Q, Pu Q, et al: MicroRNA-143 inhibits migration and invasion of human non-small-cell lung cancer and its relative mechanism. Int J Biol Sci. 9:680–692. 2013. View Article : Google Scholar : PubMed/NCBI

30 

Hu Y, Ou Y, Wu K, Chen Y and Sun W: miR-143 inhibits the metastasis of pancreatic cancer and an associated signaling pathway. Tumour Biol. 33:1863–1870. 2012. View Article : Google Scholar : PubMed/NCBI

31 

Liu H, Zhang SZ, Cai SR, Peng JP and Zheng S: Effect of microRNA143 expression on cell proliferation in colonic carcinoma. Zhonghua Zhong Liu Za Zhi. 30:498–501. 2008.(In Chinese).

32 

Tabyaoui I, Tahiri-Jouti N, Serhier Z, et al: Immunohistochemical expression of CD44s in human neuroblastic tumors: Moroccan experience and highlights on current data. Diagn Pathol. 8:392013. View Article : Google Scholar : PubMed/NCBI

33 

Hiraga T, Ito S and Nakamura H: Cancer stem-like cell marker CD44 promotes bone metastases by enhancing tumorigenicity, cell motility, and hyaluronan production. Cancer Res. 73:4112–4122. 2013. View Article : Google Scholar : PubMed/NCBI

34 

Raso-Barnett L, Banky B, Barbai T, Becsagh P, Timar J and Raso E: Demonstration of a melanoma-specific CD44 alternative splicing pattern that remains qualitatively stable, but shows quantitative changes during tumour progression. PLoS One. 8:e538832013. View Article : Google Scholar

35 

Zeller E, Hammer K, Kirschnick M and Braeuning A: Mechanisms of RAS/beta-catenin interactions. Arch Toxicol. 87:611–632. 2013. View Article : Google Scholar

36 

Sawaki D and Suzuki T: Targeting transforming growth factor-beta signaling in aortopathies in Marfan syndrome. Circ J. 77:898–899. 2013. View Article : Google Scholar : PubMed/NCBI

37 

Jakobsson L and van Meeteren LA: Transforming growth factor beta family members in regulation of vascular function: in the light of vascular conditional knockouts. Exp Cell Res. 319:1264–1270. 2013. View Article : Google Scholar : PubMed/NCBI

Related Articles

  • Abstract
  • View
  • Download
  • Twitter
Copy and paste a formatted citation
Spandidos Publications style
Cheng T, Hu C, Yang H, Cao L and An J: Transforming growth factor-β-induced miR‑143 expression in regulation of non-small cell lung cancer cell viability and invasion capacity in vitro and in vivo. Int J Oncol 45: 1977-1988, 2014.
APA
Cheng, T., Hu, C., Yang, H., Cao, L., & An, J. (2014). Transforming growth factor-β-induced miR‑143 expression in regulation of non-small cell lung cancer cell viability and invasion capacity in vitro and in vivo. International Journal of Oncology, 45, 1977-1988. https://doi.org/10.3892/ijo.2014.2623
MLA
Cheng, T., Hu, C., Yang, H., Cao, L., An, J."Transforming growth factor-β-induced miR‑143 expression in regulation of non-small cell lung cancer cell viability and invasion capacity in vitro and in vivo". International Journal of Oncology 45.5 (2014): 1977-1988.
Chicago
Cheng, T., Hu, C., Yang, H., Cao, L., An, J."Transforming growth factor-β-induced miR‑143 expression in regulation of non-small cell lung cancer cell viability and invasion capacity in vitro and in vivo". International Journal of Oncology 45, no. 5 (2014): 1977-1988. https://doi.org/10.3892/ijo.2014.2623
Copy and paste a formatted citation
x
Spandidos Publications style
Cheng T, Hu C, Yang H, Cao L and An J: Transforming growth factor-β-induced miR‑143 expression in regulation of non-small cell lung cancer cell viability and invasion capacity in vitro and in vivo. Int J Oncol 45: 1977-1988, 2014.
APA
Cheng, T., Hu, C., Yang, H., Cao, L., & An, J. (2014). Transforming growth factor-β-induced miR‑143 expression in regulation of non-small cell lung cancer cell viability and invasion capacity in vitro and in vivo. International Journal of Oncology, 45, 1977-1988. https://doi.org/10.3892/ijo.2014.2623
MLA
Cheng, T., Hu, C., Yang, H., Cao, L., An, J."Transforming growth factor-β-induced miR‑143 expression in regulation of non-small cell lung cancer cell viability and invasion capacity in vitro and in vivo". International Journal of Oncology 45.5 (2014): 1977-1988.
Chicago
Cheng, T., Hu, C., Yang, H., Cao, L., An, J."Transforming growth factor-β-induced miR‑143 expression in regulation of non-small cell lung cancer cell viability and invasion capacity in vitro and in vivo". International Journal of Oncology 45, no. 5 (2014): 1977-1988. https://doi.org/10.3892/ijo.2014.2623
Follow us
  • Twitter
  • LinkedIn
  • Facebook
About
  • Spandidos Publications
  • Careers
  • Cookie Policy
  • Privacy Policy
How can we help?
  • Help
  • Live Chat
  • Contact
  • Email to our Support Team