Spandidos Publications Logo
  • About
    • About Spandidos
    • Aims and Scopes
    • Abstracting and Indexing
    • Editorial Policies
    • Reprints and Permissions
    • Job Opportunities
    • Terms and Conditions
    • Contact
  • Journals
    • All Journals
    • Oncology Letters
      • Oncology Letters
      • Information for Authors
      • Editorial Policies
      • Editorial Board
      • Aims and Scope
      • Abstracting and Indexing
      • Bibliographic Information
      • Archive
    • International Journal of Oncology
      • International Journal of Oncology
      • Information for Authors
      • Editorial Policies
      • Editorial Board
      • Aims and Scope
      • Abstracting and Indexing
      • Bibliographic Information
      • Archive
    • Molecular and Clinical Oncology
      • Molecular and Clinical Oncology
      • Information for Authors
      • Editorial Policies
      • Editorial Board
      • Aims and Scope
      • Abstracting and Indexing
      • Bibliographic Information
      • Archive
    • Experimental and Therapeutic Medicine
      • Experimental and Therapeutic Medicine
      • Information for Authors
      • Editorial Policies
      • Editorial Board
      • Aims and Scope
      • Abstracting and Indexing
      • Bibliographic Information
      • Archive
    • International Journal of Molecular Medicine
      • International Journal of Molecular Medicine
      • Information for Authors
      • Editorial Policies
      • Editorial Board
      • Aims and Scope
      • Abstracting and Indexing
      • Bibliographic Information
      • Archive
    • Biomedical Reports
      • Biomedical Reports
      • Information for Authors
      • Editorial Policies
      • Editorial Board
      • Aims and Scope
      • Abstracting and Indexing
      • Bibliographic Information
      • Archive
    • Oncology Reports
      • Oncology Reports
      • Information for Authors
      • Editorial Policies
      • Editorial Board
      • Aims and Scope
      • Abstracting and Indexing
      • Bibliographic Information
      • Archive
    • Molecular Medicine Reports
      • Molecular Medicine Reports
      • Information for Authors
      • Editorial Policies
      • Editorial Board
      • Aims and Scope
      • Abstracting and Indexing
      • Bibliographic Information
      • Archive
    • World Academy of Sciences Journal
      • World Academy of Sciences Journal
      • Information for Authors
      • Editorial Policies
      • Editorial Board
      • Aims and Scope
      • Abstracting and Indexing
      • Bibliographic Information
      • Archive
    • International Journal of Functional Nutrition
      • International Journal of Functional Nutrition
      • Information for Authors
      • Editorial Policies
      • Editorial Board
      • Aims and Scope
      • Abstracting and Indexing
      • Bibliographic Information
      • Archive
    • International Journal of Epigenetics
      • International Journal of Epigenetics
      • Information for Authors
      • Editorial Policies
      • Editorial Board
      • Aims and Scope
      • Abstracting and Indexing
      • Bibliographic Information
      • Archive
    • Medicine International
      • Medicine International
      • Information for Authors
      • Editorial Policies
      • Editorial Board
      • Aims and Scope
      • Abstracting and Indexing
      • Bibliographic Information
      • Archive
  • Articles
  • Information
    • Information for Authors
    • Information for Reviewers
    • Information for Librarians
    • Information for Advertisers
    • Conferences
  • Language Editing
Spandidos Publications Logo
  • About
    • About Spandidos
    • Aims and Scopes
    • Abstracting and Indexing
    • Editorial Policies
    • Reprints and Permissions
    • Job Opportunities
    • Terms and Conditions
    • Contact
  • Journals
    • All Journals
    • Biomedical Reports
      • Information for Authors
      • Editorial Policies
      • Editorial Board
      • Aims and Scope
      • Abstracting and Indexing
      • Bibliographic Information
      • Archive
    • Experimental and Therapeutic Medicine
      • Information for Authors
      • Editorial Policies
      • Editorial Board
      • Aims and Scope
      • Abstracting and Indexing
      • Bibliographic Information
      • Archive
    • International Journal of Epigenetics
      • Information for Authors
      • Editorial Policies
      • Editorial Board
      • Aims and Scope
      • Abstracting and Indexing
      • Bibliographic Information
      • Archive
    • International Journal of Functional Nutrition
      • Information for Authors
      • Editorial Policies
      • Editorial Board
      • Aims and Scope
      • Abstracting and Indexing
      • Bibliographic Information
      • Archive
    • International Journal of Molecular Medicine
      • Information for Authors
      • Editorial Policies
      • Editorial Board
      • Aims and Scope
      • Abstracting and Indexing
      • Bibliographic Information
      • Archive
    • International Journal of Oncology
      • Information for Authors
      • Editorial Policies
      • Editorial Board
      • Aims and Scope
      • Abstracting and Indexing
      • Bibliographic Information
      • Archive
    • Medicine International
      • Information for Authors
      • Editorial Policies
      • Editorial Board
      • Aims and Scope
      • Abstracting and Indexing
      • Bibliographic Information
      • Archive
    • Molecular and Clinical Oncology
      • Information for Authors
      • Editorial Policies
      • Editorial Board
      • Aims and Scope
      • Abstracting and Indexing
      • Bibliographic Information
      • Archive
    • Molecular Medicine Reports
      • Information for Authors
      • Editorial Policies
      • Editorial Board
      • Aims and Scope
      • Abstracting and Indexing
      • Bibliographic Information
      • Archive
    • Oncology Letters
      • Information for Authors
      • Editorial Policies
      • Editorial Board
      • Aims and Scope
      • Abstracting and Indexing
      • Bibliographic Information
      • Archive
    • Oncology Reports
      • Information for Authors
      • Editorial Policies
      • Editorial Board
      • Aims and Scope
      • Abstracting and Indexing
      • Bibliographic Information
      • Archive
    • World Academy of Sciences Journal
      • Information for Authors
      • Editorial Policies
      • Editorial Board
      • Aims and Scope
      • Abstracting and Indexing
      • Bibliographic Information
      • Archive
  • Articles
  • Information
    • For Authors
    • For Reviewers
    • For Librarians
    • For Advertisers
    • Conferences
  • Language Editing
Login Register Submit
  • This site uses cookies
  • You can change your cookie settings at any time by following the instructions in our Cookie Policy. To find out more, you may read our Privacy Policy.

    I agree
Search articles by DOI, keyword, author or affiliation
Search
Advanced Search
presentation
International Journal of Oncology
Join Editorial Board Propose a Special Issue
Print ISSN: 1019-6439 Online ISSN: 1791-2423
Journal Cover
December-2014 Volume 45 Issue 6

Full Size Image

Cover Legend PDF

Sign up for eToc alerts
Recommend to Library

Journals

International Journal of Molecular Medicine

International Journal of Molecular Medicine

International Journal of Molecular Medicine is an international journal devoted to molecular mechanisms of human disease.

International Journal of Oncology

International Journal of Oncology

International Journal of Oncology is an international journal devoted to oncology research and cancer treatment.

Molecular Medicine Reports

Molecular Medicine Reports

Covers molecular medicine topics such as pharmacology, pathology, genetics, neuroscience, infectious diseases, molecular cardiology, and molecular surgery.

Oncology Reports

Oncology Reports

Oncology Reports is an international journal devoted to fundamental and applied research in Oncology.

Experimental and Therapeutic Medicine

Experimental and Therapeutic Medicine

Experimental and Therapeutic Medicine is an international journal devoted to laboratory and clinical medicine.

Oncology Letters

Oncology Letters

Oncology Letters is an international journal devoted to Experimental and Clinical Oncology.

Biomedical Reports

Biomedical Reports

Explores a wide range of biological and medical fields, including pharmacology, genetics, microbiology, neuroscience, and molecular cardiology.

Molecular and Clinical Oncology

Molecular and Clinical Oncology

International journal addressing all aspects of oncology research, from tumorigenesis and oncogenes to chemotherapy and metastasis.

World Academy of Sciences Journal

World Academy of Sciences Journal

Multidisciplinary open-access journal spanning biochemistry, genetics, neuroscience, environmental health, and synthetic biology.

International Journal of Functional Nutrition

International Journal of Functional Nutrition

Open-access journal combining biochemistry, pharmacology, immunology, and genetics to advance health through functional nutrition.

International Journal of Epigenetics

International Journal of Epigenetics

Publishes open-access research on using epigenetics to advance understanding and treatment of human disease.

Medicine International

Medicine International

An International Open Access Journal Devoted to General Medicine.

Journal Cover
December-2014 Volume 45 Issue 6

Full Size Image

Cover Legend PDF

Sign up for eToc alerts
Recommend to Library

  • Article
  • Citations
    • Cite This Article
    • Download Citation
    • Create Citation Alert
    • Remove Citation Alert
    • Cited By
  • Similar Articles
    • Related Articles (in Spandidos Publications)
    • Similar Articles (Google Scholar)
    • Similar Articles (PubMed)
  • Download PDF
  • Download XML
  • View XML
Article

p62/SQSTM1 is involved in cisplatin resistance in human ovarian cancer cells via the Keap1-Nrf2-ARE system

  • Authors:
    • Meihui Xia
    • Huimei Yu
    • Shuang Gu
    • Ye Xu
    • Jing Su
    • Hongyan Li
    • Jinsong Kang
    • Manhua Cui
  • View Affiliations / Copyright

    Affiliations: Department of Obstetrics and Gynecology, The Second Hospital of Jilin University, Changchun, Jilin 130041, P.R. China, Department of Pathophysiology, School of Basic Medical Sciences, Jilin University, Changchun, Jilin 130021, P.R. China, Department of Thoracic Surgery, The People's Hospital of Jilin Province, Changchun, Jilin 130021, P.R. China, Medical Research Lab, Jilin Medical College, Jilin 132013, P.R. China
  • Pages: 2341-2348
    |
    Published online on: September 24, 2014
       https://doi.org/10.3892/ijo.2014.2669
  • Expand metrics +
Metrics: Total Views: 0 (Spandidos Publications: | PMC Statistics: )
Metrics: Total PDF Downloads: 0 (Spandidos Publications: | PMC Statistics: )
Cited By (CrossRef): 0 citations Loading Articles...

This article is mentioned in:



Abstract

The mechanisms underlying cisplatin resistance in tumors are not fully understood. Previous studies have reported that cellular resistance to oxidative stress is accompanied by resistance to cisplatin. However, the relationship between the resistance to oxidative stress and cisplatin drug resistance in human ovarian cancer cells (HOCCs) is not clear. Here, we reveal a critical role for the multifunctional protein p62/SQSTM1 in cisplatin resistance in human ovarian cancer cells (HOCCs). p62/SQSTM1 (sequestosome 1) plays important roles in cell differentiation, proliferation and as an antiapoptotic molecule. We found that cisplatin-resistant SKOV3/DDP cells express much higher levels of p62 than do cisplatin-sensitive SKOV3 cells. The protein p62 can activate the Keap1-Nrf2-ARE signaling pathway and induce the expression of antioxidant genes in SKOV3/DDP cells. Knockdown of p62 resensitizes SKOV3/DDP cells to cisplatin. Collectively, our data indicate that cisplatin resistance in HOCCs is partially attributable to their high expression of p62, which plays an important role in preventing ROS stress-induced apoptosis by regulating the Keap1-Nrf2-ARE signaling pathway.

Introduction

Ovarian cancer is one of the deadliest gynecological malignancies, and at advanced stages is typically treated with cytoreductive surgery and platinum-based chemotherapy (1–3). However, cisplatin resistance can limit the utility of chemotherapeutic intervention (4–6). Some cancers have intrinsic resistance to cisplatin, while in others resistance gradually develops over time (6). The mechanisms underlying cisplatin resistance are not fully understood, though they are believed to be affected by multiple molecular factors, including progressive downregulation of pro-apoptotic pathways and activation of survival pathways (6). Multiple recent studies have also reported that chronic oxidative stress could lead to cisplatin resistance (7–10).

Several studies indicate that cisplatin toxicity occurs via the increased generation of reactive oxygen species (ROS) within mitochondria (11,12). The Nrf2-Keap1 pathway functions as a critical regulator of cellular defense against oxidative stress by controlling the expression of many cellular protective proteins (13). Under non-stressed condition, Nrf2 is constitutively degraded through the ubiquitin-proteasome system by binding to Kelch-like ECH-associated protein 1 (Keap1), an adaptor of a ubiquitin ligase complex (14). Oxidative stress disrupts the sequestration of Nrf2 by Keap1, leading to nuclear translocation of Nrf2. Nuclear Nrf2 then binds to the cis-acting antioxidant response element (ARE) in the promoter of target genes (14,15).

As a multifunctional protein, p62/SQSTM1 (sequestosome 1) plays important roles in cell differentiation, proliferation and as an antiapoptotic mediator (16,17). P62 binds to and targets ubiquitinated proteins for degradation through autophagy (18). Additionally, p62 interacts with the Nrf2 binding site on Keap1 via the Keap1 binding region and functions as an activator of Nrf2 (19,20).

Here we describe the activation of the Keap1-Nrf2-ARE signaling pathway and subsequent induction of antioxidant gene expression in SKOV3/DDP cells by p62. We show that p62 possesses an important role in preventing ROS stress-induced apoptosis by regulating the Keap1-Nrf2-ARE signaling pathway, which leads to cisplatin resistance in human ovarian cancer cells (HOCCs).

Materials and methods

Cell lines

Cisplatin-sensitive ovarian cancer cells SKOV3 and their cisplatin-resistant clones SKOV3/DDP were obtained from the Chinese Academy of Medical Sciences and Peking Union Medical College. Cells were cultured at 37°C with 5% CO2 in RPMI-1640 culture medium (Gibco, Carlsbad, CA, USA), supplemented with 10% fetal bovine serum (Invitrogen, Carlsbad, CA, USA). Cisplatin-resistant SKOV3/DDP cells were maintained in medium containing 1 μg/ml cisplatin (Sigma-Aldrich, St. Louis, MO, USA) to maintain resistance.

Cell viability assays

The MTT assay was used to measure cell viability. Cells were plated at 1×104 cells per well in 96-well plates. The following day, indicated concentrations of cisplatin or H2O2 were added, and incubation proceeded for the specified times. Each treatment was conducted in triplicate at a minimum. To each well, 20 μl MTT [3-(4,5-dimethylthiazol-2-yl)-2, 5-diphenyltetrazolium bromide; (Sigma-Aldrich)], was added followed by incubation for 4 h and addition of 150 μl dimethylsulfoxide to dissolve the formazan crystals. Absorbance was measured with a Vmax Microplate Reader (Molecular Devices, Sunnyvale, CA, USA) at a wavelength of 570 nm.

Measurement of intracellular reactive oxygen species

To determine the intracellular levels of ROS generated by cisplatin, we used dichlorodihydrofluorescein diacetate (DCFH-DA), which is cell-permeable and interacts with intracellular ROS to generate fluorescent dichlorofluorescin as reported previously (21). Cells were plated at 1×104 cells per well in 96-well plates, and cultured with cisplatin or H2O2 for 12 or 24 h. After this preincubation period, the medium was discarded and the attached cells were rinsed thrice with phosphate-buffered saline (PBS). Cells were then exposed to 5 μM DCFH-DA solution for 15 min at 37°C. The treated cells were washed three times with PBS. The cells were subsequently scanned to quantitate the average fluorescence intensity per cell.

Immunofluorescence staining and confocal laser microscopy

Apoptotic nuclear changes were assessed with Hoechst 33342 (Sigma-Aldrich). Following treatment with 1 mM H2O2 for 0 and 24 h, cells were fixed in 4% paraformaldehyde, stained with Hoechst 33342 (2 μg/ml) for 30 min, washed with PBS, and examined using an Olympus FV1000 confocal laser microscope. Cells were cultured on coverslips overnight, treated with 1 mM H2O2 for different times, and rinsed with PBS. After incubation, cells were fixed for 20 min in 4% paraformaldehyde, permeabilized with 0.1% Triton X-100 for 5 min, blocked with bovine serum albumin, incubated with primary antibodies against p62 and Keap1 overnight at 4°C, and then FITC/Texas-conjugated secondary antibodies (1:400 dilution; all antibodies were from, Santa Cruz Biotechnology, Santa Cruz, CA, USA) for 1 h. Cells were examined by confocal laser microscopy.

RNA extraction and reverse-transcriptase PCR

Total RNA was extracted from cells using TRIzol reagent (Invitrogen) according to the manufacturer’s protocol. First-strand cDNA synthesis was performed by reverse transcription of RNA samples using the SuperScript preamplification system (Promega, Madison, WI, USA). Absolute gene transcription was normalized to glyceraldehyde-3 phosphate dehydrogenase (GAPDH). Primers for GAPDH: sense strand: 5′-GGG-TGA-TGC-TGG-TGC-TGA-GTA-TGT-3′, antisense strand: 5′-AAG-AAT-GGG-AGT-TGC-TGT-TGA-AGT-3′. Primers for p62: sense strand: 5′-GAA-CTC-CAG-TCCCTA-CAG-AT-3′, antisense strand: 5′-CGA-TGT-CATAGT-TCT-TGG-TC-3′. PCR products were separated on a 1% agarose gel containing ethidium bromide, visualized using a Tanon-1600 figure gel image processing system, and analyzed by GIS 1D gel image system software (Tanon, Shanghai, China).

Western blot analysis

Cells were harvested following the various treatments described above, washed with cold PBS, and incubated in ice-cold radio-immunoprecipitation buffer. Cell lysates were sonicated for 30 sec on ice and then incubated at 4°C for 60 min. Lysates were then centrifuged for 30 min at 12,000 g to remove debris. Protein concentration was determined using the Protein Assay kit (Bio-Rad, Hercules, CA, USA). For western blot analysis, protein lysates (30–50 μg) were separated on a 12% w/v SDS-polyacrylamide gel by electrophoresis and transferred onto nitrocellulose membranes (Millipore, Bedford, MA, USA). Membranes were blocked with 5% non-fat dry milk in buffer [10 mM Tris-HCl (pH 7.6), 100 mM NaCl, and 0.1% Tween-20] for 1 h at room temperature, incubated with the desired primary antibody overnight at 4°C, and then incubated with horseradish peroxidase-conjugated secondary antibody (Thermo, Waltham, MA, USA) at a 1:2,000 dilution for 1 h at room temperature. Immunoreactive bands were visualized using the diaminobenzene (Sigma) coloration method.

p62 knockdown by small interfering RNA

Small interfering RNA (siRNA) sequences targeting human p62/SQSTM1 (GenBank accession NM_003900) and a scrambled non-targeting control sequence were constructed by Genechem (Shanghai, China). Described previously, the p62 siRNA (si-p62) sequence was GAC-ATC-TTC-CGA-ATC-TAC-A, and that of the control siRNA (Scramble) was TTC-TCC-GAA-CGT-GTC-ACG-T (18). Transfection with siRNA was performed using Lipofectamine 2000 (Invitrogen) according to the manufacturer’s protocol. Briefly, cisplatin-resistant SKOV3/DDP cells were seeded into 6-well plates, and transfected the next day with si-p62 or si-Scramble. Cells were harvested 2 days post-transfection, and whole cell lysates were prepared for western blots. For the MTT assay, transfected cells were treated with different concentrations of H2O2 for 24 h and subjected to the MTT assay to determine cell viability.

Flow cytometry

Following exposure to different experimental conditions, cells were trypsinized and incubated with propidium iodide (PI, 1 μg/ml) and Annexin V-FITC (1 μg/ml; Invitrogen) for 15 min at 37°C. Samples were then analyzed for apoptosis using a FACScan flow cytometer (Becton-Dickinson, Franklin Lakes, NJ, USA).

Analysis of luciferase reporter gene activity

The Dual-Luciferase Reporter Assay System (Promega) was used to examine reporter gene activity. Cells were plated at 1×105 per well in 24-well plates. The next day, the cells were transiently transfected with various ARE-luciferase reporter plasmids using Lipofectamine 2000 reagent. Following transfection, cells were incubated for 0, 4, and 8 h in medium containing H2O2 and then harvested.

The luciferase activity present in lysates was measured using a luminometer following addition of Luciferase Assay Reagent II. The relative luciferase activity was calculated by normalizing firefly luciferase activity to that of Renilla luciferase.

Statistical analyses

Experiments were performed on at least three occasions, and are presented as the means ± SD. Comparisons were made between treatments using paired Student’s t-test, or one-way ANOVA for multiple group comparisons to single controls; differences between treatment means were examined with Dunnett’s test. We used SPSS version 16.0 (SPSS/IBM, Chicago, IL, USA). *p<0.05 was considered statistically significant.

Results

Cisplatin induces ROS generation and inhibits growth in ovarian cancer cells

Cisplatin-sensitive SKOV3 cells and cisplatin-resistant SKOV3/DDP cells were treated with increasing doses of cisplatin for 12 h and 24 h and examined for growth inhibition using MTT assays. While cisplatin inhibited the growth of both cell lines, SKOV3 cells were more sensitive to cisplatin than SKOV3/DDP cells (Fig. 1A).

Figure 1

Cisplatin inhibits the growth and induces ROS in HOCCs. (A) SKOV3 and SKOV3/DDP cells were treated with increasing doses of cisplatin for 12 and 24 h. Cell viability was determined by MTT assay. Data are presented as mean ± SD, n=3. (B) Cells were treated with 6 μg/ml cisplatin for 12 and 24 h, stained with DCFH-DA (10 μM). Cell morphology was observed by fluorescence microscopy (bar, 50 μm). (C) Cells were treated with 6 μg/ml cisplatin and/or NAC for 12 and 24 h. Cell viability was determined by MTT assay. Data are presented as mean ± SD, n=3. *p<0.05, **p<0.01.

Based on these MTT results and previous studies (18), we next treated both cell lines with 6 μg/ml cisplatin for 12 and 24 h and then used DCFH-DA to measure hydrogen peroxide levels by fluorescent confocal microscopy. ROS levels increased significantly in SKOV3 cells treated with 6 μg/ml cisplatin after 12 and 24 h. When cisplatin treatment was combined with the antioxidant N-acetylcysteine (NAC; 80 μM), the intracellular ROS level did not increase and was similar to the control group. ROS levels underwent no significant change in SKOV3/DDP cells treated with 6 μg/ml cisplatin after 12 or 24 h (Fig. 1B).

Additionally, the MTT assay showed that the cell survival rate was significantly improved when cisplatin treatment was combined with NAC relative to cisplatin treatment alone. There was no similar effect in SKOV3/DDP cells treated with cisplatin and NAC (Fig. 1C).

H2O2 inhibits growth and induces apoptosis in ovarian cancer cells

We then treated SKOV3 and SKOV3/DDP cells with increasing doses of H2O2 for 24 and 48 h and measured growth inhibition using the MTT assay. While H2O2 inhibited the growth of both cell lines, SKOV3 cells were more sensitive to H2O2 than SKOV3/DDP cells (Fig. 2A).

Figure 2

H2O2 inhibits growth and induces apoptosis in HOCCs. (A) SKOV3 and SKOV3/DDP cells were treated with increasing doses of H2O2 for 24 and 48 h. Cell viability was determined by MTT assay. Data are presented as a mean ± SD, n=3. (B) Cells were treated with 1 mM H2O2 for 24 h, stained with Hoechst 33342. Cell morphology was observed by confocal microscopy (bar, 20 μm). (C) Western blot analysis for the expression of caspase-3 and cleaved caspase-3 protein in SKOV3 and SKOV3/DDP cells treated with 1 mM H2O2. (D) Quantitation of cleaved caspase-3 protein level. Data are presented as mean ± SD, n=3. **p<0.01.

Based on these MTT results, we next treated both cell lines with 1 mM H2O2, and examined apoptotic chromatin condensation with Hoechst 33342 staining by fluorescence microscopy (Fig. 2B). Compared with controls at 24 h, H2O2-induced apoptotic chromatin condensation was obvious in cisplatin-sensitive SKOV3 cells, but rare in cisplatin-resistant SKOV3/DDP cells. The effect on apoptosis was assessed through measurement of caspase-3 activation by western blotting with an antibody that specifically recognizes cleaved caspase-3. H2O2 enhanced the expression of cleaved caspase-3 in SKOV3 cells at 12 and 24 h (Fig. 2C and D). These results indicate that H2O2 can efficiently induce apoptosis in SKOV3 cells but not in SKOV3/DDP cells.

H2O2 induces ROS in ovarian cancer cells

To evaluate the ROS level in HOCCs treated with H2O2, DCFH-DA was employed. After 4-h treatment, H2O2 was shown to induce ROS in SKOV3 cells, but not in SKOV3/DDP cells. Furthermore, in combination with NAC, the ROS level was decreased in SKOV3 cells (Fig. 3).

Figure 3

H2O2 induces apoptosis in HOCCs. SKOV3 and SKOV3/DDP cells were treated with 1 mM H2O2 for 4 h and stained with DCFH-DA (10 μM). Cell morphology was observed by confocal microscopy (bar, 50 μm).

Cisplatin-resistant SKOV3/DDP cells express the highest level of p62

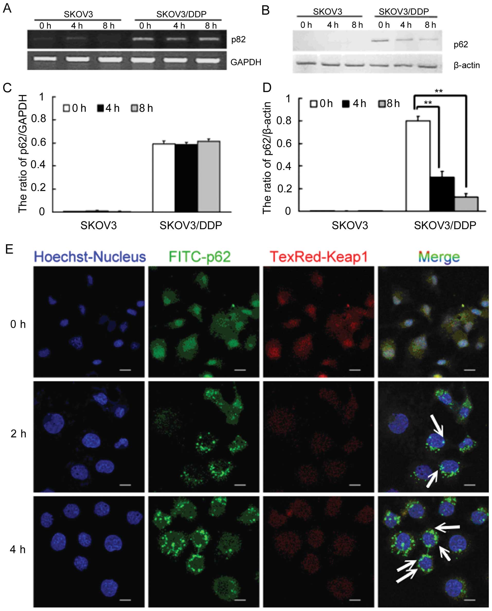
Based on our previous studies, cisplatin-resistant SKOV3/DDP cells express much higher levels of p62 than do cisplatin-sensitive SKOV3 cells. As a multifunctional protein, p62 has been reported to recruit ubiquitinated proteins to autophagosomes for degradation, and also to regulate the Keap1-Nrf2-ARE system in cancer cells. We next determined the expression levels of p62 protein and mRNA after H2O2-mediated ROS induction in HOCCs. Following a 4-h treatment with 1 mM H2O2, p62 protein levels in SKOV3/DDP cells decreased gradually while p62 mRNA transcripts remained constant. This indicates that H2O2 decreases p62 at the protein level (Fig. 4A–D).

Figure 4

The expression of p62 in SKOV3 and SKOV3/DDP cells treated with H2O2. (A) RT-PCR analysis for the mRNA expression of p62 in SKOV3 and SKOV3/DDP cells treated with 1 mM H2O2. (B) Western blot analysis for the protein expression of p62 in SKOV3 and SKOV3/DDP cells treated with 1 mM H2O2. (C) Quantitation of p62 mRNA expression. Data are presented as mean ± SD, n=3. (D) Quantitation of p62 protein. Data are presented as mean ± SD, n=3. **p<0.01. (E) The colocalization of p62 and Keap1 in SKOV3/DDP cells treated with 1 mM H2O2 for 2 and 4 h (bar, 10 μm; arrows, the colocalization of p62 and Keap1).

Following both 2- and 4-h treatment of SKOV3/DDP cells with H2O2, p62 levels increased while Keap1 levels decreased. We then used confocal microscopy to identify the locations of p62 and Keap1 in these cells, and observed colocalization of p62 and Keap1 in the cytosol. This suggests that p62 may interact with Keap1 in SKOV3/DDP cells (Fig. 4E).

p62 induces the Keap1-Nrf2-ARE system to reduce the ROS in resistant cells

The importance of the Keap1-Nrf2-ARE system in the cellular response to oxidative stress has been well established (22). The next step was therefore to determine whether the antioxidant gene Nrf2 was activated in cisplatinresistant SKOV3/DDP cells treated with H2O2. When treated with 1 mM H2O2 over a time course, the level of Nrf2 protein gradually increased in the nucleus of SKOV3/DDP cells (Fig. 5A and B). Additionally, an ARE-luciferase reporter construct was employed to determine the response of ARE-containing genes to ROS in SKOV3/DDP cells. Here, H2O2 significantly increased luciferase activity (Fig. 5C).

Figure 5

H2O2 induces reporter gene activity in SKOV3/DDP cells. (A) Western blot analysis for the protein expression of Nrf2 in nuclear in SKOV3/DDP cells treated with 1 mM H2O2. (B) Quantitation of Nrf2 proteins level. Data are presented as mean ± SD, n=3. *p<0.05, **p<0.01. (C) Cells were plated at 1×105 cells per well in 24-well plates, transfected with the various pGL3-nxARE constructs, and treated with 1 mM H2O2. Luciferase reporter activity was determined after 18 h. Each treatment in each experiment has at least three replicates. Data are presented as mean ± SD, n=3.

Knockdown of p62 resensitizes cisplatin-resistant SKOV3/DDP cells to H2O2

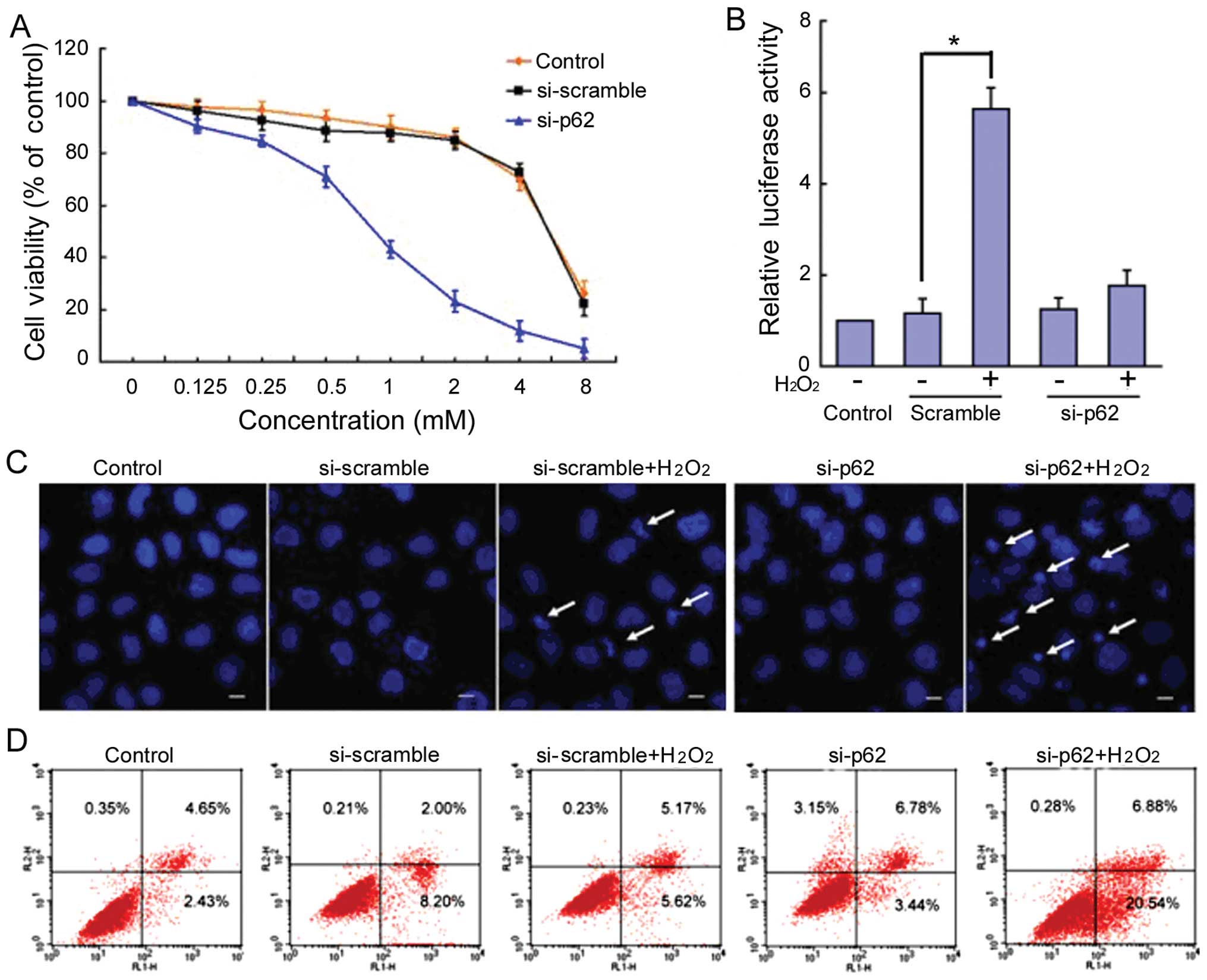
To investigate the direct role of p62 in cisplatin resistance, we used siRNA to knock down p62 expression. We transfected cisplatin-resistant SKOV3/DDP cells with siRNA against p62 or with a non-targeting scrambled sequence. Compared with the cells transfected with scrambled siRNA, p62 knockdown increased H2O2-induced growth inhibition in cisplatin-resistant SKOV3/DDP cells (Fig. 6A). The ARE-luciferase reporter system revealed that the reporter could not be activated by 1 mM H2O2 (Fig. 6B). Hoechst 33342 staining and confocal microscopy was used to detect apoptosis in the si-p62-SKOV3/DDP cells. Compared with controls at 24 h, H2O2-induced apoptotic chromatin condensation was clearly observed in si-p62 SKOV3/DDP cells, but rarely in si-Scramble SKOV3/DDP cells (Fig. 6C).

Figure 6

Knockdown of p62 increases H2O2-induced cell death in SKOV3/DDP cells. (A) Transfected SKOV3/DDP cells treated with varying doses of H2O2 for 24 h. Cell viability was determined by MTT assay. Data are presented as mean ± SD, n=3. (B) Luciferase reporter activity was determined after 18 h. Each treatment in each experiment has at least three replicates. Data are presented as mean ± SD, n=3. *p<0.05. (C) Transfected SKOV3/DDP cells treated with H2O2 for 24 h, stained with Hoechst 33342. Cell morphology was observed by confocal microscopy (bar, 20 μm). (D) Transfected SKOV3/DDP cells were treated with 1 mM H2O2 for 24 h, and then stained with PI and Annexin V-FITC. Positively stained cells were counted using FACScan. Data are presented as mean ± SD, n=3.

Additionally, si-p62-SKOV3/DDP cells were subjected to PI and Annexin V-FITC staining followed by flow cytometry analysis to quantify apoptotic cell populations. After 24-h incubation following treatment with 1 mM H2O2, 10.79% of si-Scramble SKOV3/DDP cells and 27.42% of sip62-SKOV3/DDP cells underwent apoptosis. This difference was significant (p<0.05; Fig. 6D).

Discussion

Cisplatin is one of the major chemotherapeutic drugs used in the treatment of various human cancers. Still, the mechanisms by which it induces apoptosis are not fully understood (23,24). Nevertheless, acquired resistance to cisplatin limits its use. While approximately 70% of ovarian cancer patients respond to cisplatin initially, most relapse as resistance to cisplatin develops (25,26). An improved understanding of the detailed mechanisms underlying cisplatin resistance is therefore critical.

The cell possesses various defenses to protect against oxidant insult from ROS and xenobiotic toxicants (27). Nrf2 is a key transcriptional regulator implicated in protecting cells against oxidative and xenobiotic stresses (21). Nrf2 has emerged as the master regulator of a cellular defense mechanism that elicits an adaptive response and promotes cell survival under stress through transcriptional activation of an array of ARE-bearing genes, including detoxifying genes, drug transporters, and cellular redox regulators. High constitutive expression of Nrf2 is observed in many cancer cells that demonstrate resistance to anticancer drugs (28). Nrf2 promotes cancer cell survival under therapeutic regimens and thus contributes to chemoresistance. In this study, we have also implicated Nrf2 in cisplatin resistance in HOCCs.

Our early studies showed that p62 binds and targets ubiquitinated proteins for degradation through autophagy, thus maintaining cellular homeostasis and contributing to cisplatin resistance in HOCCs. Herein, we demonstrated that oxidative stress tolerance may also contribute to cisplatin resistance in ovarian cancer. We found that cisplatin-resistant SKOV3/DDP cells express much higher p62 levels than do cisplatin-sensitive SKOV3 cells. Following treatment with H2O2, the level of p62 decreased gradually in SKOV3/DDP cells. Furthermore, confocal microscopy revealed that p62 increased while Keap1 decreased in SKOV3/DDP cells. Thus, the multifunctional protein p62 exerts its important role in drug resistance through multiple avenues, including recruitment of ubiquitinated proteins to autophagosomes for degradation, and the regulation of the Keap1-Nrf2-ARE system.

Our study reveals that p62 knockdown significantly enhances the sensitivity of cisplatin-resistant SKOV3/DDP cells to H2O2. Knockdown of p62 reduced the activity of the ARE in SKOV3/DDP cells, resulting in apoptosis. This indicates that p62 plays an important role in cisplatin-resistant HOCCs.

In conclusion, we have identified much higher p62 levels in cisplatin-resistant SKOV3/DDP cells compared with cisplatin-sensitive SKOV3 cells. Furthermore, p62 underwent gradual degradation in SKOV3/DDP cells treated with H2O2, and p62 knockdown resensitizes cisplatin-resistant SKOV3/DDP cells to H2O2. It is possible that p62 could interact with Keap1 to regulate Nrf2 entry to the nucleus, as well as act downstream of ARE. This evidence indicates that cisplatinresistant cells effectively avoid oxidative stress-induced apoptosis as a result of p62 efficiently regulating the Keap1- Nrf2-ARE system to mediate cisplatin resistance in HOCCs. Therefore, p62 represents a candidate therapeutic target for the improvement of cisplatin efficacy.

Acknowledgements

This study was funded by the National Natural Science Foundation of China (nos. 81201268, 81272876 and 81372793), the Postdoctoral Science Foundation of China (no. 2013M540256) and the Fundamental Research Project of Jilin University (no. 450060481216).

References

1 

Goff BA, Mandel LS, Drescher CW, et al: Development of an ovarian cancer symptom index: possibilities for earlier detection. Cancer. 109:221–227. 2007. View Article : Google Scholar : PubMed/NCBI

2 

Shank JJ, Yang K, Ghannam J, et al: Metformin targets ovarian cancer stem cells in vitro and in vivo. Gynecol Oncol. 127:390–397. 2012. View Article : Google Scholar : PubMed/NCBI

3 

Pils D, Bachmayr-Heyda A, Auer K, et al: Cyclin E1 (CCNE1) as independent positive prognostic factor in advanced stage serous ovarian cancer patients - a study of the OVCAD consortium. Eur J Cancer. 50:99–110. 2014. View Article : Google Scholar : PubMed/NCBI

4 

Gottesman MM: Mechanisms of cancer drug resistance. Annu Rev Med. 53:615–627. 2002. View Article : Google Scholar : PubMed/NCBI

5 

Florea AM and Busselberg D: Cisplatin as an anti-tumor drug: cellular mechanisms of activity, drug resistance and induced side effects. Cancers. 3:1351–1371. 2011. View Article : Google Scholar : PubMed/NCBI

6 

Galluzzi L, Senovilla L, Vitale I, et al: Molecular mechanisms of cisplatin resistance. Oncogene. 31:1869–1883. 2012. View Article : Google Scholar

7 

Cho JM, Manandhar S, Lee HR, et al: Role of the Nrf2- antioxidant system in cytotoxicity mediated by anticancer cisplatin: implication to cancer cell resistance. Cancer Lett. 260:96–108. 2008. View Article : Google Scholar

8 

Hall MD, Handley MD and Gottesman MM: Is resistance useless? Multidrug resistance and collateral sensitivity. Trends Pharmacol Sci. 30:546–556. 2009. View Article : Google Scholar : PubMed/NCBI

9 

Ruiz S, Pergola PE, Zager RA, et al: Targeting the transcription factor Nrf2 to ameliorate oxidative stress and inflammation in chronic kidney disease. Kidney Int. 83:1029–1041. 2013. View Article : Google Scholar : PubMed/NCBI

10 

Clarke HJ, Chambers JE, Liniker E, et al: Endoplasmic reticulum stress in malignancy. Cancer Cell. 25:563–573. 2014. View Article : Google Scholar : PubMed/NCBI

11 

Kim HJ, Lee JH, Kim SJ, et al: Roles of NADPH oxidases in cisplatin-induced reactive oxygen species generation and ototoxicity. J Neurosci. 30:3933–3946. 2010. View Article : Google Scholar : PubMed/NCBI

12 

Zhong YY, Chen HP, Tan BZ, et al: Triptolide avoids cisplatin resistance and induces apoptosis via the reactive oxygen species/nuclear factor-kappaB pathway in SKOV3 platinum-resistant human ovarian cancer cells. Oncol Lett. 6:1084–1092. 2013.

13 

Taguchi K, Motohashi H and Yamamoto M: Molecular mechanisms of the Keap1-Nrf2 pathway in stress response and cancer evolution. Genes Cells. 16:123–140. 2011. View Article : Google Scholar : PubMed/NCBI

14 

Zhang DD: The Nrf2-Keap1-ARE signaling pathway: the regulation and dual function of Nrf2 in cancer. Antioxid Redox Signal. 13:1623–1626. 2010. View Article : Google Scholar : PubMed/NCBI

15 

Pi J, Zhang Q, Fu J, et al: ROS signaling, oxidative stress and Nrf2 in pancreatic beta-cell function. Toxicol Appl Pharmacol. 244:77–83. 2010. View Article : Google Scholar : PubMed/NCBI

16 

Moscat J, Diaz-Meco MT and Wooten MW: Signal integration and diversification through the p62 scaffold protein. Trends Biochem Sci. 32:95–100. 2007. View Article : Google Scholar : PubMed/NCBI

17 

Mazure NM and Pouyssegur J: Hypoxia-induced autophagy: cell death or cell survival? Curr Opin Cell Biol. 22:177–180. 2010. View Article : Google Scholar : PubMed/NCBI

18 

Yu H, Su J, Xu Y, et al: p62/SQSTM1 involved in cisplatin resistance in human ovarian cancer cells by clearing ubiquitinated proteins. Eur J Cancer. 47:1585–1594. 2011. View Article : Google Scholar : PubMed/NCBI

19 

Lau A, Zheng Y, Tao S, et al: Arsenic inhibits autophagic flux, activating the Nrf2-Keap1 pathway in a p62-dependent manner. Mol Cell Biol. 33:2436–2446. 2013. View Article : Google Scholar

20 

Lau A, Wang XJ, Zhao F, et al: A noncanonical mechanism of Nrf2 activation by autophagy deficiency: direct interaction between Keap1 and p62. Mol Cell Biol. 30:3275–3285. 2010. View Article : Google Scholar : PubMed/NCBI

21 

Yang Y1, Parsons KK, Chi L, et al: Glutathione S-transferase-microl regulates vascular smooth muscle cell proliferation, migration, and oxidative stress. Hypertension. 54:1360–1368. 2009. View Article : Google Scholar : PubMed/NCBI

22 

Ma Q: Role of nrf2 in oxidative stress and toxicity. Annu Rev Pharmacol Toxicol. 53:401–426. 2013. View Article : Google Scholar : PubMed/NCBI

23 

Sarkaria JN, Schwingler P, Schild SE, et al: Phase I trial of sirolimus combined with radiation and cisplatin in non-small cell lung cancer. J Thorac Oncol. 2:751–757. 2007. View Article : Google Scholar : PubMed/NCBI

24 

Kelland L: The resurgence of platinum-based cancer chemotherapy. Nat Rev Cancer. 7:573–584. 2007. View Article : Google Scholar : PubMed/NCBI

25 

Agarwal R and Kaye SB: Ovarian cancer: strategies for overcoming resistance to chemotherapy. Nat Rev Cancer. 3:502–516. 2003. View Article : Google Scholar : PubMed/NCBI

26 

Tummala MK and McGuire WP: Recurrent ovarian cancer. Clin Adv Hematol Oncol. 3:723–736. 2005.

27 

Kensler TW, Wakabayashi N and Biswal S: Cell survival responses to environmental stresses via the Keap1-Nrf2-ARE pathway. Annu Rev Pharmacol Toxicol. 47:89–116. 2007. View Article : Google Scholar : PubMed/NCBI

28 

Jaramillo MC and Zhang DD: The emerging role of the Nrf2-Keap1 signaling pathway in cancer. Genes Dev. 27:2179–2191. 2013. View Article : Google Scholar : PubMed/NCBI

Related Articles

  • Abstract
  • View
  • Download
  • Twitter
Copy and paste a formatted citation
Spandidos Publications style
Xia M, Yu H, Gu S, Xu Y, Su J, Li H, Kang J and Cui M: p62/SQSTM1 is involved in cisplatin resistance in human ovarian cancer cells via the Keap1-Nrf2-ARE system. Int J Oncol 45: 2341-2348, 2014.
APA
Xia, M., Yu, H., Gu, S., Xu, Y., Su, J., Li, H. ... Cui, M. (2014). p62/SQSTM1 is involved in cisplatin resistance in human ovarian cancer cells via the Keap1-Nrf2-ARE system. International Journal of Oncology, 45, 2341-2348. https://doi.org/10.3892/ijo.2014.2669
MLA
Xia, M., Yu, H., Gu, S., Xu, Y., Su, J., Li, H., Kang, J., Cui, M."p62/SQSTM1 is involved in cisplatin resistance in human ovarian cancer cells via the Keap1-Nrf2-ARE system". International Journal of Oncology 45.6 (2014): 2341-2348.
Chicago
Xia, M., Yu, H., Gu, S., Xu, Y., Su, J., Li, H., Kang, J., Cui, M."p62/SQSTM1 is involved in cisplatin resistance in human ovarian cancer cells via the Keap1-Nrf2-ARE system". International Journal of Oncology 45, no. 6 (2014): 2341-2348. https://doi.org/10.3892/ijo.2014.2669
Copy and paste a formatted citation
x
Spandidos Publications style
Xia M, Yu H, Gu S, Xu Y, Su J, Li H, Kang J and Cui M: p62/SQSTM1 is involved in cisplatin resistance in human ovarian cancer cells via the Keap1-Nrf2-ARE system. Int J Oncol 45: 2341-2348, 2014.
APA
Xia, M., Yu, H., Gu, S., Xu, Y., Su, J., Li, H. ... Cui, M. (2014). p62/SQSTM1 is involved in cisplatin resistance in human ovarian cancer cells via the Keap1-Nrf2-ARE system. International Journal of Oncology, 45, 2341-2348. https://doi.org/10.3892/ijo.2014.2669
MLA
Xia, M., Yu, H., Gu, S., Xu, Y., Su, J., Li, H., Kang, J., Cui, M."p62/SQSTM1 is involved in cisplatin resistance in human ovarian cancer cells via the Keap1-Nrf2-ARE system". International Journal of Oncology 45.6 (2014): 2341-2348.
Chicago
Xia, M., Yu, H., Gu, S., Xu, Y., Su, J., Li, H., Kang, J., Cui, M."p62/SQSTM1 is involved in cisplatin resistance in human ovarian cancer cells via the Keap1-Nrf2-ARE system". International Journal of Oncology 45, no. 6 (2014): 2341-2348. https://doi.org/10.3892/ijo.2014.2669
Follow us
  • Twitter
  • LinkedIn
  • Facebook
About
  • Spandidos Publications
  • Careers
  • Cookie Policy
  • Privacy Policy
How can we help?
  • Help
  • Live Chat
  • Contact
  • Email to our Support Team