Spandidos Publications Logo
  • About
    • About Spandidos
    • Aims and Scopes
    • Abstracting and Indexing
    • Editorial Policies
    • Reprints and Permissions
    • Job Opportunities
    • Terms and Conditions
    • Contact
  • Journals
    • All Journals
    • Oncology Letters
      • Oncology Letters
      • Information for Authors
      • Editorial Policies
      • Editorial Board
      • Aims and Scope
      • Abstracting and Indexing
      • Bibliographic Information
      • Archive
    • International Journal of Oncology
      • International Journal of Oncology
      • Information for Authors
      • Editorial Policies
      • Editorial Board
      • Aims and Scope
      • Abstracting and Indexing
      • Bibliographic Information
      • Archive
    • Molecular and Clinical Oncology
      • Molecular and Clinical Oncology
      • Information for Authors
      • Editorial Policies
      • Editorial Board
      • Aims and Scope
      • Abstracting and Indexing
      • Bibliographic Information
      • Archive
    • Experimental and Therapeutic Medicine
      • Experimental and Therapeutic Medicine
      • Information for Authors
      • Editorial Policies
      • Editorial Board
      • Aims and Scope
      • Abstracting and Indexing
      • Bibliographic Information
      • Archive
    • International Journal of Molecular Medicine
      • International Journal of Molecular Medicine
      • Information for Authors
      • Editorial Policies
      • Editorial Board
      • Aims and Scope
      • Abstracting and Indexing
      • Bibliographic Information
      • Archive
    • Biomedical Reports
      • Biomedical Reports
      • Information for Authors
      • Editorial Policies
      • Editorial Board
      • Aims and Scope
      • Abstracting and Indexing
      • Bibliographic Information
      • Archive
    • Oncology Reports
      • Oncology Reports
      • Information for Authors
      • Editorial Policies
      • Editorial Board
      • Aims and Scope
      • Abstracting and Indexing
      • Bibliographic Information
      • Archive
    • Molecular Medicine Reports
      • Molecular Medicine Reports
      • Information for Authors
      • Editorial Policies
      • Editorial Board
      • Aims and Scope
      • Abstracting and Indexing
      • Bibliographic Information
      • Archive
    • World Academy of Sciences Journal
      • World Academy of Sciences Journal
      • Information for Authors
      • Editorial Policies
      • Editorial Board
      • Aims and Scope
      • Abstracting and Indexing
      • Bibliographic Information
      • Archive
    • International Journal of Functional Nutrition
      • International Journal of Functional Nutrition
      • Information for Authors
      • Editorial Policies
      • Editorial Board
      • Aims and Scope
      • Abstracting and Indexing
      • Bibliographic Information
      • Archive
    • International Journal of Epigenetics
      • International Journal of Epigenetics
      • Information for Authors
      • Editorial Policies
      • Editorial Board
      • Aims and Scope
      • Abstracting and Indexing
      • Bibliographic Information
      • Archive
    • Medicine International
      • Medicine International
      • Information for Authors
      • Editorial Policies
      • Editorial Board
      • Aims and Scope
      • Abstracting and Indexing
      • Bibliographic Information
      • Archive
  • Articles
  • Information
    • Information for Authors
    • Information for Reviewers
    • Information for Librarians
    • Information for Advertisers
    • Conferences
  • Language Editing
Spandidos Publications Logo
  • About
    • About Spandidos
    • Aims and Scopes
    • Abstracting and Indexing
    • Editorial Policies
    • Reprints and Permissions
    • Job Opportunities
    • Terms and Conditions
    • Contact
  • Journals
    • All Journals
    • Biomedical Reports
      • Information for Authors
      • Editorial Policies
      • Editorial Board
      • Aims and Scope
      • Abstracting and Indexing
      • Bibliographic Information
      • Archive
    • Experimental and Therapeutic Medicine
      • Information for Authors
      • Editorial Policies
      • Editorial Board
      • Aims and Scope
      • Abstracting and Indexing
      • Bibliographic Information
      • Archive
    • International Journal of Epigenetics
      • Information for Authors
      • Editorial Policies
      • Editorial Board
      • Aims and Scope
      • Abstracting and Indexing
      • Bibliographic Information
      • Archive
    • International Journal of Functional Nutrition
      • Information for Authors
      • Editorial Policies
      • Editorial Board
      • Aims and Scope
      • Abstracting and Indexing
      • Bibliographic Information
      • Archive
    • International Journal of Molecular Medicine
      • Information for Authors
      • Editorial Policies
      • Editorial Board
      • Aims and Scope
      • Abstracting and Indexing
      • Bibliographic Information
      • Archive
    • International Journal of Oncology
      • Information for Authors
      • Editorial Policies
      • Editorial Board
      • Aims and Scope
      • Abstracting and Indexing
      • Bibliographic Information
      • Archive
    • Medicine International
      • Information for Authors
      • Editorial Policies
      • Editorial Board
      • Aims and Scope
      • Abstracting and Indexing
      • Bibliographic Information
      • Archive
    • Molecular and Clinical Oncology
      • Information for Authors
      • Editorial Policies
      • Editorial Board
      • Aims and Scope
      • Abstracting and Indexing
      • Bibliographic Information
      • Archive
    • Molecular Medicine Reports
      • Information for Authors
      • Editorial Policies
      • Editorial Board
      • Aims and Scope
      • Abstracting and Indexing
      • Bibliographic Information
      • Archive
    • Oncology Letters
      • Information for Authors
      • Editorial Policies
      • Editorial Board
      • Aims and Scope
      • Abstracting and Indexing
      • Bibliographic Information
      • Archive
    • Oncology Reports
      • Information for Authors
      • Editorial Policies
      • Editorial Board
      • Aims and Scope
      • Abstracting and Indexing
      • Bibliographic Information
      • Archive
    • World Academy of Sciences Journal
      • Information for Authors
      • Editorial Policies
      • Editorial Board
      • Aims and Scope
      • Abstracting and Indexing
      • Bibliographic Information
      • Archive
  • Articles
  • Information
    • For Authors
    • For Reviewers
    • For Librarians
    • For Advertisers
    • Conferences
  • Language Editing
Login Register Submit
  • This site uses cookies
  • You can change your cookie settings at any time by following the instructions in our Cookie Policy. To find out more, you may read our Privacy Policy.

    I agree
Search articles by DOI, keyword, author or affiliation
Search
Advanced Search
presentation
International Journal of Oncology
Join Editorial Board Propose a Special Issue
Print ISSN: 1019-6439 Online ISSN: 1791-2423
Journal Cover
January-2016 Volume 48 Issue 1

Full Size Image

Cover Legend PDF

Sign up for eToc alerts
Recommend to Library

Journals

International Journal of Molecular Medicine

International Journal of Molecular Medicine

International Journal of Molecular Medicine is an international journal devoted to molecular mechanisms of human disease.

International Journal of Oncology

International Journal of Oncology

International Journal of Oncology is an international journal devoted to oncology research and cancer treatment.

Molecular Medicine Reports

Molecular Medicine Reports

Covers molecular medicine topics such as pharmacology, pathology, genetics, neuroscience, infectious diseases, molecular cardiology, and molecular surgery.

Oncology Reports

Oncology Reports

Oncology Reports is an international journal devoted to fundamental and applied research in Oncology.

Experimental and Therapeutic Medicine

Experimental and Therapeutic Medicine

Experimental and Therapeutic Medicine is an international journal devoted to laboratory and clinical medicine.

Oncology Letters

Oncology Letters

Oncology Letters is an international journal devoted to Experimental and Clinical Oncology.

Biomedical Reports

Biomedical Reports

Explores a wide range of biological and medical fields, including pharmacology, genetics, microbiology, neuroscience, and molecular cardiology.

Molecular and Clinical Oncology

Molecular and Clinical Oncology

International journal addressing all aspects of oncology research, from tumorigenesis and oncogenes to chemotherapy and metastasis.

World Academy of Sciences Journal

World Academy of Sciences Journal

Multidisciplinary open-access journal spanning biochemistry, genetics, neuroscience, environmental health, and synthetic biology.

International Journal of Functional Nutrition

International Journal of Functional Nutrition

Open-access journal combining biochemistry, pharmacology, immunology, and genetics to advance health through functional nutrition.

International Journal of Epigenetics

International Journal of Epigenetics

Publishes open-access research on using epigenetics to advance understanding and treatment of human disease.

Medicine International

Medicine International

An International Open Access Journal Devoted to General Medicine.

Journal Cover
January-2016 Volume 48 Issue 1

Full Size Image

Cover Legend PDF

Sign up for eToc alerts
Recommend to Library

  • Article
  • Citations
    • Cite This Article
    • Download Citation
    • Create Citation Alert
    • Remove Citation Alert
    • Cited By
  • Similar Articles
    • Related Articles (in Spandidos Publications)
    • Similar Articles (Google Scholar)
    • Similar Articles (PubMed)
  • Download PDF
  • Download XML
  • View XML
Article

The mechanism of adenosine-mediated activation of lncRNA MEG3 and its antitumor effects in human hepatoma cells

Corrigendum in: /10.3892/ijo.2025.5765
  • Authors:
    • Li-Xuan Liu
    • Wei Deng
    • Xiao-Tao Zhou
    • Rui-Pei Chen
    • Meng-Qi Xiang
    • Yi-Tian Guo
    • Ze-Jin Pu
    • Rui Li
    • Ge-Fei Wang
    • Ling-Fei Wu
  • View Affiliations / Copyright

    Affiliations: Department of Gastroenterology, Second Affiliated Hospital, Shantou University Medical College, Shantou, Guangdong 515041, P.R. China, Key Laboratory of Infectious Diseases and Immunopathology of Guangdong Province, Shantou University Medical College, Shantou, Guangdong 515041, P.R. China, Department of Microbiology and Immunology, Shantou University Medical College, Shantou, Guangdong 515041, P.R. China
  • Pages: 421-429
    |
    Published online on: November 18, 2015
       https://doi.org/10.3892/ijo.2015.3248
  • Expand metrics +
Metrics: Total Views: 0 (Spandidos Publications: | PMC Statistics: )
Metrics: Total PDF Downloads: 0 (Spandidos Publications: | PMC Statistics: )
Cited By (CrossRef): 0 citations Loading Articles...

This article is mentioned in:



Abstract

Long non-coding RNA MEG3 is suggested to function as a tumor suppressor. However, the activation mechanism of MEG3 is still not well understood and data are not available on its role under adenosine-induced apoptosis. In this study, HepG2 cells were treated with adenosine or 5-Aza‑cdR. Methylation status of MEG3 promoter was detected by methylation specific PCR (MSP) and MEG3 expression was determined by qRT-PCR. PcDNA3.1-MEG3 recombinant plasmid was constructed and transfected to hepatoma HepG2 and Huh7 cells. Cell growth, morphological changes, cell-cycle distribution and apoptosis were analyzed by MTT assay, fluorescence microscopy and flow cytometry. The mRNA and protein expression levels were detected by qRT-PCR and western blot analysis. MEG3 binding proteins were screened by the improved MS2 biotin tagged RNA affinity purification method. The co-expression network of MEG3 was generated by GO analysis and ILF3 was identified as MEG3 binding protein by RNA pulldown and western blot analysis. Both adenosine and 5-Aza-CdR increased MEG3 mRNA expression and the CpG island of MEG3 gene in HepG2 cells was typical hypermethylation. Ectopic expression of MEG3 inhibited hepatoma cell growth in a time-dependent manner, resulted in cell cycle arrest and induced apoptosis. Ectopic expression of MEG3 increased p53, caspase-3 mRNA and protein levels, decreased MDM2 and cyclin D1 mRNA and protein levels, as well as ILF3 protein expression in HepG2 cells. These findings are the first to identify that adenosine increases MEG3 expression by inhibition of DNA methylation and its antitumor effects is involved in MEG3 activation. ILF3 may participate in the anticancer regulation of MEG3 by interacting with MEG3.

Introduction

Hepatocellular carcinoma (HCC) is the most common cancer and the third leading cause of cancer-related deaths worldwide (1). Yet, the pathogenesis mechanisms of HCC remain unclear. One of the potential molecular mechanisms involves the long non-coding RNAs (lncRNAs) (2,3).

LncRNAs play an important role in tumorigenesis and investigation of their biological functions and molecular mechanisms is important for understanding the development and progression of cancer (4). The lncRNA HOTAIR is overexpressed in HCC tissues compared to corresponding non-cancerous tissues and high HOTAIR expression tightly correlated with the presence of liver metastasis (5). lncRNA maternally-expressed gene 3 (MEG3) is an imprinted gene, located on human chromosome 14q32.3 (6). The downregulation of MEG3 has been observed in various human cancers (7–9). MEG3 might function as a tumor suppressor (10,11). However, the reasons for its downregulation and its function in HCC are not well understood.

Adenosine and their analogues can interfere with the synthesis of nucleic acids and exert genotoxic activity by incorporating with and altering the DNA or RNA macromolecules, which makes them exciting candidates for anticancer therapy (12–14). Although MEG3 plays a role in inhibiting tumor growth, no data are available on its function under genotoxic stress-induced apoptosis. In our previous study, we demonstrated that adenosine induces hepatoma cell apoptosis and the mechanism is involved in DNA demethylation and genotoxic effects (15,16). In this study, we treated HepG2 cells with adenosine or 5-Aza-2′-deoxy-cytidine (5-Aza-CdR), a selective DNA methyltransferase inhibitor, and observed the methylation status of MEG3 promoter and MEG3 mRNA expression. In addition, an improved MS2-BioTRAP (MS2 biotin tagged RNA affinity purification) technique was applied to screen MEG3-binding protein in HEK293 cell line. The antitumor effect of adenosine and MEG3 in HCC was observed and the possible molecular mechanisms were investigated.

Materials and methods

Cell culture and experimental groups

HepG2, Huh-7 and HEK293 cells, obtained from the American Type Culture Collection, were cultured in Dulbecco's modified Eagle's medium supplemented with 10% (v/v) fetal bovine serum, penicillin (final concentration, 100 U/ml), and streptomycin (final concentration, 100 mg/ml) under a humidified atmosphere of 5% CO2 and 95% air at 37°C. Cells were passaged at 70–80% confluence. HCC cells were divided into two groups for the experiment of overexpression MEG3: pcDNA3.1 (control group) and pcDNA3.1-MEG3 vector (experimental group).

Treatment of HepG2 cells with adenosine or 5-Aza-CdR

A total of 1.0×105 HepG2 cells were inoculated into each well of a 6-well plate. After the cells attached, the original medium was replaced with fresh medium containing 4.0 mmol/l adenosine for 48 h or 20 μmol/l 5-Aza-cdR for 72 h. The medium with the same concentration of 5-Aza-CdR was replaced daily. Cells were collected and prepared for detection of MEG3 expression.

Detection of DNA methylation by methylation-specific PCR (MSP)

A total of 1.0×105 HCC cells were inoculated into each well of a 6-well plate and treated as described above (16). DNA from the cells was extracted using an EZNA Tissue DNA kit according to the manufacturer's instructions. The methylation status of the MEG3 gene was determined by MSP assay. For the MSP, the CpGenome Turbo Bisulfite Modification kit was used in accordance with the manufacturer's instructions. The sequences of the methylation-specific primers of MEG3 were as follows: the methylated pair (M), 5′-GTTAGTAATCGGG TTTGTCGGC (forward) and 5′-AATCATAACTCCGAACAC CCGCG(reverse);the unmethylated pair(U),5′-GAGGATGGT TAGTTATTGGGGT (forward) and 5′-CCACCATAACCA ACACCCTATAATCACA (reverse). MEG3 DNA was amplified in a DNA Engine Peltier thermal cycler (Bio-Rad) by 1 cycle of 95°C for 15 min followed by 5 cycles of 94°C for 30 sec, 70°C for 30 sec and 72°C for 30 sec; 5 cycles of 94°C for 30 sec, 65°C for 30 sec and 72°C for 30 sec; 30 cycles of 94°C for 30 sec, 60°C for 30 sec and 72°C for 30 sec; and 1 cycle of 72°C for 7 min. The PCR products were identified by electrophoresis through a 2.0% agarose gel and ethidium bromide staining.

Plasmid identification and cell transfection and bacterial transformation

PcDNA3.1-MEG3 plasmid was constructed as previously described (16). PcDNA3.1-MEG3 plasmids were extracted from E. coli according to the manufacturer's specifications. Both restriction enzymes, XhoI and BamHI, were used to cut the pcDNA3.1-MEG3 plasmid DNA for 1 h at 37°C. Subsequently, DNA fragments after digestion were identified by the agarose gel electrophoresis and quantified by capturing the ethidium bromide absorbance with a fluorescence microscope (Olympus BX51, Tokyo, Japan).

For ectopic MEG3 expression, the full-length MEG3 cDNA was subcloned into the pcDNA3.1 plasmid vector and transfected into HepG2 or HuH7 cells as previously described (16). PcDNA3.1 was transfected to cells in parallel as a control. The cells were then subjected to RNA/protein extraction and further functional assays.

RNA extraction and qRT-PCR analysis

HepG2 and Huh7 cells were transfected with pcDNA3.1-MEG3 vector or pcDNA3.1 for 48 h. The total RNA was isolated with TRIzol reagent, according to the manufacturer's protocol. For reverse transcriptase analysis, 1 μg of total RNA was reverse-transcribed using random primers under standard conditions using an EasyScript First-Strand cDNA Synthesis Super Mix kit. Real-time PCR amplification with one microliter of the reverse transcriptase reaction mixture was performed on the ABI 7500 real-time PCR system (Applied Biosystems, Foster City, CA, USA) using SYBR Premix Ex Taq following the manufacturer's instructions. PCR conditions were 95°C for 30 sec, followed by 40 cycles of 95°C for 3 sec and 60°C for 30 sec. Gene-specific primers are listed in Table I. 18s rRNA was used as a housekeeper gene for the qRT-PCR reactions. Fold change of MEG3, p53, MDM2, caspase-3 and cyclin D1 was calculated by the 2−ΔΔCt method.

Table I

Primer sequences for quantitative real-time PCR.

Table I

Primer sequences for quantitative real-time PCR.

GenePrimer sequences
MEG3F: 5′-CTCAGGCAGGATCTGGCATA-3prime;
R: 5prime;-CCTGGAGTGCTGTTGGAGAA-3prime;
p53F: 5prime;-TGAAGCTCCCAGAATGCCAG-3prime;
R: 5prime;-GGGAGTACGTGCAAGTCACA-3prime;
MDM-2F: 5prime;-ATCAGGCAGGGGAGAGTGAT-3prime;
R: 5prime;-CAATTCTCACGAAGGGCCCA-3prime;
Caspase-3F: 5prime;-AGAGCTGGACTGCGGTATTGGAG-3prime;
R: 5prime;-GAACCATGACCCGTCCCTTG-3prime;
Cyclin D1F: 5prime;-GTGCATCTACACCGACAACTCCA-3prime;
R: 5prime;-GTGCATCTACACCGACAACTCCA-3prime;
18SF: 5prime;-AAACGGCTACCACATCCAAG-3prime;
R: 5prime;-CAATTACAGGGCCTCGAAAG-3prime;
Protein extraction and western blot analysis

Cells were washed with ice-cold PBS, harvested and lysed in RIPA buffer supplemented with protease inhibitor cocktail. Cell lysates were centrifuged at 12,000 rpm at 4°C for 10 min. The supernatant was boiled for 5 min and subjected to 12% SDS-PAGE and transferred to a nitrocellulose membrane. The membranes were blocked with 5% fat-free milk for 1 h at room temperature, followed by incubation with primary antibodies against β-actin (1:3,000), Mdm2 (1:500), cyclin D1 (1:500), total caspase-3 (1:800), cleaved caspase-3 (1:800) and ILF3 (1:1,000) at 4°C overnight. The next day, the membranes were incubated with biotin-conjugated secondary antibody for 1 h at room temperature, followed by incubation with an HRP complex at room temperature for 30 min. Bands were visualized with an ECL detection system (Thermo Scientific, Waltham, MA, USA). Protein expression was analyzed by the Quantity One software (Bio-Rad, Hercules, CA, USA) and normalized to that of β-actin.

Identification of proteins associated with lncRNA MEG3

An improved MS2-BioTRAP (MS2 biotin tagged RNA affinity purification) technique was used which relies on the interaction of the bacteriophage MS2 coat-protein with a specific viral RNA stem-loop structure that was inserted into or grafted onto the 3′ end of the lncRNA MEG3 (17). Twelve copies of the MS2 coat-protein binding site were introduced into the region encoding the MEG3 to generate a MEG3-MS2bs expression plasmid. This expression plasmid and a second plasmid encoding a Flag-tagged MS2 coat-protein were transiently introduced into cultured HEK293 cells. In brief, the pcDNA3.1-Flag-MS2 vector, pcDNA3.1-MS2bs vector and pcDNA3.1-MEG3-MS2bs vector were constructed as previously described by us (16). HEK293 cells are cultured and harvest at 80% confluence, followed by co-transfection with pcDNA3.1-Flag-MS2 vector and pcDNA3.1-MEG3-MS2bs using Lipofectamine 2000. Cells co-transfected with pcDNA3.1 and pcDNA3.1-MEG3-MS2bs vector were used as a control. Cells were further incubated for 48 h, then collected for RIP experiments. The protein components were determined by mass spectrometry, and the candidate proteins were confirmed by western blot analysis.

RNA binding protein immunoprecipitation

HEK293 cells were harvested and lysed in RIP lysis buffer with protein inhibitor, RNA inhibitor and DNase I on ice. Cell lysates were preincubated with the antibody. RNAs were immunoprecipitated with the antibody against RBP and protein A/G magnetic beads. The magnetic bead bound complexes were immobilized with a magnet and unbound material was washed off. Then, RNAs were extracted, precipitated and turned into a cDNA library by ImProm-II reverse Transcription system (Promega, USA). The remaining beads were boiled and separated by SDS-PAGE gel for western blot analysis.

Statistical analysis

All the experiments described were performed at least in triplicate. The data are expressed as mean ± SD. Statistical significance was calculated using either the Student's t-test, or one-way analysis of variance (ANOVA) with a post-hoc test of multiple comparisons. A p<0.05 was considered statistically significant.

Results

Downregulation of MEG3 is due to hypermethylation in the MEG3 promoter region

As shown in Fig. 1A and B, the mRNA relative expression level of MEG3 significantly increased after treatment with adenosine or 5-Aza-CdR (Fig. 1A and B). The unmethylated pattern (U) and a methylated pattern (M) were observed in the cells treated with adenosine or 5-Aza-CdR by MSP. The two DNA methyltransferase inhibitors, which reverse the abnormal methylation status of the MEG3 promoter, increased the expression of unmethylated product (120 bp, Fig. 1C). The results indicate that the methylation status of MEG3 promoter may lead to downregulation of MEG3 expression in HepG2 cells.

Figure 1

Methylation status of MEG3 promoter in HepG2 cells. (A) The mRNA expression of MEG3 in HepG2 cells treated with adenosine or 5-Aza-CdR by RT-PCR assay. (B) Both adenosine and 5-Aza-CdR significantly increased MEG3 mRNA expression. (C) CpG island methylation status was detected by MSP assay. For each sample a primer set for the methylated (M) and unmethylated (U) copies of the MEG3 gene was used. A 160-bp product represents the methylated state and a 120-bp PCR product represents the unmethylated state. Data are presented as the means ± SD. Independent experiments were repeated three times. *p<0.05 vs. control; **p<0.01 vs. control.

PcDNA3.1-MEG3 plasmid is constructed and identified

PcDNA3.1-MEG3 plasmid that expressed lncRNA MEG3 was constructed. LncRNA MEG3 gene was inserted into the pcDNA3.1 vector, which was confirmed by XhoI and BamHI restriction enzyme digestion. The particular sequence of MEG3 insertion into vectors was the same as designed and the fragment was not present in the control vector, showing pcDNA 3.1-MEG3 plasmid was successfully constructed (Fig. 2).

Figure 2

Identification of the MEG3 gene by restriction enzyme digestion in pcDNA3.1 or pcDNA3.1-MEG3 plasmids. PcDNA3.1 or pcDNA3.1-MEG3 plasmids were constructed and extracted from E. coli according to the manufacturer's specifications. Restriction enzymes (XhoI and BamHI) were used for 1 h at 37°C to cut the plasmid DNA. DNA fragments after digestion were identified by the agarose gel electrophoresis and quantified by capturing the EB absorbance under a fluorescence microscope. Lane M, DNA marker; lanes 1–4, restriction enzyme digestion of pcDNA3.1; lanes 5–8, restriction enzyme digestion of pcDNA3.1-MEG3. Lanes 1 and 5, uncut plasmid; lanes 2 and 6, XhoI digestion; lanes 3 and 7, BamHI digestion; lanes 4 and 8, XhoI+BamHI digestion. The particular sequence of MEG3 was cut to two fragments in lane 8.

Ectopic expression of MEG3 and its effects on cell growth inhibition

HepG2 and Huh7 cells were transiently transfected with either pcDNA3.1 (control) or pcDNA3.1-MEG3, and MEG3 mRNA expression was measured by qRT-PCR. Compared to the control group, MEG3 mRNA expression levels increased by >90-fold or 80-fold in MEG3-transfected HepG2 or Huh7 cells (Fig. 3A), showing the high level mRNA expression of MEG3 was obtained in cells.

Figure 3

Ectopic expression of MEG3 and its effects on cell proliferation in hepatoma cells. (A) HepG2 and Huh7 cells were transiently transfected with either pcDNA3.1 (control) or pcDNA3.1-MEG3, and MEG3 mRNA expression was measured by qRT-PCR. (B) Cell viability was evaluated at different times by the MTT assay. Ectopic expression of MEG3 significantly inhibited hepatoma cell growth in a time-dependent manner. **p<0.01 vs. control.

The effect of MEG3 on the proliferation of hepatoma cells was measured using the MTT assay. Ectopic expression of MEG3 significantly decreased cell vitality rate by 29.6 and 31.2% after 48 and 72 h in HepG2 cells, respectively, compared with the control group (p<0.01). Ectopic expression of MEG3 significantly decreased cell vitality rate by 31.5 and 45.9% after 48 and 72 h in Huh7 cells, respectively, compared with the control group (Fig. 3B, p<0.01). These results suggested that ectopic expression of MEG3 can inhibit tumor cell proliferation.

MEG3 induces cell apoptosis and cell cycle arrest in vitro

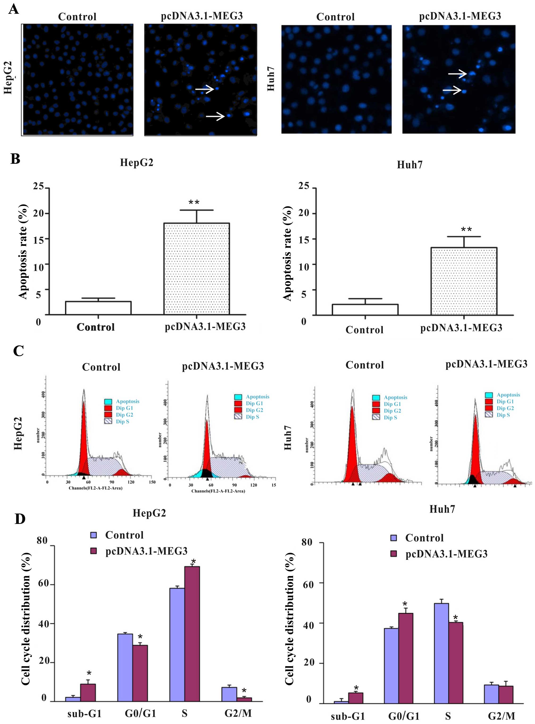
To detect whether apoptosis was a contributing factor to cell growth inhibition, hepatoma cells were stained with Hoechst 33258 after transfection with plasmids. The nuclei of the control group were uniform and without condensation or fragmentation. Compared with the control group (pcDNA3.1), nuclei in cells with ectopic expression of MEG3 became condensed and shrunken, and typical apoptotic bodies appeared. The percentages of apoptosis cells after MEG3 plasmid transfection are 18.1 and 13.3% in HepG2 and Huh7 cells, respectively, which is significantly higher than that of the control group (Fig. 4C, p<0.01).

Figure 4

Effects of ectopic expression of MEG3 on apoptosis and cell cycles in the hepatoma cells. (A) The morphology of apoptotic nuclei was observed by Hoechst 33258 staining and fluorescence microscopy. The percentage of apoptotic nuclei per optical field was scored. (B) Quantitative analysis of the total apoptotic cells by fluorescence microscopy. Each bar corresponds to the mean ± SD of three independent experiments. (C) Cell cycles and apoptosis percentage were analyzed by flow cytometry and the apoptosis cells in sub-G1 phase (blue peak) were determined. (D) Quantitative analysis of the cell cycles. Bar chart represents the percentage of cells in G0/G1, S, sub-G1 or G2/M phase. *p<0.05 vs. control; **p<0.01 vs. control.

In order to further investigate whether MEG3-induced apoptosis is related to the cell cycle, the cell cycle distribution was detected by flow cytometry. Ectopic expression of MEG3 significantly decreased the cells of G0/G1 and G2/M phase, but increased the percentage of S phase from 58.08 to 69.27% in HepG2 cells. Ectopic expression of MEG3 significantly increased the percentage of G0/G1 phase from 38.50 to 48.89% and decreased the percentage of G2/S phase in Huh7 cells (Fig. 4C and D, p<0.05). Statistical results showed that ectopic expression of MEG3 increased the percentage of apoptotic cells (sub-G1 phase) in both cell types (p<0.05, Fig. 4D), which is consistent with the result of fluorescence microscopy observations (Fig. 4B). Taken together, these results confirm that cell growth inhibition and cell cycle arrest caused by MEG3 is facilitated by the induction of apoptosis.

MEG3-triggered apoptosis is mediated by p53 pathway and cell cycle arrest

To probe the mechanism by which MEG3 initiated the cell cycle arrest, the investigation was focused on the cell cycle checkpoint, the cyclins (cyclin D1), p53 and other relative factors. Ectopic expression of MEG3 resulted in marked reductions in the mRNA and protein expression of cyclin D1 and MDM2. By contrast, the expression of p53 and caspase-3 mRNA and protein levels significantly increased in HepG2 cells (Fig. 5A–C, p<0.05). These data confirm that MEG3 functions as a tumor suppressor gene by activating the p53-mediated apoptosis pathway and causes cell cycle arrest in HepG2 cells.

Figure 5

Effects of ectopic MEG3 on mRNA and protein expression of p53, MDM2, caspase-3, cyclin D1 and ILF3. HepG2 cells were transfected with either pcDNA3.1-MEG3 or pcDNA3.1 (control). (A) qRT-PCR was used to detect mRNA relative expression. (B) Western blot analysis was used to detect protein expression. (C) Quantitative analysis of the protein expression. Values represent the means ± SD of three independent experiments. *p<0.05 vs. control; **p<0.01 vs. control.

ILF3 was also investigated by western blot analysis. The result showed that the expression level of ILF3 decreased after transfection with pcDNA3.1-MEG3, compared with the control group (Fig. 5B and C, p<0.05). The data indicated that ILF3 protein expression is negatively regulated by MEG3 in HepG2 cells.

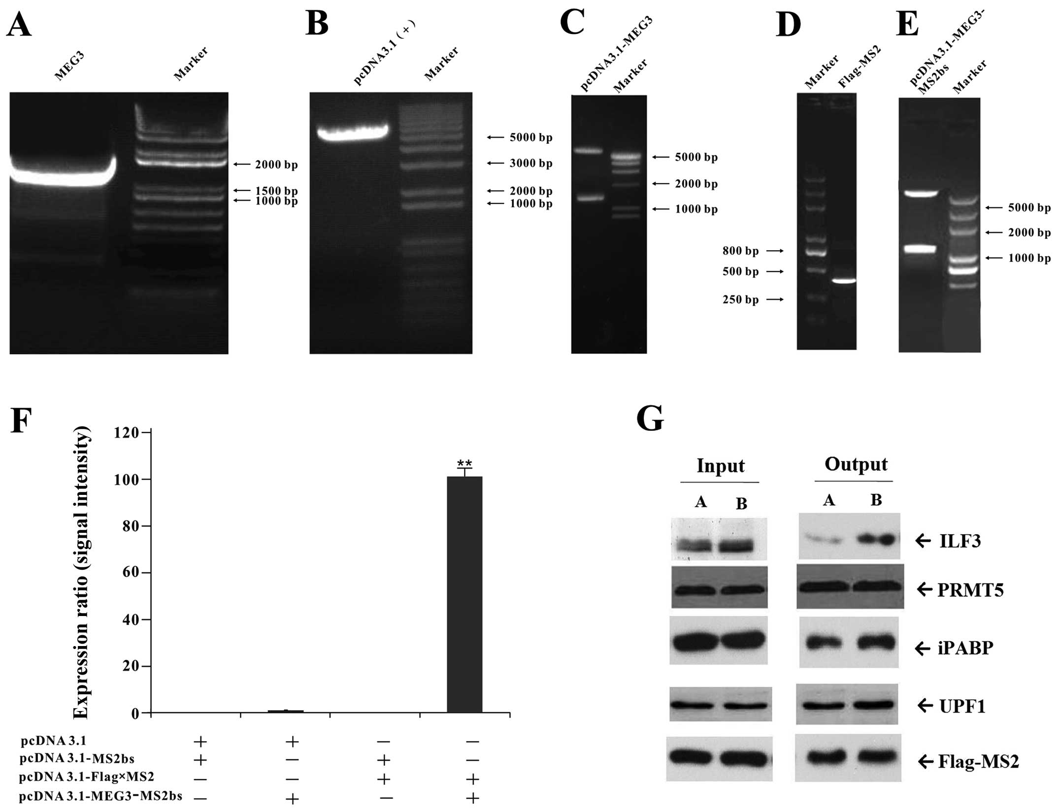
Screening of MEG3-binding protein

MS2-BioTRAP (MS2 biotin tagged RNA affinity purification) experiment was carried out (Fig. 6). Sequence analysis and restriction endonuclease analysis of target genes demonstrated that the position and size of target gene cDNA insertion were consistent with the design (Fig. 6A–E). The pcDNA3.1-Flag-MS2 and pcDNA3.1-MEG3-MS2bs vectors were co-transfected into HEK293 cells for the RIP experiment. The expression intensity of MEG3 mRNA in co-transfected group with pcDNA3.1-Flag-MS2 and pcDNA3.1-MEG3-MS2bs is ~98-fold higher than that of the control group, showing it is an effective method to study RNA-protein interaction (Fig. 6F). The protein components were determined by mass spectrometry, and the candidate proteins were confirmed by RNA pulldown and western blot analysis. Of the four candidate proteins selected in the co-expression network by GO analysis, ILF3 protein expression obviously increased, showing ILF3 is a MEG3-binding protein (Fig. 6G).

Figure 6

MS2-BioTRAP experiments and MEG3-binding protein screening. (A–E) Construction and identification of several products: MEG3 (A), pcDNA3.1 (B), pcDNA3.1-MEG3 (C), Flag-MS2 (D) and pcDNA3.1-MEG3-MS2bs (E). (F) Detection of MEG3 RNA in affinity purification of RNA-protein complexes by RT-PCR. (G) Verification of candidate MEG3 binding proteins by western blot analysis. The pcDNA3.1-Flag-MS2 and pcDNA3.1-MEG3-MS2bs vectors were co-transfected into HEK293 cells (B group). The pcDNA3.1-Flag-MS2 and pcDNA3.1-MS2bs vector were co-transfected into HEK293 cells as control (A group). Cells were irradiated with 254 nm UV light and lysed by lysis buffer. RBP bound to MEG3 was captured by anti-Flag antibody affinity agarose beads; immunoprecipitation complexes were separated in 10% SDS-PAGE gels and identified by specific antibodies.

Discussion

DNA methylation is a major regulatory mechanism of tumor epigenetic control and it has an important role in gene transcription and splicing. It has been demonstrated that DNA promoter hypermethylation is associated with inactivation of several tumor suppressor genes, and these aberrant DNA methylations are always accompanied by a progressive dysregulation of DNMT expression (18). It is reported that the promoter region of lncRNA MEG3 is rich in CpG dinucleotides. The methylation pattern of the 2.1 kb 5-flanking region of MEG3 contains functionally important sequences for gene expression (19). In general conditions, MEG3 is expressed in normal tissues, with high expression in the brain and pituitary gland (10). Many tumor tissues only express low MEG3, or even no MEG3 (9,20). In pituitary tumors and leukemia, MEG3 promoter hypermethylation is also associated with the loss of MEG3 expression (21,22). In our previous study, adenosine that has been confirmed to have cytotoxic effects on tumor cells also showed a demethylation role in HepG2 cells (15). In order to investigate the relationship between methylation status of MEG3 promoter and the expression of MEG3 gene, we treated hepatoma cells with adenosine or another selective DNMT inhibitor the 5-Aza-CdR. Our results showed that both adenosine and 5-Aza-CdR increased the expression of the unmethylated product and MEG3 mRNA expression (Fig. 1), thus revealing that MEG3 is correlated with a typical hypermethylation status in the promoter region in HepG2 cells, and that we are the first to demonstrate that adenosine can trigger MEG3 activation.

In order to further identify that MEG3 has an antitumor role, pcDNA3.1-MEG3 plasmid vectors were constructed and transfected into hepatoma cells. The results showed that ectopic expression of MEG3 inhibited cell growth in a time-dependant manner (Fig. 3B) and increased cell apoptosis in HepG2 and Huh7 cell lines (Fig. 4A and C).

The cell cycle is divided into four distinct phases, G1, S, G2 and M, and is tightly controlled by a series of key components including cyclins, the cyclin-dependent kinases. In this study, MEG3 induced cell cycle arrest significantly at the S phases and increased cell cycle arrest at the G0/G1 phases in HepG2 cells, accompanying by the decreased cyclin D1 expression, showing that cyclin D1 is essential for cell cycle transition of G1 to S phase and the decrease of cyclin D1 may lead to hampering cells from G0/G1 phase (23). However, we also observed that MEG3 caused different cell cycle arrest in two hepatoma cells (Fig. 4) and we considered the difference might be related to different p53 gene types, for HepG2 is a wild-type p53 and Huh7 is mutant p53 cell line.

Among all apoptosis-related genes, p53 is of particular importance (24). Tight regulation of the anti-proliferative activities of p53 is mostly achieved by the MDM2 ubiquitin ligase, which targets p53 for degradation (25). On the one hand, MDM2/p53 forms an autoregulatory feedback loop that may be needed to maintain a critical MDM2/p53 ratio within cells (26). On the other hand, an excess of MDM2 protein can abrogate the transcriptional activation of p53 (25). Factors that differentially regulate ubiquitination of MDM2 and p53 may affect cell fate profoundly as they can change the MDM2/p53 ratio (27). Because wild-type p53 is a tumor suppressive factor while mutant p53 does not have this function, we chose wild-type p53 HepG2 cells for our research. Fig. 5 shows that ectopic expression of MEG3 decreased MDM2, and increased p53, and cleaved-caspase-3 expression in HepG2 cells, suggesting that downregulation of MDM2 contributes to p53 activation (28,29). In addition, MEG3 might induce apoptosis through p53-independent pathways since exogenous MEG3 also inhibits Huh7 cell proliferation.

ILF3 is known to be a transcription factor and has two main isoforms (NF90 and NF110) (30,31). They participate in many aspects of RNA metabolism, including transcription, degradation and translation. In this study, an improved MS2-BioTRAP technique was used to screen the MEG3-binding proteins. Of the four candidate proteins selected in the co-expression network, ILF3 was identified as the binding protein by RIP, RNA pulldown and western blot analysis in HEK293 cells (Fig. 6). Zhu et al demonstrated that MEG3 can interact with DNA domain of p53 protein and regulate p53 target genes (32). Shamanna et al reported that knockdown of ILF3 by RNA interference led to elevated levels of p53 proteins in HPV-derived HeLa and SiHa cells (33). We speculated that MEG3 and ILF3 might form a complex which participates in the regulation of target genes (such as p53) and induce cell apoptosis. In this study, we observed that the expression level of ILF3 decreased after pcDNA3.1-MEG3 transfection in HepG2 cells. The mechanisms of ILF3 downregulation are due to increased ubiquitination and degradation, or other reasons that need to be further investigated.

In conclusion, this study demonstrates that the antitumor effect of adenosine is involved in MEG3 activation and the hypermethylation of MEG3 promoter region may contribute to its low expression. MEG3 negatively regulates hepatoma cell growth by affecting cell cycle progression and inducing cell apoptosis. Moreover, the present study identified that ILF3 is a MEG3 binding protein and might participate in the anticancer regulation of MEG3.

Acknowledgements

The authors are grateful for funding support from the National Nature Science Foundation of China (no. 30972925) and the Guangdong Natural Science Foundation in China (no. 2014A030313470). The authors would like to thank Professor En-min Li; and Dong-yang Huang and Yu-cai Fu for excellent technical support.

References

1 

Bosetti C, Turati F and La Vecchia C: Hepatocellular carcinoma epidemiology. Best Pract Res Clin Gastroenterol. 28:753–770. 2014. View Article : Google Scholar : PubMed/NCBI

2 

Ponting CP, Oliver PL and Reik W: Evolution and functions of long noncoding RNAs. Cell. 136:629–641. 2009. View Article : Google Scholar : PubMed/NCBI

3 

Mitra SA, Mitra AP and Triche TJ: A central role for long non-coding RNA in cancer. Front Genet. 3:172012. View Article : Google Scholar : PubMed/NCBI

4 

Qin R, Chen Z, Ding Y, Hao J, Hu J and Guo F: Long non-coding RNA MEG3 inhibits the proliferation of cervical carcinoma cells through the induction of cell cycle arrest and apoptosis. Neoplasma. 60:486–492. 2013. View Article : Google Scholar : PubMed/NCBI

5 

Yang Z, Zhou L, Wu LM, Lai MC, Xie HY, Zhang F and Zheng SS: Overexpression of long non-coding RNA HOTAIR predicts tumor recurrence in hepatocellular carcinoma patients following liver transplantation. Ann Surg Oncol. 18:1243–1250. 2011. View Article : Google Scholar : PubMed/NCBI

6 

Miyoshi N, Wagatsuma H, Wakana S, Shiroishi T, Nomura M, Aisaka K, Kohda T, Surani MA, Kaneko-Ishino T and Ishino F: Identification of an imprinted gene, Meg3/Gtl2 and its human homologue MEG3, first mapped on mouse distal chromosome 12 and human chromosome 14q. Genes Cells. 5:211–220. 2000. View Article : Google Scholar : PubMed/NCBI

7 

Zhou Y, Zhong Y, Wang Y, Zhang X, Batista DL, Gejman R, Ansell PJ, Zhao J, Weng C and Klibanski A: Activation of p53 by MEG3 non-coding RNA. J Biol Chem. 282:24731–24742. 2007. View Article : Google Scholar : PubMed/NCBI

8 

Zhou S, Wang J and Zhang Z: An emerging understanding of long noncoding RNAs in kidney cancer. J Cancer Res Clin Oncol. 140:1989–1995. 2014. View Article : Google Scholar : PubMed/NCBI

9 

Zhou Y, Zhang X and Klibanski A: MEG3 noncoding RNA: A tumor suppressor. J Mol Endocrinol. 48:R45–R53. 2012. View Article : Google Scholar : PubMed/NCBI

10 

Zhang X, Zhou Y, Mehta KR, Danila DC, Scolavino S, Johnson SR and Klibanski A: A pituitary-derived MEG3 isoform functions as a growth suppressor in tumor cells. J Clin Endocrinol Metab. 88:5119–5126. 2003. View Article : Google Scholar : PubMed/NCBI

11 

Jia LF, Wei SB, Gan YH, Guo Y, Gong K, Mitchelson K, Cheng J and Yu GY: Expression, regulation and roles of miR-26a and MEG3 in tongue squamous cell carcinoma. Int J Cancer. 135:2282–2293. 2014. View Article : Google Scholar

12 

Kang W, Seol HJ, Seong DH, Kim J, Kim Y, Kim SU, Nam DH and Joo KM: Adenosine potentiates the therapeutic effects of neural stem cells expressing cytosine deaminase against meta-static brain tumors. Oncol Rep. 30:1101–1106. 2013.PubMed/NCBI

13 

Wu LF, Wei BL, Guo YT, Ye YQ, Li GP, Pu ZJ and Feng JL: Apoptosis induced by adenosine involves endoplasmic reticulum stress in EC109 cells. Int J Mol Med. 30:797–804. 2012.PubMed/NCBI

14 

Wu LF, Ye YQ, Huang GY, Li HB, Li GP, Pu ZJ, Wei BL and Feng JL: Involvement of endoplasmic reticulum stress in adenosine-induced human hepatoma HepG2 cell apoptosis. Oncol Rep. 26:73–79. 2011.PubMed/NCBI

15 

Xiang MQ, Liu LX, De W, Ye YQ, Pu ZJ and Wu LF: The mechanism of demethylation on adenosine and homocysteine-induced apoptosis in HepG2 cells. Chin Pharmacol Bull. 30:973–979. 2014.

16 

Wu LF, Guo YT, Zhang QH, Xiang MQ, Deng W, Ye YQ, Pu ZJ, Feng JL and Huang GY: Enhanced antitumor effects of adenoviral-mediated siRNA against GRP78 gene on adenosine-induced apoptosis in human hepatoma HepG2 cells. Int J Mol Sci. 15:525–544. 2014. View Article : Google Scholar : PubMed/NCBI

17 

Gong C, Popp MW and Maquat LE: Biochemical analysis of long non-coding RNA-containing ribonucleoprotein complexes. Methods. 58:88–93. 2012. View Article : Google Scholar : PubMed/NCBI

18 

Lo PH, Tanikawa C, Katagiri T, Nakamura Y and Matsuda K: Identification of novel epigenetically inactivated gene PAMR1 in breast carcinoma. Oncol Rep. 33:267–273. 2015.

19 

Zhao J, Dahle D, Zhou Y, Zhang X and Klibanski A: Hyper-methylation of the promoter region is associated with the loss of MEG3 gene expression in human pituitary tumors. J Clin Endocrinol Metab. 90:2179–2186. 2005. View Article : Google Scholar : PubMed/NCBI

20 

Zhang X, Gejman R, Mahta A, Zhong Y, Rice KA, Zhou Y, Cheunsuchon P, Louis DN and Klibanski A: Maternally expressed gene 3, an imprinted noncoding RNA gene, is associated with meningioma pathogenesis and progression. Cancer Res. 70:2350–2358. 2010. View Article : Google Scholar : PubMed/NCBI

21 

Gejman R, Batista DL, Zhong Y, Zhou Y, Zhang X, Swearingen B, Stratakis CA, Hedley-Whyte ET and Klibanski A: Selective loss of MEG3 expression and intergenic differentially methylated region hypermethylation in the MEG3/DLK1 locus in human clinically nonfunctioning pituitary adenomas. J Clin Endocrinol Metab. 93:4119–4125. 2008. View Article : Google Scholar : PubMed/NCBI

22 

Benetatos L, Hatzimichael E, Dasoula A, Dranitsaris G, Tsiara S, Syrrou M, Georgiou I and Bourantas KL: CpG methylation analysis of the MEG3 and SNRPN imprinted genes in acute myeloid leukemia and myelodysplastic syndromes. Leuk Res. 34:148–153. 2010. View Article : Google Scholar

23 

Shirali S, Aghaei M, Shabani M, Fathi M, Sohrabi M and Moeinifard M: Adenosine induces cell cycle arrest and apoptosis via cyclin D1/Cdk4 and Bcl-2/Bax pathways in human ovarian cancer cell line OVCAR-3. Tumour Biol. 34:1085–1095. 2013. View Article : Google Scholar : PubMed/NCBI

24 

Shan X, Fu YS, Aziz F, Wang XQ, Yan Q and Liu JW: Ginsenoside Rg3 inhibits melanoma cell proliferation through down-regulation of histone deacetylase 3 (HDAC3) and increase of p53 acetylation. PLoS One. 9:e1154012014. View Article : Google Scholar : PubMed/NCBI

25 

Haupt Y, Maya R, Kazaz A and Oren M: Mdm2 promotes the rapid degradation of p53. Nature. 387:296–299. 1997. View Article : Google Scholar : PubMed/NCBI

26 

Wu X, Bayle JH, Olson D and Levine AJ: The p53-mdm-2 auto-regulatory feedback loop. Genes Dev. 7A:1126–1132. 1993. View Article : Google Scholar

27 

Michael D and Oren M: The p53-Mdm2 module and the ubiquitin system. Semin Cancer Biol. 13:49–58. 2003. View Article : Google Scholar : PubMed/NCBI

28 

Clegg HV, Itahana Y, Itahana K, Ramalingam S and Zhang Y: Mdm2 RING mutation enhances p53 transcriptional activity and p53-p300 interaction. PLoS One. 7:e382122012. View Article : Google Scholar : PubMed/NCBI

29 

Lu KH, Li W, Liu XH, Sun M, Zhang ML, Wu WQ, Xie WP and Hou YY: Long non-coding RNA MEG3 inhibits NSCLC cells proliferation and induces apoptosis by affecting p53 expression. BMC Cancer. 13:4612013. View Article : Google Scholar : PubMed/NCBI

30 

Monsalve M, Wu Z, Adelmant G, Puigserver P, Fan M and Spiegelman BM: Direct coupling of transcription and mRNA processing through the thermogenic coactivator PGC-1. Mol Cell. 6:307–316. 2000. View Article : Google Scholar : PubMed/NCBI

31 

Ohno M, Kunimoto M, Nishizuka M, Osada S and Imagawa M: Ku proteins function as corepressors to regulate farnesoid X receptor-mediated gene expression. Biochem Biophys Res Commun. 390:738–742. 2009. View Article : Google Scholar : PubMed/NCBI

32 

Zhu J, Liu S, Ye F, Shen Y, Tie Y, Zhu J, Wei L, Jin Y, Fu H, Wu Y, et al: Long noncoding RNA MEG3 interacts with p53 protein and regulates partial p53 target genes in hepatoma cells. PLoS One. 10:e01397902015. View Article : Google Scholar : PubMed/NCBI

33 

Shamanna RA, Hoque M, Pe'ery T and Mathews MB: Induction of p53, p21 and apoptosis by silencing the NF90/NF45 complex in human papilloma virus-transformed cervical carcinoma cells. Oncogene. 32:5176–5185. 2013. View Article : Google Scholar

Related Articles

  • Abstract
  • View
  • Download
  • Twitter
Copy and paste a formatted citation
Spandidos Publications style
Liu L, Deng W, Zhou X, Chen R, Xiang M, Guo Y, Pu Z, Li R, Wang G, Wu L, Wu L, et al: The mechanism of adenosine-mediated activation of lncRNA MEG3 and its antitumor effects in human hepatoma cells Corrigendum in /10.3892/ijo.2025.5765. Int J Oncol 48: 421-429, 2016.
APA
Liu, L., Deng, W., Zhou, X., Chen, R., Xiang, M., Guo, Y. ... Wu, L. (2016). The mechanism of adenosine-mediated activation of lncRNA MEG3 and its antitumor effects in human hepatoma cells Corrigendum in /10.3892/ijo.2025.5765. International Journal of Oncology, 48, 421-429. https://doi.org/10.3892/ijo.2015.3248
MLA
Liu, L., Deng, W., Zhou, X., Chen, R., Xiang, M., Guo, Y., Pu, Z., Li, R., Wang, G., Wu, L."The mechanism of adenosine-mediated activation of lncRNA MEG3 and its antitumor effects in human hepatoma cells Corrigendum in /10.3892/ijo.2025.5765". International Journal of Oncology 48.1 (2016): 421-429.
Chicago
Liu, L., Deng, W., Zhou, X., Chen, R., Xiang, M., Guo, Y., Pu, Z., Li, R., Wang, G., Wu, L."The mechanism of adenosine-mediated activation of lncRNA MEG3 and its antitumor effects in human hepatoma cells Corrigendum in /10.3892/ijo.2025.5765". International Journal of Oncology 48, no. 1 (2016): 421-429. https://doi.org/10.3892/ijo.2015.3248
Copy and paste a formatted citation
x
Spandidos Publications style
Liu L, Deng W, Zhou X, Chen R, Xiang M, Guo Y, Pu Z, Li R, Wang G, Wu L, Wu L, et al: The mechanism of adenosine-mediated activation of lncRNA MEG3 and its antitumor effects in human hepatoma cells Corrigendum in /10.3892/ijo.2025.5765. Int J Oncol 48: 421-429, 2016.
APA
Liu, L., Deng, W., Zhou, X., Chen, R., Xiang, M., Guo, Y. ... Wu, L. (2016). The mechanism of adenosine-mediated activation of lncRNA MEG3 and its antitumor effects in human hepatoma cells Corrigendum in /10.3892/ijo.2025.5765. International Journal of Oncology, 48, 421-429. https://doi.org/10.3892/ijo.2015.3248
MLA
Liu, L., Deng, W., Zhou, X., Chen, R., Xiang, M., Guo, Y., Pu, Z., Li, R., Wang, G., Wu, L."The mechanism of adenosine-mediated activation of lncRNA MEG3 and its antitumor effects in human hepatoma cells Corrigendum in /10.3892/ijo.2025.5765". International Journal of Oncology 48.1 (2016): 421-429.
Chicago
Liu, L., Deng, W., Zhou, X., Chen, R., Xiang, M., Guo, Y., Pu, Z., Li, R., Wang, G., Wu, L."The mechanism of adenosine-mediated activation of lncRNA MEG3 and its antitumor effects in human hepatoma cells Corrigendum in /10.3892/ijo.2025.5765". International Journal of Oncology 48, no. 1 (2016): 421-429. https://doi.org/10.3892/ijo.2015.3248
Follow us
  • Twitter
  • LinkedIn
  • Facebook
About
  • Spandidos Publications
  • Careers
  • Cookie Policy
  • Privacy Policy
How can we help?
  • Help
  • Live Chat
  • Contact
  • Email to our Support Team