Spandidos Publications Logo
  • About
    • About Spandidos
    • Aims and Scopes
    • Abstracting and Indexing
    • Editorial Policies
    • Reprints and Permissions
    • Job Opportunities
    • Terms and Conditions
    • Contact
  • Journals
    • All Journals
    • Oncology Letters
      • Oncology Letters
      • Information for Authors
      • Editorial Policies
      • Editorial Board
      • Aims and Scope
      • Abstracting and Indexing
      • Bibliographic Information
      • Archive
    • International Journal of Oncology
      • International Journal of Oncology
      • Information for Authors
      • Editorial Policies
      • Editorial Board
      • Aims and Scope
      • Abstracting and Indexing
      • Bibliographic Information
      • Archive
    • Molecular and Clinical Oncology
      • Molecular and Clinical Oncology
      • Information for Authors
      • Editorial Policies
      • Editorial Board
      • Aims and Scope
      • Abstracting and Indexing
      • Bibliographic Information
      • Archive
    • Experimental and Therapeutic Medicine
      • Experimental and Therapeutic Medicine
      • Information for Authors
      • Editorial Policies
      • Editorial Board
      • Aims and Scope
      • Abstracting and Indexing
      • Bibliographic Information
      • Archive
    • International Journal of Molecular Medicine
      • International Journal of Molecular Medicine
      • Information for Authors
      • Editorial Policies
      • Editorial Board
      • Aims and Scope
      • Abstracting and Indexing
      • Bibliographic Information
      • Archive
    • Biomedical Reports
      • Biomedical Reports
      • Information for Authors
      • Editorial Policies
      • Editorial Board
      • Aims and Scope
      • Abstracting and Indexing
      • Bibliographic Information
      • Archive
    • Oncology Reports
      • Oncology Reports
      • Information for Authors
      • Editorial Policies
      • Editorial Board
      • Aims and Scope
      • Abstracting and Indexing
      • Bibliographic Information
      • Archive
    • Molecular Medicine Reports
      • Molecular Medicine Reports
      • Information for Authors
      • Editorial Policies
      • Editorial Board
      • Aims and Scope
      • Abstracting and Indexing
      • Bibliographic Information
      • Archive
    • World Academy of Sciences Journal
      • World Academy of Sciences Journal
      • Information for Authors
      • Editorial Policies
      • Editorial Board
      • Aims and Scope
      • Abstracting and Indexing
      • Bibliographic Information
      • Archive
    • International Journal of Functional Nutrition
      • International Journal of Functional Nutrition
      • Information for Authors
      • Editorial Policies
      • Editorial Board
      • Aims and Scope
      • Abstracting and Indexing
      • Bibliographic Information
      • Archive
    • International Journal of Epigenetics
      • International Journal of Epigenetics
      • Information for Authors
      • Editorial Policies
      • Editorial Board
      • Aims and Scope
      • Abstracting and Indexing
      • Bibliographic Information
      • Archive
    • Medicine International
      • Medicine International
      • Information for Authors
      • Editorial Policies
      • Editorial Board
      • Aims and Scope
      • Abstracting and Indexing
      • Bibliographic Information
      • Archive
  • Articles
  • Information
    • Information for Authors
    • Information for Reviewers
    • Information for Librarians
    • Information for Advertisers
    • Conferences
  • Language Editing
Spandidos Publications Logo
  • About
    • About Spandidos
    • Aims and Scopes
    • Abstracting and Indexing
    • Editorial Policies
    • Reprints and Permissions
    • Job Opportunities
    • Terms and Conditions
    • Contact
  • Journals
    • All Journals
    • Biomedical Reports
      • Information for Authors
      • Editorial Policies
      • Editorial Board
      • Aims and Scope
      • Abstracting and Indexing
      • Bibliographic Information
      • Archive
    • Experimental and Therapeutic Medicine
      • Information for Authors
      • Editorial Policies
      • Editorial Board
      • Aims and Scope
      • Abstracting and Indexing
      • Bibliographic Information
      • Archive
    • International Journal of Epigenetics
      • Information for Authors
      • Editorial Policies
      • Editorial Board
      • Aims and Scope
      • Abstracting and Indexing
      • Bibliographic Information
      • Archive
    • International Journal of Functional Nutrition
      • Information for Authors
      • Editorial Policies
      • Editorial Board
      • Aims and Scope
      • Abstracting and Indexing
      • Bibliographic Information
      • Archive
    • International Journal of Molecular Medicine
      • Information for Authors
      • Editorial Policies
      • Editorial Board
      • Aims and Scope
      • Abstracting and Indexing
      • Bibliographic Information
      • Archive
    • International Journal of Oncology
      • Information for Authors
      • Editorial Policies
      • Editorial Board
      • Aims and Scope
      • Abstracting and Indexing
      • Bibliographic Information
      • Archive
    • Medicine International
      • Information for Authors
      • Editorial Policies
      • Editorial Board
      • Aims and Scope
      • Abstracting and Indexing
      • Bibliographic Information
      • Archive
    • Molecular and Clinical Oncology
      • Information for Authors
      • Editorial Policies
      • Editorial Board
      • Aims and Scope
      • Abstracting and Indexing
      • Bibliographic Information
      • Archive
    • Molecular Medicine Reports
      • Information for Authors
      • Editorial Policies
      • Editorial Board
      • Aims and Scope
      • Abstracting and Indexing
      • Bibliographic Information
      • Archive
    • Oncology Letters
      • Information for Authors
      • Editorial Policies
      • Editorial Board
      • Aims and Scope
      • Abstracting and Indexing
      • Bibliographic Information
      • Archive
    • Oncology Reports
      • Information for Authors
      • Editorial Policies
      • Editorial Board
      • Aims and Scope
      • Abstracting and Indexing
      • Bibliographic Information
      • Archive
    • World Academy of Sciences Journal
      • Information for Authors
      • Editorial Policies
      • Editorial Board
      • Aims and Scope
      • Abstracting and Indexing
      • Bibliographic Information
      • Archive
  • Articles
  • Information
    • For Authors
    • For Reviewers
    • For Librarians
    • For Advertisers
    • Conferences
  • Language Editing
Login Register Submit
  • This site uses cookies
  • You can change your cookie settings at any time by following the instructions in our Cookie Policy. To find out more, you may read our Privacy Policy.

    I agree
Search articles by DOI, keyword, author or affiliation
Search
Advanced Search
presentation
International Journal of Oncology
Join Editorial Board Propose a Special Issue
Print ISSN: 1019-6439 Online ISSN: 1791-2423
Journal Cover
February-2016 Volume 48 Issue 2

Full Size Image

Cover Legend PDF

Sign up for eToc alerts
Recommend to Library

Journals

International Journal of Molecular Medicine

International Journal of Molecular Medicine

International Journal of Molecular Medicine is an international journal devoted to molecular mechanisms of human disease.

International Journal of Oncology

International Journal of Oncology

International Journal of Oncology is an international journal devoted to oncology research and cancer treatment.

Molecular Medicine Reports

Molecular Medicine Reports

Covers molecular medicine topics such as pharmacology, pathology, genetics, neuroscience, infectious diseases, molecular cardiology, and molecular surgery.

Oncology Reports

Oncology Reports

Oncology Reports is an international journal devoted to fundamental and applied research in Oncology.

Experimental and Therapeutic Medicine

Experimental and Therapeutic Medicine

Experimental and Therapeutic Medicine is an international journal devoted to laboratory and clinical medicine.

Oncology Letters

Oncology Letters

Oncology Letters is an international journal devoted to Experimental and Clinical Oncology.

Biomedical Reports

Biomedical Reports

Explores a wide range of biological and medical fields, including pharmacology, genetics, microbiology, neuroscience, and molecular cardiology.

Molecular and Clinical Oncology

Molecular and Clinical Oncology

International journal addressing all aspects of oncology research, from tumorigenesis and oncogenes to chemotherapy and metastasis.

World Academy of Sciences Journal

World Academy of Sciences Journal

Multidisciplinary open-access journal spanning biochemistry, genetics, neuroscience, environmental health, and synthetic biology.

International Journal of Functional Nutrition

International Journal of Functional Nutrition

Open-access journal combining biochemistry, pharmacology, immunology, and genetics to advance health through functional nutrition.

International Journal of Epigenetics

International Journal of Epigenetics

Publishes open-access research on using epigenetics to advance understanding and treatment of human disease.

Medicine International

Medicine International

An International Open Access Journal Devoted to General Medicine.

Journal Cover
February-2016 Volume 48 Issue 2

Full Size Image

Cover Legend PDF

Sign up for eToc alerts
Recommend to Library

  • Article
  • Citations
    • Cite This Article
    • Download Citation
    • Create Citation Alert
    • Remove Citation Alert
    • Cited By
  • Similar Articles
    • Related Articles (in Spandidos Publications)
    • Similar Articles (Google Scholar)
    • Similar Articles (PubMed)
  • Download PDF
  • Download XML
  • View XML
Article

Epigenetic repression of long non-coding RNA MEG3 mediated by DNMT1 represses the p53 pathway in gliomas

  • Authors:
    • Jia Li
    • Er-Bao Bian
    • Xiao-Jun He
    • Chun-Chun Ma
    • Gang Zong
    • Hong-Liang Wang
    • Bing Zhao
  • View Affiliations / Copyright

    Affiliations: Department of Neurosurgery, The Second Affiliated Hospital of Anhui Medical University, Hefei, Anhui 230601, P.R. China
  • Pages: 723-733
    |
    Published online on: December 10, 2015
       https://doi.org/10.3892/ijo.2015.3285
  • Expand metrics +
Metrics: Total Views: 0 (Spandidos Publications: | PMC Statistics: )
Metrics: Total PDF Downloads: 0 (Spandidos Publications: | PMC Statistics: )
Cited By (CrossRef): 0 citations Loading Articles...

This article is mentioned in:



Abstract

Epigenetic regulation plays a significant role in gliomas. However, how methylation and long non-coding RNA (lncRNA) cooperates to regulate gliomas progression is largely unknown. In this investigation we showed that the downregulation of MEG3 expression due to hypermethylation of MEG3 was observed in gliomas tissues. Treatment of glioma cells with the DNA methylation inhibitor 5-Aza-2'-deoxycytidine (5-AzadC) decreased aberrant hypermethylation of the MEG3 promoter and prevented the loss of MEG3 expression. In addition, DNMT1 was involved in MEG3 promoter methylation, and was inversely correlated with MEG3 expression in gliomas. The inhibition of DNMT1 repressed the proliferation, clone formation, and induced apoptosis in glioma cells. Importantly, the inhibition of DNMT1 contributed to the activation of p53 pathways in gliomas cells. These results suggest that DNMT1-mediated MEG3 hypermethylation caused the loss of MEG3 expression, followed by the inhibition of the p53 pathways in gliomas.

Introduction

Malignant gliomas are the most common primary brain tumor in the central nervous system. Gliomas are classified by the 2007 World Health Organization into four histopathologic grades based on the degree of malignancy (1). Current therapeutic strategies for gliomas consist of surgical resection, radiotherapy and chemotherapy. However, the prognosis of patients suffering from malignant glioma remains poor (2,3). There is a pivotal need for novel molecular targets and approaches to treat this fatal disease. Over the past several decades, genetic studies have implicated number of protein coding genes in the formation and progression of malignant gliomas; however, the function of non-coding RNAs, especially long non-coding RNAs (lncRNAs), in glioma pathogenesis remains largely unknown.

LncRNAs are a class of non-coding RNA transcripts longer than 200 nucleotides with little or no protein-coding capacity (4). Recently, increasing evidence has revealed that more genomic sequences are transcribed into lncRNAs than protein-coding RNAs (5). In addition, a number of studies have shown that significant numbers of lncRNAs are involved in a variety of biological processes through multiple regulation of mechanisms (6–9). MEG3, identified as a member of lncRNAs, is an imprinted gene with maternal expression which encodes a non-coding RNA (10). Dysregulation of MEG3 has been found in various human tumors including hepatocellular carcinoma, renal cell carcinoma and neuroblastoma (11,12). Moreover, MEG3 expression was lost in the majority of clinically non-functioning human pituitary tumors, and it suppressed cancer cell growth, stimulated p53-mediated transcriptional activation, and selectively activated p53 target genes (13,14).

MEG3 expression is under epigenetic control, and the loss of MEG3 expression due to aberrant CpG methylation of MEG3 has been observed in ovarian cancer (15). Previous studies suggest that DNA methyltransferase 1 (DNMT1) overexpression may be responsible for the aberrant DNA methylation of tumor-related genes in gliomas (16). In addition, 5-aza-2-deoxycytidine (5-AzadC), a DNMT inhibitor, induced re-expression of MEG3 due to demethylation of MEG3 in hepatocellular cancer (17).

It was hypothesized that epigenetic control of MEG3 by DNA methylation would result in the discovery of novel and specific epigenetic regulators of gliomas. The present study determines that DNA methylation mediates the repression of MEG3 transcription in glioma. In addition, experimental evidence suggests that hypermethylation of MEG3 mediated by DNMT1 is a molecular cause for glioma.

Materials and methods

Materials

Dulbecco's modified Eagle's medium (DMEM) and fetal bovine serum (FBS) were obtained from Hyclone (Logan, UT, USA). Lipofectamine 2000, TRIzol® reagent was purchased from Invitrogen (Carlsbad, CA, USA). M-MLV Reverse Transcriptase was purchased from Promega (Madison, WI, USA; cat. M1705). All other chemicals were obtained from Sigma (St. Louis, MO, USA). The antibodies used were as follows: anti-DNMT1 (1:500 dilution; Santa Cruz Biotechnology, Inc.); anti-MDM2 (1:500 dilution; Boster, China); anti-p53 (1:500 dilution; Boster); anti-β-actin (1:2,000 dilution; Santa Cruz Biotechnology, Inc.). DNA extraction kit was acquired from Axygen. Streptavidin peroxidase (SP) immunohistochemical kit was acquired from Zhongshan Biotechnology Corp. (Beijing, China).

Patients and tissue samples

Tissue samples from normal brain tissues and human glioma tumors were collected from the Neurosurgery Department of The Second Affiliated Hospital of Anhui Medical University (Hefei, China). Samples were collected and snap-frozen in liquid nitrogen immediately and preserved in −80°C until use, and their histological type was further confirmed using the standard hematoxylin and eosin staining according to the WHO criteria. A total of 71 samples were used for this study including primary-grade pilocytic astrocytomas or grade II astrocytomas (WHO I/II, n=23), grade III anaplastic astrocytomas or grade IV glioblastoma multiforme (WHO III/IV, n=36) and normal brain tissues derived from the temporal lobes and saddle area of the patients with arachnoid cyst after surgery (n=12), both glioma patients and controls were similar with respect to sex and age. This study was approved by the Research Ethics Committee of The Second Affiliated Hospital of Anhui Medical University. Informed consent was obtained from all the patients.

Immunohistochemistry

We studied 62 glioma patients who had been surgically treated in Department of Neurosurgery, The Second Affiliated Hospital of Anhui Medical University, Hefei, China. For immunohistochemistry, resected glioma tissues were fixed in 10% formalin solution and embedded in paraffin. Histological slices of 3 mm were prepared, then deparaffined in xylene, and dehydrated with ethanol. Endogenous peroxidase was blocked with 0.3% H2O2 in methanol for 20 min at room temperature (RT). Following antigen retrieval, the sections were blocked with 5% BSA for 20 min at RT and then probed with 1:500 rabbit anti-DNMT1 at 4°C overnight. After washing, the sections were incubated with biotinylated goat anti-rabbit immunoglobulins at RT for 1 h, and visualized using the peroxidase conjugated streptavidin and diaminobenzidine, followed by counterstaining with Mayer's hematoxylin. Results of the immunohistochemical (IHC) staining were evaluated by a pathologist blinded to all clinical data. The criterion for IHC scoring was that a specimen with >10% positive staining tumor cells should be considered positive, and our IHC data for pharyngeal cancer were classed as positive or negative accordingly.

Cell culture

U251, U87 and A172 human glioma cell lines were obtained from the Chinese Academy of Sciences Cell Bank. Cells were maintained in DMEM supplemented with 10% heat-inactivated FBS and 100 U/ml penicillin/streptomycin at 37°C in humidified atmosphere of 5% CO2.

5-aza-2′-deoxycytidine treatment

U251 and U87 glioma cells were seeded overnight in culture dishes, 5-AzadC (Sigma-Aldrich) was added and was refreshed every 24 until 72 h treatment finished. The medium containing PBS only was regarded as a control.

Methylation-specific polymerase chain reaction

The methylation status of the MEG3 promoter region was determined by methylation-specific PCR(MSP) using bisulfite-modified DNA. Genomic DNA was extracted using the QIAamp DNA mini kit (Axygen). Two primer sets were used to amplify the promoter region of the MEG3 gene that incorporated a number of CpG sites, one specific for the methylated sequence (MEG3-M, forward, 5′-TATGAGTTGTAAGCGGTAGAGTTC-3′; reverse, 5′-TACGAACTTAACGAAAAAAAATCAT-3′) and the other for the unmethylated sequence (MEG3-U, forward, 5′-GAATATGAGTTGTAAGTGGTAGAGTTT-3′; reverse, 5′-TACAAACTTAACAAAAAAAAATCATACT-3′). The primers used in the present study detect specifically the promoter sequence of the MEG3 gene rather than that of the MEG3 pseudogene. For MSP reaction we used the HotStarTaq Master Mix kit (Qiagen). PCR reactions were carried out in a final 25 μl volume containing: HotStarTaq Master mix (final concentration 1X PCR buffer, 2.5 U Hot Star Taq DNA polymerase, 200 μm of each dNTP and 1.5 mM MgCl2), 0.4 μM primers and bisulphite-modified DNA (~30 ng). Amplification was performed in a thermocycler with the following conditions: 94°C for 2 min, cycled at 94°C for 30 sec, 54°C or 50°C for 30 sec, and 72°C for 45 sec (36 cycles) followed by extension at 72°C for 7 min. MSP experiments were performed at least in duplicate.

RNA interference (RNAi) analysis

RNAi experiments in glioma cells were performed by forward transfection in cultured glioma cells (2×105 cells per 200 mm2 dish) using Lipofectamine RNAiMax (Invitrogen) according to the manufacturer's protocol. For DNMT1, MDM2 and p53 immunoblotting, glioma cells were cultured in serum-free DMEM for 12 h and then subjected to reverse transfection with RNAiMax in Opti-MEM. Small interfering RNA (siRNA) oligonucleotides against DNMT1 genes or scrambled sequences were synthesized by the Shanghai GenaPharma Corp. The following siRNA sequences were used: si-DNMT1 (human), 5′-GGGACUGUGUCUCUGUUAUTT-3′ (sense) and 5′-AUAACAGAGACACAGUCCCTT-3′ (antisense); si-control with scrambled sequence (negative control siRNA having no perfect matches to known human genes), 5′-UUCUCCGAACGUGUCACGUTT-3′ (sense) and 5′-ACGUGACACGUUCGGAGAATT-3′ (antisense). Transfection was allowed to proceed for various times and cells were processed for different assays. The siRNA transfection efficiency of Lipofectamine RNAiMax in cells was determined by the BLOCK-iT Alexa FluorR Red Fluorescent Oligo protocol (Invitrogen). Significance of differences was assessed using paired one tailed t-test.

Real-time PCR analysis

Total RNA was extracted from glioma specimen or glioma cells using TRIzol reagent (Invitrogen). Real-time quantitative PCR analysis was performed using SYBR Green Master Mix kit on Thermo Fisher connect Real-Time PCR platform. In brief, each PCR reaction mixture containing 10 μl of 2X SYBR GreenMaster Mix, 1 μl of sense and antisense primers (5 μmol/μl) and 1 μl of cDNA (10 ng), was run for 40 cycles with denaturation at 95°C for 15 sec, annealing at 60°C for 30 sec, and extension at 72°C for 30 sec, in a total volume of 20 μl. For relative quantification, 2−ΔΔCT was calculated and used as an indication of the relative expression levels, which was calculated by subtracting CT values of the control gene from the CT values of MEG3 and DNMT1. Real-time PCR was carried out under a standard protocol using the following primers: DNMT1 (forward, 5′-CGGCTTCAGCACCTCATTTG-3′; reverse, 5′-AGGTCGAGTCGGAATTGCTC-3′), MEG3 (forward, 5′-ATCATCCGTCCACCTCCTTGTCTTC-3′; reverse, 5′-GTATGAGCATAGCAAAGGTCAGGGC-3′). GAPDH was applied as an internal control. The primer sequences of GAPDH were 5′-AGCAAGAGCACAAGAGGAAG-3′ and 5′-GGTTGAGCACAGGGTACTTT-3′.

MTT assay

U251 and U87 glioma cells were trypsinized, resuspended, seeded into a 96-well plate with a concentration of 2,000 cells per well, and incubated at 37°C 3 days post-siRNA transfection. The number of viable cells was measured at daily intervals (at 12, 24, 48 and 72 h). At each time-point, 10 μl of 5 mg/ml MTT (Dingguo Biotechnology) was added, and incubation was continued for 4 h. Then the medium was removed carefully and 150 μl of DMSO was added at the end of incubation. The absorbance was measured at 592 nm on the spectrophotometer.

Colony formation assay

A total of 200 U251 and U87 glioma cells were seeded in 6-well plates after 3 days of siRNA transfection. The medium was changed at regular time intervals. After 11 days of culture at 37°C, the natural colonies were washed with PBS and fixed with 4% paraformaldehyde for 30 min at room temperature. The colonies were then stained with Giemsa for 10 min, washed with water and air-dried. The total number of colonies with >50 cells was counted under fluorescence microscopy.

Cell apoptosis assay

For cell apoptosis assay, cells were plated into 6-well plates at 1×105 cells per well. Several days after siRNA transfection or 5-AzadC treatment, the cells were harvested by trypsinization and washed with PBS. Annexin V-fluorescein isothiocyanate and PI double-staining (BD Biosciences) was used to detect and quantify cellular apoptosis by FCM. All the tests were performed in triplicate.

Western blotting

U251 and U87 glioma cells were lysed with RIPA lysis buffer (Beyotime, China). Whole extracts were prepared, and protein concentrations were determined using the BCA protein assay kit (Boster). Whole-cell extracts (20 or 40 μg) were then fractionated by electrophoresis through an 8 or 12% sodium dodecyl sulfate-polyacrylamide gel electrophoresis (SDS-PAGE). Gels were run at a 120 V for 2 h before transfer onto a PVDF membrane (Millipore Corp., Billerica, MA, USA). After blocking against non-specific protein binding, nitrocellulose blots were incubated for 1 h with primary antibodies diluted in TBS/Tween-20 (0.075% Tween-20) containing 3% Marvel. Anti-DNMT1, anti-MDM2 and anti-p53 were diluted 1:400. Following incubation with the primary antibody, blots were washed three times in TBS/Tween-20 before incubation for 1 h with goat anti-mouse or mouse anti-rabbit horseradish peroxidase conjugated antibody at a 1:10,000 dilution in TBS/Tween-20 containing 5% milk. After extensive washing in TBS/Tween-20, the blots were rinsed with distilled water and proteins were detected using the enhanced chemiluminescence system. Proteins were visualized with ECL-chemiluminescent kit (ECL-plus, Thermo Scientific).

Statistical analysis

The data are expressed as mean ± SD of three independent experiments. Statistical analysis was performed using the Student's t-test and the one-way analysis of variance (ANOVA). Pearson's test was performed to calculate the association between DNMT1 and MEG3 expression. Significance was defined as P<0.05.

Results

MEG3 methylation status and loss of MEG3 expression in glioma

To determine the expression levels of MEG3 in glioma samples and cell lines, total RNAs were extracted from glioma tissues at low-grade (grade I and II), high-grade (grade III and IV), and normal brain tissue samples, and the expression level of MEG3 was analyzed using qRT-PCR. As shown in Fig. 1A, the levels of MEG3 expression were significantly decreased in glioma tissues compared with normal brain tissues. To explore whether there is any association between the downregulation of MEG3 and the pathogenesis of glioma, we detected the expression of MEG3 in glioma samples with different grades and found marked downregulation in high-grade glioma samples and to a lesser degree, decreased in low-grade glioma samples, as compared to normal brain tissues, which gave clues that MEG3 may be involved in the disease pathogenesis in glioma (Fig. 1B). Of note, 3 glioma cell lines displayed significantly downregulated expression of MEG3 relative to that in normal brain tissues (Fig. 1C).

Figure 1

Methylation of MEG3 promoter and downregulation of MEG3 in human glioma samples and cells lines. (A) MEG3 mRNA expression was decreased in glioma samples. (B) Increased malignancy of glioma samples was correlated with decreased MEG3 mRNA expression. (C) The mRNA level of MEG3 in different glioma cells and normal brain tissues. (D) MEG3 hypermethylation was observed in human glioma samples with different malignant grades. Each bar represents the mean ± SD of three independent experiments performed in duplicate. **P<0.01 vs. normal control.

To investigate the mechanism underlying the decreased MEG3 expression, we analyzed whether MEG3 promoter region hypermethylation is responsible for the downregulation of MEG3 expression. Methylation-specific PCR analysis indicated that the promoter region of MEG3 from glioma tissues in which MEG3 expression was downregulated was strongly methylated, whereas normal brain tissues and low-grade glioma tissues in which MEG3 expression was present had unmethylated MEG3 promoter region (Fig. 1D). These results suggest that methylation of MEG3 promoter likely contributes to the loss of MEG3 expression in high-grade glioma.

MEG3 downregulation due to the hypermethylation of its promoter region is restored after treatment of glioma cells with the DNMT inhibitor 5-AzadC

To further confirm that the loss of MEG3 expression was caused by promoter methylation in U87 and U251 glioma cells in vitro, the DNMT inhibitor 5-AzadC was used to inhibit methylation. As illustrated in Fig. 2A and B, treatment with 10 μM 5-AzadC markedly inhibited the expression of DNMT1, and upregulated the expression of MEG3, however, expression of DNMT1 and MEG3 did not show significant changes in 5 μM 5-AzadC treated glioma cells. In addition, aberrant hypermethylation of MEG3 was diminished in 5-AzadC treated glioma cells compared with control cells (Fig. 2C). The MTT assay showed that exposure with 5-AzadC for 48 and 72 h significantly inhibited the cell viability of U251 and U87 glioma cells (Fig. 3A and B). The clone formation assay was performed to further confirm the effect of 5-AzadC on glioma cell proliferation, and data indicated that 5-AzadC treatment significantly inhibited the number of clones in U251 and U87 glioma cells (Fig. 3C). Reduction of glioma cell growth by 5-AzadC treatment suggests that these cells may undergo programmed cell death. To test this hypothesis, we analyzed cell apoptosis induced by 5-AzadC using Annexin V and PI double staining. As shown in Fig. 3D, 5-AzadC treatment significantly induced apoptosis of U251 and U87 glioma cells compare to control cells. These results suggest that the decreased expression of MEG3 is related to reversible epigenetic mechanisms such as DNA promoter region methylation in glioma.

Figure 2

5-AzadC treatment induced MEG3 promoter demethylation and MEG3 expression in U251 and U87 glioma cells. (A and B) 5-AzadC treatment inhibited the expression of DNMT1 and upregulated the MEG3 expression. (C) MEG3 promoter demethylation was induced in glioma cells challenged with 5-AzadC. Each bar represents the mean ± SD of three independent experiments performed in duplicate. **p<0.01 vs. control.

Figure 3

5-AzadC treatment inhibits cell proliferation and induces cells apoptosis in U251 and U87 glioma cells. (A) 5-AzadC treatment inhibited cell viability in glioma cells. (B) 5-AzadC treatment reduced clone formation in glioma cells. (C) The apoptotic glioma cells (both the Annexin V-positive/PI-negative cells and the Annexin V-positive/PI-positive population) were increased upon 5-AzadC treatment. The data represent the mean ± SD of three different experiments. *p<0.05 vs. control, **p<0.01 vs. control.

DNMT1 is involved in hypermethylation of MEG3 in glioma cells

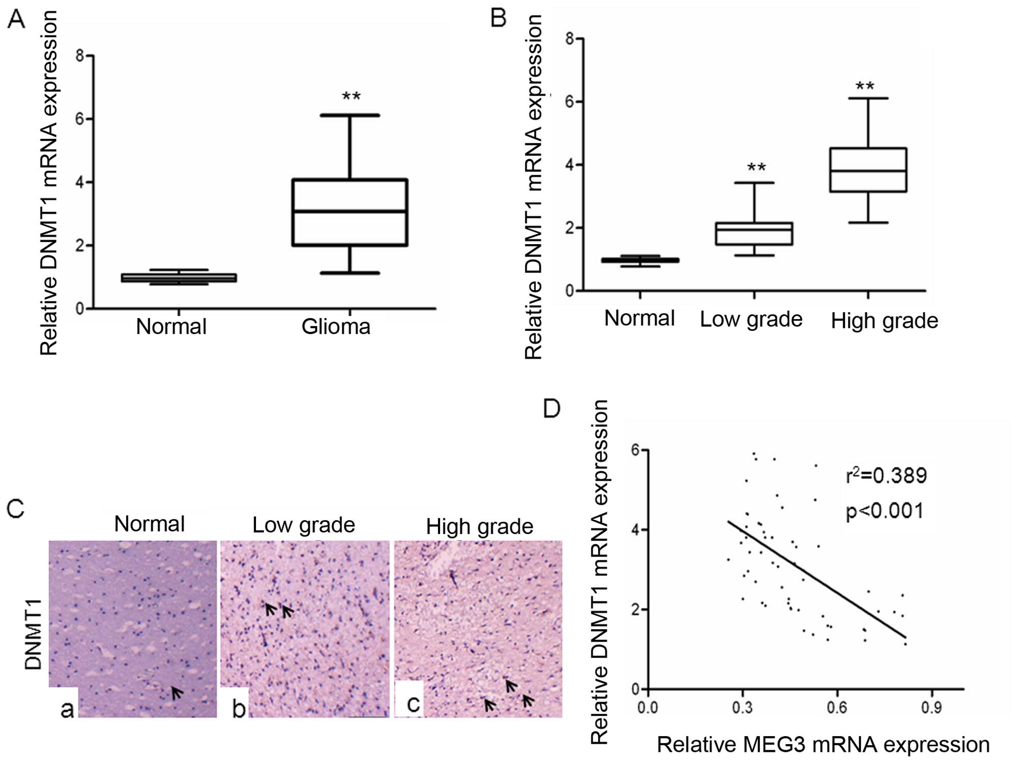
To gain insights into the possible involvement of DNMT1 in glioma, we examined the expression of DNMT1 in glioma tissues. As shown in Fig. 4A, the levels of DNMT1 mRNA expression were significantly upregulated in gliomas tissues compared with normal brain tissues. The levels of DNMT1 mRNA expression were positively correlated to glioma grades, with lower grades exhibiting upregulation >3-fold and higher grades demonstrating a >5-fold increase in DNMT1 expression (Fig. 4B). These data provided us with experimental evidence that DNMT1 expression was upregulated in a graded manner in gliomas, with higher grades showing highest expression. In addition, immunohistochemical analyses showed that DNMT1 expression was significantly increased in high-grade glioma, and low-grade glioma compared with normal brain tissues, suggesting this gene is associated with glioma malignancy (Fig. 4C). Next, we investigated whether levels of DNMT1 mRNA expression was inversely correlated with MEG3 expression in glioma tissues. A statistically significant inverse correlation was observed between DNMT1 mRNA and MEG3 (Fig. 4D), supporting the role of DNMT1 in expression of MEG3.

Figure 4

DNMT1 is overexpressed and negatively correlated with MEG3 expression in human glioma samples. (A) DNMT1 mRNA expression was upregulated in glioma samples. (B) Increased mRNA expression of DNMT1 was associated with malignant grades in human glioma samples. (C) The positive cells of DNMT1 were increased in malignant glioma specimens. Glioma specimens showed nucleus staining (b and c) and normal brain tissues showed negative expression (a). Magnification, 50 μm. (D) DNMT1 mRNA expression was negatively correlated with MEG3 mRNA expression in 55 glioma samples. **P<0.01 vs. normal control.

To determine the role of DNMT1 in glioma, the expression of DNMT1 was inhibited by DNMT1 RNAi. Data from the MTT assay showed that transfection with DNMT1 RNAi, but not scrambled RNAi for 48 and 72 h reduced the cell viability of U251 and U87 glioma cells (Fig. 5A and B). The results from the clone formation assay verified the MTT results, and the finding that DNMT1 RNAi inhibited clone formation in U251 and U87 glioma cells (Fig. 5C). The apoptosis of glioma cells was also observed in DNMT1 knockdown U251 and U87 glioma cells (Fig. 5D). In addition, DNMT1 knockdown in U251 and U87 glioma cells ameliorated MEG3 methylation, and restored MEG3 mRNA expression (Fig. 6A–C). These results suggest that MEG3 hypermethylation was dependent on DNMT1 in glioma.

Figure 5

DNMT1 knockdown inhibits cell proliferation and induced cells apoptosis in U251 and U87 glioma cells. (A and B) Glioma cell viability was inhibited after transfection with DNMT1 siRNA. (C) Knockdown of DNMT1 inhibited clone formation in glioma cells. (D) The apoptotic cells (both the Annexin V-positive/PI-negative cells and the Annexin V-positive/PI-positive population) were increased in glioma cells upon inhibition of DNMT1. The data represent the mean ± SD of three different experiments. *p<0.05, **p<0.01 vs. scramble RNAi.

Figure 6

DNMT1 knockdown induces MEG3 promoter demethylation and MEG3 expression in U251 and U87 glioma cells. (A and B) Knockdown of DNMT1 inhibited the mRNA level of DNMT1 and upregulated MEG3 mRNA expression in glioma cells. (C) MEG3 promoter demethylation was observed in glioma cells with DNMT1 siRNA transfection. Each bar represents the mean ± SD of three independent experiments performed in duplicate. **p<0.01 vs. scramble RNAi.

The downregulation of MEG3 due to hypermethylation of MEG3 contributes to the inhibition of p53 pathway in glioma cells

To study the potential signaling pathways affected by MEG3 methylation, the protein levels of both MDM2 and p53 were examined in glioma cells. As illustrated in Fig. 7A, treatment with 5-AzadC reduced the expression levels of DNMT1 and MDM2 proteins in U251 and U87 glioma cells, whereas upregulated the levels of p53 protein expression. Of note, the repression of MDM2 expression mediated by MEG3 may be correlated with enhanced expression of p53 protein.

Figure 7

Epigenetic silencing of MEG3 represses the p53 pathway in U251 and U87 glioma cells. (A) 5-AzadC treatment inhibited the levels of DNMT1 and MDM2 protein expression and upregulated p53 protein expression in glioma cells. (B) DNMT1 knockdown inhibited the levels of DNMT1 and MDM2, and upregulated p53 protein expression in glioma cells. Each sample was analyzed in triplicate and β-actin was used as an internal control. **p<0.01 vs. control or scramble RNAi.

Finally, the effect of DNMT1 silencing on the activation of p53 pathway was examined in glioma cells. As illustrated in Fig. 7B, knockdown of DNMT1 significantly repressed the expression of DNMT1 and MDM2 protein compared to control or scrambled U251 and U87 glioma cells, however, the expression levels of p53 protein were induced. These results suggest that an aberrant methylation occurred in MEG3 promoter contributes to the decrease in p53 expression by the activation of MDM2 in gliomas.

Discussion

Malignant glioma is the most common and fatal brain tumor world-wide (18). In addition to conventional therapeutic strategies, targeted therapies are currently identified to interfere with the transduction of pivotal signaling pathways or to suppress the function of tumor specific molecules in malignant glioma. It is widely accepted that the future treatment options for glioma will greatly benefit from our improved understanding of the complex molecular mechanism in gliomas.

Maternally expressed gene 3 (MEG3), an imprinted gene, is a tumor suppressor gene located in chromosome 14q32 (19). MEG3 is downregulated in a number of cancer types, suggesting that MEG3 is a potential tumor suppressor gene. In the present study, our findings revealed that MEG3 expression was markedly decreased in glioma tissues, and several glioma cell types compared with normal brain tissues. Loss of MEG3 expression can result from epigenetic modification, such as microRNA or promoter hypermethylation (20,21). Hypermethylation mostly occurs at the promoter of genes that are involved in processes resulting in tumor formation and progression and has been shown for diverse types of genes related to tumor suppression, DNA repair, cell cycle regulation, apoptosis, invasion, and migration. Recently, several reports have shown that loss of MEG3 expression and promoter hypermethylation of MEG3 were observed in several types of human tumors, including pituitary adenomas, neuroblastomas, pheochromocytomas, Wilms tumors, and other carcinomas (12,22). In the present study, marked hypermethylation of MEG3 and the loss of MEG3 expression was found in high grade gliomas. These results suggest that the downregulation of MEG3 expression probably attributed, at least in part, to epigenetic modification by the hypermethylation of MEG3 promoter in gliomas in vivo.

5-AzadC is a nucleoside analog of cytidine in which the 5-carbon of the pyrimidine ring is replaced by a nitrogen. Following incorporation into DNA, 5-AzadC covalently binds to DNMTs through the nitrogen in the 5-position of the modified pyrimidine and traps it for proteosomal degradation, leading to inhibition of the activity of the maintenance DNA methyltransferase DNMT1 (23,24). A recent study by Tsai et al showed that treatment of cancer cells with DNMT inhibitors resulted in sustained changes in gene expression and critical signaling pathways involved in tumorigenesis (25). Our present results showed that treatment of glioma cells with 5-AzadC reversed the methylation of the MEG3, and restored MEG3 expression. Zhang et al reported that overexpression of MEG3 suppresses DNA synthesis, colony formation in meningioma cells (21). In addition, forced expression of MEG3 inhibited the proliferation and induced apoptosis in glioma cells (26). In the present study, we demonstrated that 5-AzadC treatment inhibited the growth of glioma cells, and resulted in apoptosis of glioma cells. These findings suggest that 5-AzadC inhibits hypermethylation of MEG3 and subsequently induces MEG3 expression, followed by blocking the growth and inducing the apoptosis of glioma cells.

DNA methylation involves transfer of a methyl group to the 5-carbon in cytosine of a CpG dinucleotide by DNA methyl-transferases (DNMTs) - DNMT1, DNMT3A, and DNMT3B. DNMT1 is the main enzyme responsible for maintaining the methylation pattern onto daughter strands after DNA replication (27). DNMT1 is frequently upregulated in various human cancers such as hepatic, prostate, and gliomas (28–30). In this study, we found that the upregulation of DNMT1 expression associated with gliomas malignancy is observed in gliomas specimens. Selective depletion of DNMT1 has been shown to induce demethylation of promoters and re-expression of the silenced genes, including tumor suppressor genes or tumor suppressive miRNAs, due to hypermethylation (31,32). Here, we demonstrated that knockdown of DNMT1 inhibited the growth of glioma cells and induced apoptosis of glioma cells, and reversed the methylation of MEG promoter and subsequently restored MEG3 expression. These findings suggest that the upregulation of DNMT1 promotes MEG3 hypermethylation with the downregulation of MEG3 expression, followed by promotion of the growth of glioma cells.

Tumor suppression is a cellular defense mechanism preventing the neoplastic transformation of normal cells, and the tumor suppressor p53 has a central role in the initiation and progression of tumors (33). P53 levels are drastically lowered due to rapid degradation via the ubiquitin-proteasome pathway. The ubiquitination of p53 is mainly regulated by MDM2, referred to as an E3 ubiquitin ligase. A decrease in MDM2 protein level was observed in non-small cell lung cancer cells transfected with MEG3 (34). Overexpression of MEG3 resulted in a significant increase in p53 protein levels and dstrongly stimulated p53-dependent transcription. Moreover, MDM2 levels were downregulated in cells transfected with MEG3, suggesting that MDM2 suppression contributes, at least in part, to p53 accumulation induced by MEG3 (14). In the present report, we provide two lines of evidence suggesting that epigenetic silencing of MEG3 results in the repression of p53 signal pathways and subsequently regulates the growth of glioma cells. First, the inhibition of DNMT1 by 5-AzadC, or its specific downregulation by siRNA reversed the MEG3 promoter methylation and restored MEG3 expression. Second, treatment with 5-AzadC or knockdown of DNMT1 repressed the expression of MDM2 and induced the activation of p53 pathways. MEG3 is known to suppress the activation of MDM2 pathways, and following the activation of p53 pathway. Therefore, the downregulation of MEG3 expression in glioma cells results from the occurrence of aberrant hypermethylation in the MEG3 promoter. Such downregulation of MEG3 contributes to MDM2 pathways, and subsequently represses the p53 pathway.

In conclusion, our findings from the present study strongly suggest MEG3 as a candidate tumor suppressor gene associated with the pathogenesis and progression of human gliomas. The expression of MEG3 could be restored via epigenetic modification, which may suggest therapeutic potential for the treatment of gliomas. To our knowledge, this is the first report on hypermethylation of MEG3 as a mechanism of the development of gliomas. MEG3/Gtl2 is a single-copy gene, these isoform expression patterns are tissue and cell type specific. Twelve different MEG3 gene transcripts were generated by alternative splicing, using different exons in the middle of the RNA (35). Further investigation of the structure-function relationship of MEG3 is necessary to provide more information associated with the pathogenesis of human gliomas to reveal novel mechanisms to broaden our knowledge of the involvement of non-coding RNAs in human gliomas biology, and eventually to develop new therapeutic strategies for gliomas.

Acknowledgements

This study was supported by the National Natural Science Foundation of China (no. 81402078), Natural Science Foundation of Anhui Province (no. 1508085MH194).

Abbreviations:

lncRNAs

long non-coding RNAs

MEG3

maternally expressed gene 3

DNMT1

DNA methyltransferase 1

5-AzadC

5-aza-2-deoxycytidine

DMEM

Dulbecco's modified Eagle's medium

FBS

fetal bovine serum

SP

streptavidin peroxidase

IHC

immunohistochemical

MSP

methylation-specific PCR

RNAi

RNA interference

SiRNA

small interfering RNA

DNMTs

DNA methyltransferases

References

1 

Wang Y and Jiang T: Understanding high grade glioma: Molecular mechanism, therapy and comprehensive management. Cancer Lett. 331:139–146. 2013. View Article : Google Scholar : PubMed/NCBI

2 

Stupp R, Hegi ME, Mason WP, van den Bent MJ, Taphoorn MJ, Janzer RC, Ludwin SK, Allgeier A, Fisher B, Belanger K, et al; European Organisation for Research and Treatment of Cancer Brain Tumour and Radiation Oncology Groups; National Cancer Institute of Canada Clinical Trials Group. Effects of radiotherapy with concomitant and adjuvant temozolomide versus radiotherapy alone on survival in glioblastoma in a randomised phase III study: 5-year analysis of the EORTC-NCIC trial. Lancet Oncol. 10:459–466. 2009. View Article : Google Scholar : PubMed/NCBI

3 

Wen PY and Kesari S: Malignant gliomas in adults. N Engl J Med. 359:492–507. 2008. View Article : Google Scholar : PubMed/NCBI

4 

Wilusz JE, Sunwoo H and Spector DL: Long noncoding RNAs: Functional surprises from the RNA world. Genes Dev. 23:1494–1504. 2009. View Article : Google Scholar : PubMed/NCBI

5 

Nagano T and Fraser P: No-nonsense functions for long noncoding RNAs. Cell. 145:178–181. 2011. View Article : Google Scholar : PubMed/NCBI

6 

Wu Y, Zhang L, Zhang L, Wang Y, Li H, Ren X, Wei F, Yu W, Liu T, Wang X, et al: Long non-coding RNA HOTAIR promotes tumor cell invasion and metastasis by recruiting EZH2 and repressing E-cadherin in oral squamous cell carcinoma. Int J Oncol. 46:2586–2594. 2015.PubMed/NCBI

7 

Wang Y, Chen W, Yang C, Wu W, Wu S, Qin X and Li X: Long non-coding RNA UCA1a (CUDR) promotes proliferation and tumorigenesis of bladder cancer. Int J Oncol. 41:276–284. 2012.PubMed/NCBI

8 

Ørom UA, Derrien T, Beringer M, Gumireddy K, Gardini A, Bussotti G, Lai F, Zytnicki M, Notredame C, Huang Q, et al: Long noncoding RNAs with enhancer-like function in human cells. Cell. 143:46–58. 2010. View Article : Google Scholar : PubMed/NCBI

9 

Tian D, Sun S and Lee JT: The long noncoding RNA, Jpx, is a molecular switch for X chromosome inactivation. Cell. 143:390–403. 2010. View Article : Google Scholar : PubMed/NCBI

10 

Kobayashi S, Wagatsuma H, Ono R, Ichikawa H, Yamazaki M, Tashiro H, Aisaka K, Miyoshi N, Kohda T, Ogura A, et al: Mouse Peg9/Dlk1 and human PEG9/DLK1 are paternally expressed imprinted genes closely located to the maternally expressed imprinted genes: Mouse Meg3/Gtl2 and human MEG3. Genes Cells. 5:1029–1037. 2000. View Article : Google Scholar

11 

Anwar SL, Krech T, Hasemeier B, Schipper E, Schweitzer N, Vogel A, Kreipe H and Lehmann U: Loss of imprinting and allelic switching at the DLK1-MEG3 locus in human hepatocellular carcinoma. PLoS One. 7:e494622012. View Article : Google Scholar : PubMed/NCBI

12 

Astuti D, Latif F, Wagner K, Gentle D, Cooper WN, Catchpoole D, Grundy R, Ferguson-Smith AC and Maher ER: Epigenetic alteration at the DLK1-GTL2 imprinted domain in human neoplasia: Analysis of neuroblastoma, phaeochromocytoma and Wilms' tumour. Br J Cancer. 92:1574–1580. 2005. View Article : Google Scholar : PubMed/NCBI

13 

Gejman R, Batista DL, Zhong Y, Zhou Y, Zhang X, Swearingen B, Stratakis CA, Hedley-Whyte ET and Klibanski A: Selective loss of MEG3 expression and intergenic differentially methylated region hypermethylation in the MEG3/DLK1 locus in human clinically nonfunctioning pituitary adenomas. J Clin Endocrinol Metab. 93:4119–4125. 2008. View Article : Google Scholar : PubMed/NCBI

14 

Zhou Y, Zhong Y, Wang Y, Zhang X, Batista DL, Gejman R, Ansell PJ, Zhao J, Weng C and Klibanski A: Activation of p53 by MEG3 non-coding RNA. J Biol Chem. 282:24731–24742. 2007. View Article : Google Scholar : PubMed/NCBI

15 

Sheng X and Li J, Yang L, Chen Z, Zhao Q, Tan L, Zhou Y and Li J: Promoter hypermethylation influences the suppressive role of maternally expressed 3, a long non-coding RNA, in the development of epithelial ovarian cancer. Oncol Rep. 32:277–285. 2014.PubMed/NCBI

16 

Hervouet E, Vallette FM and Cartron PF: Impact of the DNA methyltransferases expression on the methylation status of apoptosis-associated genes in glioblastoma multiforme. Cell Death Dis. 1:e82010. View Article : Google Scholar : PubMed/NCBI

17 

Braconi C, Kogure T, Valeri N, Huang N, Nuovo G, Costinean S, Negrini M, Miotto E, Croce CM and Patel T: microRNA-29 can regulate expression of the long non-coding RNA gene MEG3 in hepatocellular cancer. Oncogene. 30:4750–4756. 2011. View Article : Google Scholar : PubMed/NCBI

18 

Furnari FB, Fenton T, Bachoo RM, Mukasa A, Stommel JM, Stegh A, Hahn WC, Ligon KL, Louis DN, Brennan C, et al: Malignant astrocytic glioma: Genetics, biology, and paths to treatment. Genes Dev. 21:2683–2710. 2007. View Article : Google Scholar : PubMed/NCBI

19 

Zhou Y, Zhang X and Klibanski A: MEG3 noncoding RNA: A tumor suppressor. J Mol Endocrinol. 48:R45–R53. 2012. View Article : Google Scholar : PubMed/NCBI

20 

Yan J, Guo X, Xia J, Shan T, Gu C, Liang Z, Zhao W and Jin S: MiR-148a regulates MEG3 in gastric cancer by targeting DNA methyltransferase 1. Med Oncol. 31:8792014. View Article : Google Scholar : PubMed/NCBI

21 

Zhang X, Gejman R, Mahta A, Zhong Y, Rice KA, Zhou Y, Cheunsuchon P, Louis DN and Klibanski A: Maternally expressed gene 3, an imprinted noncoding RNA gene, is associated with meningioma pathogenesis and progression. Cancer Res. 70:2350–2358. 2010. View Article : Google Scholar : PubMed/NCBI

22 

Zhao J, Dahle D, Zhou Y, Zhang X and Klibanski A: Hyper-methylation of the promoter region is associated with the loss of MEG3 gene expression in human pituitary tumors. J Clin Endocrinol Metab. 90:2179–2186. 2005. View Article : Google Scholar : PubMed/NCBI

23 

Kuo HK, Griffith JD and Kreuzer KN: 5-Azacytidine induced methyltransferase-DNA adducts block DNA replication in vivo. Cancer Res. 67:8248–8254. 2007. View Article : Google Scholar : PubMed/NCBI

24 

Lengauer C, Kinzler KW and Vogelstein B: DNA methylation and genetic instability in colorectal cancer cells. Proc Natl Acad Sci USA. 94:2545–2550. 1997. View Article : Google Scholar : PubMed/NCBI

25 

Tsai HC, Li H, Van Neste L, Cai Y, Robert C, Rassool FV, Shin JJ, Harbom KM, Beaty R, Pappou E, et al: Transient low doses of DNA-demethylating agents exert durable antitumor effects on hematological and epithelial tumor cells. Cancer Cell. 21:430–446. 2012. View Article : Google Scholar : PubMed/NCBI

26 

Wang P, Ren Z and Sun P: Overexpression of the long non-coding RNA MEG3 impairs in vitro glioma cell proliferation. J Cell Biochem. 113:1868–1874. 2012. View Article : Google Scholar : PubMed/NCBI

27 

Jurkowska RZ, Jurkowski TP and Jeltsch A: Structure and function of mammalian DNA methyltransferases. ChemBioChem. 12:206–222. 2011. View Article : Google Scholar : PubMed/NCBI

28 

Kreth S, Thon N, Eigenbrod S, Lutz J, Ledderose C, Egensperger R, Tonn JC, Kretzschmar HA, Hinske LC and Kreth FW: O-methylguanine-DNA methyltransferase (MGMT) mRNA expression predicts outcome in malignant glioma independent of MGMT promoter methylation. PLoS One. 6:e171562011. View Article : Google Scholar : PubMed/NCBI

29 

Nakagawa T, Kanai Y, Ushijima S, Kitamura T, Kakizoe T and Hirohashi S: DNA hypermethylation on multiple CpG islands associated with increased DNA methyltransferase DNMT1 protein expression during multistage urothelial carcinogenesis. J Urol. 173:1767–1771. 2005. View Article : Google Scholar : PubMed/NCBI

30 

Saito Y, Kanai Y, Nakagawa T, Sakamoto M, Saito H, Ishii H and Hirohashi S: Increased protein expression of DNA methyltransferase (DNMT) 1 is significantly correlated with the malignant potential and poor prognosis of human hepatocellular carcinomas. Int J Cancer. 105:527–532. 2003. View Article : Google Scholar : PubMed/NCBI

31 

Bian EB, Zhao B, Huang C, Wang H, Meng XM, Wu BM, Ma TT, Zhang L, Lv XW and Li J: New advances of DNA methylation in liver fibrosis, with special emphasis on the crosstalk between microRNAs and DNA methylation machinery. Cell Signal. 25:1837–1844. 2013. View Article : Google Scholar : PubMed/NCBI

32 

Foltz G, Yoon JG, Lee H, Ryken TC, Sibenaller Z, Ehrich M, Hood L and Madan A: DNA methyltransferase-mediated transcriptional silencing in malignant glioma: A combined whole-genome microarray and promoter array analysis. Oncogene. 28:2667–2677. 2009. View Article : Google Scholar : PubMed/NCBI

33 

Vogelstein B, Lane D and Levine AJ: Surfing the p53 network. Nature. 408:307–310. 2000. View Article : Google Scholar : PubMed/NCBI

34 

Lu KH, Li W, Liu XH, Sun M, Zhang ML, Wu WQ, Xie WP and Hou YY: Long non-coding RNA MEG3 inhibits NSCLC cells proliferation and induces apoptosis by affecting p53 expression. BMC Cancer. 13:4612013. View Article : Google Scholar : PubMed/NCBI

35 

Zhang X, Rice K, Wang Y, Chen W, Zhong Y, Nakayama Y, Zhou Y and Klibanski A: Maternally expressed gene 3 (MEG3) noncoding ribonucleic acid: Isoform structure, expression, and functions. Endocrinology. 151:939–947. 2010. View Article : Google Scholar :

Related Articles

  • Abstract
  • View
  • Download
  • Twitter
Copy and paste a formatted citation
Spandidos Publications style
Li J, Bian E, He X, Ma C, Zong G, Wang H and Zhao B: Epigenetic repression of long non-coding RNA MEG3 mediated by DNMT1 represses the p53 pathway in gliomas. Int J Oncol 48: 723-733, 2016.
APA
Li, J., Bian, E., He, X., Ma, C., Zong, G., Wang, H., & Zhao, B. (2016). Epigenetic repression of long non-coding RNA MEG3 mediated by DNMT1 represses the p53 pathway in gliomas. International Journal of Oncology, 48, 723-733. https://doi.org/10.3892/ijo.2015.3285
MLA
Li, J., Bian, E., He, X., Ma, C., Zong, G., Wang, H., Zhao, B."Epigenetic repression of long non-coding RNA MEG3 mediated by DNMT1 represses the p53 pathway in gliomas". International Journal of Oncology 48.2 (2016): 723-733.
Chicago
Li, J., Bian, E., He, X., Ma, C., Zong, G., Wang, H., Zhao, B."Epigenetic repression of long non-coding RNA MEG3 mediated by DNMT1 represses the p53 pathway in gliomas". International Journal of Oncology 48, no. 2 (2016): 723-733. https://doi.org/10.3892/ijo.2015.3285
Copy and paste a formatted citation
x
Spandidos Publications style
Li J, Bian E, He X, Ma C, Zong G, Wang H and Zhao B: Epigenetic repression of long non-coding RNA MEG3 mediated by DNMT1 represses the p53 pathway in gliomas. Int J Oncol 48: 723-733, 2016.
APA
Li, J., Bian, E., He, X., Ma, C., Zong, G., Wang, H., & Zhao, B. (2016). Epigenetic repression of long non-coding RNA MEG3 mediated by DNMT1 represses the p53 pathway in gliomas. International Journal of Oncology, 48, 723-733. https://doi.org/10.3892/ijo.2015.3285
MLA
Li, J., Bian, E., He, X., Ma, C., Zong, G., Wang, H., Zhao, B."Epigenetic repression of long non-coding RNA MEG3 mediated by DNMT1 represses the p53 pathway in gliomas". International Journal of Oncology 48.2 (2016): 723-733.
Chicago
Li, J., Bian, E., He, X., Ma, C., Zong, G., Wang, H., Zhao, B."Epigenetic repression of long non-coding RNA MEG3 mediated by DNMT1 represses the p53 pathway in gliomas". International Journal of Oncology 48, no. 2 (2016): 723-733. https://doi.org/10.3892/ijo.2015.3285
Follow us
  • Twitter
  • LinkedIn
  • Facebook
About
  • Spandidos Publications
  • Careers
  • Cookie Policy
  • Privacy Policy
How can we help?
  • Help
  • Live Chat
  • Contact
  • Email to our Support Team