International Journal of Molecular Medicine is an international journal devoted to molecular mechanisms of human disease.
International Journal of Oncology is an international journal devoted to oncology research and cancer treatment.
Covers molecular medicine topics such as pharmacology, pathology, genetics, neuroscience, infectious diseases, molecular cardiology, and molecular surgery.
Oncology Reports is an international journal devoted to fundamental and applied research in Oncology.
Experimental and Therapeutic Medicine is an international journal devoted to laboratory and clinical medicine.
Oncology Letters is an international journal devoted to Experimental and Clinical Oncology.
Explores a wide range of biological and medical fields, including pharmacology, genetics, microbiology, neuroscience, and molecular cardiology.
International journal addressing all aspects of oncology research, from tumorigenesis and oncogenes to chemotherapy and metastasis.
Multidisciplinary open-access journal spanning biochemistry, genetics, neuroscience, environmental health, and synthetic biology.
Open-access journal combining biochemistry, pharmacology, immunology, and genetics to advance health through functional nutrition.
Publishes open-access research on using epigenetics to advance understanding and treatment of human disease.
An International Open Access Journal Devoted to General Medicine.
Oral squamous cell carcinoma (OSCC) is a highly lethal disease, owing to lack of effective diagnostic biomarkers and therapeutic targets (1,2). Despite recent advances in diagnosis and treatment, the 5-year survival rate of patients with OSCC is ≤50% (3,4). Over the past two decades, numerous prognostic and predictive markers for the clinical outcomes of OSCC have been proposed (5), however, few have been applied in clinical practice owing to the lack of understanding of the mechanism and the non-reproducibility of the initial findings (2,6).
RACK1, characterized by highly conserved internal WD-40 repeats (Trp-Asp) (7) was originally identified as an anchoring protein for the conventional protein kinase C (PKC) (8). In recent years, the understanding of RACK1 function has increased remarkably. First identified as an anchoring protein for activated PKC, it is now known to serve as an anchoring or adaptor protein in various crosstalk signal pathways. RACK1 has been broadly approved as a multifaceted scaffolding protein involved in multiple biological events via interaction with different partners (9,10), including cell migration (11), and angiogenesis (12). RACK1 also modulates kinases, phosphodiesterases, and phosphatases by regulating their activities, subcellular distributions, and association with substrates, contributing significantly to the regulation of the signal transduction network (13).
RACK1 exerts dual functions in cell growth. For example, RACK1 could promote cell growth via PKCβII/eIF4E (14), MKK7/JNK (15), SHH signaling (16), PI3K and GSK3β (17), but inhibits cell growth by promoting β-catenin (18) and ΔNp63 (19) degradation and inhibition of Src activity (20,21). RACK1 also has opposing roles in apoptosis. It could promote degradation of pro-apoptotic molecules, such as Fem1b and BimEL (22–24) or E1A to reduce apoptosis levels (25). It could increase apoptosis by dissociation of the Bax/Bcl-XL complex (22), advance Bax oligomerization, and inactive AKT and enhance the expression of pro-apoptotic Bim (26). Thus, RACK1 was reported to be a cancer inhibitor with low expression in gastric cancer (18), but a cancer promoter with high expression in multiple kinds of cancer, including non-small-cell lung cancer (NSCLC) (16), pulmonary adenocarcinoma (27,28), hepatocellular carcinoma (HCC) (15), glioma, esophageal squamous cell carcinoma (ESCC) (29), and OSCC (30).
In our previous studies, RACK1 was found abnormally overexpressed in OSCC by comparative proteomics and it is an excellent predictor for poor clinical outcome (30,31). In addition, knockdown of the RACK1 gene could inhibit the proliferation, and motility of OSCC cells and induced by decreased protein levels of pEGFR, HER2, and MMP2/9 (11). However, to our knowledge, there has been no prior study on the mechanism of RACK1 regulation of cell growth and the effects of RACK1 on the behavior of OSCC cells in vivo.
The aim of this study was to elucidate the mechanism by which RACK1 regulates cell growth in OSCC using in vitro and in vivo models. We selected OSCC cells stably infected with lentivirus based RACK1-sh, to investigate the antitumor efficiency of RACK1 depletion, and employed a xenograft mouse model and clinical cohort to uncover the potential mechanism. We provide the basis for the potential use of RACK1 as a novel therapeutic target for OSCC in the future.
The Institutional Review Boards of the West China Hospital of Stomatology, Sichuan University approved this study. The study was approved by the ethics committee both of the West China Hospital of Stomatology and the Guangdong Provincial Stomatological Hospital and was conducted in agreement with the Helsinki Declaration.
Four normal tissues from plastic surgery, 8 oral leukoplakia tissues and 15 excised primary OSCC specimens were included in this study. The only selection criterion was epithelial continuity for normal and premalignant tissue (Table I).
Table 1Clinicopathological factors in 27 patients with normal oral mucosa, oral leukoplakia, and OSCC. |
The cell lines 293T and Cal-27 were purchased from American Type Culture Collection (Manassas, VA, USA). HSC-3 and HSC-4 cells were purchased from the Cell Bank of Japanese Collection of Research Bioresource (JCRB, Shinjuku, Japan). UM1 and UM2 were provided by Dr Xiaofeng Zhou (Center for Molecular Biology of Oral Diseases, College of Dentistry, University of Illinois at Chicago). The human immortalized oral keratinocyte cell line HOK16E6E7 was provided by Dr Xuan Liu (Charles R. Drew University of Medicine and Science). Five oral squamous cell carcinoma cell lines (HSC-3, CAL-27, UM1, UM2 and HSC-4) and 293T cells were maintained in Dulbecco's modified Eagle's medium (Invitrogen) containing 10% fetal calf serum (Invitrogen), 100 U/l penicillin, and 10 mg/l streptomycin. HOK16E6E7 cells were cultured in keratinocyte growth medium containing 0.15 mM calcium and supplemented with epidermal growth factor (Invitrogen).
Three lentiviral-based shRNA plasmids were used: RACK1-specific shRNAs pLV-sh-RACK (RACK1-sh1/2 target the sequence TCGAGATAAGACCATCATCAT and CAAGCTGAAGACCAACCACAT of RACK1, respectively), and negative control pLV-sh-NC (NS-sh) were purchased from Chengdu Bomei Biotechnology Inc.(Chengdu, China).Transfection regent Lipofectamine 2000 (Invitrogen, Carlsbad, CA, USA), was used according to the manufacturer's instructions. Plasmid transfection was performed as previously described (32).
Lentivirus delivering RACK1-sh or NS-sh was prepared used 293T cells. HSC-3 cells were infected with either RACK1-sh or NS-sh. Selective culture medium containing puromycin was used to select cells with stable expression of sh-RACK1. The expression of RACK1 was detected by Q-PCR and western blot analysis.
The nucleotide sequences of the sense and antisense primers used for RACK1 amplification were 5′-GCTCTGCCATAAACTTCTAGCGTGTGC-3′ and 5′-CTGTGCTTCTGGAGGCAAGGATGGCCA-3′, respectively. The primers for GAPDH amplification were purchased from Invitrogen. Q-PCR was performed as previously described (30,31).
The protein expression levels of RACK1, AKT, p-AKT, mTOR, p-mTOR, S6, and p-S6 in the OSCC cells were examined by western blot analysis. RACK1 antibody was purchased from Santa Cruz (Santa Cruz, CA, USA) and AKT, p-AKT (Ser-473), mTOR, p-mTOR (Ser-2448), S6, and p-S6 (Ser235/236) antibodies were purchased from Cell Signaling (Danvers, MA, USA), western blot analysis was done as previously described (30,31).
Cell cycle was assessed as previously described (33). Briefly, 2×106 HSC-3 cells of each group were harvested, washed twice, and fixed with cold 70% ethanol at 4°C overnight. The cells were then washed and digested with RNase, then stained with 800 μl propidium iodide (50 μg/ml) at room temperature for 30 min. Cell cycle analysis was done by using FACS Aria flow cytometry system (BD Biosciences). Data were analyzed using BD FACS Diva software.
Animal studies were approved by the Animal Care and Use Committee, State Key Laboratory of Oral Diseases, in compliance with the Guide for the U.S. Public Health Service's policy on humane care and use of laboratory animals. The in vivo tumor-formation was done as previously described (34). Briefly, female BALB/c nude mice 6 weeks of age weighing 20–22 g were used in the study of tumor formation. The animals were monitored every 3 days for tumor development. All the mice were sacrificed after the last measurement. Tumor tissues were cut into 4-mm sections, deparaffinized, rehydrated, and treated with a peroxidase block, before processing for H&E and immunohistochemistry. Results of animal experiments were expressed as mean ± SD of five tumors analyzed.
Tumor tissues were cut into 4-mm sections, deparaffinized, rehydrated, and treated with a peroxidase block. After heat-based antigen retrieval, sections were incubated with 5% normal goat or horse serum (Zymed, San Francisco, CA, USA) to block non-specific sites before incubation with anti-RACK1 immunoserum diluted 1:100 or monoclonal antibody Ki67 diluted 1:200 (from Dako and Abcam, respectively), or mouse CD34 monoclonal antibody diluted 1:200 (BD Biosciences, San Jose, CA, USA), or anti-VEGF antibody (R&D Systems, Abingdon, UK), or anti-RhoA antibody (Cell Signaling Technology, Beverly, MA, USA), anti-mLYVE-1 antibody (R&D Systems), or anti-E-cadherin antibody (Cell Signaling Technology) was incubated at 4°C overnight. Sections incubated without primary antibodies were used as negative controls.
For clinical tumor tissues, the RACK1 and pAKT staining were determined based on the staining intensity (scale, 1–3) and percentage of tumor staining (scale, 1–3) as previously described (34). The total staining was expressed as a product of the two numbers (resulting in a staining scale of 1–9). The evaluation was performed by two independent investigators.
The values given are mean ± SEM. The significance of difference between the experimental groups and controls was assessed by Student's t-test. The difference was considered significant at the P-value of <0.05.
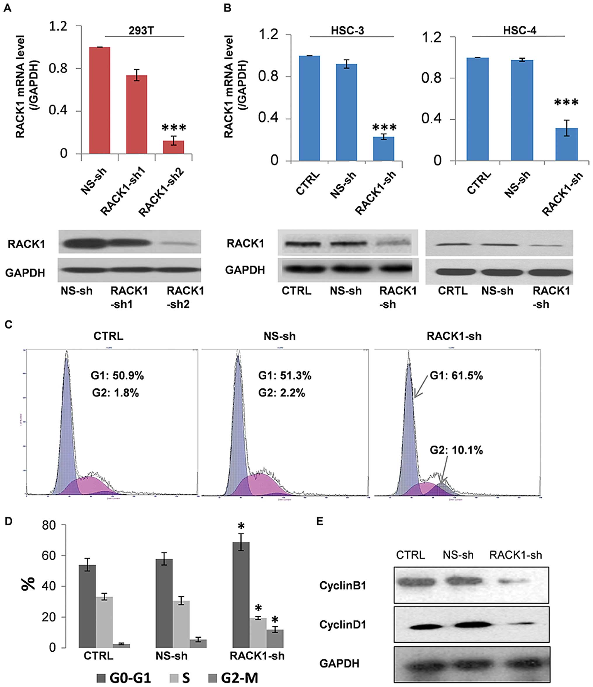
Two shRNAs (RACK1-sh1 and RACK1-sh2) designed against different regions of RACK1 were transfected into 293T. RACK1-sh2 had proven effective in the inhibition of RACK1 expression, as confirmed by both RT-PCR and western blotting. Thus, RACK1-sh2 (RACK1-sh) plasmid and stably transfected RACK1-sh cells were utilized for the following experiments (Fig. 1A). Then we successfully screened for stable RACK1 low expression HSC-3 and HSC-4 cell lines with RACK1-sh (Fig. 1B). RACK1 expression in HSC-4 cells is lower than HSC-3 cells, and HSC-4 cells were hard to conform to a mouse model in our preliminary experiments (date not shown). Therefore, we selected HSC-3 cells for the next experiments.
To study the potential mechanisms by which RACK1 silencing inhibits HSC-3 cell growth, the effect of RACK1 shRNA on cell cycle was evaluated using flow cytometry. As shown in Fig. 1C, the percentages of G0-G1 phase cells in two control groups were 50–55%, whereas that in the RACK1 shRNA transfected group was 65%. Approximately 20% of the cells in the RACK1 shRNA-transfected group were in S-phase, compared with 30–35% of cells in the two control groups. Approximately 15% of cells in the RACK1 shRNA-transfected group were in G2-M phase, compared with 1–2% of cells in the two control groups (Fig. 1D). Therefore, RACK1 silencing may arrest the cell cycle at the G1 and G2 phase by inhibiting the G1→S and G2→M transition in HSC-3 cells. Since cell proliferation is normally controlled by cell cycle regulatory proteins, we performed western blotting to investigate the effect of RACK1 silencing on cell cycle regulators. The expression levels of Cyclin B1 and Cyclin D1 were downregulated (Fig. 1E). These results indicate that RACK1 silencing might regulate the cell cycle in HSC-3 cells by modulating the expression of cell cycle regulators, thus inhibiting the processes of oral carcinogenesis.
Next, we investigated the effect of RACK1 on the tumorigenicity of OSCC cells using an in vivo xenograft model. As shown in Fig. 2, tumors formed in the mice transplanted with RACK1-sh silenced HSC-3 cells were smaller in both size and weight than the tumors in mice transplanted with control cells. The average tumor volume in the RACK1-sh group was reduced by 89.1%. To investigate the potential mechanisms underlying the effects of RACK1 silencing in vivo, we examined tumor cell proliferation. Marked reduction in the proliferation marker Ki-67 expression was found in the RACK1 silenced group (Fig. 3A). Angiogenesis in tumors was detected by microvessel density (MVD) CD34 staining, VEGF staining was also used as a marker for angiogenesis in tumors. As shown in Fig. 3A, these analyses showed significant decrease in the average number of microvessels per vascular hot spot and, VEGF expression in the RACK1-sh group compared with those in the two control groups. Additionally, the expression of RhoA decreased, and E-cadherin increased in the RACK1 silenced group (Fig. 3B). Both proteins are important for tumor metastasis, this is basically consistent with our above results. Taken together, these results suggest that RACK1 contributes to the progression of OSCC in vivo.
Our previous study showed that activated AKT correlates with poor clinical outcomes for OSCC (35), and single-nucleotide polymorphisms (SNPs) in AKT1 (rs3803300) are associated with progression-free survival time of OSCC patients (36). AKT is considered as an important key protein regulating tumor progression in various types of human cancer. Peng et al showed knocking down RACK1 in vitro decreased AKT activity in glioma (37). We further investigated whether RACK1 expression and AKT activation are relevant in human OSCC cell lines and clinical samples. As shown in Fig. 4A, RACK1 and p-AKT showed similar expression in different stages of oral carcinogenic tissues. Furthermore, the level of RACK1 expression in 15 collected clinical OSCC samples correlated positively with p-AKT expression (Fig. 4B, R = 0.6748, P<0.05). To further confirm the result, OSCC cells were harvested from 6 OSCC cell lines (HSC-3, HSC-4, SCC-5, CAL-27, SCC-25, and SCC-9), together with HOK, an immortalized oral keratinocyte cell line, and then equal amounts of cell lysates were examined using western blot analysis. Consistently, expression of p-AKT had a positive correlation with the level of RACK1 in OSCC cell lines (Fig. 4C).
A growing body of evidence demonstrates that the AKT/mTOR signaling pathway plays a central role in both cell cycle and angiogenesis in various types of human cancer, including OSCC (38). According to published data, the mTOR pathway is aberrantly activated in most OSCC tumors (69.5%), and in turn phosphorylates and activates proteins causing aberrant signals, leading to the translation of proteins required for tumor progression. Therefore, we investigated whether RACK1 is involved in regulation of the AKT/mTOR signaling pathway in OSCC. As shown in Fig. 5A, silencing of RACK1 reduced the phosphorylation of AKT and mTOR, as well as the well-characterized mTOR downstream protein S6, but did not reduce Pen AKT, mTOR, and S6 in OSCC cells. Moreover, there was a dose-dependent effect on the decreased phosphorylation of the AKT/mTOR pathway in transient RACK1 silencing in 293T cell lines (Fig. 5B). Additionally, depleted RACK1 could significantly reduce the protein levels of p-AKT, p-mTOR, and p-S6 in OSCC xenografted tumors in vivo (Fig. 6A), which was consistent with our previous findings in vitro. Additionally, the effect of RACK1 on the lymphangiogenesis in OSCC was also assessed, as the mTOR function on the lymphangiogenesis was widely described (39,40). We investigated the expression of LYVE-1 in the RACK1 silenced group, which was diminished greatly comparing with the two control groups (Fig. 6B), hinting RACK1 promotes lymphangiogenesis of OSCC. Collectively, these results indicate that RACK1 contributes to the activation of AKT/mTOR in OSCC.
OSCC is the most common malignancy of HNSCC, and has a poor survival rate (1,2). Current treatments for OSCC patients are not satisfactory, and novel therapeutic strategies are urgently required. Biotherapy was wildly proposed, and it became the fourth method of treating HNSCC in the last decade (41,42). Among these biotherapies, gene therapy is the one that has been most rapidly developed. To date, several gene therapy drugs have already been used in the clinic to achieve the desired results (43,44). In this study, we found that specific targeting of RACK1 could inhibit the cell cycle by decreasing Cyclin B1 and Cyclin D1. In a mouse xenograft model of OSCC, an 89% decrease in tumorigenicity was found in the RACK1 silenced group, and intratumoral expression of Ki67, CD34, and VEGF in RACK1 stably silenced group was significantly decreased when compared with the two control groups. Moreover, the expression of RhoA was decrease, whereas E-cadherin was increased in the RACK1 stably silenced group. These proteins are associated with cell motility, consistent with our previous report that silencing RACK1 by RNA interference could effectively inhibit cell motility ability in OSCC (11).
AKT, or protein kinase B (PKB), is a serine-threonine kinase which functions as a downstream target and effector of phosphatidylinositol 3-kinase (PI3K). Abnormal activation or expression of AKT can perturb cellular signaling cascades, resulting in the occurrence of human diseases (45–47). Recently, AKT has been considered an important oncogene because it is abnormally activated in several types of human cancers, especially those that have poor prognosis (48). In our previous OSCC tissue microarray study, p-AKT was highly expressed in OSCC tissues. The expression of p-AKT correlated with lymph node metastasis and recurrence and the 5-year survival rate (35). Both RACK1 and p-AKT were suggested as predictive markers. We hypothesized that there may be a positive relationship between RACK1 and p-AKT in OSCC. Further, we postulated that RACK1 might increase cell growth and angiogenesis through p-AKT and its downstream pathway. Thus, we analyzed the expression of RACK1 and p-AKT in a panel of OSCC cell lines and immortalized oral keratinocyte cells.
To explore the mechanism of RACK1 silencing in OSCC cell growth inhibition both in vitro and in vivo, we quantitatively re-assessed expression of RACK1 and p-AKT in a large precancerous and cancer patient cohort. We detected a similar tendency between RACK1 and p-AKT in different stages of oral carcinogenetic tissues. We deduced that the expression of p-AKT is positively correlated with the level of RACK1 in OSCC cell lines based on western blot analysis.
Next, we aimed to identify the downstream pathway of AKT involved in the RACK1 silencing effect. mTOR is one of the major targets of activated AKT, which in turn regulates a number of downstream molecules, such as ribosomal protein pS6. AKT is the key regulator of the AKT/mTOR/S6 pathway, which ultimately controls fundamental cell processes such as cell cycle, cell proliferation, and angiogenesis (49,50). The AKT/ mTOR/S6 pathway was suggested to contribute to the premalignant potential of OSCC (38,51). Recent findings indicate that multiple genetic and epigenetic alterations converge on the persistent activation of AKT/mTOR signaling in most HNSCC lesions. Therefore, we investigated whether the AKT/mTOR/S6 pathway was influenced in this case. We found that specific transient knockdown of RACK1 upregulated the levels of p-AKT, p-mTOR, and p-S6 in a dose-dependent manner. Moreover, RACK1 knockdown inhibited the phosphorylation of AKT, mTOR, and S6 in vivo. In addition, mTOR inhibitors exerted a remarkably increased antitumor activity, particularly in HNSCC cells and inhibition of mTOR diminished lymphangiogenesis in the primary tumors (39,40). Our results also support these previous studies. In other words, RACK1 might play a significant role in lymphomagenesis with potential mTOR effect. Thus, we propose that RACK1 may have potential as a target for therapy in a range of tumor types. Our results indicate that targeted RACK1 therapy in OSCC cells results in cell growth inhibition in vitro and OSCC xenografts suppression in vivo.
In conclusion, this study demonstrates that RACK1 promotes cell growth of OSCC, regulating cell growth and enhancing the progression of OSCC in vivo, at least in part via activation of the AKT/mTOR/S6 signaling pathway. This study reveals a novel mechanism by which RACK1 contributes to the poor prognosis of OSCC, and suggests a potential novel therapeutic target.
This study was supported by grants from National Natural Science Foundation of China (81321002), Nonprofit Industry Research Specific Fund of National Health and Family Planning Commission of China (201502018), National Natural Science Foundations of China (81302371), ISTCPC (2012DFA31370), Doctoral Fund of Ministry of Education of China (20130181120084), and National Natural Science Foundation of China (81472533).
|
Jemal A, Bray F, Center MM, Ferlay J, Ward E and Forman D: Global cancer statistics. CA Cancer J Clin. 61:69–90. 2011. View Article : Google Scholar : PubMed/NCBI | |
|
Panzarella V, Pizzo G, Calvino F, Compilato D, Colella G and Campisi G: Diagnostic delay in oral squamous cell carcinoma: The role of cognitive and psychological variables. Int J Oral Sci. 6:39–45. 2014. View Article : Google Scholar : | |
|
Choi S and Myers JN: Molecular pathogenesis of oral squamous cell carcinoma: Implications for therapy. J Dent Res. 87:14–32. 2008. View Article : Google Scholar | |
|
Ratajczak-Wrona W, Jablonska E, Antonowicz B, Dziemianczyk D and Grabowska SZ: Levels of biological markers of nitric oxide in serum of patients with squamous cell carcinoma of the oral cavity. Int J Oral Sci. 5:141–145. 2013. View Article : Google Scholar : PubMed/NCBI | |
|
Principe S, Hui AB, Bruce J, Sinha A, Liu FF and Kislinger T: Tumor-derived exosomes and microvesicles in head and neck cancer: Implications for tumor biology and biomarker discovery. Proteomics. 13:1608–1623. 2013. View Article : Google Scholar : PubMed/NCBI | |
|
Li X, Amazit L, Long W, Lonard DM, Monaco JJ and O'Malley BW: Ubiquitin- and ATP-independent proteolytic turnover of p21 by the REGgamma-proteasome pathway. Mol Cell. 26:831–842. 2007. View Article : Google Scholar : PubMed/NCBI | |
|
Hu L, Lu F, Wang Y, Liu Y, Liu D, Jiang Z, Wan C, Zhu B, Gan L, Wang Y, et al: RACK1, a novel hPER1-interacting protein. J Mol Neurosci. 29:55–63. 2006. View Article : Google Scholar | |
|
Besson A, Wilson TL and Yong VW: The anchoring protein RACK1 links protein kinase Cepsilon to integrin beta chains. Requirements for adhesion and motility. J Biol Chem. 277:22073–22084. 2002. View Article : Google Scholar : PubMed/NCBI | |
|
Daniels CC, Rovnak J and Quackenbush SL: Walleye dermal sarcoma virus Orf B functions through receptor for activated C kinase (RACK1) and protein kinase C. Virology. 375:550–560. 2008. View Article : Google Scholar : PubMed/NCBI | |
|
Wehner P, Shnitsar I, Urlaub H and Borchers A: RACK1 is a novel interaction partner of PTK7 that is required for neural tube closure. Development. 138:1321–1327. 2011. View Article : Google Scholar : PubMed/NCBI | |
|
Li J, Guo Y, Feng X, Wang Z, Wang Y, Deng P, Zhang D, Wang R, Xie L, Xu X, et al: Receptor for activated C kinase 1 (RACK1): A regulator for migration and invasion in oral squamous cell carcinoma cells. J Cancer Res Clin Oncol. 138:563–571. 2012. View Article : Google Scholar | |
|
Berns H, Humar R, Hengerer B, Kiefer FN and Battegay EJ: RACK1 is up-regulated in angiogenesis and human carcinomas. FASEB J. 14:2549–2558. 2000. View Article : Google Scholar : PubMed/NCBI | |
|
Li JJ and Xie D: RACK1, a versatile hub in cancer. Oncogene. 34:1890–1898. 2015. View Article : Google Scholar | |
|
Link AJ, Eng J, Schieltz DM, Carmack E, Mize GJ, Morris DR, Garvik BM and Yates JR III: Direct analysis of protein complexes using mass spectrometry. Nat Biotechnol. 17:676–682. 1999. View Article : Google Scholar : PubMed/NCBI | |
|
Ruan Y, Sun L, Hao Y, Wang L, Xu J, Zhang W, Xie J, Guo L, Zhou L, Yun X, et al: Ribosomal RACK1 promotes chemoresistance and growth in human hepatocellular carcinoma. J Clin Invest. 122:2554–2566. 2012. View Article : Google Scholar : PubMed/NCBI | |
|
Shi S, Deng YZ, Zhao JS, Ji XD, Shi J, Feng YX, Li G, Li JJ, Zhu D, Koeffler HP, et al: RACK1 promotes non-small-cell lung cancer tumorigenicity through activating sonic hedgehog signaling pathway. J Biol Chem. 287:7845–7858. 2012. View Article : Google Scholar : PubMed/NCBI | |
|
Wu J, Meng J, Du Y, Huang Y, Jin Y, Zhang J, Wang B, Zhang Y, Sun M and Tang J: RACK1 promotes the proliferation, migration and invasion capacity of mouse hepatocellular carcinoma cell line in vitro probably by PI3K/Rac1 signaling pathway. Biomed Pharmacother. 67:313–319. 2013. View Article : Google Scholar : PubMed/NCBI | |
|
Deng YZ, Yao F, Li JJ, Mao ZF, Hu PT, Long LY, Li G, Ji XD, Shi S, Guan DX, et al: RACK1 suppresses gastric tumorigenesis by stabilizing the β-catenin destruction complex. Gastroenterology. 142:812–823.e15. 2012. View Article : Google Scholar | |
|
Li Y, Peart MJ and Prives C: Stxbp4 regulates DeltaNp63 stability by suppression of RACK1-dependent degradation. Mol Cell Biol. 29:3953–3963. 2009. View Article : Google Scholar : PubMed/NCBI | |
|
Sutton P, Borgia JA, Bonomi P and Plate JM: Lyn, a Src family kinase, regulates activation of epidermal growth factor receptors in lung adenocarcinoma cells. Mol Cancer. 12:762013. View Article : Google Scholar : PubMed/NCBI | |
|
Zhang D, Wang Q, Zhu T, Cao J, Zhang X, Wang J, Wang X, Li Y, Shen B and Zhang J: RACK1 promotes the proliferation of THP1 acute myeloid leukemia cells. Mol Cell Biochem. 384:197–202. 2013. View Article : Google Scholar : PubMed/NCBI | |
|
Harada H, Quearry B, Ruiz-Vela A and Korsmeyer SJ: Survival factor-induced extracellular signal-regulated kinase phosphorylates BIM, inhibiting its association with BAX and proapoptotic activity. Proc Natl Acad Sci USA. 101:15313–15317. 2004. View Article : Google Scholar : PubMed/NCBI | |
|
Zhang W, Cheng GZ, Gong J, Hermanto U, Zong CS, Chan J, Cheng JQ and Wang LH: RACK1 and CIS mediate the degradation of BimEL in cancer cells. J Biol Chem. 283:16416–16426. 2008. View Article : Google Scholar : PubMed/NCBI | |
|
Subauste MC, Ventura-Holman T, Du L, Subauste JS, Chan SL, Yu VC and Maher JF: RACK1 downregulates levels of the pro-apoptotic protein Fem1b in apoptosis-resistant colon cancer cells. Cancer Biol Ther. 8:2297–2305. 2009. View Article : Google Scholar : PubMed/NCBI | |
|
Sang N, Severino A, Russo P, Baldi A, Giordano A, Mileo AM, Paggi MG and De Luca A: RACK1 interacts with E1A and rescues E1A-induced yeast growth inhibition and mammalian cell apoptosis. J Biol Chem. 276:27026–27033. 2001. View Article : Google Scholar : PubMed/NCBI | |
|
Mamidipudi V and Cartwright CA: A novel pro-apoptotic function of RACK1: Suppression of Src activity in the intrinsic and Akt pathways. Oncogene. 28:4421–4433. 2009. View Article : Google Scholar : PubMed/NCBI | |
|
Nagashio R, Sato Y, Matsumoto T, Kageyama T, Satoh Y, Shinichiro R, Masuda N, Goshima N, Jiang SX and Okayasu I: Expression of RACK1 is a novel biomarker in pulmonary adeno-carcinomas. Lung Cancer. 69:54–59. 2010. View Article : Google Scholar | |
|
Zhong X, Li M, Nie B, Wu F, Zhang L, Wang E and Han Y: Overexpressions of RACK1 and CD147 associated with poor prognosis in stage T1 pulmonary adenocarcinoma. Ann Surg Oncol. 20:1044–1052. 2013. View Article : Google Scholar | |
|
Hu F, Tao Z, Wang M, Li G, Zhang Y, Zhong H, Xiao H, Xie X and Ju M: RACK1 promoted the growth and migration of the cancer cells in the progression of esophageal squamous cell carcinoma. Tumour Biol. 34:3893–3899. 2013. View Article : Google Scholar : PubMed/NCBI | |
|
Wang Z, Jiang L, Huang C, Li Z, Chen L, Gou L, Chen P, Tong A, Tang M, Gao F, et al: Comparative proteomics approach to screening of potential diagnostic and therapeutic targets for oral squamous cell carcinoma. Mol Cell Proteomics. 7:1639–1650. 2008. View Article : Google Scholar : PubMed/NCBI | |
|
Wang Z, Zhang B, Jiang L, Zeng X, Chen Y, Feng X, Guo Y and Chen Q: RACK1, an excellent predictor for poor clinical outcome in oral squamous carcinoma, similar to Ki67. Eur J Cancer. 45:490–496. 2009. View Article : Google Scholar | |
|
Zhou Y, Zhu X, Lu R, Dan H, Wang F, Wang J, Li J, Feng X, Wang H, Ji N, et al: Vesicular stomatitis virus matrix protein (VSVMP) inhibits the cell growth and tumor angiogenesis in oral squamous cell carcinoma. Oral Oncol. 48:110–116. 2012. View Article : Google Scholar | |
|
Jiang L, Zeng X, Wang Z, Ji N, Zhou Y, Liu X and Chen Q: Oral cancer overexpressed 1 (ORAOV1) regulates cell cycle and apoptosis in cervical cancer HeLa cells. Mol Cancer. 9:202010. View Article : Google Scholar : PubMed/NCBI | |
|
Li J, Feng X, Sun C, Zeng X, Xie L, Xu H, Li T, Wang R, Xu X, Zhou X, et al: Associations between proteasomal activator PA28γ and outcome of oral squamous cell carcinoma: Evidence from cohort studies and functional analyses. EBio Med. 2:849–856. 2015. | |
|
Li Y, Wang J, Wang F, Wang H, Wang J, Zeng X, Liao G, Dan H and Chen Q: Tissue microarray analysis reveals the expression and prognostic significance of phosphorylated AktThr308 in oral squamous cell carcinoma. Oral Surg Oral Med Oral Pathol Oral Radiol. 116:591–597. 2013. View Article : Google Scholar | |
|
Wang Y, Lin L, Xu H, Li T, Zhou Y, Dan H, Jiang L, Liao G, Zhou M, Li L, et al: Genetic variants in AKT1 gene were associated with risk and survival of OSCC in Chinese Han population. J Oral Pathol Med. 44:45–50. 2015. View Article : Google Scholar | |
|
Peng R, Jiang B, Ma J, Ma Z, Wan X, Liu H, Chen Z, Cheng Q and Chen R: Forced downregulation of RACK1 inhibits glioma development by suppressing Src/Akt signaling activity. Oncol Rep. 30:2195–2202. 2013.PubMed/NCBI | |
|
Kapoor V, Zaharieva MM, Das SN and Berger MR: Erufosine simultaneously induces apoptosis and autophagy by modulating the Akt-mTOR signaling pathway in oral squamous cell carcinoma. Cancer Lett. 319:39–48. 2012. View Article : Google Scholar | |
|
Patel V, Marsh CA, Dorsam RT, Mikelis CM, Masedunskas A, Amornphimoltham P, Nathan CA, Singh B, Weigert R, Molinolo AA, et al: Decreased lymphangiogenesis and lymph node metastasis by mTOR inhibition in head and neck cancer. Cancer Res. 71:7103–7112. 2011. View Article : Google Scholar | |
|
Wang Z, Martin D, Molinolo AA, Patel V, Iglesias-Bartolome R, Degese MS, Vitale-Cross L, Chen Q and Gutkind JS: mTOR co-targeting in cetuximab resistance in head and neck cancers harboring PIK3CA and RAS mutations. J Natl Cancer Inst. 106:1062014. View Article : Google Scholar | |
|
Thomas SM and Grandis JR: The current state of head and neck cancer gene therapy. Hum Gene Ther. 20:1565–1575. 2009. View Article : Google Scholar : PubMed/NCBI | |
|
Liu S, Xu X, Zeng X, Li L, Chen Q and Li J: Tumor-targeting bacterial therapy: A potential treatment for oral cancer (Review). Oncol Lett. 8:2359–2366. 2014.PubMed/NCBI | |
|
Li Y, Li LJ, Zhang ST, Wang LJ, Zhang Z, Gao N, Zhang YY and Chen QM: In vitro and clinical studies of gene therapy with recombinant human adenovirus-p53 injection for oral leukoplakia. Clin Cancer Res. 15:6724–6731. 2009. View Article : Google Scholar : PubMed/NCBI | |
|
Zhang S, Li Y, Li L, Zhang Y, Gao N, Zhang Z and Zhao H: Phase I study of repeated intraepithelial delivery of adenoviral p53 in patients with dysplastic oral leukoplakia. J Oral Maxillofac Surg. 67:1074–1082. 2009. View Article : Google Scholar : PubMed/NCBI | |
|
Emamian ES, Hall D, Birnbaum MJ, Karayiorgou M and Gogos JA: Convergent evidence for impaired AKT1-GSK3beta signaling in schizophrenia. Nat Genet. 36:131–137. 2004. View Article : Google Scholar : PubMed/NCBI | |
|
George S, Rochford JJ, Wolfrum C, Gray SL, Schinner S, Wilson JC, Soos MA, Murgatroyd PR, Williams RM, Acerini CL, et al: A family with severe insulin resistance and diabetes due to a mutation in AKT2. Science. 304:1325–1328. 2004. View Article : Google Scholar : PubMed/NCBI | |
|
Altomare DA and Testa JR: Perturbations of the AKT signaling pathway in human cancer. Oncogene. 24:7455–7464. 2005. View Article : Google Scholar : PubMed/NCBI | |
|
Franke TF: PI3K/Akt: Getting it right matters. Oncogene. 27:6473–6488. 2008. View Article : Google Scholar : PubMed/NCBI | |
|
Molinolo AA, Amornphimoltham P, Squarize CH, Castilho RM, Patel V and Gutkind JS: Dysregulated molecular networks in head and neck carcinogenesis. Oral Oncol. 45:324–334. 2009. View Article : Google Scholar : | |
|
Khan KH, Yap TA, Yan L and Cunningham D: Targeting the PI3K-AKT-mTOR signaling network in cancer. Chin J Cancer. 32:253–265. 2013. View Article : Google Scholar : PubMed/NCBI | |
|
Prodromidis G, Nikitakis NG and Sklavounou A: Immunohistochemical Analysis of the Activation Status of the Akt/ mTOR/pS6 Signaling Pathway in Oral Lichen Planus. Int J Dent. 2013:7434562013. View Article : Google Scholar |