Spandidos Publications Logo
  • About
    • About Spandidos
    • Aims and Scopes
    • Abstracting and Indexing
    • Editorial Policies
    • Reprints and Permissions
    • Job Opportunities
    • Terms and Conditions
    • Contact
  • Journals
    • All Journals
    • Oncology Letters
      • Oncology Letters
      • Information for Authors
      • Editorial Policies
      • Editorial Board
      • Aims and Scope
      • Abstracting and Indexing
      • Bibliographic Information
      • Archive
    • International Journal of Oncology
      • International Journal of Oncology
      • Information for Authors
      • Editorial Policies
      • Editorial Board
      • Aims and Scope
      • Abstracting and Indexing
      • Bibliographic Information
      • Archive
    • Molecular and Clinical Oncology
      • Molecular and Clinical Oncology
      • Information for Authors
      • Editorial Policies
      • Editorial Board
      • Aims and Scope
      • Abstracting and Indexing
      • Bibliographic Information
      • Archive
    • Experimental and Therapeutic Medicine
      • Experimental and Therapeutic Medicine
      • Information for Authors
      • Editorial Policies
      • Editorial Board
      • Aims and Scope
      • Abstracting and Indexing
      • Bibliographic Information
      • Archive
    • International Journal of Molecular Medicine
      • International Journal of Molecular Medicine
      • Information for Authors
      • Editorial Policies
      • Editorial Board
      • Aims and Scope
      • Abstracting and Indexing
      • Bibliographic Information
      • Archive
    • Biomedical Reports
      • Biomedical Reports
      • Information for Authors
      • Editorial Policies
      • Editorial Board
      • Aims and Scope
      • Abstracting and Indexing
      • Bibliographic Information
      • Archive
    • Oncology Reports
      • Oncology Reports
      • Information for Authors
      • Editorial Policies
      • Editorial Board
      • Aims and Scope
      • Abstracting and Indexing
      • Bibliographic Information
      • Archive
    • Molecular Medicine Reports
      • Molecular Medicine Reports
      • Information for Authors
      • Editorial Policies
      • Editorial Board
      • Aims and Scope
      • Abstracting and Indexing
      • Bibliographic Information
      • Archive
    • World Academy of Sciences Journal
      • World Academy of Sciences Journal
      • Information for Authors
      • Editorial Policies
      • Editorial Board
      • Aims and Scope
      • Abstracting and Indexing
      • Bibliographic Information
      • Archive
    • International Journal of Functional Nutrition
      • International Journal of Functional Nutrition
      • Information for Authors
      • Editorial Policies
      • Editorial Board
      • Aims and Scope
      • Abstracting and Indexing
      • Bibliographic Information
      • Archive
    • International Journal of Epigenetics
      • International Journal of Epigenetics
      • Information for Authors
      • Editorial Policies
      • Editorial Board
      • Aims and Scope
      • Abstracting and Indexing
      • Bibliographic Information
      • Archive
    • Medicine International
      • Medicine International
      • Information for Authors
      • Editorial Policies
      • Editorial Board
      • Aims and Scope
      • Abstracting and Indexing
      • Bibliographic Information
      • Archive
  • Articles
  • Information
    • Information for Authors
    • Information for Reviewers
    • Information for Librarians
    • Information for Advertisers
    • Conferences
  • Language Editing
Spandidos Publications Logo
  • About
    • About Spandidos
    • Aims and Scopes
    • Abstracting and Indexing
    • Editorial Policies
    • Reprints and Permissions
    • Job Opportunities
    • Terms and Conditions
    • Contact
  • Journals
    • All Journals
    • Biomedical Reports
      • Information for Authors
      • Editorial Policies
      • Editorial Board
      • Aims and Scope
      • Abstracting and Indexing
      • Bibliographic Information
      • Archive
    • Experimental and Therapeutic Medicine
      • Information for Authors
      • Editorial Policies
      • Editorial Board
      • Aims and Scope
      • Abstracting and Indexing
      • Bibliographic Information
      • Archive
    • International Journal of Epigenetics
      • Information for Authors
      • Editorial Policies
      • Editorial Board
      • Aims and Scope
      • Abstracting and Indexing
      • Bibliographic Information
      • Archive
    • International Journal of Functional Nutrition
      • Information for Authors
      • Editorial Policies
      • Editorial Board
      • Aims and Scope
      • Abstracting and Indexing
      • Bibliographic Information
      • Archive
    • International Journal of Molecular Medicine
      • Information for Authors
      • Editorial Policies
      • Editorial Board
      • Aims and Scope
      • Abstracting and Indexing
      • Bibliographic Information
      • Archive
    • International Journal of Oncology
      • Information for Authors
      • Editorial Policies
      • Editorial Board
      • Aims and Scope
      • Abstracting and Indexing
      • Bibliographic Information
      • Archive
    • Medicine International
      • Information for Authors
      • Editorial Policies
      • Editorial Board
      • Aims and Scope
      • Abstracting and Indexing
      • Bibliographic Information
      • Archive
    • Molecular and Clinical Oncology
      • Information for Authors
      • Editorial Policies
      • Editorial Board
      • Aims and Scope
      • Abstracting and Indexing
      • Bibliographic Information
      • Archive
    • Molecular Medicine Reports
      • Information for Authors
      • Editorial Policies
      • Editorial Board
      • Aims and Scope
      • Abstracting and Indexing
      • Bibliographic Information
      • Archive
    • Oncology Letters
      • Information for Authors
      • Editorial Policies
      • Editorial Board
      • Aims and Scope
      • Abstracting and Indexing
      • Bibliographic Information
      • Archive
    • Oncology Reports
      • Information for Authors
      • Editorial Policies
      • Editorial Board
      • Aims and Scope
      • Abstracting and Indexing
      • Bibliographic Information
      • Archive
    • World Academy of Sciences Journal
      • Information for Authors
      • Editorial Policies
      • Editorial Board
      • Aims and Scope
      • Abstracting and Indexing
      • Bibliographic Information
      • Archive
  • Articles
  • Information
    • For Authors
    • For Reviewers
    • For Librarians
    • For Advertisers
    • Conferences
  • Language Editing
Login Register Submit
  • This site uses cookies
  • You can change your cookie settings at any time by following the instructions in our Cookie Policy. To find out more, you may read our Privacy Policy.

    I agree
Search articles by DOI, keyword, author or affiliation
Search
Advanced Search
presentation
International Journal of Oncology
Join Editorial Board Propose a Special Issue
Print ISSN: 1019-6439 Online ISSN: 1791-2423
Journal Cover
September-2016 Volume 49 Issue 3

Full Size Image

Cover Legend PDF

Sign up for eToc alerts
Recommend to Library

Journals

International Journal of Molecular Medicine

International Journal of Molecular Medicine

International Journal of Molecular Medicine is an international journal devoted to molecular mechanisms of human disease.

International Journal of Oncology

International Journal of Oncology

International Journal of Oncology is an international journal devoted to oncology research and cancer treatment.

Molecular Medicine Reports

Molecular Medicine Reports

Covers molecular medicine topics such as pharmacology, pathology, genetics, neuroscience, infectious diseases, molecular cardiology, and molecular surgery.

Oncology Reports

Oncology Reports

Oncology Reports is an international journal devoted to fundamental and applied research in Oncology.

Experimental and Therapeutic Medicine

Experimental and Therapeutic Medicine

Experimental and Therapeutic Medicine is an international journal devoted to laboratory and clinical medicine.

Oncology Letters

Oncology Letters

Oncology Letters is an international journal devoted to Experimental and Clinical Oncology.

Biomedical Reports

Biomedical Reports

Explores a wide range of biological and medical fields, including pharmacology, genetics, microbiology, neuroscience, and molecular cardiology.

Molecular and Clinical Oncology

Molecular and Clinical Oncology

International journal addressing all aspects of oncology research, from tumorigenesis and oncogenes to chemotherapy and metastasis.

World Academy of Sciences Journal

World Academy of Sciences Journal

Multidisciplinary open-access journal spanning biochemistry, genetics, neuroscience, environmental health, and synthetic biology.

International Journal of Functional Nutrition

International Journal of Functional Nutrition

Open-access journal combining biochemistry, pharmacology, immunology, and genetics to advance health through functional nutrition.

International Journal of Epigenetics

International Journal of Epigenetics

Publishes open-access research on using epigenetics to advance understanding and treatment of human disease.

Medicine International

Medicine International

An International Open Access Journal Devoted to General Medicine.

Journal Cover
September-2016 Volume 49 Issue 3

Full Size Image

Cover Legend PDF

Sign up for eToc alerts
Recommend to Library

  • Article
  • Citations
    • Cite This Article
    • Download Citation
    • Create Citation Alert
    • Remove Citation Alert
    • Cited By
  • Similar Articles
    • Related Articles (in Spandidos Publications)
    • Similar Articles (Google Scholar)
    • Similar Articles (PubMed)
  • Download PDF
  • Download XML
  • View XML
Article

Long non-coding RNA HOTAIR modulates HLA-G expression by absorbing miR-148a in human cervical cancer

Retraction in: /10.3892/ijo.2024.5685
  • Authors:
    • Jinbao Sun
    • Haipeng Chu
    • Jianghai Ji
    • Gaoxiang Huo
    • Qinglei Song
    • Xue Zhang
  • View Affiliations / Copyright

    Affiliations: Department of Gynecological Ward, People's Hospital, Cangzhou, Hebei 061000, P.R. China, Department of Obstetrics-Gynecology, Daqing LongNan Hospital, Daqing, Heilongjiang 163001, P.R. China
  • Pages: 943-952
    |
    Published online on: June 30, 2016
       https://doi.org/10.3892/ijo.2016.3589
  • Expand metrics +
Metrics: Total Views: 0 (Spandidos Publications: | PMC Statistics: )
Metrics: Total PDF Downloads: 0 (Spandidos Publications: | PMC Statistics: )
Cited By (CrossRef): 0 citations Loading Articles...

This article is mentioned in:



Abstract

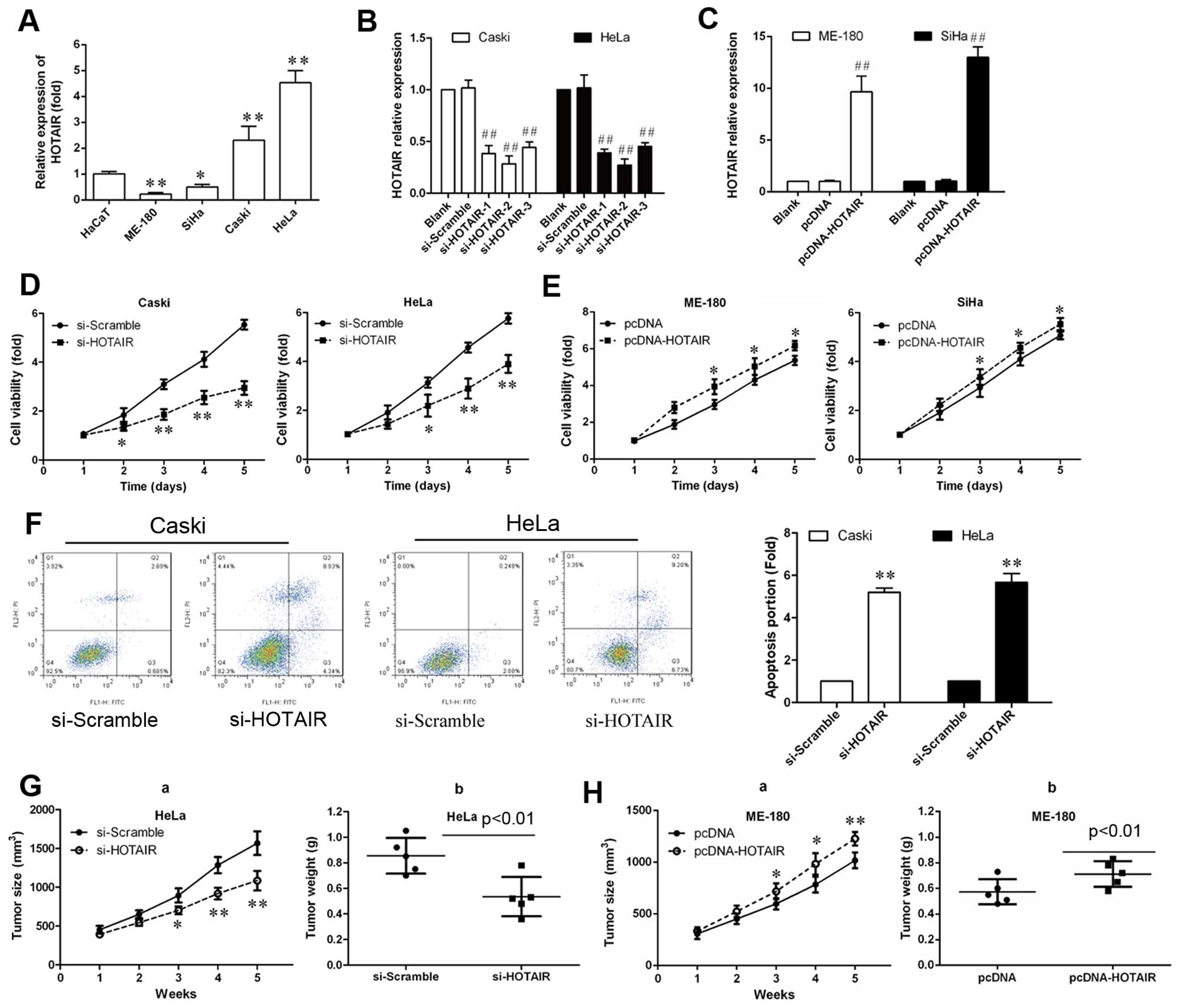
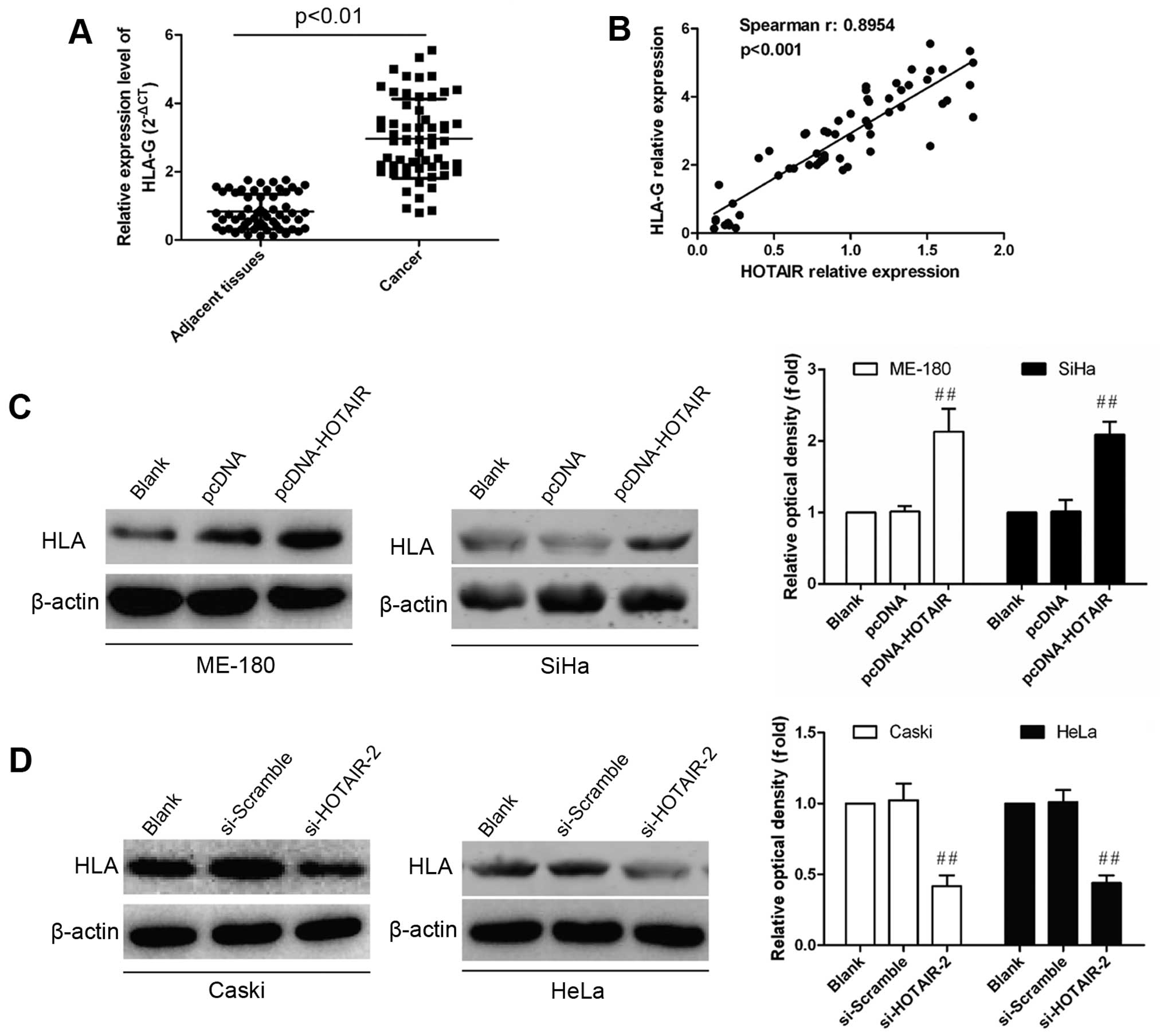
The long non-coding RNA HOX transcript antisense RNA (HOTAIR) has been found overexpressed in many human malignancies and involved in tumor progression and metastasis. However, little is known about the potential biological roles of HOTAIR in tumor escape. In the present study, the expression of HOTAIR was detected in 59 paired cervical cancer tissue samples by real-time PCR and then subjected to correlation analysis with clinical features. The effects of HOTAIR on cervical cancer cells as well as the expression of human leukocyte antigen (HLA)-G were studied by overexpression and RNA interference approaches. Insight into the mechanism of HOTAIR acting as competitive endogenous RNAs (ceRNAs) was gained from bioinformatic analysis and luciferase assays. HOTAIR expression was obviously increased in cervical cancer tissue. HOTAIR upregulation was associated with advanced pathological stage, histology, lymph node invasion and lymphatic metastasis, and also correlated with shorter overall survival of cervical cancer patients. Furthermore, HOTAIR overexpression promoted the proliferation, migration and invasion of cervical cancer cells, while HOTAIR knockdown inhibited cell invasion and cell viability, induced apoptosis and inhibited growth in vitro and in vivo. Moreover, HOTAIR modulated human leucocyte antigen-G (HLA-G) expression by competitively binding miR-148a. Our data suggest that HOTAIR plays an important oncogenic role in cervical cancer and might serve as a marker for cervical cancer prognosis and a potential target for therapeutic intervention.
View Figures

Figure 1

Figure 2

Figure 3

Figure 4

Figure 5

View References

1 

Jemal A, Bray F, Center MM, Ferlay J, Ward E and Forman D: Global cancer statistics. CA Cancer J Clin. 61:69–90. 2011. View Article : Google Scholar : PubMed/NCBI

2 

Kodama J, Seki N, Masahiro S, Kusumoto T, Nakamura K, Hongo A and Hiramatsu Y: Prognostic factors in stage IB-IIB cervical adenocarcinoma patients treated with radical hysterectomy and pelvic lymphadenectomy. J Surg Oncol. 101:413–417. 2010.PubMed/NCBI

3 

Noordhuis MG, Fehrmann RS, Wisman GB, Nijhuis ER, van Zanden JJ, Moerland PD, Ver Loren van Themaat E, Volders HH, Kok M, ten Hoor KA, et al: Involvement of the TGF-beta and beta-catenin pathways in pelvic lymph node metastasis in early-stage cervical cancer. Clin Cancer Res. 17:1317–1330. 2011. View Article : Google Scholar : PubMed/NCBI

4 

Dunn GP, Bruce AT, Ikeda H, Old LJ and Schreiber RD: Cancer immunoediting: From immunosurveillance to tumor escape. Nat Immunol. 3:991–998. 2002. View Article : Google Scholar : PubMed/NCBI

5 

Urosevic M, Willers J, Mueller B, Kempf W, Burg G and Dummer R: HLA-G protein up-regulation in primary cutaneous lymphomas is associated with interleukin-10 expression in large cell T-cell lymphomas and indolent B-cell lymphomas. Blood. 99:609–617. 2002. View Article : Google Scholar : PubMed/NCBI

6 

Dunn GP, Old LJ and Schreiber RD: The three Es of cancer immunoediting. Annu Rev Immunol. 22:329–360. 2004. View Article : Google Scholar : PubMed/NCBI

7 

Urosevic M and Dummer R: Human leukocyte antigen-G and cancer immunoediting. Cancer Res. 68:627–630. 2008. View Article : Google Scholar : PubMed/NCBI

8 

Sheu J and Shih Ie M: HLA-G and immune evasion in cancer cells. J Formos Med Assoc. 109:248–257. 2010. View Article : Google Scholar : PubMed/NCBI

9 

Song B, Guan Z, Liu F, Sun D, Wang K and Qu H: Long non-coding RNA HOTAIR promotes HLA-G expression via inhibiting miR-152 in gastric cancer cells. Biochem Biophys Res Commun. 464:807–813. 2015. View Article : Google Scholar : PubMed/NCBI

10 

Teixeira AC, Mendes-Junior CT, Souza FF, Marano LA, Deghaide NH, Ferreira SC, Mente ED, Sankarankutty AK, Elias-Junior J, Castro-e-Silva O, et al: The 14bp-deletion allele in the HLA-G gene confers susceptibility to the development of hepatocellular carcinoma in the Brazilian population. Tissue Antigens. 81:408–413. 2013. View Article : Google Scholar : PubMed/NCBI

11 

Nakagawa T, Endo H, Yokoyama M, Abe J, Tamai K, Tanaka N, Sato I, Takahashi S, Kondo T and Satoh K: Large noncoding RNA HOTAIR enhances aggressive biological behavior and is associated with short disease-free survival in human non-small cell lung cancer. Biochem Biophys Res Commun. 436:319–324. 2013. View Article : Google Scholar : PubMed/NCBI

12 

Sørensen KP, Thomassen M, Tan Q, Bak M, Cold S, Burton M, Larsen MJ and Kruse TA: Long non-coding RNA HOTAIR is an independent prognostic marker of metastasis in estrogen receptor-positive primary breast cancer. Breast Cancer Res Treat. 142:529–536. 2013. View Article : Google Scholar : PubMed/NCBI

13 

Wu ZH, Wang XL, Tang HM, Jiang T, Chen J, Lu S, Qiu GQ, Peng ZH and Yan DW: Long non-coding RNA HOTAIR is a powerful predictor of metastasis and poor prognosis and is associated with epithelial-mesenchymal transition in colon cancer. Oncol Rep. 32:395–402. 2014.PubMed/NCBI

14 

Zhang JX, Han L, Bao ZS, Wang YY, Chen LY, Yan W, Yu SZ, Pu PY, Liu N, You YP, et al; Chinese Glioma Cooperative Group. HOTAIR, a cell cycle-associated long noncoding RNA and a strong predictor of survival, is preferentially expressed in classical and mesenchymal glioma. Neuro Oncol. 15:1595–1603. 2013. View Article : Google Scholar : PubMed/NCBI

15 

Chen X, Liu L and Zhu W: Up-regulation of long non-coding RNA CCAT2 correlates with tumor metastasis and poor prognosis in cervical squamous cell cancer patients. Int J Clin Exp Pathol. 8:13261–13266. 2015.

16 

Kim HJ, Lee DW, Yim GW, Nam EJ, Kim S, Kim SW and Kim YT: Long non-coding RNA HOTAIR is associated with human cervical cancer progression. Int J Oncol. 46:521–530. 2015.

17 

Jing L, Yuan W, Ruofan D, Jinjin Y and Haifeng Q: HOTAIR enhanced aggressive biological behaviors and induced radio-resistance via inhibiting p21 in cervical cancer. Tumour Biol. 36:3611–3619. 2015. View Article : Google Scholar

18 

Rudstein-Svetlicky N, Loewenthal R, Horejsi V and Gazit E: HLA-G levels in serum and plasma. Tissue Antigens. 67:111–116. 2006. View Article : Google Scholar : PubMed/NCBI

19 

Paraskevopoulou MD, Georgakilas G, Kostoulas N, Reczko M, Maragkakis M, Dalamagas TM and Hatzigeorgiou AG: DIANA-LncBase: Experimentally verified and computationally predicted microRNA targets on long non-coding RNAs. Nucleic Acids Res. 41:D239–D245. 2013. View Article : Google Scholar :

20 

Cesana M, Cacchiarelli D, Legnini I, Santini T, Sthandier O, Chinappi M, Tramontano A and Bozzoni I: A long noncoding RNA controls muscle differentiation by functioning as a competing endogenous RNA. Cell. 147:358–369. 2011. View Article : Google Scholar : PubMed/NCBI

21 

Kallen AN, Zhou XB, Xu J, Qiao C, Ma J, Yan L, Lu L, Liu C, Yi JS, Zhang H, et al: The imprinted H19 lncRNA antagonizes let-7 microRNAs. Mol Cell. 52:101–112. 2013. View Article : Google Scholar : PubMed/NCBI

22 

Tan Z, Randall G, Fan J, Camoretti-Mercado B, Brockman-Schneider R, Pan L, Solway J, Gern JE, Lemanske RF, Nicolae D, et al: Allele-specific targeting of microRNAs to HLA-G and risk of asthma. Am J Hum Genet. 81:829–834. 2007. View Article : Google Scholar : PubMed/NCBI

23 

Xing CY, Hu XQ, Xie FY, Yu ZJ, Li HY, Bin-Zhou, Wu JB, Tang LY and Gao SM: Long non-coding RNA HOTAIR modulates c-KIT expression through sponging miR-193a in acute myeloid leukemia. FEBS Lett. 589:1981–1987. 2015. View Article : Google Scholar : PubMed/NCBI

24 

Rinn JL, Kertesz M, Wang JK, Squazzo SL, Xu X, Brugmann SA, Goodnough LH, Helms JA, Farnham PJ, Segal E, et al: Functional demarcation of active and silent chromatin domains in human HOX loci by noncoding RNAs. Cell. 129:1311–1323. 2007. View Article : Google Scholar : PubMed/NCBI

25 

Gupta RA, Shah N, Wang KC, Kim J, Horlings HM, Wong DJ, Tsai MC, Hung T, Argani P, Rinn JL, et al: Long non-coding RNA HOTAIR reprograms chromatin state to promote cancer metastasis. Nature. 464:1071–1076. 2010. View Article : Google Scholar : PubMed/NCBI

26 

Kogo R, Shimamura T, Mimori K, Kawahara K, Imoto S, Sudo T, Tanaka F, Shibata K, Suzuki A, Komune S, et al: Long noncoding RNA HOTAIR regulates polycomb-dependent chromatin modification and is associated with poor prognosis in colorectal cancers. Cancer Res. 71:6320–6326. 2011. View Article : Google Scholar : PubMed/NCBI

27 

Yoon JH, Abdelmohsen K, Kim J, Yang X, Martindale JL, Tominaga-Yamanaka K, White EJ, Orjalo AV, Rinn JL, Kreft SG, et al: Scaffold function of long non-coding RNA HOTAIR in protein ubiquitination. Nat Commun. 4:29392013. View Article : Google Scholar : PubMed/NCBI

28 

Liu XH, Sun M, Nie FQ, Ge YB, Zhang EB, Yin DD, Kong R, Xia R, Lu KH, Li JH, et al: Lnc RNA HOTAIR functions as a competing endogenous RNA to regulate HER2 expression by sponging miR-331-3p in gastric cancer. Mol Cancer. 13:922014. View Article : Google Scholar : PubMed/NCBI

29 

Paul P, Rouas-Freiss N, Khalil-Daher I, Moreau P, Riteau B, Le Gal FA, Avril MF, Dausset J, Guillet JG and Carosella ED: HLA-G expression in melanoma: A way for tumor cells to escape from immunosurveillance. Proc Natl Acad Sci USA. 95:4510–4515. 1998. View Article : Google Scholar : PubMed/NCBI

30 

Rouas-Freiss N, Moreau P, Ferrone S and Carosella ED: HLA-G proteins in cancer: Do they provide tumor cells with an escape mechanism? Cancer Res. 65:10139–10144. 2005. View Article : Google Scholar : PubMed/NCBI

31 

Tripathi P and Agrawal S: Non-classical HLA-G antigen and its role in the cancer progression. Cancer Invest. 24:178–186. 2006. View Article : Google Scholar : PubMed/NCBI

32 

Mallet V, Blaschitz A, Crisa L, Schmitt C, Fournel S, King A, Loke YW, Dohr G and Le Bouteiller P: HLA-G in the human thymus: A subpopulation of medullary epithelial but not CD83+ dendritic cells expresses HLA-G as a membrane-bound and soluble protein. Int Immunol. 11:889–898. 1999. View Article : Google Scholar : PubMed/NCBI

33 

Tuncel T, Karagoz B, Haholu A, Ozgun A, Emirzeoglu L, Bilgi O and Kandemir EG: Immunoregulatory function of HLA-G in gastric cancer. Asian Pac J Cancer Prev. 14:7681–7684. 2013. View Article : Google Scholar

34 

Amiot L, Vu N and Samson M: Biology of the immunomodulatory molecule HLA-G in human liver diseases. J Hepatol. 62:1430–1437. 2015. View Article : Google Scholar : PubMed/NCBI

35 

Raisch J, Darfeuille-Michaud A and Nguyen HT: Role of microRNAs in the immune system, inflammation and cancer. World J Gastroenterol. 19:2985–2996. 2013. View Article : Google Scholar : PubMed/NCBI

36 

Liu G and Abraham E: MicroRNAs in immune response and macrophage polarization. Arterioscler Thromb Vasc Biol. 33:170–177. 2013. View Article : Google Scholar : PubMed/NCBI

37 

Chen Y, Song YX and Wang ZN: The microRNA-148/152 family: Multi-faceted players. Mol Cancer. 12:432013. View Article : Google Scholar : PubMed/NCBI

38 

Liu X, Zhan Z, Xu L, Ma F, Li D, Guo Z, Li N and Cao X: MicroRNA-148/152 impair innate response and antigen presentation of TLR-triggered dendritic cells by targeting CaMKIIα. J Immunol. 185:7244–7251. 2010. View Article : Google Scholar : PubMed/NCBI

39 

Manaster I, Goldman-Wohl D, Greenfield C, Nachmani D, Tsukerman P, Hamani Y, Yagel S and Mandelboim O: MiRNA-mediated control of HLA-G expression and function. PLoS One. 7:e333952012. View Article : Google Scholar : PubMed/NCBI

Related Articles

  • Abstract
  • View
  • Download
  • Twitter
Copy and paste a formatted citation
Spandidos Publications style
Sun J, Chu H, Ji J, Huo G, Song Q and Zhang X: Long non-coding RNA HOTAIR modulates HLA-G expression by absorbing miR-148a in human cervical cancer Retraction in /10.3892/ijo.2024.5685. Int J Oncol 49: 943-952, 2016.
APA
Sun, J., Chu, H., Ji, J., Huo, G., Song, Q., & Zhang, X. (2016). Long non-coding RNA HOTAIR modulates HLA-G expression by absorbing miR-148a in human cervical cancer Retraction in /10.3892/ijo.2024.5685. International Journal of Oncology, 49, 943-952. https://doi.org/10.3892/ijo.2016.3589
MLA
Sun, J., Chu, H., Ji, J., Huo, G., Song, Q., Zhang, X."Long non-coding RNA HOTAIR modulates HLA-G expression by absorbing miR-148a in human cervical cancer Retraction in /10.3892/ijo.2024.5685". International Journal of Oncology 49.3 (2016): 943-952.
Chicago
Sun, J., Chu, H., Ji, J., Huo, G., Song, Q., Zhang, X."Long non-coding RNA HOTAIR modulates HLA-G expression by absorbing miR-148a in human cervical cancer Retraction in /10.3892/ijo.2024.5685". International Journal of Oncology 49, no. 3 (2016): 943-952. https://doi.org/10.3892/ijo.2016.3589
Copy and paste a formatted citation
x
Spandidos Publications style
Sun J, Chu H, Ji J, Huo G, Song Q and Zhang X: Long non-coding RNA HOTAIR modulates HLA-G expression by absorbing miR-148a in human cervical cancer Retraction in /10.3892/ijo.2024.5685. Int J Oncol 49: 943-952, 2016.
APA
Sun, J., Chu, H., Ji, J., Huo, G., Song, Q., & Zhang, X. (2016). Long non-coding RNA HOTAIR modulates HLA-G expression by absorbing miR-148a in human cervical cancer Retraction in /10.3892/ijo.2024.5685. International Journal of Oncology, 49, 943-952. https://doi.org/10.3892/ijo.2016.3589
MLA
Sun, J., Chu, H., Ji, J., Huo, G., Song, Q., Zhang, X."Long non-coding RNA HOTAIR modulates HLA-G expression by absorbing miR-148a in human cervical cancer Retraction in /10.3892/ijo.2024.5685". International Journal of Oncology 49.3 (2016): 943-952.
Chicago
Sun, J., Chu, H., Ji, J., Huo, G., Song, Q., Zhang, X."Long non-coding RNA HOTAIR modulates HLA-G expression by absorbing miR-148a in human cervical cancer Retraction in /10.3892/ijo.2024.5685". International Journal of Oncology 49, no. 3 (2016): 943-952. https://doi.org/10.3892/ijo.2016.3589
Follow us
  • Twitter
  • LinkedIn
  • Facebook
About
  • Spandidos Publications
  • Careers
  • Cookie Policy
  • Privacy Policy
How can we help?
  • Help
  • Live Chat
  • Contact
  • Email to our Support Team