Spandidos Publications Logo
  • About
    • About Spandidos
    • Aims and Scopes
    • Abstracting and Indexing
    • Editorial Policies
    • Reprints and Permissions
    • Job Opportunities
    • Terms and Conditions
    • Contact
  • Journals
    • All Journals
    • Oncology Letters
      • Oncology Letters
      • Information for Authors
      • Editorial Policies
      • Editorial Board
      • Aims and Scope
      • Abstracting and Indexing
      • Bibliographic Information
      • Archive
    • International Journal of Oncology
      • International Journal of Oncology
      • Information for Authors
      • Editorial Policies
      • Editorial Board
      • Aims and Scope
      • Abstracting and Indexing
      • Bibliographic Information
      • Archive
    • Molecular and Clinical Oncology
      • Molecular and Clinical Oncology
      • Information for Authors
      • Editorial Policies
      • Editorial Board
      • Aims and Scope
      • Abstracting and Indexing
      • Bibliographic Information
      • Archive
    • Experimental and Therapeutic Medicine
      • Experimental and Therapeutic Medicine
      • Information for Authors
      • Editorial Policies
      • Editorial Board
      • Aims and Scope
      • Abstracting and Indexing
      • Bibliographic Information
      • Archive
    • International Journal of Molecular Medicine
      • International Journal of Molecular Medicine
      • Information for Authors
      • Editorial Policies
      • Editorial Board
      • Aims and Scope
      • Abstracting and Indexing
      • Bibliographic Information
      • Archive
    • Biomedical Reports
      • Biomedical Reports
      • Information for Authors
      • Editorial Policies
      • Editorial Board
      • Aims and Scope
      • Abstracting and Indexing
      • Bibliographic Information
      • Archive
    • Oncology Reports
      • Oncology Reports
      • Information for Authors
      • Editorial Policies
      • Editorial Board
      • Aims and Scope
      • Abstracting and Indexing
      • Bibliographic Information
      • Archive
    • Molecular Medicine Reports
      • Molecular Medicine Reports
      • Information for Authors
      • Editorial Policies
      • Editorial Board
      • Aims and Scope
      • Abstracting and Indexing
      • Bibliographic Information
      • Archive
    • World Academy of Sciences Journal
      • World Academy of Sciences Journal
      • Information for Authors
      • Editorial Policies
      • Editorial Board
      • Aims and Scope
      • Abstracting and Indexing
      • Bibliographic Information
      • Archive
    • International Journal of Functional Nutrition
      • International Journal of Functional Nutrition
      • Information for Authors
      • Editorial Policies
      • Editorial Board
      • Aims and Scope
      • Abstracting and Indexing
      • Bibliographic Information
      • Archive
    • International Journal of Epigenetics
      • International Journal of Epigenetics
      • Information for Authors
      • Editorial Policies
      • Editorial Board
      • Aims and Scope
      • Abstracting and Indexing
      • Bibliographic Information
      • Archive
    • Medicine International
      • Medicine International
      • Information for Authors
      • Editorial Policies
      • Editorial Board
      • Aims and Scope
      • Abstracting and Indexing
      • Bibliographic Information
      • Archive
  • Articles
  • Information
    • Information for Authors
    • Information for Reviewers
    • Information for Librarians
    • Information for Advertisers
    • Conferences
  • Language Editing
Spandidos Publications Logo
  • About
    • About Spandidos
    • Aims and Scopes
    • Abstracting and Indexing
    • Editorial Policies
    • Reprints and Permissions
    • Job Opportunities
    • Terms and Conditions
    • Contact
  • Journals
    • All Journals
    • Biomedical Reports
      • Information for Authors
      • Editorial Policies
      • Editorial Board
      • Aims and Scope
      • Abstracting and Indexing
      • Bibliographic Information
      • Archive
    • Experimental and Therapeutic Medicine
      • Information for Authors
      • Editorial Policies
      • Editorial Board
      • Aims and Scope
      • Abstracting and Indexing
      • Bibliographic Information
      • Archive
    • International Journal of Epigenetics
      • Information for Authors
      • Editorial Policies
      • Editorial Board
      • Aims and Scope
      • Abstracting and Indexing
      • Bibliographic Information
      • Archive
    • International Journal of Functional Nutrition
      • Information for Authors
      • Editorial Policies
      • Editorial Board
      • Aims and Scope
      • Abstracting and Indexing
      • Bibliographic Information
      • Archive
    • International Journal of Molecular Medicine
      • Information for Authors
      • Editorial Policies
      • Editorial Board
      • Aims and Scope
      • Abstracting and Indexing
      • Bibliographic Information
      • Archive
    • International Journal of Oncology
      • Information for Authors
      • Editorial Policies
      • Editorial Board
      • Aims and Scope
      • Abstracting and Indexing
      • Bibliographic Information
      • Archive
    • Medicine International
      • Information for Authors
      • Editorial Policies
      • Editorial Board
      • Aims and Scope
      • Abstracting and Indexing
      • Bibliographic Information
      • Archive
    • Molecular and Clinical Oncology
      • Information for Authors
      • Editorial Policies
      • Editorial Board
      • Aims and Scope
      • Abstracting and Indexing
      • Bibliographic Information
      • Archive
    • Molecular Medicine Reports
      • Information for Authors
      • Editorial Policies
      • Editorial Board
      • Aims and Scope
      • Abstracting and Indexing
      • Bibliographic Information
      • Archive
    • Oncology Letters
      • Information for Authors
      • Editorial Policies
      • Editorial Board
      • Aims and Scope
      • Abstracting and Indexing
      • Bibliographic Information
      • Archive
    • Oncology Reports
      • Information for Authors
      • Editorial Policies
      • Editorial Board
      • Aims and Scope
      • Abstracting and Indexing
      • Bibliographic Information
      • Archive
    • World Academy of Sciences Journal
      • Information for Authors
      • Editorial Policies
      • Editorial Board
      • Aims and Scope
      • Abstracting and Indexing
      • Bibliographic Information
      • Archive
  • Articles
  • Information
    • For Authors
    • For Reviewers
    • For Librarians
    • For Advertisers
    • Conferences
  • Language Editing
Login Register Submit
  • This site uses cookies
  • You can change your cookie settings at any time by following the instructions in our Cookie Policy. To find out more, you may read our Privacy Policy.

    I agree
Search articles by DOI, keyword, author or affiliation
Search
Advanced Search
presentation
International Journal of Oncology
Join Editorial Board Propose a Special Issue
Print ISSN: 1019-6439 Online ISSN: 1791-2423
Journal Cover
April-2017 Volume 50 Issue 4

Full Size Image

Cover Legend PDF

Sign up for eToc alerts
Recommend to Library

Journals

International Journal of Molecular Medicine

International Journal of Molecular Medicine

International Journal of Molecular Medicine is an international journal devoted to molecular mechanisms of human disease.

International Journal of Oncology

International Journal of Oncology

International Journal of Oncology is an international journal devoted to oncology research and cancer treatment.

Molecular Medicine Reports

Molecular Medicine Reports

Covers molecular medicine topics such as pharmacology, pathology, genetics, neuroscience, infectious diseases, molecular cardiology, and molecular surgery.

Oncology Reports

Oncology Reports

Oncology Reports is an international journal devoted to fundamental and applied research in Oncology.

Experimental and Therapeutic Medicine

Experimental and Therapeutic Medicine

Experimental and Therapeutic Medicine is an international journal devoted to laboratory and clinical medicine.

Oncology Letters

Oncology Letters

Oncology Letters is an international journal devoted to Experimental and Clinical Oncology.

Biomedical Reports

Biomedical Reports

Explores a wide range of biological and medical fields, including pharmacology, genetics, microbiology, neuroscience, and molecular cardiology.

Molecular and Clinical Oncology

Molecular and Clinical Oncology

International journal addressing all aspects of oncology research, from tumorigenesis and oncogenes to chemotherapy and metastasis.

World Academy of Sciences Journal

World Academy of Sciences Journal

Multidisciplinary open-access journal spanning biochemistry, genetics, neuroscience, environmental health, and synthetic biology.

International Journal of Functional Nutrition

International Journal of Functional Nutrition

Open-access journal combining biochemistry, pharmacology, immunology, and genetics to advance health through functional nutrition.

International Journal of Epigenetics

International Journal of Epigenetics

Publishes open-access research on using epigenetics to advance understanding and treatment of human disease.

Medicine International

Medicine International

An International Open Access Journal Devoted to General Medicine.

Journal Cover
April-2017 Volume 50 Issue 4

Full Size Image

Cover Legend PDF

Sign up for eToc alerts
Recommend to Library

  • Article
  • Citations
    • Cite This Article
    • Download Citation
    • Create Citation Alert
    • Remove Citation Alert
    • Cited By
  • Similar Articles
    • Related Articles (in Spandidos Publications)
    • Similar Articles (Google Scholar)
    • Similar Articles (PubMed)
  • Download PDF
  • Download XML
  • View XML
Article Open Access

Dual roles of protein tyrosine phosphatase kappa in coordinating angiogenesis induced by pro-angiogenic factors

Corrigendum in: /10.3892/ijo.2025.5772
  • Authors:
    • Ping-Hui Sun
    • Gang Chen
    • Malcolm Mason
    • Wen G. Jiang
    • Lin Ye
  • View Affiliations / Copyright

    Affiliations: Cardiff China Medical Research Collaborative Institute of Cancer and Genetics, Cardiff University School of Medicine, Cardiff, CF14 4XN, UK
    Copyright: © Sun et al. This is an open access article distributed under the terms of Creative Commons Attribution License [CC BY 4.0].
  • Pages: 1127-1135
    |
    Published online on: February 20, 2017
       https://doi.org/10.3892/ijo.2017.3884
  • Expand metrics +
Metrics: Total Views: 0 (Spandidos Publications: | PMC Statistics: )
Metrics: Total PDF Downloads: 0 (Spandidos Publications: | PMC Statistics: )
Cited By (CrossRef): 0 citations Loading Articles...

This article is mentioned in:



Abstract

A potential role may be played by receptor-type protein tyrosine phosphatase kappa (PTPRK) in angiogenesis due to its critical function in coordinating intracellular signal transduction from various receptors reliant on tyrosine phosphorylation. In the present study, we investigated the involvement of PTPRK in the cellular functions of vascular endothelial cells (HECV) and its role in angiogenesis using in vitro assays and a PTPRK knockdown vascular endothelial cell model. PTPRK knockdown in HECV cells (HECVPTPRKkd) resulted in a decrease of cell proliferation and cell-matrix adhesion; however, increased cell spreading and motility were seen. Reduced focal adhesion kinase (FAK) and paxillin protein levels were seen in the PTPRK knockdown cells which may contribute to the inhibitory effect on adhesion. HECVPTPRKkd cells were more responsive to the treatment of fibroblast growth factor (FGF) in their migration compared with the untreated control and cells treated with VEGF. Moreover, elevated c-Src and Akt1 were seen in the PTPRK knockdown cells. The FGF-promoted cell migration was remarkably suppressed by an addition of PLCγ inhibitor compared with other small inhibitors. Knockdown of PTPRK suppressed the ability of HECV cells to form tubules and also impaired the tubule formation that was induced by FGF and conditioned medium of cancer cells. Taken together, it suggests that PTPRK plays dual roles in coordinating angiogenesis. It plays a positive role in cell proliferation, adhesion and tubule formation, but suppresses cell migration, in particular, the FGF-promoted migration. PTPRK bears potential to be targeted for the prevention of tumour associated angiogenesis.

Introduction

Vasculogenesis/angiogenesis is an essential process for embryonic and postnatal development, wound healing and also endometrial angiogenesis during the menstrual cycle in women. Angiogenesis is also vital for the growth and dissemination of solid tumours (1,2). Tumour-associated angiogenesis is pivotal for a solid tumour to grow beyond a certain size (2–3 mm) as it can be restricted by interspatial diffusion of nutrients. The newly formed vasculature also provides a pathway for cancer cells to spread to other parts of the body. Angiogenesis is affected by multiple factors and various cells in the tumour microenvironment (3).

Angiogenesis can be induced or promoted by pro-angiogenic factors, such as VEGF, FGF, TNF-α and HGF which can be produced by cancer cells, stromal cells, inflammatory cells and endothelial cells (4–7). For example, VEGF binds to two tyrosine kinase receptors, VEGFR1 and VEGFR2. VEGFR1 is expressed by hematopoietic and vascular endothelial cells and acts as a negative regulator of angiogenesis, whilst VEGFR2 is mainly expressed by vascular endothelial cells and is crucial for vasculogenesis leading to the formation of primary vascular plexus (8–10). Tie-2 receptor and its ligands, angiopoietins, are also important for angiogenesis. Angiopoietin-2 has been demonstrated as a VEGF negative regulator in several cancers (11,12). In addition to their pro-angiogenic effect, FGF and HGF can also directly promote proliferation, migration and invasion of cancer cells (13,14).

Protein tyrosine phosphatases (PTPs) are involved in regulation of cellular functions by coordinating signal transduction through dephosphorylation of certain signalling molecules. PTPs have also been indicated as important regulators in tumorigenesis and angiogenesis (15–18). Receptor-like protein tyrosine phosphatase beta (PTPRB, also known as vascular endothelial VE-PTP), for example, plays a crucial role in the angiogenesis of breast cancer by regulating several signalling pathways such as the Tie-2 pathway (19). Blocking PTPRB with a small inhibitor, AKB-9778, reduced tumour growth and metastases of breast cancer (20). Furthermore, Src homology 2 domain-containing protein tyrosine phosphatase-1 (SHP-1) suppresses angiogenesis by inhibiting the VEGF signalling in microvascular endothelial cells (21).

To date, aberrant expression of receptor-like protein tyrosine phosphatase kappa (PTPRK) has been observed in glioma, lymphoma, prostate and breast cancer (22–26). However, the role played by PTPRK in angiogenesis remains largely unknown. The present study aimed to investigate the role played by this molecule in angiogenesis, in particular VEGF and FGF-promoted angiogenesis.

Materials and methods

Cell lines and cells culture

HECV (human endothelial vascular cell line) cells were purchased from Interlab (Naples, Italy); PANC-1, MSA-MB-231 and MRC-5 cells were purchased from the American Type Culture Collection (ATCC; Manassas, VA, USA) and HT115 cells were purchased from the European Collection of Authenticated Cell Cultures (ECACC; Salisbury, UK). Cells were routinely cultured with Dulbecco's modified Eagle's medium (DMEM) containing 10% fetal calf serum (FCS) and antibiotics at 37°C with 5% CO2. PCR primers were designed using Primer-3 and synthesised by Sigma-Aldrich (Dorset, UK) and the sequences are provided in Table I.

Table I

Primer sequences used in the present study.

Table I

Primer sequences used in the present study.

GeneForward primers (5′–3′)Reverse primer (5′–3′)
GAPDH GGCTGCTTTTAACTCTGGTA GACTGTGGTCATGAGTCCTT
GAPDH (Q-PCR) CTGAGTACGTCGTGGAGTC ACTGAACCTGACCGTACACAGAGATGACCCTTTTG
PTPRK AATTACAATTGATGGGGAGA CCACTTTTCCACCTGAAGTA
PTPRK (Q-PCR) AATTACAATTGATGGGGAGA ACTGAACCTGACCGTACATATTGTGTGACGATGAAAGC
Reverse transcription-PCR

Total RNA extraction from cells was performed using Tri reagent (Sigma-Aldrich). Following reverse transcription, PCR was carried out using GoTaq DNA olymerase (Promega, Southampton, UK). Reactions were carried out with the following process: 94°C for 5 min, 30 cycles of 94°C for 30 sec, 55°C for 30 sec and 72°C for 30 sec, followed by a final extension of 7 min at 72°C. PCR products were separated on a 1.5% agarose gel and photographed after staining with SYBR Safe DNA dye (Invitrogen, Paisley, UK).

Real-time quantitative PCR

The level of PTPRK transcripts in HECV cells was determined using a real-time quantitative PCR, based on a previously reported method (27). The reaction was carried out on an iCycler iQ™ (Bio-Rad Laboratories, Hempstead, UK) which is equipped with an optical unit that allows real-time detection of 96 reactions. The reaction conditions were: 94°C for 12 min, 100 cycles of 94°C for 15 sec, 55°C for 35 sec (the data capture step) and 72°C for 15 sec. The levels of the transcripts were generated from an internal standard that was simultaneously amplified.

Construction of ribozyme transgene targeting human PTPRK and the establishment of corresponding stable transfectants

Anti-human PTPRK hammerhead ribozymes were designed based on the secondary structure of the gene transcript and generated using the Zuker RNA Mfold program (28). The ribozymes were synthesized and then cloned into a pEF6/V5-His TOPO vector (Invitrogen). The verified ribo-zyme transgenes and empty plasmids were transfected into HECV (HECVPTPRKkd and HECVpEF) cells, respectively using an Easyjet Plus electroporator (Equibio, Kent, UK). After a period of selection with 5 μg/ml blasticidin (up to 10 days), the verified transfectants were cultured in maintenance medium containing 0.5 μg/ml blasticidin. Primer sequences of the ribozymes were 5′-CTGCAGTTTGCTCTTTTTTACAATTAATATCTGATGAGTCCGTGAGGA-3′ and 5′-ACTAGTTCATCCTCCTTCTCCTAGTTGTTTCGTCCTCACGGACT-3′.

In vitro cell growth assay

HECV cells (3,000 cells/well) were plated into two identical 96-well plates. Cells were fixed in 4% formalin after 24 and 72 h of culture. The cells were then stained with 0.5% (w/v) crystal violet. Following washing, stained crystal violet was extracted with 10% (v/v) acetic acid (29). Absorbance was then determined at a wavelength of 540 nm using an EL×800 spectrophotometer (BioTek Instruments, Inc., Swindon, UK). Growth rate of day 3 (%) = absorbance of day 3/absorbance of day 1 × 100.

In vitro cell-matrix adhesion

Cells (20,000/well) were seeded to each well of a 96-well plate which was pre-coated with Matrigel (5 μg/well) (BD Biosciences, Oxford, UK). After 40 min of incubation, the non-adherent cells were washed off using balanced salt solution (BSS; comprising 137 mM NaCl, 2.6 mM KCl, 1.7 mM Na2HPO4 and 8.0 mM KH2PO4 and adjusting the pH to 7.4 with 1 M NaOH). The remaining cells were fixed with formalin and were stained with crystal violet. The number of adherent cells was then counted under a microscope.

In vitro migration/wounding assay

Cells (200,000/well) were seeded into a 24-well plate and allowed to reach confluence. The cell monolayer was scratched using a fine gauge needle to create an artificial wound of ~200 μm in width (30). Images were taken at 0.25, 1, 2, 3 and 4 h after wounding. Migration distances were measured using ImageJ software (National Institutes of Health, Bethesda, MD, USA).

Cell spreading assay

Cells (20,000/well) were seeded into a 96-well plate which was pre-coated with Matrigel (5 μg/well) (BD Biosciences) and the cells were fixed after an incubation of up to 4 h. The fixed cells were stained with fluorescein phalloidin (F432; Life Technologies, Carlsbad, CA, USA) and DAPI (10236276001; Roche Applied Science, Basel, Switzerland). Images were taken using a Leica fluorescence microscope (Leica DM IL LED). Cell spreading was measured using ImageJ software (National Institutes of Health).

Tubule formation assay

Cells (40,000/well) were seeded into a 96-well plate which was pre-coated with Matrigel (500 μg/well). The cells were fixed with formalin after a 4-h incubation and photographed immediately using a microscope. The sum of tubule perimeter was measured using ImageJ software.

Electric cell-substrate impedance sensing (ECIS)

An ECIS 9600 model instrument and 96W1E arrays (Applied Biophysics, Inc., Troy, NY, USA) was also used for migration assays in the study, as previously reported (31). HECVpEF and HECVPTPRKkd cells were seeded at 40,000 cells/well in 200 μl DMEM medium alone or supplemented with 10 ng/ml FGF (F0291; Sigma-Aldrich) or 10 ng/ml VEGF (293-VE; R&D Systems, Abingdon, UK), with small inhibitors; 5 μM Akt inhibitor (Akt124005; Millipore UK, Ltd., Watford, UK), 50 nM c-Src inhibitor Src I1 (Tocris Bioscience, Bristol, UK), 5 nM PI3K inhibitor (wortmannin; Tocris Bioscience) and 5 nM PLCg inhibitor (STK870702; Vitas-M Laboratory, Ltd., Apeldoorn, The Netherlands), respectively. The resistance was measured at 30 kHZ for 5 h after electrical wounding, and data was analysed using an ECIS-9600 software package.

Western blot analysis

Equal amounts of protein were separated using SDS-PAGE and blotted onto nitrocellulose membranes (SC-3724; Santa Cruz Biotechnology, Heidelberg, Germany). Proteins were then probed with the primary antibodies and corresponding peroxidase-conjugated secondary antibodies. Protein bands were visualised using a chemiluminescence detection kit (Luminata; Millipore) and photographed using UVItec imager (Uvitec Printing Ink Co., Inc., Lodi, NJ, USA). Antibodies for GAPDH (sc-32233), PTPRK (sc-28906), c-Src (sc-5266), PLCγ (sc-81) and Akt1 (sc-1618) were purchased from Santa Cruz Biotechnology. Antibodies for FAK and Paxillin were obtained from BD Biosciences.

Statistical analysis

Statistical analysis was performed using SigmaPlot 11 (SPSS, Inc., Chicago, IL, USA). Data were calculated as the mean ± SD, the Student's t-test was used for normally distributed data and one-way ANOVA was used for multiple group comparison. Each assay was performed three times. P<0.05 was considered statistically significant.

Results

Knockdown of PTPRK in vascular endothelial cells using anti-PTPRK ribozyme

The expression of PTPRK in the vascular endothelial cell line HECV, was first determined using conventional PCR with a comparison to its expression in several cancer cell lines including colorectal cancer (HT115), pancreatic cancer (PANC-1) and breast cancer (MDA-MB-231) and also a fibroblast cell line (MRC-5) (Fig. 1A). All these cell lines express PTPRK though levels had subtle variations.

Figure 1

PTPRK gene expression and knockdown of PTPRK in HECV cells. (A) Expression of PTPRK mRNA in different cell lines (HT115, colon cancer cell; PANC-1, pancreatic cancer cell; MDA-MB-231, breast cancer cell; MRC-5, lung fibroblast cell; HECV, endothelial cell). Knockdown of PTPRK was seen in HECVPTPRKkd cells compared with empty plasmid control (HECVpEF cells) using RT-PCR (B), western blot analysis (C) and real-time quantitative PCR (D). (E) PTPRK protein band volume of three repeats which is normalised against corresponding internal control. The intensity shown is integrated band intensity (intensity × area) and was normalised against the corresponding GAPDH signal. *P<0.05.

The expression of PTPRK was knocked down using ribozyme transgenes targeting human PTPRK mRNA. Reduced mRNA expression of PTPRK was seen in the cells which were transfected with anti-PTPRK ribozyme transgenes using both conventional PCR (Fig. 1B) and real-time quantitative PCR (Fig. 1D). The knockdown of PTPRK was further confirmed with western blot analysis for its protein expression (Fig. 1C and E).

Effect of PTPRK knockdown on the proliferation and cell-matrix adhesion of endothelial vascular cells

After verification of the knockdown of PTPRK, we also examined its influence on cell proliferation and cell-matrix adhesion. Knockdown of PTPRK significantly reduced proliferation of the vascular endothelial cells compared to the control cells (276.27±16.37 vs. 314.77±21.93%; P<0.01) (Fig. 2A). PTPRK knockdown elicited a significant influence on cell matrix adhesion. The number of adhered HECVPTPRKkd cells (33.33±7.27) was much less than the HECVpEF cells (163.50±12.96), P<0.001 (Fig. 2B). Furthermore, knockdown of PTPRK resulted in a reduced expression of both FAK and paxillin proteins (Fig. 2C).

Figure 2

The effects of PTPRK knockdown on cell adhesion of HECV cells. (A) Knockdown of PTPRK reduced cell-matrix adhesion in HECV cells. **P<0.01. (B) Reduced expression of PTPRK resulted a decrease in cell-matrix adhesion in HECV cells. ***P<0.001. (C) FAK and paxillin protein expression levels were decreased in the PTPRK knockdown HECV cells.

PTPRK and the migration and spreading of endothelial vascular cells

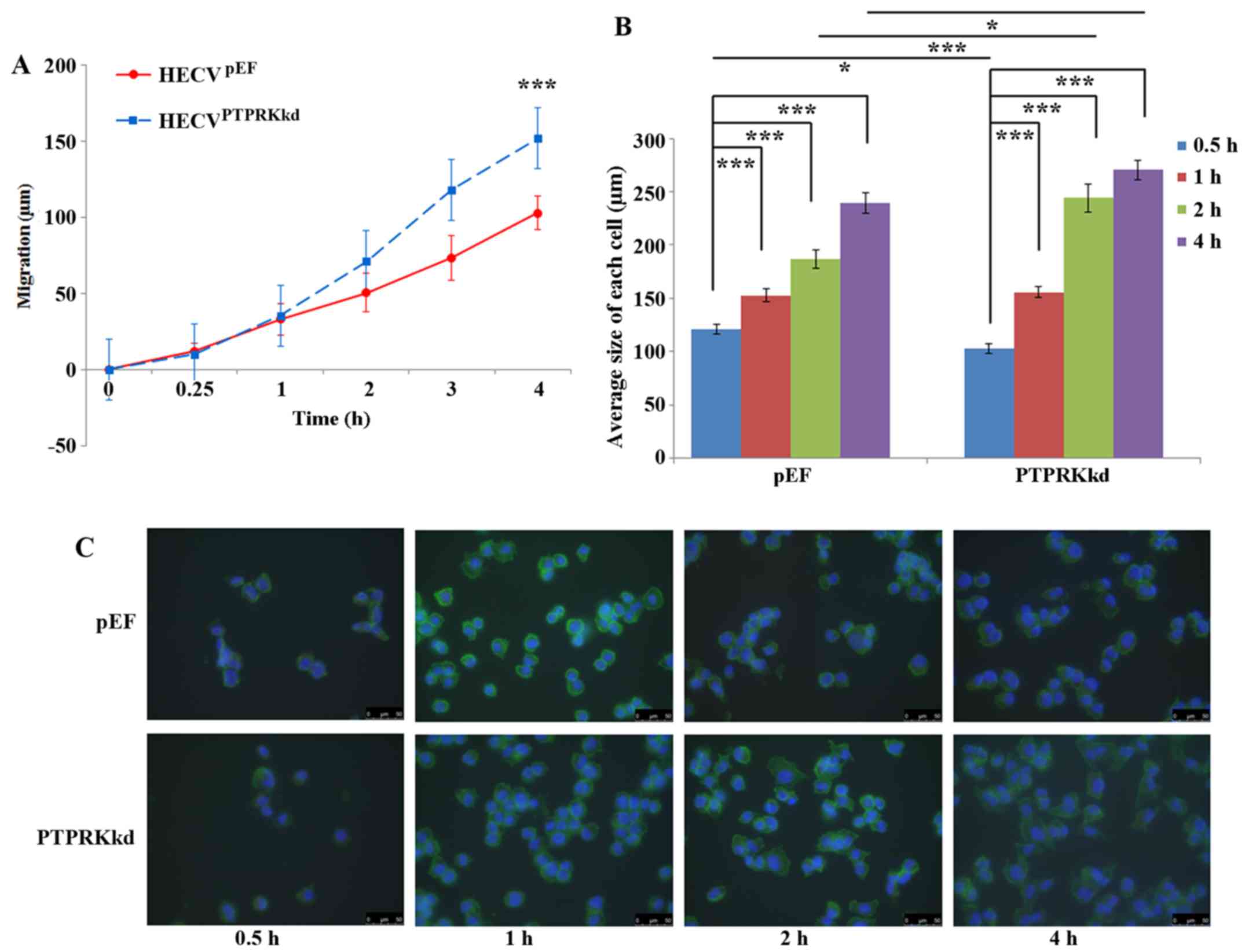
PTPRK knockdown cells exhibited increased cell motility compared with the control cells. After a 4-h incubation, the distance that HECVPTPRKkd cells migrated was 152.02±18.98 μm compare with that of HECVpEF cells (102.91±11.26 μm), P<0.001 (Fig. 3A). Cell spreading assays showed a very interesting result. After a 30-min incubation, the size of HECVpEF cells were found to be larger than HECVPTPRKkd (120.98±4.66 vs. 102.82±4.25 μm; P<0.05) which appeared to be in line with the inhibitory effect on cell-matrix adhesion. Such an effect was diminished after 1-h incubation. However, an increased spreading was seen in the HECVPTPRKkd cells after 2-h incubation, their size being 244.20±12.93 ImageJ units, ~30% bigger than the size HECVpEF cells (186.76±8.29 ImageJ units; P<0.001). A similar influence on the spreading was also observed after an incubation of 4 h (Fig. 3B and C).

Figure 3

The effects of PTPRK knockdown on cell migration and spreading of HECV cells. (A) Knockdown of PTPRK in HECV cells increased cell motility. (B) Bar graph showed average size of HECV cells at different time points (0.5, 1, 2 and 4 h). (C) Immunofluorescent of phalloidin in HECV cells at different time points. *P<0.05 and ***P<0.001.

PTPRK in VEGF and FGF induced migration of vascular endothelial cells

VEGF and FGF pathways play crucial roles for several cell functions including vasculogenesis and angiogenesis (8,32). To explore the involvement of PTPRK in VEGF and FGF induced angiogenesis, we determined the migration of HECV cells with additions of VEGF and FGF, respectively. Little effect on cell migration was seen in the HECVpEF cells exposed to VEGF (10 ng/ml) and FGF (10 ng/ml), respectively. However, the knockdown of PTPRK conferred an increased sensitivity to these two pro-angiogenic factors. HECVPTPRKkd cells were more responsive to the treatment of both VEGF and FGF. A more marked increase was seen in FGF treated HECVPTPRKkd cells (Fig. 4A and B). We then examined the expression of three key molecules, c-Src, PLCγ and Akt1 which mediate signalling downstream of the respective receptors of VEGF and FGF. To our surprise, an elevated protein level was seen for Akt1 and c-Src in the HECVPTPRKkd cells, which was not observed for the PLCγ. An enhanced expression of Akt1 was seen in the PTPRK knockdown cells when they were exposed to the VEGF, while FGF treated cells exhibited similar levels of Akt1 protein compared with the untreated controls. A similar pattern and expression levels of c-Src were seen in the cells treated with VEGF compared with the untreated controls, while the FGF-treated HECVPTPRKkd cells had a reduced expression of c-Src which was down to a similar level of the HECVpEF cells. VEGF increased the protein level of PLCγ in both HECVPTPRKkd and HECVpEF cells. In contrast to the VEGF-elevated expression of PLCγ, an increased protein expression of PLCγ was only seen in the PTPRK knockdown cells when they were treated with FGF (Fig. 4C). Since an increased response to FGF was seen in the migration of PTPRK knockdown cells, we treated cells with FGF with additions of small inhibitors targeting c-Src, PLCγ, Akt and also PI3K to verify their involvement in the FGF-promoted cell motility. Four inhibitors suppressed the cell migration which were promoted by FGF, however, only the PLCγ inhibitor repressed the migration of HECVPTPRKkd cells to a level similar to the control cells (Fig. 4D and E).

Figure 4

The FGF signalling pathway participates in regulating cell motility of PTPRK knockdown cells. (A) Incubation of HECVPTPRKkd cells with rhFGF promoted cell motility significantly. (B) The overall changes of resistance on the fifth hour with statistical analysis. (C) Alteration of c-Src, PLCγ and Akt1 proteins in PTPRK knockdown HECV cells and their responses to a 2-h treatment of FGF and VEGF, respectively. (D) Involvement of PI3K, Src, Akt1 and PLCγ in the FGF-promoted migration of the HECV cells with PTPRK knockdown. We used the ECIS to determine cell migration of HECV cells with additions of small inhibitors targeting these molecules. The curves are average resistance of each group over a period up to 5 h. (E) The overall changes of resistance on the fifth hour with statistical analysis. Both HECVpEF and HECVPTPRKkd cells were treated with FGF alone or in combination with Akt1 inhibitor (5 μM, Akt124005; Calbiochem), c-Src inhibitor (50 nM, Src I1; Tocris Bioscience) and PI3K inhibitor (5 nM wortmannin; Tocris Bioscience), respectively. **P<0.01 and ***P<0.001.

Involvement of PTPRK in pro-angiogenic factor and cancer cell induced tubule formation of vascular endothelial cells

An in vitro tubule formation assay was used to assess the influence of PTPRK knockdown on the capability of vascular endothelial cells to form new vasculature. Knockdown of PTPRK resulted in a decrease of proliferation and cell-matrix adhesion, a similar inhibitory effect was also seen in the tubule formation (Fig. 5A), though the motility of endothelial cells was enhanced after the PTPRK knockdown. We then investigated the proangiogenic factor, in particular the VEGF and FGF-induced angiogenesis. The reduced tubule formation in the PTPRK knockdown cells was diminished by an exposure to VEGF (10 ng/ml) and the PTPRK knockdown cells appeared to be more responsive to VEGF compared with the HECVpEF cells but not to a significant level. However, an increased tubule formation was seen in both HECVPTPRKkd and HECVpEF cells which were treated with FGF (10 ng/ml) (1588.92±134.61 vs. 2002.02±96.39 μm; P<0.05). However, the PTPRK knockdown-inhibited tubule formation still existed when the cells were treated with FGF (Fig. 5B).

Figure 5

The effects of PTPRK knockdown on cell proliferation and tubule formation of HECV cells. (A) Knockdown of PTPRK decreased the growth rate of HECV cells. (B) Sum of tubule perimeters with different treatments. (C) PTPRK knockdown impaired the tubule formation induced by conditioned medium collected from cancer cells (MDA-MB-231). Tubule formation images were captured with phase-contrast microscopy. *P<0.05.

To mimic the tumour associated angiogenesis, we treated the endothelial cells with medium collected from breast cancer cells (MDA-MB-231). We aimed to clarify the involvement of PTPRK in cancer cell-induced angiogenesis. Cells incubated with 50% medium collected from breast cancer showed similar result with FGF treated cells, it promoted both tubule formation of HECVPTPRKkd and HECVpEF cells but the PTPRK knockdown-inhibited tubule formation was still present (1392.87±157.59 vs. 2029.87±204.46 μm; P<0.01) (Fig. 5C).

Discussion

Our previous studies have shown that the expression of PTPRK is reduced in the breast cancer which is associated with poor prognosis of the disease (26). Knockdown of PTPRK in breast cancer cells promoted their proliferation, adhesion, invasion and migration. In contrast to the reduced expression of PTPRK observed in the breast cancer, an increased PTPRK expression was seen in prostate cancer (25). An inhibitory effect on cellular functions was also seen in prostate cancer cells following PTPRK knockdown. It suggests that PTPRK plays different roles in different cancers which can be cancer specific. It has been indicated that some PTPs participate in the regulation of angiogenesis. For example, SHP-1 (PTPN6) has been identified as an anti-angiogenic regulator via VEGFR2 signalling pathway (21,33). VE-PTP (PTPRB) plays an important role in angiogenesis by targeting the VEGFR2 (34,35) and Tie2 pathways (36–39). However, to date, little is known about the role of PTPRK in tumour-associated angiogenesis.

In the present study, we first confirmed expression of PTPRK in a vascular endothelial cell lines (HECV). PTPRK was found to be extensively expressed by a variety of different cell lines, including vascular endothelial cells (HECV), colorectal cancer (HT115), pancreatic cancer (PANC-1) and fibroblasts (MRC-5). We then employed the anti-PTPRK ribozyme plasmid constructs to establish a cell model for the present study. Knockdown of PTPRK expression in the HECV cells resulted in a decreased proliferation and cell-matrix adhesion. This is similar to the inhibitory effect observed in the prostate cancer cells with knockdown of PTPRK (25). In contrast, PTPRK knockdown promoted migration of the endothelial cells which was similar to the effect seen in breast cancer cells (26). Such contrasting effects on different cellular functions of vascular endothelial cells suggest that PTPRK elicits more complex functions by interacting with different molecules.

Focal adhesion kinase (FAK)-paxillin signalling pathway regulates many cellular functions such as cell survival and migration; it has also been indicated that PTPs are involved in this mechanism. For example, PTP-PEST interacts with paxillin and Grb2 which are key players in the focal adhesion complex (40). DEP-1 (PTPRJ) inhibits cell proliferation, formation of vinculin and paxillin-containing adhesion plaques and also the activation of FAK (41). DEP-1 can interact with c-Src and promotes cell adhesion through an activation of FAK and paxillin (42). In the present study, knockdown of PTPRK in human endothelia cells reduced cell-matrix adhesion. To examine the involvement of FAK and paxillin in the inhibitory effect on cell adhesion of HECV cells, we investigated the protein expression using western blot analysis. The results showed that protein levels of both FAK and paxillin were decreased in the PTPRK knockdown cells. The reduced FAK and paxillin protein levels are in line with the inhibitory effect on cell-matrix adhesion. It suggests that PTPRK may play a role by either directly mediating the adhesion and/or stabilising focal adhesion complex which includes FAK and paxillin. However, the exact machinery operated by PTPRK in regulation of cell adhesion requires further investigation.

Moreover, knockdown of PTPRK promoted cell motility in endothelial cells and cell spreading assay showed us that the average cell size of PTPRK knockdown cells were smaller than control cell after 30-min incubation. This is consistent with the inhibitory effect of PTPRK knockdown on cell adhesion and also the reduced FAK and paxillin proteins. The cellular spreading of HECV cells following the initial adhesion was enhanced by the PTPRK knockdown due to its effect on cell migration. Furthermore, fibronectin induced endothelial cell migration was regulated by Src-dependent phosphorylation of FGFR1 (43). Fibroblast induced cell-contact-dependent colorectal cancer cell migration and invasion via regulation of the FGF2-FGFRs-Src-αvβ5 pathway (44). In migratory gliomatropic neural stem cells, promotion of VEGFR2 expression resulted in activation of VEGFR pathway downstream molecules such as PLCγ, FAK and Akt (45). Our results showed that c-Src and Akt were increased at their protein levels after the knockdown of PTPRK. PLCγ appeared to be more involved in the FGF induced effect. Along with c-Src, PLCγ and Akt, we also included PI3K which is a key molecule in mediating signalling for FGF in our experiment with small inhibitors. We treated the HECV cells with FGF and small inhibitors targeting c-Src, PLCγ, Akt and PI3K. The addition of small inhibitors showed that all four molecules play important roles in cell migration and were involved in the PTPRK knockdown promoted cell migration to various levels, in which PLCγ tended to be vital for the migration. However, a more comprehensive method is required to determine PTPRK-regulated protein phosphorylation and signal transduction, for example, the Kinex™ antibody microarray (Kinexus Bioinformatics Corp., Vancouver, Canada).

Studies have shown that certain PTPs contribute to the inhibitory effect on cell proliferation, such as PTPN3 in cholangiocarcinoma, PTPRM and PTPRK in breast cancer (26,46,47). However, studies also showed that same PTPs may confer a favour to the proliferation and inhibition of PTPRM in glioblastoma multiforme cells has been shown to result in decreased cell growth and survival (48). Furthermore, our previous studies have also shown that knockdown of PTPRK in prostate cancer cells reduces cell proliferation due to promotion of apoptosis via JNK pathway (25). In the present study, we tried to investigate which pathway was involved in the regulation of cell growth in human endothelial cells. Little effect was seen in the proliferation of HECV with addition of small inhibitors targeting Src, Akt and also PI3K which is another key player downstream of the respective receptors of VEGF and FGF (data not shown). The mechanism underlying the inhibitor effect of proliferation is yet to be elucidated.

A further in vitro tubule formation test showed promotion of tubule formation triggered by the knockdown of PTPRK, which could be the predominant effect of PTRPK knockdown on angiogenesis unless it is further validated by ex vivo and in vivo evidence. It has been reported that FGF and VEGF pathways participate in the regulation of many cell function such as cell motility and angiogenesis (49,50). Reduction of PTP1B expression increased VEGF-induced migration and proliferation of mouse heart microvascular endothelial cells and FGF-induced proliferation of rat aortic smooth muscle cells (51). SHP-2 was shown to positively regulate endothelial cell motility and angiogenesis in vitro and in vivo (52). To elucidate the involvement of PTPRK in the pro-angiogenic factors-induced angiogenesis and also the tumour-associated angiogenesis, we treated the HECV cells with VEGF, FGF and also the conditioned medium from breast cancer cell lines. The PTPRK knockdown HECV cells were more responsive to the FGF in their migration suggesting a key role played by PTPRK in suppression of FGF-induced cell migration. In the tubule formation, PTPRK knockdown did not suppress the VEGF-induced tubule formation though it exhibited inhibition on the tubule formation of the untreated cells. In contrast, PTPRK knockdown cells tended to be less responsive to the FGF treatment. Moreover, the PTPRK knockdown cells were less responsive in their tubule formation by an exposure to the conditioned medium from breast cancer cells. It suggests that PTPRK bears inhibitory effect on the tubule formation by suppressing pathways triggered by FGF and cancer cells. Therefore, PTPRK may play a positive role in coordinating cancer cell induced angiogenesis. Further investigation of targeting soluble factors, such as VEGF and FGF released from cancer cells using neutralizing antibodies will help to expand the current understanding of cancer cell-regulated angiogenesis which may help to develop a novel anti-angiogenic strategy.

In conclusion, PTPRK knockdown exhibited diverse effects on different cellular functions of vascular endothelial cells; inhibitory effect on cell proliferation, adhesion and tubule formation, but a positive effect on cell migration. A positive correlation in the expression between PTPRK and focal adhesion complex (FAK and paxillin) contributes to the cell adhesion. Reduced PTPRK expression enhanced FGF-induced migration, but elicited inhibitory effects on the tubule formation that was promoted by FGF and cancer cells. PTPRK tends to be less involved in the VEGF-induced tubule formation. It suggests that PTPRK plays diverse roles in coordinating angiogenesis which can be more specific to certain pro-angiogenic factors.

Acknowledgments

The authors would like to thank for the support from the Cancer Research Wales and Ser Cymru Welsh Life Science Research Network. The authors would also like to thank Dr Sioned Owen and Dr Andrew Sanders for their kind help in proof reading.

References

1 

Tseng JC, Chen HF and Wu KJ: A twist tale of cancer metastasis and tumor angiogenesis. Histol Histopathol. 30:1283–1294. 2015.PubMed/NCBI

2 

Wang Z, Dabrosin C, Yin X, Fuster MM, Arreola A, Rathmell WK, Generali D, Nagaraju GP, El-Rayes B, Ribatti D, et al: Broad targeting of angiogenesis for cancer prevention and therapy. Semin Cancer Biol. 35(Suppl): S224–S243. 2015. View Article : Google Scholar : PubMed/NCBI

3 

Semenza GL: Cancer-stromal cell interactions mediated by hypoxia-inducible factors promote angiogenesis, lymphangio-genesis, and metastasis. Oncogene. 32:4057–4063. 2013. View Article : Google Scholar

4 

Gacche RN and Meshram RJ: Angiogenic factors as potential drug target: Efficacy and limitations of anti-angiogenic therapy. Biochim Biophys Acta. 1846:161–179. 2014.PubMed/NCBI

5 

Khan KA and Bicknell R: Anti-angiogenic alternatives to VEGF blockade. Clin Exp Metastasis. 33:197–210. 2015. View Article : Google Scholar : PubMed/NCBI

6 

Waters JP, Pober JS and Bradley JR: Tumour necrosis factor and cancer. J Pathol. 230:241–248. 2013. View Article : Google Scholar : PubMed/NCBI

7 

Yadav L, Puri N, Rastogi V, Satpute P and Sharma V: Tumour angiogenesis and angiogenic inhibitors: A review. J Clin Diagn Res. 9:XE01–XE05. 2015.PubMed/NCBI

8 

Ferrara N, Gerber HP and LeCouter J: The biology of VEGF and its receptors. Nat Med. 9:669–676. 2003. View Article : Google Scholar : PubMed/NCBI

9 

Koch S, Tugues S, Li X, Gualandi L and Claesson-Welsh L: Signal transduction by vascular endothelial growth factor receptors. Biochem J. 437:169–183. 2011. View Article : Google Scholar : PubMed/NCBI

10 

Olsson AK, Dimberg A, Kreuger J and Claesson-Welsh L: VEGF receptor signalling - in control of vascular function. Nat Rev Mol Cell Biol. 7:359–371. 2006. View Article : Google Scholar : PubMed/NCBI

11 

Eklund L and Olsen BR: Tie receptors and their angiopoietin ligands are context-dependent regulators of vascular remodeling. Exp Cell Res. 312:630–641. 2006. View Article : Google Scholar

12 

Nakazawa Y, Kawano S, Matsui J, Funahashi Y, Tohyama O, Muto H, Nakagawa T and Matsushima T: Multitargeting strategy using lenvatinib and golvatinib: Maximizing anti-angiogenesis activity in a preclinical cancer model. Cancer Sci. 106:201–207. 2015. View Article : Google Scholar :

13 

Turner N and Grose R: Fibroblast growth factor signalling: From development to cancer. Nat Rev Cancer. 10:116–129. 2010. View Article : Google Scholar : PubMed/NCBI

14 

Jiang WG, Martin TA, Parr C, Davies G, Matsumoto K and Nakamura T: Hepatocyte growth factor, its receptor, and their potential value in cancer therapies. Crit Rev Oncol Hematol. 53:35–69. 2005. View Article : Google Scholar

15 

Du Y and Grandis JR: Receptor-type protein tyrosine phosphatases in cancer. Chin J Cancer. 34:61–69. 2015. View Article : Google Scholar :

16 

Nikolaienko RM, Agyekum B and Bouyain S: Receptor protein tyrosine phosphatases and cancer: New insights from structural biology. Cell Adhes Migr. 6:356–364. 2012. View Article : Google Scholar

17 

Tautz L, Critton DA and Grotegut S: Protein tyrosine phosphatases: Structure, function, and implication in human disease. Methods Mol Biol. 1053:179–221. 2013. View Article : Google Scholar : PubMed/NCBI

18 

Zhao S, Sedwick D and Wang Z: Genetic alterations of protein tyrosine phosphatases in human cancers. Oncogene. 34:3885–3894. 2015. View Article : Google Scholar :

19 

Spring K, Fournier P, Lapointe L, Chabot C, Roussy J, Pommey S, Stagg J and Royal I: The protein tyrosine phosphatase DEP-1/PTPRJ promotes breast cancer cell invasion and metastasis. Oncogene. 34:5536–5547. 2015. View Article : Google Scholar : PubMed/NCBI

20 

Goel S, Gupta N, Walcott BP, Snuderl M, Kesler CT, Kirkpatrick ND, Heishi T, Huang Y, Martin JD, Ager E, et al: Effects of vascular-endothelial protein tyrosine phosphatase inhibition on breast cancer vasculature and metastatic progression. J Natl Cancer Inst. 105:1188–1201. 2013. View Article : Google Scholar : PubMed/NCBI

21 

Chu LY, Ramakrishnan DP and Silverstein RL: Thrombospondin-1 modulates VEGF signaling via CD36 by recruiting SHP-1 to VEGFR2 complex in microvascular endothelial cells. Blood. 122:1822–1832. 2013. View Article : Google Scholar : PubMed/NCBI

22 

Agarwal S, Al-Keilani MS, Alqudah MA, Sibenaller ZA, Ryken TC and Assem M: Tumor derived mutations of protein tyrosine phosphatase receptor type k affect its function and alter sensitivity to chemotherapeutics in glioma. PLoS One. 8:e628522013. View Article : Google Scholar : PubMed/NCBI

23 

Nakamura M, Kishi M, Sakaki T, Hashimoto H, Nakase H, Shimada K, Ishida E and Konishi N: Novel tumor suppressor loci on 6q22-23 in primary central nervous system lymphomas. Cancer Res. 63:737–741. 2003.PubMed/NCBI

24 

Stanford SM, Aleman Muench GR, Bartok B, Sacchetti C, Kiosses WB, Sharma J, Maestre MF, Bottini M, Mustelin T, Boyle DL, et al: TGFbeta responsive tyrosine phosphatase promotes rheumatoid synovial fibroblast invasiveness. Ann Rheum Dis. 7:295–302. 2014.

25 

Sun PH, Ye L, Mason MD and Jiang WG: Receptor-like protein tyrosine phosphatase κ negatively regulates the apoptosis of prostate cancer cells via the JNK pathway. Int J Oncol. 43:1560–1568. 2013.PubMed/NCBI

26 

Sun PH, Ye L, Mason MD and Jiang WG: Protein tyrosine phosphatase kappa (PTPRK) is a negative regulator of adhesion and invasion of breast cancer cells, and associates with poor prognosis of breast cancer. J Cancer Res Clin Oncol. 139:1129–1139. 2013. View Article : Google Scholar : PubMed/NCBI

27 

Jiang WG, Watkins G, Fodstad O, Douglas-Jones A, Mokbel K and Mansel RE: Differential expression of the CCN family members Cyr61, CTGF and Nov in human breast cancer. Endocr Relat Cancer. 11:781–791. 2004. View Article : Google Scholar : PubMed/NCBI

28 

Zuker M: Mfold web server for nucleic acid folding and hybridization prediction. Nucleic Acids Res. 31:3406–3415. 2003. View Article : Google Scholar : PubMed/NCBI

29 

Jiang WG, Davies G, Martin TA, Parr C, Watkins G, Mason MD, Mokbel K and Mansel RE: Targeting matrilysin and its impact on tumor growth in vivo: The potential implications in breast cancer therapy. Clin Cancer Res. 11:6012–6019. 2005. View Article : Google Scholar : PubMed/NCBI

30 

Jiang WG, Hiscox SE, Parr C, Martin TA, Matsumoto K, Nakamura T and Mansel RE: Antagonistic effect of NK4, a novel hepatocyte growth factor variant, on in vitro angiogenesis of human vascular endothelial cells. Clin Cancer Res. 5:3695–3703. 1999.PubMed/NCBI

31 

Jiang WG, Martin TA, Lewis-Russell JM, Douglas-Jones A, Ye L and Mansel RE: Eplinalpha expression in human breast cancer, the impact on cellular migration and clinical outcome. Mol Cancer. 7:712008. View Article : Google Scholar

32 

Raju R, Palapetta SM, Sandhya VK, Sahu A, Alipoor A, Balakrishnan L, Advani J, George B, Kini KR, Geetha NP, et al: A Network Map of FGF-1/FGFR Signaling System. J Signal Transduct. 2014:9629622014.PubMed/NCBI

33 

Chang YF, Hsu YF, Chiu PT, Huang WJ, Huang SW, Ou G, Sheu JR and Hsu MJ: WMJ-S-001, a novel aliphatic hydroxamate derivative, exhibits anti-angiogenic activities via Src-homology-2-domain-containing protein tyrosine phosphatase 1. Oncotarget. 6:85–100. 2015.

34 

Mellberg S, Dimberg A, Bahram F, Hayashi M, Rennel E, Ameur A, Westholm JO, Larsson E, Lindahl P, Cross MJ, et al: Transcriptional profiling reveals a critical role for tyrosine phosphatase VE-PTP in regulation of VEGFR2 activity and endothelial cell morphogenesis. FASEB J. 23:1490–1502. 2009. View Article : Google Scholar : PubMed/NCBI

35 

Hayashi M, Majumdar A, Li X, Adler J, Sun Z, Vertuani S, Hellberg C, Mellberg S, Koch S, Dimberg A, et al: VE-PTP regulates VEGFR2 activity in stalk cells to establish endothelial cell polarity and lumen formation. Nat Commun. 4:16722013. View Article : Google Scholar : PubMed/NCBI

36 

Fachinger G, Deutsch U and Risau W: Functional interaction of vascular endothelial-protein-tyrosine phosphatase with the angiopoietin receptor Tie-2. Oncogene. 18:5948–5953. 1999. View Article : Google Scholar : PubMed/NCBI

37 

Shen J, Frye M, Lee BL, Reinardy JL, McClung JM, Ding K, Kojima M, Xia H, Seidel C, Lima e Silva R, et al: Targeting VE-PTP activates TIE2 and stabilizes the ocular vasculature. J Clin Invest. 124:4564–4576. 2014. View Article : Google Scholar : PubMed/NCBI

38 

Winderlich M, Keller L, Cagna G, Broermann A, Kamenyeva O, Kiefer F, Deutsch U, Nottebaum AF and Vestweber D: VE-PTP controls blood vessel development by balancing Tie-2 activity. J Cell Biol. 185:657–671. 2009. View Article : Google Scholar : PubMed/NCBI

39 

Bäumer S, Keller L, Holtmann A, Funke R, August B, Gamp A, Wolburg H, Wolburg-Buchholz K, Deutsch U and Vestweber D: Vascular endothelial cell-specific phosphotyrosine phosphatase (VE-PTP) activity is required for blood vessel development. Blood. 107:4754–4762. 2006. View Article : Google Scholar : PubMed/NCBI

40 

Sirois J, Côté JF, Charest A, Uetani N, Bourdeau A, Duncan SA, Daniels E and Tremblay ML: Essential function of PTP-PEST during mouse embryonic vascularization, mesenchyme formation, neurogenesis and early liver development. Mech Dev. 123:869–880. 2006. View Article : Google Scholar : PubMed/NCBI

41 

Kellie S, Craggs G, Bird IN and Jones GE: The tyrosine phosphatase DEP-1 induces cytoskeletal rearrangements, aberrant cell-substratum interactions and a reduction in cell proliferation. J Cell Sci. 117:609–618. 2004. View Article : Google Scholar : PubMed/NCBI

42 

Kaur H, Burden-Gulley SM, Phillips-Mason PJ, Basilion JP, Sloan AE and Brady-Kalnay SM: Protein tyrosine phosphatase mu regulates glioblastoma cell growth and survival in vivo. Neuro Oncol. 14:561–573. 2012. View Article : Google Scholar : PubMed/NCBI

43 

Zou L, Cao S, Kang N, Huebert RC and Shah VH: Fibronectin induces endothelial cell migration through β1 integrin and Src-dependent phosphorylation of fibroblast growth factor receptor-1 at tyrosines 653/654 and 766. J Biol Chem. 287:7190–7202. 2012. View Article : Google Scholar : PubMed/NCBI

44 

Knuchel S, Anderle P, Werfelli P, Diamantis E and Rüegg C: Fibroblast surface-associated FGF-2 promotes contact-dependent colorectal cancer cell migration and invasion through FGFR-SRC signaling and integrin αvβ5-mediated adhesion. Oncotarget. 6:14300–14317. 2015. View Article : Google Scholar : PubMed/NCBI

45 

Alexiades NG, Auffinger B, Kim CK, Hasan T, Lee G, Deheeger M, Tobias AL, Kim J, Balyasnikova I, Lesniak MS, et al: MMP14 as a novel downstream target of VEGFR2 in migratory gliomatropic neural stem cells. Stem Cell Res (Amst). 15:598–607. 2015. View Article : Google Scholar

46 

Dominguez MG, Hughes VC, Pan L, Simmons M, Daly C, Anderson K, Noguera-Troise I, Murphy AJ, Valenzuela DM, Davis S, et al: Vascular endothelial tyrosine phosphatase (VE-PTP)-null mice undergo vasculogenesis but die embryonically because of defects in angiogenesis. Proc Natl Acad Sci USA. 104:3243–3248. 2007. View Article : Google Scholar : PubMed/NCBI

47 

Gao Q, Zhao YJ, Wang XY, Guo WJ, Gao S, Wei L, Shi JY, Shi GM, Wang ZC, Zhang YN, et al: Activating mutations in PTPN3 promote cholangiocarcinoma cell proliferation and migration and are associated with tumor recurrence in patients. Gastroenterology. 146:1397–1407. 2014. View Article : Google Scholar : PubMed/NCBI

48 

Sun PH, Ye L, Mason MD and Jiang WG: Protein tyrosine phosphatase μ (PTP μ or PTPRM), a negative regulator of proliferation and invasion of breast cancer cells, is associated with disease prognosis. PLoS One. 7:e501832012. View Article : Google Scholar

49 

Choi HJ, Armaiz Pena GN, Pradeep S, Cho MS, Coleman RL and Sood AK: Anti-vascular therapies in ovarian cancer: Moving beyond anti-VEGF approaches. Cancer Metastasis Rev. 34:19–40. 2015. View Article : Google Scholar :

50 

Zhao Y and Adjei AA: Targeting angiogenesis in cancer therapy: Moving beyond vascular endothelial growth factor. Oncologist. 20:660–673. 2015. View Article : Google Scholar : PubMed/NCBI

51 

Besnier M, Galaup A, Nicol L, Henry JP, Coquerel D, Gueret A, Mulder P, Brakenhielm E, Thuillez C, Germain S, et al: Enhanced angiogenesis and increased cardiac perfusion after myocardial infarction in protein tyrosine phosphatase 1B-deficient mice. FASEB J. 28:3351–3361. 2014. View Article : Google Scholar : PubMed/NCBI

52 

Mannell H and Krotz F: SHP-2 regulates growth factor dependent vascular signalling and function. Mini Rev Med Chem. 14:471–483. 2014. View Article : Google Scholar

Related Articles

  • Abstract
  • View
  • Download
  • Twitter
Copy and paste a formatted citation
Spandidos Publications style
Sun P, Chen G, Mason M, Jiang WG and Ye L: Dual roles of protein tyrosine phosphatase kappa in coordinating angiogenesis induced by pro-angiogenic factors Corrigendum in /10.3892/ijo.2025.5772. Int J Oncol 50: 1127-1135, 2017.
APA
Sun, P., Chen, G., Mason, M., Jiang, W.G., & Ye, L. (2017). Dual roles of protein tyrosine phosphatase kappa in coordinating angiogenesis induced by pro-angiogenic factors Corrigendum in /10.3892/ijo.2025.5772. International Journal of Oncology, 50, 1127-1135. https://doi.org/10.3892/ijo.2017.3884
MLA
Sun, P., Chen, G., Mason, M., Jiang, W. G., Ye, L."Dual roles of protein tyrosine phosphatase kappa in coordinating angiogenesis induced by pro-angiogenic factors Corrigendum in /10.3892/ijo.2025.5772". International Journal of Oncology 50.4 (2017): 1127-1135.
Chicago
Sun, P., Chen, G., Mason, M., Jiang, W. G., Ye, L."Dual roles of protein tyrosine phosphatase kappa in coordinating angiogenesis induced by pro-angiogenic factors Corrigendum in /10.3892/ijo.2025.5772". International Journal of Oncology 50, no. 4 (2017): 1127-1135. https://doi.org/10.3892/ijo.2017.3884
Copy and paste a formatted citation
x
Spandidos Publications style
Sun P, Chen G, Mason M, Jiang WG and Ye L: Dual roles of protein tyrosine phosphatase kappa in coordinating angiogenesis induced by pro-angiogenic factors Corrigendum in /10.3892/ijo.2025.5772. Int J Oncol 50: 1127-1135, 2017.
APA
Sun, P., Chen, G., Mason, M., Jiang, W.G., & Ye, L. (2017). Dual roles of protein tyrosine phosphatase kappa in coordinating angiogenesis induced by pro-angiogenic factors Corrigendum in /10.3892/ijo.2025.5772. International Journal of Oncology, 50, 1127-1135. https://doi.org/10.3892/ijo.2017.3884
MLA
Sun, P., Chen, G., Mason, M., Jiang, W. G., Ye, L."Dual roles of protein tyrosine phosphatase kappa in coordinating angiogenesis induced by pro-angiogenic factors Corrigendum in /10.3892/ijo.2025.5772". International Journal of Oncology 50.4 (2017): 1127-1135.
Chicago
Sun, P., Chen, G., Mason, M., Jiang, W. G., Ye, L."Dual roles of protein tyrosine phosphatase kappa in coordinating angiogenesis induced by pro-angiogenic factors Corrigendum in /10.3892/ijo.2025.5772". International Journal of Oncology 50, no. 4 (2017): 1127-1135. https://doi.org/10.3892/ijo.2017.3884
Follow us
  • Twitter
  • LinkedIn
  • Facebook
About
  • Spandidos Publications
  • Careers
  • Cookie Policy
  • Privacy Policy
How can we help?
  • Help
  • Live Chat
  • Contact
  • Email to our Support Team