Spandidos Publications Logo
  • About
    • About Spandidos
    • Aims and Scopes
    • Abstracting and Indexing
    • Editorial Policies
    • Reprints and Permissions
    • Job Opportunities
    • Terms and Conditions
    • Contact
  • Journals
    • All Journals
    • Oncology Letters
      • Oncology Letters
      • Information for Authors
      • Editorial Policies
      • Editorial Board
      • Aims and Scope
      • Abstracting and Indexing
      • Bibliographic Information
      • Archive
    • International Journal of Oncology
      • International Journal of Oncology
      • Information for Authors
      • Editorial Policies
      • Editorial Board
      • Aims and Scope
      • Abstracting and Indexing
      • Bibliographic Information
      • Archive
    • Molecular and Clinical Oncology
      • Molecular and Clinical Oncology
      • Information for Authors
      • Editorial Policies
      • Editorial Board
      • Aims and Scope
      • Abstracting and Indexing
      • Bibliographic Information
      • Archive
    • Experimental and Therapeutic Medicine
      • Experimental and Therapeutic Medicine
      • Information for Authors
      • Editorial Policies
      • Editorial Board
      • Aims and Scope
      • Abstracting and Indexing
      • Bibliographic Information
      • Archive
    • International Journal of Molecular Medicine
      • International Journal of Molecular Medicine
      • Information for Authors
      • Editorial Policies
      • Editorial Board
      • Aims and Scope
      • Abstracting and Indexing
      • Bibliographic Information
      • Archive
    • Biomedical Reports
      • Biomedical Reports
      • Information for Authors
      • Editorial Policies
      • Editorial Board
      • Aims and Scope
      • Abstracting and Indexing
      • Bibliographic Information
      • Archive
    • Oncology Reports
      • Oncology Reports
      • Information for Authors
      • Editorial Policies
      • Editorial Board
      • Aims and Scope
      • Abstracting and Indexing
      • Bibliographic Information
      • Archive
    • Molecular Medicine Reports
      • Molecular Medicine Reports
      • Information for Authors
      • Editorial Policies
      • Editorial Board
      • Aims and Scope
      • Abstracting and Indexing
      • Bibliographic Information
      • Archive
    • World Academy of Sciences Journal
      • World Academy of Sciences Journal
      • Information for Authors
      • Editorial Policies
      • Editorial Board
      • Aims and Scope
      • Abstracting and Indexing
      • Bibliographic Information
      • Archive
    • International Journal of Functional Nutrition
      • International Journal of Functional Nutrition
      • Information for Authors
      • Editorial Policies
      • Editorial Board
      • Aims and Scope
      • Abstracting and Indexing
      • Bibliographic Information
      • Archive
    • International Journal of Epigenetics
      • International Journal of Epigenetics
      • Information for Authors
      • Editorial Policies
      • Editorial Board
      • Aims and Scope
      • Abstracting and Indexing
      • Bibliographic Information
      • Archive
    • Medicine International
      • Medicine International
      • Information for Authors
      • Editorial Policies
      • Editorial Board
      • Aims and Scope
      • Abstracting and Indexing
      • Bibliographic Information
      • Archive
  • Articles
  • Information
    • Information for Authors
    • Information for Reviewers
    • Information for Librarians
    • Information for Advertisers
    • Conferences
  • Language Editing
Spandidos Publications Logo
  • About
    • About Spandidos
    • Aims and Scopes
    • Abstracting and Indexing
    • Editorial Policies
    • Reprints and Permissions
    • Job Opportunities
    • Terms and Conditions
    • Contact
  • Journals
    • All Journals
    • Biomedical Reports
      • Information for Authors
      • Editorial Policies
      • Editorial Board
      • Aims and Scope
      • Abstracting and Indexing
      • Bibliographic Information
      • Archive
    • Experimental and Therapeutic Medicine
      • Information for Authors
      • Editorial Policies
      • Editorial Board
      • Aims and Scope
      • Abstracting and Indexing
      • Bibliographic Information
      • Archive
    • International Journal of Epigenetics
      • Information for Authors
      • Editorial Policies
      • Editorial Board
      • Aims and Scope
      • Abstracting and Indexing
      • Bibliographic Information
      • Archive
    • International Journal of Functional Nutrition
      • Information for Authors
      • Editorial Policies
      • Editorial Board
      • Aims and Scope
      • Abstracting and Indexing
      • Bibliographic Information
      • Archive
    • International Journal of Molecular Medicine
      • Information for Authors
      • Editorial Policies
      • Editorial Board
      • Aims and Scope
      • Abstracting and Indexing
      • Bibliographic Information
      • Archive
    • International Journal of Oncology
      • Information for Authors
      • Editorial Policies
      • Editorial Board
      • Aims and Scope
      • Abstracting and Indexing
      • Bibliographic Information
      • Archive
    • Medicine International
      • Information for Authors
      • Editorial Policies
      • Editorial Board
      • Aims and Scope
      • Abstracting and Indexing
      • Bibliographic Information
      • Archive
    • Molecular and Clinical Oncology
      • Information for Authors
      • Editorial Policies
      • Editorial Board
      • Aims and Scope
      • Abstracting and Indexing
      • Bibliographic Information
      • Archive
    • Molecular Medicine Reports
      • Information for Authors
      • Editorial Policies
      • Editorial Board
      • Aims and Scope
      • Abstracting and Indexing
      • Bibliographic Information
      • Archive
    • Oncology Letters
      • Information for Authors
      • Editorial Policies
      • Editorial Board
      • Aims and Scope
      • Abstracting and Indexing
      • Bibliographic Information
      • Archive
    • Oncology Reports
      • Information for Authors
      • Editorial Policies
      • Editorial Board
      • Aims and Scope
      • Abstracting and Indexing
      • Bibliographic Information
      • Archive
    • World Academy of Sciences Journal
      • Information for Authors
      • Editorial Policies
      • Editorial Board
      • Aims and Scope
      • Abstracting and Indexing
      • Bibliographic Information
      • Archive
  • Articles
  • Information
    • For Authors
    • For Reviewers
    • For Librarians
    • For Advertisers
    • Conferences
  • Language Editing
Login Register Submit
  • This site uses cookies
  • You can change your cookie settings at any time by following the instructions in our Cookie Policy. To find out more, you may read our Privacy Policy.

    I agree
Search articles by DOI, keyword, author or affiliation
Search
Advanced Search
presentation
International Journal of Oncology
Join Editorial Board Propose a Special Issue
Print ISSN: 1019-6439 Online ISSN: 1791-2423
Journal Cover
May-2017 Volume 50 Issue 5

Full Size Image

Cover Legend PDF

Sign up for eToc alerts
Recommend to Library

Journals

International Journal of Molecular Medicine

International Journal of Molecular Medicine

International Journal of Molecular Medicine is an international journal devoted to molecular mechanisms of human disease.

International Journal of Oncology

International Journal of Oncology

International Journal of Oncology is an international journal devoted to oncology research and cancer treatment.

Molecular Medicine Reports

Molecular Medicine Reports

Covers molecular medicine topics such as pharmacology, pathology, genetics, neuroscience, infectious diseases, molecular cardiology, and molecular surgery.

Oncology Reports

Oncology Reports

Oncology Reports is an international journal devoted to fundamental and applied research in Oncology.

Experimental and Therapeutic Medicine

Experimental and Therapeutic Medicine

Experimental and Therapeutic Medicine is an international journal devoted to laboratory and clinical medicine.

Oncology Letters

Oncology Letters

Oncology Letters is an international journal devoted to Experimental and Clinical Oncology.

Biomedical Reports

Biomedical Reports

Explores a wide range of biological and medical fields, including pharmacology, genetics, microbiology, neuroscience, and molecular cardiology.

Molecular and Clinical Oncology

Molecular and Clinical Oncology

International journal addressing all aspects of oncology research, from tumorigenesis and oncogenes to chemotherapy and metastasis.

World Academy of Sciences Journal

World Academy of Sciences Journal

Multidisciplinary open-access journal spanning biochemistry, genetics, neuroscience, environmental health, and synthetic biology.

International Journal of Functional Nutrition

International Journal of Functional Nutrition

Open-access journal combining biochemistry, pharmacology, immunology, and genetics to advance health through functional nutrition.

International Journal of Epigenetics

International Journal of Epigenetics

Publishes open-access research on using epigenetics to advance understanding and treatment of human disease.

Medicine International

Medicine International

An International Open Access Journal Devoted to General Medicine.

Journal Cover
May-2017 Volume 50 Issue 5

Full Size Image

Cover Legend PDF

Sign up for eToc alerts
Recommend to Library

  • Article
  • Citations
    • Cite This Article
    • Download Citation
    • Create Citation Alert
    • Remove Citation Alert
    • Cited By
  • Similar Articles
    • Related Articles (in Spandidos Publications)
    • Similar Articles (Google Scholar)
    • Similar Articles (PubMed)
  • Download PDF
  • Download XML
  • View XML
Article

Inhibition of the Hedgehog signaling pathway suppresses cell proliferation by regulating the Gli2/miR-124/AURKA axis in human glioma cells

  • Authors:
    • Liyao Xu
    • Hua Liu
    • Zhangming Yan
    • Zhirong Sun
    • Shiwen Luo
    • Quqin Lu
  • View Affiliations / Copyright

    Affiliations: Center for Experimental Medicine, The First Affiliated Hospital of Nanchang University, Nanchang, Jiangxi 330006, P.R. China, MOE Key Laboratory of Bioinformatics, School of Life Science, Tsinghua University, Beijing 100084, P.R. China, Department of Biostatistics and Epidemiology, School of Public Health, Nanchang University, Nanchang, Jiangxi 330006, P.R. China
  • Pages: 1868-1878
    |
    Published online on: April 4, 2017
       https://doi.org/10.3892/ijo.2017.3946
  • Expand metrics +
Metrics: Total Views: 0 (Spandidos Publications: | PMC Statistics: )
Metrics: Total PDF Downloads: 0 (Spandidos Publications: | PMC Statistics: )
Cited By (CrossRef): 0 citations Loading Articles...

This article is mentioned in:



Abstract

Multiple lines of evidence indicate that aberrant activation of Hedgehog (Hh) signaling plays an important role in tumorigenesis in human glioma. However, the underlying molecular mechanism and crucial downstream targets of glioma-associated oncogene (Gli), a primary transcriptional regulator of Hh signaling, are not fully understood. Here, we report the identification of miR-124 as a novel downstream target of the transcriptional factor Gli2, which is important for proliferation and tumor growth in human glioma cells. Blockade of Hh signaling leads to a remarkable increase in miR-124 expression in glioma cells, whereas overexpression of Gli2 suppresses miR-124 expression by increasing the direct binding of Gli2 to the upstream region of the transcriptional start site for miR-124. Furthermore, we found that miR-124 potentially interacts with the 3'-UTR region of AURKA. Overexpression of miR-124 significantly decreased the expression of AURKA in glioma cells. In contrast, the loss of miR-124 led to the increased expression of AURKA mRNA and protein. In addition, cell proliferation and colony formation ability were significantly decreased following Gli2 knockdown in human glioma cells, while transfection with a miR-124 inhibitor rescued the proliferative ability of cells. These results demonstrate that miR-124 is an important downstream target gene of Hh signaling, and the Gli2/miR-124/AURKA axis is essential for the proliferation and growth of human glioma cells.

Introduction

Glioma is one of the most common and aggressive human malignancies worldwide (1). The poor prognosis of glioma is largely due to the deregulation of intercellular signaling pathways, including Notch and retinoic acid pathways, and the Hedgehog (Hh) signaling pathway, which may promote glioma progression by conferring cell proliferation and survival advantages through several mechanisms (2).

Hh signaling transduction is initiated by the binding of Hh proteins (sonic Hh, Shh; Indian Hh, Ihh; and Desert Hh, Dhh) to the 12-pass transmembrane protein Patched (PTCH), which abrogates the repressive activity of PTCH, allowing the 7-pass transmembrane protein Smoothened (Smo) to transduce the signal to the nucleus. Specifically, Smo promotes nuclear translocation of the 5-zinc-finger transcription factors glioma-associated oncogenes (Glis) and subsequently activates target gene transcription (3,4). There are three members in the Gli family, Gli1, Gli2, and Gli3. Gli1 and Gli2 primarily act as transcriptional activators, whereas Gli3 acts as a transcriptional repressor in the Hh signaling pathway (5). Gene targeting studies in mice have demonstrated that Gli2 and Gli3 are the primary mediators of Hh signaling and are essential for embryogenesis. Loss of Gli2 is embryonically lethal, whereas Gli1 is dispensable for animal development (6,7).

In humans, the Hh signaling pathway is critical for embryonic development and adult homeostasis, and Hh signaling activity normally ceases after embryogenesis. However, aberrant activation of the Hh signaling cascade has been shown to be associated with oncogenesis and maintenance of the malignant phenotype in multiple types of human cancers (8,9). Increasing evidence shows that excessive activating mutations in the Smo gene, loss of function mutations in the PTCH gene, or amplification of Glis cause the majority of human cancers (10). RNA analysis of clinical samples found upregulated expression of Gli1 and PTCH1 in glioma tissues (11), and vismodegib treatment reduced Gli1 expression concomitant with the induction of apoptosis and cell cycle arrest (12). Blockade of Hh signaling by cyclopamine (13), Gli-ANTagonist 61 (GANT61) (14) or Smo shRNA (15) inhibits cell proliferation and suppresses tumor formation. These observations indicate that deregulated Hh signaling is correlated with rapid growth of human glioma cells. Nevertheless, the mechanisms by which Hh signaling promotes tumor growth need to be further elucidated.

MicroRNAs (miRNAs) are a class of short, single-stranded endogenous non-coding RNAs (approximately 20–22 nucleotides in length) that post-transcriptionally control gene expression via either translational repression and/or mRNA degradation in multicellular eukaryotes (16). Computational and biological analyses estimate that approximately 30% of all genes and the majority of genetic pathways are subject to regulation by multiple miRNAs (17). By targeting multiple transcripts, miRNAs play important roles in a wide array of biological processes, including development, differentiation, cell proliferation, apoptosis, and metabolism.

It is noteworthy that as a regulatory element, miRNA itself often acts as downstream effector of transcription factors including p53, HIF-1, and c-myc, which have been verified to regulate the expression of several miRNAs (18). Although the diversity and abundance of miRNAs seem to be regulated by several transcription factors and mediate gene expression in any given cancer type, to our knowledge there has been no definitive description of miRNAs whose expression is regulated by Hh signaling in a transcriptional manner. In addition, the functional consequences of such regulation are ambiguous.

In this study, we performed a set of experiments to elucidate the molecular mechanisms by which the Hh signaling pathway regulates cancer cell proliferation and tumor growth. Our findings indicate that inhibition of Hh signaling suppresses cell proliferation, at least in part, via the Gli2/miR-124/AURKA axis in human glioma cells.

Materials and methods

Reagents, antibodies and constructs

Primary antibodies were purchased from Millipore (GAPDH, mAb374) and Cell Signaling Technology (Aurka, 4718). A PrimeScript™ RT reagent kit with gDNA Eraser, SYBR®Premix Ex Taq™ II and a One Step PrimeScript miRNA cDNA Synthesis kit were purchased from Takara (Tokyo, Japan). The miR-124 inhibitor and control oligonucleotides were purchased from Ribobio (Guangzhou, China) and prepared as 50 µM stock solutions using RNase-free H2O. Lipofectamine 2000 was obtained from Invitrogen Life Technologies (Carlsbad, CA, USA). The working concentrations for small molecular inhibitors and chemicals included GANT61 (20 µM, G9048, Sigma) and DMSO (0231, Amresco), which was used as the solvent for the inhibitors and as the vehicle control. Human AURKA (NM_000689) was subcloned between EcoRI and XhoI sites in pcDNA-Flag3.0 (BD Biosciences Clontech, Palo Alto, CA, USA) in-frame downstream of the Flag epitope. shRNA plasmids that separately suppressed the expression of Gli1 (NM_005269.2) and Gli2 (NM_005270) were generated using a BlOCK-iT™ Pol II miR RNAi Expression Vector kit (K4936-00, Invitrogen Life Technologies). The oligonucleotide sequences for the shRNA constructs are listed in Table I. The authenticity of all constructs was verified by DNA sequencing.

Table I

Interference sequences.

Table I

Interference sequences.

GenesTarget siteTarget sequence
sh-Gli1-720720 to 740 5′-TTCATACACAGATTCAGGCTC-3′
sh-Gli1-18631863 to 1883 5′-TTCATACACAGATTCAGGCTC-3′
sh-Gli1-22552255 to 2275 5′-AAGACCTATCCGATCCAGCGG-3′
sh-Gli2-233233 to 253 5′-AATGGTACCTTCCTTCCTGGT-3′
sh-Gli2-11271127 to 1147 5′-TGGCCTGAAACGATGTCATC-3′
sh-Gli2-20582058 to 2078 5′-TGTGAATGGCGACAGGGTTGA-3′
Cell culture and transfection

Human glioma cell lines (H4 and U87) and a human embryonic kidney cell line (HEK293T) were purchased from the American Type Culture Collection (ATCC, Manassas, VA, USA) and cultured in DMEM containing 10% fetal bovine serum (Gibco, Carlsbad, CA, USA), 50 mg/ml penicillin (100 U/ml) and streptomycin (100 µg/ml) at 37°C in a humidified atmosphere of 5% CO2 in air. All cell lines used tested negative for mycoplasma and used in less than 2 months when the experiments were performed. Transient transfection was performed with Lipofectamine 2000 (Invitrogen Life Technologies) according to the manufacturer's instructions.

Gene expression profiling by microarray analysis and real-time PCR

Total RNA, including miRNA, was isolated using TRIzol (Ambion, Austin, TX, USA). The integrity of the total RNA was analyzed by gel electrophoresis. Then, 200 ng of the isolated total RNA was labeled using an Illumina Total Prep-96 RNA Amplification kit (PN:4393543, Ambion Life Technologies, Grand Island, NY, USA), and 750 ng of cRNA was generated and hybridized into a Human HT-12 V4 BeadChip. Then, the BeadChip was washed and stained as per the Illumina protocol and scanned on an iScan (Illumina, San Diego, CA, USA). Data analysis was performed with Genespring GX 12.0 Software (Agilent Technology, Inc., Santa Clara, CA, USA). Raw data were filtered by percentile (lower cut-off: 20). An unpaired t-test was used to identify significant (P<0.05) gene expression changes with multiple testing correction (Benjamini-Hochberg) to control the false discovery rate and obtain statistically reliable results.

Real-time PCR analysis of the expression of all mRNA and miRNA was analyzed using a SYBR Green kit (Takara) according to the manufacturer's instructions. Briefly, for the detection of mRNA, 1 µg of total RNA was used to generate cDNA via reverse transcription using a PrimeScript RT reagent kit with gDNA Eraser. Then, PCR was performed using a SYBR Premix Ex Taq II. For the detection and estimation of miRNAs, we employed a real-time PCR method that involves the formation of miRNA-specific cDNA from total RNA (10 ng) using a specific primer. A diluted reverse transcription product, which is a miRNA-specific cDNA was used for each real-time PCR reaction. The primers for PCR are shown in Table II. All experiments were performed using the ABI StepOnePlus™ Real-Time qPCR System (Applied Biosystems Inc., Carlsbad, CA, USA), miRNA and mRNA values were normalized to two endogenous controls, U6 and GAPDH, respectively. The 2−ΔΔCT method was used to calculate the expression ratios.

Table II

Primer sequences for real-time PCR.

Table II

Primer sequences for real-time PCR.

GenesForward primer (5′ to 3′)Reverse primer (5′ to 3′)
Gli1 5′-TCCTACCAGAGTCCCAAGTT-3′ 5′-CCCTATGTGAAGCCCTATTT-3′
Gli2 5′-CTGTGGGTTAGGGATGGACTG-3′ 5′-GTAAAGTGGGTGGACGTTGCA-3′
AURKA 5′-GGAATATGCACCACTTGGAACA-3′ 5′-TAAGACAGGGCATTTGCCAAT-3′
GAPDH 5′-GAAGGTGAAGGTCGGAGTC-3′ 5′-GAAGATGGTGATGGGATTTC-3′
miR-301b 5′-GCAGTGCAATGATATTGTCAAAGC-3′Uni-miR PCR Primer
miR-302d 5′-GCTAAGTGCTTCCATGTTTGAGTGT-3′Uni-miR PCR Primer
miR-519a 5′-GCAAAGTGCATCCTTTTAGAGTGT-3′Uni-miR PCR Primer
miR-335 5′-GCTCAAGAGCAATAACGAAAAATGT-3′Uni-miR PCR Primer
miR-122 5′-GTGGAGTGTGACAATGGTGTTTG-3′Uni-miR PCR Primer
Bioinformatic analysis

Identification of transcription factor binding sites in the pre-miR-124 promoter was performed using Cisgenome 2.0 software to identify putative transcription factors that could potentially bind and regulate the expression of miR-124. The motif resembling the known Gli binding site was CTGGGTGGTC (11). A 10 kb region in the promoter of pri-miR-124 was used for the transcription factor analysis. The public databases TargetScan, PicTar, and Miranda were used to identify putative miRNA seed matching sequences in the 3′-UTR of AURKA.

Chromatin immunoprecipitation

A chromatin immunoprecipitation (CHIP) analysis was performed to detect the occupation of the Gli2 transcription factor on the putative regions of miR-124. In brief, H4 cells were cultured in a 10-cm dish until reaching approximately 90% confluence. After discarding the original medium, H4 cells were crosslinked with 5 ml of PBS containing 1% formaldehyde at room temperature for 10 min with gentle shaking. Then, DNA was sonicated into a range of 200–1000 base pairs in size using a Bioruptor Sonicator (Diagenode) for five cycles of 3 sec on/3 sec off. The extracts were pre-cleared in BSA-blocked protein A beads and incubated with anti-Gli2 or IgG control overnight at 4°C. After being washed, DNA was eluted and reverse cross-linked overnight at 65°C and then purified and amplified by PCR. The primers for PCR are shown in Table III.

Table III

Primer sequences for CHIP.

Table III

Primer sequences for CHIP.

GenesForward primer (5′ to 3′)Reverse primer (5′ to 3′)
BS1 5′-TACAGAGGGATCTGTTGGGAGT-3′ 5′-TGGCCTTACCTACAAAATGGG-3′
BS2 5′-AGGCTGGTTTCAAACTCCTG-3′ 5′-TAGTGTCTAGGCTGGGTGC-3′
BS3 5′-AGGGAAATGATTCCAAGCC-3′ 5′-CTGGGAAGTTCTGAATGTTTG-3′
BS4 5′-GAACTTCCCAGTCTAAACAGC-3′ 5′-GGCTTAGGGATTGCTACAAC-3′
BS5 5′-CGCTTCCAACCTCCTCTTG-3′ 5′-GGGCTGGTCTTGAACTCCT-3′
BS6 5′-GCTGGGAACTGTAGTCTTGC-3′ 5′-GCCACTGGAGGTAGTGATT-3′
BS7 5′-TTCTTCCCAGCAGAGTCAAG-3′ 5′-TAATACCTCGCAAAGCATGG-3′
Luciferase assay

The wild-type (WT) AURKA-3′-UTR was amplified by PCR from human cDNA using the primers (forward) 5′-CAA GCT TCA CAT CAG GTG GAT GGA GAG AC-3′ and (reverse) 5′-GAG CTC GGC AGG GGA AAG CTG TAG GAA T-3′. The mutant-type (Mut) AURKA-3′ UTR was amplified using the primers (forward) 5′-CAA GCT TCA CAT CAG GTG GAT GGA GAG AC-3′ and (reverse) 5′-GAG CTC GGC AGG GGT ATG GTC TAG GAA T-3′. Then, the cDNA fragments were inserted into a pGL3 Vector using the SacI and HindIII sites.

HEK293T cells were cultured in 24-well plates and co-transfected with pGL3.0 vectors containing either the WT or mutated AURKA-3′-UTR vectors and miR-124 expression plasmid or control plasmid using Lipofectamine 2000. After 48 h, cells were lysed, and luciferase assays were performed using a dual luciferase reporter assay kit (Promega, Madison, WI, USA). Renilla luciferase activity was used to normalize the transfection efficiency. Three independent experiments were performed in triplicate.

Western blotting

Cells were washed with chilled PBS and harvested by trypsinization. Then, cells were lysed in lysis buffer at 4°C for 30 min and centrifuged (12,000 rpm, 15 min at 4°C) to collect the supernatant. Protein concentrations were determined by the BCA method using Pierce™ BCA Protein Assay kit (Thermo Scientific, Rockford, IL, USA) according to the manufacturer's instructions. Subsequently, the lysates were separated on SDS-PAGE gels and immunoblotted using standard procedures. The primary antibodies used were anti-AURKA (Abcam, 1:1000) and anti-GAPDH (Millipore, 1:2000). Finally, immunostaining was visualized using Kodak X-ray film, which was subsequently scanned with an Epson 1680 scanner. Quantitative analysis was performed on scanned images of blots using ImageJ software.

Cell viability and colony formation assays

Cell viability assays were performed as previously described (19). H4 cells (~5×103 per well) were seeded into a 96-well plate and cultured for 72 h. Then, MTT solution was added and cells were incubated for 4 h. The remaining MTT formazan crystals were solubilized in DMSO, and the absorbance was measured at OD490. For the colony formation assays, H4 cells (~3×103 per well) were equivalently plated in 6-well plates in DMEM with 10% FBS. Then, the cells were cultured, and the medium was changed every 5 days. Cells were cultured for up to 12 days. Then, the cells were washed with PBS, fixed with 4% paraformaldehyde and stained with 0.1% crystal violet. Dishes were graphed and positive colonies containing more than 50 cells were counted under a microscope. Colony-formation rates were then calculated.

Statistical analysis

The statistical significance between two groups was calculated by unpaired Student's t-test using SPSS 16.0 software. For experiments involving more than one group for comparison, ANOVA was used with a suitable post hoc test. All data are expressed as the mean ± SD for experiments performed at least three times. Differences were considered significant at P<0.05 or P<0.01.

Results

Inhibition of Hh signaling results in miRNAome alteration

To identify miRNAs potentially regulated by Hh signaling, we treated H4 cells with GANT61, a specific inhibitor of Gli1 and Gli2 (14). As expected, GANT61 inhibited the expression of Gli1 and Gli2 (Fig. 1A). Subsequently, we purified total RNA species from H4 cells that were treated with DMSO (Vehicle) or GANT61 (20 µM, 48 h) and then labeled miRNAs with fluorescent dyes and hybridized them to an oligonucleotide array representing known miRNAs. As shown in Fig. 1B, upon efficient blockade of the Hh signaling pathway by GANT61, a total of 34 miRNAs were significantly overexpressed or underexpressed (Fig. 1B). To confirm the microarray-based observations described above, we validated several mature miRNAs using real-time PCR with stem-loop primers (Fig. 1C). As expected, several mature miRNAs (i.e., miR-124, miR-302d, miR-519a, miR-335 and miR-122) were induced by GANT61 treatment in the tested cell lines, which was consistent with the microarray data. Together, our results suggest that deregulation of Hh signaling may be involved in the regulation of miRNA generation. Similar to other cancers, there is a characteristic miRNA expression pattern in human glioma cells (20). In particular, miR-124, whose mature sequences are conserved from Caenorhabditis elegans to humans, is one of the most deficient miRNAs in glioma tissue compared with normal brain tissue (20,21). In addition, glioma-associated loss of normal brain-enriched miR-124 enhances stem-like traits and the invasiveness of glioma cells (22). Therefore, we decided to direct our attention toward miR-124, given that miR-124 may have critical roles in human glioma tumorigenesis and progression.

Figure 1

Hedgehog (Hh) signaling is involved in the regulation of miRNA expression. (A) Gli was downregulated in H4 cells by treatment with GANT61 after 48 h. Real-time PCR was performed to analyze Gli mRNA in H4 cells after treatment with DMSO (control) or GANT61 (20 µM) for 48 h. (B) Genometric mean-centered, hierarchical cluster heat map form of the microarray data. Microarray analysis of miRNA expression was performed with total RNA extracted from H4 cells treated with DMSO (control) or GANT61 (20 µM) for 48 h. The heat map shows the clustering of differentially expressed miRNAs. (C) The expression of miRNAs was detected with real-time PCR after treatment with DMSO (control) or GANT61 (20 µM) for 48 h. U6 RNA was used as a loading control. Data are shown as the means ± SD. (D) The interference efficiency of Gli1 shRNA detected in glioma cells (U87 cells and H4 cells). The expression of Gli1 was quantified with real-time PCR. (E) The interference efficiency of Gli2 shRNA detected in glioma cells (U87 cells and H4 cells). The expression of Gli2 was quantified with real-time PCR. (F) The expression of miR-124 was detected with real-time PCR after transfection with Gli1-miRNA and Gli2-miRNA (48 h) in H4 cells and U87 cells. The expression of miR-124 was quantified with real-time PCR. Error bars represent the standard deviation of three independent experiments. *P<0.05; **P<0.01.

In vertebrates, the Gli family of transcription factors, specifically Gli1 and Gli2, mediates the Hh signaling pathway by regulating the transcription of target genes. Their cooperative roles are vital in Hh signaling, while their specific roles have only been partially defined. To interrogate which one of the Glis influences miR-124 biogenesis, we transfected H4 cells with either a Gli1-shRNA or Gli2-shRNA plasmid. We found that sh-Gli1-2855 and sh-Gli2-228 were more efficient in knocking down endogenous Gli1 and Gli2 expression (Fig. 1D and E). miR-124 was only repressed after cells were transfected with Gli2-shRNA plasmid, while Gli1-shRNA had little effect on miR-124 expression in H4 cells. Similar results were also observed in U87 cells (Fig. 1F). Taken together, these results reveal a previously unrecognized function of Hh signaling in miRNA biogenesis, in which Gli2 negatively regulates the expression of miR-124 in human glioma cells.

Expression of miR-124 is regulated by Gli2

To investigate the molecular mechanism by which Gli2 orchestrates miR-124 expression, we measured the expression level of pri-miR-124 and pre-miR-124 following Gli2 knockdown in H4 cells. As shown in Fig. 2A, pri-miR-124 was upregulated after Gli2 depletion in H4 cells and U87 cells, suggesting a transcriptional level of regulation. Moreover, an increase in pre-miR-124 was also observed in both H4 cells and U87 cells when transfected with shRNA-Gli2-228 plasmid (Fig. 2B). Thus, we suspected that Gli2 might regulate the transcription of miR-124 in glioma cells.

Figure 2

Gli2 binds directly to the miR-124 genomic locus. (A) H4 cells and U87 cells were transfected with control plasmid or sh-Gli2-228 plasmid and were subjected to real-time PCR analysis to determine pri-miR-124 expression. (B) H4 cells and U87 cells were transfected with either control plasmid or sh-Gli2-228 plasmid (48 h). The expression of pre-miR-124 was quantified by real-time PCR. (C) Schematic diagrams of Gli2 regions indicated the putative Gli2-binding sites in the upstream region of the miR-124 transcription start site. (D) Chromatin was isolated from H4 cells, and ChIP assays were performed with control (IgG) and anti-Gli2 antibodies. Specific primers for each putative binding element were used for PCR analyses (Table III).

Next, in order to further illustrate the mechanism, a search for putative Gli2 binding sites, using Cisgenome 2.0, identified seven putative Gli2-binding DNA elements (BS1: +9789 ~ +9798, BS2: +9255 ~ +9234, BS3: +6235 ~ +6244, BS4: +6025 ~ +6034, BS5: +5538 ~ +5547, BS6: +2935 ~ +2944, and BS2: +551 ~ +560) located upstream of the transcriptional start site of miR-124 (Fig. 2C). Subsequently, we conducted a set of ChIP assays in H4 cells and determined that Gli2 binds to BS2, but not to any of the other binding sites, in the miR-124 upstream sequence (Fig. 2D). These findings suggest that Gli2 may be at least partially responsible for the miR-124 downregulation observed in glioma cells.

AURKA is a direct target of miR-124

To elaborate the functional consequences of the Gli2-mediated inhibition of miR-124 expression, we analyzed the target genes of miR-124. Noteworthy, based on the bioinformatic analysis of potential miR-124 targets (www.miRNA.org), we determined that miR-124 may interact with the 3′-UTR region of AURKA (Fig. 3A). AURKA expression promotes centrosome maturation and separation, which plays multiple roles in cancer development (23). To examine whether miR-124 can regulate AURKA expression, a plasmid construct was used to upregulate the expression of miR-124 in glioma cells. The miR-124 expression level was upregulated in H4 cells transfected with the miR-124 expression plasmid. Then, we analyzed the expression levels of AURKA mRNA, and the results indicated that AURKA mRNA was decreased by ectopic expression of miR-124 (Fig. 3B and C).

Figure 3

AURKA is a direct target of miR-124. (A) miR-124 sequences and the predicted miR-124 binding sites in the 3′-UTR of human AURKA. (B) Overexpression of miR-124 in H4 cells. H4 cells were transfected with control plasmid or miR-124 expression plasmid for 48 h, and then, miR-124 levels were detected by real-time PCR. (C) miR-124 expression downregulates the mRNA level of AURKA in H4 cells. H4 cells were transfected with control plasmid or miR-124 expression plasmid for 48 h, and then, AURKA mRNA levels were detected with real-time PCR. (D) miR-124 expression downregulates the protein level of AURKA in H4 cells. Cells were transfected with control plasmid or miR-124 expression plasmid for 48 h, and then, AURKA protein levels were detected by western blotting. (E) Downregulation of the expression of miR-124 in H4 cells. Cells were treated with control oligonucleotides or miR-124 inhibitor for 48 h, and then, miR-124 levels were detected with real-time PCR. (F) Downregulation of the expression of miR-124 in H4 cells. Cells were treated with control oligonucleotides or miR-124 inhibitor for 48 h, and then, AURKA mRNA levels were detected with real-time PCR. (G) Downregulation of the expression of miR-124 in H4 cells. Cells were treated with control oligonucleotides or miR-124 inhibitor for 48 h, and then, AURKA protein levels were detected by western blotting. (H,I,J) The miR-124 binding site in the human AURKA 3′-UTR mediates the repression of luciferase activity in HEK-293T cells. luciferase reporter constructs containing the wild-type or mutant human AURKA 3′-UTR were fused to the 3′-end of the firefly luciferase gene. Then, the AURKA 3′-UTR luciferase plasmid was transfected into HEK293T cells together with or without the miR-124 expression plasmid. The relative luciferase activity was measured 48 h after transfection with a dual luciferase assay. The values shown are the means ± SD for triplicate samples. *P<0.05; **P<0.01; NS, no significance.

In addition, overexpression of miR-124 significantly decreased the expression of AURKA protein in H4 cells (Fig. 3D and E). In contrast, the loss of miR-124 in H4 cells transfected with the miR-124-inhibitor led to the increased expression of AURKA mRNA and protein when compared to cells transfected with the control plasmids (Fig. 3F–I). To further confirm that AURKA was directly targeted and regulated by miR-124, luciferase reporter genes with the AURKA 3′-UTR and a mutant counterpart, mutated at the miR-124 binding regions, were co-transfected with the miR-124 expression plasmid or control plasmid into HEK293T cells. The luciferase reporter assay showed that overexpression of miR-124 significantly inhibited the luciferase activity of AURKA with the wild-type 3′-UTR but not with the mutant 3′-UTR (Fig. 3J). These findings demonstrated that AURKA is a direct target gene of miR-124.

Gli2 regulates the expression of AURKA through miR-124

The results described above show that Hh signaling inhibits the expression of miR-124, and miR-124 downregulates the expression level of AURKA (Figs. 2 and 3). In addition, our previous microarray data showed that AURKA was poorly expressed in the GANT61 group compared with the control group in H4 cells (24). We next investigated if AURKA can be directly regulated by Gli2. It is worth noting that we did not detect any Gli2 occupancy in the analysis of the AURKA binding sites (data not shown), which indicates that AURKA is presumably not a direct transcriptional target of Hh signaling but can be regulated by Hh signaling via miR-124. To validate our hypothesis, we transfected the miR-124 inhibitor into H4 cells, accompanied by GANT61.

A real-time PCR assay showed that the AURKA mRNA level was downregulated in the GANT61 group, while the miR-124-inhibitor rescued the expression of AURKA mRNA (Fig. 4A). When the expression of miR-124 was prevented by transfection with the miR-124-inhibitor, the inhibitory effect of GANT61 on AURKA protein could be alleviated (Fig. 4B and C). In addition, we inhibited Gli2 in H4 cells and then knocked down miR-124 expression using the miR-124 inhibitor. We found that after induction of conditional expression of Gli2, a significant reduction in AURKA mRNA was observed in H4 cells. Of note, knockdown of miR-124 abrogated Gli2-dependent suppression of AURKA mRNA expression (Fig. 4D). Moreover, the expression of AURKA protein was also rescued by co-transfection with the miR-124-inhibitor (Fig. 4E and F). These data indicate that miR-124 acts as a downstream effector of Gli2, and the repression of AURKA through Gli2 inhibition is mediated by miR-124.

Figure 4

Gli2 influences the expression of AURKA via miR-124. (A) H4 cells were transfected with miR-124 inhibitor for 12 h and subsequently treated with GANT61 (20 µM) for 48 h. Samples were collected for real-time qPCR to analyze the mRNA expression of AURKA. (B and C) H4 cells were transfected with miR-124 inhibitor for 12 h and subsequently treated with GANT61 (20 µM) for 48 h. AURKA protein was detected by western blotting. (D) H4 cells were transfected with sh-Gli2-228 plasmid and miR-124 plasmid as indicated for 48 h. AURKA mRNA was detected with real-time PCR. (E and F) H4 cells were transfected with sh-Gli2-228 plasmid and miR-124 plasmid as indicated for 48 h. AURKA protein was detected by western blotting. The data shown are the means ± SD for triplicate samples. *P<0.05; **P<0.01.

Gli2 enhances glioma cell proliferation via the miR-124/AURKA axis

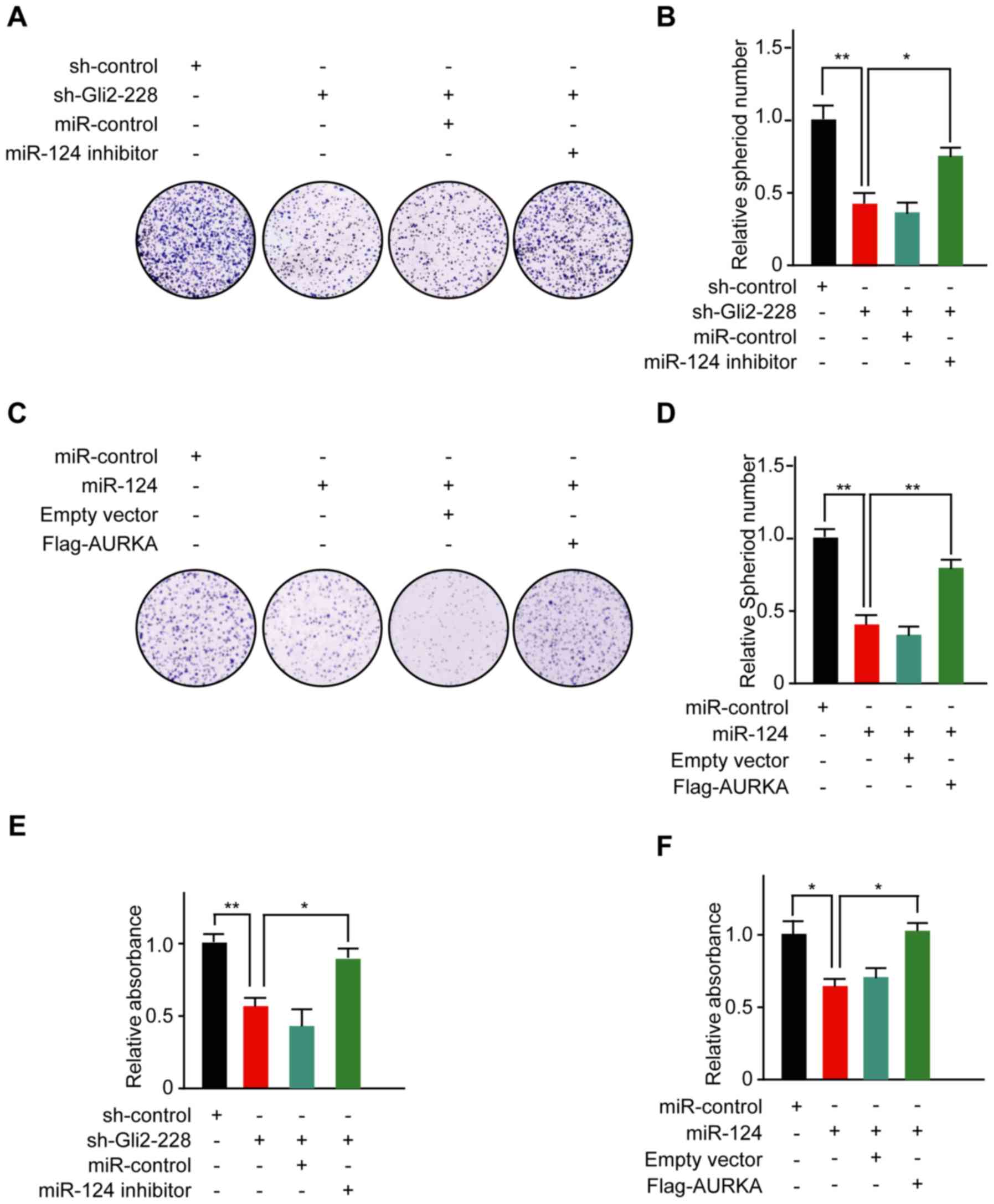
To illustrate the molecular mechanisms by which Hh signaling regulates the proliferation process in glioma cells, we inhibited the expression of Gli2 in H4 cells. Strikingly, the number of colonies formed by H4 cells was significantly decreased following Gli2 knockdown, while transfection with the miR-124 inhibitor rescued the proliferative ability of the cells (Fig. 5A and B). To functionally characterize miR-124 in glioma cells, we upregulated miR-124 levels by ectopically expressing miR-124 in H4 cells. Then, colony formation assays were performed to assess the role of miR-124 in cell proliferation. The cells transfected with miR-124 clearly grew slower than in the control group, while co-transfection with the AURKA construct upregulated the number of colonies in H4 cells (Fig. 5C and D). In addition, an MTT assay further supported the colony formation assay findings (Fig. 5E and F). Collectively, these results suggest that the Gli2/miR-124/AURKA axis can influence the proliferation of human glioma cells.

Figure 5

Gli2/miR-124/AURKA mediates the growth of glioma cells. (A and B) Inhibition of miR-124 influences the effect of Gli2 on proliferation. H4 cells were transfected with sh-Gli2-228 plasmid and miR-124 inhibitor as indicated. The proliferation of H4 cells was assessed by a colony formation assay (12 days). The quantitative analysis was performed using ImageJ software. (C and D) Overexpression of AURKA restores the inhibitory effect of miR-124 on proliferation. H4 cells were transfected with miR-124 and Flag-AURKA plasmid as indicated, and the proliferation of H4 cells was assessed by a colony formation assay (10 days). The quantitative analysis was performed using ImageJ software. (E) H4 cells transfected with sh-Gli2-228 plasmid were co-transfected with NC or miR-124 inhibitor for 72 h. An MTT assay was performed to determine the proliferation of H4 cells. (F) H4 cells transfected with miR-124 overexpression plasmid were co-transfected with NC or Flag-AURKA plasmid for 72 h. An MTT assay was performed to determine the proliferation of H4 cells. The bar graph shows the means ± SD, n=5; *P<0.05; **P<0.01.

Discussion

In this study, we determined that miR-124 acts as a downstream effector of the Hh signaling pathway. Noteworthy, we found that miR-124 potentially interacts with the 3′-UTR region of AURKA. Further experiments showed that the Hh signaling pathway regulated the expression of AURKA through miR-124, and overexpression of miR-124 significantly decreased the expression of AURKA and the proliferation of glioma cells. Our results suggest that the Gli2/miR-124/AURKA axis is essential for the proliferation and growth of human glioma cells.

The Gli transcription factors constitute the final effectors of the Hh signaling pathway, which is frequently hyperactivated in human cancers through multiple mechanisms. Hence, targeting Gli may offer a highly effective therapeutic strategy for the treatment of lethal tumors. Currently, there are multiple studies aimed at assessing the efficacy of Gli inhibitors in cancers. However, the downstream mechanisms initiated by Gli are poorly understood, in part because relatively little is known about the multiple specific genes directly regulated by Gli. Before the discovery of noncoding RNAs, searches for transcription factor-targeted genes were focused on protein-coding genes. Intriguingly, it is worth noting that recently several transcription factors have been discovered to regulate the expression of miRNAs.

The central tumor suppressor p53 enhances the transcriptional activity of the miR-34 family by binding to the promoter of miR-34a (25). The proto-oncogene c-myc encodes a transcription factor that regulates cell proliferation and apoptosis, and a CHIP analysis has shown that c-myc binds directly to the locus of a cluster of six miRNAs on human chromosome 13 (26). In addition, interactions between the Hh signaling pathway and miRNA have been recently demonstrated by the discovery that several key components of the Hh signaling pathway are regulated by miRNAs (27–29). For example, in hepatic stellate cells, the expression of Gli2 was markedly inhibited by miR-200a (29). In addition, miR-324-5p resulted in a reduction of Gli1 in MB cells (27). Moreover, miR-326 acts as a negative modulator of the Hh signaling pathway by directly targeting Gli2 (30). These findings strongly suggest that regulation of components of the Hh signaling pathway, such as Glis, by miRNAs contributes to the functions of Hh signaling.

In this study, we demonstrated that Gli2 can directly modulate the expression of miR-124 by binding to one binding site in the upstream region of the transcriptional start site, thereby fine tuning the function of miR-124. Notably, most studies have focused attention on protein-coding genes that can be regulated by Hh signaling. Our findings suggest that, in addition to many protein-coding genes, miRNAs can also be regulated by Gli2. Our study raises the possibility that Gli2 functions as a global modifier of gene expression through the regulation of miRNA transcription. However, it is not known whether there are other miRNAs that might be directly modulated by Gli2. Further investigations will provide insight into how great a portion of the pri-miRNAs are regulated by Gli2 to fully understand the regulatory mechanism of Gli2 and miRNAs.

The biogenesis of miRNAs in mammalian systems is composed of multiple steps, including transcription of primary miRNA (pri-miRNA), cleavage of pri-miRNA to precursor miRNA (pre-miRNA), nucleocytoplasmic transport of pre-miRNA and cleavage of pre-miRNA to an miRNA duplex (31). Our findings suggested that miR-124 is transcriptionally regulated by Gli2 through binding of the upstream region of the miR-124 transcription start site, which contains a putative Gli2-binding element. This Gli2-mediated transcriptional regulation of miR-124 is mediated through direct binding of Gli2 to the upstream region of the transcriptional start site for miR-124. These findings suggest that transcription-dependent modulation of miRNA-124 biogenesis is governed by Gli2. Apart from the important role of Gli2 as a sequence-specific transcription factor, whether there is a transcription-independent mechanism is unclear.

Consistent with Gli2 function, many signature miRNAs, especially miR-124, are considered tumor-associated molecules, and miR-124 expression is lost in diverse types of tumors (32-34). miR-124 has previously been reported to be downregulated in glioma. A significant difference was found between glioma patients with a low miR-124 expression level, who had distinctly shorter survival times, and patients with a high miR-124 expression level (32). miR-124 usually regulates its target genes at the post-transcriptional level, and it is involved in multiple biological processes, including proliferation and metastasis. In renal clear cell carcinoma, miR-124 targets CAV1 and FlOT1 to inhibit cell proliferation (35). Through bioinformatic analysis and luciferase assays, we discovered that miR-124 interacts with the 3′-UTR region of AURKA (serine/threonine kinase, aurora kinase A). Moreover, AURKA was downregulated by miR-124 overexpression and upregulated by miR-124 knockdown.

AURKA, also referred to as Aurora-2, BTAK, ARK1, and STK15, maintains cell division by regulating centrosome separation, bipolar spindle assembly, and chromosome segregation (36). AURKA dysfunction can cause aneuploidy, mitotic arrest, genetic instability, poor histologic differentiation, and poor prognosis in various types of cancers, including colorectal, pancreatic, gastric, and breast cancers (37). AURKA expression can transform cells and drive tumor formation in mice (38). In addition, AURKA can block p53 function, thereby preventing cell apoptosis (39). Finally, AURKA has been shown to cooperate with RAS to induce malignant transformation (40). AURKA is a target of several miRNAs in various cancers. In non-small cell lung cancer, miR-32 can suppress NSCLC by targeting AURKA (41). Furthermore, increased expression of miR-25 downregulates the expression of the E3 ubiquitin ligase FBXW7, resulting in elevated levels of AURKA (42). In this study, we identified miR-124 as a direct negative regulator of AURKA. miR-124 directly repressed the expression of AURKA mRNA and protein through binding to one binding site in the 3′-UTR of the human AURKA gene, thereby negatively regulating AURKA functions. We have determined that miR-124 influences glioma cell proliferation by targeting AURKA.

In summary, our data indicate that aberrant expression of miR-124 through Gli2 inhibition in glioma cells can lead to the repression of AURKA, which can repress cell proliferation in glioma cells. Our results highlight an additional mechanism by which the Hh signaling pathway controls gene expression and influences cancer progression, and they elucidate a new mechanism through which the Hh signaling pathway regulates glioma development.

Acknowledgments

This work was supported in part by grants from the National Natural Science Foundation of China (31560314 to Q.L.) and the Natural Science Foundation of Jiangxi Province (2016BAB204168 to Q.L.).

References

1 

Sul J and Fine HA: Malignant gliomas: New translational therapies. Mt Sinai J Med. 77:655–666. 2010. View Article : Google Scholar : PubMed/NCBI

2 

Martín V, Herrera F, Carrera-Gonzalez P, García-Santos G, Antolín I, Rodriguez-Blanco J and Rodriguez C: Intracellular signaling pathways involved in the cell growth inhibition of glioma cells by melatonin. Cancer Res. 66:1081–1088. 2006. View Article : Google Scholar : PubMed/NCBI

3 

Jiang J and Hui CC: Hedgehog signaling in development and cancer. Dev Cell. 15:801–812. 2008. View Article : Google Scholar : PubMed/NCBI

4 

Ruiz i Altaba A: Gli proteins and Hedgehog signaling: Development and cancer. Trends Genet. 15:418–425. 1999. View Article : Google Scholar : PubMed/NCBI

5 

Hui CC and Angers S: Gli proteins in development and disease. Annu Rev Cell Dev Biol. 27:513–537. 2011. View Article : Google Scholar : PubMed/NCBI

6 

Bai CB, Auerbach W, Lee JS, Stephen D and Joyner AL: Gli2, but not Gli1, is required for initial SHh signaling and ectopic activation of the SHh pathway. Development. 129:4753–4761. 2002.PubMed/NCBI

7 

Mo R, Freer AM, Zinyk DL, Crackower MA, Michaud J, Heng HH, Chik KW, Shi XM, Tsui LC, Cheng SH, et al: Specific and redundant functions of Gli2 and Gli3 zinc finger genes in skeletal patterning and development. Development. 124:113–123. 1997.PubMed/NCBI

8 

Brechbiel J, Miller-Moslin K and Adjei AA: Crosstalk between hedgehog and other signaling pathways as a basis for combination therapies in cancer. Cancer Treat Rev. 40:750–759. 2014. View Article : Google Scholar : PubMed/NCBI

9 

Santoni M, Burattini L, Nabissi M, Morelli MB, Berardi R, Santoni G and Cascinu S: Essential role of Gli proteins in glioblastoma multiforme. Curr Protein Pept Sci. 14:133–140. 2013. View Article : Google Scholar : PubMed/NCBI

10 

Karhadkar SS, Bova GS, Abdallah N, Dhara S, Gardner D, Maitra A, Isaacs JT, Berman DM and Beachy PA: Hedgehog signalling in prostate regeneration, neoplasia and metastasis. Nature. 431:707–712. 2004. View Article : Google Scholar : PubMed/NCBI

11 

Lee EY, Ji H, Ouyang Z, Zhou B, Ma W, Vokes SA, McMahon AP, Wong WH and Scott MP: Hedgehog pathway-regulated gene networks in cerebellum development and tumorigenesis. Proc Natl Acad Sci USA. 107:9736–9741. 2010. View Article : Google Scholar : PubMed/NCBI

12 

Ferruzzi P, Mennillo F, De Rosa A, Giordano C, Rossi M, Benedetti G, Magrini R, Pericot Mohr G, Miragliotta V, Magnoni L, et al: In vitro and in vivo characterization of a novel Hedgehog signaling antagonist in human glioblastoma cell lines. Int J Cancer. 131:E33–E44. 2012. View Article : Google Scholar

13 

Von Hoff DD, LoRusso PM, Rudin CM, Reddy JC, Yauch RL, Tibes R, Weiss GJ, Borad MJ, Hann CL, Brahmer JR, et al: Inhibition of the hedgehog pathway in advanced basal-cell carcinoma. N Engl J Med. 361:1164–1172. 2009. View Article : Google Scholar : PubMed/NCBI

14 

Lauth M, Bergström A, Shimokawa T and Toftgård R: Inhibition of GLI-mediated transcription and tumor cell growth by small-molecule antagonists. Proc Natl Acad Sci USA. 104:8455–8460. 2007. View Article : Google Scholar : PubMed/NCBI

15 

Varnat F, Duquet A, Malerba M, Zbinden M, Mas C, Gervaz P and Ruiz i Altaba A: Human colon cancer epithelial cells harbour active HEDGEHOG-GLI signalling that is essential for tumour growth, recurrence, metastasis and stem cell survival and expansion. EMBO Mol Med. 1:338–351. 2009. View Article : Google Scholar

16 

Adams BD, Kasinski AL and Slack FJ: Aberrant regulation and function of microRNAs in cancer. Curr Biol. 24:R762–R776. 2014. View Article : Google Scholar : PubMed/NCBI

17 

Lewis BP, Burge CB and Bartel DP: Conserved seed pairing, often flanked by adenosines, indicates that thousands of human genes are microRNA targets. Cell. 120:15–20. 2005. View Article : Google Scholar : PubMed/NCBI

18 

Croce CM: Causes and consequences of microRNA dysregulation in cancer. Nat Rev Genet. 10:704–714. 2009. View Article : Google Scholar : PubMed/NCBI

19 

Yan R, Peng X, Yuan X, Huang D, Chen J, Lu Q, Lv N and Luo S: Suppression of growth and migration by blocking the Hedgehog signaling pathway in gastric cancer cells. Cell Oncol (Dordr). 36:421–435. 2013. View Article : Google Scholar

20 

Ciafrè SA, Galardi S, Mangiola A, Ferracin M, Liu CG, Sabatino G, Negrini M, Maira G, Croce CM and Farace MG: Extensive modulation of a set of microRNAs in primary glioblastoma. Biochem Biophys Res Commun. 334:1351–1358. 2005. View Article : Google Scholar : PubMed/NCBI

21 

Silber J, Lim DA, Petritsch C, Persson AI, Maunakea AK, Yu M, Vandenberg SR, Ginzinger DG, James CD, Costello JF, et al: miR-124 and miR-137 inhibit proliferation of glioblastoma multiforme cells and induce differentiation of brain tumor stem cells. BMC Med. 6:142008. View Article : Google Scholar : PubMed/NCBI

22 

Xia H, Cheung WK, Ng SS, Jiang X, Jiang S, Sze J, Leung GK, Lu G, Chan DT, Bian XW, et al: loss of brain-enriched miR-124 microRNA enhances stem-like traits and invasiveness of glioma cells. J Biol Chem. 287:9962–9971. 2012. View Article : Google Scholar : PubMed/NCBI

23 

Goldenson B and Crispino JD: The aurora kinases in cell cycle and leukemia. Oncogene. 34:537–545. 2015. View Article : Google Scholar

24 

Tang X, Deng L, Chen Q, Wang Y, Xu R, Shi C, Shao J, Hu G, Gao M, Rao H, et al: Inhibition of Hedgehog signaling pathway impedes cancer cell proliferation by promotion of autophagy. Eur J Cell Biol. 94:223–233. 2015. View Article : Google Scholar : PubMed/NCBI

25 

Raver-Shapira N, Marciano E, Meiri E, Spector Y, Rosenfeld N, Moskovits N, Bentwich Z and Oren M: Transcriptional activation of miR-34a contributes to p53-mediated apoptosis. Mol Cell. 26:731–743. 2007. View Article : Google Scholar : PubMed/NCBI

26 

O'Donnell KA, Wentzel EA, Zeller KI, Dang CV and Mendell JT: c-Myc-regulated microRNAs modulate E2F1 expression. Nature. 435:839–843. 2005. View Article : Google Scholar : PubMed/NCBI

27 

Ferretti E, De Smaele E, Miele E, Laneve P, Po A, Pelloni M, Paganelli A, Di Marcotullio L, Caffarelli E, Screpanti I, et al: Concerted microRNA control of Hedgehog signalling in cerebellar neuronal progenitor and tumour cells. EMBO J. 27:2616–2627. 2008. View Article : Google Scholar : PubMed/NCBI

28 

Hyun J, Wang S, Kim J, Rao KM, Park SY, Chung I, Ha CS, Kim SW, Yun YH and Jung Y: MicroRNA-378 limits activation of hepatic stellate cells and liver fibrosis by suppressing Gli3 expression. Nat Commun. 7:109932016. View Article : Google Scholar : PubMed/NCBI

29 

Yu F, Zheng Y, Hong W, Chen B, Dong P and Zheng J: MicroRNA-200a suppresses epithelial-to-mesenchymal transition in rat hepatic stellate cells via GLI family zinc finger 2. Mol Med Rep. 12:8121–8128. 2015.PubMed/NCBI

30 

Jiang Z, Cushing L, Ai X and Lü J: miR-326 is downstream of Sonic hedgehog signaling and regulates the expression of Gli2 and smoothened. Am J Respir Cell Mol Biol. 51:273–283. 2014.PubMed/NCBI

31 

Winter J, Jung S, Keller S, Gregory RI and Diederichs S: Many roads to maturity: microRNA biogenesis pathways and their regulation. Nat Cell Biol. 11:228–234. 2009. View Article : Google Scholar : PubMed/NCBI

32 

Chen T, Wang XY, Li C and Xu SJ: Downregulation of microRNA-124 predicts poor prognosis in glioma patients. Neurol Sci. 36:131–135. 2015. View Article : Google Scholar

33 

Hu CB, Li QL, Hu JF, Zhang Q, Xie JP and Deng L: miR-124 inhibits growth and invasion of gastric cancer by targeting ROCK1. Asian Pac J Cancer Prev. 15:6543–6546. 2014. View Article : Google Scholar : PubMed/NCBI

34 

Peng XH, Huang HR, Lu J, Liu X, Zhao FP, Zhang B, Lin SX, Wang L, Chen HH, Xu X, et al: MiR-124 suppresses tumor growth and metastasis by targeting Foxq1 in nasopharyngeal carcinoma. Mol Cancer. 13:1862014. View Article : Google Scholar : PubMed/NCBI

35 

Butz H, Szabó PM, Khella HW, Nofech-Mozes R, Patocs A and Yousef GM: miRNA-target network reveals miR-124as a key miRNA contributing to clear cell renal cell carcinoma aggressive behaviour by targeting CAV1 and FLOT1. Oncotarget. 6:12543–12557. 2015. View Article : Google Scholar : PubMed/NCBI

36 

Glover DM, Leibowitz MH, McLean DA and Parry H: Mutations in aurora prevent centrosome separation leading to the formation of monopolar spindles. Cell. 81:95–105. 1995. View Article : Google Scholar : PubMed/NCBI

37 

Gautschi O, Heighway J, Mack PC, Purnell PR, Lara PN Jr and Gandara DR: Aurora kinases as anticancer drug targets. Clin Cancer Res. 14:1639–1648. 2008. View Article : Google Scholar : PubMed/NCBI

38 

Bischoff JR, Anderson L, Zhu Y, Mossie K, Ng L, Souza B, Schryver B, Flanagan P, Clairvoyant F, Ginther C, et al: A homologue of Drosophila aurora kinase is oncogenic and amplified in human colorectal cancers. EMBO J. 17:3052–3065. 1998. View Article : Google Scholar : PubMed/NCBI

39 

Katayama H, Sasai K, Kawai H, Yuan ZM, Bondaruk J, Suzuki F, Fujii S, Arlinghaus RB, Czerniak BA and Sen S: Phosphorylation by aurora kinase A induces Mdm2-mediated destabilization and inhibition of p53. Nat Genet. 36:55–62. 2004. View Article : Google Scholar : PubMed/NCBI

40 

Tatsuka M, Sato S, Kitajima S, Suto S, Kawai H, Miyauchi M, Ogawa I, Maeda M, Ota T and Takata T: Overexpression of Aurora-A potentiates HRAS-mediated oncogenic transformation and is implicated in oral carcinogenesis. Oncogene. 24:1122–1127. 2005. View Article : Google Scholar

41 

Ma ZL, Zhang BJ, Wang DT, Li X, Wei JL, Zhao BT, Jin Y, Li YL and Jin YX: Tanshinones suppress AURKA through up-regulation of miR-32 expression in non-small cell lung cancer. Oncotarget. 6:20111–20120. 2015. View Article : Google Scholar : PubMed/NCBI

42 

Li Z, Sun Y, Chen X, Squires J, Nowroozizadeh B, Liang C and Huang J: p53 mutation directs AURKA overexpression via miR-25 and FBXW7 in prostatic small cell neuroendocrine carcinoma. Mol Cancer Res. 13:584–591. 2015. View Article : Google Scholar :

Related Articles

  • Abstract
  • View
  • Download
  • Twitter
Copy and paste a formatted citation
Spandidos Publications style
Xu L, Liu H, Yan Z, Sun Z, Luo S and Lu Q: Inhibition of the Hedgehog signaling pathway suppresses cell proliferation by regulating the Gli2/miR-124/AURKA axis in human glioma cells. Int J Oncol 50: 1868-1878, 2017.
APA
Xu, L., Liu, H., Yan, Z., Sun, Z., Luo, S., & Lu, Q. (2017). Inhibition of the Hedgehog signaling pathway suppresses cell proliferation by regulating the Gli2/miR-124/AURKA axis in human glioma cells. International Journal of Oncology, 50, 1868-1878. https://doi.org/10.3892/ijo.2017.3946
MLA
Xu, L., Liu, H., Yan, Z., Sun, Z., Luo, S., Lu, Q."Inhibition of the Hedgehog signaling pathway suppresses cell proliferation by regulating the Gli2/miR-124/AURKA axis in human glioma cells". International Journal of Oncology 50.5 (2017): 1868-1878.
Chicago
Xu, L., Liu, H., Yan, Z., Sun, Z., Luo, S., Lu, Q."Inhibition of the Hedgehog signaling pathway suppresses cell proliferation by regulating the Gli2/miR-124/AURKA axis in human glioma cells". International Journal of Oncology 50, no. 5 (2017): 1868-1878. https://doi.org/10.3892/ijo.2017.3946
Copy and paste a formatted citation
x
Spandidos Publications style
Xu L, Liu H, Yan Z, Sun Z, Luo S and Lu Q: Inhibition of the Hedgehog signaling pathway suppresses cell proliferation by regulating the Gli2/miR-124/AURKA axis in human glioma cells. Int J Oncol 50: 1868-1878, 2017.
APA
Xu, L., Liu, H., Yan, Z., Sun, Z., Luo, S., & Lu, Q. (2017). Inhibition of the Hedgehog signaling pathway suppresses cell proliferation by regulating the Gli2/miR-124/AURKA axis in human glioma cells. International Journal of Oncology, 50, 1868-1878. https://doi.org/10.3892/ijo.2017.3946
MLA
Xu, L., Liu, H., Yan, Z., Sun, Z., Luo, S., Lu, Q."Inhibition of the Hedgehog signaling pathway suppresses cell proliferation by regulating the Gli2/miR-124/AURKA axis in human glioma cells". International Journal of Oncology 50.5 (2017): 1868-1878.
Chicago
Xu, L., Liu, H., Yan, Z., Sun, Z., Luo, S., Lu, Q."Inhibition of the Hedgehog signaling pathway suppresses cell proliferation by regulating the Gli2/miR-124/AURKA axis in human glioma cells". International Journal of Oncology 50, no. 5 (2017): 1868-1878. https://doi.org/10.3892/ijo.2017.3946
Follow us
  • Twitter
  • LinkedIn
  • Facebook
About
  • Spandidos Publications
  • Careers
  • Cookie Policy
  • Privacy Policy
How can we help?
  • Help
  • Live Chat
  • Contact
  • Email to our Support Team