Spandidos Publications Logo
  • About
    • About Spandidos
    • Aims and Scopes
    • Abstracting and Indexing
    • Editorial Policies
    • Reprints and Permissions
    • Job Opportunities
    • Terms and Conditions
    • Contact
  • Journals
    • All Journals
    • Oncology Letters
      • Oncology Letters
      • Information for Authors
      • Editorial Policies
      • Editorial Board
      • Aims and Scope
      • Abstracting and Indexing
      • Bibliographic Information
      • Archive
    • International Journal of Oncology
      • International Journal of Oncology
      • Information for Authors
      • Editorial Policies
      • Editorial Board
      • Aims and Scope
      • Abstracting and Indexing
      • Bibliographic Information
      • Archive
    • Molecular and Clinical Oncology
      • Molecular and Clinical Oncology
      • Information for Authors
      • Editorial Policies
      • Editorial Board
      • Aims and Scope
      • Abstracting and Indexing
      • Bibliographic Information
      • Archive
    • Experimental and Therapeutic Medicine
      • Experimental and Therapeutic Medicine
      • Information for Authors
      • Editorial Policies
      • Editorial Board
      • Aims and Scope
      • Abstracting and Indexing
      • Bibliographic Information
      • Archive
    • International Journal of Molecular Medicine
      • International Journal of Molecular Medicine
      • Information for Authors
      • Editorial Policies
      • Editorial Board
      • Aims and Scope
      • Abstracting and Indexing
      • Bibliographic Information
      • Archive
    • Biomedical Reports
      • Biomedical Reports
      • Information for Authors
      • Editorial Policies
      • Editorial Board
      • Aims and Scope
      • Abstracting and Indexing
      • Bibliographic Information
      • Archive
    • Oncology Reports
      • Oncology Reports
      • Information for Authors
      • Editorial Policies
      • Editorial Board
      • Aims and Scope
      • Abstracting and Indexing
      • Bibliographic Information
      • Archive
    • Molecular Medicine Reports
      • Molecular Medicine Reports
      • Information for Authors
      • Editorial Policies
      • Editorial Board
      • Aims and Scope
      • Abstracting and Indexing
      • Bibliographic Information
      • Archive
    • World Academy of Sciences Journal
      • World Academy of Sciences Journal
      • Information for Authors
      • Editorial Policies
      • Editorial Board
      • Aims and Scope
      • Abstracting and Indexing
      • Bibliographic Information
      • Archive
    • International Journal of Functional Nutrition
      • International Journal of Functional Nutrition
      • Information for Authors
      • Editorial Policies
      • Editorial Board
      • Aims and Scope
      • Abstracting and Indexing
      • Bibliographic Information
      • Archive
    • International Journal of Epigenetics
      • International Journal of Epigenetics
      • Information for Authors
      • Editorial Policies
      • Editorial Board
      • Aims and Scope
      • Abstracting and Indexing
      • Bibliographic Information
      • Archive
    • Medicine International
      • Medicine International
      • Information for Authors
      • Editorial Policies
      • Editorial Board
      • Aims and Scope
      • Abstracting and Indexing
      • Bibliographic Information
      • Archive
  • Articles
  • Information
    • Information for Authors
    • Information for Reviewers
    • Information for Librarians
    • Information for Advertisers
    • Conferences
  • Language Editing
Spandidos Publications Logo
  • About
    • About Spandidos
    • Aims and Scopes
    • Abstracting and Indexing
    • Editorial Policies
    • Reprints and Permissions
    • Job Opportunities
    • Terms and Conditions
    • Contact
  • Journals
    • All Journals
    • Biomedical Reports
      • Information for Authors
      • Editorial Policies
      • Editorial Board
      • Aims and Scope
      • Abstracting and Indexing
      • Bibliographic Information
      • Archive
    • Experimental and Therapeutic Medicine
      • Information for Authors
      • Editorial Policies
      • Editorial Board
      • Aims and Scope
      • Abstracting and Indexing
      • Bibliographic Information
      • Archive
    • International Journal of Epigenetics
      • Information for Authors
      • Editorial Policies
      • Editorial Board
      • Aims and Scope
      • Abstracting and Indexing
      • Bibliographic Information
      • Archive
    • International Journal of Functional Nutrition
      • Information for Authors
      • Editorial Policies
      • Editorial Board
      • Aims and Scope
      • Abstracting and Indexing
      • Bibliographic Information
      • Archive
    • International Journal of Molecular Medicine
      • Information for Authors
      • Editorial Policies
      • Editorial Board
      • Aims and Scope
      • Abstracting and Indexing
      • Bibliographic Information
      • Archive
    • International Journal of Oncology
      • Information for Authors
      • Editorial Policies
      • Editorial Board
      • Aims and Scope
      • Abstracting and Indexing
      • Bibliographic Information
      • Archive
    • Medicine International
      • Information for Authors
      • Editorial Policies
      • Editorial Board
      • Aims and Scope
      • Abstracting and Indexing
      • Bibliographic Information
      • Archive
    • Molecular and Clinical Oncology
      • Information for Authors
      • Editorial Policies
      • Editorial Board
      • Aims and Scope
      • Abstracting and Indexing
      • Bibliographic Information
      • Archive
    • Molecular Medicine Reports
      • Information for Authors
      • Editorial Policies
      • Editorial Board
      • Aims and Scope
      • Abstracting and Indexing
      • Bibliographic Information
      • Archive
    • Oncology Letters
      • Information for Authors
      • Editorial Policies
      • Editorial Board
      • Aims and Scope
      • Abstracting and Indexing
      • Bibliographic Information
      • Archive
    • Oncology Reports
      • Information for Authors
      • Editorial Policies
      • Editorial Board
      • Aims and Scope
      • Abstracting and Indexing
      • Bibliographic Information
      • Archive
    • World Academy of Sciences Journal
      • Information for Authors
      • Editorial Policies
      • Editorial Board
      • Aims and Scope
      • Abstracting and Indexing
      • Bibliographic Information
      • Archive
  • Articles
  • Information
    • For Authors
    • For Reviewers
    • For Librarians
    • For Advertisers
    • Conferences
  • Language Editing
Login Register Submit
  • This site uses cookies
  • You can change your cookie settings at any time by following the instructions in our Cookie Policy. To find out more, you may read our Privacy Policy.

    I agree
Search articles by DOI, keyword, author or affiliation
Search
Advanced Search
presentation
International Journal of Oncology
Join Editorial Board Propose a Special Issue
Print ISSN: 1019-6439 Online ISSN: 1791-2423
Journal Cover
July-2017 Volume 51 Issue 1

Full Size Image

Cover Legend PDF

Sign up for eToc alerts
Recommend to Library

Journals

International Journal of Molecular Medicine

International Journal of Molecular Medicine

International Journal of Molecular Medicine is an international journal devoted to molecular mechanisms of human disease.

International Journal of Oncology

International Journal of Oncology

International Journal of Oncology is an international journal devoted to oncology research and cancer treatment.

Molecular Medicine Reports

Molecular Medicine Reports

Covers molecular medicine topics such as pharmacology, pathology, genetics, neuroscience, infectious diseases, molecular cardiology, and molecular surgery.

Oncology Reports

Oncology Reports

Oncology Reports is an international journal devoted to fundamental and applied research in Oncology.

Experimental and Therapeutic Medicine

Experimental and Therapeutic Medicine

Experimental and Therapeutic Medicine is an international journal devoted to laboratory and clinical medicine.

Oncology Letters

Oncology Letters

Oncology Letters is an international journal devoted to Experimental and Clinical Oncology.

Biomedical Reports

Biomedical Reports

Explores a wide range of biological and medical fields, including pharmacology, genetics, microbiology, neuroscience, and molecular cardiology.

Molecular and Clinical Oncology

Molecular and Clinical Oncology

International journal addressing all aspects of oncology research, from tumorigenesis and oncogenes to chemotherapy and metastasis.

World Academy of Sciences Journal

World Academy of Sciences Journal

Multidisciplinary open-access journal spanning biochemistry, genetics, neuroscience, environmental health, and synthetic biology.

International Journal of Functional Nutrition

International Journal of Functional Nutrition

Open-access journal combining biochemistry, pharmacology, immunology, and genetics to advance health through functional nutrition.

International Journal of Epigenetics

International Journal of Epigenetics

Publishes open-access research on using epigenetics to advance understanding and treatment of human disease.

Medicine International

Medicine International

An International Open Access Journal Devoted to General Medicine.

Journal Cover
July-2017 Volume 51 Issue 1

Full Size Image

Cover Legend PDF

Sign up for eToc alerts
Recommend to Library

  • Article
  • Citations
    • Cite This Article
    • Download Citation
    • Create Citation Alert
    • Remove Citation Alert
    • Cited By
  • Similar Articles
    • Related Articles (in Spandidos Publications)
    • Similar Articles (Google Scholar)
    • Similar Articles (PubMed)
  • Download PDF
  • Download XML
  • View XML
Article

MicroRNA-92a promotes epithelial-mesenchymal transition through activation of PTEN/PI3K/AKT signaling pathway in non-small cell lung cancer metastasis

  • Authors:
    • Chaojing Lu
    • Zhengxiang Shan
    • Jiang Hong
    • Lixin Yang
  • View Affiliations / Copyright

    Affiliations: Department of Thoracic Surgery, Changhai Hospital, Second Military Medical University, Shanghai, P.R. China, Department of Thoracic Surgery, Eastern Hepatobiliary Surgery Hospital, Second Military Medical University, Shanghai, P.R. China
  • Pages: 235-244
    |
    Published online on: May 16, 2017
       https://doi.org/10.3892/ijo.2017.3999
  • Expand metrics +
Metrics: Total Views: 0 (Spandidos Publications: | PMC Statistics: )
Metrics: Total PDF Downloads: 0 (Spandidos Publications: | PMC Statistics: )
Cited By (CrossRef): 0 citations Loading Articles...

This article is mentioned in:



Abstract

MicroRNAs (miRNAs) have important roles in various cancers, including non-small cell lung cancer (NSCLC). Although several miRNAs have reported to be involved in the development of NSCLC, understanding the regulatory roles of other miRNAs in NSCLC is essential. Therefore, the aim of the current study was to explore the roles and mechanisms of screened miRNAs in NSCLC. First, the differentially expressed miRNAs that were screened based on GSE29248 microarray data retrieved from Gene Expression Omnibus (GEO). The expression of miR-92a, acted as an oncogene in many cancers, was validated using quantitative real-time PCR (qRT-PCR), and then its association with overall survival was analyzed. The efficacy of miR-92a to promote cell proliferation, invasion and metastasis was evaluated in vitro, and in vivo. Then, the role of miR-92a in epithelial-mesenchymal transition (EMT), a key step of the progression of tumor cell metastasis, was investigated in NSCLC cells. The association of miR-92a and its downstream target was investigated in both cell line and clinical specimens. Furthermore, gain- and loss-of-function studies of the phosphatase and tensin homolog (PTEN) were performed to assess whether the effect of miR-92a promoted growth and metastasis of NSCLC cells were via targeting PTEN. Our results showed that miR-92a was significantly upregulated in NSCLC tissues and NSCLC cell lines, and was positively associated with poor prognosis of NSCLC patients. The overexpression of miR-92a enhanced EMT-relatived protein levels, promoted NSCLC cell migration and invasion in vitro, and increased tumor growth in vivo. Bioinformatic prediction and function assay suggested that PTEN, a negative regulator of PI3K/AKT pathway, was a direct target of miR-92a. It was found that PTEN expression was inversely correlated with miR-92a in NSCLC tissues. In addition, miR-92a could activate the PI3K/AKT pathway by inhibiting PTEN expression. Notably, Transwell and wound healing assays demonstrated that altering PTEN expression abrogated the promotive effects of miR-92a on NSCLC cell migration and invasion. Taken together, these results demonstrated that miR-92a induced EMT and regulated cell migration and invasion in the NSCLC cells through regulating PI3K/AKT signaling pathway by targeting PTEN, indicating that miR-92a may be an attractive target and prognostic marker for NSCLC.

Introduction

Non-small cell lung cancer (NSCLC) is a main type of lung cancer, which accounts for approximately 85% of all lung cancer patients in China (1). Despite significant improvement in surveillance and targeted therapy, the 5-year survival rate of patients after curative resection is very low, which is reported to be only 30–60% mainly because of tumor metastasis (2). Therefore, understanding the potential molecular mechanism involved in NSCLC metastasis may contribute to improve diagnosis and treatment of NSCLC.

MicroRNA (miRNA) is a class of small non-protein-coding RNAs which is composed of 21–23 bases that negatively regulate protein-coding gene expression and/or repress mRNA translation by binding to the 3′-untranslated region (3′-UTR) (3,4). Previous studies have reported that miRNAs play pivotal roles in a wide range of cellular processes such as proliferation, cycle, differentiation, apoptosis and metastasis (5). The miRNAs have been confirmed to function either as oncomiRs or tumor suppressors in lung cancer (6–8). For example, miR-383 is significantly downregulated in NSCLC cell lines and NSCLC carcinomas tissues, which is a functional tumor suppressor in NSCLC (9). Zeng et al reported that ectopic expression of miR-205 in NSCLC cells suppressed cellular viability and proliferation, accelerated the cell cycle, and promoted tumor growth of lung carcinoma xenografts in nude mice (10). Thus, identification of tumor-suppressive or oncogenic miRNAs may be the first step in construction of a new treatment strategy for NSCLC.

Epithelial-mesenchymal transition (EMT) is an intricate process by which epithelial cells lose their epithelial characteristics and adopt a mesenchymal-like phenotype (11). Increasing evidence suggest that EMT plays a key role in tumor progression and metastasis (12,13). The molecular mechanisms of EMT in tumor metastasis are very complex. Multiple molecules are known to regulate EMT, including miRNAs (14–16). Some miRNAs (for example, the miR-200 family and miR-145) have been shown to regulate EMT in cancers (17–19). However, studies of the roles of other miRNAs in the regulation of EMT are limited.

In this study, we found that upregulation of miR-92a could promote cell invasion in vitro and tumor growth in vivo in NSCLC. Furthermore, we demonstrated that miR-92a promoted the phosphoinositide 3-kinase (PI3K)/AKT signaling pathway and induced EMT by targeting PTEN. The findings in the present study revealed that miR-92a could induce EMT phenotype via regulating PTEN-mediated AKT pathway, influencing cancer progression, invasion and metastasis.

Materials and methods

Cell culture and tissue samples

One human bronchial epithelial cell line 16HBE and four NSCLC cell lines (A549, H358, SPC-A1 and H1299) were used in this study, all cell lines were obtained from the Cell Culture Center of the Shanghai Institute (Shanghai, China) and cultured in DMEM (Dulbecco's minimum essential medium) containing 10% fetal bovine serum (Gibco, Grand Island, NY, USA) at 37°C in a humidified incubator with 5% CO2.

Fifty pairs of NSCLC tissues were obtained randomly from patients who underwent surgical resection at Changhai Hospital, Second Military Medical University between April 2014 and August 2015. None of the patients received chemotherapy or radiotherapy before surgery. All human materials were obtained with informed consent from patients and were approved by the ethics committees of the Second Military Medical University. The tissues were stored at −80°C.

MicroRNA expression profile data from Gene Expression Omnibus (GEO)

We downloaded the microRNA data (accession number: GSE29248) from GEO databases in NCBI (http://www.ncbi.nlm.nih.gov/geo/). The microarray data were generated using Affymetrix U133A/B and Plus 2.0 platforms. After inter array quantile normalization, the expression levels of 50 miRNAs were visually generated as a heat map using GeneSpring GX, version 7.3 statistical software.

Transfection

Oligonucleotides including miR-92a mimics, miR-92a inhibitor, PTEN siRNA and their negative control (NC) were purchased from Shanghai GenePharma Co. Ltd. A549 and H358 cells were plated in 6-well plates and transfected with 50 nM miRNAs or PTEN siRNA with Lipofectamine RNAiMAX (Invitrogen, Carlsbad, CA, USA) according to the manufacturer's protocol. The coding sequences of PTEN were amplified by PCR and inserted into pcDNA3.0 vector to construct the PTEN over expression vector. The transfection of plasmids was conducted using Lipofectamine 2000 (Invitrogen). All the transfections were repeated more than three times independently.

Quantitative reverse transcription-polymerase chain reaction (qRT-PCR)

Total RNA of the cultured cells and the tissues was extracted using TRIzol (Invitrogen) according to the manufacturer's instructions. Total RNA from each sample was reverse-transcribed to cDNA using the PrimeScript RT reagent kit (Takara, Tokyo, Japan). The procedure for qRT-PCR was previously described (20). To normalize the data for quantifcation of mRNA and miRNAs, the GAPDH and U6 (Applied Biosystems) were used as internal standards for miRNA and mRNA, respectively. The sequences of the PCR primers were as follows: PTEN forward, 5′-CGGCAGCATCAAATGTTTCAG-3′ and reverse 5′-AACTGGCAGGTAGAAGGCAACTC-3′; GAPDH forward, 5′-CTCCTCCTGTTCGACAGTCAGC-3′, and reverse 5′-CCCAATACGACCAAATCCGTT-3′. miR-92a forward 5′-CTGTCCTGTTATTGAGCACTGGTCTATGG-3′ and reverse 5′-AAGACATTAGTAACCCACCCCCATTCC-3′; U6 forward, 5′-CTCGCTTCGGCAGCACA-3′ and reverse, 5′-AACGCTTCACGAATTTGCGT-3′.

Cell viability assay

The effect of miR-92a on the viability of A549 and H358 cells was examined using the MTT assay. Briefly, A549 and H358 cells were seeded in a 96-well plate (8×103 cells/well) in 100 µl growth medium after transfection. After 48 h incubation at 37°C, 20 µl of MTT solution (5 mg/ml) was added to each well, and the cells were continuously incubated for 4 h before 200 µl DMSO was added. The absorbance was read with a microplate reader (BioTek, Winooski, VT, USA) at 570 nm according to the manufacturer's instructions.

Apoptosis assay

The effect of miR-92a on the apoptosis of A549 and H358 cells was examined using an Annexin V-FITC apoptosis detection kit (Life Technologies). After 24 h post-transfection, A549 and H358 cells were collected, centrifuged and resuspended in 100 µl binding buffer. Propidium iodide (PI) (3 µl) and Annexin V-FITC (6 µl) were added to each 100 µl sample and incubated for 15 min at room temperature in the dark. The samples were analyzed on a FACScalibur flow cytometer to determine rate of apoptosis.

Cell invasion assays

The effect of miR-92a on cell invasion was evaluated using Transwell chamber assay (BD Biosciences, Bedford, MA, USA) according to the manufacturer's instructions. Briefly, 5×104 A549 and H358 cells were seeded on the top chamber coated with Matrigel after transfection. The bottom chambers were filled with 20% FBS in DMEM. After incubated at 37°C for 48 h, the cells adherent to the upper surface of the filter were removed using a cotton swab. Then the migration cells were stained with crystal violet after fixed with 4% paraformaldehyde for 20 min, and the migrated cells were counted by averaging the total number of cells from triplicate determinations.

Wound healing assay

The effect of miR-92a on cell migration was evaluated with wound healing assays. Cells were plated in 6-well plates at 8×105 cells/well, and after 48 h of transfection, the cell monolayer was scraped using a 10 µl micropipette tip, and then cultured with serum-free medium for 24 h. The gap distances of migrating cells were calculated from photomicrographs as previously described (21).

Western blotting

Total cellular proteins were lysed in RIPA buffer in the presence of proteinase inhibitor (Sigma, St. Louis, MO, USA). Concentrations of total cellular protein were determined using a BCA assay kit (Pierce, Rockford, IL, USA). Protein samples (25 µg) were separated by 8% SDS-PAGE and then transferred onto polyvinylidene difluoride (PVDF) membranes (Millipore, Bedford, MA, USA). The membranes were incubated with primary antibodies at 4°C overnight using the following concentrations of PTEN, β-catenin, Vimentin, N-cadherin, E-cadherin, AKT, phospho-mTOR and mTOR (1:1000; Cell Signaling Technology, Danvers, MA, USA), phospho-AKT (Ser473) (1:500; Cell Signaling Technology) and anti-β-actin (1:500; Santa Cruz Biotechnology, Santa Cruz, CA, USA), followed by horseradish peroxidase-conjugated secondary antibody (anti-rabbit, 1:2000, Cell Signaling Technology). Anti-β-actin antibody was used as an internal control. The detected protein signals were visualized using the ECL method (22).

Luciferase assays

The wild-type PTEN 3′-UTR and mutated PTEN 3′-UTR were amplified and cloned downstream of the luciferase gene in a pGL3 reporter plasmid (Promega). The constructed vectors were named as wt-PTEN-PGL3 and mut-PTEN-PGL3, respectively. For the luciferase reporter assays, HEK293 cells were cultured in 24-well plates, and each well was co-transfected with wt (mut)-PTEN-PGL3 and miR-control, miR-195 mimics or inhibitor and cultured for 48 h. The luciferase activities were measured using the Dual-Luciferase Reporter Assay System (Promega, Madison, WI, USA), according to the manufacturer's protocol.

Tumor xenograft animal model

A549 cells transfected with miR-92a inhibitor or the inhibitor NC and H358 cells transfected with miR-92a mimic or mimic NC were subcutaneously injected into four-week-old male athymic nude mice at 3×106 cells in 0.2 ml PBS per mouse, 5 mice per group. After 5 weeks, mice were sacrificed and tumor weight was detected. All experiments were performed in the Animal Institute of Second Military Medical University and approved by the Medical Experimental Animal Care Commission of Second Military Medical University.

Statistical analysis

Statistical analysis was performed with the GraphPad Prism 5.0 software. Data are reported as mean ± SD. Statistical significance was calculated by Student's t-test among different groups. Pearson's or Spearman's analysis was used in correlation analysis. A P-value <0.05 was considered to indicate a statistically significant difference.

Results

miR-92a is upregulated in both NSCLC cells and clinical specimens

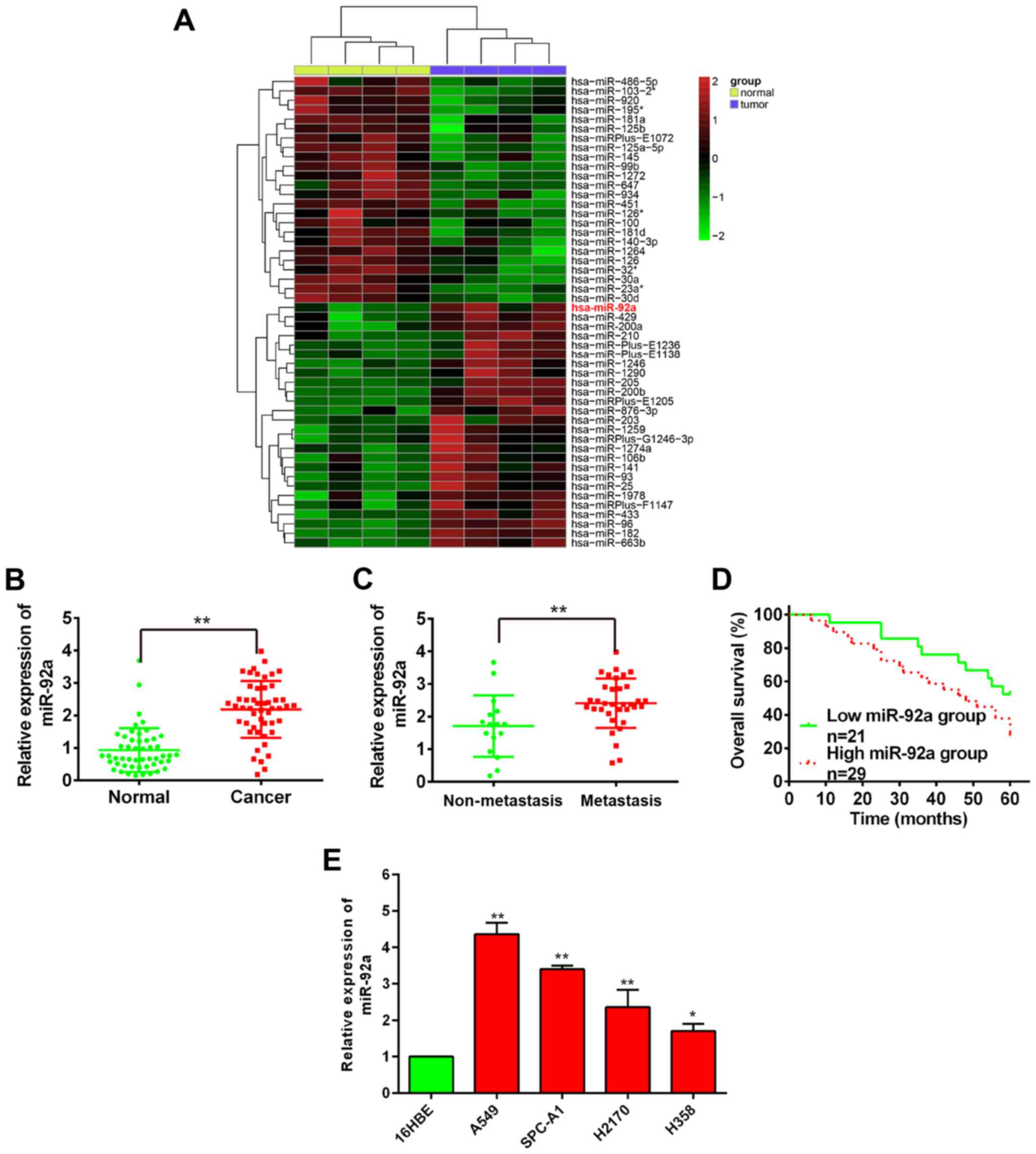
To explore the role of miRNAs in NSCLC, we first analyzed the differential expressed miRNAs via retrieving the microarray data in the GEO dataset (GSE29248). Cluster analysis based on the miRNA expression pattern indicated a significant difference between NSCLC cancer tissue and the adjacent normal tissue (Fig. 1A). It is well known that EMT play a key role in the metastasis of tumors (11,23), while miR-92a is reported to promote EMT progress in several other types of human cancer (24). For this reason, miR-92a was chosen as the candidate for further study.

Figure 1

miR-92a is upregulated in NSCLC tissues and cell lines. (A) Differentially expressed miRNAs were analyzed between NSCLC cancer tissue and the adjacent normal tissue. Data were retrieved from Gene Expression Omnibus (GEO) dataset, with the accession number GSE29248. The color code in the heat map is linear and the expression levels of miRNAs that were upregulated are shown in green to red, whereas the miRNAs that were downregulated are shown from red to green. (B) The expression of miR-92a was further analyzed by qRT-PCR in 50 pairs of NSCLC tissue, along with 34 metastasis and 16 non-metastatic NSCLC tissues. (C) Relative expression of miR-92a in non-metastatic (n=16) and metastatic (n=34) NSCLC samples. **P<0.01, compared with non-metastatic NSCLC samples. (D) Kaplan-Meier overall survival curve for NSCLC patients with miR-92a-high and miR-92a-low character. (E) Relative expression of miR-92a in four NSCLC cell lines (A549, H1299, SPC-A1 and H358) and a normal human bronchial epithelial cell line (16HBE). Data represent the means ± SD, *P<0.05; **P<0.01 vs. 16HBE.

To validate the expression of miR-92a obtained from miRNA microarray assay, qRT-PCR was applied to examine miR-92a expression in 50 pairs of NSCLC tissues, along with 34 metastasis and 16 non-metastatic NSCLC tissues. The result showed that miR-92a was significantly higher in NSCLC tissues than those of their matched adjacent normal tissues (Fig. 1B). miR-92a was also overexpressed in metastatic tissues compared with non-metastatic NSCLC tissues (Fig. 1C). To further investigate the correlation between miR-92a expression and prognosis of NSCLC patients, 50 patients were divided into 2 subgroups based on the mean of all samples: low miR-92a group (n=21): miR-92a expression ratio < median ratio; high miR-92a group (n=29): miR-92a expression ratio > median ratio. From Kaplan-Meier survival curve, we observed that patients with high miR-92a expression had significantly shorter overall survival than those with low miR-92a expression (P<0.001, log-rank test; Fig. 1D).

To validate whether upregulation of miR-92a was also present in NSCLC cell lines, we examined miR-92a expression in four NSCLC cell lines including A549, H358, SPC-A1, H1299, and a normal human bronchial epithelial cell line 16HBE acted as a control. It was found that the expression of miR-92a was also aberrantly upregulated in four NSCLC cell lines, as compared to 16HBE (Fig. 1E), and these results were similar with the detection in NSCLC tissues. These results indicated that miR-92a may be involved in the development of NSCLC.

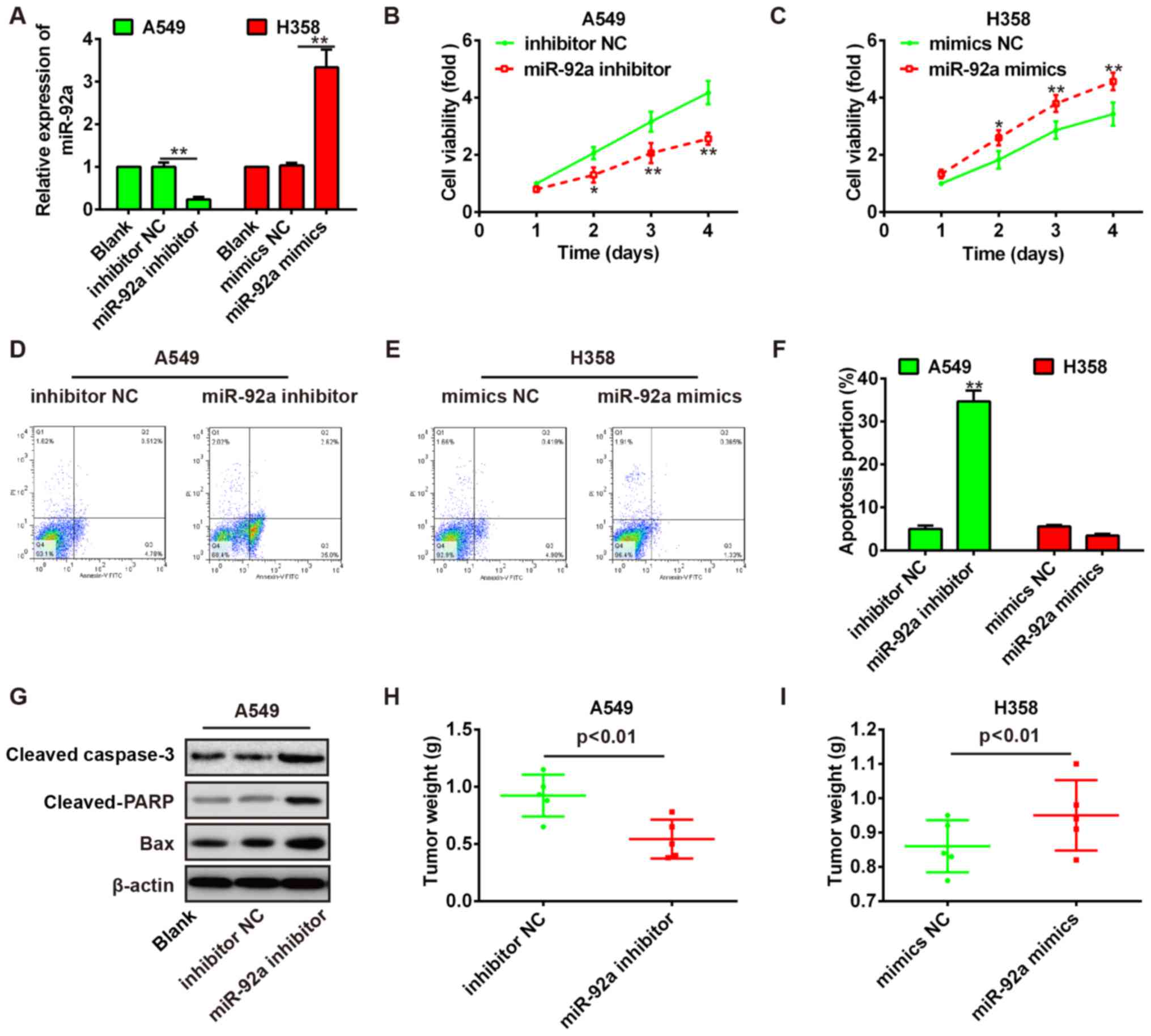
miR-92a promotes cell proliferation in vitro and tumor growth in vivo

Given the upregulation of miR-92a in NSCLC tissues and cell lines, we predicted that miR-92a may function as a tumor oncogene. To verify our hypothesis, miR-92a inhibitor was transfected into A549 cells and miR-92a mimic was transfected into H358 cells because A549 and H358 cells exhibited the highest and lowest expression levels of miR-92a in these NSCLC cell lines, respectively. qRT-PCR analysis showed that miR-92a expression was effectively reduced or enhanced by miR-92a inhibitor or mimic (Fig. 2A). The results of MTT revealed that miR-92a knockdown inhibited A549 cell proliferation, whereas miR-92a overexpression promoted H358 cell proliferation (Fig. 2B and C). Then, the percentage of apoptotic cells in miR-92a-transfected A549 and H358 cells was evaluated by flow cytometry. As shown in Fig. 2D–F, the ratio of apoptotic cells in A549 cells was increased, whereas decreased in H358 cells. To further study possible mechanisms through which miR-92a alters NSCLC cell apoptosis, we examined the expression of apoptosis-relevant proteins. As shown in Fig. 2G, miR-92a knockdown resulted in an obvious increased expression level of pro-apoptotic proteins including the cleaved-caspase-3, caspase-PARP and Bax in A549 cells.

Figure 2

miR-92a promotes cell proliferation in vitro and tumor growth in vivo. (A) Transfection of miR-92a inhibitor significantly decreased the expression level of miR-92a in A549 cells, whereas increased in miR-92a mimic transfected H358 cells. (B and C) Cell proliferation was measured by MTT assay after transfection in A549 and H358 cells. (D–F) The percentage of apoptotic cells was evaluated by flow cytometry after transfection in A549 and H358 cells. (G) The expression levels of cleaved-caspase-3, cleaved-PARP and Bax were detected by western blotting after transfection in A549 and H358 cells. *P<0.05, **P<0.01 vs. negative control groups (inhibitor NC or mimic NC). (H and I) miR-92a inhibitor-transfected A549 cells and miR-92a mimic-transfected H358 cells were subcutaneously injected into the mouse right flank at 1×106 cells/100 µl to establish NSCLC xenograft models, n=10 per group. After 5 weeks of the transplantation, tumor-bearing mice were sacrificed and the xenografts were harvested and weighed. P<0.01 vs. negative control groups (inhibitor NC or mimic NC).

To evaluate the effect of miR-92a on NSCLC tumor growth in vivo, A549 cells transfected with miR-92a inhibitor and H358 cells transfected with miR-92a mimic were subcutaneously injected into nude mice, and the growth of the resultant primary tumors were monitored. As expected, the tumor growth was significantly inhibited in miR-92a inhibitor transfected A549 cells (Fig. 2H), whereas significantly promoted in miR-92a mimic transfected H358 cells (Fig. 2I). All these results suggested that miR-92a executed an oncogenic effect in NSCLC by potentiating cell growth ability of NSCLC cells.

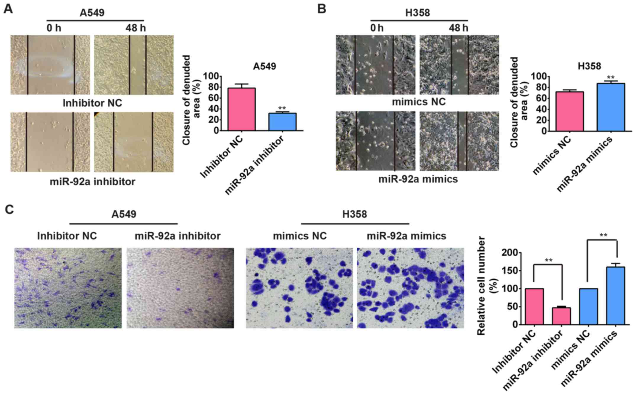
miR-92a promotes the migration and invasion of NSCLC cells in vitro

To explore whether miR-92a affects migration and invasion of NSCLC cells, wound healing and Transwell invasion assays were performed in A549 and H358 cells. Transfection of miR-92a inhibitor significantly attenuated the capacity of migration in A549 cells compared with the control cells without transfection (Fig. 3A), whereas the capacity of wound healing in H358 cells was significantly enhanced after treated with miR-92a mimic (Fig. 3B). Subsequently, the relative invaded cell number of A549 cells transfected with miR-92a inhibitor was significantly decreased compared with the control cells while the relative cell number was significantly increased in the miR-92a mimic transfected H358 cells (Fig. 3C), suggesting that miR-92a plays an important role in the regulation of NSCLC cellular motility, including the cell invasive and metastatic capacity.

Figure 3

miR-92a promotes NSCLC cell metastasis. (A) Knockdown of miR-92a significantly inhibited the migration of A549 cells. (B) Overexpression of miR-92a significantly promoted the migration of H358 cells. (C) Knockdown of miR-92a significantly inhibited the invasion of A549 cells, while over-expression of miR-92a significantly promoted the invasion of H358 cells. **P<0.01 vs. negative vector control groups (inhibitor NC or mimic NC).

miR-92a regulates EMT in NSCLC cells

Recent studies indicate that EMT plays an important role in the invasion and metastasis of NSCLC (25) and miRNAs have been recognized as key regulators of EMT (26), thus we assessed the ability of miR-92a to promote EMT in NSCLC cells. We found that the expression of E-cadherin known as the epithelial marker was significantly upregulated, whereas that of the mesenchymal marker N-cadherin, vimentin and β-catenin were significantly downregulated in A549 cells transfected with miR-92a inhibitor (Fig. 4A). In contrast, overexpression of miR-92a markedly decreased E-cadherin expression and increased N-cadherin, vimentin and β-catenin expression levels in miR-92a mimic transfected H358 cells (Fig. 4B). These results suggest that miR-92a controls NSCLC invasion and metastasis by regulating EMT.

Figure 4

miR-92a promoted the EMT of NSCLC cells. (A) Expression levels of EMT markers including E-cadherin N-cadherin, vimentin and β-catenin were evaluated at protein levels in A549 cells transfected with miR-92a inhibitor. (B) Expression levels of EMT markers were evaluated at protein levels in H358 cells treated with miR-92a mimic. Data represent the means ± SD, **P<0.01 vs. mimic NC or inhibitor NC.

PTEN is a direct target of miR-92a in NSCLC cells

To further characterize the molecular mechanisms involved in the oncogenic role of miR-92a in NSCLC cells, we searched for potential target genes of miR-92a using TargetScan and microRNA.org. PTEN was chosen as a target gene of miR-92a because its level is related with poor prognosis in lung cancer and facilitated EMT in colorectal cancer (CRC) (24,27–29). The predicted binding sites for miR-92a in the PTEN sequence are illustrated in Fig. 5A. Then, western blot analysis confirmed that overexpression of miR-92a markedly inhibited PTEN expression on protein level in H358 cells (Fig. 5B and D). In contrast, inhibition of miR-92a markedly promoted PTEN expression on protein level in A549 cells (Fig. 5C and D). Notably, overexpression of miR-92a in H358 cells or knockdown of miR-92a in A549 cells did not change PTEN mRNA level, which indicated miR-92a targeted PTEN mainly via translational inhibition (Fig. 5E). This finding agrees with the results reported by Zhang et al in colorectal cancer (24).

Figure 5

PTEN is a direct target of miR-92a in NSCLC cells. (A) The predicted complementary sequences for miR-92a in the 3′UTR of PTEN and the mutations are shown in the seed region of miR-92a. (B–D) PTEN protein expression was measured in A549 cells transfected with miR-92a inhibitor or in H358 cells treated with miR-92a mimic. β-actin was used as the internal control. Data represent the means ± SD, *P<0.05, **P<0.01 vs. miR-NC. (E) PTEN mRNA expression was measured in A549 cells transfected with miR-92a inhibitor or in H358 cells treated with miR-92a mimic. GAPDH was used as the internal control. Data represent the means ± SD, *P<0.05, **P<0.01 vs. miR-NC. (F) miR-92a mimic or inhibitor significantly inhibited or promoted the luciferase activity that carried wt 3′-UTR of PTEN but had no obvious effect on mt 3′-UTR of PTEN. (G) Pearson's analysis for the correlation of PTEN and miR-92a expression levels in patients with NSCLC (n=50; r= −0.8492; P<0.001).

To determine whether PTEN is a direct target of miR-92a in NSCLC cells, luciferase reporter assay was performed. The result showed that overexpression of miR-92a significantly inhibited the luciferase activity of wild-type PTEN 3′UTR, while inhibition of miR-92a obviously promoted the luciferase activity of wild-type PTEN 3′UTR, but the activity of the mutant-type PTEN 3′UTR was not changed (Fig. 5F).

To further investigate the relationship between miR-92a and PTEN in NSCLC tissues, the level of PTEN mRNA in 50 NSCLC patients was measured by qRT-PCR (data not shown). As shown in Fig. 5G, Pearson's correlation analysis revealed that the expression of miR-92a was inversely correlated with the expression of PTEN in the 50 patients with NSCLC (r= −0.8492; P<0.001). These results indicated that miR-92a could directly bind anti-oncogenic PTEN and inhibited its expression in NSCLC.

miR-92a activates the PTEN mediated AKT signal pathway

It is reported that PTEN can negatively regulate the activity of Akt (30,31), and the PI3K/Akt pathway plays an important role in the invasion and metastasis of tumor cells (32–34). However, the effect of miR-92a on PTEN-mediated AKT signaling was not reported previously in NSCLC. Western blot analysis revealed that miR-92a knockdown in A549 cells robustly increased PTEN protein expression levels, inhibited the phosphorylated AKT (Ser 473) and phosphorylated-mTOR (Fig. 6A), whereas the inhibition of miR-92a in H358 cells exerted the opposite effect (Fig. 6B). However, miR-92a over expression or miR-92a knockdown did not change the expression levels of total AKT and mTOR protein (Fig. 6A and B). These results indicate that miR-92a promotes the activity of PI3K/AKT pathway in NSCLC cells.

Figure 6

miR-92a regulates the PTEN-mediated AKT signal pathways. Protein levels of PTEN, p-AKT, AKT, p-mTOR and mTOR were detected by western blot analysis in miR-92a inhibitor transfected A549 cells (A) or in miR-92a mimic transfected H358 cells (B), and bands were semi-quantitatively analyzed by using ImageJ software, normalized to β-actin density. Data represent the means ± SD, **P<0.01 vs. the blank and negative control groups.

PTEN is required for the miR-92a-mediated promotion of cell migration and invasion in NSCLC

To evaluate if PTEN is responsible for the oncogenic potential of miR-92a in NSCLC cells, gain- and loss-of-function studies of PTEN were performed. As expected, PTEN silencing by si-PTEN partially reversed the effects of miR-92a knockdown on cell migration and invasion in A549 cells (Fig. 7A and C). Conversely, over-expression of PTEN significantly alleviated the enhancement of cell migration and invasion induced by miR-92a mimic in H358 cells (Fig. 7B and D). Together, these data suggest that miR-92a exerts an oncogenic role by targeting PTEN/PI3K/AKT pathway in NSCLC.

Figure 7

Repression of PTEN is required for the miR-92a-mediated promotion of cell migration and invasion in NSCLC. (A and C) Suppression of PTEN in A549 cells reversed the inhibitory effect of miR-92a inhibitor on cell migration and invasion. (B and D) Overexpression of PTEN in H358 cells attenuated the promoting effect of miR-92a mimic on cell migration and invasion. Data represent the means ± SD, *P<0.05, **P<0.01 vs. blank, ##P<0.01 vs. miR-92a inhibitor or miR-92a mimic.

Discussion

In the present study, we demonstrated that miR-92a is frequently upregulated in human NSCLC tissues and cell lines, and significantly correlated with poor prognosis. Furthermore, miR-92a can regulate NSCLC cellular metastasis by inducing EMT through activating PI3K/AKT pathways, at least partially by downregulating the level of PTEN. These results suggest that miR-92a functions as an oncogene in NSCLC and may serve as a novel and promising therapeutic target for NSCLC.

Increasing evidence has demonstrated that miRNAs play a crucial role in NSCLC invasion and metastasis (35,36). Some miRNAs, for instance miR-663a, miR-361-3p and miR-491-5p, have been proved to contribute to the metastasis of NSCLC (37–39). Recent studies showed that the expression of miR-92a was increased in NSCLC tissues, and overexpression of miR-92a in NSCLC cells promoted growth, metastasis, and chemoresistance by targeting PTEN (40). Noteworthy, miR-92a was found upregulated in human NSCLC tissues and cell lines via retrieving the microarray data in the GEO dataset (GSE29248), which was consistent with previous results (24). Thus, we chose miR-92a for further study. Moreover, the in vitro and in vivo assay results confirmed that miR-92a could promote proliferation, migration in NSCLC cells and tumor formation in nude mice. In addition, we found that up regulation of miR-92a was significantly correlated with shorter overall survival. These results suggested that miR-92a plays an oncogenic role in NSCLC.

EMT is a crucial event in tumor migration and metastasis, which is the first indication of cancer development (41). MicroRNAs recently emerged as important regulators of EMT in various cancers (26,42). For example, the miR-221/222 miRNA cluster has been found to induce EMT in breast cancer cells (43). miR-27 is upregulated in gastric cancer metastasis and enhances EMT through regulation of Zeb1, Zeb2 and Slug (44). These studies support a crucial role of microRNAs in controlling EMT and metastasis. For NSCLC, the role of miRNAs in EMT is being explored. Our results showed that the inhibition of miR-92a could suppress EMT of NSCLC cells whereas overexpression of miR-92a promoted EMT of NSCLC cells. Thus, our findings implicate miR-92a promote the metastasis of NSCLC cells by regulating EMT phenotype.

PTEN, a tumor suppressor, is a well-known regulator of EMT and inhibits tumor cell growth and invasion by blocking the PI3K/Akt pathway (45–48). In NSCLC, PTEN was found to be upregulated and associated with the metastatic phenotype of NSCLC cells (29). In this study, our results showed that miR-92a directly targeted PTEN in NSCLC cells and the expression of PTEN was inversely correlated with miR-92 expression in NSCLC tissues. Furthermore, we found that upregulation of miR-92a could promote activation of PI3K/AKT signaling pathway through downregulation of PTEN. Of note, overexpression of PTEN effectively inhibited the tumor promotional functions of miR-92a on NSCLC migration and invasion.

In conclusion, our results reinforce the role of miR-92a as a tumor oncogene in NSCLC. Importantly, we identified a likely novel potential mechanism of miR-92a promoting EMT and tumor metastasis by inhibiting PTEN and indirectly regulating PI3K/AKT signaling pathway. In particular, the important role of miR-92a in NSCLC suggests that the upregulation of miR-92a may have diagnostic and therapeutic value for NSCLC.

References

1 

Spira A and Ettinger DS: Multidisciplinary management of lung cancer. N Engl J Med. 350:379–392. 2004. View Article : Google Scholar : PubMed/NCBI

2 

Mercier O, Fadel E, de Perrot M, Mussot S, Stella F, Chapelier A and Dartevelle P: Surgical treatment of solitary adrenal metastasis from non-small cell lung cancer. J Thorac Cardiovasc Surg. 130:136–140. 2005. View Article : Google Scholar : PubMed/NCBI

3 

Fabian MR, Sonenberg N and Filipowicz W: Regulation of mRNA translation and stability by microRNAs. Annu Rev Biochem. 79:351–379. 2010. View Article : Google Scholar : PubMed/NCBI

4 

Guo H, Ingolia NT, Weissman JS and Bartel DP: Mammalian microRNAs predominantly act to decrease target mRNA levels. Nature. 466:835–840. 2010. View Article : Google Scholar : PubMed/NCBI

5 

Bartel DP: MicroRNAs: Genomics, biogenesis, mechanism, and function. Cell. 116:281–297. 2004. View Article : Google Scholar : PubMed/NCBI

6 

Boeri M, Sestini S, Fortunato O, Verri C, Suatoni P, Pastorino U and Sozzi G: Recent advances of microRNA-based molecular diagnostics to reduce false-positive lung cancer imaging. Expert Rev Mol Diagn. 15:801–813. 2015.PubMed/NCBI

7 

Skrzypski M, Dziadziuszko R and Jassem J: MicroRNA in lung cancer diagnostics and treatment. Mutat Res. 717:25–31. 2011. View Article : Google Scholar : PubMed/NCBI

8 

Guan P, Yin Z, Li X, Wu W and Zhou B: Meta-analysis of human lung cancer microRNA expression profiling studies comparing cancer tissues with normal tissues. J Exp Clin Cancer Res. 31:542012. View Article : Google Scholar : PubMed/NCBI

9 

Shang Y, Zang A, Li J, Jia Y, Li X, Zhang L, Huo R, Yang J, Feng J, Ge K, et al: MicroRNA-383 is a tumor suppressor and potential prognostic biomarker in human non-small cell lung cancer. Biomed Pharmacother. 83:1175–1181. 2016. View Article : Google Scholar : PubMed/NCBI

10 

Zeng Y, Zhu J, Shen D, Qin H, Lei Z, Li W, Liu Z and Huang JA: MicroRNA-205 targets SMAD4 in non-small cell lung cancer and promotes lung cancer cell growth in vitro and in vivo. Oncotarget. Jun 30–2016.Epub ahead of print.

11 

Thiery JP, Acloque H, Huang RY and Nieto MA: Epithelial-mesenchymal transitions in development and disease. Cell. 139:871–890. 2009. View Article : Google Scholar : PubMed/NCBI

12 

Mahmood MQ, Ward C, Muller HK, Sohal SS and Walters EH: Epithelial mesenchymal transition (EMT) and non-small cell lung cancer (NSCLC): A mutual association with airway disease. Med Oncol. 34:452017. View Article : Google Scholar : PubMed/NCBI

13 

Qin Q, Wei F, Zhang J and Li B: miR-134 suppresses the migration and invasion of non-small cell lung cancer by targeting ITGB1. Oncol Rep. 37:823–830. 2017.PubMed/NCBI

14 

Lamouille S, Xu J and Derynck R: Molecular mechanisms of epithelial-mesenchymal transition. Nat Rev Mol Cell Biol. 15:178–196. 2014. View Article : Google Scholar : PubMed/NCBI

15 

Hao J, Zhang Y, Deng M, Ye R, Zhao S, Wang Y, Li J and Zhao Z: MicroRNA control of epithelial-mesenchymal transition in cancer stem cells. Int J Cancer. 135:1019–1027. 2014. View Article : Google Scholar : PubMed/NCBI

16 

Yu M, Xue H, Wang Y, Shen Q, Jiang Q, Zhang X, Li K, Jia M, Jia J, Xu J, et al: miR-345 inhibits tumor metastasis and EMT by targeting IRF1-mediated mTOR/STAT3/AKT pathway in hepatocellular carcinoma. Int J Oncol. 50:975–983. 2017.PubMed/NCBI

17 

Sathyanarayanan A, Chandrasekaran KS and Karunagaran D: microRNA-145 modulates epithelial-mesenchymal transition and suppresses proliferation, migration and invasion by targeting SIP1 in human cervical cancer cells. Cell Oncol (Dordr). 40:119–131. 2017. View Article : Google Scholar

18 

Korpal M, Lee ES, Hu G and Kang Y: The miR-200 family inhibits epithelial-mesenchymal transition and cancer cell migration by direct targeting of E-cadherin transcriptional repressors ZEB1 and ZEB2. J Biol Chem. 283:14910–14914. 2008. View Article : Google Scholar : PubMed/NCBI

19 

Korpal M and Kang Y: The emerging role of miR-200 family of microRNAs in epithelial-mesenchymal transition and cancer metastasis. RNA Biol. 5:115–119. 2008. View Article : Google Scholar

20 

Song CL, Liu B, Shi YF, Liu N, Yan YY, Zhang JC, Xue X, Wang JP, Zhao Z, Liu JG, et al: MicroRNA-130a alleviates human coronary artery endothelial cell injury and inflammatory responses by targeting PTEN via activating PI3K/Akt/eNOS signaling pathway. Oncotarget. 7:71922–71936. 2016.PubMed/NCBI

21 

Fukumoto I, Kinoshita T, Hanazawa T, Kikkawa N, Chiyomaru T, Enokida H, Yamamoto N, Goto Y, Nishikawa R, Nakagawa M, et al: Identification of tumour suppressive microRNA-451a in hypopharyngeal squamous cell carcinoma based on microRNA expression signature. Br J Cancer. 111:386–394. 2014. View Article : Google Scholar : PubMed/NCBI

22 

da Silva Xavier G, Leclerc I, Varadi A, Tsuboi T, Moule SK and Rutter GA: Role for AMP-activated protein kinase in glucose-stimulated insulin secretion and preproinsulin gene expression. Biochem J. 371:761–774. 2003. View Article : Google Scholar : PubMed/NCBI

23 

Zheng H and Kang Y: Multilayer control of the EMT master regulators. Oncogene. 33:1755–1763. 2014. View Article : Google Scholar

24 

Zhang G, Zhou H, Xiao H, Liu Z, Tian H and Zhou T: MicroRNA-92a functions as an oncogene in colorectal cancer by targeting PTEN. Dig Dis Sci. 59:98–107. 2014. View Article : Google Scholar

25 

Zhang JX, Zhai JF, Yang XT and Wang J: MicroRNA-132 inhibits migration, invasion and epithelial-mesenchymal transition by regulating TGFβ1/Smad2 in human non-small cell lung cancer. Eur Rev Med Pharmacol Sci. 20:3793–3801. 2016.PubMed/NCBI

26 

Lamouille S, Subramanyam D, Blelloch R and Derynck R: Regulation of epithelial-mesenchymal and mesenchymal-epithelial transitions by microRNAs. Curr Opin Cell Biol. 25:200–207. 2013. View Article : Google Scholar : PubMed/NCBI

27 

Xiao J, Hu CP, He BX, Chen X, Lu XX, Xie MX, Li W, He SY, You SJ and Chen Q: PTEN expression is a prognostic marker for patients with non-small cell lung cancer: A systematic review and meta-analysis of the literature. Oncotarget. 7:57832–57840. 2016.PubMed/NCBI

28 

Gu J, Ou W, Huang L, Wu J, Li S, Xu J, Feng J, Liu B and Zhou Y: PTEN expression is associated with the outcome of lung cancer: Evidence from a meta-analysis. Minerva Med. 107:342–351. 2016.PubMed/NCBI

29 

Zhu DY, Li XN, Qi Y, Liu DL, Yang Y, Zhao J, Zhang CY, Wu K and Zhao S: MiR-454 promotes the progression of human non-small cell lung cancer and directly targets PTEN. Biomed Pharmacother. 81:79–85. 2016. View Article : Google Scholar : PubMed/NCBI

30 

Chetram MA and Hinton CV: PTEN regulation of ERK1/2 signaling in cancer. J Recept Signal Transduct Res. 32:190–195. 2012. View Article : Google Scholar : PubMed/NCBI

31 

Feng X, Jiang J, Shi S, Xie H, Zhou L and Zheng S: Knockdown of miR-25 increases the sensitivity of liver cancer stem cells to TRAIL-induced apoptosis via PTEN/PI3K/Akt/Bad signaling pathway. Int J Oncol. 49:2600–2610. 2016.PubMed/NCBI

32 

Xia H, Li Y and Lv X: MicroRNA-107 inhibits tumor growth and metastasis by targeting the BDNF-mediated PI3K/AKT pathway in human non-small lung cancer. Int J Oncol. 49:1325–1333. 2016.PubMed/NCBI

33 

Wang R, Zhang Q, Peng X, Zhou C, Zhong Y, Chen X, Qiu Y, Jin M, Gong M and Kong D: Stellettin B induces G1 arrest, apoptosis and autophagy in human non-small cell lung cancer A549 cells via blocking PI3K/Akt/mTOR pathway. Sci Rep. 6:270712016. View Article : Google Scholar : PubMed/NCBI

34 

Larue L and Bellacosa A: Epithelial-mesenchymal transition in development and cancer: Role of phosphatidylinositol 3′ kinase/AKT pathways. Oncogene. 24:7443–7454. 2005. View Article : Google Scholar : PubMed/NCBI

35 

Xiao L, Zhou H, Li XP, Chen J, Fang C, Mao CX, Cui JJ, Zhang W, Zhou HH, Yin JY, et al: MicroRNA-138 acts as a tumor suppressor in non small cell lung cancer via targeting YAP1. Oncotarget. 7:40038–40046. 2016.PubMed/NCBI

36 

Pastorkova Z, Skarda J and Andel J: The role of microRNA in metastatic processes of non-small cell lung carcinoma. Biomed Pap Med Fac Univ Palacky Olomouc Czech Repub. 160:343–357. 2016.PubMed/NCBI

37 

Zhang Y, Xu X, Zhang M, Wang X, Bai X, Li H, Kan L, Zhou Y, Niu H and He P: MicroRNA-663a is downregulated in non-small cell lung cancer and inhibits proliferation and invasion by targeting JunD. BMC Cancer. 16:3152016. View Article : Google Scholar : PubMed/NCBI

38 

Chen W, Wang J, Liu S, Wang S, Cheng Y, Zhou W, Duan C and Zhang C: MicroRNA-361-3p suppresses tumor cell proliferation and metastasis by directly targeting SH2B1 in NSCLC. J Exp Clin Cancer Res. 35:762016. View Article : Google Scholar : PubMed/NCBI

39 

Gong F, Ren P, Zhang Y, Jiang J and Zhang H: MicroRNAs-491-5p suppresses cell proliferation and invasion by inhibiting IGF2BP1 in non-small cell lung cancer. Am J Transl Res. 8:485–495. 2016.PubMed/NCBI

40 

Ren P, Gong F, Zhang Y, Jiang J and Zhang H: MicroRNA-92a promotes growth, metastasis, and chemoresistance in non-small cell lung cancer cells by targeting PTEN. Tumour Biol. 37:3215–3225. 2016. View Article : Google Scholar

41 

Hanahan D and Weinberg RA: Hallmarks of cancer: The next generation. Cell. 144:646–674. 2011. View Article : Google Scholar : PubMed/NCBI

42 

Zaravinos A: The regulatory role of microRNAs in EMT and cancer. J Oncol. 2015:8658162015. View Article : Google Scholar : PubMed/NCBI

43 

Stinson S, Lackner MR, Adai AT, Yu N, Kim HJ, O'Brien C, Spoerke J, Jhunjhunwala S, Boyd Z, Januario T, et al: miR-221/222 targeting of trichorhinophalangeal 1 (TRPS1) promotes epithelial-to-mesenchymal transition in breast cancer. Sci Signal. 4:pt52011.PubMed/NCBI

44 

Zhang Z, Liu S, Shi R and Zhao G: miR-27 promotes human gastric cancer cell metastasis by inducing epithelial-to-mesenchymal transition. Cancer Genet. 204:486–491. 2011. View Article : Google Scholar : PubMed/NCBI

45 

Castellino RC and Durden DL: Mechanisms of disease: The PI3K-Akt-PTEN signaling node - an intercept point for the control of angiogenesis in brain tumors. Nat Clin Pract Neurol. 3:682–693. 2007. View Article : Google Scholar : PubMed/NCBI

46 

Grille SJ, Bellacosa A, Upson J, Klein-Szanto AJ, van Roy F, Lee-Kwon W, Donowitz M, Tsichlis PN and Larue L: The protein kinase Akt induces epithelial mesenchymal transition and promotes enhanced motility and invasiveness of squamous cell carcinoma lines. Cancer Res. 63:2172–2178. 2003.PubMed/NCBI

47 

Vogt PK, Gymnopoulos M and Hart JR: PI 3-kinase and cancer: Changing accents. Curr Opin Genet Dev. 19:12–17. 2009. View Article : Google Scholar : PubMed/NCBI

48 

Tu K, Liu Z, Yao B, Han S and Yang W: MicroRNA-519a promotes tumor growth by targeting PTEN/PI3K/AKT signaling in hepatocellular carcinoma. Int J Oncol. 48:965–974. 2016.

Related Articles

  • Abstract
  • View
  • Download
  • Twitter
Copy and paste a formatted citation
Spandidos Publications style
Lu C, Shan Z, Hong J and Yang L: MicroRNA-92a promotes epithelial-mesenchymal transition through activation of PTEN/PI3K/AKT signaling pathway in non-small cell lung cancer metastasis. Int J Oncol 51: 235-244, 2017.
APA
Lu, C., Shan, Z., Hong, J., & Yang, L. (2017). MicroRNA-92a promotes epithelial-mesenchymal transition through activation of PTEN/PI3K/AKT signaling pathway in non-small cell lung cancer metastasis. International Journal of Oncology, 51, 235-244. https://doi.org/10.3892/ijo.2017.3999
MLA
Lu, C., Shan, Z., Hong, J., Yang, L."MicroRNA-92a promotes epithelial-mesenchymal transition through activation of PTEN/PI3K/AKT signaling pathway in non-small cell lung cancer metastasis". International Journal of Oncology 51.1 (2017): 235-244.
Chicago
Lu, C., Shan, Z., Hong, J., Yang, L."MicroRNA-92a promotes epithelial-mesenchymal transition through activation of PTEN/PI3K/AKT signaling pathway in non-small cell lung cancer metastasis". International Journal of Oncology 51, no. 1 (2017): 235-244. https://doi.org/10.3892/ijo.2017.3999
Copy and paste a formatted citation
x
Spandidos Publications style
Lu C, Shan Z, Hong J and Yang L: MicroRNA-92a promotes epithelial-mesenchymal transition through activation of PTEN/PI3K/AKT signaling pathway in non-small cell lung cancer metastasis. Int J Oncol 51: 235-244, 2017.
APA
Lu, C., Shan, Z., Hong, J., & Yang, L. (2017). MicroRNA-92a promotes epithelial-mesenchymal transition through activation of PTEN/PI3K/AKT signaling pathway in non-small cell lung cancer metastasis. International Journal of Oncology, 51, 235-244. https://doi.org/10.3892/ijo.2017.3999
MLA
Lu, C., Shan, Z., Hong, J., Yang, L."MicroRNA-92a promotes epithelial-mesenchymal transition through activation of PTEN/PI3K/AKT signaling pathway in non-small cell lung cancer metastasis". International Journal of Oncology 51.1 (2017): 235-244.
Chicago
Lu, C., Shan, Z., Hong, J., Yang, L."MicroRNA-92a promotes epithelial-mesenchymal transition through activation of PTEN/PI3K/AKT signaling pathway in non-small cell lung cancer metastasis". International Journal of Oncology 51, no. 1 (2017): 235-244. https://doi.org/10.3892/ijo.2017.3999
Follow us
  • Twitter
  • LinkedIn
  • Facebook
About
  • Spandidos Publications
  • Careers
  • Cookie Policy
  • Privacy Policy
How can we help?
  • Help
  • Live Chat
  • Contact
  • Email to our Support Team