Spandidos Publications Logo
  • About
    • About Spandidos
    • Aims and Scopes
    • Abstracting and Indexing
    • Editorial Policies
    • Reprints and Permissions
    • Job Opportunities
    • Terms and Conditions
    • Contact
  • Journals
    • All Journals
    • Oncology Letters
      • Oncology Letters
      • Information for Authors
      • Editorial Policies
      • Editorial Board
      • Aims and Scope
      • Abstracting and Indexing
      • Bibliographic Information
      • Archive
    • International Journal of Oncology
      • International Journal of Oncology
      • Information for Authors
      • Editorial Policies
      • Editorial Board
      • Aims and Scope
      • Abstracting and Indexing
      • Bibliographic Information
      • Archive
    • Molecular and Clinical Oncology
      • Molecular and Clinical Oncology
      • Information for Authors
      • Editorial Policies
      • Editorial Board
      • Aims and Scope
      • Abstracting and Indexing
      • Bibliographic Information
      • Archive
    • Experimental and Therapeutic Medicine
      • Experimental and Therapeutic Medicine
      • Information for Authors
      • Editorial Policies
      • Editorial Board
      • Aims and Scope
      • Abstracting and Indexing
      • Bibliographic Information
      • Archive
    • International Journal of Molecular Medicine
      • International Journal of Molecular Medicine
      • Information for Authors
      • Editorial Policies
      • Editorial Board
      • Aims and Scope
      • Abstracting and Indexing
      • Bibliographic Information
      • Archive
    • Biomedical Reports
      • Biomedical Reports
      • Information for Authors
      • Editorial Policies
      • Editorial Board
      • Aims and Scope
      • Abstracting and Indexing
      • Bibliographic Information
      • Archive
    • Oncology Reports
      • Oncology Reports
      • Information for Authors
      • Editorial Policies
      • Editorial Board
      • Aims and Scope
      • Abstracting and Indexing
      • Bibliographic Information
      • Archive
    • Molecular Medicine Reports
      • Molecular Medicine Reports
      • Information for Authors
      • Editorial Policies
      • Editorial Board
      • Aims and Scope
      • Abstracting and Indexing
      • Bibliographic Information
      • Archive
    • World Academy of Sciences Journal
      • World Academy of Sciences Journal
      • Information for Authors
      • Editorial Policies
      • Editorial Board
      • Aims and Scope
      • Abstracting and Indexing
      • Bibliographic Information
      • Archive
    • International Journal of Functional Nutrition
      • International Journal of Functional Nutrition
      • Information for Authors
      • Editorial Policies
      • Editorial Board
      • Aims and Scope
      • Abstracting and Indexing
      • Bibliographic Information
      • Archive
    • International Journal of Epigenetics
      • International Journal of Epigenetics
      • Information for Authors
      • Editorial Policies
      • Editorial Board
      • Aims and Scope
      • Abstracting and Indexing
      • Bibliographic Information
      • Archive
    • Medicine International
      • Medicine International
      • Information for Authors
      • Editorial Policies
      • Editorial Board
      • Aims and Scope
      • Abstracting and Indexing
      • Bibliographic Information
      • Archive
  • Articles
  • Information
    • Information for Authors
    • Information for Reviewers
    • Information for Librarians
    • Information for Advertisers
    • Conferences
  • Language Editing
Spandidos Publications Logo
  • About
    • About Spandidos
    • Aims and Scopes
    • Abstracting and Indexing
    • Editorial Policies
    • Reprints and Permissions
    • Job Opportunities
    • Terms and Conditions
    • Contact
  • Journals
    • All Journals
    • Biomedical Reports
      • Information for Authors
      • Editorial Policies
      • Editorial Board
      • Aims and Scope
      • Abstracting and Indexing
      • Bibliographic Information
      • Archive
    • Experimental and Therapeutic Medicine
      • Information for Authors
      • Editorial Policies
      • Editorial Board
      • Aims and Scope
      • Abstracting and Indexing
      • Bibliographic Information
      • Archive
    • International Journal of Epigenetics
      • Information for Authors
      • Editorial Policies
      • Editorial Board
      • Aims and Scope
      • Abstracting and Indexing
      • Bibliographic Information
      • Archive
    • International Journal of Functional Nutrition
      • Information for Authors
      • Editorial Policies
      • Editorial Board
      • Aims and Scope
      • Abstracting and Indexing
      • Bibliographic Information
      • Archive
    • International Journal of Molecular Medicine
      • Information for Authors
      • Editorial Policies
      • Editorial Board
      • Aims and Scope
      • Abstracting and Indexing
      • Bibliographic Information
      • Archive
    • International Journal of Oncology
      • Information for Authors
      • Editorial Policies
      • Editorial Board
      • Aims and Scope
      • Abstracting and Indexing
      • Bibliographic Information
      • Archive
    • Medicine International
      • Information for Authors
      • Editorial Policies
      • Editorial Board
      • Aims and Scope
      • Abstracting and Indexing
      • Bibliographic Information
      • Archive
    • Molecular and Clinical Oncology
      • Information for Authors
      • Editorial Policies
      • Editorial Board
      • Aims and Scope
      • Abstracting and Indexing
      • Bibliographic Information
      • Archive
    • Molecular Medicine Reports
      • Information for Authors
      • Editorial Policies
      • Editorial Board
      • Aims and Scope
      • Abstracting and Indexing
      • Bibliographic Information
      • Archive
    • Oncology Letters
      • Information for Authors
      • Editorial Policies
      • Editorial Board
      • Aims and Scope
      • Abstracting and Indexing
      • Bibliographic Information
      • Archive
    • Oncology Reports
      • Information for Authors
      • Editorial Policies
      • Editorial Board
      • Aims and Scope
      • Abstracting and Indexing
      • Bibliographic Information
      • Archive
    • World Academy of Sciences Journal
      • Information for Authors
      • Editorial Policies
      • Editorial Board
      • Aims and Scope
      • Abstracting and Indexing
      • Bibliographic Information
      • Archive
  • Articles
  • Information
    • For Authors
    • For Reviewers
    • For Librarians
    • For Advertisers
    • Conferences
  • Language Editing
Login Register Submit
  • This site uses cookies
  • You can change your cookie settings at any time by following the instructions in our Cookie Policy. To find out more, you may read our Privacy Policy.

    I agree
Search articles by DOI, keyword, author or affiliation
Search
Advanced Search
presentation
International Journal of Oncology
Join Editorial Board Propose a Special Issue
Print ISSN: 1019-6439 Online ISSN: 1791-2423
Journal Cover
July-2017 Volume 51 Issue 1

Full Size Image

Cover Legend PDF

Sign up for eToc alerts
Recommend to Library

Journals

International Journal of Molecular Medicine

International Journal of Molecular Medicine

International Journal of Molecular Medicine is an international journal devoted to molecular mechanisms of human disease.

International Journal of Oncology

International Journal of Oncology

International Journal of Oncology is an international journal devoted to oncology research and cancer treatment.

Molecular Medicine Reports

Molecular Medicine Reports

Covers molecular medicine topics such as pharmacology, pathology, genetics, neuroscience, infectious diseases, molecular cardiology, and molecular surgery.

Oncology Reports

Oncology Reports

Oncology Reports is an international journal devoted to fundamental and applied research in Oncology.

Experimental and Therapeutic Medicine

Experimental and Therapeutic Medicine

Experimental and Therapeutic Medicine is an international journal devoted to laboratory and clinical medicine.

Oncology Letters

Oncology Letters

Oncology Letters is an international journal devoted to Experimental and Clinical Oncology.

Biomedical Reports

Biomedical Reports

Explores a wide range of biological and medical fields, including pharmacology, genetics, microbiology, neuroscience, and molecular cardiology.

Molecular and Clinical Oncology

Molecular and Clinical Oncology

International journal addressing all aspects of oncology research, from tumorigenesis and oncogenes to chemotherapy and metastasis.

World Academy of Sciences Journal

World Academy of Sciences Journal

Multidisciplinary open-access journal spanning biochemistry, genetics, neuroscience, environmental health, and synthetic biology.

International Journal of Functional Nutrition

International Journal of Functional Nutrition

Open-access journal combining biochemistry, pharmacology, immunology, and genetics to advance health through functional nutrition.

International Journal of Epigenetics

International Journal of Epigenetics

Publishes open-access research on using epigenetics to advance understanding and treatment of human disease.

Medicine International

Medicine International

An International Open Access Journal Devoted to General Medicine.

Journal Cover
July-2017 Volume 51 Issue 1

Full Size Image

Cover Legend PDF

Sign up for eToc alerts
Recommend to Library

  • Article
  • Citations
    • Cite This Article
    • Download Citation
    • Create Citation Alert
    • Remove Citation Alert
    • Cited By
  • Similar Articles
    • Related Articles (in Spandidos Publications)
    • Similar Articles (Google Scholar)
    • Similar Articles (PubMed)
  • Download PDF
  • Download XML
  • View XML
Article

Uncaria alkaloids reverse ABCB1-mediated cancer multidrug resistance

  • Authors:
    • Bao-Yuan Huang
    • Yu Zeng
    • Ying-Jie Li
    • Xiao-Jun Huang
    • Nan Hu
    • Nan Yao
    • Min-Feng Chen
    • Zai-Gang Yang
    • Zhe-Sheng Chen
    • Dong-Mei Zhang
    • Chang-Qing Zeng
  • View Affiliations / Copyright

    Affiliations: National Administration of Traditional Chinese Medicine Key Laboratory of Chinese Medicine Digital Quality Evaluation Technology, College of Traditional Chinese Medicine, Guangdong Pharmaceutical University, Guangzhou, Guangdong 510006, P.R. China, Institute of Traditional Chinese Medicine and Natural Products, College of Pharmacy, Jinan University, Guangzhou, Guangdong 510632, P.R. China, Institute of Uncaria, Jianhe Science and Technology Bureau, Jianhe, Guizhou 556400, P.R. China
  • Pages: 257-268
    |
    Published online on: May 17, 2017
       https://doi.org/10.3892/ijo.2017.4005
  • Expand metrics +
Metrics: Total Views: 0 (Spandidos Publications: | PMC Statistics: )
Metrics: Total PDF Downloads: 0 (Spandidos Publications: | PMC Statistics: )
Cited By (CrossRef): 0 citations Loading Articles...

This article is mentioned in:



Abstract

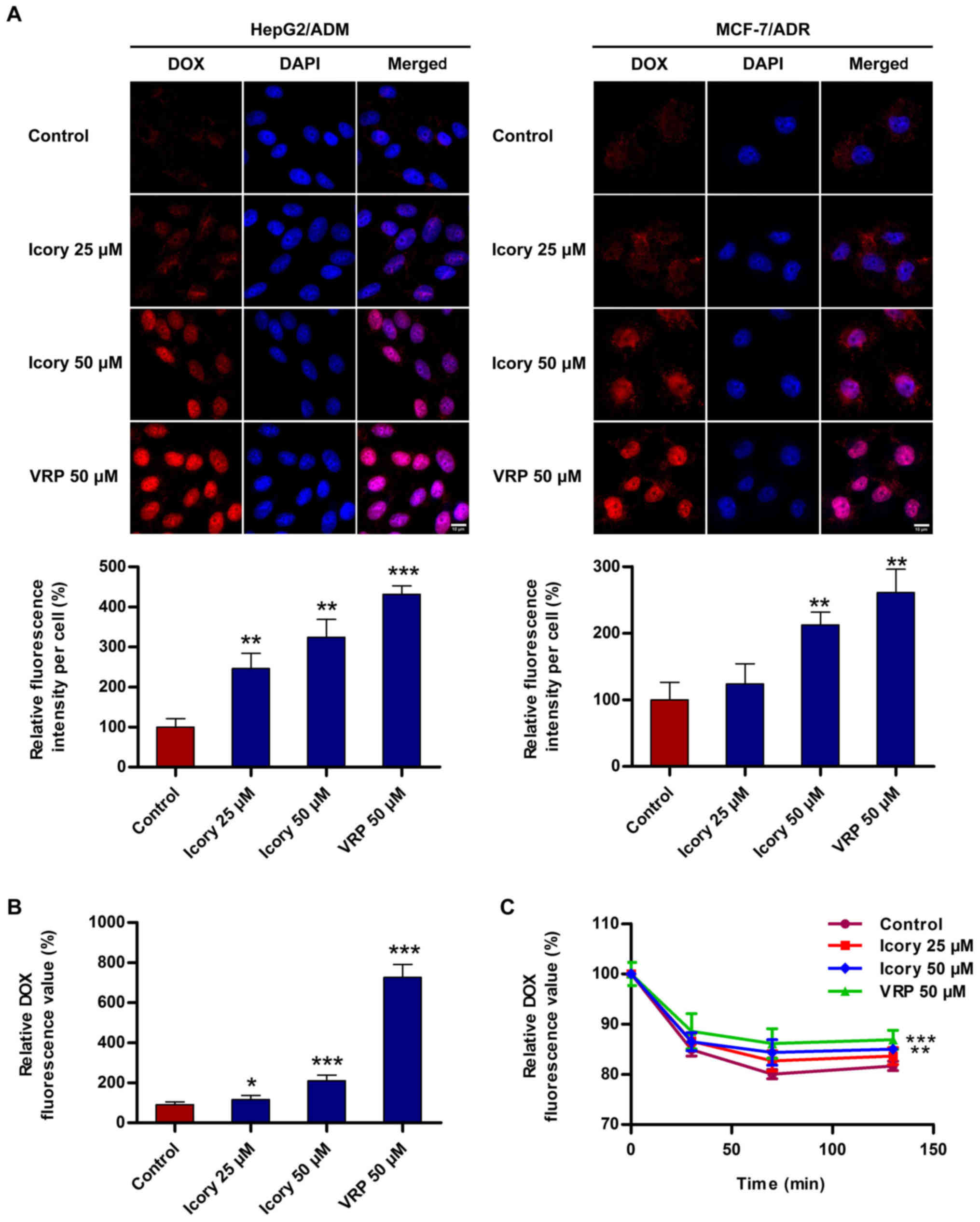
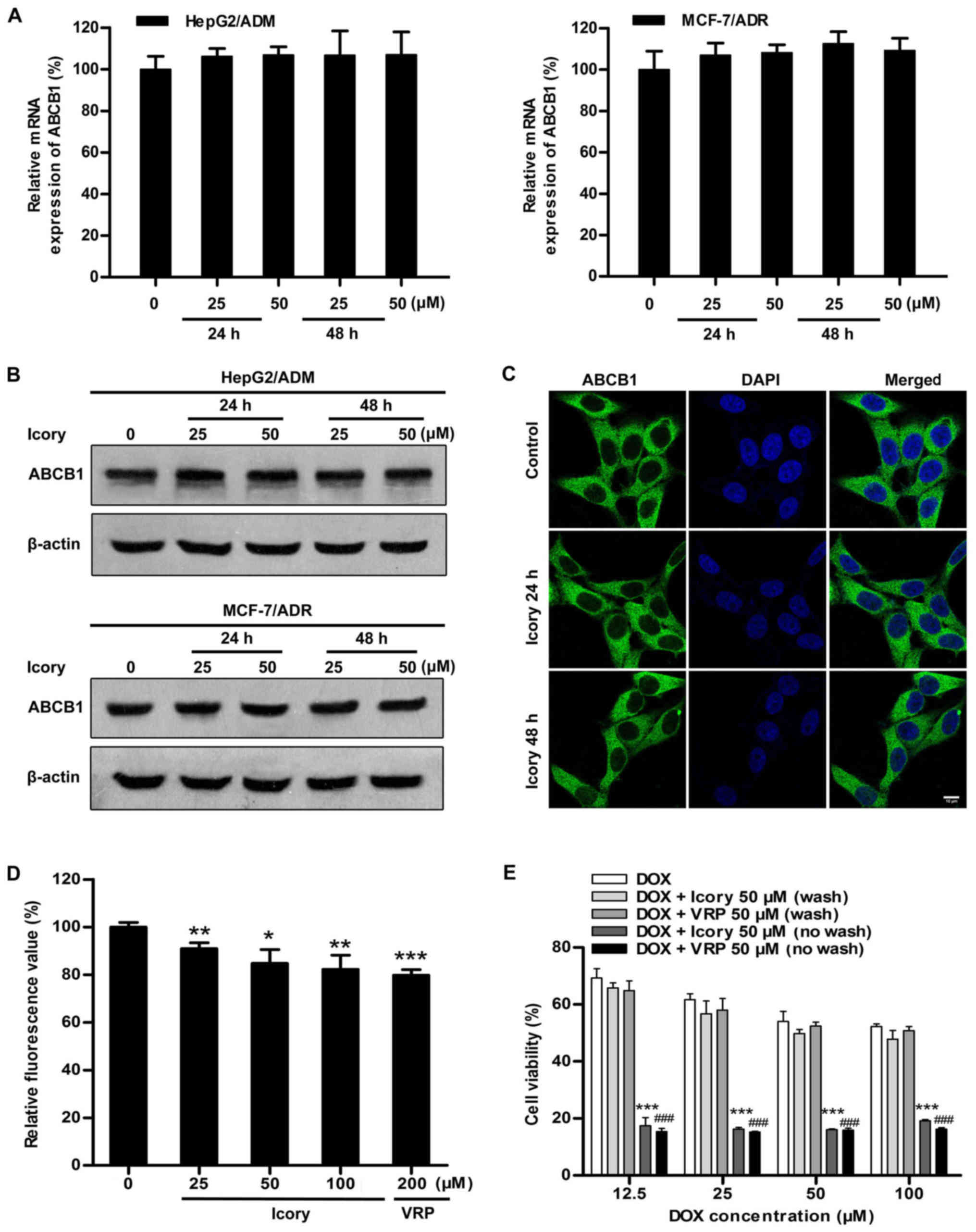
The overexpression of ATP-binding cassette (ABC) transporters is the main cause of cancer multidrug resistance (MDR), which leads to chemotherapy failure. Uncaria alkaloids are the major active components isolated from uncaria, which is a common Chinese herbal medicine. In this study, the MDR-reversal activities of uncaria alkaloids, including rhynchophylline, isorhynchophylline, corynoxeine, isocorynoxeine (Icory), hirsutine and hirsuteine, were screened; they all exhibited potent reversal efficacy when combined with doxorubicin. Among them, Icory significantly sensitized ABCB1-overexpressing HepG2/ADM and MCF-7/ADR cells to vincristine, doxorubicin and paclitaxel, but not to the non-ABCB1 substrate cisplatin. Noteworthy, Icory selectively reversed ABCB1-overexpressing MDR cancer cells but not ABCC1- or ABCG2-mediated MDR. Further mechanistic study revealed that Icory increased the intracellular accumulation of doxorubicin in ABCB1-overexpressing cells by blocking the efflux function of ABCB1. Instead of inhibiting ABCB1 expression and localization, Icory acts as a substrate of the ABCB1 transporter by competitively binding to substrate binding sites. Collectively, these results indicated that Icory reversed ABCB1-mediated MDR by suppressing its efflux function, and it would be beneficial to increase the efficacy of these types of uncaria alkaloids and develop them to be selective ABCB1-mediated MDR-reversal agents.
View Figures

Figure 1

Figure 2

Figure 3

Figure 4

Figure 5

Figure 6

View References

1 

Li W, Zhang H, Assaraf YG, Zhao K, Xu X, Xie J, Yang DH and Chen ZS: Overcoming ABC transporter-mediated multidrug resistance: Molecular mechanisms and novel therapeutic drug strategies. Drug Resist Updat. 27:14–29. 2016. View Article : Google Scholar : PubMed/NCBI

2 

Zhang K, Mack P and Wong KP: Glutathione-related mechanisms in cellular resistance to anticancer drugs. Int J Oncol. 12:871–882. 1998.PubMed/NCBI

3 

Dean M, Hamon Y and Chimini G: The human ATP-binding cassette (ABC) transporter superfamily. J Lipid Res. 42:1007–1017. 2001.PubMed/NCBI

4 

Tiwari AK, Sodani K, Dai CL, Ashby CR Jr and Chen ZS: Revisiting the ABCs of multidrug resistance in cancer chemotherapy. Curr Pharm Biotechnol. 12:570–594. 2011. View Article : Google Scholar

5 

Gottesman MM, Fojo T and Bates SE: Multidrug resistance in cancer: Role of ATP-dependent transporters. Nat Rev Cancer. 2:48–58. 2002. View Article : Google Scholar : PubMed/NCBI

6 

Sarkadi B, Homolya L, Szakács G and Váradi A: Human multidrug resistance ABCB and ABCG transporters: Participation in a chemoimmunity defense system. Physiol Rev. 86:1179–1236. 2006. View Article : Google Scholar : PubMed/NCBI

7 

Szakács G, Paterson JK, Ludwig JA, Booth-Genthe C and Gottesman MM: Targeting multidrug resistance in cancer. Nat Rev Drug Discov. 5:219–234. 2006. View Article : Google Scholar : PubMed/NCBI

8 

Ambudkar SV, Dey S, Hrycyna CA, Ramachandra M, Pastan I and Gottesman MM: Biochemical, cellular, and pharmacological aspects of the multidrug transporter. Annu Rev Pharmacol Toxicol. 39:361–398. 1999. View Article : Google Scholar : PubMed/NCBI

9 

Yanagisawa T, Newman A, Coley H, Renshaw J, Pinkerton CR and Pritchard-Jones K: BIRICODAR (VX-710; Incel): An effective chemosensitizer in neuroblastoma. Br J Cancer. 80:1190–1196. 1999. View Article : Google Scholar : PubMed/NCBI

10 

Rowinsky EK, Smith L, Wang YM, Chaturvedi P, Villalona M, Campbell E, Aylesworth C, Eckhardt SG, Hammond L, Kraynak M, et al: Phase I and pharmacokinetic study of paclitaxel in combination with biricodar, a novel agent that reverses multidrug resistance conferred by overexpression of both MDR1 and MRP. J Clin Oncol. 16:2964–2976. 1998. View Article : Google Scholar : PubMed/NCBI

11 

Leonard GD, Fojo T and Bates SE: The role of ABC transporters in clinical practice. Oncologist. 8:411–424. 2003. View Article : Google Scholar : PubMed/NCBI

12 

Leonard GD, Polgar O and Bates SE: ABC transporters and inhibitors: New targets, new agents. Curr Opin Investig Drugs. 3:1652–1659. 2002.PubMed/NCBI

13 

Cui Y: Advances in study on chemical compositions and pharmacological activities of Uncaria rhynchophylla. J Xi'an Univ Natural Science Edition). 18:16–18. 2015.In Chinese.

14 

He Y: Pharmacological development of ramulus Uncariae cum uncis and its active ingredients. Shanghai Univ Tradit Chin Med. 37:57–60. 2003.In Chinese.

15 

Ndagijimana A, Wang X, Pan G, Zhang F, Feng H and Olaleye O: A review on indole alkaloids isolated from Uncaria rhynchophylla and their pharmacological studies. Fitoterapia. 86:35–47. 2013. View Article : Google Scholar : PubMed/NCBI

16 

Liu DL, Li YJ, Yao N, Xu J, Chen ZS, Yiu A, Zhang CX, Ye WC and Zhang DM: Acerinol, a cyclolanstane triterpenoid from Cimicifuga acerina, reverses ABCB1-mediated multidrug resistance in HepG2/ADM and MCF-7/ADR cells. Eur J Pharmacol. 733:34–44. 2014. View Article : Google Scholar : PubMed/NCBI

17 

Zhang J, Yang CJ and Wu DG: Studies on the chemical constituents of sharpleaf gambir plant (Uncaria rhynchophylla) (II). Chin Tradit Herbal Drugs. 29:649–651. 1998.

18 

Yamanaka E, Kimizuka Y, Aimi N, Sakai S and Haginiwa J: Studies of plants containing indole alkaloids. IX. Quantitative analysis of tertiary alkaloids in various parts of Uncaria rhynchophylla MIQ. Yakugaku Zasshi. 103:1028–1033. 1983.In Japanese. View Article : Google Scholar : PubMed/NCBI

19 

He SM, Li R, Kanwar JR and Zhou SF: Structural and functional properties of human multidrug resistance protein 1 (MRP1/ABCC1). Curr Med Chem. 18:439–481. 2011. View Article : Google Scholar

20 

Krishnamurthy P and Schuetz JD: The role of ABCG2 and ABCB6 in porphyrin metabolism and cell survival. Curr Pharm Biotechnol. 12:647–655. 2011. View Article : Google Scholar

21 

Ye L, Lu L, Li Y, Zeng S, Yang X, Chen W, Feng Q, Liu W, Tang L and Liu Z: Potential role of ATP-binding cassette transporters in the intestinal transport of rhein. Food Chem Toxicol. 58:301–305. 2013. View Article : Google Scholar : PubMed/NCBI

22 

Babu K, Zhang J, Moloney S, Pleasants T, McLean CA, Phua SH and Sheppard AM: Epigenetic regulation of ABCG2 gene is associated with susceptibility to xenobiotic exposure. J Proteomics. 75:3410–3418. 2012. View Article : Google Scholar : PubMed/NCBI

23 

Kummu M, Sieppi E, Wallin K, Rautio A, Vähäkangas K and Myllynen P: Cadmium inhibits ABCG2 transporter function in BeWo choriocarcinoma cells and MCF-7 cells overexpressing ABCG2. Placenta. 33:859–865. 2012. View Article : Google Scholar : PubMed/NCBI

24 

Tang SJ, Chen LK, Wang F, Zhang YK, Huang ZC, To KK, Wang XK, Talele TT, Chen ZS, Chen WQ, et al: CEP-33779 antagonizes ATP-binding cassette subfamily B member 1 mediated multidrug resistance by inhibiting its transport function. Biochem Pharmacol. 91:144–156. 2014. View Article : Google Scholar : PubMed/NCBI

25 

Aller SG, Yu J, Ward A, Weng Y, Chittaboina S, Zhuo R, Harrell PM, Trinh YT, Zhang Q, Urbatsch IL, et al: Structure of P-glycoprotein reveals a molecular basis for poly-specific drug binding. Science. 323:1718–1722. 2009. View Article : Google Scholar : PubMed/NCBI

Related Articles

  • Abstract
  • View
  • Download
  • Twitter
Copy and paste a formatted citation
Spandidos Publications style
Huang B, Zeng Y, Li Y, Huang X, Hu N, Yao N, Chen M, Yang Z, Chen Z, Zhang D, Zhang D, et al: Uncaria alkaloids reverse ABCB1-mediated cancer multidrug resistance. Int J Oncol 51: 257-268, 2017.
APA
Huang, B., Zeng, Y., Li, Y., Huang, X., Hu, N., Yao, N. ... Zeng, C. (2017). Uncaria alkaloids reverse ABCB1-mediated cancer multidrug resistance. International Journal of Oncology, 51, 257-268. https://doi.org/10.3892/ijo.2017.4005
MLA
Huang, B., Zeng, Y., Li, Y., Huang, X., Hu, N., Yao, N., Chen, M., Yang, Z., Chen, Z., Zhang, D., Zeng, C."Uncaria alkaloids reverse ABCB1-mediated cancer multidrug resistance". International Journal of Oncology 51.1 (2017): 257-268.
Chicago
Huang, B., Zeng, Y., Li, Y., Huang, X., Hu, N., Yao, N., Chen, M., Yang, Z., Chen, Z., Zhang, D., Zeng, C."Uncaria alkaloids reverse ABCB1-mediated cancer multidrug resistance". International Journal of Oncology 51, no. 1 (2017): 257-268. https://doi.org/10.3892/ijo.2017.4005
Copy and paste a formatted citation
x
Spandidos Publications style
Huang B, Zeng Y, Li Y, Huang X, Hu N, Yao N, Chen M, Yang Z, Chen Z, Zhang D, Zhang D, et al: Uncaria alkaloids reverse ABCB1-mediated cancer multidrug resistance. Int J Oncol 51: 257-268, 2017.
APA
Huang, B., Zeng, Y., Li, Y., Huang, X., Hu, N., Yao, N. ... Zeng, C. (2017). Uncaria alkaloids reverse ABCB1-mediated cancer multidrug resistance. International Journal of Oncology, 51, 257-268. https://doi.org/10.3892/ijo.2017.4005
MLA
Huang, B., Zeng, Y., Li, Y., Huang, X., Hu, N., Yao, N., Chen, M., Yang, Z., Chen, Z., Zhang, D., Zeng, C."Uncaria alkaloids reverse ABCB1-mediated cancer multidrug resistance". International Journal of Oncology 51.1 (2017): 257-268.
Chicago
Huang, B., Zeng, Y., Li, Y., Huang, X., Hu, N., Yao, N., Chen, M., Yang, Z., Chen, Z., Zhang, D., Zeng, C."Uncaria alkaloids reverse ABCB1-mediated cancer multidrug resistance". International Journal of Oncology 51, no. 1 (2017): 257-268. https://doi.org/10.3892/ijo.2017.4005
Follow us
  • Twitter
  • LinkedIn
  • Facebook
About
  • Spandidos Publications
  • Careers
  • Cookie Policy
  • Privacy Policy
How can we help?
  • Help
  • Live Chat
  • Contact
  • Email to our Support Team