Spandidos Publications Logo
  • About
    • About Spandidos
    • Aims and Scopes
    • Abstracting and Indexing
    • Editorial Policies
    • Reprints and Permissions
    • Job Opportunities
    • Terms and Conditions
    • Contact
  • Journals
    • All Journals
    • Oncology Letters
      • Oncology Letters
      • Information for Authors
      • Editorial Policies
      • Editorial Board
      • Aims and Scope
      • Abstracting and Indexing
      • Bibliographic Information
      • Archive
    • International Journal of Oncology
      • International Journal of Oncology
      • Information for Authors
      • Editorial Policies
      • Editorial Board
      • Aims and Scope
      • Abstracting and Indexing
      • Bibliographic Information
      • Archive
    • Molecular and Clinical Oncology
      • Molecular and Clinical Oncology
      • Information for Authors
      • Editorial Policies
      • Editorial Board
      • Aims and Scope
      • Abstracting and Indexing
      • Bibliographic Information
      • Archive
    • Experimental and Therapeutic Medicine
      • Experimental and Therapeutic Medicine
      • Information for Authors
      • Editorial Policies
      • Editorial Board
      • Aims and Scope
      • Abstracting and Indexing
      • Bibliographic Information
      • Archive
    • International Journal of Molecular Medicine
      • International Journal of Molecular Medicine
      • Information for Authors
      • Editorial Policies
      • Editorial Board
      • Aims and Scope
      • Abstracting and Indexing
      • Bibliographic Information
      • Archive
    • Biomedical Reports
      • Biomedical Reports
      • Information for Authors
      • Editorial Policies
      • Editorial Board
      • Aims and Scope
      • Abstracting and Indexing
      • Bibliographic Information
      • Archive
    • Oncology Reports
      • Oncology Reports
      • Information for Authors
      • Editorial Policies
      • Editorial Board
      • Aims and Scope
      • Abstracting and Indexing
      • Bibliographic Information
      • Archive
    • Molecular Medicine Reports
      • Molecular Medicine Reports
      • Information for Authors
      • Editorial Policies
      • Editorial Board
      • Aims and Scope
      • Abstracting and Indexing
      • Bibliographic Information
      • Archive
    • World Academy of Sciences Journal
      • World Academy of Sciences Journal
      • Information for Authors
      • Editorial Policies
      • Editorial Board
      • Aims and Scope
      • Abstracting and Indexing
      • Bibliographic Information
      • Archive
    • International Journal of Functional Nutrition
      • International Journal of Functional Nutrition
      • Information for Authors
      • Editorial Policies
      • Editorial Board
      • Aims and Scope
      • Abstracting and Indexing
      • Bibliographic Information
      • Archive
    • International Journal of Epigenetics
      • International Journal of Epigenetics
      • Information for Authors
      • Editorial Policies
      • Editorial Board
      • Aims and Scope
      • Abstracting and Indexing
      • Bibliographic Information
      • Archive
    • Medicine International
      • Medicine International
      • Information for Authors
      • Editorial Policies
      • Editorial Board
      • Aims and Scope
      • Abstracting and Indexing
      • Bibliographic Information
      • Archive
  • Articles
  • Information
    • Information for Authors
    • Information for Reviewers
    • Information for Librarians
    • Information for Advertisers
    • Conferences
  • Language Editing
Spandidos Publications Logo
  • About
    • About Spandidos
    • Aims and Scopes
    • Abstracting and Indexing
    • Editorial Policies
    • Reprints and Permissions
    • Job Opportunities
    • Terms and Conditions
    • Contact
  • Journals
    • All Journals
    • Biomedical Reports
      • Information for Authors
      • Editorial Policies
      • Editorial Board
      • Aims and Scope
      • Abstracting and Indexing
      • Bibliographic Information
      • Archive
    • Experimental and Therapeutic Medicine
      • Information for Authors
      • Editorial Policies
      • Editorial Board
      • Aims and Scope
      • Abstracting and Indexing
      • Bibliographic Information
      • Archive
    • International Journal of Epigenetics
      • Information for Authors
      • Editorial Policies
      • Editorial Board
      • Aims and Scope
      • Abstracting and Indexing
      • Bibliographic Information
      • Archive
    • International Journal of Functional Nutrition
      • Information for Authors
      • Editorial Policies
      • Editorial Board
      • Aims and Scope
      • Abstracting and Indexing
      • Bibliographic Information
      • Archive
    • International Journal of Molecular Medicine
      • Information for Authors
      • Editorial Policies
      • Editorial Board
      • Aims and Scope
      • Abstracting and Indexing
      • Bibliographic Information
      • Archive
    • International Journal of Oncology
      • Information for Authors
      • Editorial Policies
      • Editorial Board
      • Aims and Scope
      • Abstracting and Indexing
      • Bibliographic Information
      • Archive
    • Medicine International
      • Information for Authors
      • Editorial Policies
      • Editorial Board
      • Aims and Scope
      • Abstracting and Indexing
      • Bibliographic Information
      • Archive
    • Molecular and Clinical Oncology
      • Information for Authors
      • Editorial Policies
      • Editorial Board
      • Aims and Scope
      • Abstracting and Indexing
      • Bibliographic Information
      • Archive
    • Molecular Medicine Reports
      • Information for Authors
      • Editorial Policies
      • Editorial Board
      • Aims and Scope
      • Abstracting and Indexing
      • Bibliographic Information
      • Archive
    • Oncology Letters
      • Information for Authors
      • Editorial Policies
      • Editorial Board
      • Aims and Scope
      • Abstracting and Indexing
      • Bibliographic Information
      • Archive
    • Oncology Reports
      • Information for Authors
      • Editorial Policies
      • Editorial Board
      • Aims and Scope
      • Abstracting and Indexing
      • Bibliographic Information
      • Archive
    • World Academy of Sciences Journal
      • Information for Authors
      • Editorial Policies
      • Editorial Board
      • Aims and Scope
      • Abstracting and Indexing
      • Bibliographic Information
      • Archive
  • Articles
  • Information
    • For Authors
    • For Reviewers
    • For Librarians
    • For Advertisers
    • Conferences
  • Language Editing
Login Register Submit
  • This site uses cookies
  • You can change your cookie settings at any time by following the instructions in our Cookie Policy. To find out more, you may read our Privacy Policy.

    I agree
Search articles by DOI, keyword, author or affiliation
Search
Advanced Search
presentation
International Journal of Oncology
Join Editorial Board Propose a Special Issue
Print ISSN: 1019-6439 Online ISSN: 1791-2423
Journal Cover
August-2017 Volume 51 Issue 2

Full Size Image

Cover Legend PDF

Sign up for eToc alerts
Recommend to Library

Journals

International Journal of Molecular Medicine

International Journal of Molecular Medicine

International Journal of Molecular Medicine is an international journal devoted to molecular mechanisms of human disease.

International Journal of Oncology

International Journal of Oncology

International Journal of Oncology is an international journal devoted to oncology research and cancer treatment.

Molecular Medicine Reports

Molecular Medicine Reports

Covers molecular medicine topics such as pharmacology, pathology, genetics, neuroscience, infectious diseases, molecular cardiology, and molecular surgery.

Oncology Reports

Oncology Reports

Oncology Reports is an international journal devoted to fundamental and applied research in Oncology.

Experimental and Therapeutic Medicine

Experimental and Therapeutic Medicine

Experimental and Therapeutic Medicine is an international journal devoted to laboratory and clinical medicine.

Oncology Letters

Oncology Letters

Oncology Letters is an international journal devoted to Experimental and Clinical Oncology.

Biomedical Reports

Biomedical Reports

Explores a wide range of biological and medical fields, including pharmacology, genetics, microbiology, neuroscience, and molecular cardiology.

Molecular and Clinical Oncology

Molecular and Clinical Oncology

International journal addressing all aspects of oncology research, from tumorigenesis and oncogenes to chemotherapy and metastasis.

World Academy of Sciences Journal

World Academy of Sciences Journal

Multidisciplinary open-access journal spanning biochemistry, genetics, neuroscience, environmental health, and synthetic biology.

International Journal of Functional Nutrition

International Journal of Functional Nutrition

Open-access journal combining biochemistry, pharmacology, immunology, and genetics to advance health through functional nutrition.

International Journal of Epigenetics

International Journal of Epigenetics

Publishes open-access research on using epigenetics to advance understanding and treatment of human disease.

Medicine International

Medicine International

An International Open Access Journal Devoted to General Medicine.

Journal Cover
August-2017 Volume 51 Issue 2

Full Size Image

Cover Legend PDF

Sign up for eToc alerts
Recommend to Library

  • Article
  • Citations
    • Cite This Article
    • Download Citation
    • Create Citation Alert
    • Remove Citation Alert
    • Cited By
  • Similar Articles
    • Related Articles (in Spandidos Publications)
    • Similar Articles (Google Scholar)
    • Similar Articles (PubMed)
  • Download PDF
  • Download XML
  • View XML
Article Open Access

Loss of miR-449a-caused PrLZ overexpression promotes prostate cancer metastasis

  • Authors:
    • Wei Chen
    • Yi Liu
    • Hongde Chen
    • Hao Ning
    • Kejia Ding
  • View Affiliations / Copyright

    Affiliations: Department of Urology, Shandong Provincial Hospital Affiliated to Shandong University, Jinan, Shandong 250021, P.R. China, Department of Gynaecology and Obstetrics, The Second Affiliated Hospital of Wenzhou Medical University, Wenzhou, Zhejiang 325000, P.R. China
    Copyright: © Chen et al. This is an open access article distributed under the terms of Creative Commons Attribution License.
  • Pages: 435-444
    |
    Published online on: June 12, 2017
       https://doi.org/10.3892/ijo.2017.4038
  • Expand metrics +
Metrics: Total Views: 0 (Spandidos Publications: | PMC Statistics: )
Metrics: Total PDF Downloads: 0 (Spandidos Publications: | PMC Statistics: )
Cited By (CrossRef): 0 citations Loading Articles...

This article is mentioned in:



Abstract

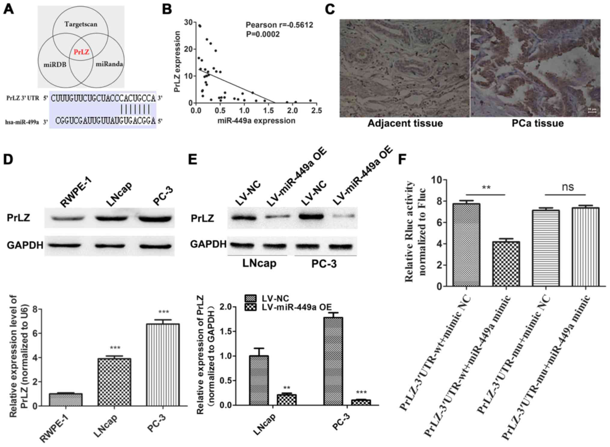
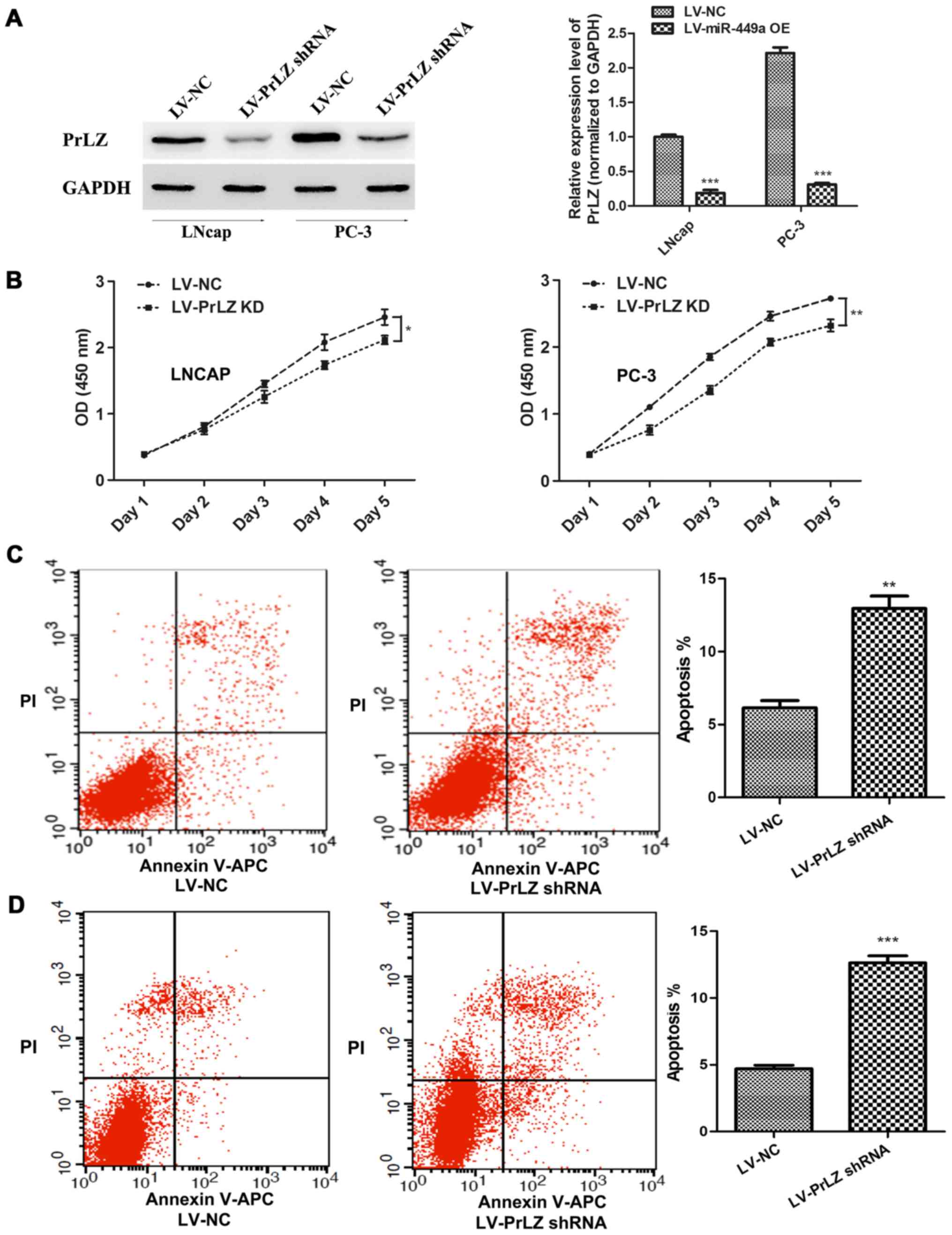
Distant metastasis is the worst prognostic factor for PCa patients. It has been reported that miR-449a enhances radiosensitivity of prostate cancer cells, but the function of miR449a in metastasis of prostate cancer is mainly unknown. In the present study, we strove to investigate the function and diagnostic value of miR-449a in metastasis of prostate cancer. qRT-PCR was used to quantify the expression of miR449a and PrLZ in PCa cell lines and tissues. we found that miR449a expression was decreased in PCa cell lines. Moreover, miR‑449a was downregulated in PCa tissues, especially in primary lesion tissues of metastatic PCa patients. CCK8, FACS, transwell and tube formation assay were performed to assess growth and metastasis of PCa cells in vitro. Lentivirus mediated miR-449a overexpression suppressed proliferation of LNcap and PC-3, and miR-449a also significantly inhibited invasion and angiogenesis ability of LNcap and PC-3. IHC showed that PrLZ was upregulated in PCa tissues. Luciferase assay and western blotting verified that miR-449a targeted PrLZ expression. Moreover, PrLZ shRNA also significantly suppressed proliferation and metastasis of LNcap and PC-3. In addition, western blotting revealed that miR-449a overexpression and PrLZ shRNA all remarkably inhibited the stemness features in LNcap and PC-3. Furthermore, BALB/c nude mouse subcutaneous xenograft model was uesd to verify the function of miR-449a and PrLZ. Our results showed that miR-449a and PrLZ shRNA significantly suppressed PC-3 tumorigenesis and metastasis in vivo. Our studies suggested that miR-449a decreased in malignant process of PCa and was accompanied by excess expression of PrLZ. The loss of miR-449a caused PrLZ overexpression regulated prostate cancer progression and metastasis via regulating the stemness features of prostate cancer cells. The diagnostic value of miR-449a as a distant metastasis predictor of PCa needs further investigation.
View Figures

Figure 1

Figure 2

Figure 3

Figure 4

Figure 5

Figure 6

Figure 7

Figure 8

View References

1 

Adisa JO, Egbujo EC, Ibrahim B, Musa B and Madukwe J: Expression of some selected cytokeratins and Ki67 protein in prostatic tumor: Can these be used as tumor markers. Pan Afr Med J. 20:462015. View Article : Google Scholar : PubMed/NCBI

2 

Miller KD, Siegel RL, Lin CC, Mariotto AB, Kramer JL, Rowland JH, Stein KD, Alteri R and Jemal A: Cancer treatment and survivorship statistics, 2016. CA Cancer J Clin. 66:271–289. 2016. View Article : Google Scholar : PubMed/NCBI

3 

Qi JL, Wang LJ, Zhou MG, Liu YN, Liu JM, Liu SW, Zeng XY and Yin P: Disease burden of prostate cancer among men in China from 1990 to 2013. Zhonghua Liu Xing Bing Xue Za Zhi. 37:778–782. 2016.In Chinese. PubMed/NCBI

4 

Pound CR, Partin AW, Eisenberger MA, Chan DW, Pearson JD and Walsh PC: Natural history of progression after PSA elevation following radical prostatectomy. JAMA. 281:1591–1597. 1999. View Article : Google Scholar : PubMed/NCBI

5 

Logothetis CJ and Lin SH: Osteoblasts in prostate cancer metastasis to bone. Nat Rev Cancer. 5:21–28. 2005. View Article : Google Scholar : PubMed/NCBI

6 

Kosuda S, Yoshimura I, Aizawa T, Koizumi K, Akakura K, Kuyama J, Ichihara K, Yonese J, Koizumi M, Nakashima J, et al: Can initial prostate specific antigen determinations eliminate the need for bone scans in patients with newly diagnosed prostate carcinoma? A multicenter retrospective study in Japan. Cancer. 94:964–972. 2002. View Article : Google Scholar : PubMed/NCBI

7 

Tanaka N, Fujimoto K, Shinkai T, Nakai Y, Kuwada M, Anai S, Miyake M, Hirayama A, Hasegawa M and Hirao Y: Bone scan can be spared in asymptomatic prostate cancer patients with PSA of <=20 ng/ml and Gleason score of <=6 at the initial stage of diagnosis. Jpn J Clin Oncol. 41:1209–1213. 2011. View Article : Google Scholar : PubMed/NCBI

8 

Lilleby W and Fosså SD: Chemotherapy in metastatic renal cell cancer. World J Urol. 23:175–179. 2005. View Article : Google Scholar : PubMed/NCBI

9 

Todorova K, Metodiev MV, Metodieva G, Zasheva D, Mincheff M and Hayrabedyan S: miR-204 is dysregulated in metastatic prostate cancer in vitro. Mol Carcinog. 55:131–147. 2016. View Article : Google Scholar

10 

Siu MK, Tsai YC, Chang YS, Yin JJ, Suau F, Chen WY and Liu YN: Transforming growth factor-β promotes prostate bone metastasis through induction of microRNA-96 and activation of the mTOR pathway. Oncogene. 34:4767–4776. 2015. View Article : Google Scholar

11 

Browne G, Taipaleenmäki H, Stein GS, Stein JL and Lian JB: MicroRNAs in the control of metastatic bone disease. Trends Endocrinol Metab. 25:320–327. 2014. View Article : Google Scholar : PubMed/NCBI

12 

Abba M, Patil N, Leupold JH and Allgayer H: MicroRNAs - from metastasis prediction to metastasis prevention? Mol Cell Oncol. 3:e10743362015. View Article : Google Scholar

13 

Wang R, Xu J, Mabjeesh N, Zhu G, Zhou J, Amin M, He D, Marshall FF, Zhau HE and Chung LW: PrLZ is expressed in normal prostate development and in human prostate cancer progression. Clin Cancer Res. 13:6040–6048. 2007. View Article : Google Scholar : PubMed/NCBI

14 

Li L, Zhang D, Zhang L, Zhu G, Sun Y, Wu K, Wang X and He D: PrLZ expression is associated with the progression of prostate cancer LNCaP cells. Mol Carcinog. 48:432–440. 2009. View Article : Google Scholar

15 

Li L, Xie H, Liang L, Gao Y, Zhang D, Fang L, Lee SO, Luo J, Chen X, Wang X, et al: Increased PrLZ-mediated androgen receptor transactivation promotes prostate cancer growth at castration-resistant stage. Carcinogenesis. 34:257–267. 2013. View Article : Google Scholar :

16 

Upile T, Jerjes W, Radhi H, Al-Khawalde M, Kafas P, Nouraei S and Sudhoff H: Vascular mimicry in cultured head and neck tumour cell lines. Head Neck Oncol. 3:552011. View Article : Google Scholar : PubMed/NCBI

17 

Deep G, Jain AK, Ramteke A, Ting H, Vijendra KC, Gangar SC, Agarwal C and Agarwal R: SNAI1 is critical for the aggressiveness of prostate cancer cells with low E-cadherin. Mol Cancer. 13:372014. View Article : Google Scholar : PubMed/NCBI

18 

Keller ET, Dai J, Escara-Wilke J, Hall CL, Ignatoski K, Taichman RS and Keller J: New trends in the treatment of bone metastasis. J Cell Biochem. 102:1095–1102. 2007. View Article : Google Scholar : PubMed/NCBI

19 

Weidle UH, Birzele F, Kollmorgen G and Rüger R: Molecular mechanisms of bone metastasis. Cancer Genomics Proteomics. 13:1–12. 2016.

20 

Singh R, Ramasubramanian B, Kanji S, Chakraborty AR, Haque SJ and Chakravarti A: Circulating microRNAs in cancer: Hope or hype? Cancer Lett. 381:113–121. 2016. View Article : Google Scholar : PubMed/NCBI

21 

White NM, Fatoohi E, Metias M, Jung K, Stephan C and Yousef GM: Metastamirs: A stepping stone towards improved cancer management. Nat Rev Clin Oncol. 8:75–84. 2011. View Article : Google Scholar

22 

Ell B and Kang Y: MicroRNAs as regulators of bone homeostasis and bone metastasis. Bonekey Rep. 3:5492014. View Article : Google Scholar : PubMed/NCBI

23 

Chen SP, Liu BX, Xu J, Pei XF, Liao YJ, Yuan F and Zheng F: MiR-449a suppresses the epithelial-mesenchymal transition and metastasis of hepatocellular carcinoma by multiple targets. BMC Cancer. 15:7062015. View Article : Google Scholar : PubMed/NCBI

24 

Luo W, Huang B, Li Z, Li H, Sun L, Zhang Q, Qiu X and Wang E: MicroRNA-449a is downregulated in non-small cell lung cancer and inhibits migration and invasion by targeting c-Met. PLoS One. 8:e647592013. View Article : Google Scholar : PubMed/NCBI

25 

Li Q, Peng J, Li X, Leng A and Liu T: miR-449a targets Flot2 and inhibits gastric cancer invasion by inhibiting TGF-β-mediated EMT. Diagn Pathol. 10:2022015. View Article : Google Scholar

26 

Noonan EJ, Place RF, Pookot D, Basak S, Whitson JM, Hirata H, Giardina C and Dahiya R: miR-449a targets HDAC-1 and induces growth arrest in prostate cancer. Oncogene. 28:1714–1724. 2009. View Article : Google Scholar : PubMed/NCBI

27 

Mao A, Zhao Q, Zhou X, Sun C, Si J, Zhou R, Gan L and Zhang H: MicroRNA-449a enhances radiosensitivity by downregulation of c-Myc in prostate cancer cells. Sci Rep. 6:273462016. View Article : Google Scholar : PubMed/NCBI

28 

Graff JR and Zimmer SG: Translational control and metastatic progression: Enhanced activity of the mRNA cap-binding protein eIF-4E selectively enhances translation of metastasis-related mRNAs. Clin Exp Metastasis. 20:265–273. 2003. View Article : Google Scholar : PubMed/NCBI

29 

Kelly T, Suva LJ, Huang Y, Macleod V, Miao HQ, Walker RC and Sanderson RD: Expression of heparanase by primary breast tumors promotes bone resorption in the absence of detectable bone metastases. Cancer Res. 65:5778–5784. 2005. View Article : Google Scholar : PubMed/NCBI

30 

Miyamoto N, Yamamoto H, Taniguchi H, Miyamoto C, Oki M, Adachi Y, Imai K and Shinomura Y: Differential expression of angiogenesis-related genes in human gastric cancers with and those without high-frequency microsatellite instability. Cancer Lett. 254:42–53. 2007. View Article : Google Scholar : PubMed/NCBI

31 

Perlikos F, Harrington KJ and Syrigos KN: Key molecular mechanisms in lung cancer invasion and metastasis: A comprehensive review. Crit Rev Oncol Hematol. 87:1–11. 2013. View Article : Google Scholar : PubMed/NCBI

32 

Sandbothe M, Buurman R, Reich N, Greiwe L, Vajen B, Gürlevik E, Schäffer V, Eilers M, Kühnel F, Vaquero A, et al: The microRNA-449 family inhibits TGF-β-mediated liver cancer cell migration by targeting SOX4. J Hepatol. 66:1012–1021. 2017. View Article : Google Scholar : PubMed/NCBI

33 

Zhang H, Wang J, Pang B, Liang RX, Li S, Huang PT, Wang R, Chung LW, Zhau HE, Huang C, et al: PC-1/PrLZ contributes to malignant progression in prostate cancer. Cancer Res. 67:8906–8913. 2007. View Article : Google Scholar : PubMed/NCBI

34 

Nakazawa M and Kyprianou N: Epithelial-mesenchymal-transition regulators in prostate cancer: Androgens and beyond. J Steroid Biochem Mol Biol. 166:84–90. 2017. View Article : Google Scholar

35 

Diepenbruck M and Christofori G: Epithelial-mesenchymal transition (EMT) and metastasis: Yes, no, maybe? Curr Opin Cell Biol. 43:7–13. 2016. View Article : Google Scholar : PubMed/NCBI

36 

Kim EK, Choi EJ and Debnath T: Role of phytochemicals in the inhibition of epithelial-mesenchymal transition in cancer metastasis. Food Funct. 7:3677–3685. 2016. View Article : Google Scholar : PubMed/NCBI

Related Articles

  • Abstract
  • View
  • Download
  • Twitter
Copy and paste a formatted citation
Spandidos Publications style
Chen W, Liu Y, Chen H, Ning H and Ding K: Loss of miR-449a-caused PrLZ overexpression promotes prostate cancer metastasis. Int J Oncol 51: 435-444, 2017.
APA
Chen, W., Liu, Y., Chen, H., Ning, H., & Ding, K. (2017). Loss of miR-449a-caused PrLZ overexpression promotes prostate cancer metastasis. International Journal of Oncology, 51, 435-444. https://doi.org/10.3892/ijo.2017.4038
MLA
Chen, W., Liu, Y., Chen, H., Ning, H., Ding, K."Loss of miR-449a-caused PrLZ overexpression promotes prostate cancer metastasis". International Journal of Oncology 51.2 (2017): 435-444.
Chicago
Chen, W., Liu, Y., Chen, H., Ning, H., Ding, K."Loss of miR-449a-caused PrLZ overexpression promotes prostate cancer metastasis". International Journal of Oncology 51, no. 2 (2017): 435-444. https://doi.org/10.3892/ijo.2017.4038
Copy and paste a formatted citation
x
Spandidos Publications style
Chen W, Liu Y, Chen H, Ning H and Ding K: Loss of miR-449a-caused PrLZ overexpression promotes prostate cancer metastasis. Int J Oncol 51: 435-444, 2017.
APA
Chen, W., Liu, Y., Chen, H., Ning, H., & Ding, K. (2017). Loss of miR-449a-caused PrLZ overexpression promotes prostate cancer metastasis. International Journal of Oncology, 51, 435-444. https://doi.org/10.3892/ijo.2017.4038
MLA
Chen, W., Liu, Y., Chen, H., Ning, H., Ding, K."Loss of miR-449a-caused PrLZ overexpression promotes prostate cancer metastasis". International Journal of Oncology 51.2 (2017): 435-444.
Chicago
Chen, W., Liu, Y., Chen, H., Ning, H., Ding, K."Loss of miR-449a-caused PrLZ overexpression promotes prostate cancer metastasis". International Journal of Oncology 51, no. 2 (2017): 435-444. https://doi.org/10.3892/ijo.2017.4038
Follow us
  • Twitter
  • LinkedIn
  • Facebook
About
  • Spandidos Publications
  • Careers
  • Cookie Policy
  • Privacy Policy
How can we help?
  • Help
  • Live Chat
  • Contact
  • Email to our Support Team