Spandidos Publications Logo
  • About
    • About Spandidos
    • Aims and Scopes
    • Abstracting and Indexing
    • Editorial Policies
    • Reprints and Permissions
    • Job Opportunities
    • Terms and Conditions
    • Contact
  • Journals
    • All Journals
    • Oncology Letters
      • Oncology Letters
      • Information for Authors
      • Editorial Policies
      • Editorial Board
      • Aims and Scope
      • Abstracting and Indexing
      • Bibliographic Information
      • Archive
    • International Journal of Oncology
      • International Journal of Oncology
      • Information for Authors
      • Editorial Policies
      • Editorial Board
      • Aims and Scope
      • Abstracting and Indexing
      • Bibliographic Information
      • Archive
    • Molecular and Clinical Oncology
      • Molecular and Clinical Oncology
      • Information for Authors
      • Editorial Policies
      • Editorial Board
      • Aims and Scope
      • Abstracting and Indexing
      • Bibliographic Information
      • Archive
    • Experimental and Therapeutic Medicine
      • Experimental and Therapeutic Medicine
      • Information for Authors
      • Editorial Policies
      • Editorial Board
      • Aims and Scope
      • Abstracting and Indexing
      • Bibliographic Information
      • Archive
    • International Journal of Molecular Medicine
      • International Journal of Molecular Medicine
      • Information for Authors
      • Editorial Policies
      • Editorial Board
      • Aims and Scope
      • Abstracting and Indexing
      • Bibliographic Information
      • Archive
    • Biomedical Reports
      • Biomedical Reports
      • Information for Authors
      • Editorial Policies
      • Editorial Board
      • Aims and Scope
      • Abstracting and Indexing
      • Bibliographic Information
      • Archive
    • Oncology Reports
      • Oncology Reports
      • Information for Authors
      • Editorial Policies
      • Editorial Board
      • Aims and Scope
      • Abstracting and Indexing
      • Bibliographic Information
      • Archive
    • Molecular Medicine Reports
      • Molecular Medicine Reports
      • Information for Authors
      • Editorial Policies
      • Editorial Board
      • Aims and Scope
      • Abstracting and Indexing
      • Bibliographic Information
      • Archive
    • World Academy of Sciences Journal
      • World Academy of Sciences Journal
      • Information for Authors
      • Editorial Policies
      • Editorial Board
      • Aims and Scope
      • Abstracting and Indexing
      • Bibliographic Information
      • Archive
    • International Journal of Functional Nutrition
      • International Journal of Functional Nutrition
      • Information for Authors
      • Editorial Policies
      • Editorial Board
      • Aims and Scope
      • Abstracting and Indexing
      • Bibliographic Information
      • Archive
    • International Journal of Epigenetics
      • International Journal of Epigenetics
      • Information for Authors
      • Editorial Policies
      • Editorial Board
      • Aims and Scope
      • Abstracting and Indexing
      • Bibliographic Information
      • Archive
    • Medicine International
      • Medicine International
      • Information for Authors
      • Editorial Policies
      • Editorial Board
      • Aims and Scope
      • Abstracting and Indexing
      • Bibliographic Information
      • Archive
  • Articles
  • Information
    • Information for Authors
    • Information for Reviewers
    • Information for Librarians
    • Information for Advertisers
    • Conferences
  • Language Editing
Spandidos Publications Logo
  • About
    • About Spandidos
    • Aims and Scopes
    • Abstracting and Indexing
    • Editorial Policies
    • Reprints and Permissions
    • Job Opportunities
    • Terms and Conditions
    • Contact
  • Journals
    • All Journals
    • Biomedical Reports
      • Information for Authors
      • Editorial Policies
      • Editorial Board
      • Aims and Scope
      • Abstracting and Indexing
      • Bibliographic Information
      • Archive
    • Experimental and Therapeutic Medicine
      • Information for Authors
      • Editorial Policies
      • Editorial Board
      • Aims and Scope
      • Abstracting and Indexing
      • Bibliographic Information
      • Archive
    • International Journal of Epigenetics
      • Information for Authors
      • Editorial Policies
      • Editorial Board
      • Aims and Scope
      • Abstracting and Indexing
      • Bibliographic Information
      • Archive
    • International Journal of Functional Nutrition
      • Information for Authors
      • Editorial Policies
      • Editorial Board
      • Aims and Scope
      • Abstracting and Indexing
      • Bibliographic Information
      • Archive
    • International Journal of Molecular Medicine
      • Information for Authors
      • Editorial Policies
      • Editorial Board
      • Aims and Scope
      • Abstracting and Indexing
      • Bibliographic Information
      • Archive
    • International Journal of Oncology
      • Information for Authors
      • Editorial Policies
      • Editorial Board
      • Aims and Scope
      • Abstracting and Indexing
      • Bibliographic Information
      • Archive
    • Medicine International
      • Information for Authors
      • Editorial Policies
      • Editorial Board
      • Aims and Scope
      • Abstracting and Indexing
      • Bibliographic Information
      • Archive
    • Molecular and Clinical Oncology
      • Information for Authors
      • Editorial Policies
      • Editorial Board
      • Aims and Scope
      • Abstracting and Indexing
      • Bibliographic Information
      • Archive
    • Molecular Medicine Reports
      • Information for Authors
      • Editorial Policies
      • Editorial Board
      • Aims and Scope
      • Abstracting and Indexing
      • Bibliographic Information
      • Archive
    • Oncology Letters
      • Information for Authors
      • Editorial Policies
      • Editorial Board
      • Aims and Scope
      • Abstracting and Indexing
      • Bibliographic Information
      • Archive
    • Oncology Reports
      • Information for Authors
      • Editorial Policies
      • Editorial Board
      • Aims and Scope
      • Abstracting and Indexing
      • Bibliographic Information
      • Archive
    • World Academy of Sciences Journal
      • Information for Authors
      • Editorial Policies
      • Editorial Board
      • Aims and Scope
      • Abstracting and Indexing
      • Bibliographic Information
      • Archive
  • Articles
  • Information
    • For Authors
    • For Reviewers
    • For Librarians
    • For Advertisers
    • Conferences
  • Language Editing
Login Register Submit
  • This site uses cookies
  • You can change your cookie settings at any time by following the instructions in our Cookie Policy. To find out more, you may read our Privacy Policy.

    I agree
Search articles by DOI, keyword, author or affiliation
Search
Advanced Search
presentation
International Journal of Oncology
Join Editorial Board Propose a Special Issue
Print ISSN: 1019-6439 Online ISSN: 1791-2423
Journal Cover
October-2017 Volume 51 Issue 4

Full Size Image

Cover Legend PDF

Sign up for eToc alerts
Recommend to Library

Journals

International Journal of Molecular Medicine

International Journal of Molecular Medicine

International Journal of Molecular Medicine is an international journal devoted to molecular mechanisms of human disease.

International Journal of Oncology

International Journal of Oncology

International Journal of Oncology is an international journal devoted to oncology research and cancer treatment.

Molecular Medicine Reports

Molecular Medicine Reports

Covers molecular medicine topics such as pharmacology, pathology, genetics, neuroscience, infectious diseases, molecular cardiology, and molecular surgery.

Oncology Reports

Oncology Reports

Oncology Reports is an international journal devoted to fundamental and applied research in Oncology.

Experimental and Therapeutic Medicine

Experimental and Therapeutic Medicine

Experimental and Therapeutic Medicine is an international journal devoted to laboratory and clinical medicine.

Oncology Letters

Oncology Letters

Oncology Letters is an international journal devoted to Experimental and Clinical Oncology.

Biomedical Reports

Biomedical Reports

Explores a wide range of biological and medical fields, including pharmacology, genetics, microbiology, neuroscience, and molecular cardiology.

Molecular and Clinical Oncology

Molecular and Clinical Oncology

International journal addressing all aspects of oncology research, from tumorigenesis and oncogenes to chemotherapy and metastasis.

World Academy of Sciences Journal

World Academy of Sciences Journal

Multidisciplinary open-access journal spanning biochemistry, genetics, neuroscience, environmental health, and synthetic biology.

International Journal of Functional Nutrition

International Journal of Functional Nutrition

Open-access journal combining biochemistry, pharmacology, immunology, and genetics to advance health through functional nutrition.

International Journal of Epigenetics

International Journal of Epigenetics

Publishes open-access research on using epigenetics to advance understanding and treatment of human disease.

Medicine International

Medicine International

An International Open Access Journal Devoted to General Medicine.

Journal Cover
October-2017 Volume 51 Issue 4

Full Size Image

Cover Legend PDF

Sign up for eToc alerts
Recommend to Library

  • Article
  • Citations
    • Cite This Article
    • Download Citation
    • Create Citation Alert
    • Remove Citation Alert
    • Cited By
  • Similar Articles
    • Related Articles (in Spandidos Publications)
    • Similar Articles (Google Scholar)
    • Similar Articles (PubMed)
  • Download PDF
  • Download XML
  • View XML
Article

GPER promotes tamoxifen-resistance in ER+ breast cancer cells by reduced Bim proteins through MAPK/Erk-TRIM2 signaling axis

  • Authors:
    • Heng Yin
    • Qing Zhu
    • Manran Liu
    • Gang Tu
    • Qing Li
    • Jie Yuan
    • Siyang Wen
    • Guanglun Yang
  • View Affiliations / Copyright

    Affiliations: Department of Endocrine and Breast Surgery, The First Affiliated Hospital of Chongqing Medical University, Chongqing 400016, P.R. China, Key Laboratory of Laboratory Medical Diagnostics, Chinese Ministry of Education, Chongqing Medical University, Chongqing 400016, P.R. China, Department of Endocrinology, The First Affiliated Hospital of Chongqing Medical University, Chongqing 400016, P.R. China
  • Pages: 1191-1198
    |
    Published online on: September 5, 2017
       https://doi.org/10.3892/ijo.2017.4117
  • Expand metrics +
Metrics: Total Views: 0 (Spandidos Publications: | PMC Statistics: )
Metrics: Total PDF Downloads: 0 (Spandidos Publications: | PMC Statistics: )
Cited By (CrossRef): 0 citations Loading Articles...

This article is mentioned in:


Abstract

Tamoxifen resistance is a major clinical challenge in breast cancer treatment. Our previous studies find that GPER and its down-stream signaling play a pivotal role in the development of tamoxifen (TAM) resistance. cDNA array analysis indicated a set of genes associated with cell apoptosis are aberrant in GPER activated and TAM-resistant MCF-7R cells compared with TAM-sensitive MCF-7 cells. Among these genes, Bim (also named BCL2-L11), a member of the BH3-only pro-apoptotic protein family is significantly decreased, and TRIM RING finger protein TRIM2 (a ubiquitin ligase) is highly expressed in MCF-7R. To understand the mechanism of TAM-resistance in GPER activated ER+ breast cancer, the function of TRIM2 and Bim inducing cell apoptosis was studied. By using immunohistochemical and western blot analysis, there is an adverse correlation between TRIM2 and Bim in TAM-resistant breast tumor tissues and MCF-7R cells. Knockdown Bim in TAM-sensitive MCF-7 cells or overexpression of Bim in TAM-resistant MCF-7 cells significantly changed its sensibility to TAM through altering the levels of cleaved PARP and caspase-3. Activation of GPER and its downstream signaling MAPK/ERK, not PI3K/AKT, led to enhanced TRIM2 protein levels and affected the binding between TRIM2 and Bim which resulted in a reduced Bim in TAM-resistant breast cancer cells. Thus, the present study provides a novel insight to TAM-resistance in ER-positive breast cancer cells.

Introduction

Tamoxifen, a selective estrogen receptor (ER) modulator, is the most common endocrine therapy worldwide to women with ER-positive metastatic breast cancer or as adjuvant therapy for early stages of the disease (1). Acquired tamoxifen resistance remains the major obstacle to breast cancer endocrine therapy, which may associate with anti-apoptosis during the process of TAM-resistance (2). The multiplicity and complex regulation of mammalian BH3-only proteins allows exquisite control over apoptosis. Bcl-2 interacting mediator of cell death (Bim), a BH3-only protein, have the most prominent roles (3). Recent studies have demonstrated that suppression of Bim, provided at least partial protection from apoptosis (4–6). The strong association between Bim and the presence of tumor and drug resistance has been proven (7–10). By knocking down the pro-apoptotic BCL-2 family member BIM, Follin-Arbelet et al (11) proved this protein to be involved in the synergistic induction of apoptosis by dexamethasone and forskolin. Reginato et al (12) find that Bim is a critical regulator of luminal apoptosis during mammary acinar morphogenesis in vitro and may be an important target of oncogenes that disrupt glandular epithelial architecture. Thus, Bim is not only associated with drug response but also tumorigenesis. Research recognized pro-apoptotic BH3-only proteins (BCL2L11/Bim), another class of BCL2 family proteins, critically determine therapeutic responses by dual-agent regulating autophagy and apoptosis, and contribute to acquired drug resistance in standard chemotherapy or novel targeted therapy (13). The expression of Bim is repressed by transcriptional regulation, post-translational modifications and ubiquitination deregulation (13).

The tripartite motif (TRIM) proteins, one of the subfamilies of the RING type E3 ubiquitin ligases), are involved in a broad range of biological processes and their alterations are associated with disease incidence and progression relevant to the development of common human cancers (14–16). Most of the TRIM proteins function as E3 ubiquitin ligases, and several TRIM family members are involved in various tumor development by governing cell proliferation, apoptosis and transcriptional regulation (17–19). Abundant evidence shows that TRIM2 is aberrantly expressed in several diseases, such as breast cancer, follicular carcinomas and the nervous system diseases (20–22). Research demonstrates that TRIM2 is an ubiquitin ligase and point to a mechanism triggering neuro-degeneration through a ubiquitination pathway (23). Another study supports a role of TRIM2 in mediating the p42/p44 MAPK-dependent ubiquitination of Bim in rapid ischemic tolerance. It was found that TRIM2 binds to Bim when it is phosphorylated by p42/p44 MAPK following preconditioning ischemia (22). Thus, the level of TRIM2 mediating the ubiquitination of Bim may act as a critical role in rapid neuronal ischemic tolerance. Interestingly, our previous cDNA array analysis showed that a couple of apoptosis-associated genes including Trim2, and Bim are aberrantly expressed in TAM-resistant MCF-7R cells. This raises a question whether Trim2 and Bim are involved in the process of TAM resistance in ER-positive breast cancer.

G protein-coupled estrogen receptor (GPER), a novel estrogen receptor, has been reported to be activated by TAM and the pure anti-estrogen fulvestrant and play an important role in the acquired TAM-resistance (24,25). Our previous studies have shown that GPER contributes to tamoxifen resistance via the epidermal growth factor receptor/extracellular regulated protein kinase (EGFR/ERK) signaling pathway (2). Other studies have shown that GPER is involved in the acquired TAM-resistance through mitogen-activated protein kinase/extracellular regulated protein kinase (MAPK/ERK) signaling pathway or phosphatidylinositol 3-kinase/protein kinase B (PI3K/Akt) (26–29). Notably, Bim is upregulated by inhibition of signaling pathways (MAPK/ERK and/or PI3K/AKT) while repressed its expression through transcriptional regulation and/or post-translational modifications (14,30,31). However, whether GPER contributes to TAM-resistance via regulating the expression of Bim in breast cancer remains unknown.

In the present study, we elucidated that the degradation of Bim in MCF-7R plays a key role in GPER-mediated tamoxifen resistance in ER. Knockdown Bim in TAM-sensitive MCF-7 cells or overexpression of Bim in TAM-resistant MCF-7 cells significantly changed its sensibility to TAM. The activation of GPER acts as a direct mediator of the transcription of TRIM2 and the binding between TRIM2 and Bim, which regulates the expression of Bim in TAM-resistant breast cancer cells. These findings may provide a novel insight to understand the mechanism of GPER in acquired TAM-resistance in ER+ breast cancer.

Materials and methods

Reagents and cell culture

The primary antibodies against Bim, ERK and phosphorylated ERK1/2 (pT202/Y204) were purchased from Bioworld Technology, Inc. (St. Louis Park, MN, USA). The primary antibody of goat anti-Trim2 was obtained from Sigma-Aldrich (Steinheim, Germany). Antibodies against AKT and phosphorylated AKT (pS473) were from Cell Signaling Technology (New England Biolabs, Hertfordshire, UK). The antibody against GPER was purchased from Abcam (Cambridge, MA, USA). β-actin antibody, goat antimouse IgG-HRP, and goat antirabbit IgG-HRP were obtained from Santa Cruz Biotechnology (Santa Cruz, CA, USA). The reagents of GPER-specific agonists G1 and specific inhibitor G15 were purchased from Tocris Bioscience (St. Louis, MO, USA) and 4-hydroxytamoxifen (TAM), (4,5-dimethylthiazol-2-yl)-2,5-diphenyltetrazolium bromide (MTT) from Sigma-Aldrich. Lipofectamine™ 2000 was purchased from Life Technologies (Carlsbad, CA, USA).

Human breast cancer cells (MCF-7) were routinely grown in RPMI-1640 (Gibco, Mulgrave VIC, Australia) containing 5% fetal bovine serum (FBS; Gibco), 10 μg/ml insulin, 100 IU/ml penicillin and 100 μg/ml streptomycin. The TAM-resistant cells (MCF-7R) (26) were derived from MCF-7 by continuous exposure to TAM (1 μM) diluted in 0.1% ethanol. The MCF-7R cells were then grown in RPMI-1640 medium with 5% FBS plus 100 nM TAM. Before all experiments, cells were switched to phenol red-free DMEM containing 0.5% charcoal-dextran-stripped FBS for 24 h, except where otherwise noted. Culture of MDA-MB-468, MDA-MB-231, BT549 and Hs578T cells were previously described (32).

Plasmid construct, siRNA and transfection

The expression vector encoding Bim was constructed by inserting human Bim cDNA into pcDNA3.0 vector (Promega, Madison, WI, USA). The pcDNA-Bim and its control vector were transfected into TAM-resistant MCF-7R cell lines using Lipofectamine 2000 (Life Technologies). The siRNAs used in the present study were obtained from Shanghai GenePharma, Co., Ltd. (Shanghai, China). Bim (Bcl2-L11)-specific siRNA or control siRNA (100 nM) were transfected into MCF-7; Trim2-specific siRNA and control siRNA transfected into MCF-7R using Lipofectamine 2000 according to the manufacturer's instructions. The target sequences for Bim (Bcl2-L11) siRNA are 5′-GACAGAGCCACAAGGUAAUTT-3′ and 5′-AUUA CCUUGUGGCUCUGUCTT-3′. The control siRNA sequences are 5′-UUCUCCGAACGUGUCACGUTT-3′ (sense) and 5′-ACGUGACACGUUCGGAGAATT-3′ (antisense). The efficiency of gene knockdown was determined by qRT-PCR and western blot analysis.

Measurement of cell growth

Cell growth was determined by 3-(4,5-dimethylthiazol-2yl)-2,5-diphenyl tetrazoliumbromide (MTT) assay. The cells were plated at 5×103 cells/well in 96-well microtiter plates. After incubation and treated with designed concentration of TAM for the specified time, MTT (5 mg/ml) was added to each well and incubated for 4 h. The absorbance was recorded on a digital spectrophotometer at a wavelength of 570 nm. The experiment was repeated three times.

Tissue samples, immunohistochemistry (IHC) staining

A total of 77 breast cancer specimens and their matched primary tumor tissues (PTs) were obtained from patients with breast tumors resected at the First Affiliated Hospital of Chongqing Medical University under permission by the ethics committee of Chongqing Medical University (Chongqing, China). All of the patient details and exclusion criteria have been previously described (26). Immunohistochemistry staining was performed using an SP900 kit (Beijing Zhongshan Golden Bridge Biotechnology, Co., Ltd., Beijing, China) according to the manufacturer's protocol. Briefly, deparaffinized tissue sections of 4 μm thickness were heated for antigen retrieval at 95°C for 15 min in 10 mM citric acid buffer (pH 6.0). After treatment with 3% H2O2 for 10 min to quench endogenous peroxidase activity, the sections were blocked using goat serum and then incubated with primary antibodies targeting GPER and Bim at a 1:200 dilution at 4°C for 16 h. Following treatment of horseradish peroxidase-conjugated goat anti-rabbit IgG for 30 min at 37°C, sections were developed using diaminobenzidine (DAB) (Beijing Zhongshan Golden Bridge Biotechnology) and nuclei were counterstained with the Mayer's modified hematoxylin.

GPER scores were assigned as follows: the percentage of positive cells was categorized as 0 (negative staining in all cells), 1 (<1% cells stained), 2 (1–10% of cells stained), 3 (11–40% cells stained), 4 (41–70% cells stained) or 5 (71–100% cells stained), and staining intensity was categorized as 0 (negative), 1 (weak), 2 (moderate) or 3 (strong). Percentage and intensity scores were added to give total immunohistochemical scores, ranging from 0 to 8. Specimens that scored ≥2 were defined as GPER+.

The Bim expression was scored based on intensity (0–3) and extent (0, <10%, 1, 10–25%, 2, 26–50% and 3, >50%). The individual categories were multiplied to give a total immunohistochemical score ranging between 0 and 9. Samples that scored ≥3 were defined as positive immunohistochemical results.

Reverse transcription and real-time PCR

Total RNA was extracted using TRizol® reagent (Takara Biotechnology, Dalian, China) from MCF-7 and MCF-7R cells and reverse transcription was performed using the PrimeScript RT reagent kit (Takara Biotechnology) following the manufacturer's instruction. Quantitative real-time PCR was performed with SYBR Premix Ex Taq™ II (Takara Biotechnology). The specific primers for Bim are: 5′-CCTTTCTTGGCCCTT GTTCC-3′ (sense) and 5′-TTGTGGCTCTGTCTGTAGGG-3′ (antisense); the specific primers for Trim2: 5′-CACCAAGGA CAAAGACGGTG-3′ (sense) and 5′-ATCAGCGGATCGGAT CACTT-3′ (antisense). β-actin was used as internal control for normalizing different samples. The primer sequences for α-actin are: 5′-TGACGTGGACATCCGCAAAG-3′ (sense) and 5′-CTGGAAGGTGGACAGCGAGG-3′ (antisense). All experiments were performed at least three times.

Western blotting

The total protein was acquired using RIPA protein extraction buffer with protease inhibitor (Beyotime Institute of Biotechnology, Haimen, China). Cell lysates were electrophoresed with 10 or 12% SDS-PAGE, and the specific primary antibody targeting to each indicated protein was incubated with the membranes at 4°C overnight. The membranes were then incubated with the appropriate secondary antibody conjugated to horseradish peroxidase for 1 h and visualized by using the enhanced chemiluminescence imaging system (Amersham Pharmacia Biotech, Tokyo, Japan). The gray level of each band was quantified using the Quantity One 4.62 software (Bio-Rad Laboratories, Hercules, CA, USA). The results were expressed as fold change relative to the loading control (β-actin).

Apoptosis assay

Cells were seeded into 6-wells plates and grown to 60% confluence. After cultured in FBS- and phenol-free medium for 24 h, the cells were then treated with or without TAM for another 24 h. At the end of the treatment, cells were washed with phosphate-buffered saline (PBS) twice and stained with 5 ml Annexin V-FITC and 5 ml propidium iodide following the manufacturer's instructions (Nanjing KeyGen Biotech, Co., Ltd., Nanjing, China). Apoptotic cells were determined using a BD FACScan flow cytometer (BD Biosciences, Mansfield, MA, USA).

Immunoprecipitation western blotting

Coimmunoprecipitation was performed as previously described (33,34). MCF-7 and MCF-7R cells were lysed in cell lysis buffer containing 50 mM HEPES (pH 7.2), 150 mM NaCl, 50 mM Tris-HCl, 1.0% Nonidet P-40, 1 mM EDTA containing protease inhibitors (1.0 g/ml aprotinin, 0.5 g/ml leupeptin, 1.0 g/ml pepstatin and 10 g/ml PMSF). The extracts were pre-cleared by rocking them at 4°C with washed protein G-agarose beads (Santa Cruz Biotechnology, Inc., Dallas, TX, USA). The pre-cleared extracts were immunoprecipitated with 5 mg of with Bim antibody or Trim2 antibody and 30 ml of protein G-agarose for 12 h at 4°C. Equivalent amounts of immunoglobulin G (IgG) were used as the control. The beads were washed five times with lysis buffer and boiled in SDS sample buffer, and the released proteins were resolved by SDS-PAGE. The gel were transferred to nitrocellulose and western blotting was performed.

Statistical analysis

Statistical analysis was performed using the SPSS standard version 19.0 software (SPSS, Inc., Chicago, IL, USA). Data are represented as mean ± standard deviation from at least three independent determinations. The independent Student's t-test was calculated to compare the results between the two groups. P<0.05 was considered to be statistically significant.

Results

GPER protein levels are conversely correlated with Bim proteins in the recurred breast tumors treated with TAM

A total of 114 breast cancer tissues were eligible for analysis according to our previous inclusion criteria; of these, 106 recurrent breast tumor samples (66 local and 40 distant metastases) were GPER positive identified by IHC staining. Among the 106 GPER+ specimens, GPER expression was increased in 73.58% (78/106), decreased in 5.66% (6/106) and unchanged in 20.76% (22/106) compared with the matched primary tumor tissues (PTs). All these GPER+ recurred tumor tissues (RTs) and the paired PTs were used to determine the expression of Bim (Bcl2-L11), an aberrant downregulated gene identified by cDNA-array in TAM-resistant breast cancer cells. Bim and GPER were shown to be located in the cell cytoplasm (Fig. 1A).

Figure 1

Immunohistochemical staining displays high levels of GPER and lower levels of Bim expression in breast cancer tissues. (A) The staining of GPER and Bim in carcinoma tissues. (a–d) the representative images for GPER negative (a), weak (b), moderate (c), and strong positive staining (d). (e–h) The representative images for Bim strong positive (e), moderate (f), weak (g) and negative staining (h). (B) Comparison of Bim expression in primary tumors (PTs) and their corresponding recurred tumor tissues (RTs) (n=53). (C) The correlation of Bim and GPER expression in RTs was revealed through pair-wise scatter plots. Magnification, ×200.

As shown in our reports, the mean IHC score for GPER is significantly increased in RTs (6.23±0.91) compared with that in PTs (3.46±1.07) (P=0.001). To understand whether Bim is involved in GPER-mediated TAM-resistance, Bim expression was scored in PTs and the paired RTs. Bim expression was decreased in 83.02%, 44/53), increased in 3.78% (4/106) and unchanged in 13.21% (14/106) of these 53 GPER+ tumors which relapsed during TAM treatment (Fig. 1B). The mean IHC score for Bim was 7.27±0.56 in PTs and 4.02±0.49 in RTs (Fig. 1B; P<0.0001). Among the 53 GPER+ RTs, Bim expression had a converse correlation with GPER expression (Fig. 1C; R2=0.54).

Bim is a pro-apoptosis effector of TAM-induced apoptosis in breast cancer cells

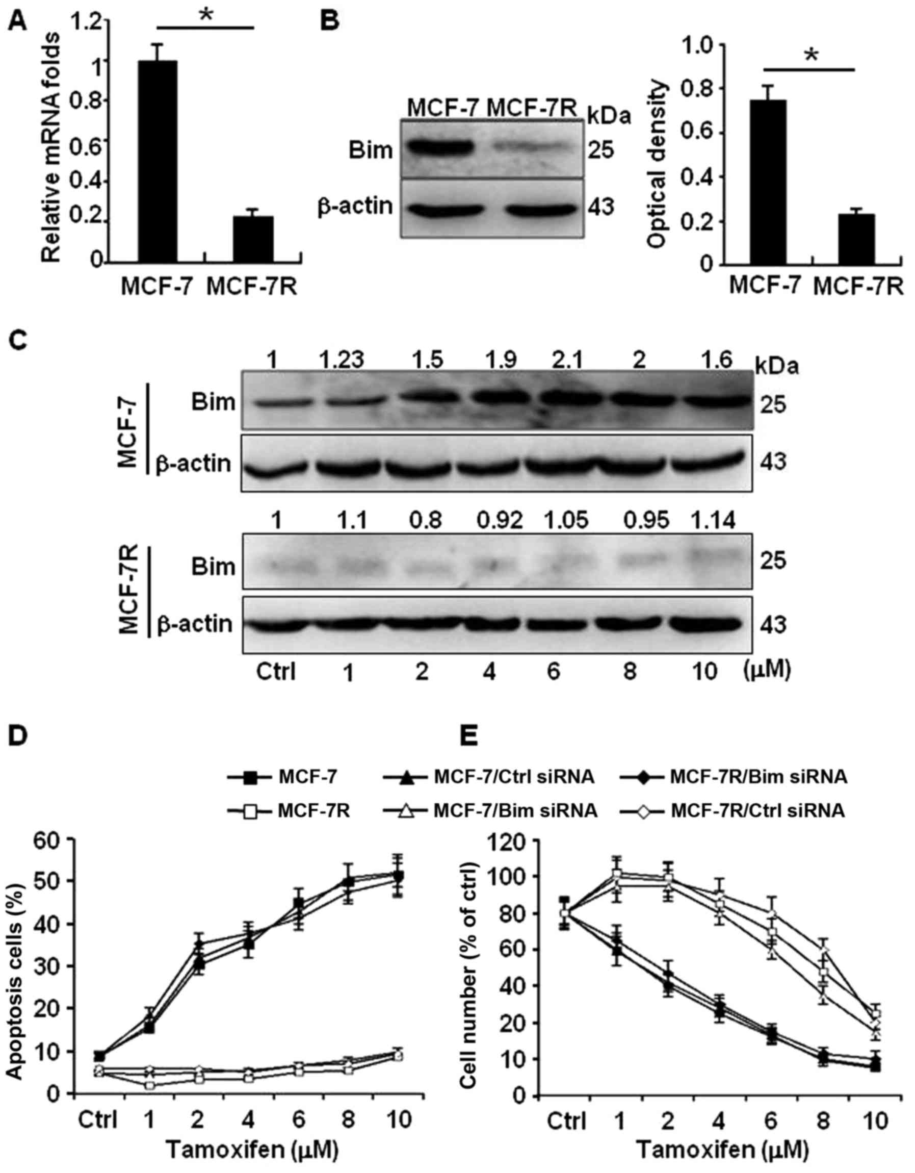
It has been reported that Bim plays an important role in cell apoptosis (35–37). To investigate the potential role of Bim protein in the process of TAM-induced apoptosis, we further determined the Bim expression in TAM-sensitive MCF-7 cells (MCF-7) and TAM-resistant MCF-7 cells (MCF-7R) by Q-PCR and western blot analyses. The transcription activity of Bim was not changed by Q-PCR. In contrast to their protein levels, high level of Bim in MCF-7 and obviously reduced Bim in MCF-7R were confirmed in western blot analyses (Fig. 2A and B). Moreover, the protein levels of Bim in MCF-7 were gradually increased in a TAM-dose dependent pattern (Fig. 2C, upper panel); however, the weak Bim protein had no response to TAM stimulation in MCF-7R (Fig. 2C, down panel). Consistent with these findings, more apoptotic cells by TAM were detected in MCF-7 cells than in MCF-7R cells; knockdown of Bim in MCF-7 cells significantly decreased the apoptosis cell ratio; however, ectopic expression of Bim in MCF-7R notably increased their sensitivity to TAM (Fig. 2D). In addition, similar cell survival results were acquired by MTT assays (Fig. 2E). These data suggest high level of Bim protein in MCF-7 is an effector to TAM treatment.

Figure 2

Bim is an apoptotic effector protein in response to tamoxifen treatment in MCF-7 cells. (A) mRNA expression of Bim in MCF-7 and MCF-7R cells determined by qRT-PCR. (B and C) The protein levels of Bim were detected in MCF-7 and MCF-7R cells (B), and cells treated with different concentration of TAM (1–10 μM) (C) using western blotting. β-actin is the loading control. (D) The MCF-7, MCF-7R and MCF-7 cells transfected with specific siRNA targeting Bim (MCF-7/Bim siRNA) or control siRNA (MCF-7/Ctrl siRNA), MCF-7R cells transfected with Bim (MCF-7R/Bim) or vector constructor (MCF-7R/Vec) were treated with ethanol (Ctrl) or different concentration of TAM (1–10 μM) for 24 h. Cell apoptosis was tested using Annexin V-FITC staining. (E) Cell viability was determined using the MTT assay. Cells and cell treatments are as described in (D). Data represent the mean ± SD from three independent experiments. *P<0.05. TAM, 4-hydroxytamoxifen.

Bim induces apoptosis through activating PARP and caspase-3 to regulate the response to TAM

To further confirm the role of Bim on apoptosis in response to TAM in MCF-7, specific siRNAs against Bim (Fig. 3A) were employed. Knockdown of Bim in MCF-7 attenuated the activated PARP and cleaved caspase-3 in exposure to TAM treatment (Fig. 3B, left panel). Overexpression of Bim in MCF-7R increased the levels of activated PARP and cleaved caspase-3 under treatment of TAM (Fig. 3B, right panel). Consistently, the percentage of apoptosis cells was 40.5% in MCF-7 and 6.75% in Bim-knocked down MCF-7 cells, whereas the apoptotic cells were 6.8% in MCF-7R and 44.6% in MCF-7R with ectopic Bim under TAM treatment (Fig. 3C). These data indicate that Bim plays a critical role in TAM-induced apoptosis in MCF-7 cells through activation of PARP and caspase-3.

Figure 3

Tamoxifen induces apoptosis in MCF-7 cells through Bim-dependent activation of PARP and caspase-3. (A) The efficiency of siRNA against Bim was determined by western blot analysis in MCF-7 cells. β-actin was used as a loading control. (B) MCF-7 cells transfected with specific siRNA targeting Bim (MCF-7/Bim siRNA) and control siRNA (MCF-7/Ctrl siRNA), MCF-7R cells transfected with Bim (MCF-7R/Bim) or vector constructor (MCF-7R/Vec) were treated with ethanol or TAM (6 μM) for 24 h. The levels of PARP, cleaved PARP, caspases-9, cleaved caspase-9, cleaved caspase-3 and Bim were examined by western blotting. β-actin was used as loading control. (C) Flow cytometry was used to measure cell apoptosis. Cells and cell treatment are as described in (B). *P<0.05.

TRIM2 promotes Bim degradation in TAM-resistant breast cancer cells

To understand why Bim was decreased in MCF-7R, bioinformatics was applied. It was found that a tripartite motif protein 2 (TRIM2) upregulated in MCF-7R cells (Fig. 4A and B) may interact with Bim. TRIM2 has been reported to be function as the E3 ligase to enhance Bim ubiquitinylation (23,24). Indeed, the binding of TRIM2 and Bim in MCF-7R was confirmed using co-immunoprecipitation analysis (Fig. 4C). Knockdown of Trim2 using specific siRNA in MCF-7R, the levels of Bim were notably increased and its expression could be regulated by TAM stimulation (Fig. 4D). Upregulation of Bim expression by knocking down Trim2 in MCF-7R rescued its potential to TAM sensitivity, suggesting the TRIM2-mediated ubiquitinylation degradation of Bim may contribute to TAM-resistance of MCF-7.

Figure 4

Protein binding between TRIM2 and Bim leads to reduction of Bim in MCF-7R cells. (A) mRNA expression of Trim2 in MCF-7 and MCF-7R cells measured by qRT-PCR. (B) Western blotting was used to test the levels of TRIM2 in MCF-7 and MCF-7R cells. Data are shown as fold changes in OD compared with MCF-7 and normalized to β-actin. *P<0.05. (C) Protein binding between TRIM2 and Bim in MCF-7R was confirmed by immunoprecipitation analysis. (D) The protein levels of TRIM2 and Bim were determined using western blot analysis in MCF-7R cells transfected with siRNA targeting TRIM2 (MCF-7R si/TRIM2) or control siRNA (MCF-7R si/Ctrl) under treatment of TAM (6 μM) for 24 h. β-actin acts as loading control. (E) Cell apoptosis was measured by flow cytometry after stained with Annexin V. Cells and cell treatments are as described in (D). *P<0.05.

Activation of GPER leads to enhanced Trim2 expression in TAM-resistant breast cancer cells

Previous reports have revealed an activated GPER in TAM-resistant breast cancer cells (2,26), and the above data also display an adverse relationship between Bim and GPER in TAM-resistant breast tumors. The expression of Bim, TRIM and GPER were further determined in ER-negative breast cancer cells and TAM-resistant MCF-7R cells. As shown in Fig. 5A, lower levels of Bim, and higher levels of TRIM2 and GPER were detected in most of ER-breast cancer cells and MCF-7R cells compared with TAM-sensitive MCF-7 cells. Treating cells with TAM, G1 (the GPER-specific agonist) or TAM combined with G15 (the GPER-specific antagonist), Bim could be stimulated by TAM, but not by G1 in MCF-7 cells (Fig. 5B and C, left panel). However, the levels of Bim were further decreased and TRIM2 expression was enhanced by TAM and G1 in MCF-7R cells (Fig. 5B and C, right panel), suggesting that activation of GPER may govern the levels of TRIM2 and Bim. In contrast to their protein levels, the transcription activity of Bim was changed under the treatments of TAM in MCF-7R cells (Fig. 5D, left panel); however, mRNA expression of Trim2 were obviously increased under the treatment of TAM and G1, but attenuated by G15 (Fig. 5D, right panel). These data suggest that activation of GPER is necessary for TRIM2 expression.

Figure 5

Activated GPER governs the protein levels of Bim in MCF-7R cells. (A) Western blotting was used to detect the levels of Bim, TRIM2 and GPER in breast cancer cells. β-actin was used as a loading control. (B) Under treated with TAM (6 μM), G1 (10 nM) or TAM combined with the GPER antagonist G15 (1 μM) for 24 h, the protein levels of Bim and TRIM2 in MCF-7 and MCF-7R cells were determined by western blot analyses. β-actin acts as loading control. (C) The relative protein folds were quantified by density value. The density value for each band was normalized to β-actin and then compared with MCF-7R control. *P<0.05. (D) The mRNA expression of Trim2 and Bim in MCF-7 and MCF-7R cells were measured by qRT-PCR. Cell treatments are the same as (B). *P<0.05.

The MAPK/ERK signaling pathway is directly responsible for decreased Bim protein levels in MCF-7R cells

It has been previously demonstrated that TAM activates the MAPK/ERK and PI3K/AKT pathways through GPER/EGFR signaling axis in MCF-7R cells (2,26–29). To investigate whether these path ways are involved in regulating Bim protein levels, MCF-7R cells were treated with TAM alone and TAM combined with U0126 (the MAPK/ERK inhibitor) or LY294002 (the PI3K inhibitor). The protein levels of Bim were notably increased in MCF-7R treated with TAM combined with U0126, not LY294002 (Fig. 6A), indicating that MAPK/ERK signaling pathway may involve in regulation of Bim protein levels. Treating cells with TAM alone or TAM combined with specific inhibitor, mRNA expression of Bim was not altered (Fig. 6B). However, mRNA expression of Trim2 was significantly reduced after inhibiting MAPK/ERK activation in MCF-7R cells (Fig. 6C). This led to decrease in the interaction between TRIM2 and Bim under the treatment of U0126 in MCF-7R (Fig. 6D). Thus, GPER and its downstream MAPK/ERK signaling pathway are involved in regulation of Trim2 expression and affect the binding between TRIM2 and Bim resulting in reduced Bim in TAM-resistant breast cancer cells.

Figure 6

MAPK/ERK, the downstream signaling pathway of GPER, promotes the degradation of Bim via upregulating Trim2 expression and the binding between TRIM2 and Bim. (A) MCF-7R cells were treated with ethanol, TAM (1 μM) alone, TAM combined with MAPK/ERK inhibitor (U0126, 10 μM) or PI3K/AKT inhibitor (LY294002, 10 μM) for 24 h. The levels of indicated proteins were determined by western blot analyses. β-actin serves as the loading control. (B and C) The mRNA expression of Trim2 (B) and Bim (C) in MCF-7R were measured by qRT-PCR. Cell treatments are the same as (A). *P<0.05. (D) The protein binding between TRIM2 and Bim was confirmed by immunoprecipitation analysis.

Discussion

Estrogen plays a crucial role in ER+ breast cancer development and ER is the main mediator of the estrogenic effect. Tamoxifen, an estrogen receptor antagonist, has been widely used in clinical endocrine therapy (1,2). However, breast cancer endocrine resistance is still the main obstacle in ER+ breast cancer recurrence and metastasis (38,39). To overcome endocrine resistance is one of the important aims for hormone-dependent breast cancer patients (2,40). GPER, a novel membrane-bound estrogen receptor, has been demonstrated to contribute to the development of TAM resistance (26–28). However, the detail mechanism has not been fully elucidated. In our previous study, we demonstrated that translocation of GPER from the cytoplasm to cell membrane play a key role in mediating crosstalk between GPER and EGFR in tamoxifen resistant breast cancer cells (26,28), which further stimulates the activation of MAPK and AKT signaling pathways and regulates associated gene transcription in the tamoxifen tolerance (28). In the present study, we found that GPER-MAPK/ERK signaling upregulates Trim2 gene expression, and enhances TRIM2 protein binding to pro-apoptotic protein Bim, which leads to ubiquitinylation degradation of Bim and thus plays a critical role against apoptosis in TAM-resistant breast cancer cells.

Bim is the BH3-only protein that may function as death sensor that mediates the activation of the mitochondrial or caspase-independent apoptosis pathway. It has been demonstrated that Bim is a drug-induced apoptosis regulatory protein in breast cancer (9,11). Here, we found that low level of Bim was detected in TAM-resistant breast tumor tissues and breast cancer cell lines. However, how Bim was downregulated and contributed to TAM-resistance in ER+ breast carcinoma are still not unveiled. Using MCF-7 and TAM-resistant MCF-7R as cell models, we found Bim was upregulated in TAM-sensitive MCF-7 cells and triggered apoptosis in response to TAM stimulation via activation of caspase-3 and PARP in MCF-7 cells. Knockdown of Bim in MCF-7 cells decreased the sensitiveness of MCF-7 to TAM treatment; overexpression of Bim in TAM-resistant MCF-7R cells increased its sensitivity to TAM. Our data further verified the important role of Bim in drug-induced apoptosis (9,11).

TRIM2 functions as a direct regulator to Bim degradation in TAM-resistant breast cancer cells. TRIM2 was increased to GPER activation in TAM-resistant MCF-7R cells. Under treatments of TAM and the GPER-specific agonist G1, TRIM2 expression was dramatically enhanced along with reduced Bim protein in MCF-7R cells, indicating a GPER-dependent expression of TRIM2 in TAM-resistant breast cancer cells. Notably, the transcription activity of Bim was not changed under these stimulators, suggesting a post-transcription regulation of Bim in MCF-7R cells. Our data show that the binding between TRIM2 and Bim under GPER activation may lead to Bim degradation in TAM-resistant cells. These findings were supported by other studies (24).

The present study provided evidence that GPER-EGFR-MAPK/ERK signaling, not GPER-EGFR-PI3K/Akt signaling, is the key regulator for Bim degradation in TAM-resistant breast cancer cells. Here, we verified that GPER-MAPK/ERK is necessary for Bim degradation. The binding between TRIM2 and Bim was dependent on the levels of TRIM2 protein and regulated by the GPER-MAPK/ERK signaling. Blockage of GPER-MAPK/ERK signaling using G15 or U0126 decreased TRIM2 protein levels and reduced the binding between TRIM2 and Bim in MCF-7R cells. TRIM2 has been defined as E3 ubiquitin ligase and plays a key role in ubiquitinylation degradation of proteins (24). Indeed, a previous study by Thompson et al disclosed that phosphorylation of p42/p44 MAPK is necessary for the binding of TRIM2 to Bim in ischemic tolerance-induced neuroprotection (22). These data highlight a novel insight of GPER-MAPK/ERK signaling in mediating TAM-induced drug resistance in ER+ breast cancer patients.

In conclusion, our findings provide new evidence to GPER in TAM-induced resistance of ER+ breast cancer. Targeting TAM/GPER/ERK signaling and TRIM2 gene may be a more effective way in overcoming TAM-resistance for ER+ breast cancer patients. However, more prospective clinical investigations need to be undertaken in the future.

Acknowledgments

The present study was supported by the National Natural Science Foundation of China (NSFC 81072149). Manran Liu is supported by the Program of National Natural Science Foundation of China (NSFC 81472476 and 31171336).

References

1 

Briest S and Stearns V: Tamoxifen metabolism and its effect on endocrine treatment of breast cancer. Clin Adv Hematol Oncol. 7:185–192. 2009.PubMed/NCBI

2 

Yuan J, Liu M, Yang L, Tu G, Zhu Q, Chen M, Cheng H, Luo H, Fu W, Li Z, et al: Acquisition of epithelial-mesenchymal transition phenotype in the tamoxifen-resistant breast cancer cell: A new role for G protein-coupled estrogen receptor in mediating tamoxifen resistance through cancer-associated fibroblast-derived fibronectin and β1-integrin signaling pathway in tumor cells. Breast Cancer Res. 17:692015. View Article : Google Scholar

3 

Willis SN and Adams JM: Life in the balance: How BH3-only proteins induce apoptosis. Curr Opin Cell Biol. 17:617–625. 2005. View Article : Google Scholar : PubMed/NCBI

4 

Strasser A: The role of BH3-only proteins in the immune system. Nat Rev Immunol. 5:189–200. 2005. View Article : Google Scholar : PubMed/NCBI

5 

Villunger A, Scott C, Bouillet P and Strasser A: Essential role for the BH3-only protein Bim but redundant roles for Bax, Bcl-2, and Bcl-w in the control of granulocyte survival. Blood. 101:2393–2400. 2003. View Article : Google Scholar

6 

Kirschnek S, Vier J, Gautam S, Frankenberg T, Rangelova S, Eitz-Ferrer P, Grespi F, Ottina E, Villunger A, Häcker H, et al: Molecular analysis of neutrophil spontaneous apoptosis reveals a strong role for the pro-apoptotic BH3-only protein Noxa. Cell Death Differ. 18:1805–1814. 2011. View Article : Google Scholar : PubMed/NCBI

7 

Huang WF, Liu AH, Zhao HJ, Dong HM, Liu LY and Cai SX: BIM gene polymorphism lowers the efficacy of EGFR-TKIs in advanced nonsmall cell lung cancer with sensitive EGFR mutations: A systematic review and meta-analysis. Medicine (Baltimore). 94:e12632015.J. View Article : Google Scholar

8 

Gu Z, Wang X, Qi R, Wei L, Huo Y, Ma Y, Shi L, Chang Y, Li G and Zhou L: Oridonin induces apoptosis in uveal melanoma cells by upregulation of Bim and downregulation of Fatty Acid Synthase. Biochem Biophys Res Commun. 457:187–193. 2015. View Article : Google Scholar

9 

Merino D, Best SA, Asselin-Labat ML, Vaillant F, Pal B, Dickins RA, Anderson RL, Strasser A, Bouillet P, Lindeman GJ, et al: Pro-apoptotic Bim suppresses breast tumor cell metastasis and is a target gene of SNAI2. Oncogene. 34:3926–3934. 2015. View Article : Google Scholar

10 

Park SH, Ito K, Olcott W, Katsyv I, Halstead-Nussloch G and Irie HY: PTK6 inhibition promotes apoptosis of Lapatinib-resistant Her2+ breast cancer cells by inducing Bim. Breast Cancer Res. 17:862015. View Article : Google Scholar

11 

Follin-Arbelet V, Misund K, Naderi EH, Ugland H, Sundan A and Blomhoff HK: The natural compound forskolin synergizes with dexamethasone to induce cell death in myeloma cells via BIM. Sci Rep. 5:130012015. View Article : Google Scholar : PubMed/NCBI

12 

Reginato MJ, Mills KR, Becker EB, Lynch DK, Bonni A, Muthuswamy SK and Brugge JS: Bim regulation of lumen formation in cultured mammary epithelial acini is targeted by oncogenes. Mol Cell Biol. 25:4591–4601. 2005. View Article : Google Scholar : PubMed/NCBI

13 

Dai Y and Grant S: BCL2L11/Bim as a dual-agent regulating autophagy and apoptosis in drug resistance. Autophagy. 11:416–418. 2015. View Article : Google Scholar : PubMed/NCBI

14 

Hatakeyama S: TRIM proteins and cancer. Nat Rev Cancer. 11:792–804. 2011. View Article : Google Scholar : PubMed/NCBI

15 

Zoumpoulidou G, Broceño C, Li H, Bird D, Thomas G and Mittnacht S: Role of the tripartite motif protein 27 in cancer development. J Natl Cancer Inst. 104:941–952. 2012. View Article : Google Scholar : PubMed/NCBI

16 

Liu C, Huang X, Hou S, Hu B and Li H: Silencing of tripartite motif (TRIM) 29 inhibits proliferation and invasion and increases chemosensitivity to cisplatin in human lung squamous cancer NCI-H520 cells. Thorac Cancer. 6:31–37. 2015. View Article : Google Scholar : PubMed/NCBI

17 

Ozato K, Shin DM, Chang TH and Morse HC III: TRIM family proteins and their emerging roles in innate immunity. Nat Rev Immunol. 8:849–860. 2008. View Article : Google Scholar : PubMed/NCBI

18 

Qiu F, Xiong JP, Deng J and Xiang XJ: TRIM29 functions as an oncogene in gastric cancer and is regulated by miR-185. Int J Clin Exp Pathol. 8:5053–5061. 2015.PubMed/NCBI

19 

Wang Y and He D, Yang L, Wen B, Dai J, Zhang Q, Kang J, He W, Ding Q and He D: TRIM26 functions as a novel tumor suppressor of hepatocellular carcinoma and its downregulation contributes to worse prognosis. Biochem Biophys Res Commun. 463:458–465. 2015. View Article : Google Scholar : PubMed/NCBI

20 

Williams MD, Zhang L, Elliott DD, Perrier ND, Lozano G, Clayman GL and El-Naggar AK: Differential gene expression profiling of aggressive and nonaggressive follicular carcinomas. Hum Pathol. 42:1213–1220. 2011. View Article : Google Scholar : PubMed/NCBI

21 

Ivanov SV, Panaccione A, Nonaka D, Prasad ML, Boyd KL, Brown B, Guo Y, Sewell A and Yarbrough WG: Diagnostic SOX10 gene signatures in salivary adenoid cystic and breast basal-like carcinomas. Br J Cancer. 109:444–451. 2013. View Article : Google Scholar : PubMed/NCBI

22 

Thompson S, Pearson AN, Ashley MD, Jessick V, Murphy BM, Gafken P, Henshall DC, Morris KT, Simon RP and Meller R: Identification of a novel Bcl-2-interacting mediator of cell death (Bim) E3 ligase, tripartite motif-containing protein 2 (TRIM2), and its role in rapid ischemic tolerance-induced neuroprotection. J Biol Chem. 286:19331–19339. 2011. View Article : Google Scholar : PubMed/NCBI

23 

Balastik M, Ferraguti F, Pires-da Silva A, Lee TH, Alvarez-Bolado G, Lu KP and Gruss P: Deficiency in ubiquitin ligase TRIM2 causes accumulation of neurofilament light chain and neurodegeneration. Proc Natl Acad Sci USA. 105:12016–12021. 2008. View Article : Google Scholar : PubMed/NCBI

24 

Mo Z, Liu M, Yang F, Luo H, Li Z, Tu G and Yang G: GPR30 as an initiator of tamoxifen resistance in hormone-dependent breast cancer. Breast Cancer Res. 15:R1142013. View Article : Google Scholar : PubMed/NCBI

25 

Ignatov A, Ignatov T, Weissenborn C, Eggemann H, Bischoff J, Semczuk A, Roessner A, Costa SD and Kalinski T: G-protein-coupled estrogen receptor GPR30 and tamoxifen resistance in breast cancer. Breast Cancer Res Treat. 128:457–466. 2011. View Article : Google Scholar : PubMed/NCBI

26 

Ignatov A, Ignatov T, Roessner A, Costa SD and Kalinski T: Role of GPR30 in the mechanisms of tamoxifen resistance in breast cancer MCF-7 cells. Breast Cancer Res Treat. 123:87–96. 2010. View Article : Google Scholar

27 

Prossnitz ER, Arterburn JB, Smith HO, Oprea TI, Sklar LA and Hathaway HJ: Estrogen signaling through the transmembrane G protein-coupled receptor GPR30. Annu Rev Physiol. 70:165–190. 2008. View Article : Google Scholar : PubMed/NCBI

28 

Fujiwara S, Terai Y, Kawaguchi H, Takai M, Yoo S, Tanaka Y, Tanaka T, Tsunetoh S, Sasaki H, Kanemura M, et al: GPR30 regulates the EGFR-Akt cascade and predicts lower survival in patients with ovarian cancer. J Ovarian Res. 5:352012. View Article : Google Scholar : PubMed/NCBI

29 

Filardo EJ, Quinn JA, Bland KI and Frackelton AR Jr: Estrogen-induced activation of Erk-1 and Erk-2 requires the G protein-coupled receptor homolog, GPR30, and occurs via trans-activation of the epidermal growth factor receptor through release of HB-EGF. Mol Endocrinol. 14:1649–1660. 2015. View Article : Google Scholar

30 

Lv Y, Song S, Zhang K, Gao H and Ma R: CHIP regulates AKT/FoxO/Bim signaling in MCF7 and MCF10A cells. PLoS One. 8:e833122013. View Article : Google Scholar :

31 

Periyasamy-Thandavan S, Takhar S, Singer A, Dohn MR, Jackson WH, Welborn AE, LeRoith D, Marrero M, Thangaraju M, Huang S, et al: Insulin-like growth factor 1 attenuates antiestrogen- and antiprogestin-induced apoptosis in ER+ breast cancer cells by MEK1 regulation of the BH3-only pro-apoptotic protein Bim. Breast Cancer Res. 14:R522012. View Article : Google Scholar

32 

Yu T, Liu M, Luo H, Wu C, Tang X, Tang S, Hu P, Yan Y, Wang Z and Tu G: GPER mediates enhanced cell viability and motility via non-genomic signaling induced by 17β-estradiol in triple-negative breast cancer cells. J Steroid Biochem Mol Biol. 143:392–403. 2014. View Article : Google Scholar : PubMed/NCBI

33 

Wu K, Li A, Rao M, Liu M, Dailey V, Yang Y, Di Vizio D, Wang C, Lisanti MP, Sauter G, et al: DACH1 is a cell fate determination factor that inhibits cyclin D1 and breast tumor growth. Mol Cell Biol. 26:7116–7129. 2006. View Article : Google Scholar : PubMed/NCBI

34 

Fu M, Liu M, Sauve AA, Jiao X, Zhang X, Wu X, Powell MJ, Yang T, Gu W, Avantaggiati ML, et al: Hormonal control of androgen receptor function through SIRT1. Mol Cell Biol. 26:8122–8135. 2006. View Article : Google Scholar : PubMed/NCBI

35 

Han BJ, Li W, Jiang GB, Lai SH, Zhang C, Zeng CC and Liu YJ: Effects of daidzein in regards to cytotoxicity in vitro, apoptosis, reactive oxygen species level, cell cycle arrest and the expression of caspase and Bcl-2 family proteins. Oncol Rep. 34:1115–1120. 2015. View Article : Google Scholar : PubMed/NCBI

36 

Tomicic MT, Meise R, Aasland D, Berte N, Kitzinger R, Krämer OH, Kaina B and Christmann M: Apoptosis induced by temozolomide and nimustine in glioblastoma cells is supported by JNK/c-Jun-mediated induction of the BH3-only protein BIM. Oncotarget. 6:33755–33768. 2015. View Article : Google Scholar : PubMed/NCBI

37 

Zhang LM, Zhao XC, Sun WB, Li R and Jiang XJ: Sevoflurane post-conditioning protects primary rat cortical neurons against oxygen-glucose deprivation/resuscitation via down-regulation in mitochondrial apoptosis axis of Bid, Bim, Puma-Bax and Bak mediated by Erk1/2. J Neurol Sci. 357:80–87. 2015. View Article : Google Scholar : PubMed/NCBI

38 

Hiscox S, Jiang WG, Obermeier K, Taylor K, Morgan L, Burmi R, Barrow D and Nicholson RI: Tamoxifen resistance in MCF7 cells promotes EMT-like behaviour and involves modulation of β-catenin phosphorylation. Int J Cancer. 118:290–301. 2006. View Article : Google Scholar

39 

Ward A, Balwierz A, Zhang JD, Küblbeck M, Pawitan Y, Hielscher T, Wiemann S and Sahin Ö: Re-expression of microRNA-375 reverses both tamoxifen resistance and accompanying EMT-like properties in breast cancer. Oncogene. 32:1173–1182. 2013. View Article : Google Scholar

40 

Thewes V, Simon R, Schroeter P, Schlotter M, Anzeneder T, Büttner R, Benes V, Sauter G, Burwinkel B, Nicholson RI, et al: Reprogramming of the ERRα and ERα target gene landscape triggers tamoxifen resistance in breast cancer. Cancer Res. 75:720–731. 2015. View Article : Google Scholar : PubMed/NCBI

Related Articles

  • Abstract
  • View
  • Download
  • Twitter
Copy and paste a formatted citation
Spandidos Publications style
Yin H, Zhu Q, Liu M, Tu G, Li Q, Yuan J, Wen S and Yang G: GPER promotes tamoxifen-resistance in ER+ breast cancer cells by reduced Bim proteins through MAPK/Erk-TRIM2 signaling axis. Int J Oncol 51: 1191-1198, 2017.
APA
Yin, H., Zhu, Q., Liu, M., Tu, G., Li, Q., Yuan, J. ... Yang, G. (2017). GPER promotes tamoxifen-resistance in ER+ breast cancer cells by reduced Bim proteins through MAPK/Erk-TRIM2 signaling axis. International Journal of Oncology, 51, 1191-1198. https://doi.org/10.3892/ijo.2017.4117
MLA
Yin, H., Zhu, Q., Liu, M., Tu, G., Li, Q., Yuan, J., Wen, S., Yang, G."GPER promotes tamoxifen-resistance in ER+ breast cancer cells by reduced Bim proteins through MAPK/Erk-TRIM2 signaling axis". International Journal of Oncology 51.4 (2017): 1191-1198.
Chicago
Yin, H., Zhu, Q., Liu, M., Tu, G., Li, Q., Yuan, J., Wen, S., Yang, G."GPER promotes tamoxifen-resistance in ER+ breast cancer cells by reduced Bim proteins through MAPK/Erk-TRIM2 signaling axis". International Journal of Oncology 51, no. 4 (2017): 1191-1198. https://doi.org/10.3892/ijo.2017.4117
Copy and paste a formatted citation
x
Spandidos Publications style
Yin H, Zhu Q, Liu M, Tu G, Li Q, Yuan J, Wen S and Yang G: GPER promotes tamoxifen-resistance in ER+ breast cancer cells by reduced Bim proteins through MAPK/Erk-TRIM2 signaling axis. Int J Oncol 51: 1191-1198, 2017.
APA
Yin, H., Zhu, Q., Liu, M., Tu, G., Li, Q., Yuan, J. ... Yang, G. (2017). GPER promotes tamoxifen-resistance in ER+ breast cancer cells by reduced Bim proteins through MAPK/Erk-TRIM2 signaling axis. International Journal of Oncology, 51, 1191-1198. https://doi.org/10.3892/ijo.2017.4117
MLA
Yin, H., Zhu, Q., Liu, M., Tu, G., Li, Q., Yuan, J., Wen, S., Yang, G."GPER promotes tamoxifen-resistance in ER+ breast cancer cells by reduced Bim proteins through MAPK/Erk-TRIM2 signaling axis". International Journal of Oncology 51.4 (2017): 1191-1198.
Chicago
Yin, H., Zhu, Q., Liu, M., Tu, G., Li, Q., Yuan, J., Wen, S., Yang, G."GPER promotes tamoxifen-resistance in ER+ breast cancer cells by reduced Bim proteins through MAPK/Erk-TRIM2 signaling axis". International Journal of Oncology 51, no. 4 (2017): 1191-1198. https://doi.org/10.3892/ijo.2017.4117
Follow us
  • Twitter
  • LinkedIn
  • Facebook
About
  • Spandidos Publications
  • Careers
  • Cookie Policy
  • Privacy Policy
How can we help?
  • Help
  • Live Chat
  • Contact
  • Email to our Support Team