Spandidos Publications Logo
  • About
    • About Spandidos
    • Aims and Scopes
    • Abstracting and Indexing
    • Editorial Policies
    • Reprints and Permissions
    • Job Opportunities
    • Terms and Conditions
    • Contact
  • Journals
    • All Journals
    • Oncology Letters
      • Oncology Letters
      • Information for Authors
      • Editorial Policies
      • Editorial Board
      • Aims and Scope
      • Abstracting and Indexing
      • Bibliographic Information
      • Archive
    • International Journal of Oncology
      • International Journal of Oncology
      • Information for Authors
      • Editorial Policies
      • Editorial Board
      • Aims and Scope
      • Abstracting and Indexing
      • Bibliographic Information
      • Archive
    • Molecular and Clinical Oncology
      • Molecular and Clinical Oncology
      • Information for Authors
      • Editorial Policies
      • Editorial Board
      • Aims and Scope
      • Abstracting and Indexing
      • Bibliographic Information
      • Archive
    • Experimental and Therapeutic Medicine
      • Experimental and Therapeutic Medicine
      • Information for Authors
      • Editorial Policies
      • Editorial Board
      • Aims and Scope
      • Abstracting and Indexing
      • Bibliographic Information
      • Archive
    • International Journal of Molecular Medicine
      • International Journal of Molecular Medicine
      • Information for Authors
      • Editorial Policies
      • Editorial Board
      • Aims and Scope
      • Abstracting and Indexing
      • Bibliographic Information
      • Archive
    • Biomedical Reports
      • Biomedical Reports
      • Information for Authors
      • Editorial Policies
      • Editorial Board
      • Aims and Scope
      • Abstracting and Indexing
      • Bibliographic Information
      • Archive
    • Oncology Reports
      • Oncology Reports
      • Information for Authors
      • Editorial Policies
      • Editorial Board
      • Aims and Scope
      • Abstracting and Indexing
      • Bibliographic Information
      • Archive
    • Molecular Medicine Reports
      • Molecular Medicine Reports
      • Information for Authors
      • Editorial Policies
      • Editorial Board
      • Aims and Scope
      • Abstracting and Indexing
      • Bibliographic Information
      • Archive
    • World Academy of Sciences Journal
      • World Academy of Sciences Journal
      • Information for Authors
      • Editorial Policies
      • Editorial Board
      • Aims and Scope
      • Abstracting and Indexing
      • Bibliographic Information
      • Archive
    • International Journal of Functional Nutrition
      • International Journal of Functional Nutrition
      • Information for Authors
      • Editorial Policies
      • Editorial Board
      • Aims and Scope
      • Abstracting and Indexing
      • Bibliographic Information
      • Archive
    • International Journal of Epigenetics
      • International Journal of Epigenetics
      • Information for Authors
      • Editorial Policies
      • Editorial Board
      • Aims and Scope
      • Abstracting and Indexing
      • Bibliographic Information
      • Archive
    • Medicine International
      • Medicine International
      • Information for Authors
      • Editorial Policies
      • Editorial Board
      • Aims and Scope
      • Abstracting and Indexing
      • Bibliographic Information
      • Archive
  • Articles
  • Information
    • Information for Authors
    • Information for Reviewers
    • Information for Librarians
    • Information for Advertisers
    • Conferences
  • Language Editing
Spandidos Publications Logo
  • About
    • About Spandidos
    • Aims and Scopes
    • Abstracting and Indexing
    • Editorial Policies
    • Reprints and Permissions
    • Job Opportunities
    • Terms and Conditions
    • Contact
  • Journals
    • All Journals
    • Biomedical Reports
      • Information for Authors
      • Editorial Policies
      • Editorial Board
      • Aims and Scope
      • Abstracting and Indexing
      • Bibliographic Information
      • Archive
    • Experimental and Therapeutic Medicine
      • Information for Authors
      • Editorial Policies
      • Editorial Board
      • Aims and Scope
      • Abstracting and Indexing
      • Bibliographic Information
      • Archive
    • International Journal of Epigenetics
      • Information for Authors
      • Editorial Policies
      • Editorial Board
      • Aims and Scope
      • Abstracting and Indexing
      • Bibliographic Information
      • Archive
    • International Journal of Functional Nutrition
      • Information for Authors
      • Editorial Policies
      • Editorial Board
      • Aims and Scope
      • Abstracting and Indexing
      • Bibliographic Information
      • Archive
    • International Journal of Molecular Medicine
      • Information for Authors
      • Editorial Policies
      • Editorial Board
      • Aims and Scope
      • Abstracting and Indexing
      • Bibliographic Information
      • Archive
    • International Journal of Oncology
      • Information for Authors
      • Editorial Policies
      • Editorial Board
      • Aims and Scope
      • Abstracting and Indexing
      • Bibliographic Information
      • Archive
    • Medicine International
      • Information for Authors
      • Editorial Policies
      • Editorial Board
      • Aims and Scope
      • Abstracting and Indexing
      • Bibliographic Information
      • Archive
    • Molecular and Clinical Oncology
      • Information for Authors
      • Editorial Policies
      • Editorial Board
      • Aims and Scope
      • Abstracting and Indexing
      • Bibliographic Information
      • Archive
    • Molecular Medicine Reports
      • Information for Authors
      • Editorial Policies
      • Editorial Board
      • Aims and Scope
      • Abstracting and Indexing
      • Bibliographic Information
      • Archive
    • Oncology Letters
      • Information for Authors
      • Editorial Policies
      • Editorial Board
      • Aims and Scope
      • Abstracting and Indexing
      • Bibliographic Information
      • Archive
    • Oncology Reports
      • Information for Authors
      • Editorial Policies
      • Editorial Board
      • Aims and Scope
      • Abstracting and Indexing
      • Bibliographic Information
      • Archive
    • World Academy of Sciences Journal
      • Information for Authors
      • Editorial Policies
      • Editorial Board
      • Aims and Scope
      • Abstracting and Indexing
      • Bibliographic Information
      • Archive
  • Articles
  • Information
    • For Authors
    • For Reviewers
    • For Librarians
    • For Advertisers
    • Conferences
  • Language Editing
Login Register Submit
  • This site uses cookies
  • You can change your cookie settings at any time by following the instructions in our Cookie Policy. To find out more, you may read our Privacy Policy.

    I agree
Search articles by DOI, keyword, author or affiliation
Search
Advanced Search
presentation
International Journal of Oncology
Join Editorial Board Propose a Special Issue
Print ISSN: 1019-6439 Online ISSN: 1791-2423
Journal Cover
December-2017 Volume 51 Issue 6

Full Size Image

Cover Legend PDF

Sign up for eToc alerts
Recommend to Library

Journals

International Journal of Molecular Medicine

International Journal of Molecular Medicine

International Journal of Molecular Medicine is an international journal devoted to molecular mechanisms of human disease.

International Journal of Oncology

International Journal of Oncology

International Journal of Oncology is an international journal devoted to oncology research and cancer treatment.

Molecular Medicine Reports

Molecular Medicine Reports

Covers molecular medicine topics such as pharmacology, pathology, genetics, neuroscience, infectious diseases, molecular cardiology, and molecular surgery.

Oncology Reports

Oncology Reports

Oncology Reports is an international journal devoted to fundamental and applied research in Oncology.

Experimental and Therapeutic Medicine

Experimental and Therapeutic Medicine

Experimental and Therapeutic Medicine is an international journal devoted to laboratory and clinical medicine.

Oncology Letters

Oncology Letters

Oncology Letters is an international journal devoted to Experimental and Clinical Oncology.

Biomedical Reports

Biomedical Reports

Explores a wide range of biological and medical fields, including pharmacology, genetics, microbiology, neuroscience, and molecular cardiology.

Molecular and Clinical Oncology

Molecular and Clinical Oncology

International journal addressing all aspects of oncology research, from tumorigenesis and oncogenes to chemotherapy and metastasis.

World Academy of Sciences Journal

World Academy of Sciences Journal

Multidisciplinary open-access journal spanning biochemistry, genetics, neuroscience, environmental health, and synthetic biology.

International Journal of Functional Nutrition

International Journal of Functional Nutrition

Open-access journal combining biochemistry, pharmacology, immunology, and genetics to advance health through functional nutrition.

International Journal of Epigenetics

International Journal of Epigenetics

Publishes open-access research on using epigenetics to advance understanding and treatment of human disease.

Medicine International

Medicine International

An International Open Access Journal Devoted to General Medicine.

Journal Cover
December-2017 Volume 51 Issue 6

Full Size Image

Cover Legend PDF

Sign up for eToc alerts
Recommend to Library

  • Article
  • Citations
    • Cite This Article
    • Download Citation
    • Create Citation Alert
    • Remove Citation Alert
    • Cited By
  • Similar Articles
    • Related Articles (in Spandidos Publications)
    • Similar Articles (Google Scholar)
    • Similar Articles (PubMed)
  • Download PDF
  • Download XML
  • View XML
Article Open Access

Angiotensin receptor blocker telmisartan inhibits cell proliferation and tumor growth of cholangiocarcinoma through cell cycle arrest

  • Authors:
    • Eri Samukawa
    • Shintaro Fujihara
    • Kyoko Oura
    • Hisakazu Iwama
    • Yoshimi Yamana
    • Tomoko Tadokoro
    • Taiga Chiyo
    • Kiyoyuki Kobayashi
    • Asahiro Morishita
    • Mai Nakahara
    • Hideki Kobara
    • Hirohito Mori
    • Keiichi Okano
    • Yasuyuki Suzuki
    • Takashi Himoto
    • Tsutomu Masaki
  • View Affiliations / Copyright

    Affiliations: Department of Gastroenterology and Neurology, Kagawa University, Miki-cho, Kita-gun, Kagawa 761-0793, Japan, Life Science Research Center, Kagawa University, Miki-cho, Kita-gun, Kagawa 761-0793, Japan, Gastroenterological Surgery, Kagawa University, Miki-cho, Kita-gun, Kagawa 761-0793, Japan
    Copyright: © Samukawa et al. This is an open access article distributed under the terms of Creative Commons Attribution License.
  • Pages: 1674-1684
    |
    Published online on: October 23, 2017
       https://doi.org/10.3892/ijo.2017.4177
  • Expand metrics +
Metrics: Total Views: 0 (Spandidos Publications: | PMC Statistics: )
Metrics: Total PDF Downloads: 0 (Spandidos Publications: | PMC Statistics: )
Cited By (CrossRef): 0 citations Loading Articles...

This article is mentioned in:



Abstract

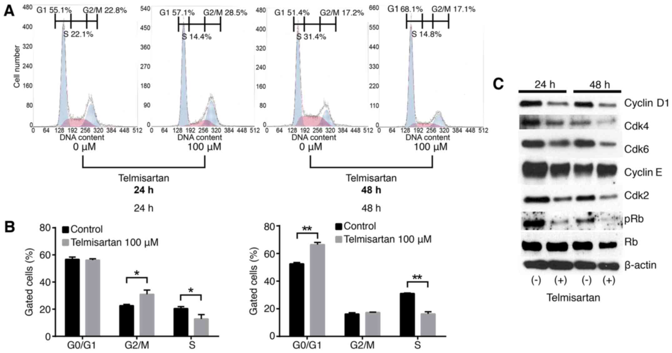
Cholangiocarcinoma (CCA) is at an advanced stage at the time of its diagnosis, and developing a more effective treatment of CCA would be desirable. Angiotensin II type 1 (AT1) receptor blocker (ARB), telmisartan may inhibit cancer cell proliferation, but the mechanisms by which telmisartan affects various cancers remain unknown. In this study, we evaluated the effects of telmisartan on human CCA cells and to assess the expression of microRNAs (miRNAs). We studied the effects of telmisartan on CCA cells using two cell lines, HuCCT-1 and TFK-1. In our experiments, telmisartan inhibited the proliferation of HuCCT-1 and TFK-1 cells. Additionally, telmisartan induced G0/G1 cell cycle arrest via blockade of the G0 to G1 cell cycle transition. Notably, telmisartan did not induce apoptosis in HuCCT-1 cells. This blockade was accompanied by a strong decrease in cell cycle-related protein, especially G1 cyclin, cyclin D1, and its catalytic subumits, Cdk4 and Cdk6. Telmisartan reduced the phosphorylation of EGFR (p-EGFR) and TIMP-1 by using p-RTK and angiogenesis array. Furthermore, miRNA expression was markedly altered by telmisartan in HuCCT-1. Telmisartan inhibits tumor growth in CCA xenograft model in vivo. In conclusion, telmisartan was shown to inhibit human CCA cell proliferation by inducing cell cycle arrest.
View Figures

Figure 1

Figure 2

Figure 3

Figure 4

Figure 5

Figure 6

Figure 7

View References

1 

Blechacz B and Gores GJ: Cholangiocarcinoma: Advances in pathogenesis, diagnosis, and treatment. Hepatology. 48:308–321. 2008. View Article : Google Scholar : PubMed/NCBI

2 

Welzel TM, McGlynn KA, Hsing AW, O'Brien TR and Pfeiffer RM: Impact of classification of hilar cholangiocarcinomas (Klatskin tumors) on the incidence of intra- and extrahepatic cholangiocarcinoma in the United States. J Natl Cancer Inst. 98:873–875. 2006. View Article : Google Scholar : PubMed/NCBI

3 

Everhart JE and Ruhl CE: Burden of digestive diseases in the United States Part III: Liver, biliary tract, and pancreas. Gastroenterology. 136:1134–1144. 2009. View Article : Google Scholar : PubMed/NCBI

4 

Tyson GL and El-Serag HB: Risk factors for cholangiocarcinoma. Hepatology. 54:173–184. 2011. View Article : Google Scholar : PubMed/NCBI

5 

Kozako T, Soeda S, Yoshimitsu M, Arima N, Kuroki A, Hirata S, Tanaka H, Imakyure O, Tone N, Honda S, et al: Angiotensin II type 1 receptor blocker telmisartan induces apoptosis and autophagy in adult T-cell leukemia cells. FEBS Open Bio. 6:442–460. 2016. View Article : Google Scholar : PubMed/NCBI

6 

Koyama N, Nishida Y, Ishii T, Yoshida T, Furukawa Y and Narahara H: Telmisartan induces growth inhibition, DNA double-strand breaks and apoptosis in human endometrial cancer cells. PLoS One. 9:e930502014. View Article : Google Scholar : PubMed/NCBI

7 

Okazaki M, Fushida S, Harada S, Tsukada T, Kinoshita J, Oyama K, Tajima H, Ninomiya I, Fujimura T and Ohta T: The angiotensin II type 1 receptor blocker candesartan suppresses proliferation and fibrosis in gastric cancer. Cancer Lett. 355:46–53. 2014. View Article : Google Scholar : PubMed/NCBI

8 

Funao K, Matsuyama M, Kawahito Y, Sano H, Chargui J, Touraine JL, Nakatani T and Yoshimura R: Telmisartan is a potent target for prevention and treatment in human prostate cancer. Oncol Rep. 20:295–300. 2008.PubMed/NCBI

9 

Funao K, Matsuyama M, Kawahito Y, Sano H, Chargui J, Touraine JL, Nakatani T and Yoshimura R: Telmisartan as a peroxisome proliferator-activated receptor-γ ligand is a new target in the treatment of human renal cell carcinoma. Mol Med Rep. 2:193–198. 2009.PubMed/NCBI

10 

Lee LD, Mafura B, Lauscher JC, Seeliger H, Kreis ME and Gröne J: Antiproliferative and apoptotic effects of telmisartan in human colon cancer cells. Oncol Lett. 8:2681–2686. 2014.PubMed/NCBI

11 

Fujihara S, Morishita A, Ogawa K, Tadokoro T, Chiyo T, Kato K, Kobara H, Mori H, Iwama H and Masaki T: The angiotensin II type 1 receptor antagonist telmisartan inhibits cell proliferation and tumor growth of esophageal adenocarcinoma via the AMPKα/mTOR pathway in vitro and in vivo. Oncotarget. 8:8536–8549. 2017.PubMed/NCBI

12 

Briggs CD, Neal CP, Mann CD, Steward WP, Manson MM and Berry DP: Prognostic molecular markers in cholangiocarcinoma: A systematic review. Eur J Cancer. 45:33–47. 2009. View Article : Google Scholar

13 

Sharma PS, Sharma R and Tyagi R: Inhibitors of cyclin dependent kinases: Useful targets for cancer treatment. Curr Cancer Drug Targets. 8:53–75. 2008. View Article : Google Scholar : PubMed/NCBI

14 

Baldin V, Lukas J, Marcote MJ, Pagano M and Draetta G: Cyclin D1 is a nuclear protein required for cell cycle progression in G1. Genes Dev. 7:812–821. 1993. View Article : Google Scholar : PubMed/NCBI

15 

Kato K, Gong J, Iwama H, Kitanaka A, Tani J, Miyoshi H, Nomura K, Mimura S, Kobayashi M, Aritomo Y, et al: The anti-diabetic drug metformin inhibits gastric cancer cell proliferation in vitro and in vivo. Mol Cancer Ther. 11:549–560. 2012. View Article : Google Scholar : PubMed/NCBI

16 

Hui AM, Cui X, Makuuchi M, Li X, Shi YZ and Takayama T: Decreased p27(Kip1) expression and cyclin D1 overexpression, alone and in combination, influence recurrence and survival of patients with resectable extrahepatic bile duct carcinoma. Hepatology. 30:1167–1173. 1999. View Article : Google Scholar : PubMed/NCBI

17 

Kobayashi K, Morishita A, Iwama H, Fujita K, Okura R, Fujihara S, Yamashita T, Fujimori T, Kato K, Kamada H, et al: Galectin-9 suppresses cholangiocarcinoma cell proliferation by inducing apoptosis but not cell cycle arrest. Oncol Rep. 34:1761–1770. 2015. View Article : Google Scholar : PubMed/NCBI

18 

Tadokoro T, Morishita A, Fujihara S, Iwama H, Niki T, Fujita K, Akashi E, Mimura S, Oura K, Sakamoto T, et al: Galectin-9: An anticancer molecule for gallbladder carcinoma. Int J Oncol. 48:1165–1174. 2016.PubMed/NCBI

19 

Fujita K, Iwama H, Sakamoto T, Okura R, Kobayashi K, Takano J, Katsura A, Tatsuta M, Maeda E, Mimura S, et al: Galectin-9 suppresses the growth of hepatocellular carcinoma via apoptosis in vitro and in vivo. Int J Oncol. 46:2419–2430. 2015. View Article : Google Scholar : PubMed/NCBI

20 

Schutte B, Henfling M, Kölgen W, Bouman M, Meex S, Leers MP, Nap M, Björklund V, Björklund P, Björklund B, et al: Keratin 8/18 breakdown and reorganization during apoptosis. Exp Cell Res. 297:11–26. 2004. View Article : Google Scholar : PubMed/NCBI

21 

D'Incalci M, Colombo T, Ubezio P, Nicoletti I, Giavazzi R, Erba E, Ferrarese L, Meco D, Riccardi R, Sessa C, et al: The combination of yondelis and cisplatin is synergistic against human tumor xenografts. Eur J Cancer. 39:1920–1926. 2003. View Article : Google Scholar : PubMed/NCBI

22 

Masaki T, Shiratori Y, Rengifo W, Igarashi K, Yamagata M, Kurokohchi K, Uchida N, Miyauchi Y, Yoshiji H, Watanabe S, et al: Cyclins and cyclin-dependent kinases: Comparative study of hepatocellular carcinoma versus cirrhosis. Hepatology. 37:534–543. 2003. View Article : Google Scholar : PubMed/NCBI

23 

Masaki T, Shiratori Y, Rengifo W, Igarashi K, Matsumoto K, Nishioka M, Hatanaka Y and Omata M: Hepatocellular carcinoma cell cycle: Study of Long-Evans cinnamon rats. Hepatology. 32:711–720. 2000. View Article : Google Scholar : PubMed/NCBI

24 

Igarashi K, Masaki T, Shiratori Y, Rengifo W, Nagata T, Hara K, Oka T, Nakajima J, Hisada T and Hata E: Activation of cyclin D1-related kinase in human lung adenocarcinoma. Br J Cancer. 81:705–711. 1999. View Article : Google Scholar : PubMed/NCBI

25 

Itabashi H, Maesawa C, Oikawa H, Kotani K, Sakurai E, Kato K, Komatsu H, Nitta H, Kawamura H, Wakabayashi G, et al: Angiotensin II and epidermal growth factor receptor cross-talk mediated by a disintegrin and metalloprotease accelerates tumor cell proliferation of hepatocellular carcinoma cell lines. Hepatol Res. 38:601–613. 2008. View Article : Google Scholar : PubMed/NCBI

26 

Molina Wolgien MC, Guerreiro da Silva ID, Pinto Nazário AC, Nakaie CR, Correa-Noronha SA, Ribeiro de Noronha SM and Facina G: Genetic association study of angiotensin II receptor types 1 (A168G) and 2 (T1247G and A5235G) polymorphisms in breast carcinoma among Brazilian women. Breast Care (Basel). 9:176–181. 2014. View Article : Google Scholar

27 

Miyajima A, Kosaka T, Asano T, Asano T, Seta K, Kawai T and Hayakawa M: Angiotensin II type I antagonist prevents pulmonary metastasis of murine renal cancer by inhibiting tumor angiogenesis. Cancer Res. 62:4176–4179. 2002.PubMed/NCBI

28 

Sipahi I, Debanne SM, Rowland DY, Simon DI and Fang JC: Angiotensin-receptor blockade and risk of cancer: Meta-analysis of randomised controlled trials. Lancet Oncol. 11:627–636. 2010. View Article : Google Scholar : PubMed/NCBI

29 

Bhaskaran K, Douglas I, Evans S, van Staa T and Smeeth L: Angiotensin receptor blockers and risk of cancer: Cohort study among people receiving antihypertensive drugs in UK General Practice Research Database. BMJ. 344:e26972012. View Article : Google Scholar : PubMed/NCBI

30 

Makar GA, Holmes JH and Yang YX: Angiotensin-converting enzyme inhibitor therapy and colorectal cancer risk. J Natl Cancer Inst. 106:djt3742014. View Article : Google Scholar : PubMed/NCBI

31 

Kinoshita J, Fushida S, Harada S, Yagi Y, Fujita H, Kinami S, Ninomiya I, Fujimura T, Kayahara M, Yashiro M, et al: Local angiotensin II-generation in human gastric cancer: Correlation with tumor progression through the activation of ERK1/2, NF-κB and survivin. Int J Oncol. 34:1573–1582. 2009. View Article : Google Scholar : PubMed/NCBI

32 

Okamoto K, Tajima H, Ohta T, Nakanuma S, Hayashi H, Nakagawara H, Onishi I, Takamura H, Ninomiya I, Kitagawa H, et al: Angiotensin II induces tumor progression and fibrosis in intrahepatic cholangiocarcinoma through an interaction with hepatic stellate cells. Int J Oncol. 37:1251–1259. 2010. View Article : Google Scholar : PubMed/NCBI

33 

Du N, Feng J, Hu LJ, Sun X, Sun HB, Zhao Y, Yang YP and Ren H: Angiotensin II receptor type 1 blockers suppress the cell proliferation effects of angiotensin II in breast cancer cells by inhibiting AT1R signaling. Oncol Rep. 27:1893–1903. 2012.PubMed/NCBI

34 

Matsuda Y: Molecular mechanism underlying the functional loss of cyclin dependent kinase inhibitors p16 and p27 in hepatocellular carcinoma. World J Gastroenterol. 14:1734–1740. 2008. View Article : Google Scholar : PubMed/NCBI

35 

Benson SC, Pershadsingh HA, Ho CI, Chittiboyina A, Desai P, Pravenec M, Qi N, Wang J, Avery MA and Kurtz TW: Identification of telmisartan as a unique angiotensin II receptor antagonist with selective PPARgamma-modulating activity. Hypertension. 43:993–1002. 2004. View Article : Google Scholar : PubMed/NCBI

36 

Stangier J, Su CA and Roth W: Pharmacokinetics of orally and intravenously administered telmisartan in healthy young and elderly volunteers and in hypertensive patients. J Int Med Res. 28:149–167. 2000. View Article : Google Scholar : PubMed/NCBI

37 

Scalera F, Martens-Lobenhoffer J, Bukowska A, Lendeckel U, Täger M and Bode-Böger SM: Effect of telmisartan on nitric oxide - asymmetrical dimethylarginine system: Role of angiotensin II type 1 receptor gamma and peroxisome proliferator activated receptor gamma signaling during endothelial aging. Hypertension. 51:696–703. 2008. View Article : Google Scholar : PubMed/NCBI

38 

Sukumaran S, Patel HJ and Patel BM: Evaluation of role of telmisartan in combination with 5-fluorouracil in gastric cancer cachexia. Life Sci. 154:15–23. 2016. View Article : Google Scholar : PubMed/NCBI

39 

Perry JE, Grossmann ME and Tindall DJ: Epidermal growth factor induces cyclin D1 in a human prostate cancer cell line. Prostate. 35:117–124. 1998. View Article : Google Scholar : PubMed/NCBI

40 

Herbst RS and Shin DM: Monoclonal antibodies to target epidermal growth factor receptor-positive tumors: A new paradigm for cancer therapy. Cancer. 94:1593–1611. 2002. View Article : Google Scholar : PubMed/NCBI

41 

Masaki T, Hatanaka Y, Nishioka M, Tokuda M, Shiratori Y, Reginfo W and Omata M: Activation of epidermal growth factor receptor kinase in gastric carcinoma: A preliminary study. Am J Gastroenterol. 95:2135–2136. 2000. View Article : Google Scholar : PubMed/NCBI

42 

Han W and Lo HW: Landscape of EGFR signaling network in human cancers: Biology and therapeutic response in relation to receptor subcellular locations. Cancer Lett. 318:124–134. 2012. View Article : Google Scholar : PubMed/NCBI

43 

Geynisman DM and Catenacci DV: Toward personalized treatment of advanced biliary tract cancers. Discov Med. 14:41–57. 2012.PubMed/NCBI

44 

Jo Chae K, Rha SY, Oh BK, Koo JS, Kim YJ, Choi J, Park C and Park YN: Expression of matrix metalloproteinase-2 and -9 and tissue inhibitor of metalloproteinase-1 and -2 in intraductal and nonintraductal growth type of cholangiocarcinoma. Am J Gastroenterol. 99:68–75. 2004. View Article : Google Scholar

45 

Meng F, Henson R, Lang M, Wehbe H, Maheshwari S, Mendell JT, Jiang J, Schmittgen TD and Patel T: Involvement of human micro-RNA in growth and response to chemotherapy in human cholangiocarcinoma cell lines. Gastroenterology. 130:2113–2129. 2006. View Article : Google Scholar : PubMed/NCBI

46 

Morishita A and Masaki T: miRNA in hepatocellular carcinoma. Hepatol Res. 45:128–141. 2015. View Article : Google Scholar

47 

Akao Y, Nakagawa Y and Naoe T: let-7 microRNA functions as a potential growth suppressor in human colon cancer cells. Biol Pharm Bull. 29:903–906. 2006. View Article : Google Scholar : PubMed/NCBI

48 

Zhu XM, Wu LJ, Xu J, Yang R and Wu FS: Let-7c microRNA expression and clinical significance in hepatocellular carcinoma. J Int Med Res. 39:2323–2329. 2011. View Article : Google Scholar

49 

Takamizawa J, Konishi H, Yanagisawa K, Tomida S, Osada H, Endoh H, Harano T, Yatabe Y, Nagino M, Nimura Y, et al: Reduced expression of the let-7 microRNAs in human lung cancers in association with shortened postoperative survival. Cancer Res. 64:3753–3756. 2004. View Article : Google Scholar : PubMed/NCBI

50 

Yu F, Yao H, Zhu P, Zhang X, Pan Q, Gong C, Huang Y, Hu X, Su F, Lieberman J, et al: let-7 regulates self renewal and tumorigenicity of breast cancer cells. Cell. 131:1109–1123. 2007. View Article : Google Scholar : PubMed/NCBI

51 

Lee YS and Dutta A: The tumor suppressor microRNA let-7 represses the HMGA2 oncogene. Genes Dev. 21:1025–1030. 2007. View Article : Google Scholar : PubMed/NCBI

52 

Johnson SM, Grosshans H, Shingara J, Byrom M, Jarvis R, Cheng A, Labourier E, Reinert KL, Brown D and Slack FJ: RAS is regulated by the let-7 microRNA family. Cell. 120:635–647. 2005. View Article : Google Scholar : PubMed/NCBI

53 

Osada H and Takahashi T: let-7 and miR-17-92: Small-sized major players in lung cancer development. Cancer Sci. 102:9–17. 2011. View Article : Google Scholar

54 

Sun H, Ding C, Zhang H and Gao J: Let-7 miRNAs sensitize breast cancer stem cells to radiation-induced repression through inhibition of the cyclin D1/Akt1/Wnt1 signaling pathway. Mol Med Rep. 14:3285–3292. 2016. View Article : Google Scholar : PubMed/NCBI

55 

Lin MS, Chen WC, Huang JX, Gao HJ and Sheng HH: Aberrant expression of microRNAs in serum may identify individuals with pancreatic cancer. Int J Clin Exp Med. 7:5226–5234. 2014.

56 

Cui ZH, Shen SQ, Chen ZB and Hu C: Growth inhibition of hepatocellular carcinoma tumor endothelial cells by miR-204-3p and underlying mechanism. World J Gastroenterol. 20:5493–5504. 2014. View Article : Google Scholar : PubMed/NCBI

57 

Li W, Shen S, Wu S, Chen Z, Hu C and Yan R: Regulation of tumorigenesis and metastasis of hepatocellular carcinoma tumor endothelial cells by microRNA-3178 and underlying mechanism. Biochem Biophys Res Commun. 464:881–887. 2015. View Article : Google Scholar : PubMed/NCBI

58 

Ueda T, Volinia S, Okumura H, Shimizu M, Taccioli C, Rossi S, Alder H, Liu CG, Oue N, Yasui W, et al: Relation between microRNA expression and progression and prognosis of gastric cancer: A microRNA expression analysis. Lancet Oncol. 11:136–146. 2010. View Article : Google Scholar

59 

Sun L, Jiang R, Li J, Wang B, Ma C, Lv Y and Mu N: MicoRNA-425-5p is a potential prognostic biomarker for cervical cancer. Ann Clin Biochem. 54:127–133. 2017. View Article : Google Scholar

60 

Di Leva C, Piovan C, Gasparini P, Ngankeu A, Taccioli C, Briskin D, Cheung DG, Bolon B, Anderlucci L, Alder H, et al: Estrogen mediated-activation of miR-191/425 cluster modulates tumorigenicity of breast cancer cells depending on estrogen receptor status. PLoS Genet. 9:e10033112013. View Article : Google Scholar : PubMed/NCBI

61 

Yu M, Trobridge P, Wang Y, Kanngurn S, Morris SM, Knoblaugh S and Grady WM: Inactivation of TGF-β signaling and loss of PTEN cooperate to induce colon cancer in vivo. Oncogene. 33:1538–1547. 2014. View Article : Google Scholar

62 

Ma J, Liu J, Wang Z, Gu X, Fan Y, Zhang W, Xu L, Zhang J and Cai D: NF-kappaB-dependent microRNA-425 upregulation promotes gastric cancer cell growth by targeting PTEN upon IL-1β induction. Mol Cancer. 13:402014. View Article : Google Scholar

63 

Yang Y-F, Wang F, Xiao J-J, Song Y, Zhao YY, Cao Y, Bei YH and Yang CQ: MiR-222 overexpression promotes proliferation of human hepatocellular carcinoma HepG2 cells by downregulating p27. Int J Clin Exp Med. 7:893–902. 2014.PubMed/NCBI

64 

Sun C, Li N, Zhou B, Yang Z, Ding D, Weng D, Meng L, Wang S, Zhou J, Ma D, et al: miR-222 is upregulated in epithelial ovarian cancer and promotes cell proliferation by downregulating p27kip1. Oncol Lett. 6:507–512. 2013.PubMed/NCBI

65 

Saito Y, Suzuki H, Matsuura M, Sato A, Kasai Y, Yamada K, Saito H and Hibi T: MicroRNAs in hepatobiliary and pancreatic cancers. Front Genet. 2:662011. View Article : Google Scholar

66 

Zhang C-Z, Han L, Zhang A-L, Fu Y-C, Yue X, Wang G-X, Jia Z-F, Pu P-Y, Zhang Q-Y and Kang C-S: MicroRNA-221 and microRNA-222 regulate gastric carcinoma cell proliferation and radioresistance by targeting PTEN. BMC Cancer. 10:3672010. View Article : Google Scholar

67 

Visone R, Russo L, Pallante P, De Martino I, Ferraro A, Leone V, Borbone E, Petrocca F, Alder H, Croce CM, et al: MicroRNAs (miR)-221 and miR-222, both overexpressed in human thyroid papillary carcinomas, regulate p27Kip1 protein levels and cell cycle. Endocr Relat Cancer. 14:791–798. 2007. View Article : Google Scholar : PubMed/NCBI

Related Articles

  • Abstract
  • View
  • Download
  • Twitter
Copy and paste a formatted citation
Spandidos Publications style
Samukawa E, Fujihara S, Oura K, Iwama H, Yamana Y, Tadokoro T, Chiyo T, Kobayashi K, Morishita A, Nakahara M, Nakahara M, et al: Angiotensin receptor blocker telmisartan inhibits cell proliferation and tumor growth of cholangiocarcinoma through cell cycle arrest. Int J Oncol 51: 1674-1684, 2017.
APA
Samukawa, E., Fujihara, S., Oura, K., Iwama, H., Yamana, Y., Tadokoro, T. ... Masaki, T. (2017). Angiotensin receptor blocker telmisartan inhibits cell proliferation and tumor growth of cholangiocarcinoma through cell cycle arrest. International Journal of Oncology, 51, 1674-1684. https://doi.org/10.3892/ijo.2017.4177
MLA
Samukawa, E., Fujihara, S., Oura, K., Iwama, H., Yamana, Y., Tadokoro, T., Chiyo, T., Kobayashi, K., Morishita, A., Nakahara, M., Kobara, H., Mori, H., Okano, K., Suzuki, Y., Himoto, T., Masaki, T."Angiotensin receptor blocker telmisartan inhibits cell proliferation and tumor growth of cholangiocarcinoma through cell cycle arrest". International Journal of Oncology 51.6 (2017): 1674-1684.
Chicago
Samukawa, E., Fujihara, S., Oura, K., Iwama, H., Yamana, Y., Tadokoro, T., Chiyo, T., Kobayashi, K., Morishita, A., Nakahara, M., Kobara, H., Mori, H., Okano, K., Suzuki, Y., Himoto, T., Masaki, T."Angiotensin receptor blocker telmisartan inhibits cell proliferation and tumor growth of cholangiocarcinoma through cell cycle arrest". International Journal of Oncology 51, no. 6 (2017): 1674-1684. https://doi.org/10.3892/ijo.2017.4177
Copy and paste a formatted citation
x
Spandidos Publications style
Samukawa E, Fujihara S, Oura K, Iwama H, Yamana Y, Tadokoro T, Chiyo T, Kobayashi K, Morishita A, Nakahara M, Nakahara M, et al: Angiotensin receptor blocker telmisartan inhibits cell proliferation and tumor growth of cholangiocarcinoma through cell cycle arrest. Int J Oncol 51: 1674-1684, 2017.
APA
Samukawa, E., Fujihara, S., Oura, K., Iwama, H., Yamana, Y., Tadokoro, T. ... Masaki, T. (2017). Angiotensin receptor blocker telmisartan inhibits cell proliferation and tumor growth of cholangiocarcinoma through cell cycle arrest. International Journal of Oncology, 51, 1674-1684. https://doi.org/10.3892/ijo.2017.4177
MLA
Samukawa, E., Fujihara, S., Oura, K., Iwama, H., Yamana, Y., Tadokoro, T., Chiyo, T., Kobayashi, K., Morishita, A., Nakahara, M., Kobara, H., Mori, H., Okano, K., Suzuki, Y., Himoto, T., Masaki, T."Angiotensin receptor blocker telmisartan inhibits cell proliferation and tumor growth of cholangiocarcinoma through cell cycle arrest". International Journal of Oncology 51.6 (2017): 1674-1684.
Chicago
Samukawa, E., Fujihara, S., Oura, K., Iwama, H., Yamana, Y., Tadokoro, T., Chiyo, T., Kobayashi, K., Morishita, A., Nakahara, M., Kobara, H., Mori, H., Okano, K., Suzuki, Y., Himoto, T., Masaki, T."Angiotensin receptor blocker telmisartan inhibits cell proliferation and tumor growth of cholangiocarcinoma through cell cycle arrest". International Journal of Oncology 51, no. 6 (2017): 1674-1684. https://doi.org/10.3892/ijo.2017.4177
Follow us
  • Twitter
  • LinkedIn
  • Facebook
About
  • Spandidos Publications
  • Careers
  • Cookie Policy
  • Privacy Policy
How can we help?
  • Help
  • Live Chat
  • Contact
  • Email to our Support Team