Spandidos Publications Logo
  • About
    • About Spandidos
    • Aims and Scopes
    • Abstracting and Indexing
    • Editorial Policies
    • Reprints and Permissions
    • Job Opportunities
    • Terms and Conditions
    • Contact
  • Journals
    • All Journals
    • Oncology Letters
      • Oncology Letters
      • Information for Authors
      • Editorial Policies
      • Editorial Board
      • Aims and Scope
      • Abstracting and Indexing
      • Bibliographic Information
      • Archive
    • International Journal of Oncology
      • International Journal of Oncology
      • Information for Authors
      • Editorial Policies
      • Editorial Board
      • Aims and Scope
      • Abstracting and Indexing
      • Bibliographic Information
      • Archive
    • Molecular and Clinical Oncology
      • Molecular and Clinical Oncology
      • Information for Authors
      • Editorial Policies
      • Editorial Board
      • Aims and Scope
      • Abstracting and Indexing
      • Bibliographic Information
      • Archive
    • Experimental and Therapeutic Medicine
      • Experimental and Therapeutic Medicine
      • Information for Authors
      • Editorial Policies
      • Editorial Board
      • Aims and Scope
      • Abstracting and Indexing
      • Bibliographic Information
      • Archive
    • International Journal of Molecular Medicine
      • International Journal of Molecular Medicine
      • Information for Authors
      • Editorial Policies
      • Editorial Board
      • Aims and Scope
      • Abstracting and Indexing
      • Bibliographic Information
      • Archive
    • Biomedical Reports
      • Biomedical Reports
      • Information for Authors
      • Editorial Policies
      • Editorial Board
      • Aims and Scope
      • Abstracting and Indexing
      • Bibliographic Information
      • Archive
    • Oncology Reports
      • Oncology Reports
      • Information for Authors
      • Editorial Policies
      • Editorial Board
      • Aims and Scope
      • Abstracting and Indexing
      • Bibliographic Information
      • Archive
    • Molecular Medicine Reports
      • Molecular Medicine Reports
      • Information for Authors
      • Editorial Policies
      • Editorial Board
      • Aims and Scope
      • Abstracting and Indexing
      • Bibliographic Information
      • Archive
    • World Academy of Sciences Journal
      • World Academy of Sciences Journal
      • Information for Authors
      • Editorial Policies
      • Editorial Board
      • Aims and Scope
      • Abstracting and Indexing
      • Bibliographic Information
      • Archive
    • International Journal of Functional Nutrition
      • International Journal of Functional Nutrition
      • Information for Authors
      • Editorial Policies
      • Editorial Board
      • Aims and Scope
      • Abstracting and Indexing
      • Bibliographic Information
      • Archive
    • International Journal of Epigenetics
      • International Journal of Epigenetics
      • Information for Authors
      • Editorial Policies
      • Editorial Board
      • Aims and Scope
      • Abstracting and Indexing
      • Bibliographic Information
      • Archive
    • Medicine International
      • Medicine International
      • Information for Authors
      • Editorial Policies
      • Editorial Board
      • Aims and Scope
      • Abstracting and Indexing
      • Bibliographic Information
      • Archive
  • Articles
  • Information
    • Information for Authors
    • Information for Reviewers
    • Information for Librarians
    • Information for Advertisers
    • Conferences
  • Language Editing
Spandidos Publications Logo
  • About
    • About Spandidos
    • Aims and Scopes
    • Abstracting and Indexing
    • Editorial Policies
    • Reprints and Permissions
    • Job Opportunities
    • Terms and Conditions
    • Contact
  • Journals
    • All Journals
    • Biomedical Reports
      • Information for Authors
      • Editorial Policies
      • Editorial Board
      • Aims and Scope
      • Abstracting and Indexing
      • Bibliographic Information
      • Archive
    • Experimental and Therapeutic Medicine
      • Information for Authors
      • Editorial Policies
      • Editorial Board
      • Aims and Scope
      • Abstracting and Indexing
      • Bibliographic Information
      • Archive
    • International Journal of Epigenetics
      • Information for Authors
      • Editorial Policies
      • Editorial Board
      • Aims and Scope
      • Abstracting and Indexing
      • Bibliographic Information
      • Archive
    • International Journal of Functional Nutrition
      • Information for Authors
      • Editorial Policies
      • Editorial Board
      • Aims and Scope
      • Abstracting and Indexing
      • Bibliographic Information
      • Archive
    • International Journal of Molecular Medicine
      • Information for Authors
      • Editorial Policies
      • Editorial Board
      • Aims and Scope
      • Abstracting and Indexing
      • Bibliographic Information
      • Archive
    • International Journal of Oncology
      • Information for Authors
      • Editorial Policies
      • Editorial Board
      • Aims and Scope
      • Abstracting and Indexing
      • Bibliographic Information
      • Archive
    • Medicine International
      • Information for Authors
      • Editorial Policies
      • Editorial Board
      • Aims and Scope
      • Abstracting and Indexing
      • Bibliographic Information
      • Archive
    • Molecular and Clinical Oncology
      • Information for Authors
      • Editorial Policies
      • Editorial Board
      • Aims and Scope
      • Abstracting and Indexing
      • Bibliographic Information
      • Archive
    • Molecular Medicine Reports
      • Information for Authors
      • Editorial Policies
      • Editorial Board
      • Aims and Scope
      • Abstracting and Indexing
      • Bibliographic Information
      • Archive
    • Oncology Letters
      • Information for Authors
      • Editorial Policies
      • Editorial Board
      • Aims and Scope
      • Abstracting and Indexing
      • Bibliographic Information
      • Archive
    • Oncology Reports
      • Information for Authors
      • Editorial Policies
      • Editorial Board
      • Aims and Scope
      • Abstracting and Indexing
      • Bibliographic Information
      • Archive
    • World Academy of Sciences Journal
      • Information for Authors
      • Editorial Policies
      • Editorial Board
      • Aims and Scope
      • Abstracting and Indexing
      • Bibliographic Information
      • Archive
  • Articles
  • Information
    • For Authors
    • For Reviewers
    • For Librarians
    • For Advertisers
    • Conferences
  • Language Editing
Login Register Submit
  • This site uses cookies
  • You can change your cookie settings at any time by following the instructions in our Cookie Policy. To find out more, you may read our Privacy Policy.

    I agree
Search articles by DOI, keyword, author or affiliation
Search
Advanced Search
presentation
International Journal of Oncology
Join Editorial Board Propose a Special Issue
Print ISSN: 1019-6439 Online ISSN: 1791-2423
Journal Cover
May-2018 Volume 52 Issue 5

Full Size Image

Cover Legend PDF

Sign up for eToc alerts
Recommend to Library

Journals

International Journal of Molecular Medicine

International Journal of Molecular Medicine

International Journal of Molecular Medicine is an international journal devoted to molecular mechanisms of human disease.

International Journal of Oncology

International Journal of Oncology

International Journal of Oncology is an international journal devoted to oncology research and cancer treatment.

Molecular Medicine Reports

Molecular Medicine Reports

Covers molecular medicine topics such as pharmacology, pathology, genetics, neuroscience, infectious diseases, molecular cardiology, and molecular surgery.

Oncology Reports

Oncology Reports

Oncology Reports is an international journal devoted to fundamental and applied research in Oncology.

Experimental and Therapeutic Medicine

Experimental and Therapeutic Medicine

Experimental and Therapeutic Medicine is an international journal devoted to laboratory and clinical medicine.

Oncology Letters

Oncology Letters

Oncology Letters is an international journal devoted to Experimental and Clinical Oncology.

Biomedical Reports

Biomedical Reports

Explores a wide range of biological and medical fields, including pharmacology, genetics, microbiology, neuroscience, and molecular cardiology.

Molecular and Clinical Oncology

Molecular and Clinical Oncology

International journal addressing all aspects of oncology research, from tumorigenesis and oncogenes to chemotherapy and metastasis.

World Academy of Sciences Journal

World Academy of Sciences Journal

Multidisciplinary open-access journal spanning biochemistry, genetics, neuroscience, environmental health, and synthetic biology.

International Journal of Functional Nutrition

International Journal of Functional Nutrition

Open-access journal combining biochemistry, pharmacology, immunology, and genetics to advance health through functional nutrition.

International Journal of Epigenetics

International Journal of Epigenetics

Publishes open-access research on using epigenetics to advance understanding and treatment of human disease.

Medicine International

Medicine International

An International Open Access Journal Devoted to General Medicine.

Journal Cover
May-2018 Volume 52 Issue 5

Full Size Image

Cover Legend PDF

Sign up for eToc alerts
Recommend to Library

  • Article
  • Citations
    • Cite This Article
    • Download Citation
    • Create Citation Alert
    • Remove Citation Alert
    • Cited By
  • Similar Articles
    • Related Articles (in Spandidos Publications)
    • Similar Articles (Google Scholar)
    • Similar Articles (PubMed)
  • Download PDF
  • Download XML
  • View XML
Article Open Access

Downregulation of miR-374b-5p promotes chemotherapeutic resistance in pancreatic cancer by upregulating multiple anti-apoptotic proteins

  • Authors:
    • Di Sun
    • Xu Wang
    • Guoqing Sui
    • Si Chen
    • Miao Yu
    • Ping Zhang
  • View Affiliations / Copyright

    Affiliations: Department of Colorectal and Anal Surgery, The First Hospital of Jilin University, Changchun, Jilin 130000, P.R. China, Department of Ultrasound, The China-Japan Union Hospital of Jilin University, Changchun, Jilin 130000, P.R. China, Center for Private Medical Service and Healthcare, The First Hospital of Sun Yat-sen University, Guangzhou, Guangdong 510080, P.R. China, Department of Hepatobiliary and Pancreas Surgery, The First Hospital of Jilin University, Changchun, Jilin 130000, P.R. China
    Copyright: © Sun et al. This is an open access article distributed under the terms of Creative Commons Attribution License.
  • Pages: 1491-1503
    |
    Published online on: March 14, 2018
       https://doi.org/10.3892/ijo.2018.4315
  • Expand metrics +
Metrics: Total Views: 0 (Spandidos Publications: | PMC Statistics: )
Metrics: Total PDF Downloads: 0 (Spandidos Publications: | PMC Statistics: )
Cited By (CrossRef): 0 citations Loading Articles...

This article is mentioned in:



Abstract

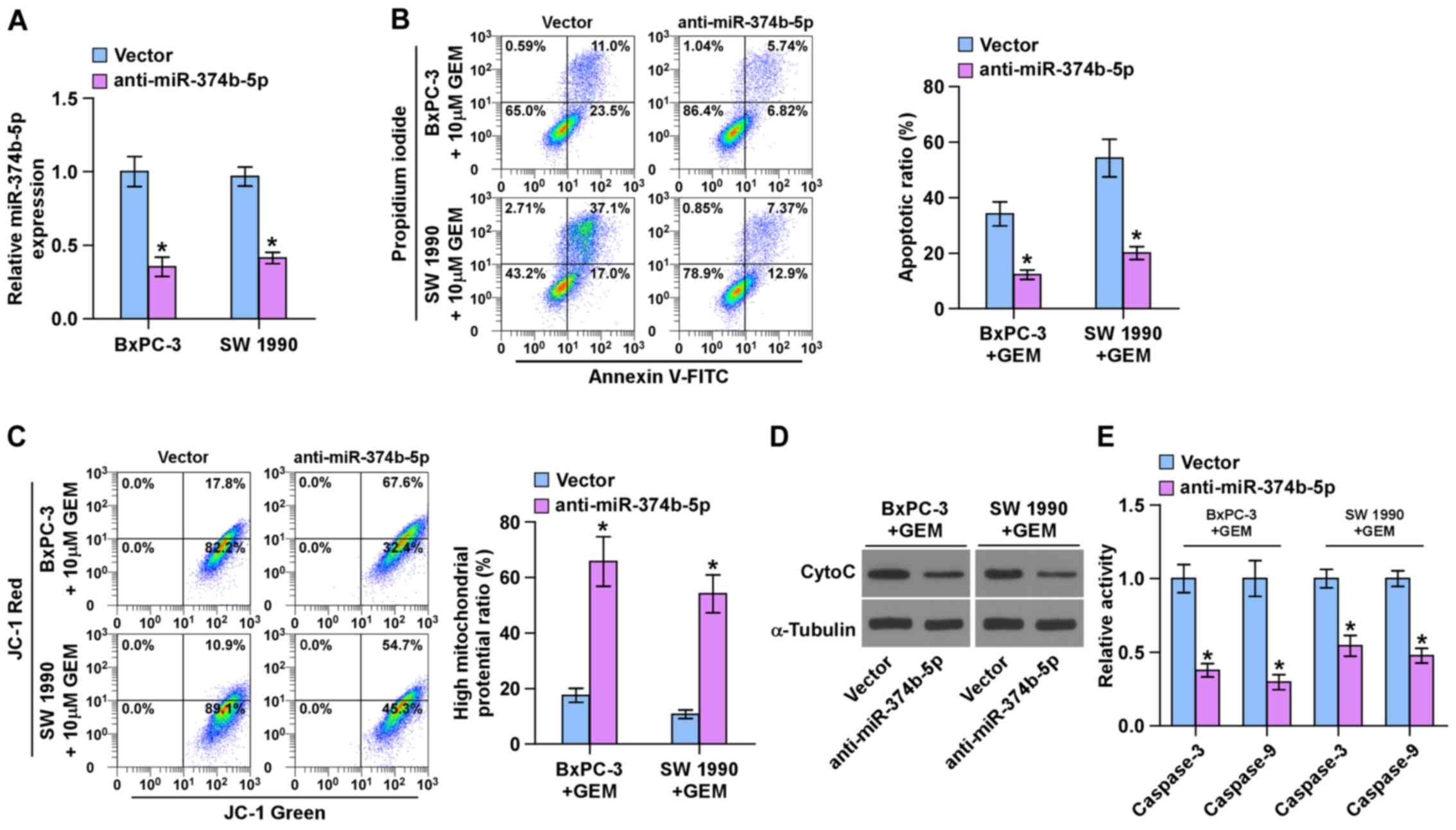
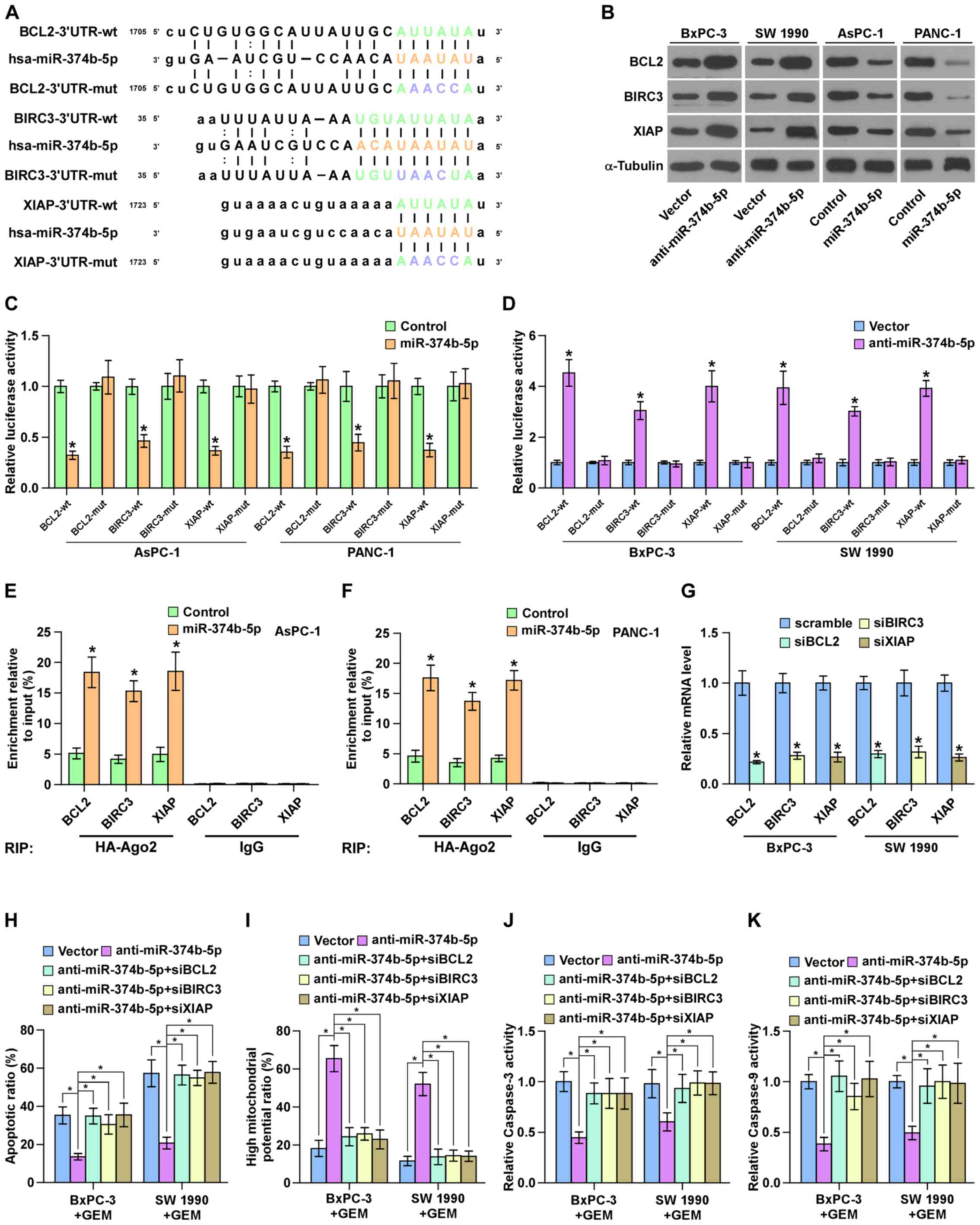
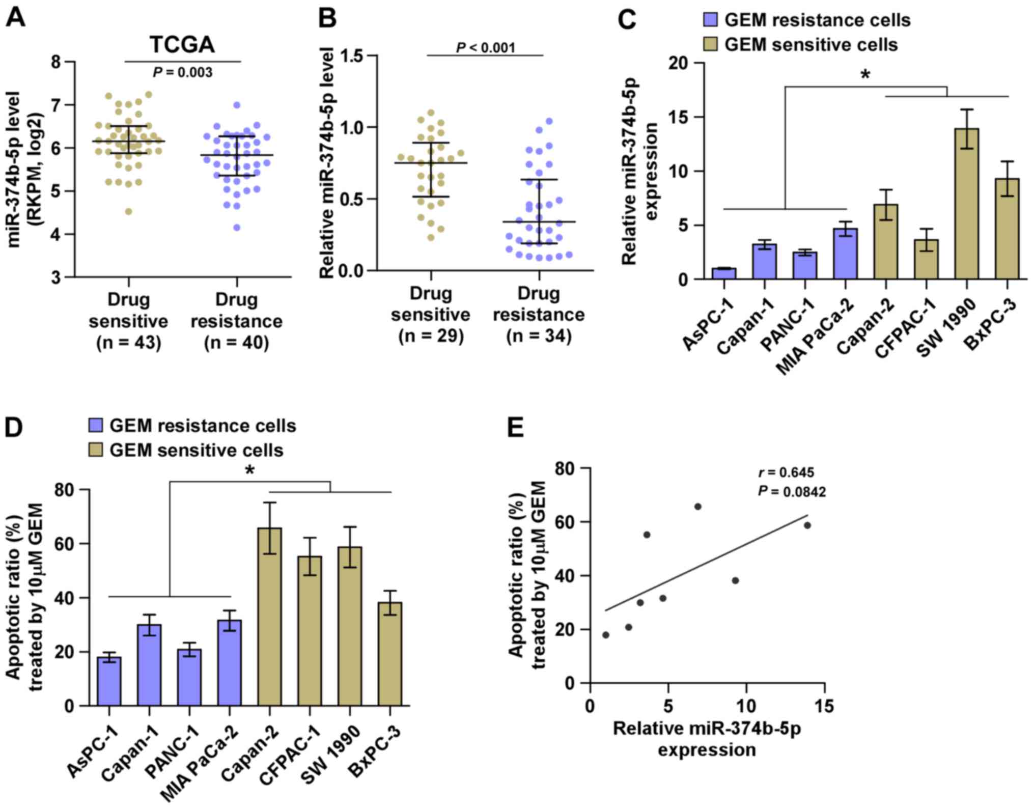
Resistance to first-line chemotherapeutic drugs such as gemcitabine contributes to the poor prognosis of patients with pancreatic cancer. MicroRNAs (miRNA) regulate chemoresistance in pancreatic cancer. By analyzing the miRNA sequencing dataset of pancreatic cancer from The Cancer Genome Atlas, it was demonstrated that miR-374b-5p expression was dramatically reduced in pancreatic cancer tissues compared with adjacent normal tissues, as well as decreased in chemoresistant compared with chemosensitive pancreatic carcinoma tissues. The decreased expression of miR-374-5p was associated with poor overall and progression-free survival in patients with pancreatic cancer. Furthermore, increased expression of miR-374b-5p abrogated, while the silencing miR-374b-5p increased the chemoresistance of pancreatic cancer cells to gemcitabine in vitro. Importantly, the upregulation of miR-374b-5p ameliorated the chemoresistance of pancreatic cancer cells to gemcitabine in vivo. It was also demonstrated that miR-374b-5p targeted several anti-apoptotic proteins, including B-cell lymphoma 2, Baculoviral IAP Repeat Containing 3 and X-linked inhibitor of apoptosis in pancreatic cancer cells, which further attenuated chemoresistance in pancreatic cancer. Therefore, the results of the current study indicate that miR-374b-5p serves as a potential diagnostic marker. It also suggests that miR-374b-5p sensitizes cells to chemotherapy and may be used in combination with chemotherapeutic agents such as gemcitabine to treat patients with pancreatic cancer.
View Figures

Figure 1

Figure 2

Figure 3

Figure 4

Figure 5

Figure 6

View References

1 

Jemal A, Siegel R, Ward E, Murray T, Xu J, Smigal C and Thun MJ: Cancer statistics, 2006. CA Cancer J Clin. 56:106–130. 2006. View Article : Google Scholar : PubMed/NCBI

2 

Bond-Smith G, Banga N, Hammond TM and Imber CJ: Pancreatic adenocarcinoma. BMJ. 344:e24762012. View Article : Google Scholar : PubMed/NCBI

3 

Merl MY, Abdelghany O, Li J and Saif MW: First-line treatment of metastatic pancreatic adenocarcinoma: Can we do better? Highlights from the '2010 ASCO Annual Meeting'. Chicago, IL, USA. June 4–8, 2010. JOP. 11:317–320. 2010.PubMed/NCBI

4 

Kindler HL: Front-line therapy of advanced pancreatic cancer. Semin Oncol. 32(Suppl 9): S33–S36. 2005. View Article : Google Scholar

5 

Gonzalez-Angulo AM, Morales-Vasquez F and Hortobagyi GN: Overview of resistance to systemic therapy in patients with breast cancer. Adv Exp Med Biol. 608:1–22. 2007. View Article : Google Scholar : PubMed/NCBI

6 

Gottesman MM and Pastan IH: The role of multidrug resistance efflux pumps in cancer: Revisiting a JNCI publication exploring expression of the MDR1 (P-glycoprotein) gene. J Natl Cancer Inst. 107:1072015. View Article : Google Scholar

7 

Radin D, Lippa A, Patel P and Leonardi D: Lifeguard inhibition of Fas-mediated apoptosis: A possible mechanism for explaining the cisplatin resistance of triple-negative breast cancer cells. Biomed Pharmacother. 77:161–166. 2016. View Article : Google Scholar : PubMed/NCBI

8 

Ojini I and Gammie A: Rapid identification of chemoresistance mechanisms using yeast DNA mismatch repair mutants. G3 (Bethesda). 5:1925–1935. 2015. View Article : Google Scholar

9 

Aldinucci D, Celegato M and Casagrande N: Microenvironmental interactions in classical Hodgkin lymphoma and their role in promoting tumor growth, immune escape and drug resistance. Cancer Lett. 380:243–252. 2016. View Article : Google Scholar

10 

Mastri M, Rosario S, Tracz A, Frink RE, Brekken RA and Ebos JM: The challenges of modeling drug resistance to antiangiogenic therapy. Curr Drug Targets. 17:1747–1754. 2016. View Article : Google Scholar

11 

Gottesman MM: Mechanisms of cancer drug resistance. Annu Rev Med. 53:615–627. 2002. View Article : Google Scholar : PubMed/NCBI

12 

Bartel DP: MicroRNAs: Target recognition and regulatory functions. Cell. 136:215–233. 2009. View Article : Google Scholar : PubMed/NCBI

13 

Ren D, Wang M, Guo W, Huang S, Wang Z, Zhao X, Du H, Song L and Peng X: Double-negative feedback loop between ZEB2 and miR-145 regulates epithelial-mesenchymal transition and stem cell properties in prostate cancer cells. Cell Tissue Res. 358:763–778. 2014. View Article : Google Scholar : PubMed/NCBI

14 

Ren D, Wang M, Guo W, Zhao X, Tu X, Huang S, Zou X and Peng X: Wild-type p53 suppresses the epithelial-mesenchymal transition and stemness in PC-3 prostate cancer cells by modulating miR 145. Int J Oncol. 42:1473–1481. 2013. View Article : Google Scholar : PubMed/NCBI

15 

Li X, Jin Y, Mu Z, Chen W and Jiang S: MicroRNA 146a 5p enhances cisplatin induced apoptosis in ovarian cancer cells by targeting multiple anti apoptotic genes. Int J Oncol. 51:327–335. 2017. View Article : Google Scholar : PubMed/NCBI

16 

Feng C, Sun P, Hu J, Feng H, Li M, Liu G, Pan Y, Feng Y, Xu Y, Feng K, et al: miRNA-556-3p promotes human bladder cancer proliferation, migration and invasion by negatively regulating DAB2IP expression. Int J Oncol. 50:2101–2112. 2017. View Article : Google Scholar : PubMed/NCBI

17 

Zhang X, Liu J, Zang D, Wu S, Liu A, Zhu J, Wu G, Li J and Jiang L: Upregulation of miR-572 transcriptionally suppresses SOCS1 and p21 and contributes to human ovarian cancer progression. Oncotarget. 6:15180–15193. 2015.PubMed/NCBI

18 

Ren D, Yang Q, Dai Y, Guo W, Du H, Song L and Peng X: Oncogenic miR-210-3p promotes prostate cancer cell EMT and bone metastasis via NF-κB signaling pathway. Mol Cancer. 16:1172017. View Article : Google Scholar

19 

Guo W, Ren D, Chen X, Tu X, Huang S, Wang M, Song L, Zou X and Peng X: HEF1 promotes epithelial mesenchymal transition and bone invasion in prostate cancer under the regulation of microRNA-145. J Cell Biochem. 114:1606–1615. 2013. View Article : Google Scholar : PubMed/NCBI

20 

Chaudhary AK, Mondal G, Kumar V, Kattel K and Mahato RI: Chemosensitization and inhibition of pancreatic cancer stem cell proliferation by overexpression of microRNA-205. Cancer Lett. 402:1–8. 2017. View Article : Google Scholar : PubMed/NCBI

21 

Chen M, Wang M, Xu S, Guo X and Jiang J: Upregulation of miR-181c contributes to chemoresistance in pancreatic cancer by inactivating the Hippo signaling pathway. Oncotarget. 6:44466–44479. 2015. View Article : Google Scholar : PubMed/NCBI

22 

Amin MB, Greene FL, Edge SB, Compton CC, Gershenwald JE, Brookland RK, Meyer L, Gress DM, Byrd DR and Winchester DP: The Eighth Edition AJCC Cancer Staging Manual: Continuing to build a bridge from a population-based to a more 'personalized' approach to cancer staging. CA Cancer J Clin. 67:93–99. 2017. View Article : Google Scholar : PubMed/NCBI

23 

Wang M, Ren D, Guo W, Huang S, Wang Z, Li Q, Du H, Song L and Peng X: N-cadherin promotes epithelial-mesenchymal transition and cancer stem cell-like traits via ErbB signaling in prostate cancer cells. Int J Oncol. 48:595–606. 2016. View Article : Google Scholar

24 

Livak KJ and Schmittgen TD: Analysis of relative gene expression data using real-time quantitative PCR and the 2(−Delta Delta C(T)) method. Methods. 25:402–408. 2001. View Article : Google Scholar

25 

Hahn WC, Dessain SK, Brooks MW, King JE, Elenbaas B, Sabatini DM, DeCaprio JA and Weinberg RA: Enumeration of the simian virus 40 early region elements necessary for human cell transformation. Mol Cell Biol. 22:2111–2123. 2002. View Article : Google Scholar : PubMed/NCBI

26 

Zhang X, Ren D, Guo L, Wang L, Wu S, Lin C, Ye L, Zhu J, Li J, Song L, et al: Thymosin beta 10 is a key regulator of tumorigenesis and metastasis and a novel serum marker in breast cancer. Breast Cancer Res. 19:152017. View Article : Google Scholar : PubMed/NCBI

27 

Ren D, Lin B, Zhang X, Peng Y, Ye Z, Ma Y, Liang Y, Cao L, Li X, Li R, et al: Maintenance of cancer stemness by miR-196b-5p contributes to chemoresistance of colorectal cancer cells via activating STAT3 signaling pathway. Oncotarget. 8:49807–49823. 2017. View Article : Google Scholar : PubMed/NCBI

28 

Cheadle C, Vawter MP, Freed WJ and Becker KG: Analysis of microarray data using Z score transformation. J Mol Diagn. 5:73–81. 2003. View Article : Google Scholar : PubMed/NCBI

29 

Betel D, Wilson M, Gabow A, Marks DS and Sander C: The microRNA.org resource: Targets and expression. Nucleic Acids Res. 36:D149–D153. 2008. View Article : Google Scholar :

30 

Agarwal V, Bell GW, Nam JW and Bartel DP: Predicting effective microRNA target sites in mammalian mRNAs. Elife. Aug 12–2015.Epub ahead of print. View Article : Google Scholar

31 

Zhang X, Zhang L, Lin B, Chai X, Li R, Liao Y, Deng X, Liu Q, Yang W, Cai Y, et al: Phospholipid phosphatase 4 promotes proliferation and tumorigenesis, and activates Ca2+-permeable cationic channel in lung carcinoma cells. Mol Cancer. 16:1472017. View Article : Google Scholar

32 

Li X, Liu F, Lin B, Luo H, Liu M, Wu J, Li C, Li R, Zhang X, Zhou K, et al: miR 150 inhibits proliferation and tumorigenicity via retarding G1/S phase transition in nasopharyngeal carcinoma. Int J Oncol. Mar 10–2017.Epub ahead of print. View Article : Google Scholar

33 

Johnstone RW, Ruefli AA and Lowe SW: Apoptosis: A link between cancer genetics and chemotherapy. Cell. 108:153–164. 2002. View Article : Google Scholar : PubMed/NCBI

34 

Reed JC: Bcl-2 and the regulation of programmed cell death. J Cell Biol. 124:1–6. 1994. View Article : Google Scholar : PubMed/NCBI

35 

Reed JC: Dysregulation of apoptosis in cancer. J Clin Oncol. 17:2941–2953. 1999. View Article : Google Scholar : PubMed/NCBI

36 

Ripka S, Neesse A, Riedel J, Bug E, Aigner A, Poulsom R, Fulda S, Neoptolemos J, Greenhalf W, Barth P, et al: CUX1: Target of Akt signalling and mediator of resistance to apoptosis in pancreatic cancer. Gut. 59:1101–1110. 2010. View Article : Google Scholar : PubMed/NCBI

37 

Deveraux QL, Takahashi R, Salvesen GS and Reed JC: X-linked IAP is a direct inhibitor of cell-death proteases. Nature. 388:300–304. 1997. View Article : Google Scholar : PubMed/NCBI

38 

Mendoza-Rodríguez M, Arévalo Romero H, Fuentes-Pananá EM, Ayala-Sumuano JT and Meza I: IL-1β induces up-regulation of BIRC3, a gene involved in chemoresistance to doxorubicin in breast cancer cells. Cancer Lett. 390:39–44. 2017. View Article : Google Scholar

39 

Cillessen SA, Reed JC, Welsh K, Pinilla C, Houghten R, Hooijberg E, Deurhof J, Castricum KC, Kortman P, Hess CJ, et al: Small-molecule XIAP antagonist restores caspase-9 mediated apoptosis in XIAP-positive diffuse large B-cell lymphoma cells. Blood. 111:369–375. 2008. View Article : Google Scholar

40 

Fakler M, Loeder S, Vogler M, Schneider K, Jeremias I, Debatin KM and Fulda S: Small molecule XIAP inhibitors cooperate with TRAIL to induce apoptosis in childhood acute leukemia cells and overcome Bcl-2-mediated resistance. Blood. 113:1710–1722. 2009. View Article : Google Scholar

41 

Kashkar H, Deggerich A, Seeger JM, Yazdanpanah B, Wiegmann K, Haubert D, Pongratz C and Krönke M: NF-kappaB-independent down-regulation of XIAP by bortezomib sensitizes HL B cells against cytotoxic drugs. Blood. 109:3982–3988. 2007. View Article : Google Scholar

42 

Kater AP, Dicker F, Mangiola M, Welsh K, Houghten R, Ostresh J, Nefzi A, Reed JC, Pinilla C and Kipps TJ: Inhibitors of XIAP sensitize CD40-activated chronic lymphocytic leukemia cells to CD95-mediated apoptosis. Blood. 106:1742–1748. 2005. View Article : Google Scholar : PubMed/NCBI

43 

Jones A, Danielson KM, Benton MC, Ziegler O, Shah R, Stubbs RS, Das S and Macartney-Coxson D: miRNA signatures of insulin resistance in obesity. Obesity (Silver Spring). 25:1734–1744. 2017. View Article : Google Scholar

44 

Xu HX, Wang Y, Zheng DD, Wang T, Pan M, Shi JH, Zhu JH and Li XF: Differential expression of microRNAs in calcific aortic stenosis. Clin Lab. 63:1163–1170. 2017. View Article : Google Scholar : PubMed/NCBI

45 

Tan JR, Tan KS, Yong FL, Armugam A, Wang CW, Jeyaseelan K and Wong PT: MicroRNAs regulating cluster of differentiation 46 (CD46) in cardioembolic and non-cardioembolic stroke. PLoS One. 12:e01721312017. View Article : Google Scholar : PubMed/NCBI

46 

Hu S, Bao H, Xu X, Zhou X, Qin W, Zeng C and Liu Z: Increased miR-374b promotes cell proliferation and the production of aberrant glycosylated IgA1 in B cells of IgA nephropathy. FEBS Lett. 589:4019–4025. 2015. View Article : Google Scholar : PubMed/NCBI

47 

Wang C, Yang C, Chen X, Yao B, Yang C, Zhu C, Li L, Wang J, Li X, Shao Y, et al: Altered profile of seminal plasma microRNAs in the molecular diagnosis of male infertility. Clin Chem. 57:1722–1731. 2011. View Article : Google Scholar : PubMed/NCBI

48 

Zhang K, Wang YW, Wang YY, Song Y, Zhu J, Si PC and Ma R: Identification of microRNA biomarkers in the blood of breast cancer patients based on microRNA profiling. Gene. 619:10–20. 2017. View Article : Google Scholar : PubMed/NCBI

49 

Chang JT, Wang F, Chapin W and Huang RS: Identification of microRNAs as breast cancer prognosis markers through the cancer genome atlas. PLoS One. 11:e01682842016. View Article : Google Scholar : PubMed/NCBI

50 

Hanniford D, Zhong J, Koetz L, Gaziel-Sovran A, Lackaye DJ, Shang S, Pavlick A, Shapiro R, Berman R, Darvishian F, et al: A miRNA-based signature detected in primary melanoma tissue predicts development of brain metastasis. Clin Cancer Res. 21:4903–4912. 2015. View Article : Google Scholar : PubMed/NCBI

51 

Summerer I, Unger K, Braselmann H, Schuettrumpf L, Maihoefer C, Baumeister P, Kirchner T, Niyazi M, Sage E, Specht HM, et al: Circulating microRNAs as prognostic therapy biomarkers in head and neck cancer patients. Br J Cancer. 113:76–82. 2015. View Article : Google Scholar : PubMed/NCBI

52 

Xie J, Tan ZH, Tang X, Mo MS, Liu YP, Gan RL, Li Y, Zhang L and Li GQ: MiR-374b-5p suppresses RECK expression and promotes gastric cancer cell invasion and metastasis. World J Gastroenterol. 20:17439–17447. 2014. View Article : Google Scholar : PubMed/NCBI

53 

He HC, Han ZD, Dai QS, Ling XH, Fu X, Lin ZY, Deng YH, Qin GQ, Cai C, Chen JH, et al: Global analysis of the differentially expressed miRNAs of prostate cancer in Chinese patients. BMC Genomics. 14:7572013. View Article : Google Scholar : PubMed/NCBI

54 

Qian D, Chen K, Deng H, Rao H, Huang H, Liao Y, Sun X, Lu S, Yuan Z, Xie D, et al: MicroRNA-374b suppresses proliferation and promotes apoptosis in T-cell lymphoblastic lymphoma by repressing AKT1 and Wnt-16. Clin Cancer Res. 21:4881–4891. 2015. View Article : Google Scholar : PubMed/NCBI

55 

Wu X, Li S, Xu X, Wu S, Chen R, Jiang Q, Li Y and Xu Y: The potential value of miR-1 and miR-374b as biomarkers for colorectal cancer. Int J Clin Exp Pathol. 8:2840–2851. 2015.PubMed/NCBI

56 

Schreiber R, Mezencev R, Matyunina LV and McDonald JF: Evidence for the role of microRNA 374b in acquired cisplatin resistance in pancreatic cancer cells. Cancer Gene Ther. 23:241–245. 2016. View Article : Google Scholar : PubMed/NCBI

Related Articles

  • Abstract
  • View
  • Download
  • Twitter
Copy and paste a formatted citation
Spandidos Publications style
Sun D, Wang X, Sui G, Chen S, Yu M and Zhang P: Downregulation of miR-374b-5p promotes chemotherapeutic resistance in pancreatic cancer by upregulating multiple anti-apoptotic proteins. Int J Oncol 52: 1491-1503, 2018.
APA
Sun, D., Wang, X., Sui, G., Chen, S., Yu, M., & Zhang, P. (2018). Downregulation of miR-374b-5p promotes chemotherapeutic resistance in pancreatic cancer by upregulating multiple anti-apoptotic proteins. International Journal of Oncology, 52, 1491-1503. https://doi.org/10.3892/ijo.2018.4315
MLA
Sun, D., Wang, X., Sui, G., Chen, S., Yu, M., Zhang, P."Downregulation of miR-374b-5p promotes chemotherapeutic resistance in pancreatic cancer by upregulating multiple anti-apoptotic proteins". International Journal of Oncology 52.5 (2018): 1491-1503.
Chicago
Sun, D., Wang, X., Sui, G., Chen, S., Yu, M., Zhang, P."Downregulation of miR-374b-5p promotes chemotherapeutic resistance in pancreatic cancer by upregulating multiple anti-apoptotic proteins". International Journal of Oncology 52, no. 5 (2018): 1491-1503. https://doi.org/10.3892/ijo.2018.4315
Copy and paste a formatted citation
x
Spandidos Publications style
Sun D, Wang X, Sui G, Chen S, Yu M and Zhang P: Downregulation of miR-374b-5p promotes chemotherapeutic resistance in pancreatic cancer by upregulating multiple anti-apoptotic proteins. Int J Oncol 52: 1491-1503, 2018.
APA
Sun, D., Wang, X., Sui, G., Chen, S., Yu, M., & Zhang, P. (2018). Downregulation of miR-374b-5p promotes chemotherapeutic resistance in pancreatic cancer by upregulating multiple anti-apoptotic proteins. International Journal of Oncology, 52, 1491-1503. https://doi.org/10.3892/ijo.2018.4315
MLA
Sun, D., Wang, X., Sui, G., Chen, S., Yu, M., Zhang, P."Downregulation of miR-374b-5p promotes chemotherapeutic resistance in pancreatic cancer by upregulating multiple anti-apoptotic proteins". International Journal of Oncology 52.5 (2018): 1491-1503.
Chicago
Sun, D., Wang, X., Sui, G., Chen, S., Yu, M., Zhang, P."Downregulation of miR-374b-5p promotes chemotherapeutic resistance in pancreatic cancer by upregulating multiple anti-apoptotic proteins". International Journal of Oncology 52, no. 5 (2018): 1491-1503. https://doi.org/10.3892/ijo.2018.4315
Follow us
  • Twitter
  • LinkedIn
  • Facebook
About
  • Spandidos Publications
  • Careers
  • Cookie Policy
  • Privacy Policy
How can we help?
  • Help
  • Live Chat
  • Contact
  • Email to our Support Team