Spandidos Publications Logo
  • About
    • About Spandidos
    • Aims and Scopes
    • Abstracting and Indexing
    • Editorial Policies
    • Reprints and Permissions
    • Job Opportunities
    • Terms and Conditions
    • Contact
  • Journals
    • All Journals
    • Oncology Letters
      • Oncology Letters
      • Information for Authors
      • Editorial Policies
      • Editorial Board
      • Aims and Scope
      • Abstracting and Indexing
      • Bibliographic Information
      • Archive
    • International Journal of Oncology
      • International Journal of Oncology
      • Information for Authors
      • Editorial Policies
      • Editorial Board
      • Aims and Scope
      • Abstracting and Indexing
      • Bibliographic Information
      • Archive
    • Molecular and Clinical Oncology
      • Molecular and Clinical Oncology
      • Information for Authors
      • Editorial Policies
      • Editorial Board
      • Aims and Scope
      • Abstracting and Indexing
      • Bibliographic Information
      • Archive
    • Experimental and Therapeutic Medicine
      • Experimental and Therapeutic Medicine
      • Information for Authors
      • Editorial Policies
      • Editorial Board
      • Aims and Scope
      • Abstracting and Indexing
      • Bibliographic Information
      • Archive
    • International Journal of Molecular Medicine
      • International Journal of Molecular Medicine
      • Information for Authors
      • Editorial Policies
      • Editorial Board
      • Aims and Scope
      • Abstracting and Indexing
      • Bibliographic Information
      • Archive
    • Biomedical Reports
      • Biomedical Reports
      • Information for Authors
      • Editorial Policies
      • Editorial Board
      • Aims and Scope
      • Abstracting and Indexing
      • Bibliographic Information
      • Archive
    • Oncology Reports
      • Oncology Reports
      • Information for Authors
      • Editorial Policies
      • Editorial Board
      • Aims and Scope
      • Abstracting and Indexing
      • Bibliographic Information
      • Archive
    • Molecular Medicine Reports
      • Molecular Medicine Reports
      • Information for Authors
      • Editorial Policies
      • Editorial Board
      • Aims and Scope
      • Abstracting and Indexing
      • Bibliographic Information
      • Archive
    • World Academy of Sciences Journal
      • World Academy of Sciences Journal
      • Information for Authors
      • Editorial Policies
      • Editorial Board
      • Aims and Scope
      • Abstracting and Indexing
      • Bibliographic Information
      • Archive
    • International Journal of Functional Nutrition
      • International Journal of Functional Nutrition
      • Information for Authors
      • Editorial Policies
      • Editorial Board
      • Aims and Scope
      • Abstracting and Indexing
      • Bibliographic Information
      • Archive
    • International Journal of Epigenetics
      • International Journal of Epigenetics
      • Information for Authors
      • Editorial Policies
      • Editorial Board
      • Aims and Scope
      • Abstracting and Indexing
      • Bibliographic Information
      • Archive
    • Medicine International
      • Medicine International
      • Information for Authors
      • Editorial Policies
      • Editorial Board
      • Aims and Scope
      • Abstracting and Indexing
      • Bibliographic Information
      • Archive
  • Articles
  • Information
    • Information for Authors
    • Information for Reviewers
    • Information for Librarians
    • Information for Advertisers
    • Conferences
  • Language Editing
Spandidos Publications Logo
  • About
    • About Spandidos
    • Aims and Scopes
    • Abstracting and Indexing
    • Editorial Policies
    • Reprints and Permissions
    • Job Opportunities
    • Terms and Conditions
    • Contact
  • Journals
    • All Journals
    • Biomedical Reports
      • Information for Authors
      • Editorial Policies
      • Editorial Board
      • Aims and Scope
      • Abstracting and Indexing
      • Bibliographic Information
      • Archive
    • Experimental and Therapeutic Medicine
      • Information for Authors
      • Editorial Policies
      • Editorial Board
      • Aims and Scope
      • Abstracting and Indexing
      • Bibliographic Information
      • Archive
    • International Journal of Epigenetics
      • Information for Authors
      • Editorial Policies
      • Editorial Board
      • Aims and Scope
      • Abstracting and Indexing
      • Bibliographic Information
      • Archive
    • International Journal of Functional Nutrition
      • Information for Authors
      • Editorial Policies
      • Editorial Board
      • Aims and Scope
      • Abstracting and Indexing
      • Bibliographic Information
      • Archive
    • International Journal of Molecular Medicine
      • Information for Authors
      • Editorial Policies
      • Editorial Board
      • Aims and Scope
      • Abstracting and Indexing
      • Bibliographic Information
      • Archive
    • International Journal of Oncology
      • Information for Authors
      • Editorial Policies
      • Editorial Board
      • Aims and Scope
      • Abstracting and Indexing
      • Bibliographic Information
      • Archive
    • Medicine International
      • Information for Authors
      • Editorial Policies
      • Editorial Board
      • Aims and Scope
      • Abstracting and Indexing
      • Bibliographic Information
      • Archive
    • Molecular and Clinical Oncology
      • Information for Authors
      • Editorial Policies
      • Editorial Board
      • Aims and Scope
      • Abstracting and Indexing
      • Bibliographic Information
      • Archive
    • Molecular Medicine Reports
      • Information for Authors
      • Editorial Policies
      • Editorial Board
      • Aims and Scope
      • Abstracting and Indexing
      • Bibliographic Information
      • Archive
    • Oncology Letters
      • Information for Authors
      • Editorial Policies
      • Editorial Board
      • Aims and Scope
      • Abstracting and Indexing
      • Bibliographic Information
      • Archive
    • Oncology Reports
      • Information for Authors
      • Editorial Policies
      • Editorial Board
      • Aims and Scope
      • Abstracting and Indexing
      • Bibliographic Information
      • Archive
    • World Academy of Sciences Journal
      • Information for Authors
      • Editorial Policies
      • Editorial Board
      • Aims and Scope
      • Abstracting and Indexing
      • Bibliographic Information
      • Archive
  • Articles
  • Information
    • For Authors
    • For Reviewers
    • For Librarians
    • For Advertisers
    • Conferences
  • Language Editing
Login Register Submit
  • This site uses cookies
  • You can change your cookie settings at any time by following the instructions in our Cookie Policy. To find out more, you may read our Privacy Policy.

    I agree
Search articles by DOI, keyword, author or affiliation
Search
Advanced Search
presentation
International Journal of Oncology
Join Editorial Board Propose a Special Issue
Print ISSN: 1019-6439 Online ISSN: 1791-2423
Journal Cover
July-2018 Volume 53 Issue 1

Full Size Image

Cover Legend PDF

Sign up for eToc alerts
Recommend to Library

Journals

International Journal of Molecular Medicine

International Journal of Molecular Medicine

International Journal of Molecular Medicine is an international journal devoted to molecular mechanisms of human disease.

International Journal of Oncology

International Journal of Oncology

International Journal of Oncology is an international journal devoted to oncology research and cancer treatment.

Molecular Medicine Reports

Molecular Medicine Reports

Covers molecular medicine topics such as pharmacology, pathology, genetics, neuroscience, infectious diseases, molecular cardiology, and molecular surgery.

Oncology Reports

Oncology Reports

Oncology Reports is an international journal devoted to fundamental and applied research in Oncology.

Experimental and Therapeutic Medicine

Experimental and Therapeutic Medicine

Experimental and Therapeutic Medicine is an international journal devoted to laboratory and clinical medicine.

Oncology Letters

Oncology Letters

Oncology Letters is an international journal devoted to Experimental and Clinical Oncology.

Biomedical Reports

Biomedical Reports

Explores a wide range of biological and medical fields, including pharmacology, genetics, microbiology, neuroscience, and molecular cardiology.

Molecular and Clinical Oncology

Molecular and Clinical Oncology

International journal addressing all aspects of oncology research, from tumorigenesis and oncogenes to chemotherapy and metastasis.

World Academy of Sciences Journal

World Academy of Sciences Journal

Multidisciplinary open-access journal spanning biochemistry, genetics, neuroscience, environmental health, and synthetic biology.

International Journal of Functional Nutrition

International Journal of Functional Nutrition

Open-access journal combining biochemistry, pharmacology, immunology, and genetics to advance health through functional nutrition.

International Journal of Epigenetics

International Journal of Epigenetics

Publishes open-access research on using epigenetics to advance understanding and treatment of human disease.

Medicine International

Medicine International

An International Open Access Journal Devoted to General Medicine.

Journal Cover
July-2018 Volume 53 Issue 1

Full Size Image

Cover Legend PDF

Sign up for eToc alerts
Recommend to Library

  • Article
  • Citations
    • Cite This Article
    • Download Citation
    • Create Citation Alert
    • Remove Citation Alert
    • Cited By
  • Similar Articles
    • Related Articles (in Spandidos Publications)
    • Similar Articles (Google Scholar)
    • Similar Articles (PubMed)
  • Download PDF
  • Download XML
  • View XML
Article

Methyl ferulic acid exerts anti-apoptotic effects on L-02 cells via the ROS-mediated signaling pathway

  • Authors:
    • Li Li
    • Yujuan Zhong
    • Zuheng Ma
    • Chengfang Yang
    • Hanning Wei
    • Li Chen
    • Chen Li
    • Dan Wu
    • Ming Zhi Rong
    • Yongwen Li
  • View Affiliations / Copyright

    Affiliations: College of Pharmacy, Guilin Medical University, Guilin, Guangxi 541004, P.R. China, Department of Molecular Medicine and Surgery, Karolinska Institutet, Stockholm 171 76, Sweden
  • Pages: 225-236
    |
    Published online on: April 26, 2018
       https://doi.org/10.3892/ijo.2018.4379
  • Expand metrics +
Metrics: Total Views: 0 (Spandidos Publications: | PMC Statistics: )
Metrics: Total PDF Downloads: 0 (Spandidos Publications: | PMC Statistics: )
Cited By (CrossRef): 0 citations Loading Articles...

This article is mentioned in:



Abstract

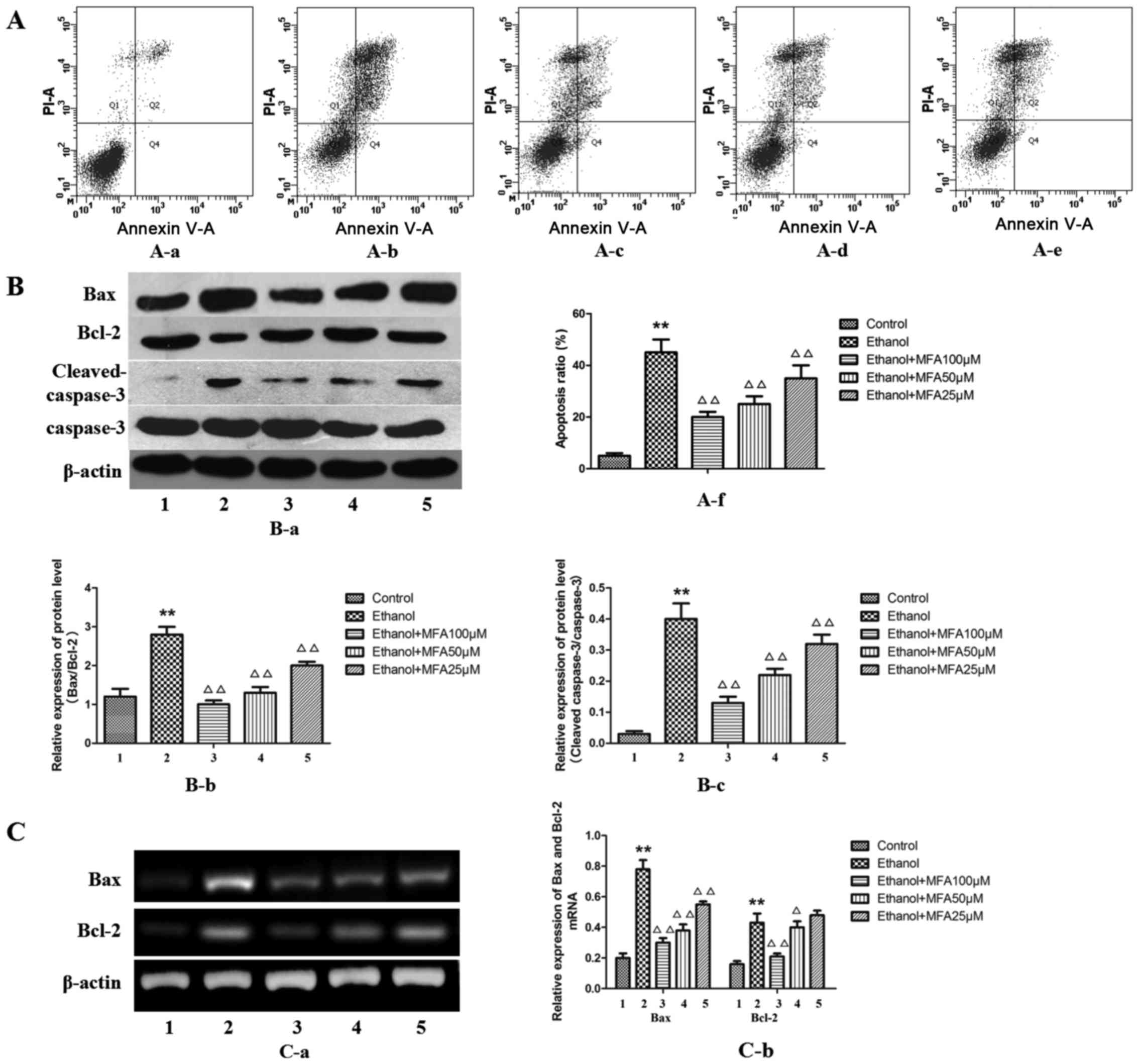
The present study aimed to investigate the anti-apoptotic effects of methyl ferulic acid (MFA) on L-02 cell apoptosis induced by ethanol, and to elucidate the possible underlying mechanisms. L-02 cells were examined after being soaked in ethanol (400 mM) to allow the ethanol to permeate into the cells for 24 h. Cell survival was measured by MTT assay. Cell apoptosis was assessed by both flow cytometry and single-stranded DNA assays. Intracellular reactive oxygen species (ROS) production was determined using the 2',7'-dichlorofluorescein-diacetate dye. The protein expression levels of p38, p-p38, JNK, p-JNK, NADPH oxidase 4 (NOX4), p22, Bax and Bcl-2 were measured by western blot analysis. The mRNA expression levels of NOX4 and p22 were measured by RT-PCR. It was identified that MFA markedly suppressed the ethanol-induced apoptosis and necrosis of L-02 cells. In addition, MFA decreased the expression levels of superoxide dismutase, catalase and phospholipid hydroperoxide gluthione peroxidase, and downregulated the levels of Bax/Bcl-2 and the cleaved forms of caspase-3 in a dose- and time-dependent manner. This indicated that MFA attenuated the apoptosis of L-02 cells. MFA also decreased the elevated mRNA and protein expression levels of Nox4 and p22phox, and the production of intracellular ROS triggered by ethanol. Further analysis demonstrated that MFA significantly attenuated the phosphorylation of JNK and p38, which are major components of the mitogen-activated protein kinase (MAPK) pathways. On the whole, the findings of this study demonstrated that MFA attenuated the apoptotic cell death of L-02 cells by reducing the generation of ROS and inactivating the MAPK pathways.
View Figures

Figure 1

Figure 2

Figure 3

Figure 4

Figure 5

Figure 6

View References

1 

Duncan C: Rethinking excessive habits and addictive behaviors. Alcohol Alcohol. 52:128–129. 2017. View Article : Google Scholar

2 

Owens RE, Snyder HS, Twilla JD and Satapathy SK: Pharmacologic treatment of alcoholic hepatitis: Examining outcomes based on disease severity stratification. J Clin Exp Hepatol. 6:275–281. 2016. View Article : Google Scholar : PubMed/NCBI

3 

Kim JW, Yang H, Kim HW, Kim HP and Sung SH: Lignans from Opuntia ficus-indica seeds protect rat primary hepatocytes and HepG2 cells against ethanol-induced oxidative stress. Biosci Biotechnol Biochem. 81:181–183. 2017. View Article : Google Scholar

4 

Sugimoto K and Takei Y: Pathogenesis of alcoholic liver disease. Hepatol Res. 47:70–79. 2017. View Article : Google Scholar

5 

Magdaleno F, Blajszczak CC and Nieto N: Key events participating in the pathogenesis of alcoholic liver disease. Biomolecules. 7:E92017. View Article : Google Scholar

6 

Sinha K, Das J, Pal PB and Sil PC: Oxidative stress: The mitochondria-dependent and mitochondria-independent pathways of apoptosis. Arch Toxicol. 87:1157–1180. 2013. View Article : Google Scholar : PubMed/NCBI

7 

Simplicio JA, do Vale GT, Gonzaga NA, Leite LN, Hipólito UV, Pereira CA, Tostes RC and Tirapelli CR: Reactive oxygen species derived from NAD(P)H oxidase play a role on ethanol-induced hypertension and endothelial dysfunction in rat resistance arteries. J Physiol Biochem. 73:5–16. 2017. View Article : Google Scholar

8 

Zhu H, Jia Z, Misra H and Li YR: Oxidative stress and redox signaling mechanisms of alcoholic liver disease: Updated experimental and clinical evidence. J Dig Dis. 13:133–142. 2012. View Article : Google Scholar : PubMed/NCBI

9 

Zwolak A, Surdacka A and Daniluk J: Bcl-2 and Fas expression in peripheral blood leukocytes of patients with alcoholic and autoimmune liver disorders. Hum Exp Toxicol. 35:799–807. 2016. View Article : Google Scholar

10 

Paik YH, Kim J, Aoyama T, De Minicis S, Bataller R and Brenner DA: Role of NADPH oxidases in liver fibrosis. Antioxid Redox Signal. 20:2854–2872. 2014. View Article : Google Scholar :

11 

Pan JH, Lim Y, Kim JH, Heo W, Lee KY, Shin HJ, Kim JK, Lee JH and Kim YJ: Root bark of Ulmus davidiana var. japonica restrains acute alcohol-induced hepatic steatosis onset in mice by inhibiting ROS accumulation. PLoS One. 12:e01883812017. View Article : Google Scholar : PubMed/NCBI

12 

Venugopal SK, Chen J, Zhang Y, Clemens D, Follenzi A and Zern MA: Role of MAPK phosphatase-1 in sustained activation of JNK during ethanol-induced apoptosis in hepatocyte-like VL-17A cells. J Biol Chem. 282:31900–31908. 2007. View Article : Google Scholar : PubMed/NCBI

13 

Morio Y, Tsuji M, Inagaki M, Nakagawa M, Asaka Y, Oyamada H, Furuya K and Oguchi K: Ethanol-induced apoptosis in human liver adenocarcinoma cells (SK-Hep1): Fas- and mitochondria-mediated pathways and interaction with MAPK signaling system. Toxicol In Vitro. 27:1820–1829. 2013. View Article : Google Scholar : PubMed/NCBI

14 

Yao X, Bai Q, Yan D, Li G, Lü C and Xu H: Solanesol protects human hepatic L02 cells from ethanol-induced oxidative injury via upregulation of HO-1 and Hsp70. Toxicol In Vitro. 29:600–608. 2015. View Article : Google Scholar : PubMed/NCBI

15 

Guo X, Cui R, Zhao J, Mo R, Peng L and Yan M: Corosolic acid protects hepatocytes against ethanol-induced damage by modulating mitogen-activated protein kinases and activating autophagy. Eur J Pharmacol. 791:578–588. 2016. View Article : Google Scholar : PubMed/NCBI

16 

Li L, Li YW and Tang AC: The inhibitory effect of methyl ferulic acid on HBsAg and HBeAg in HepG2.2.15 cell. Pharmacol Clin Chin Materia Med. 27:14–16. 2011.

17 

Zheng MS and Li W: Inhibitory effect of 400 kinds of Chinese herbal medicine on HBsAg. Chin J Integr Tradit West Med Liver Diseas. 6:30–31. 1991.

18 

Li C, Li L, Yang CF, Zhong YJ, Wu D, Shi L, Chen L and Li YW: Hepatoprotective effects of Methyl ferulic acid on alcohol-induced liver oxidative injury in mice by inhibiting the NOX4/ROS-MAPK pathway. Biochem Biophys Res Commun. 493:277–285. 2017. View Article : Google Scholar : PubMed/NCBI

19 

Müller TE, Nunes SZ, Silveira A, Loro VL and Rosemberg DB: Repeated ethanol exposure alters social behavior and oxidative stress parameters of zebrafish. Prog Neuropsychopharmacol Biol Psychiatry. 79:105–111. 2017. View Article : Google Scholar : PubMed/NCBI

20 

Grasselli E, Compalati AD, Voci A, Vecchione G, Ragazzoni M, Gallo G, Borro P, Sumberaz A, Testino G and Vergani L: Altered oxidative stress/antioxidant status in blood of alcoholic subjects is associated with alcoholic liver disease. Drug Alcohol Depend. 143:112–119. 2014. View Article : Google Scholar : PubMed/NCBI

21 

Yang XD, Xu LZ and Yang SL: Advances in studies on medicinal plants of Securidaca. Chin Tradit Herbal Drugs. 31:392–393. 2000.

22 

Song Y, Wen L, Sun J, Bai W, Jiao R, Hu Y, Peng X, He Y and Ou S: Cytoprotective mechanism of ferulic acid against high glucose-induced oxidative stress in cardiomyocytes and hepatocytes. Food Nutr Res. 60:30323–30331. 2016. View Article : Google Scholar : PubMed/NCBI

23 

Maruf AA, Lip H, Wong H and O'Brien PJ: Protective effects of ferulic acid and related polyphenols against glyoxal- or methylglyoxal-induced cytotoxicity and oxidative stress in isolated rat hepatocytes. Chem Biol Interact. 234:96–104. 2015. View Article : Google Scholar

24 

Kim HY and Lee SM: Ferulic acid attenuates ischemia/reperfusion-induced hepatocyte apoptosis via inhibition of JNK activation. Eur J Pharm Sci. 45:708–715. 2012. View Article : Google Scholar : PubMed/NCBI

25 

Urias-Lugo DA, Heredia JB, Muy-Rangel MD, Valdez-Torres JB, Serna-Saldívar SO and Gutiérrez-Uribe JA: Anthocyanins and phenolic acids of hybrid and native blue maize (Zea mays L.) extracts and their antiproliferative activity in mammary (MCF7), liver (HepG2), colon (Caco2 and HT29) and prostate (PC3) cancer cells. Plant Foods Hum Nutr. 70:193–199. 2015. View Article : Google Scholar : PubMed/NCBI

26 

Eroğlu C, Seçme M, Bağcı G and Dodurga Y: Assessment of the anticancer mechanism of ferulic acid via cell cycle and apoptotic pathways in human prostate cancer cell lines. Tumour Biol. 36:9437–9446. 2015. View Article : Google Scholar

27 

Xiong M, LI Y, LI L, Yang C and Zhong Y: Inhibitory effect of methy-ferulic acid on proliferation and activation of TGF-β1-induced human hepatic stellate cells. Shandong Pharmaceuticals. 56:1–4. 2016.

28 

Kleniewska P, Piechota A, Skibska B and Gorąca A: The NADPH oxidase family and its inhibitors. Arch Immunol Ther Exp (Warsz). 60:277–294. 2012. View Article : Google Scholar

29 

Ceni E, Mello T and Galli A: Pathogenesis of alcoholic liver disease: Role of oxidative metabolism. World J Gastroenterol. 20:17756–17772. 2014. View Article : Google Scholar : PubMed/NCBI

30 

Bettaieb A, Jiang JX, Sasaki Y, Chao TI, Kiss Z, Chen X, Tian J, Katsuyama M, Yabe-Nishimura C, Xi Y, et al: Hepatocyte nicotinamide adenine dinucleotide phosphate reduced oxidase 4 regulates stress signaling, fibrosis, and insulin sensitivity during development of steatohepatitis in mice. Gastroenterology. 149:468–80.e10. 2015. View Article : Google Scholar : PubMed/NCBI

31 

Colmenero J, Bataller R, Sancho-Bru P, Bellot P, Miquel R, Moreno M, Jares P, Bosch J, Arroyo V, Caballería J, et al: Hepatic expression of candidate genes in patients with alcoholic hepatitis: Correlation with disease severity. Gastroenterology. 132:687–697. 2007. View Article : Google Scholar : PubMed/NCBI

32 

Yeligar SM, Harris FL, Hart CM and Brown LA: Glutathione attenuates ethanol-induced alveolar macrophage oxidative stress and dysfunction by downregulating NADPH oxidases. Am J Physiol Lung Cell Mol Physiol. 306:L429–L441. 2014. View Article : Google Scholar : PubMed/NCBI

33 

Valero T: Mitochondrial biogenesis: Pharmacological approaches. Curr Pharm Des. 20:5507–5509. 2014. View Article : Google Scholar : PubMed/NCBI

34 

Zhu Y, Jiang Y, Shi L, Du L, Xu X, Wang E, Sun Y, Guo X, Zou B, Wang H, et al: 7-O-Geranylquercetin induces apoptosis in gastric cancer cells via ROS-MAPK mediated mitochondrial signaling pathway activation. Biomed Pharmacother. 87:527–538. 2017. View Article : Google Scholar : PubMed/NCBI

35 

Ma L, Dong JX, Wu C, Li XY, Chen J, Zhang H and Liu Y: Spectroscopic, polarographic, and microcalorimetric studies on mitochondrial dysfunction induced by ethanol. J Membr Biol. 250:195–204. 2017. View Article : Google Scholar : PubMed/NCBI

36 

Chen LY, Chen Q, Zhu XJ, Kong DS, Wu L, Shao JJ and Zheng SZ: Diallyl trisulfide protects against ethanol-induced oxidative stress and apoptosis via a hydrogen sulfide-mediated mechanism. Int Immunopharmacol. 36:23–30. 2016. View Article : Google Scholar : PubMed/NCBI

37 

Hoyt LR, Randall MJ, Ather JL, DePuccio DP, Landry CC, Qian X, Janssen-Heininger YM, van der Vliet A, Dixon AE, Amiel E, et al: Mitochondrial ROS induced by chronic ethanol exposure promote hyper-activation of the NLRP3 inflammasome. Redox Biol. 12:883–896. 2017. View Article : Google Scholar : PubMed/NCBI

38 

Zhang C, Jia X, Bao J, Chen S, Wang K, Zhang Y, Li P, Wan JB, Su H, Wang Y, et al: Polyphyllin VII induces apoptosis in HepG2 cells through ROS-mediated mitochondrial dysfunction and MAPK pathways. BMC Complement Altern Med. 16:58–69. 2016. View Article : Google Scholar : PubMed/NCBI

39 

Bonet-Ponce L, Saez-Atienzar S, da Casa C, Flores-Bellver M, Barcia JM, Sancho-Pelluz J, Romero FJ, Jordan J and Galindo MF: On the mechanism underlying ethanol-induced mitochondrial dynamic disruption and autophagy response. Biochim Biophys Acta. 1852:1400–1409. 2015. View Article : Google Scholar : PubMed/NCBI

40 

Yang L, Wu L, Du S, Hu Y, Fan Y and Ma J: 1,25(OH)2D3 inhibits high glucose-induced apoptosis and ROS production in human peritoneal mesothelial cells via the MAPK/P38 pathway. Mol Med Rep. 14:839–844. 2016. View Article : Google Scholar : PubMed/NCBI

41 

Andreu-Fernández V, Sancho M, Genovés A, Lucendo E, Todt F, Lauterwasser J, Funk K, Jahreis G, Pérez-Payá E, Mingarro I, et al: Bax transmembrane domain interacts with prosurvival Bcl-2 proteins in biological membranes. Proc Natl Acad Sci USA. 114:310–315. 2017. View Article : Google Scholar :

42 

Kim JA, Kim JC, Min JS, Kang I, Oh J and Ahn JK: HSV-1 ICP27 induces apoptosis by promoting Bax translocation to mitochondria through interacting with 14-3-3θ. BMB Rep. 50:257–262. 2017. View Article : Google Scholar : PubMed/NCBI

43 

Reshi L, Wang HV, Hui CF, Su YC and Hong JR: Anti-apoptotic genes Bcl-2 and Bcl-xL overexpression can block iridovirus serine/threonine kinase-induced Bax/mitochondria-mediated cell death in GF-1 cells. Fish Shellfish Immunol. 61:120–129. 2017. View Article : Google Scholar

44 

Salvador-Gallego R, Mund M, Cosentino K, Schneider J, Unsay J, Schraermeyer U, Engelhardt J, Ries J and García-Sáez AJ: Bax assembly into rings and arcs in apoptotic mitochondria is linked to membrane pores. EMBO J. 35:389–401. 2016. View Article : Google Scholar : PubMed/NCBI

45 

Gómez-Crisóstomo NP, López-Marure R, Zapata E, Zazueta C and Martínez-Abundis E: Bax induces cytochrome c release by multiple mechanisms in mitochondria from MCF7 cells. J Bioenerg Biomembr. 45:441–448. 2013. View Article : Google Scholar : PubMed/NCBI

46 

Tsai MH, Liu JF, Chiang YC, Hu SC, Hsu LF, Lin YC, Lin ZC, Lee HC, Chen MC, Huang CL, et al: Artocarpin, an isoprenyl flavonoid, induces p53-dependent or independent apoptosis via ROS-mediated MAPKs and Akt activation in non-small cell lung cancer cells. Oncotarget. 8:28342–28358. 2017. View Article : Google Scholar : PubMed/NCBI

47 

Yang Y, Zong M, Xu W, Zhang Y, Wang B, Yang M and Tao L: Natural pyrethrins induces apoptosis in human hepatocyte cells via Bax- and Bcl-2-mediated mitochondrial pathway. Chem Biol Interact. 262:38–45. 2017. View Article : Google Scholar

48 

Yan X, Jiang Z, Bi L, Yang Y and Chen W: Salvianolic acid A attenuates TNF-α- and D-GalN-induced ER stress-mediated and mitochondrial-dependent apoptosis by modulating Bax/Bcl-2 ratio and calcium release in hepatocyte LO2 cells. Naunyn Schmiedebergs Arch Pharmacol. 388:817–830. 2015. View Article : Google Scholar : PubMed/NCBI

49 

Chuang WL, Lin PY, Lin HC and Chen YL: The Apoptotic effect of ursolic acid on SK-Hep-1 cells is regulated by the PI3K/Akt, p38 and JNK MAPK signaling pathways. Molecules. 21:460–470. 2016. View Article : Google Scholar

Related Articles

  • Abstract
  • View
  • Download
  • Twitter
Copy and paste a formatted citation
Spandidos Publications style
Li L, Zhong Y, Ma Z, Yang C, Wei H, Chen L, Li C, Wu D, Rong MZ, Li Y, Li Y, et al: Methyl ferulic acid exerts anti-apoptotic effects on L-02 cells via the ROS-mediated signaling pathway. Int J Oncol 53: 225-236, 2018.
APA
Li, L., Zhong, Y., Ma, Z., Yang, C., Wei, H., Chen, L. ... Li, Y. (2018). Methyl ferulic acid exerts anti-apoptotic effects on L-02 cells via the ROS-mediated signaling pathway. International Journal of Oncology, 53, 225-236. https://doi.org/10.3892/ijo.2018.4379
MLA
Li, L., Zhong, Y., Ma, Z., Yang, C., Wei, H., Chen, L., Li, C., Wu, D., Rong, M. Z., Li, Y."Methyl ferulic acid exerts anti-apoptotic effects on L-02 cells via the ROS-mediated signaling pathway". International Journal of Oncology 53.1 (2018): 225-236.
Chicago
Li, L., Zhong, Y., Ma, Z., Yang, C., Wei, H., Chen, L., Li, C., Wu, D., Rong, M. Z., Li, Y."Methyl ferulic acid exerts anti-apoptotic effects on L-02 cells via the ROS-mediated signaling pathway". International Journal of Oncology 53, no. 1 (2018): 225-236. https://doi.org/10.3892/ijo.2018.4379
Copy and paste a formatted citation
x
Spandidos Publications style
Li L, Zhong Y, Ma Z, Yang C, Wei H, Chen L, Li C, Wu D, Rong MZ, Li Y, Li Y, et al: Methyl ferulic acid exerts anti-apoptotic effects on L-02 cells via the ROS-mediated signaling pathway. Int J Oncol 53: 225-236, 2018.
APA
Li, L., Zhong, Y., Ma, Z., Yang, C., Wei, H., Chen, L. ... Li, Y. (2018). Methyl ferulic acid exerts anti-apoptotic effects on L-02 cells via the ROS-mediated signaling pathway. International Journal of Oncology, 53, 225-236. https://doi.org/10.3892/ijo.2018.4379
MLA
Li, L., Zhong, Y., Ma, Z., Yang, C., Wei, H., Chen, L., Li, C., Wu, D., Rong, M. Z., Li, Y."Methyl ferulic acid exerts anti-apoptotic effects on L-02 cells via the ROS-mediated signaling pathway". International Journal of Oncology 53.1 (2018): 225-236.
Chicago
Li, L., Zhong, Y., Ma, Z., Yang, C., Wei, H., Chen, L., Li, C., Wu, D., Rong, M. Z., Li, Y."Methyl ferulic acid exerts anti-apoptotic effects on L-02 cells via the ROS-mediated signaling pathway". International Journal of Oncology 53, no. 1 (2018): 225-236. https://doi.org/10.3892/ijo.2018.4379
Follow us
  • Twitter
  • LinkedIn
  • Facebook
About
  • Spandidos Publications
  • Careers
  • Cookie Policy
  • Privacy Policy
How can we help?
  • Help
  • Live Chat
  • Contact
  • Email to our Support Team