Spandidos Publications Logo
  • About
    • About Spandidos
    • Aims and Scopes
    • Abstracting and Indexing
    • Editorial Policies
    • Reprints and Permissions
    • Job Opportunities
    • Terms and Conditions
    • Contact
  • Journals
    • All Journals
    • Oncology Letters
      • Oncology Letters
      • Information for Authors
      • Editorial Policies
      • Editorial Board
      • Aims and Scope
      • Abstracting and Indexing
      • Bibliographic Information
      • Archive
    • International Journal of Oncology
      • International Journal of Oncology
      • Information for Authors
      • Editorial Policies
      • Editorial Board
      • Aims and Scope
      • Abstracting and Indexing
      • Bibliographic Information
      • Archive
    • Molecular and Clinical Oncology
      • Molecular and Clinical Oncology
      • Information for Authors
      • Editorial Policies
      • Editorial Board
      • Aims and Scope
      • Abstracting and Indexing
      • Bibliographic Information
      • Archive
    • Experimental and Therapeutic Medicine
      • Experimental and Therapeutic Medicine
      • Information for Authors
      • Editorial Policies
      • Editorial Board
      • Aims and Scope
      • Abstracting and Indexing
      • Bibliographic Information
      • Archive
    • International Journal of Molecular Medicine
      • International Journal of Molecular Medicine
      • Information for Authors
      • Editorial Policies
      • Editorial Board
      • Aims and Scope
      • Abstracting and Indexing
      • Bibliographic Information
      • Archive
    • Biomedical Reports
      • Biomedical Reports
      • Information for Authors
      • Editorial Policies
      • Editorial Board
      • Aims and Scope
      • Abstracting and Indexing
      • Bibliographic Information
      • Archive
    • Oncology Reports
      • Oncology Reports
      • Information for Authors
      • Editorial Policies
      • Editorial Board
      • Aims and Scope
      • Abstracting and Indexing
      • Bibliographic Information
      • Archive
    • Molecular Medicine Reports
      • Molecular Medicine Reports
      • Information for Authors
      • Editorial Policies
      • Editorial Board
      • Aims and Scope
      • Abstracting and Indexing
      • Bibliographic Information
      • Archive
    • World Academy of Sciences Journal
      • World Academy of Sciences Journal
      • Information for Authors
      • Editorial Policies
      • Editorial Board
      • Aims and Scope
      • Abstracting and Indexing
      • Bibliographic Information
      • Archive
    • International Journal of Functional Nutrition
      • International Journal of Functional Nutrition
      • Information for Authors
      • Editorial Policies
      • Editorial Board
      • Aims and Scope
      • Abstracting and Indexing
      • Bibliographic Information
      • Archive
    • International Journal of Epigenetics
      • International Journal of Epigenetics
      • Information for Authors
      • Editorial Policies
      • Editorial Board
      • Aims and Scope
      • Abstracting and Indexing
      • Bibliographic Information
      • Archive
    • Medicine International
      • Medicine International
      • Information for Authors
      • Editorial Policies
      • Editorial Board
      • Aims and Scope
      • Abstracting and Indexing
      • Bibliographic Information
      • Archive
  • Articles
  • Information
    • Information for Authors
    • Information for Reviewers
    • Information for Librarians
    • Information for Advertisers
    • Conferences
  • Language Editing
Spandidos Publications Logo
  • About
    • About Spandidos
    • Aims and Scopes
    • Abstracting and Indexing
    • Editorial Policies
    • Reprints and Permissions
    • Job Opportunities
    • Terms and Conditions
    • Contact
  • Journals
    • All Journals
    • Biomedical Reports
      • Information for Authors
      • Editorial Policies
      • Editorial Board
      • Aims and Scope
      • Abstracting and Indexing
      • Bibliographic Information
      • Archive
    • Experimental and Therapeutic Medicine
      • Information for Authors
      • Editorial Policies
      • Editorial Board
      • Aims and Scope
      • Abstracting and Indexing
      • Bibliographic Information
      • Archive
    • International Journal of Epigenetics
      • Information for Authors
      • Editorial Policies
      • Editorial Board
      • Aims and Scope
      • Abstracting and Indexing
      • Bibliographic Information
      • Archive
    • International Journal of Functional Nutrition
      • Information for Authors
      • Editorial Policies
      • Editorial Board
      • Aims and Scope
      • Abstracting and Indexing
      • Bibliographic Information
      • Archive
    • International Journal of Molecular Medicine
      • Information for Authors
      • Editorial Policies
      • Editorial Board
      • Aims and Scope
      • Abstracting and Indexing
      • Bibliographic Information
      • Archive
    • International Journal of Oncology
      • Information for Authors
      • Editorial Policies
      • Editorial Board
      • Aims and Scope
      • Abstracting and Indexing
      • Bibliographic Information
      • Archive
    • Medicine International
      • Information for Authors
      • Editorial Policies
      • Editorial Board
      • Aims and Scope
      • Abstracting and Indexing
      • Bibliographic Information
      • Archive
    • Molecular and Clinical Oncology
      • Information for Authors
      • Editorial Policies
      • Editorial Board
      • Aims and Scope
      • Abstracting and Indexing
      • Bibliographic Information
      • Archive
    • Molecular Medicine Reports
      • Information for Authors
      • Editorial Policies
      • Editorial Board
      • Aims and Scope
      • Abstracting and Indexing
      • Bibliographic Information
      • Archive
    • Oncology Letters
      • Information for Authors
      • Editorial Policies
      • Editorial Board
      • Aims and Scope
      • Abstracting and Indexing
      • Bibliographic Information
      • Archive
    • Oncology Reports
      • Information for Authors
      • Editorial Policies
      • Editorial Board
      • Aims and Scope
      • Abstracting and Indexing
      • Bibliographic Information
      • Archive
    • World Academy of Sciences Journal
      • Information for Authors
      • Editorial Policies
      • Editorial Board
      • Aims and Scope
      • Abstracting and Indexing
      • Bibliographic Information
      • Archive
  • Articles
  • Information
    • For Authors
    • For Reviewers
    • For Librarians
    • For Advertisers
    • Conferences
  • Language Editing
Login Register Submit
  • This site uses cookies
  • You can change your cookie settings at any time by following the instructions in our Cookie Policy. To find out more, you may read our Privacy Policy.

    I agree
Search articles by DOI, keyword, author or affiliation
Search
Advanced Search
presentation
International Journal of Oncology
Join Editorial Board Propose a Special Issue
Print ISSN: 1019-6439 Online ISSN: 1791-2423
Journal Cover
September-2018 Volume 53 Issue 3

Full Size Image

Cover Legend PDF

Sign up for eToc alerts
Recommend to Library

Journals

International Journal of Molecular Medicine

International Journal of Molecular Medicine

International Journal of Molecular Medicine is an international journal devoted to molecular mechanisms of human disease.

International Journal of Oncology

International Journal of Oncology

International Journal of Oncology is an international journal devoted to oncology research and cancer treatment.

Molecular Medicine Reports

Molecular Medicine Reports

Covers molecular medicine topics such as pharmacology, pathology, genetics, neuroscience, infectious diseases, molecular cardiology, and molecular surgery.

Oncology Reports

Oncology Reports

Oncology Reports is an international journal devoted to fundamental and applied research in Oncology.

Experimental and Therapeutic Medicine

Experimental and Therapeutic Medicine

Experimental and Therapeutic Medicine is an international journal devoted to laboratory and clinical medicine.

Oncology Letters

Oncology Letters

Oncology Letters is an international journal devoted to Experimental and Clinical Oncology.

Biomedical Reports

Biomedical Reports

Explores a wide range of biological and medical fields, including pharmacology, genetics, microbiology, neuroscience, and molecular cardiology.

Molecular and Clinical Oncology

Molecular and Clinical Oncology

International journal addressing all aspects of oncology research, from tumorigenesis and oncogenes to chemotherapy and metastasis.

World Academy of Sciences Journal

World Academy of Sciences Journal

Multidisciplinary open-access journal spanning biochemistry, genetics, neuroscience, environmental health, and synthetic biology.

International Journal of Functional Nutrition

International Journal of Functional Nutrition

Open-access journal combining biochemistry, pharmacology, immunology, and genetics to advance health through functional nutrition.

International Journal of Epigenetics

International Journal of Epigenetics

Publishes open-access research on using epigenetics to advance understanding and treatment of human disease.

Medicine International

Medicine International

An International Open Access Journal Devoted to General Medicine.

Journal Cover
September-2018 Volume 53 Issue 3

Full Size Image

Cover Legend PDF

Sign up for eToc alerts
Recommend to Library

  • Article
  • Citations
    • Cite This Article
    • Download Citation
    • Create Citation Alert
    • Remove Citation Alert
    • Cited By
  • Similar Articles
    • Related Articles (in Spandidos Publications)
    • Similar Articles (Google Scholar)
    • Similar Articles (PubMed)
  • Download PDF
  • Download XML
  • View XML
Article

Curcumin attenuates resistance to irinotecan via induction of apoptosis of cancer stem cells in chemoresistant colon cancer cells

  • Authors:
    • Pengfei Su
    • Yong Yang
    • Guoxin Wang
    • Xiaowu Chen
    • Yongle Ju
  • View Affiliations / Copyright

    Affiliations: Department of Gastrointestinal Surgery, Shunde Hospital, Southern Medical University, Shunde, Guangdong 528300, P.R. China, Department of General Surgery, Heping Hospital Affiliated with Changzhi Medical College, Changzhi, Shanxi 046000, P.R. China
  • Pages: 1343-1353
    |
    Published online on: June 29, 2018
       https://doi.org/10.3892/ijo.2018.4461
  • Expand metrics +
Metrics: Total Views: 0 (Spandidos Publications: | PMC Statistics: )
Metrics: Total PDF Downloads: 0 (Spandidos Publications: | PMC Statistics: )
Cited By (CrossRef): 0 citations Loading Articles...

This article is mentioned in:



Abstract

Resistance to conventional chemotherapeutic agents, including irinotecan (CPT‑11), 5-fluorouracil and capecitabine is a major cause for therapeutic failure in patients with colorectal cancer (CRC). Increasing evidence has demonstrated that cancer cells exhibiting stem cell-like characteristics are associated with the development of resistance to chemotherapeutic agents. As a plant polyphenol, curcumin has been demonstrated to have the ability to ameliorate resistance of CRC to chemotherapeutic agents, but the associations among curcumin, cancer stem cells (CSCs) and chemoresistance of CRC remain unclear. The present study established a CPT‑11-resistant colon cancer cell line, LoVo/CPT‑11 cells, and detected the expression levels of CSC identification markers [cluster of differentiation (CD)44, CD133, epithelial cell adhesion molecule (EpCAM) and CD24] in parental cells and CPT‑11-resistant cells. It was revealed that the expression levels of the colon CSC markers in LoVo/CPT‑11 cells were significantly higher compared those in parental cells at the mRNA and protein level. The effect of curcumin on the chemoresistance to CPT‑11 and the expression levels of CSC identification markers in LoVo/CPT‑11 cells separately treated with curcumin and CPT‑11 were further investigated. The results revealed that curcumin significantly attenuated chemoresistance to CPT‑11, and treatment with curcumin resulted in a significant reduction of the expression levels of CSC identification markers. Furthermore, a tumor sphere formation assay was used to enrich colon CSCs from LoVo/CPT‑11 cells, and demonstrated that curcumin efficiently diminished the traits of colon CSCs, as evidenced by the inability to form tumor spheres, the reduction in the expression of CSC identification markers, and apoptosis-induced effects on sphere-forming cells treated with curcumin alone or in combination with CPT‑11. Altogether, the present data demonstrated that curcumin attenuated resistance to chemotherapeutic drugs through induction of apoptosis of CSCs among colon cancer cells. These findings may provide novel evidence for the therapeutic application of curcumin in CRC intervention.

Introduction

In the last decade, the incidence and mortality rates of colorectal cancer (CRC) have decreased to a certain extent owing to improved screening, diagnostic and therapeutic technical expertise for cancer treatment. Despite these positive developments, CRC remains one of the most common cancer types and the primary cause for cancer-associated mortality worldwide (1). For the majority of patients with recurrent or metastatic CRC, chemotherapy is a palliative but relatively effective treatment (2). At present, irinotecan (CPT-11) in the presence or absence of other chemotherapeutic agents, including 5-fluorouracil and capecitabine, is used to reduce the symptoms in patients with advanced CRC (3). However, the 5-year survival rate of patients with metastatic or recurrent CRC is <10% (4). Chemoresistance is one of the major obstacles to treating this malignancy (5); thus, the identification of agents that are able to attenuate chemoresistance in cancer cells is required.

Curcumin, a dietary polyphenolic compound extracted from Curcuma longa, has been well-researched, and possesses anti-inflammatory, anticancer, apoptotic and anti-metastatic activities (6-10). It regulates several processes, including cell proliferation, genes regulating apoptosis and growth factors (11). Its low toxicity, low cost and highly efficient anticancer functions further demonstrate the potential of curcumin in preventing or treating cancer (12). Accumulating evidence has suggested that curcumin targets cancer stem cells (CSCs) in numerous types of human cancer. For example, Zhu et al (13) reported that lung CSC is suppressed by curcumin through inhibition of the wnt/β-catenin and sonic hedgehog signaling pathways. Additionally, Mukherjee et al (14) demonstrated that curcumin inhibits breast CSC migration by amplifying the E-cadherin/β-catenin negative feedback loop. CSCs, which comprise a minor subset of cells within the tumor, are the primary contributor to the development of resistance to chemotherapeutic agents, and subsequent cancer metastasis and recurrence (15,16). It has been reported that the majority of chemotherapeutic agents presently in use lack the capacity to eliminate CSCs (17). However, the associations between curcumin, and colon CSCs and chemoresistance in CRC remain unclear. Furthermore, it has been reported that the resistance of CSCs to chemotherapeutic agents is a result of active DNA repair mechanisms, high expression of ABC transporters and resistance to apoptosis (18). In addition to the aforementioned mechanisms, autophagy is activated in CSCs in response to various anticancer therapies as a protective mechanism, thus providing chemoresistance (19). Visibly, there are a variety of mechanisms associated with the chemoresistance of CSCs. Therefore, the mechanisms of curcumin targeting CSCs in CRC chemoresistance require further investigation.

Based on the aforementioned observations, CPT-11-resistant cells and sphere-forming cells were developed in the present study to explore the effects of curcumin on chemoresistance. Following the induction of resistance to CPT-11 in LoVo cells, the changes in the expression levels of drug-resistant-associated proteins and CSC identification markers were detected. Next, the extent of chemoresistance and the expression levels of CSC markers in CPT-11-resistant cells were evaluated following treatment with curcumin. Furthermore, the effect of curcumin on tumor sphere formation in colon CSCs, as well as the expression levels of CSC identification markers in sphere-forming cells were investigated. Finally, whether curcumin targets CSCs via induction of apoptosis was explored.

Materials and methods

Cell lines and cell cultures

Human colon cancer LoVo cells were purchased from the Type Culture Collection of the Chinese Academy of Sciences (Shanghai, China). The cells were cultured in RPMI-1640 supplemented with 10% fetal bovine serum (FBS) (both from Gibco; Thermo Fisher Scientific, Inc., Waltham, MA, USA) and 1% penicillin/streptomycin (Beijing Solarbio Science & Technology, Co., Ltd., Beijing, China) in a humidified 37°C incubator with 5% CO2. CPT-11 (Jiangsu Hengrui Medicine Co., Ltd., Lianyungang, China)-resistant cells, referred to as LoVo/CPT-11 cells, were established by repetitive treatment of the LoVo cells with increasing concentrations of CPT-11 over a 10–12-month period, based on the methods described in our previous studies (20).

Antibodies and reagents

Primary rabbit polyclonal antibodies against cluster of differentiation (CD)133 (cat. no. 18470-1-AP), CD44 (cat. no. 15675-1-AP), epithelial cell adhesion molecule (EpCAM; cat. no. 21050-1-AP), CD24 (cat. no. 18330-1-AP) and β-actin (cat. no. 20536-1-AP) were purchased from ProteinTech Group, Inc. (Chicago, IL, USA). Rabbit poly-clonal antibodies against ATP binding cassette subfamily B member 1 (ABCB1; cat. no. ab155421), cleaved caspase-3 (cat. no. ab13847), cleaved caspase-9 (cat. no. ab2324), cleaved caspase-8 (cat. no. ab25901), BCL2 associated X apoptosis regulator (Bax; cat. no. ab53154), apoptosis regulator Bcl-2 (Bcl-2; cat. no. ab196495), and the horseradish peroxidase-conjugated goat anti-rabbit IgG secondary antibodies (cat. no. ab7090), were purchased from Abcam (Cambridge, UK). Curcumin was purchased from Merck KGaA (Sigma-Aldrich, Darmstadt, Germany).

Growth inhibition assay

A Cell Counting kit-8 (CCK-8) assay (Dojindo Molecular Technologies, Inc., Kumamoto, Japan) was used to assess the inhibition of cell growth in response to CPT-11 (0, 5, 10, 20, 40, 80, 120, 160 and 200 µM) and curcumin (0, 2.5, 5, 10, 15, 20, 25, 30, 35 and 40 µM). Briefly, LoVo and LoVo/CPT-11 cells (1.0×104 cells/well) were seeded onto 96-well plates in 100 µl culture medium (RPMI-1640, 10% FBS and 1% penicillin/streptomycin)/well. Drugs diluted with the culture medium were added to each well after 24 h of plating and then co-incubated for 24 h. At the end of the treatment, the culture medium was replaced with fresh culture medium containing 10% CCK-8 reagent and the reaction was allowed to proceed for 2 h. Absorbance was measured at the wavelength of 450 nm. All assays were performed as three replicates and the results were indicated as a percentage compared with the corresponding control group.

Tumor sphere formation assay

LoVo/CPT-11 cells were cultured in serum-free Dulbecco's modified Eagle's medium/F12 (Gibco; Thermo Fisher Scientific, Inc.) with 20 ng/ml epidermal growth factor, 10 ng/ml basic fibroblast growth factor (all from PeproTech, Inc., Rocky Hill, NJ, USA), 2% B27 supplement (Thermo Fisher Scientific, Inc.), and 5 µg/ml insulin (Sigma-Aldrich; Merck KGaA). Cells were then plated into ultralow-attachment 6-well plates (Corning Incorporated, Corning, NY, USA) at a density of 2.0×104 cells/well, and fresh medium was added every two days. Tumor sphere formation was observed, and images were captured using a light microscope (original magnification, ×100; Olympus BX51; Olympus Corporation, Tokyo, Japan).

Detection of CD133-positive cells by flow cytometry

The percentages of CD133-positive cells in LoVo, LoVo/CPT-11 and sphere-forming cells were measured using a flow cytometry assay. Briefly, cells were separately centrifuged (4°C, 5 min, 100 × g) and washed with ice-cold PBS. Subsequently, 1×106 cells were incubated with 5 µl of phycoerythrin-conjugated mouse anti-human monoclonal antibody CD133 (1:50; cat. no. 12-1339-41; Affymetrix; Thermo Fisher Scientific, Inc.) in the dark at 4°C for 1 h. Next, the cells were washed with ice-cold PBS and each sample was measured using a flow cytometer. The results were analyzed with FlowJo 7.6.1 software (FlowJo LLC, Ashland, OR, USA).

Effects of curcumin on cells

To analyze the effect of curcumin on the chemoresistance of LoVo/CPT-11 cells, different concentrations of curcumin (0, 2.5 and 5 µM) were used to treat LoVo/CPT-11 cells in combination with CPT-11, then the results were analyzed via a growth inhibition assay. The half maximal inhibitory concentration (IC50) of CPT-11 in cells treated with curcumin was calculated. Furthermore, cells were treated with different concentrations of curcumin (0, 2.5 and 5 µM) and CPT-11 (0, 10, 20, 40 and 100 µM) individually for 24 h, and the expression levels of CSC identification markers were further explored using reverse transcription-quantitative polymerase chain reaction (RT-qPCR) and western blot analysis. For colon cancer CSCs, sphere-forming cells were treated with various concentrations of curcumin (0, 2.5, 5, 10 and 20 µM) and CPT-11 (0, 10, 20, 40 and 100 µM) separately or in combination. For the combined experiment, sphere-forming cells were separated into four groups: Control group, curcumin (5 µM) group, CPT-11 (100 µM) group and combined group (5 µM curcumin and 100 µM CPT-11). After 3 days of treatment, the tumor spheres with a sphere diameter >50 µm were imaged and counted the sphere-forming efficiency (SFE) was normalized to the control group and calculated as a percentage. After 3 days of various treatments, the expression of CSC identification markers and apoptosis-associated proteins were detected.

Apoptosis assessment by flow cytometry

Apoptosis distribution was detected using a fluorescein isothiocyanate Annexin V Apoptosis Detection kit (BD Biosciences, Franklin Lakes, NJ, USA) according to the manufacturer's protocol. In brief, sphere-forming cells were treated with curcumin and CPT-11 individually and in combination for 24 h, then cells were collected and washed with cold PBS twice. Subsequently, the cells were resuspended in 100 µl binding buffer, and incubated with Annexin V (5 µl) and PI (1 µl) at 4°C in the dark for 15 min. Finally, the samples were detected using a flow cytometer within 1 h. Results were analyzed using WinMDI v2.9 software (The Scripps Research Institute, San Diego, CA, USA).

RT-qPCR assay

Total cellular mRNA from LoVo, LoVo/CPT-11 and sphere-forming cells were extracted using TRIzol reagent (Invitrogen; Thermo Fisher Scientific, Inc.) according to the manufacturer's protocol. Subsequently, 500 ng of purified mRNA was reverse-transcribed into cDNA following the manufacturer's protocol (Beijing Transgen Biotech Co., Ltd., Beijing, China). The qPCR amplification was performed in triplicate using a Light Cycler® 480 II (Roche Applied Science, Penzberg, Germany). The reaction system (20 µl) contained the cDNA template, forward and reverse primers, ddH2O, and 2X SYBR Green qPCR Super Mix (Beijing Transgen Biotech Co., Ltd.). The PCR steps included incubations for 10 min at 95°C, followed by 40 cycles with each cycle consisting of 15 sec at 95°C and 1 min at 60°C. Expression levels of each target gene were standardized using β-actin as an internal control, and the result was calculated using the 2−ΔΔCq method (21). The primers of CD133, CD44, EpCAM, CD24, ABCB1 and β-actin (Sangon Biotech Co., Ltd., Shanghai, China) were used as follows: CD133 forward, 5′-TTCTTGAC CGACTGAGACCCA-3′ and reverse, 5′-TCATGTTCTCCAA CGCCTCTT-3′; CD44 forward, 5′-CTGCCGCTTTGCAGGT GTA-3′ and reverse, 5′-CATTGTGGGCAAGGTGCTATT-3′; EpCAM forward, 5′-AATCGTCAATGCCAGTGTACTT-3′ and reverse, 5′-TCTCATCGCAGTCAGGATCATAA-3′; CD24 forward, 5′-CTCCTACCCACGCAGATTTATTC-3′ and reverse, 5′-AGAGTGAGACCACGAAGAGAC-3′; ABCB1 forward, 5′-TTGCTGCTTACATTCAGGTTTCA-3′ and reverse, 5′-AGCCTATCTCCTGTCGCATTA-3′; β-actin forward, 5′-CATGTACGTTGCTATCCAGGC-3′ and reverse, 5′-CTCC TTAATGTCACGCACGAT-3′.

Western blot assay

Cells were collected using a plastic scraper, washed with cold PBS and then solubilized in ice-cold protein extract solution RIPA containing protease inhibitors (Beyotime Institute of Biotechnology, Shanghai, China). The supernatant was used for western blot analysis following clarification. Protein concentration was determined using a BCA kit (Beyotime Institute of Biotechnology) and standardized between the samples. Equal amounts (30 µg) of protein were then separated by SDS-PAGE using 8–12% polyacrylamide gel and transferred onto polyvinylidene difluoride membranes (EMD Millipore, Billerica, MA, USA). The membranes were blocked with Tris-buffered saline Tween-20 (TBST) containing 5% skim milk for 1 h at room temperature. The membranes were then incubated in primary antibodies including anti-CD44, anti-CD133, anti-EpCAM, anti-CD24 (all 1:500), anti-ABCB1, anti-β-actin (both 1:3,000), anti-cleaved caspase-3, anti-cleaved caspase-9, anti-cleaved caspase-8, anti-Bax, anti-Bcl-2 (all 1:1,000) at 4°C overnight. Following washing with TBST, the membranes were incubated with the appropriate horseradish peroxidase-conjugated secondary antibodies (1:5,000) for 1 h at room temperature. The bands were visualized using a Western Bright ECL HRP substrate kit (EMD Millipore) in a Kodak Image station (Kodak, Rochester, NY, USA). The expression levels of the proteins were analyzed using ImagingJ 1.48 software (National Institutes of Health, Bethesda, MD, USA). Specific β-actin protein was used as the loading control to normalize the sample amounts.

Statistical analysis

All data are expressed as the mean ± standard deviation of three independent experiments. Statistical comparisons were determined using unpaired t-tests or one-way analysis of variance with Tukey's post hoc test. P<0.05 was considered to indicate a statistically significant difference. All statistical calculations were performed using SPSS software (version 20.0; IBM Corp., Armonk, NY, USA), Graphs were prepared using GraphPad Prism software (version 5.0; GraphPad Software, Inc., La Jolla, CA, USA).

Results

CPT-11-resistant cells express higher levels of ABCB1 and CSC markers compared with parental cells

Via long-term culturing of original CPT-11-sensitive LoVo cells by gradual adaptation to increasing CPT-11 concentrations, CPT-11-resistant LoVo cells were successfully established. The resistance to CPT-11 in LoVo/CPT-11 cells was examined by treating these cells with different concentrations of CPT-11. The growth inhibitory rates were compared with those of their parental cells using a CCK-8 assay. The results demonstrated that the growth inhibitory rates of LoVo/CPT-11 cells treated with CPT-11 were significantly decreased when compared with the parental cells from concentration ≥5 µM (Fig. 1A). The IC50 of CPT-11 in LoVo/CPT-11 cells were 268.72±2.43 µmol/l, remarkably higher compared with that of parental cells (43.27±1.64 µmol/l). The expression of ABCB1 in mRNA and protein levels between LoVo and LoVo/CPT-11 cells was compared. The results revealed that the mRNA and protein expression of ABCB1 was significantly increased in LoVo/CPT-11 cells compared with parental cells (Fig. 1B–D). Based on these data, LoVo/CPT-11 cells were effectively established. To further determine whether the chemoresistance of CRC cells is associated with CSC, the expression of CSC identification markers in LoVo/CPT-11 cells were examined. As expected, the mRNA and protein expression levels of CD44, CD133, EpCAM and CD24 were significantly increased in LoVo/CPT-11 cells compared with the parental cells (Fig. 1E–G).

Figure 1

Growth inhibitory rates, and the expression of ABCB1 and CSC identification markers in LoVo and LoVo/CPT-11 cells. (A) The growth inhibitory rates of LoVo and LoVo/CTP-11 cells treated with various concentrations of CPT-11 for 24 h, as determined using a cell counting kit-8 assay. (B) Representative western blotting image, (C) quantification of protein expression and (D) mRNA expression of ABCB1 in LoVo and LoVo/CPT-11 cells. (E) Representative western blotting image, (F) quantification of protein expression and (G) mRNA expression of CSC identification markers in LoVo and LoVo/CPT-11 cells. Relative protein expression was measured using ImageJ. β-actin was used as a loading control. Each bar represents the mean ± standard deviation of three independent experiments. *P<0.05 and ***P<0.001 vs. LoVo cells. 1, LoVo cells; 2, LoVo/CPT-11 cells. ABCB1, ATP-binding cassette Subfamily B Member 1; CSC, cancer stem cell; CPT-11, irinotecan.

Curcumin reduces chemoresistance to CPT-11 and down-regulates the expression levels of CSC markers

Curcumin inhibited the growth of LoVo/CPT-11 cells in a concentration-dependent manner. At 2.5 and 5 µM curcumin concentrations, the growth inhibitory rate was 2.67±0.03 and 4.35±0.24%, respectively (Fig. 2A). To determine whether curcumin reduces LoVo/CPT-11 cell chemoresistance, the cells were treated with CPT-11 in the presence or absence of low concentrations of curcumin. The growth inhibitory rates were significantly increased in the presence of 2.5 and 5 µM curcumin (Fig. 2B), with the IC50 of CPT-11 reduced from 268.72±2.43 to 150.63±6.51 and 144.48±3.22 µM, respectively.

Figure 2

Growth inhibitory rates and the changes in CSC markers in LoVo/CPT-11 cells following various treatments. The growth inhibitory rates of LoVo/CTP-11 cells treated with (A) curcumin alone or (B) a combination of CPT-11 and curcumin for 24 h was determined using a cell counting kit-8 assay. (C) Representative western blotting image, (D) quantification of protein expression and (E) mRNA expression of CSC identification markers in LoVo/CPT-11 cells treated with curcumin. (F) Representative western blotting image, (G) quantification of protein expression and (H) mRNA expression of CSC identification markers in LoVo/CPT-11 cells treated with CPT-11. β-actin was used as a loading control. Each bar represents the mean ± standard deviation of three independent experiments. *P<0.05, **P<0.01 and ***P<0.001 vs. untreated control cells. CSC, cancer stem cell; CPT-11, irinotecan.

To further explore the possibility that curcumin attenuated chemoresistance via reducing CSC-like characteristics, LoVo/CPT-11 cells were treated with different concentrations of curcumin and CPT-11 individually for 24 h. The results revealed that, with the exception of CD133 mRNA expression, the protein expression of CD133, and the mRNA and protein expression levels of CD44, EpCAM and CD24 were inhibited by curcumin in a concentration-dependent manner (Fig. 2C–E), whereas CPT-11 had no significant effect on the expression of these markers (Fig. 2F–H).

Tumor sphere formation from CPT-11-resistant cells in serum-free medium (SFM) culture

LoVo/CPT-11 cells were plated in SFM containing several appropriate growth factors in order to form stable cell spheroids. In order to verify the CSC-like characteristics of sphere-forming cells, the percentages of CD133-positive cells were detected. As demonstrated in Fig. 3, the percentage of CD133-positive cells was significantly increased in LoVo/CPT-11 cells and sphere-forming cells, particularly in sphere-forming cells compared with parental cells. These results confirmed the characteristics of CSC in sphere-forming cells and further verified that LoVo/CPT-11 cells acquired CSC-like characteristics.

Figure 3

Percentages of CD133-positive cells in LoVo, LoVo/CPT-11 and sphere-forming cells. Each bar represents the mean ± standard deviation of three independent experiments. **P<0.01 and ***P<0.001. PE-A, PE-conjugated anti-CD133 antibody. CPT-11, irinotecan; PE, P-phycoerythrin; CD133, cluster of differentiation 133.

Curcumin diminishes the activity of colon CSCs and the expression levels of CSC identification markers

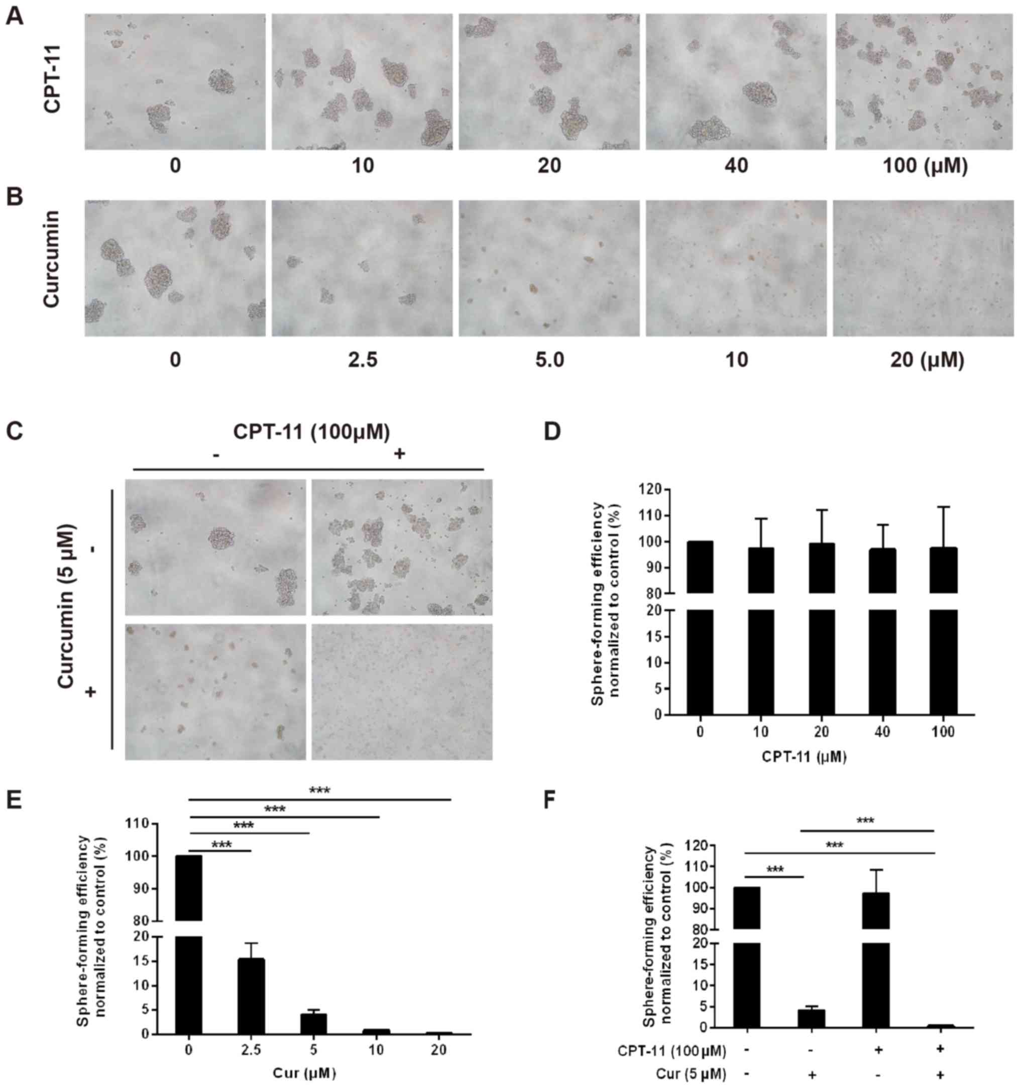
To detect the effect of curcumin and CPT-11 on colon CSCs, sphere-forming cells were treated with curcumin and CPT-11 separately or in combination for 3 days. As shown in Fig. 4, curcumin produced a concentration-dependent reduction in the SFE with almost no sphere formation following 10 µM curcumin treatment. In contrast, no significant differences in the SFE were observed following CPT-11 treatment alone. Furthermore, Fig. 4C and F demonstrate that the inhibitory effect in the combined curcumin and CPT-11 group, was significantly increased compared with that in the group treated with 5 µM curcumin alone. Additionally, the mRNA and protein expression levels of CSC identification markers (CD44, CD133, EpCAM and CD24) were significantly inhibited following treatment with curcumin alone or in combination with CPT-11 compared with untreated cells (Fig. 5).

Figure 4

Changes in morphology and the number of tumor spheres in sphere-forming cells. LoVo/CPT-11 cells were plated as single cells in ultra-low attachment 6-well plates at 2.0×104 cells/well. Then, the cells were treated separately on the third day with various concentrations of CPT-11 and curcumin. The tumor sphere changes were observed under a light microscope 3 days later. (Original magnification, ×100). The morphology changes in sphere-forming cells (A) CPT-11, (B) curcumin and (C) combined treatments. The normalized sphere-formation efficiency following (D) CPT-11, (E) curcumin and (F) combined treatments. Each bar represents the mean ± standard deviation of the three independent experiments. ***P<0.001 vs. control cells. CPT-11, irinotecan.

Figure 5

Changes in CSC identification markers in sphere-forming cells following various treatments. The protein expression (A) and the relative protein expression (B) and the mRNA expression (C) of CSC markers in sphere-forming cells in different groups. β-actin was used as a loading control. Each bar represents the mean ± standard deviation of the three independent experiments. *P<0.05, **P<0.01 and ***P<0.001 vs. control cells. CSC, cancer stem cell.

Curcumin induces apoptosis of colon CSCs

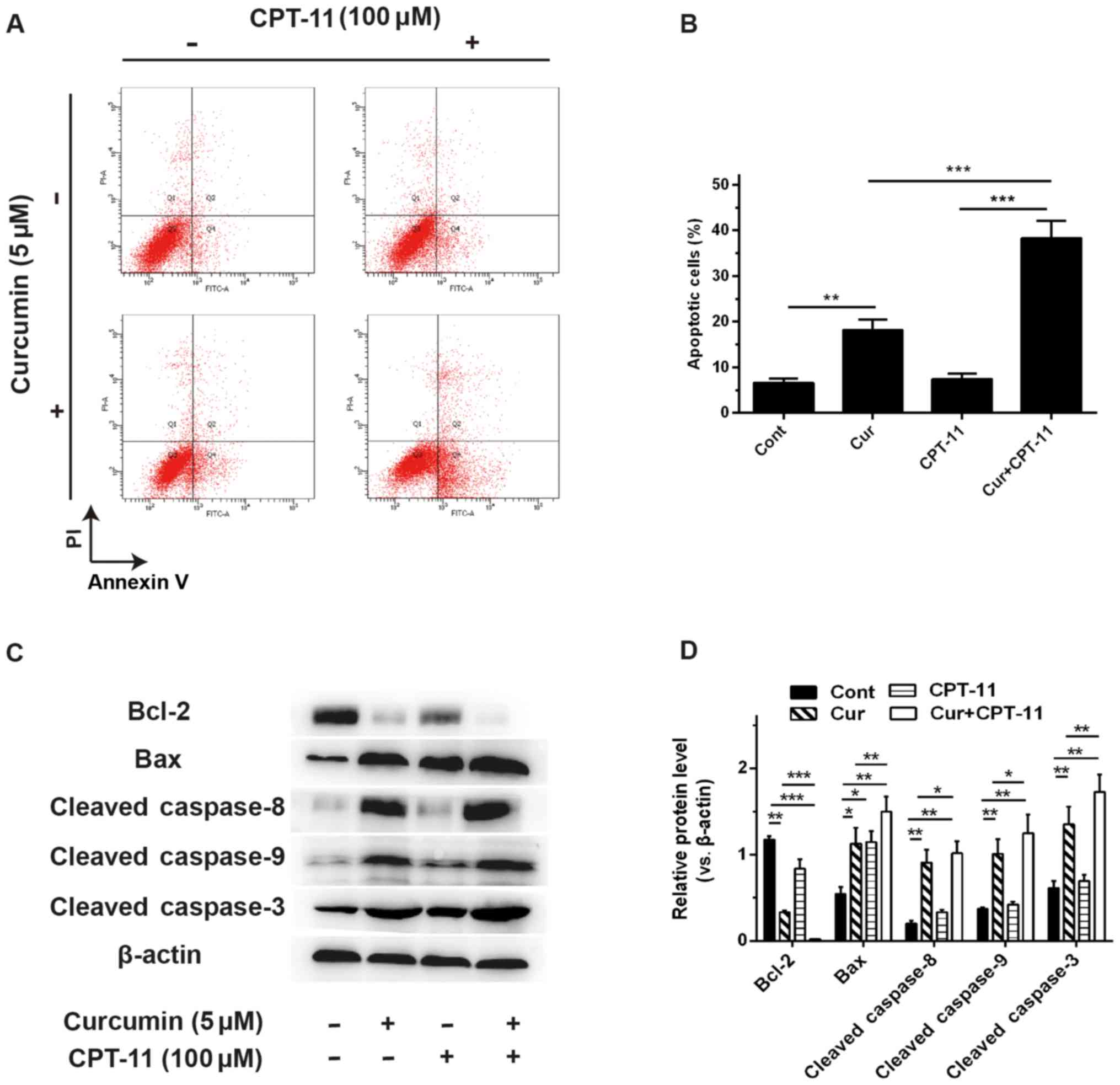
To further to understand the effect of curcumin on colon CSCs, the effects of curcumin on apoptosis in sphere-forming cells were investigated. The results of flow cytometry analysis indicated that cell apoptosis was induced in the presence of curcumin in sphere-forming cells, and the apoptosis-inducing effect of combined curcumin and CPT-11 was significantly increased compared with that of curcumin alone (Fig. 6A and B). Additionally, western blot analysis was used to measure the expression levels of proteins associated with apoptosis. Fig. 6C and D demonstrate that the expression level of anti-apoptotic protein Bcl-2 was significantly decreased, and the levels of pro-apoptotic proteins cleaved caspase-8, cleaved caspase-9, cleaved caspase-3 and Bax were significantly increased in the presence of curcumin compared with untreated control group.

Figure 6

Rates of apoptosis and the expression of apoptosis-associated proteins in sphere-forming cells. (A) The flow cytometry profiles and (B) quantitative analysis of the apoptosis rate of spheroid-forming cells following treatment with curcumin and CPT-11 separately and in combination. (C) Representative blot of apoptosis-associated protein expression and (D) quantification of protein expression in spheroid-forming cells following treatment with curcumin and CPT-11 separately and in combination. β-actin was used as a loading control. Each bar represents the mean ± standard deviation of the three independent experiments. *P<0.05, **P<0.01 and ***P<0.001 vs. control cells. CPT-11, irinotecan.

Discussion

CRC is the fourth leading cause of cancer-associated mortalities worldwide, and is associated with an unsatisfactory prognosis and <10% rate of 5-year survival rate (4). Development of chemoresistance is considered to be an important obstacle to the achievement of satisfactory therapeutic effects for CPT-11 treatment. There is increasing experimental evidence indicating that CSCs drive tumor initiation, invasion and metastasis, and contributes to chemoresistance, consequently promoting unrestricted tumor progression (22-24). Understanding the mechanisms of chemoresistance and identifying the agents that may reverse it are of great importance for achieving effective therapeutic strategies.

In the present study, a CPT-11-resistant cell subline was derived from the human colon cancer LoVo cell line, which was confirmed to exhibit increased cell viability compared with of the parental cell line in the presence of different concentrations of CPT-11. A previous study demonstrated that ABC transporters contribute to the chemoresistance by pumping anticancer agents out of the cells (25). When compared with parental cells, the expression level of ABCB1 (also known as P-glycoprotein) was significantly increased in LoVo/CPT-11 cells. In addition, it has been reported that the high expression of ABC transporters accounts for the chemoresistance property of CSCs (26). Based on this observation, the expression of specific cell surface or cytoplasmic biomarkers of CSCs was further investigated. Since widely accepted biomarkers of colon CSCs have not yet been defined, four potential and frequently-used biomarkers, including CD44, CD133, CD24 and EpCAM (also known as ESA) were chosen to identify colon CSCs (27–30). As a transmembrane glycoprotein, CD44 possesses a particular cell adhesion function, and consequently assists the matrix adhesion and migration of CSCs (31). In the prominin family of pentaspan transmembrane glycoproteins, CD133, also called Prominin-1 or AC133, was the first member to be verified, and now is widely used to identify or isolate CSCs from various types of tumor, including that of the pancreas, colon and liver (32). Zhang et al (33) demonstrated that CD133-positive colon cancer cells exhibited increased abilities to form tumor spheres and initiate tumor development compared with CD133-negative cells. Similarly, CD24 and EpCAM have been reported to be candidates for identifying or sorting CSCs from colon cancer cells (34). Even though CD44, CD133, EpCAM and CD24 are commonly used to identify CSCs in CRC, the specificity of each marker for the identification of CSCs has not yet been defined. Thus, the use of a single biomarker to identify CSCs may not be reliable, and a group of biomarkers is preferable to identify CSCs, as was used in the current study. In the present study, the data indicated that the expression of CD44, CD133, CD24 and EpCAM at the mRNA and protein levels were significantly higher in LoVo/CPT-11 cells compared with that of parental cells. In addition, the proportion of CD133-positive cells was significantly increased in CPT-11-resistant cells. Consequently, LoVo/CPT-11 cells acquired CSC-like characteristics, and the proportion of CSCs derived from LoVo/CPT-11 cells was increased compared with that in LoVo cells. This observation necessitates the exploration and development of anticancer agents possessing CSC-targeting ability.

CPT-11 combined with 5-fluorouracil is one of the standard chemotherapeutic options for metastatic CRC. Nevertheless, the effectiveness of CPT-11 and other agents is restricted as they ineffectively target CSCs, which contributes to the development of chemoresistance (17). In the current investigation, it was demonstrated that curcumin inhibited the growth of LoVo/CPT-11 cells in a concentration-dependent manner. Considering how the cytotoxic effect of curcumin may interfere with the results, low concentrations of curcumin were chosen to study its effect on the chemoresistance of LoVo/CPT-11 cells to CPT-11. The results revealed that curcumin increased the effectiveness of CPT-11 in inhibiting the growth of LoVo/CPT-11 cells. The IC50 of CPT-11 in drug-resistant cells was significantly reduced by treatment with low concentrations of curcumin. Furthermore, the data indicated that curcumin significantly downregulated the protein expression of the CSC-associated biomarkers CD44, CD133, CD24 and EpCAM, with similar results observed with mRNA expression. These results demonstrated that curcumin may reduce chemoresistance to CPT-11 through the targeting of CSCs. Thus, further investigations directly involving CSCs were performed.

Several methods have been reported to isolate CSCs, including the side population (SP) cell sorting method, magnetic activated cells sorting (MACS), fluorescence activated cells sorting (FACS) and SFM culture (35). Hoechst staining is toxic to cells, and CSCs isolated via the SP cell sorting method may exhibit decreased self-renewal, tumorigenicity and other CSC properties; thus, the use of this technique is limited (36). FACS and MACS require knowledge of specific surface markers of CSCs, and questions have been raised regarding the specificity and reliability of markers for the identification of CSCs as widely accepted specific surface markers of CSCs have not yet been defined (37). Binding of an antibody to its receptor during these two methods may result in cell activation, influencing the biology of cells (38). In addition, cells are treated with enzymes prior to collection for isolation, so the majority of surface antigens may be damaged and perhaps this is one of the major disadvantages of the use of surface markers to isolate cancer stem cells. Certain factors, including the low viability of isolated cells, high cost and the difficulty of using complex equipment are other limitations of MACS or FACS use (36). Accumulating studies have demonstrated that the formation of floating tumor spheres in SFM is one of the major characteristics of CSCs, and only CSCs are able to form tumor spheres in SFM (39,40). The tumor sphere formation assay has been reported for culturing mammospheres (41), neurospheres (42) and colonospheres (15), and is considered to be a convenient method for investigating CSCs (43). Considering the aforementioned reasons, SFM was used to generate and culture tumor spheres from LoVo/CPT-11 cells in anchorage-independent conditions. In sphere-forming cells, the proportion of CD133-positive cells, indicating the characteristics of CSCs (33,44), increased over 63- and 12-fold when compared with parental cells and CPT-11-resistant cells, respectively. Further investigation revealed that curcumin significantly inhibited tumor sphere formation, and decreased the expression of CD44, CD133, EpCAM and CD24 at the mRNA and protein levels in the absence or presence of CPT-11, while CPT-11 alone had almost no inhibitory effect. Furthermore, the inhibitory effect of the combination of curcumin and CPT-11 on sphere formation and expression of CSC markers was significantly compared with that of curcumin alone; we hypothesized that this may be the result of a synergistic effect. These results were in accordance with the results in LoVo/CPT-11 cells and taken together suggests that CSCs contribute to acquisition of chemoresistance. Furthermore, these results suggest that curcumin ameliorates chemoresistance via targeting and eliminating CSCs.

The association between the inhibitory effect of curcumin and apoptosis was further explored. The results of the flow cytometry assay suggested that curcumin significantly induced apoptosis of CSCs, while CPT-11 had no significant effect on induction of apoptosis. Furthermore, curcumin in combination with CPT-11 demonstrated a stronger effect compared with curcumin alone. Curcumin may not only be an 'effector' itself, but also serve as a 'catalyzer' for CPT-11 in inducing apoptosis, resulting in a synergistic effect between curcumin and CPT-11. This may be investigated in future studies. In order to achieve higher credibility, western blot assays were used to verify the effect of curcumin on the induction of apoptosis. As a family of cysteine aspartic acid-specific proteases, caspases are essential components of apoptotic pathways, which include the mitochondrial and death receptor pathways (45). The activation of distinct caspase cascades is known to be involved in activating and cleaving certain proteins that are essential to the physiological process of apoptosis (46). Caspase-8, the initiator of the death receptor pathway, is activated by tumor necrosis factor, which then activates the downstream effector protease. In addition, caspase-8 participates in the mitochondrial apoptosis pathway, and the release of cytochrome c activates caspase-9 and other effector proteases. The two apoptosis pathways lead to the activation and cleavage of downstream protease caspase-3, provoking further activation events (47). The Bcl-2 family, including pro-apoptosis members such as Bax and anti-apoptosis members such as Bcl-2, has been identified as upstream regulators of the caspase cascade (48). In the present study, the results of flow cytometry assay and western blot assay indicated that the caspase apoptotic pathway is involved in curcumin-induced apoptosis in LoVo/CPT-11 CSCs. Notably, the flow cytometry assay revealed that CPT-11 did not induce apoptosis, but western blot analysis revealed reduced expression levels of Bcl-2, and increased levels of Bax and cleaved-caspase-3 following CPT-11 treatment. The possible reasons may be as follows: Firstly, apoptosis is characterized by a variety of functional and morphological changes in the plasma membrane and nucleus, these changes result in a change in the fluorescence intensity in cells. Flow cytometry detects apoptosis via analyzing the difference of fluorescence intensity among normal cells, apoptotic cells and dead cells, it reflects apoptosis at a cellular level, while the expression of apoptosis-associated proteins detected by western blot assay reflects apoptosis at a molecular level (45,49). Secondly, 7-ethyl-10-hydroxy-camptothecin (SN-38), the metabolic product of CPT-11, induces DNA damage, and is the primary mechanism for the pharmacological effect of CPT-11 (50). Studies have reported that CPT-11 induces apoptosis of colon cancer cells through the p53 signaling pathway, and CPT-11 alone or in combination with other drugs may induce apoptosis via altering the expression of Bcl-2 family, caspase family and survival-associated genes in cancer cells (50,51). CPT-11 or its metabolic product SN-38 possibly intervenes in apoptosis-associated pathways, influencing the expression of Bax, Bcl-2 and cleaved-caspase-3 in LoVo/CPT-11 CSCs. However, on account of the active DNA repair mechanisms, high expression of ABC transporters, and resistance to apoptosis in CSCs, the function and morphology of plasma membrane and nucleus may not change (18,52).

Several other cellular signaling pathways are known to regulate cell apoptosis and proliferation, and we hypothesize that the phosphatidylinositol 3-kinase (PI3K)/AKT serine/threonine kinase (AKT), mitogen-activated protein kinases (MAPK)/extracellular signal-regulated kinase (ERK) and signal transducer and activator of transcription (STAT) signaling pathways are associated with the effects of curcumin observed in the present study. The PI3K/AKT signaling pathway is dysregulated in numerous types of human cancer, and regulates the apoptotic response via interaction with the key mediators of the apoptotic process (53). Activation of this pathway results in the phosphorylation of transcription factors, which increases the expression of anti-apoptotic members and decreases the levels of pro-apoptotic proteins in the Bcl-2 family, subsequently inhibiting the release of cytochrome c from the mitochondria, and activating the apoptotic caspase cascade (47). The MAPK/ERK signaling pathway is associated with the cell proliferation and apoptosis, and cross-talk between the PI3K/AKT and MAPK/ERK pathways exists in numerous cancer cells (54-56). PI3K/AKT signaling pathway abrogation may lead to a compensatory activation of the MAPK/ERK signaling pathway (57). The STAT pathway has a role in relaying extracellular signals from the cytoplasm to the nucleus, regulating the expression of several genes involved in cell cycle progression and apoptosis, and curcumin analogues may reduce the expression of the STAT downstream target gene and induce apoptosis in colon cancer stem cells (58). Thus, the natural compound curcumin possibly induces apoptosis and suppresses proliferation in CSCs via attenuation of apoptosis-associated signaling pathways, including the PI3K/AKT, MAPK/ERK and STAT pathways, and it may be worth investigating in future studies.

Taken together, these findings suggest that CSCs serve an important role in the development of chemoresistance in CRC cells. The results of the present study indicated that the natural compound curcumin effectively attenuated chemoresistance of CRC cells via targeting and inducing apoptosis in CSCs, hence eliminating CSCs. The current study provides evidence for the clinical therapeutic potential of curcumin as a supplement to conventional chemotherapy in patients with CRC experiencing resistance to conventional anticancer drugs.

Abbreviations:

CRC

colorectal cancer

CSC

cancer stem cell

CD133

cluster of differentiation 133

CD44

cluster of differentiation 44

CD24

cluster of differentiation 24

EpCAM

epithelial cell adhesion molecule

CPT-11

irinotecan

Cur

curcumin

Acknowledgments

The authors would like to thank the public experimental platform (Research Center of Clinical Medicine of Nanfang Hospital Affiliated to Southern Medical University, Guangzhou, Guangdong, China) for providing experimental facilities.

References

1 

Armelao F and de Pretis G: Familial colorectal cancer: A review. World J Gastroenterol. 20:9292–9298. 2014.PubMed/NCBI

2 

James MI, Iwuji C, Irving G, Karmokar A, Higgins JA, Griffin-Teal N, Thomas A, Greaves P, Cai H, Patel SR, et al: Curcumin inhibits cancer stem cell phenotypes in ex vivo models of colorectal liver metastases, and is clinically safe and tolerable in combination with FOLFOX chemotherapy. Cancer Lett. 364:135–141. 2015. View Article : Google Scholar : PubMed/NCBI

3 

Lam AK, Chan SS and Leung M: Synchronous colorectal cancer: Clinical, pathological and molecular implications. World J Gastroenterol. 20:6815–6820. 2014. View Article : Google Scholar : PubMed/NCBI

4 

Edwards BK, Noone AM, Mariotto AB, Simard EP, Boscoe FP, Henley SJ, Jemal A, Cho H, Anderson RN, Kohler BA, et al: Annual Report to the Nation on the status of cancer, 1975–2010, featuring prevalence of comorbidity and impact on survival among persons with lung, colorectal, breast, or prostate cancer. Cancer. 120:1290–1314. 2014. View Article : Google Scholar

5 

Toden S, Okugawa Y, Jascur T, Wodarz D, Komarova NL, Buhrmann C, Shakibaei M, Boland CR and Goel A: Curcumin mediates chemosensitization to 5-fluorouracil through miRNA-induced suppression of epithelial-to-mesenchymal transition in chemoresistant colorectal cancer. Carcinogenesis. 36:355–367. 2015. View Article : Google Scholar : PubMed/NCBI

6 

Fan X, Zhang C, Liu DB, Yan J and Liang HP: The clinical applications of curcumin: Current state and the future. Curr Pharm Des. 19:2011–2031. 2013.

7 

Wang J, Zhu R, Sun D, Sun X, Geng Z, Liu H and Wang SL: Intracellular uptake of curcumin-loaded solid lipid nanoparticles exhibit anti-inflammatory activities superior to those of curcumin through the NF-kB signaling pathway. J Biomed Nanotechnol. 11:403–415. 2015. View Article : Google Scholar : PubMed/NCBI

8 

Jin H, Qiao F, Wang Y, Xu Y and Shang Y: Curcumin inhibits cell proliferation and induces apoptosis of human non-small cell lung cancer cells through the upregulation of miR-192-5p and suppression of PI3K/Akt signaling pathway. Oncol Rep. 34:2782–2789. 2015. View Article : Google Scholar : PubMed/NCBI

9 

Sobolewski C, Muller F, Cerella C, Dicato M and Diederich M: Celecoxib prevents curcumin-induced apoptosis in a hematopoietic cancer cell model. Mol Carcinog. 54:999–1013. 2015. View Article : Google Scholar

10 

Liao H, Wang Z, Deng Z, Ren H and Li X: Curcumin inhibits lung cancer invasion and metastasis by attenuating GLUT1/MT1-MMP/MMP2 pathway. Int J Clin Exp Med. 8:8948–8957. 2015.PubMed/NCBI

11 

Shehzad A, Qureshi M, Anwar MN and Lee YS: Multifunctional curcumin mediate multitherapeutic effects. J Food Sci. 82:2006–2015. 2017. View Article : Google Scholar : PubMed/NCBI

12 

Yallapu MM, Jaggi M and Chauhan SC: Curcumin nano-medicine: A road to cancer therapeutics. Curr Pharm Des. 19:1994–2010. 2013.

13 

Zhu JY, Yang X, Chen Y, Jiang Y, Wang SJ, Li Y, Wang XQ, Meng Y, Zhu MM, Ma X, et al: Curcumin suppresses lung cancer stem cells via inhibiting Wnt/β-catenin and Sonic Hedgehog pathways. Phytother Res. 31:680–688. 2017. View Article : Google Scholar : PubMed/NCBI

14 

Mukherjee S, Mazumdar M, Chakraborty S, Manna A, Saha S, Khan P, Bhattacharjee P, Guha D, Adhikary A, Mukhjerjee S, et al: Curcumin inhibits breast cancer stem cell migration by amplifying the E-cadherin/β-catenin negative feedback loop. Stem Cell Res Ther. 5:1162014. View Article : Google Scholar

15 

Ricci-Vitiani L, Lombardi DG, Pilozzi E, Biffoni M, Todaro M, Peschle C and De Maria R: Identification and expansion of human colon-cancer-initiating cells. Nature. 445:111–115. 2007. View Article : Google Scholar

16 

Taniguchi H, Moriya C, Igarashi H, Saitoh A, Yamamoto H, Adachi Y and Imai K: Cancer stem cells in human gastrointestinal cancer. Cancer Sci. 107:1556–1562. 2016. View Article : Google Scholar : PubMed/NCBI

17 

Bitarte N, Bandres E, Boni V, Zarate R, Rodriguez J, Gonzalez-Huarriz M, Lopez I, Javier Sola J, Alonso MM, Fortes P, et al: MicroRNA-451 is involved in the self-renewal, tumorigenicity, and chemoresistance of colorectal cancer stem cells. Stem Cells. 29:1661–1671. 2011. View Article : Google Scholar : PubMed/NCBI

18 

Dean M, Fojo T and Bates S: Tumour stem cells and drug resistance. Nat Rev Cancer. 5:275–284. 2005. View Article : Google Scholar : PubMed/NCBI

19 

Wu S, Wang X, Chen J and Chen Y: Autophagy of cancer stem cells is involved with chemoresistance of colon cancer cells. Biochem Biophys Res Commun. 434:898–903. 2013. View Article : Google Scholar : PubMed/NCBI

20 

Yang Y, Wang G, Zhu D, Huang Y, Luo Y, Su P, Chen X and Wang Q: Epithelial-mesenchymal transition and cancer stem cell-like phenotype induced by Twist1 contribute to acquired resistance to irinotecan in colon cancer. Int J Oncol. 51:515–524. 2017. View Article : Google Scholar : PubMed/NCBI

21 

Livak KJ and Schmittgen TD: Analysis of relative gene expression data using real-time quantitative PCR and the 2(−Delta Delta C(T)) Method. Methods. 25:402–408. 2001. View Article : Google Scholar

22 

Botchkina G: Colon cancer stem cells - from basic to clinical application. Cancer Lett. 338:127–140. 2013. View Article : Google Scholar

23 

Elshamy WM and Duhé RJ: Overview: Cellular plasticity, cancer stem cells and metastasis. Cancer Lett. 341:2–8. 2013. View Article : Google Scholar : PubMed/NCBI

24 

Yoshida GJ and Saya H: Therapeutic strategies targeting cancer stem cells. Cancer Sci. 107:5–11. 2016. View Article : Google Scholar :

25 

Stavrovskaya AA and Stromskaya TP: Transport proteins of the ABC family and multidrug resistance of tumor cells. Biochemistry (Mosc). 73:592–604. 2008. View Article : Google Scholar

26 

Dandawate PR, Subramaniam D, Jensen RA and Anant S: Targeting cancer stem cells and signaling pathways by phytochemicals: Novel approach for breast cancer therapy. Semin Cancer Biol. 40–41:192–208. 2016. View Article : Google Scholar : PubMed/NCBI

27 

Chang TC, Yeh CT, Adebayo BO, Lin YC, Deng L, Rao YK, Huang CC, Lee WH, Wu AT, Hsiao M, et al: 4-Acetylantroquinonol B inhibits colorectal cancer tumorigenesis and suppresses cancer stem-like phenotype. Toxicol Appl Pharmacol. 288:258–268. 2015. View Article : Google Scholar : PubMed/NCBI

28 

Dalerba P, Dylla SJ, Park IK, Liu R, Wang X, Cho RW, Hoey T, Gurney A, Huang EH, Simeone DM, et al: Phenotypic characterization of human colorectal cancer stem cells. Proc Natl Acad Sci USA. 104:10158–10163. 2007. View Article : Google Scholar : PubMed/NCBI

29 

Sanders MA and Majumdar AP: Colon cancer stem cells: Implications in carcinogenesis. Front Biosci. 16:1651–1662. 2011. View Article : Google Scholar

30 

Nautiyal J, Kanwar SS, Yu Y and Majumdar AP: Combination of dasatinib and curcumin eliminates chemo-resistant colon cancer cells. J Mol Signal. 6:72011. View Article : Google Scholar : PubMed/NCBI

31 

Hong SP, Wen J, Bang S, Park S and Song SY: CD44-positive cells are responsible for gemcitabine resistance in pancreatic cancer cells. Int J Cancer. 125:2323–2331. 2009. View Article : Google Scholar : PubMed/NCBI

32 

Ma S: Biology and clinical implications of CD133(+) liver cancer stem cells. Exp Cell Res. 319:126–132. 2013. View Article : Google Scholar

33 

Zhang SS, Han ZP, Jing YY, Tao SF, Li TJ, Wang H, Wang Y, Li R, Yang Y, Zhao X, et al: CD133(+)CXCR4(+) colon cancer cells exhibit metastatic potential and predict poor prognosis of patients. BMC Med. 10:852012. View Article : Google Scholar : PubMed/NCBI

34 

Cui S and Chang PY: Current understanding concerning intestinal stem cells. World J Gastroenterol. 22:7099–7110. 2016. View Article : Google Scholar : PubMed/NCBI

35 

Khan MI, Czarnecka AM, Helbrecht I, Bartnik E, Lian F and Szczylik C: Current approaches in identification and isolation of human renal cell carcinoma cancer stem cells. Stem Cell Res Ther. 6:1782015. View Article : Google Scholar : PubMed/NCBI

36 

Abbaszadegan MR, Bagheri V, Razavi MS, Momtazi AA, Sahebkar A and Gholamin M: Isolation, identification, and characterization of cancer stem cells: A review. J Cell Physiol. 232:2008–2018. 2017. View Article : Google Scholar

37 

Cai J, Peng T, Wang J, Zhang J, Hu H, Tang D, Chu C, Yang T and Liu H: Isolation, culture and identification of choriocarcinoma stem-like cells from the human choriocarcinoma cell-line JEG-3. Cell Physiol Biochem. 39:1421–1432. 2016. View Article : Google Scholar : PubMed/NCBI

38 

Moghbeli M, Moghbeli F, Forghanifard MM and Abbaszadegan MR: Cancer stem cell detection and isolation. Med Oncol. 31:692014. View Article : Google Scholar : PubMed/NCBI

39 

Shaheen S, Ahmed M, Lorenzi F and Nateri AS: Spheroid-formation (colonosphere) assay for in iitro assessment and expansion of stem cells in colon cancer. Stem Cell Rev. 12:492–499. 2016. View Article : Google Scholar : PubMed/NCBI

40 

Ning X, Du Y, Ben Q, Huang L, He X, Gong Y, Gao J, Wu H, Man X, Jin J, et al: Bulk pancreatic cancer cells can convert into cancer stem cells (CSCs) in vitro and 2 compounds can target these CSCs. Cell Cycle. 15:403–412. 2016. View Article : Google Scholar

41 

Kakarala M, Brenner DE, Korkaya H, Cheng C, Tazi K, Ginestier C, Liu S, Dontu G and Wicha MS: Targeting breast stem cells with the cancer preventive compounds curcumin and piperine. Breast Cancer Res Treat. 122:777–785. 2010. View Article : Google Scholar

42 

Singh SK, Hawkins C, Clarke ID, Squire JA, Bayani J, Hide T, Henkelman RM, Cusimano MD and Dirks PB: Identification of human brain tumour initiating cells. Nature. 432:396–401. 2004. View Article : Google Scholar : PubMed/NCBI

43 

Pozzi V, Sartini D, Rocchetti R, Santarelli A, Rubini C, Morganti S, Giuliante R, Calabrese S, Di Ruscio G, Orlando F, et al: Identification and characterization of cancer stem cells from head and neck squamous cell carcinoma cell lines. Cell Physiol Biochem. 36:784–798. 2015. View Article : Google Scholar : PubMed/NCBI

44 

Roy S, Lu K, Nayak MK, Bhuniya A, Ghosh T, Kundu S, Ghosh S, Baral R, Dasgupta PS and Basu S: Activation of D2 dopamine receptors in CD133+ve cancer stem cells in non-small cell lung carcinoma inhibits proliferation, clonogenic ability, and invasiveness of these cells. J Biol Chem. 292:435–445. 2017. View Article : Google Scholar

45 

Taylor RC, Cullen SP and Martin SJ: Apoptosis: Controlled demolition at the cellular level. Nat Rev Mol Cell Biol. 9:231–241. 2008. View Article : Google Scholar

46 

Gupta S, Kass GE, Szegezdi E and Joseph B: The mitochondrial death pathway: A promising therapeutic target in diseases. J Cell Mol Med. 13:1004–1033. 2009. View Article : Google Scholar : PubMed/NCBI

47 

Zhang L, Huo X, Liao Y, Yang F, Gao L and Cao L: Zeylenone, a naturally occurring cyclohexene oxide, inhibits proliferation and induces apoptosis in cervical carcinoma cells via PI3K/AKT/mTOR and MAPK/ERK pathways. Sci Rep. 7:16692017. View Article : Google Scholar : PubMed/NCBI

48 

Martinou JC and Youle RJ: Mitochondria in apoptosis: Bcl-2 family members and mitochondrial dynamics. Dev Cell. 21:92–101. 2011. View Article : Google Scholar : PubMed/NCBI

49 

Adan A, Alizada G, Kiraz Y, Baran Y and Nalbant A: Flow cytometry: Basic principles and applications. Crit Rev Biotechnol. 37:163–176. 2017. View Article : Google Scholar

50 

Keyvani-Ghamsari S, Rabbani-Chadegani A, Sargolzaei J and Shahhoseini M: Effect of irinotecan on HMGB1, MMP9 expression, cell cycle, and cell growth in breast cancer (MCF-7) cells. Tumour Biol. 39:1010428317698354. 2017. View Article : Google Scholar : PubMed/NCBI

51 

Rudolf E, John S and Cervinka M: Irinotecan induces senescence and apoptosis in colonic cells in vitro. Toxicol Lett. 214:1–8. 2012. View Article : Google Scholar : PubMed/NCBI

52 

Ogden A, Rida PC, Reid MD, Kucuk O and Aneja R: Die-hard survivors: Heterogeneity in apoptotic thresholds may underlie chemoresistance. Expert Rev Anticancer Ther. 15:277–281. 2015. View Article : Google Scholar : PubMed/NCBI

53 

Spangle JM, Roberts TM and Zhao JJ: The emerging role of PI3K/AKT-mediated epigenetic regulation in cancer. Biochim Biophys Acta. 1868:123–131. 2017.PubMed/NCBI

54 

Daaboul HE, Daher CF, Bodman-Smith K, Taleb RI, Shebaby WN, Boulos J, Dagher C, Mroueh MA and El-Sibai M: Antitumor activity of β-2-himachalen-6-ol in colon cancer is mediated through its inhibition of the PI3K and MAPK pathways. Chem Biol Interact. 275:162–170. 2017. View Article : Google Scholar : PubMed/NCBI

55 

Yu ST, Zhong Q, Chen RH, Han P, Li SB, Zhang H, Yuan L, Xia TL, Zeng MS and Huang XM: CRLF1 promotes malignant phenotypes of papillary thyroid carcinoma by activating the MAPK/ERK and PI3K/AKT pathways. Cell Death Dis. 9:3712018. View Article : Google Scholar : PubMed/NCBI

56 

Zhou Q, Chen J, Feng J, Xu Y, Zheng W and Wang J: SOSTDC1 inhibits follicular thyroid cancer cell proliferation, migration, and EMT via suppressing PI3K/Akt and MAPK/Erk signaling pathways. Mol Cell Biochem. 435:87–95. 2017. View Article : Google Scholar : PubMed/NCBI

57 

Serra V, Scaltriti M, Prudkin L, Eichhorn PJ, Ibrahim YH, Chandarlapaty S, Markman B, Rodriguez O, Guzman M, Rodriguez S, et al: PI3K inhibition results in enhanced HER signaling and acquired ERK dependency in HER2-overexpressing breast cancer. Oncogene. 30:2547–2557. 2011. View Article : Google Scholar : PubMed/NCBI

58 

Lin L, Liu Y, Li H, Li PK, Fuchs J, Shibata H, Iwabuchi Y and Lin J: Targeting colon cancer stem cells using a new curcumin analogue, GO-Y030. Br J Cancer. 105:212–220. 2011. View Article : Google Scholar : PubMed/NCBI

Related Articles

  • Abstract
  • View
  • Download
  • Twitter
Copy and paste a formatted citation
Spandidos Publications style
Su P, Yang Y, Wang G, Chen X and Ju Y: Curcumin attenuates resistance to irinotecan via induction of apoptosis of cancer stem cells in chemoresistant colon cancer cells. Int J Oncol 53: 1343-1353, 2018.
APA
Su, P., Yang, Y., Wang, G., Chen, X., & Ju, Y. (2018). Curcumin attenuates resistance to irinotecan via induction of apoptosis of cancer stem cells in chemoresistant colon cancer cells. International Journal of Oncology, 53, 1343-1353. https://doi.org/10.3892/ijo.2018.4461
MLA
Su, P., Yang, Y., Wang, G., Chen, X., Ju, Y."Curcumin attenuates resistance to irinotecan via induction of apoptosis of cancer stem cells in chemoresistant colon cancer cells". International Journal of Oncology 53.3 (2018): 1343-1353.
Chicago
Su, P., Yang, Y., Wang, G., Chen, X., Ju, Y."Curcumin attenuates resistance to irinotecan via induction of apoptosis of cancer stem cells in chemoresistant colon cancer cells". International Journal of Oncology 53, no. 3 (2018): 1343-1353. https://doi.org/10.3892/ijo.2018.4461
Copy and paste a formatted citation
x
Spandidos Publications style
Su P, Yang Y, Wang G, Chen X and Ju Y: Curcumin attenuates resistance to irinotecan via induction of apoptosis of cancer stem cells in chemoresistant colon cancer cells. Int J Oncol 53: 1343-1353, 2018.
APA
Su, P., Yang, Y., Wang, G., Chen, X., & Ju, Y. (2018). Curcumin attenuates resistance to irinotecan via induction of apoptosis of cancer stem cells in chemoresistant colon cancer cells. International Journal of Oncology, 53, 1343-1353. https://doi.org/10.3892/ijo.2018.4461
MLA
Su, P., Yang, Y., Wang, G., Chen, X., Ju, Y."Curcumin attenuates resistance to irinotecan via induction of apoptosis of cancer stem cells in chemoresistant colon cancer cells". International Journal of Oncology 53.3 (2018): 1343-1353.
Chicago
Su, P., Yang, Y., Wang, G., Chen, X., Ju, Y."Curcumin attenuates resistance to irinotecan via induction of apoptosis of cancer stem cells in chemoresistant colon cancer cells". International Journal of Oncology 53, no. 3 (2018): 1343-1353. https://doi.org/10.3892/ijo.2018.4461
Follow us
  • Twitter
  • LinkedIn
  • Facebook
About
  • Spandidos Publications
  • Careers
  • Cookie Policy
  • Privacy Policy
How can we help?
  • Help
  • Live Chat
  • Contact
  • Email to our Support Team