Spandidos Publications Logo
  • About
    • About Spandidos
    • Aims and Scopes
    • Abstracting and Indexing
    • Editorial Policies
    • Reprints and Permissions
    • Job Opportunities
    • Terms and Conditions
    • Contact
  • Journals
    • All Journals
    • Oncology Letters
      • Oncology Letters
      • Information for Authors
      • Editorial Policies
      • Editorial Board
      • Aims and Scope
      • Abstracting and Indexing
      • Bibliographic Information
      • Archive
    • International Journal of Oncology
      • International Journal of Oncology
      • Information for Authors
      • Editorial Policies
      • Editorial Board
      • Aims and Scope
      • Abstracting and Indexing
      • Bibliographic Information
      • Archive
    • Molecular and Clinical Oncology
      • Molecular and Clinical Oncology
      • Information for Authors
      • Editorial Policies
      • Editorial Board
      • Aims and Scope
      • Abstracting and Indexing
      • Bibliographic Information
      • Archive
    • Experimental and Therapeutic Medicine
      • Experimental and Therapeutic Medicine
      • Information for Authors
      • Editorial Policies
      • Editorial Board
      • Aims and Scope
      • Abstracting and Indexing
      • Bibliographic Information
      • Archive
    • International Journal of Molecular Medicine
      • International Journal of Molecular Medicine
      • Information for Authors
      • Editorial Policies
      • Editorial Board
      • Aims and Scope
      • Abstracting and Indexing
      • Bibliographic Information
      • Archive
    • Biomedical Reports
      • Biomedical Reports
      • Information for Authors
      • Editorial Policies
      • Editorial Board
      • Aims and Scope
      • Abstracting and Indexing
      • Bibliographic Information
      • Archive
    • Oncology Reports
      • Oncology Reports
      • Information for Authors
      • Editorial Policies
      • Editorial Board
      • Aims and Scope
      • Abstracting and Indexing
      • Bibliographic Information
      • Archive
    • Molecular Medicine Reports
      • Molecular Medicine Reports
      • Information for Authors
      • Editorial Policies
      • Editorial Board
      • Aims and Scope
      • Abstracting and Indexing
      • Bibliographic Information
      • Archive
    • World Academy of Sciences Journal
      • World Academy of Sciences Journal
      • Information for Authors
      • Editorial Policies
      • Editorial Board
      • Aims and Scope
      • Abstracting and Indexing
      • Bibliographic Information
      • Archive
    • International Journal of Functional Nutrition
      • International Journal of Functional Nutrition
      • Information for Authors
      • Editorial Policies
      • Editorial Board
      • Aims and Scope
      • Abstracting and Indexing
      • Bibliographic Information
      • Archive
    • International Journal of Epigenetics
      • International Journal of Epigenetics
      • Information for Authors
      • Editorial Policies
      • Editorial Board
      • Aims and Scope
      • Abstracting and Indexing
      • Bibliographic Information
      • Archive
    • Medicine International
      • Medicine International
      • Information for Authors
      • Editorial Policies
      • Editorial Board
      • Aims and Scope
      • Abstracting and Indexing
      • Bibliographic Information
      • Archive
  • Articles
  • Information
    • Information for Authors
    • Information for Reviewers
    • Information for Librarians
    • Information for Advertisers
    • Conferences
  • Language Editing
Spandidos Publications Logo
  • About
    • About Spandidos
    • Aims and Scopes
    • Abstracting and Indexing
    • Editorial Policies
    • Reprints and Permissions
    • Job Opportunities
    • Terms and Conditions
    • Contact
  • Journals
    • All Journals
    • Biomedical Reports
      • Information for Authors
      • Editorial Policies
      • Editorial Board
      • Aims and Scope
      • Abstracting and Indexing
      • Bibliographic Information
      • Archive
    • Experimental and Therapeutic Medicine
      • Information for Authors
      • Editorial Policies
      • Editorial Board
      • Aims and Scope
      • Abstracting and Indexing
      • Bibliographic Information
      • Archive
    • International Journal of Epigenetics
      • Information for Authors
      • Editorial Policies
      • Editorial Board
      • Aims and Scope
      • Abstracting and Indexing
      • Bibliographic Information
      • Archive
    • International Journal of Functional Nutrition
      • Information for Authors
      • Editorial Policies
      • Editorial Board
      • Aims and Scope
      • Abstracting and Indexing
      • Bibliographic Information
      • Archive
    • International Journal of Molecular Medicine
      • Information for Authors
      • Editorial Policies
      • Editorial Board
      • Aims and Scope
      • Abstracting and Indexing
      • Bibliographic Information
      • Archive
    • International Journal of Oncology
      • Information for Authors
      • Editorial Policies
      • Editorial Board
      • Aims and Scope
      • Abstracting and Indexing
      • Bibliographic Information
      • Archive
    • Medicine International
      • Information for Authors
      • Editorial Policies
      • Editorial Board
      • Aims and Scope
      • Abstracting and Indexing
      • Bibliographic Information
      • Archive
    • Molecular and Clinical Oncology
      • Information for Authors
      • Editorial Policies
      • Editorial Board
      • Aims and Scope
      • Abstracting and Indexing
      • Bibliographic Information
      • Archive
    • Molecular Medicine Reports
      • Information for Authors
      • Editorial Policies
      • Editorial Board
      • Aims and Scope
      • Abstracting and Indexing
      • Bibliographic Information
      • Archive
    • Oncology Letters
      • Information for Authors
      • Editorial Policies
      • Editorial Board
      • Aims and Scope
      • Abstracting and Indexing
      • Bibliographic Information
      • Archive
    • Oncology Reports
      • Information for Authors
      • Editorial Policies
      • Editorial Board
      • Aims and Scope
      • Abstracting and Indexing
      • Bibliographic Information
      • Archive
    • World Academy of Sciences Journal
      • Information for Authors
      • Editorial Policies
      • Editorial Board
      • Aims and Scope
      • Abstracting and Indexing
      • Bibliographic Information
      • Archive
  • Articles
  • Information
    • For Authors
    • For Reviewers
    • For Librarians
    • For Advertisers
    • Conferences
  • Language Editing
Login Register Submit
  • This site uses cookies
  • You can change your cookie settings at any time by following the instructions in our Cookie Policy. To find out more, you may read our Privacy Policy.

    I agree
Search articles by DOI, keyword, author or affiliation
Search
Advanced Search
presentation
International Journal of Oncology
Join Editorial Board Propose a Special Issue
Print ISSN: 1019-6439 Online ISSN: 1791-2423
Journal Cover
May-2019 Volume 54 Issue 5

Full Size Image

Cover Legend PDF

Sign up for eToc alerts
Recommend to Library

Journals

International Journal of Molecular Medicine

International Journal of Molecular Medicine

International Journal of Molecular Medicine is an international journal devoted to molecular mechanisms of human disease.

International Journal of Oncology

International Journal of Oncology

International Journal of Oncology is an international journal devoted to oncology research and cancer treatment.

Molecular Medicine Reports

Molecular Medicine Reports

Covers molecular medicine topics such as pharmacology, pathology, genetics, neuroscience, infectious diseases, molecular cardiology, and molecular surgery.

Oncology Reports

Oncology Reports

Oncology Reports is an international journal devoted to fundamental and applied research in Oncology.

Experimental and Therapeutic Medicine

Experimental and Therapeutic Medicine

Experimental and Therapeutic Medicine is an international journal devoted to laboratory and clinical medicine.

Oncology Letters

Oncology Letters

Oncology Letters is an international journal devoted to Experimental and Clinical Oncology.

Biomedical Reports

Biomedical Reports

Explores a wide range of biological and medical fields, including pharmacology, genetics, microbiology, neuroscience, and molecular cardiology.

Molecular and Clinical Oncology

Molecular and Clinical Oncology

International journal addressing all aspects of oncology research, from tumorigenesis and oncogenes to chemotherapy and metastasis.

World Academy of Sciences Journal

World Academy of Sciences Journal

Multidisciplinary open-access journal spanning biochemistry, genetics, neuroscience, environmental health, and synthetic biology.

International Journal of Functional Nutrition

International Journal of Functional Nutrition

Open-access journal combining biochemistry, pharmacology, immunology, and genetics to advance health through functional nutrition.

International Journal of Epigenetics

International Journal of Epigenetics

Publishes open-access research on using epigenetics to advance understanding and treatment of human disease.

Medicine International

Medicine International

An International Open Access Journal Devoted to General Medicine.

Journal Cover
May-2019 Volume 54 Issue 5

Full Size Image

Cover Legend PDF

Sign up for eToc alerts
Recommend to Library

  • Article
  • Citations
    • Cite This Article
    • Download Citation
    • Create Citation Alert
    • Remove Citation Alert
    • Cited By
  • Similar Articles
    • Related Articles (in Spandidos Publications)
    • Similar Articles (Google Scholar)
    • Similar Articles (PubMed)
  • Download PDF
  • Download XML
  • View XML
Article Open Access

Silencing of lysyl oxidase‑like 2 inhibits the migration, invasion and epithelial‑to‑mesenchymal transition of renal cell carcinoma cells through the Src/FAK signaling pathway

  • Authors:
    • Xi Hong
    • Jian‑Jun Yu
  • View Affiliations / Copyright

    Affiliations: Department of Urology, Shanghai Jiao Tong University Affiliated Sixth People's Hospital, Shanghai 200233, P.R. China
    Copyright: © Hong et al. This is an open access article distributed under the terms of Creative Commons Attribution License.
  • Pages: 1676-1690
    |
    Published online on: February 27, 2019
       https://doi.org/10.3892/ijo.2019.4726
  • Expand metrics +
Metrics: Total Views: 0 (Spandidos Publications: | PMC Statistics: )
Metrics: Total PDF Downloads: 0 (Spandidos Publications: | PMC Statistics: )
Cited By (CrossRef): 0 citations Loading Articles...

This article is mentioned in:



Abstract

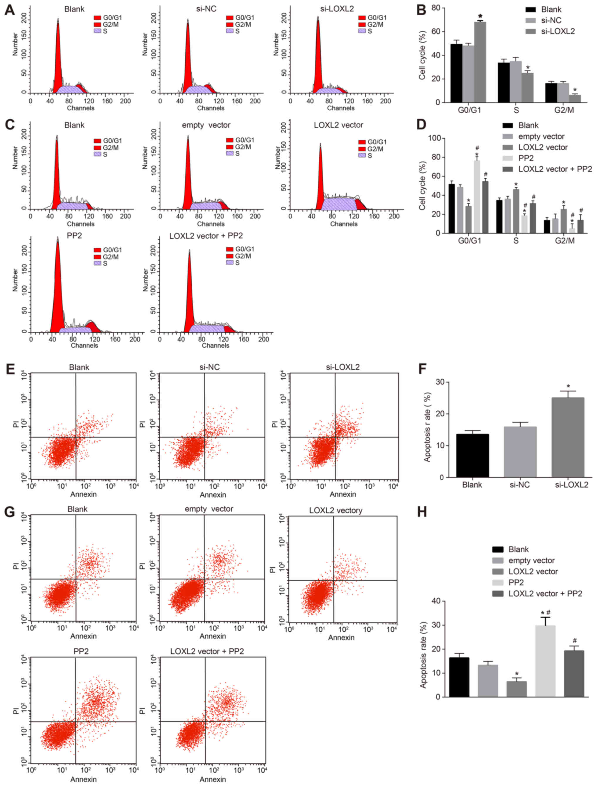
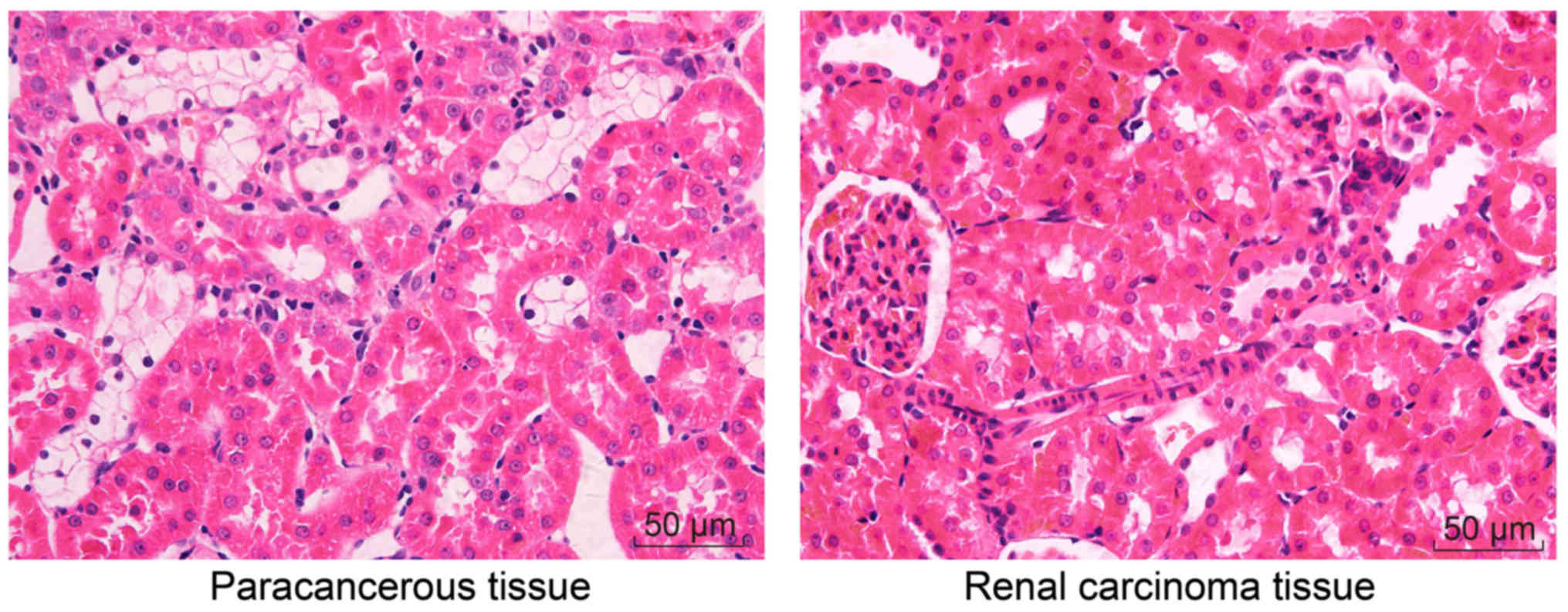
The aim of the present study was to investigate the effects of lysyl oxidase‑like 2 (LOXL2) on the invasion, migration and epithelial‑to‑mesenchymal transition (EMT) of renal cell carcinoma (RCC) cells through the steroid receptor coactivator (Src)/focal adhesion kinase (FAK) signaling pathway. RCC tissues and adjacent normal tissues were collected from 80 patients with RCC. Immunohistochemistry was used to determine the positive expression rate of the LOXL2 protein. The expression levels of LOXL2 in the HK‑2, 786‑O, ACHN, Caki1 and A498 cell lines were detected by reverse transcription‑quantitative polymerase chain reaction (RT‑qPCR). The high LOXL2‑expressing 786‑O cells were selected for gene silencing experiments, whereas Caki1 cells, which exhibited low LOXL2 expression, were used for overexpression experiments. RT‑qPCR and western blot analysis were applied to determine the expression of LOXL2, FAK, Src, matrix metalloproteinase (MMP)‑9, epithelial (E)‑cadherin, neuronal (N)‑cadherin and vimentin. A MTT assay, a Transwell assay, a wound healing assay and flow cytometry were performed to detect cell proliferation, invasion, migration, cell cycle distribution and apoptosis, respectively. The protein expression rate of LOXL2 in RCC tissues was higher compared with that in adjacent normal tissues. Compared with adjacent normal tissues, the mRNA and protein expression levels of LOXL2, FAK, Src, MMP‑9, N‑cadherin and vimentin and the levels of FAK and Src phosphorylation were increased, while the mRNA and protein expression levels of E‑cadherin were decreased in RCC tissues. Following the transfection of 786‑O cells with small interfering (si) RNA against LOXL2, the mRNA and protein expression levels of FAK, Src, MMP‑9, N‑cadherin and vimentin and the levels of phosphorylated FAK and Src were notably decreased in the si‑LOXL2 and PP2 inhibitor treated groups, while that of E‑cadherin was substantially increased. Additionally, cell proliferation, invasion, migration and the percentage of RCC cells in the G1 phase were reduced, and cell apoptosis was increased. Additionally, Caki1 cells transfected with LOXL2 exhibited an opposite trend. In summary, these results indicate that LOXL2 silencing inhibits the invasion, migration and EMT in RCC cells through inhibition of the Src/FAK signaling pathway.
View Figures

Figure 1

Figure 2

Figure 3

Figure 4

Figure 5

Figure 6

Figure 7

Figure 8

Figure 9

Figure 10

View References

1 

Linehan WM, Srinivasan R and Schmidt LS: The genetic basis of kidney cancer: A metabolic disease. Nat Rev Urol. 7:277–285. 2010. View Article : Google Scholar : PubMed/NCBI

2 

Tan HJ, Norton EC, Ye Z, Hafez KS, Gore JL and Miller DC: Long-term survival following partial vs radical nephrectomy among older patients with early-stage kidney cancer. JAMA. 307:1629–1635. 2012. View Article : Google Scholar : PubMed/NCBI

3 

Gohara A, Eltaki N, Sabry D, Murtagh D Jr, Jankun J, Selman SH and Skrzypczak-Jankun E: Human 5-, 12- and 15-lipoxygenase-1 coexist in kidney but show opposite trends and their balance changes in cancer. Oncol Rep. 28:1275–1282. 2012. View Article : Google Scholar : PubMed/NCBI

4 

Morrissey JJ, London AN, Luo J and Kharasch ED: Urinary biomarkers for the early diagnosis of kidney cancer. Mayo Clin Proc. 85:413–421. 2010. View Article : Google Scholar : PubMed/NCBI

5 

Yu SS, Quinn DI and Dorff TB: Clinical use of cabozantinib in the treatment of advanced kidney cancer: Efficacy, safety, and patient selection. OncoTargets Ther. 9:5825–5837. 2016. View Article : Google Scholar

6 

Chow WH, Dong LM and Devesa SS: Epidemiology and risk factors for kidney cancer. Nat Rev Urol. 7:245–257. 2010. View Article : Google Scholar : PubMed/NCBI

7 

Jonasch E: Incorporating New Systemic Therapies in Kidney Cancer Treatment. J Natl Compr Canc Netw. 15(5S): 703–705. 2017. View Article : Google Scholar : PubMed/NCBI

8 

Dent P, Curiel DT and Fisher PB: The potential of virus-based gene therapies for treatment of metastatic kidney cancer. Expert Rev Anticancer Ther. 11:809–811. 2011. View Article : Google Scholar : PubMed/NCBI

9 

Froger L, Neuzillet Y and Lebret T: Indications for ablative treatment in kidney cancer in the elderly. Prog Urol. 22:1004–1009. 2012.In French. View Article : Google Scholar : PubMed/NCBI

10 

Jaganjac S, Schefe L, Avdagić E, Spahović H and Hiros M: Preoperative kidney tumor embolization as procedure for therapy of advanced kidney cancer. Acta Inform Med. 22:302–305. 2014. View Article : Google Scholar

11 

Kim YM, Kim EC and Kim Y: The human lysyl oxidase-like 2 protein functions as an amine oxidase toward collagen and elastin. Mol Biol Rep. 38:145–149. 2011. View Article : Google Scholar

12 

Wu L and Zhu Y: The function and mechanisms of action of LOXL2 in cancer (Review). Int J Mol Med. 36:1200–1204. 2015. View Article : Google Scholar : PubMed/NCBI

13 

Nishikawa R, Chiyomaru T, Enokida H, Inoguchi S, Ishihara T, Matsushita R, Goto Y, Fukumoto I, Nakagawa M and Seki N: Tumour-suppressive microRNA-29s directly regulate LOXL2 expression and inhibit cancer cell migration and invasion in renal cell carcinoma. FEBS Lett. 589:2136–2145. 2015. View Article : Google Scholar : PubMed/NCBI

14 

Lu D, Yao Q, Zhan C, Le-Meng Z, Liu H, Cai Y, Tu C, Li X, Zou Y and Zhang S: MicroRNA-146a promote cell migration and invasion in human colorectal cancer via carboxypeptidase M/src-FAK pathway. Oncotarget. 8:22674–22684. 2017.PubMed/NCBI

15 

Suwaki N, Vanhecke E, Atkins KM, Graf M, Swabey K, Huang P, Schraml P, Moch H, Cassidy AM, Brewer D, et al: A HIF-regulated VHL-PTP1B-Src signaling axis identifies a therapeutic target in renal cell carcinoma. Sci Transl Med. 3:85ra472011. View Article : Google Scholar : PubMed/NCBI

16 

Barker HE, Bird D, Lang G and Erler JT: Tumor-secreted LOXL2 activates fibroblasts through FAK signaling. Mol Cancer Res. 11:1425–1436. 2013. View Article : Google Scholar : PubMed/NCBI

17 

Kim BR, Dong SM, Seo SH, Lee JH, Lee JM, Lee SH and Rho SB: Lysyl oxidase-like 2 (LOXL2) controls tumor-associated cell proliferation through the interaction with MARCKSL1. Cell Signal. 26:1765–1773. 2014. View Article : Google Scholar : PubMed/NCBI

18 

Deckers IA, Schouten LJ, Van Neste L, van Vlodrop IJ, Soetekouw PM, Baldewijns MM, Jeschke J, Ahuja N, Herman JG, van den Brandt PA, et al: Promoter methylation of cdo1 identifies clear-cell renal cell cancer patients with poor survival outcome. Clin Cancer Res. 21:3492–3500. 2015. View Article : Google Scholar : PubMed/NCBI

19 

Brookman-May SD, May M, Wolff I, Zigeuner R, Hutterer GC, Cindolo L, Schips L, De Cobelli O, Rocco B, De Nunzio C, et al: CORONA Project; European Association of Urology (EAU) Young Academic Urologists (YAU) Renal Cancer Group: Evaluation of the prognostic significance of perirenal fat invasion and tumor size in patients with pT1-pT3a localized renal cell carcinoma in a comprehensive multicenter study of the CORONA project. Can we improve prognostic discrimination for patients with stage pT3a tumors? Eur Urol. 67:943–951. 2015. View Article : Google Scholar : PubMed/NCBI

20 

Kotsopoulos J, Zhang S, Akbari M, Salmena L, Llacuachaqui M, Zeligs M, Sun P and Narod SA: BRCA1 mRNA levels following a 4-6-week intervention with oral 3,3'-diindolylmethane. Br J Cancer. 111:1269–1274. 2014. View Article : Google Scholar : PubMed/NCBI

21 

Mickley A, Kovaleva O, Kzhyshkowska J and Gratchev A: Molecular and immunologic markers of kidney cancer-potential applications in predictive, preventive and personalized medicine. EPMA J. 6:202015. View Article : Google Scholar : PubMed/NCBI

22 

Choi SE, Jeon N, Choi HY, Shin JI, Jeong HJ and Lim BJ: Lysyl oxidase like 2 is expressed in kidney tissue and is associated with the progression of tubulointerstitial fibrosis. Mol Med Rep. 16:2477–2482. 2017. View Article : Google Scholar : PubMed/NCBI

23 

Hase H, Jingushi K, Ueda Y, Kitae K, Egawa H, Ohshio I, Kawakami R, Kashiwagi Y, Tsukada Y, Kobayashi T, et al: LOXL2 status correlates with tumor stage and regulates integrin levels to promote tumor progression in ccRCC. Mol Cancer Res. 12:1807–1817. 2014. View Article : Google Scholar : PubMed/NCBI

24 

Yang Z, Xiaohua W, Lei J, Ruoyun T, Mingxia X, Weichun H, Li F, Ping W and Junwei Y: Uric acid increases fibronectin synthesis through upregulation of lysyl oxidase expression in rat renal tubular epithelial cells. Am J Physiol Renal Physiol. 299:F336–F346. 2010. View Article : Google Scholar : PubMed/NCBI

25 

Fiore DC and Fox CL: Urology and nephrology update: Bladder and kidney cancer. FP Essent. 416:26–29. 2014.PubMed/NCBI

26 

Bianchi L, Rossi L, Tomao F, Papa A, Zoratto F and Tomao S: Thyroid dysfunction and tyrosine kinase inhibitors in renal cell carcinoma. Endocr Relat Cancer. 20:R233–R245. 2013. View Article : Google Scholar : PubMed/NCBI

27 

Sakai M, Kato H, Sano A, Tanaka N, Inose T, Kimura H, Sohda M, Nakajima M and Kuwano H: Expression of lysyl oxidase is correlated with lymph node metastasis and poor prognosis in esophageal squamous cell carcinoma. Ann Surg Oncol. 16:2494–2501. 2009. View Article : Google Scholar : PubMed/NCBI

28 

Torres S, Garcia-Palmero I, Herrera M, Bartolomé RA, Peña C, Fernandez-Aceñero MJ, Padilla G, Peláez-García A, Lopez-Lucendo M, Rodriguez-Merlo R, et al: LOXL2 Is Highly Expressed in Cancer-Associated Fibroblasts and Associates to Poor Colon Cancer Survival. Clin Cancer Res. 21:4892–4902. 2015. View Article : Google Scholar : PubMed/NCBI

29 

Chojnacka K and Mruk DD: The Src non-receptor tyrosine kinase paradigm: New insights into mammalian Sertoli cell biology. Mol Cell Endocrinol. 415:133–142. 2015. View Article : Google Scholar : PubMed/NCBI

30 

Pei G, Lan Y, Chen D, Ji L and Hua ZC: FAK regulates E-cadherin expression via p-SrcY416/p-ERK1/2/p-Stat3Y705 and PPARγ/miR-125b/Stat3 signaling pathway in B16F10 melanoma cells. Oncotarget. 8:13898–13908. 2017. View Article : Google Scholar : PubMed/NCBI

31 

Majid S, Saini S, Dar AA, Hirata H, Shahryari V, Tanaka Y, Yamamura S, Ueno K, Zaman MS, Singh K, et al: MicroRNA-205 inhibits Src-mediated oncogenic pathways in renal cancer. Cancer Res. 71:2611–2621. 2011. View Article : Google Scholar : PubMed/NCBI

32 

Megison ML, Gillory LA, Stewart JE, Nabers HC, Mrozcek-Musulman E and Beierle EA: FAK inhibition abrogates the malignant phenotype in aggressive pediatric renal tumors. Mol Cancer Res. 12:514–526. 2014. View Article : Google Scholar : PubMed/NCBI

33 

Peng L, Ran YL, Hu H, Yu L, Liu Q, Zhou Z, Sun YM, Sun LC, Pan J, Sun LX, et al: Secreted LOXL2 is a novel therapeutic target that promotes gastric cancer metastasis via the Src/FAK pathway. Carcinogenesis. 30:1660–1669. 2009. View Article : Google Scholar : PubMed/NCBI

34 

Li RK, Zhao WY, Fang F, Zhuang C, Zhang XX, Yang XM, Jiang SH, Kong FZ, Tu L, Zhang WM, et al: Lysyl oxidase-like 4 (LOXL4) promotes proliferation and metastasis of gastric cancer via FAK/Src pathway. J Cancer Res Clin Oncol. 141:269–281. 2015. View Article : Google Scholar

35 

Baker AM, Cox TR, Bird D, Lang G, Murray GI, Sun XF, Southall SM, Wilson JR and Erler JT: The role of lysyl oxidase in SRC-dependent proliferation and metastasis of colorectal cancer. J Natl Cancer Inst. 103:407–424. 2011. View Article : Google Scholar : PubMed/NCBI

36 

Baker AM, Bird D, Lang G, Cox TR and Erler JT: Lysyl oxidase enzymatic function increases stiffness to drive colorectal cancer progression through FAK. Oncogene. 32:1863–1868. 2013. View Article : Google Scholar

37 

Raghu H, Sodadasu PK, Malla RR, Gondi CS, Estes N and Rao JS: Localization of uPAR and MMP-9 in lipid rafts is critical for migration, invasion and angiogenesis in human breast cancer cells. BMC Cancer. 10:6472010. View Article : Google Scholar : PubMed/NCBI

38 

Asuthkar S, Nalla AK, Gondi CS, Dinh DH, Gujrati M, Mohanam S and Rao JS: Gadd45a sensitizes medulloblastoma cells to irradiation and suppresses MMP-9-mediated EMT. Neuro-oncol. 13:1059–1073. 2011. View Article : Google Scholar : PubMed/NCBI

39 

Iwatsuki M, Mimori K, Yokobori T, Ishi H, Beppu T, Nakamori S, Baba H and Mori M: Epithelial-mesenchymal transition in cancer development and its clinical significance. Cancer Sci. 101:293–299. 2010. View Article : Google Scholar

40 

Zeng T, Peng L, Chao C, Fu B, Wang G, Wang Y and Zhu X: miR-451 inhibits invasion and proliferation of bladder cancer by regulating EMT. Int J Clin Exp Pathol. 7:7653–7662. 2014.

41 

Myong NH: Loss of E-cadherin and Acquisition of Vimentin in Epithelial-Mesenchymal Transition are Noble Indicators of Uterine Cervix Cancer Progression. Korean J Pathol. 46:341–348. 2012. View Article : Google Scholar : PubMed/NCBI

42 

Barker HE, Chang J, Cox TR, Lang G, Bird D, Nicolau M, Evans HR, Gartland A and Erler JT: LOXL2-mediated matrix remodeling in metastasis and mammary gland involution. Cancer Res. 71:1561–1572. 2011. View Article : Google Scholar : PubMed/NCBI

43 

Park JS, Lee JH, Lee YS, Kim JK, Dong SM and Yoon DS: Emerging role of LOXL2 in the promotion of pancreas cancer metastasis. Oncotarget. 7:42539–42552. 2016.PubMed/NCBI

44 

Baquero P, Jiménez-Mora E, Santos A, Lasa M and Chiloeches A: TGFβ induces epithelial-mesenchymal transition of thyroid cancer cells by both the BRAF/MEK/ERK and Src/FAK pathways. Mol Carcinog. 55:1639–1654. 2016. View Article : Google Scholar

45 

Moon HJ, Finney J, Xu L, Moore D, Welch DR and Mure M: MCF-7 cells expressing nuclear associated lysyl oxidase-like 2 (LOXL2) exhibit an epithelial-to-mesenchymal transition (EMT) phenotype and are highly invasive in vitro. J Biol Chem. 288:30000–30008. 2013. View Article : Google Scholar : PubMed/NCBI

46 

Park JE, Park B, Chae IG, Kim DH, Kundu J, Kundu JK and Chun KS: [Corrigendum] Carnosic acid induces apoptosis through inactivation of Src/STAT3 signaling pathway in human renal carcinoma Caki cells. Oncol Rep. 36:37172016. View Article : Google Scholar

47 

Tai G, Hohenstein P and Davies JA: FAK-Src signalling is important to renal collecting duct morphogenesis: Discovery using a hierarchical screening technique. Biol Open. 2:416–423. 2013. View Article : Google Scholar : PubMed/NCBI

48 

Zhan P, Shen XK, Qian Q, Zhu JP, Zhang Y, Xie HY, Xu CH, Hao KK, Hu W, Xia N, et al: Down-regulation of lysyl oxidase-like 2 (LOXL2) is associated with disease progression in lung adenocarcinomas. Med Oncol. 29:648–655. 2012. View Article : Google Scholar

49 

Kurozumi A, Kato M, Goto Y, Matsushita R, Nishikawa R, Okato A, Fukumoto I, Ichikawa T and Seki N: Regulation of the collagen cross-linking enzymes LOXL2 and PLOD2 by tumor-suppressive microRNA-26a/b in renal cell carcinoma. Int J Oncol. 48:1837–1846. 2016. View Article : Google Scholar : PubMed/NCBI

50 

Kasashima H, Yashiro M, Kinoshita H, Fukuoka T, Morisaki T, Masuda G, Sakurai K, Kubo N, Ohira M and Hirakawa K: Lysyl oxidase-like 2 (LOXL2) from stromal fibroblasts stimulates the progression of gastric cancer. Cancer Lett. 354:438–446. 2014. View Article : Google Scholar : PubMed/NCBI

Related Articles

  • Abstract
  • View
  • Download
  • Twitter
Copy and paste a formatted citation
Spandidos Publications style
Hong X and Yu JJ: Silencing of lysyl oxidase‑like 2 inhibits the migration, invasion and epithelial‑to‑mesenchymal transition of renal cell carcinoma cells through the Src/FAK signaling pathway. Int J Oncol 54: 1676-1690, 2019.
APA
Hong, X., & Yu, J. (2019). Silencing of lysyl oxidase‑like 2 inhibits the migration, invasion and epithelial‑to‑mesenchymal transition of renal cell carcinoma cells through the Src/FAK signaling pathway. International Journal of Oncology, 54, 1676-1690. https://doi.org/10.3892/ijo.2019.4726
MLA
Hong, X., Yu, J."Silencing of lysyl oxidase‑like 2 inhibits the migration, invasion and epithelial‑to‑mesenchymal transition of renal cell carcinoma cells through the Src/FAK signaling pathway". International Journal of Oncology 54.5 (2019): 1676-1690.
Chicago
Hong, X., Yu, J."Silencing of lysyl oxidase‑like 2 inhibits the migration, invasion and epithelial‑to‑mesenchymal transition of renal cell carcinoma cells through the Src/FAK signaling pathway". International Journal of Oncology 54, no. 5 (2019): 1676-1690. https://doi.org/10.3892/ijo.2019.4726
Copy and paste a formatted citation
x
Spandidos Publications style
Hong X and Yu JJ: Silencing of lysyl oxidase‑like 2 inhibits the migration, invasion and epithelial‑to‑mesenchymal transition of renal cell carcinoma cells through the Src/FAK signaling pathway. Int J Oncol 54: 1676-1690, 2019.
APA
Hong, X., & Yu, J. (2019). Silencing of lysyl oxidase‑like 2 inhibits the migration, invasion and epithelial‑to‑mesenchymal transition of renal cell carcinoma cells through the Src/FAK signaling pathway. International Journal of Oncology, 54, 1676-1690. https://doi.org/10.3892/ijo.2019.4726
MLA
Hong, X., Yu, J."Silencing of lysyl oxidase‑like 2 inhibits the migration, invasion and epithelial‑to‑mesenchymal transition of renal cell carcinoma cells through the Src/FAK signaling pathway". International Journal of Oncology 54.5 (2019): 1676-1690.
Chicago
Hong, X., Yu, J."Silencing of lysyl oxidase‑like 2 inhibits the migration, invasion and epithelial‑to‑mesenchymal transition of renal cell carcinoma cells through the Src/FAK signaling pathway". International Journal of Oncology 54, no. 5 (2019): 1676-1690. https://doi.org/10.3892/ijo.2019.4726
Follow us
  • Twitter
  • LinkedIn
  • Facebook
About
  • Spandidos Publications
  • Careers
  • Cookie Policy
  • Privacy Policy
How can we help?
  • Help
  • Live Chat
  • Contact
  • Email to our Support Team